Introduction: The dual-specificity protein kinase, monopolar spindle 1 (Mps1) is one the main kinases of the spindle assembly checkpoint (SAC) critical for accurate segregation of sister chromatids during mitosis. A hallmark of cancer cells is chromosomal instability caused by deregulated cell cycle checkpoints and SAC dysfunction. Mps1 is known to be overexpressed in several solid tumors including triple negative breast cancer. Thus, Mps1 seems to be a promising target and small molecules targeting Mps1 entered clinical trials in solid tumors. ALL originates from malignant transformation of B-and T-lineage lymphoid precursors with a variety of genetic aberrations including chromosome translocations, mutations, and aneuploidies in genes responsible for cell cycle regulation and lymphoid cell development. While outcome is excellent for pediatric patients and younger adults, relapsed and refractory disease still remain a clinical challenge for elder patients. Here, we demonstrate for the first time preclinical efficacy of the small molecule Mps1 inhibitor (Mps1i) S81694 in T- and B- ALL cells including BCR-ABL1+-driven B-ALL.
Materials and Methods: Expression of Mps1 was determined by RT-qPCR and WB in JURKAT, RS4-11 and BCR-ABL1+ cells (BV-173 and TOM-1). A small molecule Mps1i (S81694) was tested alone (0 to 1000nM) or in combination with imatinib, dasatinib, nilotinib and ponatinib in BCR-ABL1+ ALL cell lines. Cell viability and IC50 was assessed by MTS assays after exposure to Mps1i for 72h. In combination experiments, compounds were added simultaneously and relative cell numbers were determined at 72h with MTS assays and combination index (CI) values were calculated according to the Bliss model. Induction of apoptosis was evaluated by annexin-V exposure and PI incorporation at 72h with increasing doses of Mps1i. Cell-cycle distribution was determined by cytofluorometric analysis detecting nuclear propidium iodide (PI) intercalation at 48h. Phosphorylation of Mps1 was detected in synchronized (by nocodazole and MG-132) cells by immunofluorescence using an anti phospho-Mps1 antibody detecting Thr33/Ser37 residues. Time-lapse microscopy was used in cell lines in presence or absence of S81694 to determine mitosis duration. Bone marrow (BM) nucleated patient cells were obtained after informed consent and incubated in methylcellulose with cytokines with or without Mps1i for 2 weeks to determine colony growth.
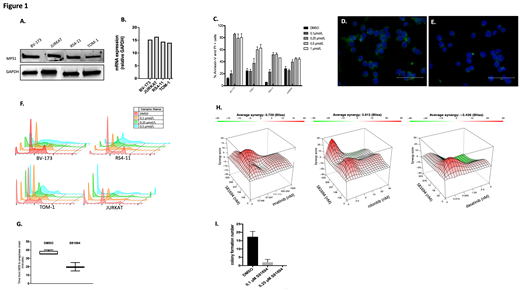
Results: Expression of Mps1 could be detected by RT-qPCR and at the protein level by WB in all cell lines (Figure 1A and B ). IC50 after Mps1i exposure alone was 126nM in JURKAT cells, 51nM in RS4-11 cells, 75nM in BV-173 cells and 83nM in TOM-1. Significant apoptosis as detected by phosphatidylserine exposure and PI incorporation in all cell lines with BCR-ABL1+ cell lines BV-173 and TOM-1 cells being the most sensitive (80% and 60% apoptotic cells respectively)(Figure 1C). Upon Mps1i exposure we observed targeted inhibition of Mps1 phosphorylation at Thr33/Ser37 residues indicating the specific on target effect of S81694 by inhibiting Mps1 autophosphorylation (Figure 1D and E). Cell cycle profile was generally lost after treatment with S81694 in all cell lines indicating aberrant 2n/4n distribution due to SAC abrogation (Figure 1F). Furthermore, we demonstrated that S81694 exposure accelerated significantly mitosis in BV-173 cell line from 36 minutes to 19 minutes indicating effective inhibition of SAC function (Figure 1G). Interestingly, S81694 induced significant apoptosis (70%) in the imatinib resistant BV173 cell line bearing the E255K-BCR-ABL1-mutation. Combination of S81694 with TKI imatinib, dasatinib and nilotinib (but not ponatinib) was strongly synergistic in BCR-ABL1+ cells (Figure 1H). Finally, we observed inhibition of colony formation in a patient with BCR-ABL1+ B-ALL after exposure to 100nM and 250nM S81694 (reduction of 85% and 100% respectively)(Figure 1I).
Conclusion: Mps1i S81694 yields significant preclinical activity in T-and B-cell ALL including BCR-ABL1+ models. Interestingly S81694 was efficacious in a TKI resistant cell line.
Kaci:Institut de Recherches Internationales Servier (IRIS): Employment. Garrido:Institut de Recherches Internationales Servier (IRIS): Employment. Burbridge:Institut de Recherches Internationales Servier (IRIS): Employment. Dombret:AGIOS: Honoraria; CELGENE: Consultancy, Honoraria; Institut de Recherches Internationales Servier (IRIS): Research Funding. Braun:Institut de Recherches Internationales Servier (IRIS): Research Funding.
Author notes
Asterisk with author names denotes non-ASH members.
