Notch1-mutated T-ALL is an aggressive hematologic malignancy lacking targeted therapeutic options. Genomic alterations in Notch1-gene and its activated downstream pathways are associated with metabolic stress response and heightened glutamine (Gln) utilization to fuel oxidative phosphorylation (OxPhos) (Kishton at al., Cell Metabolism 2016, 23:649, Herranz at al., Nat Med, 2015, 21(10): 1182-1189). Hence, targeting NOTCH1-associated OxPhos and/or Gln dependency could constitute a plausible therapeutic strategy for T-ALL.
In this study we examined metabolic vulnerabilities of NOTCH1-driven T-ALL and tested pre-clinical efficacy of novel mitochondrial complex I (OxPhosi) IACS-010759 and of glutaminase inhibitor CB-839 (GLSi) in T-ALL models including Notch1-mutated T-ALL cell lines, patient-derived xenograft (PDX) and primary T-ALL cells.
We have previously reported and confirmed in this expanded study the anti-leukemia efficacy of IACS-010759 (EC50s 0.1-15 nM) (Molina at al., Nat Med, 2018, 24: 1036; Baran at al., Blood, 2018, 132:4020). Metabolic characterization demonstrated that OxPhosi caused striking dose-dependent decrease in basal and maximal oxygen consumption rate (OCR), ATP and NADH generation in T-ALL cell lines and primary T-ALL samples (p<0.001).
OxPhosi, similar to knockout of complex I subunit NDUFS4 using CRISPR-CAS9, induced profound changes in T-ALL mitochondria, with induction of mitochondrial reactive oxygen species (ROS), DNA damage, activation of AMPK and inhibition of mTOR pathway.
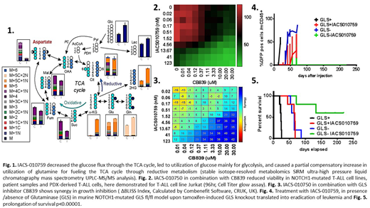
OxPhosi altered cellular energy homeostasis by reduction of TCA cycle intermediates, glutathione and reduction of intracellular nucleotides ATP, CTP, GTP, and UTP, translating into inhibition of DNA and RNA synthesis (p<0.0001) (by UPLC-MS/MS). IACS-010759 significantly reduced the glucose flux through the TCA cycle, redirected it towards lactate production and triggered increased utilization of Gln for fueling of the TCA cycle and reductive metabolism (Fig.1, Flux metabolic analysis SIRM). In concert with these findings, supplementation with Gln partially rescued growth-inhibitory effects of OxPhos inhibition. These results uncover metabolic gap used by T-ALL to escape OxPhos block, and identifying reliance on glutaminolysis as a critical therapeutic target.
To confirm that blockade of Gln entry into TCA cycle with GLSi synergistically reduced viable ALL cell numbers, we studied potential synergy of OxPhosi and GLSi. The key role of Gln in maintaining energy production and cell proliferation via OxPhos in Notch1-mutated T-ALL cells was confirmed by the findings that Gln starvation or pharmacological GLS inhibition by CB-839 reduced ATP production and OCR and decreased cell proliferation by more than 50% in vitro (Fig.2, Fig.3). Dual blockade of OxPhos together with GLS induced DNA damage response via accumulation of ROS upon glutathione deprivation, induced AMPK signaling through profound reduction of all adenosine related intermediates and inhibited mTOR signaling. This translated into significant reduction of leukemia burden and extension of overall survival in vivo (p<0.0001) in Notch1-mutated T-ALL PDX models (n=2) with IACS-010759/CB-839 co-treatment and in the Notch1-mutated GLS fl/fl murine model upon tamoxifen-induced GLS knockout (p<0.0001) (Fig.4, Fig.5).
In summary, our findings indicate that dual blockade of metabolic processes by inhibiting complex I of mitochondria and restricting Gln utilization results in metabolic catastrophe in Notch1-mutated T-ALL associated with energy depletion and oxidative stress, which combined severely inhibit T-ALL growth and survival. We postulate that targeting this unique metabolic vulnerability of Notch1-mutated T-ALL cells constitutes a novel therapeutic modality in this aggressive malignancy.
Kuruvilla:The University of Texas M.D.Anderson Cancer Center: Employment. Jabbour:AbbVie: Consultancy, Research Funding; Pfizer: Consultancy, Research Funding; Cyclacel LTD: Research Funding; Takeda: Consultancy, Research Funding; BMS: Consultancy, Research Funding; Adaptive: Consultancy, Research Funding; Amgen: Consultancy, Research Funding. Konopleva:Agios: Research Funding; Stemline Therapeutics: Consultancy, Honoraria, Research Funding; Calithera: Research Funding; Astra Zeneca: Research Funding; Kisoji: Consultancy, Honoraria; Ascentage: Research Funding; Genentech: Honoraria, Research Funding; F. Hoffman La-Roche: Consultancy, Honoraria, Research Funding; Amgen: Consultancy, Honoraria; Eli Lilly: Research Funding; Cellectis: Research Funding; Forty-Seven: Consultancy, Honoraria; Ablynx: Research Funding; Reata Pharmaceuticals: Equity Ownership, Patents & Royalties; AbbVie: Consultancy, Honoraria, Research Funding.
Author notes
Asterisk with author names denotes non-ASH members.
