Key Points
GSDMD contributes to focal crystalline thrombotic angiopathy and its consequences: ischemic tissue infarction and organ failure.
GSDMD drives neutrophil necrosis, maturation, and tissue recruitment during focal crystalline thrombotic angiopathy.
Visual Abstract
Thrombotic microangiopathy (TMA) is characterized by immunothrombosis and life-threatening organ failure but the precise underlying mechanism driving its pathogenesis remains elusive. In this study, we hypothesized that gasdermin D (GSDMD), a pore-forming protein that serves as the final downstream effector of the pyroptosis/interleukin-1β (IL-1β) pathway, contributes to TMA and its consequences by amplifying neutrophil maturation and subsequent necrosis. Using a murine model of focal crystalline TMA, we found that Gsdmd deficiency ameliorated immunothrombosis, acute tissue injury, and failure. Gsdmd−/− mice exhibited a decrease in mature IL-1β, as well as in neutrophil maturation, β2-integrin activation, and recruitment to TMA lesions, in which they formed reduced neutrophil extracellular traps in both arteries and interstitial tissue. The GSDMD inhibitor disulfiram dose-dependently suppressed human neutrophil pyroptosis in response to cholesterol crystals. Experiments with GSDMD–deficient, human–induced, pluripotent stem cell–derived neutrophils confirmed the involvement of GSDMD in neutrophil β2-integrin activation, maturation, and pyroptosis. Both prophylactic and therapeutic administration of disulfiram protected the mice from focal TMA, acute tissue injury, and failure. Our data identified GSDMD as a key mediator of focal crystalline TMA and its consequences, including ischemic tissue infarction and organ failure. GSDMD could potentially serve as a therapeutic target for the systemic forms of TMA.
Introduction
Thrombotic microangiopathy (TMA) is a heterogeneous group of diseases characterized by microvascular immunothrombosis and ischemic tissue injury, leading to organ failure. TMA may manifest in otherwise healthy individuals after exposure to bacterial toxins, such as Shiga toxin-associated hemolytic uremic syndrome. Furthermore, systemic TMA can arise either due to a deficiency in von Willebrand factor-cleaving protease (ie, thrombotic thrombocytopenic purpura), or owing to dysregulation of the alternative complement pathway (ie, atypical hemolytic uremic syndrome). These pathogenic conditions may be clinically expressed in either a hereditary or acquired manner following incidental triggers such as infections, certain drugs, pregnancy, or transplantation.1,2 We recently described that injection of cholesterol crystals (CCs) into the kidney artery of mice induces focal TMA, particularly involving renal thrombotic arterial occlusions, and subsequent ischemic kidney infarction and failure.3 Although focal TMA may not manifest typical signs of systemic TMA, such as hemolytic anemia,4 the key elements of microvascular immunothrombosis are similar.
Gasdermin D (GSDMD) is a pore-forming protein.5 Upon activation, GSDMD translocates from the cytosol into the plasma membrane via its N-terminal domain, where it forms pores. GSDMD pores facilitate the secretion of mature interleukin-1β (IL-1β) and IL-18 but also promote membrane rupture, that is, pyroptosis, a highly inflammatory form of regulated necrosis in myeloid cells downstream of inflammasome activation.6,7 In addition, GSDMD has been implicated in the release of neutrophil extracellular traps (NETs).8-10 In neutrophils, neutrophil elastase can activate GSDMD in an inflammasome-independent manner, which in turn promotes the further release and activation of neutrophil elastase, histone cleavage, and chromatin decondensation, an early stage of NET formation.8 Although these proinflammatory cell death mechanisms contribute to host defense against pathogens, their dysregulation can cause unnecessary tissue damage in sterile diseases.11
Circulating particles can activate the nucleotide oligomerization domain-like receptor protein 3 (NLRP3) inflammasome,12,13 and induce neutrophils to release NETs.14 NETs also elicit a potent procoagulant response by recruiting and activating platelets.15 These processes can accelerate necroinflammation and immunothrombosis. Therefore, we hypothesized that GSDMD contributes to focal crystalline TMA by amplifying neutrophil necrosis, thus facilitating immunothrombosis within the vasculature and enhancing subsequent necroinflammation of the ischemic tissue.
Materials and methods
A detailed description of the “Materials and methods” is provided in the supplemental Data, available on the Blood website.
Animal experiments
C57BL/6N mice were obtained from Charles River Laboratories (Sulzfeld, Germany). Gsdmd−/− mice were provided by Andreas Linkermann of the Technische Universität Dresden. All mice were housed in groups of 5 under specific pathogen-free conditions with enrichment and had access to food and water. All experimental procedures were approved by the local government authority Regierung von Oberbayern (reference no. ROB-55.2-2532.Vet_02-19-79) based on the European Union Directive for the Protection of Animals Used for Scientific Purposes (2010/63/EU), and reported according to the Animal Research: Reporting of In Vivo Experiments guidelines.16
Isolation of human blood neutrophils
Human blood neutrophils were isolated from healthy individuals using dextran sedimentation, followed by Ficoll-Hypaque density centrifugation as previously described.17,18 The cells were suspended in Hanks’ balanced salt solution supplemented with 2% fetal calf serum. The study to obtain whole blood samples from healthy individuals received approval from the local ethical review board of the Medical Faculty at Ludwig-Maximilians-Universität, Munich, Germany (reference no. 21-0522), and written informed consent was acquired from all participants.
Maintenance and differentiation of human iPSC
Induced pluripotent stem cells (iPSC) were maintained on a tissue culture dish coated with growth factor-reduced Matrigel (no. 356231; Corning) in mTeSR1 serum-free medium (no. 5850; STEMCELL). Differentiation toward neutrophil-like granulocytes was initiated as outlined in the supplemental Data.
Statistical analysis
Statistical analysis was performed using the GraphPad Prism 7 software (GraphPad, La Jolla, CA). For in vivo data, the mean ± standard deviation is presented, and the Student t test was used to determine the significance between the 2 groups. For comparing 3 or more groups, a 1-way analysis of variance (ANOVA) with Tukey post hoc test was used. When 2 parameters with multiple groups were used, 2-way ANOVA with Bonferroni multiple comparisons test was performed. For in vitro data, the mean ± standard error of the mean is presented, and 1-way ANOVA with Dunnett multiple comparisons test was performed to compare 3 or more groups. When 2 or more parameters with multiple groups were used, 2-way ANOVA with Dunnett multiple comparisons test was performed. Statistical significance was determined by P values <.05, which were indicated as ∗P < .05, ∗∗P < .01, and ∗∗∗P < .001.
Results
GSDMD is expressed in neutrophils during their maturation and is activated upon focal crystalline TMA
To investigate the expression and activation of GSDMD in neutrophils during ischemic inflammation, we conducted a single-cell RNA sequencing analysis using a previously published data set.19 The data set was based on cells sorted from the kidney, blood, and spleen of C57BL/6J mice before and after unilateral kidney ischemia-reperfusion injury (Figure 1A) and contained 80 829 cells, which were grouped into 26 clusters after quality control (Figure 1B). Clusters 3 and 15 were identified as neutrophils, based on the expression of specific transcripts (supplemental Figure 1A). Further categorization of these neutrophils into 8 clusters (G0-4 and G5a-c) based on their differentiation stages21 (supplemental Table 1) revealed that clusters G0, G1, G2, and G3 correspond to granulocyte-monocyte progenitor, proneutrophil, preneutrophil, and immature neutrophil, respectively, and primarily derived from spleen and blood (Figure 1C; supplemental Figure 1B-D). Conversely, clusters G4 and G5a-c represent mature neutrophils from the spleen, blood, and kidney after injury, respectively. Gsdmd transcripts were mainly detected in immature and mature neutrophils from all organs (Figure 1D-E). Thus, neutrophil maturation involves constitutive expression of Gsdmd and Gsdmd-positive mature neutrophils that migrate to the injured kidney.
GSDMD is expressed in neutrophils during their maturation and is activated upon focal crystalline TMA. (A) Illustration of the study design presented in the published data set. Cells were sorted from the kidney, blood, and spleen of C57BL/6J mice before (D0) and on days 1 (D1) and 3 (D3) after unilateral ischemia-reperfusion injury (uIRI). (B) Uniform manifold approximation and projection (UMAP) plot of 80 829 cells after quality control. Clusters 3 and 15 were identified as neutrophils based on the representative neutrophil gene expression. (C) UMAP plot of 7467 neutrophils categorized into 8 clusters (G0-4 and G5a-c) representing different maturation stages. Clusters G0, G1, G2, G3, and G4 corresponded to granulocyte-monocyte progenitor, proneutrophil, preneutrophil, immature neutrophil, and mature neutrophil in bone marrow. The names, proneutrophil, preneutrophil, immature neutrophil, and mature neutrophil, were adopted from the previous report.20 Clusters G5a-c represent the most mature neutrophils present in peripheral blood. (D) Dot plot representing the expression profile of Gsdmd in each cluster. The dot color indicates the average gene expression level in each cluster, whereas the dot size represents the percentage of cells in each cluster. (E) UMAP plot of Gsdmd expression in neutrophils from different organs. (F) Representative MACSima images of CC-induced TMA and contralateral sham kidneys from WT mice. High-magnification views 1, 2, and 4 of the TMA kidney represents intravascular thrombotic occlusion with platelets and NETs, whereas high-magnification view 3 represents neutrophil accumulation in the peri-infarct region. Gray: DAPI (4’,6-diamidino-2-phenylindole), red: Ly6G, yellow: CitH3, purple: smooth muscle actin (SMA), blue: cleaved caspase-3, cyan: Ly6C (in the sham kidney and low magnification of TMA kidney) or CD41 (in high-magnification views 1-4 of TMA kidney). (G) Representative immunofluorescent images of thrombotic occlusion of the kidney artery. TER-119–positive erythrocytes (red) and CD41-positive platelets (green) within αSMA-positive arteries (cyan) in TMA and sham kidneys of WT mice. The nuclei were visualized using DAPI (blue). (H) Representative immunohistochemical images of GSDMD staining of TMA and sham kidneys from WT and Gsdmd−/− mice. (I) Immunoblot analysis of GSDMD (pro and cleaved p30 [N-terminal fragment]) and caspase-1 (pro and cleaved p20) in WT kidneys of 2 sets of healthy control (HC) and focal TMA mice. β-actin was used as a loading control. (J) Immunoblot analysis of GSDMD in immune cells isolated from TMA and healthy kidneys of WT mice. Immune cells from 4 kidneys per group were pooled and analyzed. β-actin was used as a loading control. (K) Flow cytometric quantification of caspase1 activation within neutrophils (CD45+ CD11b+ Ly6G+) in TMA and sham kidneys from WT mice. (L) Representative histogram of caspase1 activation in neutrophils from the kidneys. Scale bars: for panel F, 1000 μm in the sham kidney and low magnification of the TMA kidney or 50 μm in high-magnification views 1 to 4 of the TMA kidney. For panels G-H at 20 μm. The data represent mean ± standard deviation (SD). ∗∗∗P < .001 using unpaired Student t test.
GSDMD is expressed in neutrophils during their maturation and is activated upon focal crystalline TMA. (A) Illustration of the study design presented in the published data set. Cells were sorted from the kidney, blood, and spleen of C57BL/6J mice before (D0) and on days 1 (D1) and 3 (D3) after unilateral ischemia-reperfusion injury (uIRI). (B) Uniform manifold approximation and projection (UMAP) plot of 80 829 cells after quality control. Clusters 3 and 15 were identified as neutrophils based on the representative neutrophil gene expression. (C) UMAP plot of 7467 neutrophils categorized into 8 clusters (G0-4 and G5a-c) representing different maturation stages. Clusters G0, G1, G2, G3, and G4 corresponded to granulocyte-monocyte progenitor, proneutrophil, preneutrophil, immature neutrophil, and mature neutrophil in bone marrow. The names, proneutrophil, preneutrophil, immature neutrophil, and mature neutrophil, were adopted from the previous report.20 Clusters G5a-c represent the most mature neutrophils present in peripheral blood. (D) Dot plot representing the expression profile of Gsdmd in each cluster. The dot color indicates the average gene expression level in each cluster, whereas the dot size represents the percentage of cells in each cluster. (E) UMAP plot of Gsdmd expression in neutrophils from different organs. (F) Representative MACSima images of CC-induced TMA and contralateral sham kidneys from WT mice. High-magnification views 1, 2, and 4 of the TMA kidney represents intravascular thrombotic occlusion with platelets and NETs, whereas high-magnification view 3 represents neutrophil accumulation in the peri-infarct region. Gray: DAPI (4’,6-diamidino-2-phenylindole), red: Ly6G, yellow: CitH3, purple: smooth muscle actin (SMA), blue: cleaved caspase-3, cyan: Ly6C (in the sham kidney and low magnification of TMA kidney) or CD41 (in high-magnification views 1-4 of TMA kidney). (G) Representative immunofluorescent images of thrombotic occlusion of the kidney artery. TER-119–positive erythrocytes (red) and CD41-positive platelets (green) within αSMA-positive arteries (cyan) in TMA and sham kidneys of WT mice. The nuclei were visualized using DAPI (blue). (H) Representative immunohistochemical images of GSDMD staining of TMA and sham kidneys from WT and Gsdmd−/− mice. (I) Immunoblot analysis of GSDMD (pro and cleaved p30 [N-terminal fragment]) and caspase-1 (pro and cleaved p20) in WT kidneys of 2 sets of healthy control (HC) and focal TMA mice. β-actin was used as a loading control. (J) Immunoblot analysis of GSDMD in immune cells isolated from TMA and healthy kidneys of WT mice. Immune cells from 4 kidneys per group were pooled and analyzed. β-actin was used as a loading control. (K) Flow cytometric quantification of caspase1 activation within neutrophils (CD45+ CD11b+ Ly6G+) in TMA and sham kidneys from WT mice. (L) Representative histogram of caspase1 activation in neutrophils from the kidneys. Scale bars: for panel F, 1000 μm in the sham kidney and low magnification of the TMA kidney or 50 μm in high-magnification views 1 to 4 of the TMA kidney. For panels G-H at 20 μm. The data represent mean ± standard deviation (SD). ∗∗∗P < .001 using unpaired Student t test.
Next, to elucidate the involvement of neutrophils in CC-induced TMA, we performed MACSima imaging using markers for neutrophils, as well as cell death within the whole TMA kidneys and the contralateral sham kidneys from wild-type (WT) mice (Figure 1F). In the TMA kidney, smooth muscle actin-positive arteries showed the presence of CD41-positive platelets within thrombi (further supported by Figure 1G), together with neutrophils that formed NETs manifested by the colocalization of Ly6G and citrullinated histone 3 (CitH3). Significant accumulation of neutrophils was observed in the peri-infarct region. Moreover, the kidney cortex revealed widespread parenchymal cell death, as indicated by the presence of cleaved caspase-3-positive cells. These findings suggest that neutrophils actively participate in TMA lesions and ischemic tissue infarctions.
Furthermore, we investigated whether Gsdmd is expressed and activated in TMA kidneys. Immunohistochemistry revealed Gsdmd positivity in peritubular interstitial cells of TMA kidneys from WT mice compared with sham kidneys (Figure 1H). In contrast, no signal was detected in TMA kidneys of Gsdmd−/− mice, demonstrating the specificity of the Gsdmd antibody. Immunoblot analysis of total kidneys further demonstrated increased expression of the cleaved N-terminal fragment of Gsdmd and cleaved caspase-1 in TMA kidneys from WT mice compared with kidneys from healthy controls (Figure 1I). Importantly, immunoblot analysis performed on immune cells isolated from WT TMA kidneys showed an increased expression of cleaved GSDMD (Figure 1J). Concurrently, flow cytometric analysis revealed increased levels of activated caspase1-positive neutrophils in WT TMA kidneys (Figure 1K-L). These findings suggest Gsdmd activation in the crystalline TMA kidney and substantiate its association with infiltrating immune cells including neutrophils.
Gsdmd deficiency attenuates focal TMA and its consequences
To investigate the role of GSDMD in focal TMA, we used Gsdmd−/− mice and WT mice (supplemental Figure 2A). TMA was induced by injecting CC (20 mg/kg) into the left kidney artery and the mice were euthanized 24 hours after induction (Figure 2A). Gsdmd deficiency reduced the number of arteries and glomerular microvessels obstructed by crystal clots (Figure 2B-F). Compared with WT mice, Gsdmd−/− mice were partially protected from the sudden drop in glomerular filtration rate, that is, acute kidney injury (AKI; Figure 2G). The kidney infarct size was consistently reduced (Figure 2H-I), similar to the tubular injury score (Figure 2J-K) and terminal deoxyribonucleotidyltransferase–mediated 2´-deoxyuridine, 5´-triphosphate–biotin nick end labeling positivity of kidney cells (supplemental Figure 2B-C). Furthermore, Gsdmd deficiency reduced the levels of mature IL-1β in the kidneys (Figure 2L), as well as the levels of circulating IL-1β and histone (Figure 2M; supplemental Figure 2D) after TMA. These data indicate that GSDMD contributes to focal crystalline TMA and its consequences, such as tissue infarction and organ failure.
Gsdmd deficiency attenuates focal crystalline TMA, AKI, and ischemic infarction. (A) Illustration of the experimental design. CC (20 mg/kg) was injected into the left renal artery to induce focal TMA in WT and GSDMD knockout (Gsdmd−/−) mice. The mice were euthanized and analyzed after 24 hours. (B) Representative immunohistochemical images of αSMA and fibrin staining of interlobar, arcuate, and interlobular arteries in the kidneys. (C) Quantification of arterial obstruction in sham (n = 13) and TMA kidneys from WT (n = 10) and Gsdmd−/− (n = 13) mice. (D) Representative immunohistochemical images of αSMA and fibrin staining within the glomerular capillaries. (E) Representative images of periodic acid-Schiff (PAS) staining within glomeruli showing characteristics indicative of TMA, including glomerular capillary thrombi and increased capillary wall thickness. (F) Quantification of glomerular fibrin thrombi in sham (n = 4) and TMA kidneys from WT (n = 6) and Gsdmd−/− (n = 6) mice. (G) Glomerular filtration rate (GFR) at baseline and 24 hours after focal TMA induction in WT mice (n = 16) and Gsdmd−/− mice (n = 18). (H) Representative images of 2,3,5-Triphenyltetrazolium chloride (TTC) staining of TMA (left) and sham (contralateral right) kidneys of WT and Gsdmd−/− mice. Red areas indicate living kidney tissue, whereas white areas indicate infarcted kidney tissue. (I) Quantification of infarct size in sham (n = 25) and TMA kidneys from WT (n = 12) and Gsdmd−/− (n = 13) mice. (J) Representative images of PAS staining in sham and TMA kidneys from WT and Gsdmd−/− mice. (K) Quantification of tubular injury in sham (n = 13) and TMA kidneys from WT (n = 10) and Gsdmd−/− (n = 13) mice. (L) Immunoblot analysis of mature IL-1β (p17) in the kidneys of 3 sets of sham, WT, and Gsdmd−/− mice with focal TMA. β-actin was used as a loading control. (M) Plasma levels of IL-1β in healthy mice (n = 6) and focal TMA mice (WT: n = 9, Gsdmd−/−: n = 9) were quantified using enzyme-linked immunosorbent assay (ELISA). Scale bars: for panels B,D-E,J, 20 μm, and for panel H, 4 mm. The data represent mean ± SD. ∗P < .05, ∗∗P < .01, and ∗∗∗P < .001 using 2-way ANOVA with Bonferroni multiple comparisons test for panels C,G, or 1-way ANOVA with Tukey post hoc test for panels F,I,K,M.
Gsdmd deficiency attenuates focal crystalline TMA, AKI, and ischemic infarction. (A) Illustration of the experimental design. CC (20 mg/kg) was injected into the left renal artery to induce focal TMA in WT and GSDMD knockout (Gsdmd−/−) mice. The mice were euthanized and analyzed after 24 hours. (B) Representative immunohistochemical images of αSMA and fibrin staining of interlobar, arcuate, and interlobular arteries in the kidneys. (C) Quantification of arterial obstruction in sham (n = 13) and TMA kidneys from WT (n = 10) and Gsdmd−/− (n = 13) mice. (D) Representative immunohistochemical images of αSMA and fibrin staining within the glomerular capillaries. (E) Representative images of periodic acid-Schiff (PAS) staining within glomeruli showing characteristics indicative of TMA, including glomerular capillary thrombi and increased capillary wall thickness. (F) Quantification of glomerular fibrin thrombi in sham (n = 4) and TMA kidneys from WT (n = 6) and Gsdmd−/− (n = 6) mice. (G) Glomerular filtration rate (GFR) at baseline and 24 hours after focal TMA induction in WT mice (n = 16) and Gsdmd−/− mice (n = 18). (H) Representative images of 2,3,5-Triphenyltetrazolium chloride (TTC) staining of TMA (left) and sham (contralateral right) kidneys of WT and Gsdmd−/− mice. Red areas indicate living kidney tissue, whereas white areas indicate infarcted kidney tissue. (I) Quantification of infarct size in sham (n = 25) and TMA kidneys from WT (n = 12) and Gsdmd−/− (n = 13) mice. (J) Representative images of PAS staining in sham and TMA kidneys from WT and Gsdmd−/− mice. (K) Quantification of tubular injury in sham (n = 13) and TMA kidneys from WT (n = 10) and Gsdmd−/− (n = 13) mice. (L) Immunoblot analysis of mature IL-1β (p17) in the kidneys of 3 sets of sham, WT, and Gsdmd−/− mice with focal TMA. β-actin was used as a loading control. (M) Plasma levels of IL-1β in healthy mice (n = 6) and focal TMA mice (WT: n = 9, Gsdmd−/−: n = 9) were quantified using enzyme-linked immunosorbent assay (ELISA). Scale bars: for panels B,D-E,J, 20 μm, and for panel H, 4 mm. The data represent mean ± SD. ∗P < .05, ∗∗P < .01, and ∗∗∗P < .001 using 2-way ANOVA with Bonferroni multiple comparisons test for panels C,G, or 1-way ANOVA with Tukey post hoc test for panels F,I,K,M.
Neutrophil recruitment and maturation are impaired in Gsdmd−/− mice with focal TMA
To investigate the mechanisms underlying the improvement of the TMA phenotype in Gsdmd−/− mice, we focused on neutrophils, which are the first leukocytes recruited to inflammatory sites22 (Figure 1F) and exhibit GSDMD expression during maturation and sterile kidney inflammation (Figure 1D-E). Consequently, we examined the abundance of circulating and kidney-infiltrating neutrophils using flow cytometry (Figure 3A; supplemental Figure 3A-B). In contrast to WT mice, Gsdmd−/− mice after focal TMA showed reduced percentages and absolute numbers of neutrophils, recognized as CD45+ CD11b+ Ly6G+ cells in both the blood (Figure 3B-C) and kidney (Figure 3D-E). Consistent with the flow cytometric analysis, immunohistochemistry displayed reduced numbers of Ly6G-positive neutrophils infiltrating the TMA kidney in Gsdmd−/− mice compared with WT mice (supplemental Figure 3G-H). In contrast, the number of monocytes (CD45+ CD11b+ Ly6C+) in the kidney and blood was unaffected (supplemental Figure 3C-F).
Neutrophil recruitment and maturation are impaired in Gsdmd−/− mice with focal TMA. (A) Representative gating of flow cytometric analysis for the quantification of neutrophils (CD45+ CD11b+ Ly6G+) and monocytes (CD45+ CD11b+ Ly6C+) in blood and kidney from WT and knockout (Gsdmd−/−) mice with focal TMA (24 hours). (B-C) Percentage of neutrophils among CD45+ cells (B) and their absolute number (C) in the blood from healthy mice (n = 6) and focal TMA mice (WT: n = 8, Gsdmd−/−: n = 8). (D-E) Percentage of neutrophils among CD45+ cells (D) and their absolute number (E) in sham (n = 4) and TMA kidneys from WT (n = 12) and Gsdmd−/− (n = 11) mice. (F) Representative gating of flow cytometric analysis for the quantification of mature (CD45+ CD11b+ Ly6G+ CD101+) and immature (CD45+ CD11b+ Ly6G+ CD101−) neutrophils in the bone marrow, spleen, and blood from WT and Gsdmd−/− mice with focal TMA. (G-I) Percentage of mature neutrophils among CD45+ CD11b+ Ly6G+ neutrophils in the bone marrow (G), spleen (H), and blood (I) from healthy mice (n = 9) and focal TMA mice (WT: n = 4, Gsdmd−/−: n = 3). (J-L) Percentage of mature and immature neutrophils among CD45+ cells in the bone marrow (J), spleen (K), and blood (L) from healthy mice (n = 9) and focal TMA mice (WT: n = 4, Gsdmd−/−: n = 3). (M) Bone marrow cells isolated from WT and Gsdmd−/− healthy mice were incubated for 24 hours with or without granulocyte colony–stimulating factor (G-CSF; 100 ng/mL) or tumor necrosis factor alpha (TNFα; 20 ng/mL). The expression levels of CXCR2 in mature neutrophils (Ly6G+ CD101+) were quantified as mean fluorescence intensity (MFI) using flow cytometry. Data are representative of 3 independent experiments. (N) Expression levels of β2 integrin MAC-1 in bone marrow neutrophils from healthy mice (n = 5) and focal TMA mice (WT: n = 8, Gsdmd−/−: n = 7), shown as MFI quantified by flow cytometry. The data represent mean ± SD. ∗P < .05, ∗∗P < .01, and ∗∗∗P < .001 using 1-way ANOVA with Tukey post hoc test for panels B-E,G-I,N or 2-way ANOVA with Bonferroni multiple comparisons test for panels J-M.
Neutrophil recruitment and maturation are impaired in Gsdmd−/− mice with focal TMA. (A) Representative gating of flow cytometric analysis for the quantification of neutrophils (CD45+ CD11b+ Ly6G+) and monocytes (CD45+ CD11b+ Ly6C+) in blood and kidney from WT and knockout (Gsdmd−/−) mice with focal TMA (24 hours). (B-C) Percentage of neutrophils among CD45+ cells (B) and their absolute number (C) in the blood from healthy mice (n = 6) and focal TMA mice (WT: n = 8, Gsdmd−/−: n = 8). (D-E) Percentage of neutrophils among CD45+ cells (D) and their absolute number (E) in sham (n = 4) and TMA kidneys from WT (n = 12) and Gsdmd−/− (n = 11) mice. (F) Representative gating of flow cytometric analysis for the quantification of mature (CD45+ CD11b+ Ly6G+ CD101+) and immature (CD45+ CD11b+ Ly6G+ CD101−) neutrophils in the bone marrow, spleen, and blood from WT and Gsdmd−/− mice with focal TMA. (G-I) Percentage of mature neutrophils among CD45+ CD11b+ Ly6G+ neutrophils in the bone marrow (G), spleen (H), and blood (I) from healthy mice (n = 9) and focal TMA mice (WT: n = 4, Gsdmd−/−: n = 3). (J-L) Percentage of mature and immature neutrophils among CD45+ cells in the bone marrow (J), spleen (K), and blood (L) from healthy mice (n = 9) and focal TMA mice (WT: n = 4, Gsdmd−/−: n = 3). (M) Bone marrow cells isolated from WT and Gsdmd−/− healthy mice were incubated for 24 hours with or without granulocyte colony–stimulating factor (G-CSF; 100 ng/mL) or tumor necrosis factor alpha (TNFα; 20 ng/mL). The expression levels of CXCR2 in mature neutrophils (Ly6G+ CD101+) were quantified as mean fluorescence intensity (MFI) using flow cytometry. Data are representative of 3 independent experiments. (N) Expression levels of β2 integrin MAC-1 in bone marrow neutrophils from healthy mice (n = 5) and focal TMA mice (WT: n = 8, Gsdmd−/−: n = 7), shown as MFI quantified by flow cytometry. The data represent mean ± SD. ∗P < .05, ∗∗P < .01, and ∗∗∗P < .001 using 1-way ANOVA with Tukey post hoc test for panels B-E,G-I,N or 2-way ANOVA with Bonferroni multiple comparisons test for panels J-M.
To comprehend the difference in neutrophil recruitment from the bone marrow to the blood and kidney, we analyzed the percentages and absolute numbers of neutrophils in the bone marrow, spleen, and lungs (supplemental Figure 4A-C). However, neither neutrophil nor monocyte numbers showed any significant differences (supplemental Figure 4D-O). Nevertheless, we examined neutrophil maturation in circulation and hematopoietic organs (Figure 3F). Interestingly, Gsdmd deficiency reduced the fraction of mature neutrophils identified as CD45+ CD11b+ Ly6G+ CD101+ cells in the bone marrow, spleen, and blood compared with WT mice after focal TMA (Figure 3G-I). Correspondingly, the number of mature neutrophils in each organ was significantly decreased in Gsdmd−/− mice after focal TMA (Figure 3J-L). The baseline levels of neutrophils and monocytes (supplemental Figure 5A-C), as well as the fraction of mature neutrophils (supplemental Figure 5D-E) were comparable in both groups under normal conditions. Additional in vitro experiments revealed that Gsdmd−/− bone marrow mature neutrophils showed reduced expression of CXCR2 in the presence of the differentiation factor granulocyte colony–stimulating factor or tumor necrosis factor alpha after 24 hours in culture (Figure 3M), which is crucial for neutrophil egress from the bone marrow to blood.23
Furthermore, we performed flow cytometric analysis to examine the expression of β2 integrin macrophage-1 antigen (MAC-1), which plays a crucial role in facilitating neutrophil migration into inflamed tissues,24,25 in bone marrow neutrophils. We observed increased expression of MAC-1 in bone marrow neutrophils from WT mice after focal TMA compared with that in healthy WT mice, whereas MAC-1 expression was diminished significantly in Gsdmd−/− mice with focal TMA (Figure 3N). These findings indicate that neutrophil maturation and β2-integrin activation are impaired in Gsdmd−/− mice with focal TMA, leading to reduced neutrophil migration from the bone marrow to the blood and kidneys, thus contributing to an attenuated TMA phenotype.
Gsdmd deficiency reduces NETs in both kidney arteries and tissue necroinflammation in focal TMA
The release of NETs from neutrophils can contribute to immunothrombosis and necroinflammation; hence, we performed immunofluorescence staining for markers of NETs. Gsdmd deficiency reduced the formation of intravascular NETs in the kidneys, identified as a CitH3-positive area originating from Ly6G-positive neutrophils within the alpha smooth muscle actin-positive arteries (Figure 4A,C). Additionally, Gsdmd deficiency led to a decrease in intravascular occlusion involving neutrophils, platelets, and the area containing both neutrophils and platelets (Figure 4B,D-F). Furthermore, Gsdmd deficiency reduced NET formation in the kidney interstitial tissue (Figure 4G-H). This observation was further supported by a decrease in the absolute number of NETing neutrophils in the kidneys, undergoing cell death identified by flow cytometry as Ly6G and CitH3 double-positive cells (Figure 4I; supplemental Figure 6). These data indicated that GSDMD plays a crucial role in neutrophil- and NET-mediated immunothrombosis and necroinflammation in TMA.
Gsdmd deficiency reduces NETs in both kidney arteries and tissue necroinflammation in focal TMA. (A) Representative immunofluorescent images of NETs (NETs), identified as CitH3-positive areas (green) originating from Ly6G-positive neutrophils (cyan), within αSMA-positive arteries (red) in the TMA kidney. DNA was visualized using DAPI (blue). (B) Representative immunofluorescent images of Ly6G-positive neutrophils (red) and CD41-positive platelets (cyan) within the αSMA-positive arteries (green) in TMA kidneys. DNA was visualized using DAPI (blue). (C-F) Quantification of CitH3 (C), Ly6G (D), CD41 (E), and Ly6G and CD41 (F)-positive areas within αSMA-positive arteries in TMA kidneys from WT and knockout (Gsdmd−/−) mice (n = 3-4 per group). (G) Representative immunofluorescent images of NETs in the peri-infarct of TMA kidneys, identified as CitH3-positive area (green) originating from Ly6G-positive neutrophils (red). DNA was visualized with DAPI (blue). (H) Quantification of the CitH3-positive area in the peri-infarct of sham (n = 4) and TMA kidneys from WT (n = 8) and Gsdmd−/− (n = 8) mice. (I) Absolute numbers of NETing neutrophils (CD45+ CD11b+ Ly6G+ CitH3+) in sham (n = 4) and TMA kidneys from WT (n = 8) and Gsdmd−/− (n = 8) mice, as determined by flow cytometry. Scale bars: for panels A-B, 20 μm, for panel G, 50 μm (low magnification), and 20 μm (high magnification). The data represent mean ± SD. ∗P < .05 using unpaired Student t test for panels C-F or 1-way ANOVA with Tukey post hoc test for panels H-I.
Gsdmd deficiency reduces NETs in both kidney arteries and tissue necroinflammation in focal TMA. (A) Representative immunofluorescent images of NETs (NETs), identified as CitH3-positive areas (green) originating from Ly6G-positive neutrophils (cyan), within αSMA-positive arteries (red) in the TMA kidney. DNA was visualized using DAPI (blue). (B) Representative immunofluorescent images of Ly6G-positive neutrophils (red) and CD41-positive platelets (cyan) within the αSMA-positive arteries (green) in TMA kidneys. DNA was visualized using DAPI (blue). (C-F) Quantification of CitH3 (C), Ly6G (D), CD41 (E), and Ly6G and CD41 (F)-positive areas within αSMA-positive arteries in TMA kidneys from WT and knockout (Gsdmd−/−) mice (n = 3-4 per group). (G) Representative immunofluorescent images of NETs in the peri-infarct of TMA kidneys, identified as CitH3-positive area (green) originating from Ly6G-positive neutrophils (red). DNA was visualized with DAPI (blue). (H) Quantification of the CitH3-positive area in the peri-infarct of sham (n = 4) and TMA kidneys from WT (n = 8) and Gsdmd−/− (n = 8) mice. (I) Absolute numbers of NETing neutrophils (CD45+ CD11b+ Ly6G+ CitH3+) in sham (n = 4) and TMA kidneys from WT (n = 8) and Gsdmd−/− (n = 8) mice, as determined by flow cytometry. Scale bars: for panels A-B, 20 μm, for panel G, 50 μm (low magnification), and 20 μm (high magnification). The data represent mean ± SD. ∗P < .05 using unpaired Student t test for panels C-F or 1-way ANOVA with Tukey post hoc test for panels H-I.
DSF inhibits CC–induced neutrophil pyroptosis in human neutrophils
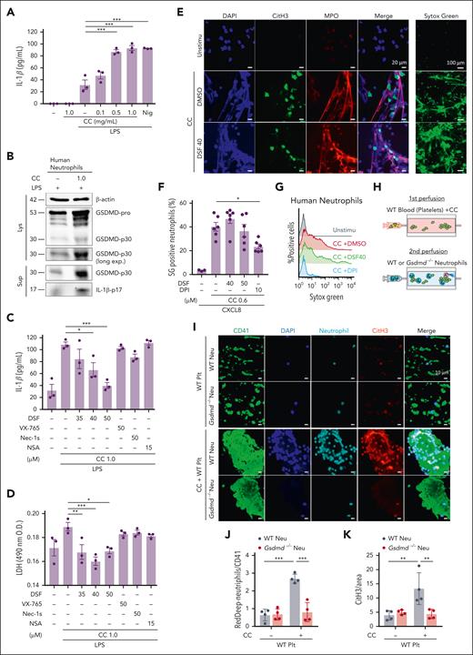
We postulated that neutrophils could potentially function as a cellular source of GSDMD in TMA. This is supported by the observation that neutrophils predominantly infiltrated the kidney within 24 hours after crystal injection (Figure 3D), the presence of activated GSDMD and caspase1 in immune cells, including neutrophils within TMA kidneys (Figure 1J-L), and by our finding that the absence of Gsdmd in tubular epithelial cells did not impact on the levels of hypoxia-induced necrosis (supplemental Figure 7). Next, we examined the role of GSDMD in CC–induced neutrophil activation and death in vitro. Human neutrophils, primed with lipopolysaccharide (LPS) and exposed to increasing doses of CC, dose-dependently released IL-1β (Figure 5A). Immunoblot analysis showed that LPS/CC stimulation induced GSDMD cleavage, resulting in a subsequent increase in mature IL-1β in the supernatant (Figure 5B). Disulfiram (DSF), an inhibitor of GSDMD pore formation without affecting other inflammasome components,6,26 dose-dependently reduced this effect, whereas receptor-interacting protein kinase 1 and mixed lineage kinase domain-like inhibitors, and a caspase-1 inhibitor had no effect on IL-1β release (Figure 5C). These results suggest that GSDMD, rather than neutrophil necroptosis, is involved in IL-1β release. The same was noted for lactate dehydrogenase release, a marker of cell necrosis, indicating that CC triggers GSDMD–dependent neutrophil pyroptosis rather than necroptosis (Figure 5D). Notably, the IL-1 receptor antagonist anakinra did not affect IL-1β release or GSDMD cleavage in CC-stimulated neutrophils (supplemental Figure 8), suggesting that the IL-1β pathway does not reciprocally influence GSDMD cleavage and the subsequent release of IL-1β.
DSF inhibits CC–induced neutrophil pyroptosis in human neutrophils. (A) Human neutrophils were primed with LPS for 2 hours, then stimulated with CC or nigericin (10 μM) for 3 hours under shaking conditions. Cell-free supernatants were collected for IL-1β ELISA. (B) Human neutrophils were primed with LPS for 2 hours and stimulated with or without CC (1 mg/mL) for 3 hours under shaking conditions. Cell-free supernatants and cell lysates from the 3 wells were combined for each condition and collected for immunoblot analysis of GSDMD and IL-1β. β-actin was used as a loading control. (C-D) Human neutrophils were primed with LPS for 2 hours. After pretreatment with DSF, VX-765, necrostatin-1s (Nec-1s), and necrosulfonamide (NSA), cells were stimulated with CC (1 mg/mL) for 3 hours under shaking conditions. Cell-free supernatants were collected for the IL-1β ELISA (C) and lactate dehydrogenase (LDH) assay (D). (E) Representative immunofluorescent and live images of NETs. Human neutrophils were incubated on CC-precoated slides for 4 hours, with or without DSF or dimethyl sulfoxide (DMSO) treatment. NETs were visualized by immunofluorescent images, stained with CitH3 (green), myeloperoxidase (MPO, red), and DAPI (blue), and live cell images were stained with SG (green). (F) Human neutrophils were primed with CXCL8. After pretreatment with DSF, diphenyleneiodonium chloride (DPI), or DMSO, cells were stimulated with CC (0.6 mg/mL) for 3 hours under shaking conditions. Cells were stained with SG for flow cytometric analysis. (G) Representative histogram of SG-positive neutrophils. (H) Heparinized whole blood samples from WT mice were perfused over the collagen-coated surface at 1000 s−1 in the presence or absence of CC using a flow chamber system. In the second-step flow chamber assay, RedDeep Tracker-fluorescently labeled WT and Gsdmd−/− bone marrow neutrophils were perfused over platelet-rich thrombi through the chamber at 500 s−1. (I) Platelets and neutrophils were stained with anti-CD41 (green), RedDeep (cyan), and CitH3 (red) antibodies, and visualized using immunofluorescence confocal microscopy. Nuclei were stained with DAPI (blue). (J-K) Quantification of the ratio between CD41 (platelet marker) and RedDeep-neutrophils (J) and CitH3 signals (K) (n = 4 per group). Scale bars: for panel E, 20 μm (immunofluorescent images) and 100 μm (live images), for panel I, 10 μm. The data represent mean ± standard error of the mean (SEM) for panels A,C-D,F or SD for panels J-K. ∗P < .05, ∗∗P < .01, and ∗∗∗P < .001 using 1-way ANOVA with Dunnett multiple comparisons test for panels A,C-D,F), or 2-way ANOVA with Bonferroni multiple comparisons test for panels J-K. Data are representative of at least 2 independent experiments.
DSF inhibits CC–induced neutrophil pyroptosis in human neutrophils. (A) Human neutrophils were primed with LPS for 2 hours, then stimulated with CC or nigericin (10 μM) for 3 hours under shaking conditions. Cell-free supernatants were collected for IL-1β ELISA. (B) Human neutrophils were primed with LPS for 2 hours and stimulated with or without CC (1 mg/mL) for 3 hours under shaking conditions. Cell-free supernatants and cell lysates from the 3 wells were combined for each condition and collected for immunoblot analysis of GSDMD and IL-1β. β-actin was used as a loading control. (C-D) Human neutrophils were primed with LPS for 2 hours. After pretreatment with DSF, VX-765, necrostatin-1s (Nec-1s), and necrosulfonamide (NSA), cells were stimulated with CC (1 mg/mL) for 3 hours under shaking conditions. Cell-free supernatants were collected for the IL-1β ELISA (C) and lactate dehydrogenase (LDH) assay (D). (E) Representative immunofluorescent and live images of NETs. Human neutrophils were incubated on CC-precoated slides for 4 hours, with or without DSF or dimethyl sulfoxide (DMSO) treatment. NETs were visualized by immunofluorescent images, stained with CitH3 (green), myeloperoxidase (MPO, red), and DAPI (blue), and live cell images were stained with SG (green). (F) Human neutrophils were primed with CXCL8. After pretreatment with DSF, diphenyleneiodonium chloride (DPI), or DMSO, cells were stimulated with CC (0.6 mg/mL) for 3 hours under shaking conditions. Cells were stained with SG for flow cytometric analysis. (G) Representative histogram of SG-positive neutrophils. (H) Heparinized whole blood samples from WT mice were perfused over the collagen-coated surface at 1000 s−1 in the presence or absence of CC using a flow chamber system. In the second-step flow chamber assay, RedDeep Tracker-fluorescently labeled WT and Gsdmd−/− bone marrow neutrophils were perfused over platelet-rich thrombi through the chamber at 500 s−1. (I) Platelets and neutrophils were stained with anti-CD41 (green), RedDeep (cyan), and CitH3 (red) antibodies, and visualized using immunofluorescence confocal microscopy. Nuclei were stained with DAPI (blue). (J-K) Quantification of the ratio between CD41 (platelet marker) and RedDeep-neutrophils (J) and CitH3 signals (K) (n = 4 per group). Scale bars: for panel E, 20 μm (immunofluorescent images) and 100 μm (live images), for panel I, 10 μm. The data represent mean ± standard error of the mean (SEM) for panels A,C-D,F or SD for panels J-K. ∗P < .05, ∗∗P < .01, and ∗∗∗P < .001 using 1-way ANOVA with Dunnett multiple comparisons test for panels A,C-D,F), or 2-way ANOVA with Bonferroni multiple comparisons test for panels J-K. Data are representative of at least 2 independent experiments.
Experiments using SYTOX Green (SG), a marker of cell death, showed an increased SG signal in CXCL8-primed human neutrophils in a CC dose-dependent manner (supplemental Figure 9A). Furthermore, fluorescence microscopy confirmed that CC exposure promoted NET formation, which was characterized by web-like structures of extracellular DNA decorated with granule proteins (Figure 5E). However, despite DSF treatment of CC-stimulated neutrophils, NET formation was still observed (Figure 5E), and SG positivity was not reduced, unlike the effects seen with diphenyleneiodonium chloride, an inhibitor of nicotinamide adenine dinucleotide phosphate oxidase, which served as a control for CC–induced NET inhibition (Figure 5F-G). Thus, these findings indicate that GSDMD contributes to CC–induced neutrophil pyroptosis but not CC-induced NETosis.
Notably, histone, a known soluble NETs inducer,17 showed reduced NETs induction, as indicated by decreased levels of SG positivity in DSF-treated human neutrophils (supplemental Figure 9B-D). Histone stimulation did not induce IL-1β release from neutrophils (supplemental Figure 9E). Consistently, bone marrow neutrophils derived from Gsdmd−/− mice showed comparable levels of CC–induced NET formation but diminished histone–induced NET formation, in contrast to those from WT mice (supplemental Figure 10). Furthermore, Gsdmd deficiency prevented neutrophil adhesion and NET formation in CC-activated platelet–induced thrombi (Figure 5H-K; supplemental Figure 11). Together, these findings suggest that GSDMD does not modulate CC-induced but histone-induced NETosis and NETosis triggered by CC-activated platelets.
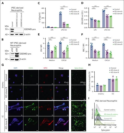
GSDMD–deficient, iPSC–derived human neutrophils resist CC–induced pyroptosis and β2-integrin activation
To validate the findings observed with pharmacological inhibitors, we used a genetic approach and generated GSDMD–deficient, human iPSC–derived neutrophils using CRISPR-Cas9–mediated gene editing. The absence of GSDMD in iPSC-derived neutrophils was confirmed through immunoblot and Sanger sequencing of the 2 distinct clones (Figure 6A; supplemental Figure 12A). Notably, GSDMD protein expression increased in differentiated control iPSC-derived neutrophils toward mature neutrophils (Figure 6B). The number of live floating neutrophils and their maturation states were comparable between control and GSDMD-knockout clones (supplemental Figure 12B-C). Fluorescence microscopy revealed cytoplasmic expression of GSDMD colocalized with myeloperoxidase in control iPSC-derived neutrophils (supplemental Figure 12D). GSDMD-knockout clones primed with LPS and exposed to CC showed reduced levels of IL-1β and lactate dehydrogenase in the cell culture supernatants compared with control iPSC-derived neutrophils (Figure 6C-D; supplemental Figure 13). Furthermore, flow cytometric analysis demonstrated reduced activation of β2 integrins, lymphocyte function–associated antigen 1, and MAC-1 in the GSDMD-knockout clones (Figure 6E-F). GSDMD-knockout clones formed NETs upon CC stimulation, similar to control iPSC-derived neutrophils (Figure 6G), and did not show a decrease in the inducibility quantified by SG positivity (Figure 6H-6I). Collectively, these data confirm the involvement of GSDMD in CC–induced neutrophil pyroptosis rather than NETosis and β2-integrin activation.
GSDMD–deficient, iPSC–derived human neutrophils resist CC–induced pyroptosis and β2-integrin activation. (A) Immunoblot analysis of GSDMD in iPSC-derived neutrophils, performed on control and 2 distinct GSDMD-knockout clones. β-actin was used as a loading control. (B) Immunoblot analysis of GSDMD in control iPSC-derived neutrophils cultured at day 18 (undifferentiated time point) and day 38 (differentiated time point). (C-D) iPSC-derived neutrophils were primed with LPS for 4 hours, followed by stimulation with CC (1.5 mg/mL) for 3 hours under shaking conditions. Cell-free supernatants were collected for IL-1β ELISA (C) and LDH assay (D). (E-F) iPSC-derived neutrophils were stimulated with or without CXCL8 (100 ng/mL) for 10 minutes. Surface expression levels of β2 integrins lymphocyte function–associated antigen 1 (E) and MAC-1 (F) were quantified as the MFI using flow cytometry. (G) Representative immunofluorescent and live images of NETs. iPSC-derived neutrophils were incubated on CC-precoated slides for 4 hours. NETs were visualized by immunofluorescent images, stained with CitH3 (green), MPO (red), and DAPI (blue), and by live cell images stained with SG (green). (H) iPSC-derived neutrophils were primed with CXCL8 and then stimulated with CC (1.0 mg/mL) for 3 hours under shaking conditions. The cells were stained with SG for flow cytometric analysis. (I) Representative histogram of SG-positive iPSC-derived neutrophils. Scale bars: for panel G, 10 μm (immunofluorescent images) and 100 μm (live images). The data represent mean ± SEM. ∗∗∗P < .001 using 2-way ANOVA with Dunnett multiple comparisons test. Data are representative of 4 to 5 independent experiments.
GSDMD–deficient, iPSC–derived human neutrophils resist CC–induced pyroptosis and β2-integrin activation. (A) Immunoblot analysis of GSDMD in iPSC-derived neutrophils, performed on control and 2 distinct GSDMD-knockout clones. β-actin was used as a loading control. (B) Immunoblot analysis of GSDMD in control iPSC-derived neutrophils cultured at day 18 (undifferentiated time point) and day 38 (differentiated time point). (C-D) iPSC-derived neutrophils were primed with LPS for 4 hours, followed by stimulation with CC (1.5 mg/mL) for 3 hours under shaking conditions. Cell-free supernatants were collected for IL-1β ELISA (C) and LDH assay (D). (E-F) iPSC-derived neutrophils were stimulated with or without CXCL8 (100 ng/mL) for 10 minutes. Surface expression levels of β2 integrins lymphocyte function–associated antigen 1 (E) and MAC-1 (F) were quantified as the MFI using flow cytometry. (G) Representative immunofluorescent and live images of NETs. iPSC-derived neutrophils were incubated on CC-precoated slides for 4 hours. NETs were visualized by immunofluorescent images, stained with CitH3 (green), MPO (red), and DAPI (blue), and by live cell images stained with SG (green). (H) iPSC-derived neutrophils were primed with CXCL8 and then stimulated with CC (1.0 mg/mL) for 3 hours under shaking conditions. The cells were stained with SG for flow cytometric analysis. (I) Representative histogram of SG-positive iPSC-derived neutrophils. Scale bars: for panel G, 10 μm (immunofluorescent images) and 100 μm (live images). The data represent mean ± SEM. ∗∗∗P < .001 using 2-way ANOVA with Dunnett multiple comparisons test. Data are representative of 4 to 5 independent experiments.
DSF protects mice from TMA, AKI, and ischemic infarction
To investigate the therapeutic potential of targeting GSDMD, we administered DSF to WT mice either 4 hours prior (prophylactic) or 3 hours after (therapeutic) CC injection and assessed AKI and ischemic infarction (Figure 7A; supplemental Figure 14A). Compared with vehicle-treated controls, both prophylactic and therapeutic DSF treatment reduced the number of arteries affected by focal crystalline TMA (Figure 7B-C; supplemental Figure 14B-C). Both treatment regimens protected mice from the sudden drop in glomerular filtration rate, preventing AKI (Figure 7D; supplemental Figure 14D). Consistently, both prophylactic and therapeutic DSF treatments reduced the ischemic infarction (Figure 7E-F; supplemental Figure 14E-F) and tubular injury scores (Figure 7G-H; supplemental Figure 14G-H). Flow cytometric analysis demonstrated a reduction in the absolute numbers of blood neutrophils and monocytes in both treatment groups (Figure 7I-K; supplemental Figures 14I-K and 15), as well as a decrease in the percentages and absolute numbers of kidney-infiltrating neutrophils (Figure 7L-M; supplemental Figure 14L-M). Moreover, both treatments reduced NET formation in the TMA kidney (Figure 7N; supplemental Figure 14N). Taken together, both prophylactic and therapeutic DSF treatment improved focal TMA-induced AKI and kidney infarction by ameliorating clot formation and neutrophil-mediated necroinflammation.
Therapeutic DSF protects mice from TMA, AKI, and ischemic infarction. (A) Illustration of the experimental design. WT mice were administered DSF (50 mg/kg) or vehicle 3 hours after CC-induced TMA in the kidney. Mice were euthanized and analyzed 24 hours surgery. (B) Representative immunohistochemical images of αSMA and fibrin staining of the interlobar, arcuate, and interlobular arteries in TMA kidneys. (C) Quantification of arterial obstruction (n = 3-4 per group). (D) GFR at baseline and 24 hours after focal TMA induction (n = 4 per group). (E) Representative images of TTC staining of TMA (left) and sham (contralateral right) kidneys. The red areas indicate living kidney tissue, whereas the white areas indicate infarcted kidney tissue. (F) Quantification of the kidney infarct size (n = 4 per group). (G) Representative images of PAS staining of TMA kidneys. (H) Quantification of tubular injury (n = 4 per group). (I) Representative gating of flow cytometric analysis for the quantification of neutrophils (CD45+ CD11b+ Ly6G+) and monocytes (CD45+ CD11b+ Ly6C+) in the blood and kidney after focal TMA induction. (J-K) Percentage of neutrophils among CD45+ cells (J) and their absolute number (K) in the blood from healthy mice (n = 10) and focal TMA mice (n = 4 per group). (L-M) Percentage of neutrophils among CD45+ cells (L) and their absolute number (M) in TMA kidneys (n = 3-4 per group). (N) Absolute number of NETing neutrophils (CD45+ CD11b+ Ly6G+ CitH3+) in TMA kidneys (n = 4 per group) as determined by flow cytometry. Scale bars: for panels B,G, 20 μm and for panel E, 4 mm. The data represent mean ± SD. ∗P < .05, ∗∗P < .01, and ∗∗∗P < .001 using 2-way ANOVA with Bonferroni multiple comparisons test for panel C, or 1-way ANOVA with Tukey post hoc test for panels D,F,H,J-N.
Therapeutic DSF protects mice from TMA, AKI, and ischemic infarction. (A) Illustration of the experimental design. WT mice were administered DSF (50 mg/kg) or vehicle 3 hours after CC-induced TMA in the kidney. Mice were euthanized and analyzed 24 hours surgery. (B) Representative immunohistochemical images of αSMA and fibrin staining of the interlobar, arcuate, and interlobular arteries in TMA kidneys. (C) Quantification of arterial obstruction (n = 3-4 per group). (D) GFR at baseline and 24 hours after focal TMA induction (n = 4 per group). (E) Representative images of TTC staining of TMA (left) and sham (contralateral right) kidneys. The red areas indicate living kidney tissue, whereas the white areas indicate infarcted kidney tissue. (F) Quantification of the kidney infarct size (n = 4 per group). (G) Representative images of PAS staining of TMA kidneys. (H) Quantification of tubular injury (n = 4 per group). (I) Representative gating of flow cytometric analysis for the quantification of neutrophils (CD45+ CD11b+ Ly6G+) and monocytes (CD45+ CD11b+ Ly6C+) in the blood and kidney after focal TMA induction. (J-K) Percentage of neutrophils among CD45+ cells (J) and their absolute number (K) in the blood from healthy mice (n = 10) and focal TMA mice (n = 4 per group). (L-M) Percentage of neutrophils among CD45+ cells (L) and their absolute number (M) in TMA kidneys (n = 3-4 per group). (N) Absolute number of NETing neutrophils (CD45+ CD11b+ Ly6G+ CitH3+) in TMA kidneys (n = 4 per group) as determined by flow cytometry. Scale bars: for panels B,G, 20 μm and for panel E, 4 mm. The data represent mean ± SD. ∗P < .05, ∗∗P < .01, and ∗∗∗P < .001 using 2-way ANOVA with Bonferroni multiple comparisons test for panel C, or 1-way ANOVA with Tukey post hoc test for panels D,F,H,J-N.
Discussion
We hypothesized that GSDMD plays a role in the pathogenesis of (crystalline) TMA by promoting intravascular immunothrombosis and its subsequent outcomes, including ischemic necroinflammation and organ failure. Our experiments revealed that Gsdmd deficiency alleviated CC–induced focal TMA, AKI, and ischemic kidney infarction. We observed that GSDMD contributed to CC–induced neutrophil necrosis via pyroptosis rather than necroptosis or NETosis. Moreover, GSDMD plays a role in the activation of β2 integrin and the maturation process of neutrophils, both of which promote neutrophil migration into inflamed tissues. Both prophylactic and therapeutic administration of DSF protected CC-injected mice from crystal clot formation, AKI, and kidney infarction. These findings identified GSDMD as a key mediator of focal crystalline TMA and its consequences in ischemic tissue infarction and organ failure.
Several previous studies have implicated the involvement of GSDMD and pyroptosis in driving AKI, but these findings have yielded conflicting results.27-29 However, various conditions in a model disease context may account for this virtual discrepancy. In CC-induced TMA, we observed upregulation of activated caspase-1 and GSDMD protein expression in immune cells in the kidneys, and the NLRP3 inhibitor MCC950 exhibited a protective effect against ischemic necroinflammation.3 Furthermore, CCs themselves have been identified as inducers of NLRP3 inflammasome.12,13 Hence, focal crystalline TMA involves robust inflammasome activation, a major upstream event in GSDMD activation, and subsequent pathogenesis. Importantly, previous studies27,28 have predominantly focused on tubular epithelial cells, in which GSDMD and pyroptosis are activated downstream of caspase-4, 5, and 11. In contrast, our findings indicate that the predominant expression of GSDMD in peritubular interstitial cells in the TMA kidney and the absence of Gsdmd in tubular epithelial cells did not affect the levels of hypoxia-induced necrosis. Moreover, it has been reported that protein expression of GSDMD is undetectable in lysates of specifically isolated mouse kidney tubules.29 Based on our observations, we speculate that infiltrating leukocytes, particularly neutrophils, which massively evolve only hours after the embolic event, serve as the cellular origin of GSDMD in the development of TMA.
It has been reported that CC induces neutrophil necrosis as a form of necroptosis30 and NETosis.14 In our investigation, GSDMD regulated CC–induced neutrophil pyroptosis and the release of IL-1β. Importantly, this observation indicates an active and specific process facilitated by GSDMD, rather than a passive event associated with necroptosis. IL-1β is a highly potent proinflammatory mediator that stimulates the recruitment of neutrophils to the site of inflammation.31,32 Moreover, platelets further boost the inflammasome and subsequent release of IL-1β from neutrophils.33 Hence, neutrophil-derived IL-1β, in response to CC, serves to amplify the pathogenesis of focal crystalline TMA, exacerbating both immunothrombosis and necroinflammation. In contrast, our findings suggest that CC–induced NET formation occurs independently of GSDMD, whereas both histone and CC-activated platelets trigger NET formation in a GSDMD-dependent manner. Consequently, the observed reduction in kidney tissue and intravascular NETs detected in Gsdmd−/− mice with focal crystalline TMA could arise from the decreased levels of histone released by necrotic tubular cells, reduced neutrophil infiltration, and limited NET formation. Previous studies have reported that caspase-11 or neutrophil elastase can activate GSDMD, thereby promoting NET formation,8,9 and that GSDMD pores can elevate cytoplasmic calcium concentrations and activate protein arginine deiminase 4, leading to histone citrullination.9 However, because CC induces NETs in a protein arginine deiminase 4-independent manner,14 it is possible that GSDMD does not influence this process. Similarly, neutrophils lacking GSDMD remained capable of forming NETs when stimulated with phorbol 12-myristate 13-acetate or calcium ionophores.18,34 Therefore, the role of GSDMD in NETosis is stimulus-dependent and requires further investigation.
We observed a decrease in the population of circulating and kidney-infiltrating mature neutrophils in response to focal TMA in Gsdmd−/− mice, whereas the number of neutrophils in the bone marrow and spleen, sites for emergency granulopoiesis during inflammatory conditions,35,36 and lungs, in which neutrophils emigrate from inflammation sites before redirecting to the bone marrow for withdrawal,37 remained unchanged. This suggests that the reduced neutrophil numbers in the blood and kidneys of Gsdmd−/− mice with focal TMA did not arise from an alteration in neutrophil development or homing. Indeed, under homeostatic conditions, GSDMD deficiency had no impact on neutrophil numbers and maturation in vivo, as well as during iPSC–derived neutrophil differentiation. Nevertheless, Gsdmd deficiency reduced the number of mature neutrophils in the bone marrow, spleen, and blood after focal TMA. The expression of CXCR2 was diminished in Gsdmd−/− bone marrow neutrophils in response to maturation factor granulocyte colony–stimulating factor or necrosis factor alpha after 24 hours of in vitro stimulation, indicating an active involvement of GSDMD in neutrophil maturation under inflammatory conditions. This impaired neutrophil maturation could ultimately lead to reduced CXCR2 and β2 integrin-mediated23 migration of mature neutrophils into the blood and kidneys of Gsdmd−/− mice after focal TMA. However, several questions remain unanswered: when do neutrophils acquire GSDMD proteins? How does GSDMD regulate β2-integrin activation? Does GSDMD also modulate aging or reverse migration processes? Given the complex and heterogenous nature of neutrophil maturation,20,38 further investigation is needed to elucidate the precise role of GSDMD in this process.
Considering the role of GSDMD as the final downstream effector in the inflammasome and pyroptosis/IL-1β pathways, targeting GSDMD is a potentially effective and precise strategy. DSF, originally used in the management of chronic alcohol addiction by acting on aldehyde dehydrogenase, has also been recognized as an inhibitor of GSDMD through high-throughput biochemical screening. It covalently modifies Cys191 and blocks GSDMD pore formation, thereby preventing pyroptosis and the release of IL-1β.39 Notably, DSF protected mice against sepsis induced by LPS39 as well as cecal ligation and puncture.10 Our study demonstrated the prophylactic and therapeutic effects of DSF on CC-induced TMA and its consequences, suggesting a potential therapeutic approach, including administration of the drug before catheterization, a major trigger for CC embolism as a form of focal crystalline TMA. Given that CC-induced TMA and various forms of TMA share a common pathogenesis initially induced by immunothrombosis, inhibiting GSDMD holds potential for ameliorating TMA in a broader context.
Our study has a series of limitations. Although we focused on investigating the role of GSDMD in neutrophils, Gsdmd−/− mice do not fully exclude the possibility that GSDMD also contributes to the overall phenotype of other cell types. Using cell type-specific tools will be necessary to address these aspects in detail. Moreover, DSF, used as a tool to study GSDMD effects in both in vitro and in vivo settings, may not possess absolute selectivity as an inhibitor, thus allowing for potential off-target effects. Notably, the animal model used in this study represents a focal TMA within the kidney, which may not fully replicate all hematological features of systemic TMA, such as hemolytic anemia.
Together, GSDMD contributes to the development of crystalline TMA in the kidney and its consequences, ischemic kidney infarction, and kidney failure (supplemental Figure 16). Because GSDMD actively contributes to neutrophil maturation and the induction of inflammatory pyroptosis in neutrophils, which prominently evolve within only a few hours after an embolic event, prophylactic and therapeutic GSDMD blockade can effectively prevent focal TMA and its associated consequences. The same process should be applied to other organs in the body affected by the same disease and may applied to systemic forms of TMA, which share a common pathogenesis that initially triggers immunothrombosis with subsequent ischemic necroinflammation and organ failure.
Acknowledgments
The authors thank Yvonne Minor and Uschi Kögelsperger for animal husbandry, and Janina Mandelbaum and Anna Anfimiadou for expert technical support.
This study was supported by the Deutsche Forschungsgemeinschaft (DFG) (TRR332, projects A2, A7, B1, Z1, AN372/20-2, and 30-1). K.W.-K. was supported by the Takeda Science Foundation. The experiments were performed using a Nikon Eclipse Ti2 microscope system (funded by DFG [GZ:INST 86/1851-1 FUGG] to Martha Merrow).
Authorship
Contribution: H.-J.A. and S.S. provided funding and supervision; K.W.-K., S.S., and H.-J.A. conceptualized the study; K.W.-K. and S.S. developed the methodology; K.W.-K. conducted the investigation; K.W.-K., C.L., J.K., H.L., C.H., and M.K. analyzed the data; K.W.-K., E.M.-B., K.V.A., M.R., and O.S. contributed to the visualization of the data; M.I.L. and C.K. contributed to the differentiation of induced pluripotent stem cell–derived neutrophils with gene editing; K.W.-K., C.H., A.B., and E.M.-B. performed the flow chamber experiments; T.S.B.H., D.Z., and Y.K. provided the protocol and suggestions; A.L. provided resources; K.W.-K. and H.-J.A. wrote the original draft of the manuscript; and all authors read and revised the manuscript.
Conflict-of-interest disclosure: The authors declare no competing financial interests.
Correspondence: Hans-Joachim Anders, Medizinische Klinik und Poliklinik IV, LMU Klinikum, Ziemssenstr 5, 80336 Munich, Germany; email: hjanders@med.uni-muenchen.de.
References
Author notes
S.S. and H.-J.A. contributed equally to this study.
Data are available upon reasonable request to the corresponding author, Hans-Joachim Anders (hjanders@med.uni-muenchen.de).
The online version of this article contains a data supplement.
There is a Blood Commentary on this article in this issue.
The publication costs of this article were defrayed in part by page charge payment. Therefore, and solely to indicate this fact, this article is hereby marked “advertisement” in accordance with 18 USC section 1734.

![GSDMD is expressed in neutrophils during their maturation and is activated upon focal crystalline TMA. (A) Illustration of the study design presented in the published data set. Cells were sorted from the kidney, blood, and spleen of C57BL/6J mice before (D0) and on days 1 (D1) and 3 (D3) after unilateral ischemia-reperfusion injury (uIRI). (B) Uniform manifold approximation and projection (UMAP) plot of 80 829 cells after quality control. Clusters 3 and 15 were identified as neutrophils based on the representative neutrophil gene expression. (C) UMAP plot of 7467 neutrophils categorized into 8 clusters (G0-4 and G5a-c) representing different maturation stages. Clusters G0, G1, G2, G3, and G4 corresponded to granulocyte-monocyte progenitor, proneutrophil, preneutrophil, immature neutrophil, and mature neutrophil in bone marrow. The names, proneutrophil, preneutrophil, immature neutrophil, and mature neutrophil, were adopted from the previous report.20 Clusters G5a-c represent the most mature neutrophils present in peripheral blood. (D) Dot plot representing the expression profile of Gsdmd in each cluster. The dot color indicates the average gene expression level in each cluster, whereas the dot size represents the percentage of cells in each cluster. (E) UMAP plot of Gsdmd expression in neutrophils from different organs. (F) Representative MACSima images of CC-induced TMA and contralateral sham kidneys from WT mice. High-magnification views 1, 2, and 4 of the TMA kidney represents intravascular thrombotic occlusion with platelets and NETs, whereas high-magnification view 3 represents neutrophil accumulation in the peri-infarct region. Gray: DAPI (4’,6-diamidino-2-phenylindole), red: Ly6G, yellow: CitH3, purple: smooth muscle actin (SMA), blue: cleaved caspase-3, cyan: Ly6C (in the sham kidney and low magnification of TMA kidney) or CD41 (in high-magnification views 1-4 of TMA kidney). (G) Representative immunofluorescent images of thrombotic occlusion of the kidney artery. TER-119–positive erythrocytes (red) and CD41-positive platelets (green) within αSMA-positive arteries (cyan) in TMA and sham kidneys of WT mice. The nuclei were visualized using DAPI (blue). (H) Representative immunohistochemical images of GSDMD staining of TMA and sham kidneys from WT and Gsdmd−/− mice. (I) Immunoblot analysis of GSDMD (pro and cleaved p30 [N-terminal fragment]) and caspase-1 (pro and cleaved p20) in WT kidneys of 2 sets of healthy control (HC) and focal TMA mice. β-actin was used as a loading control. (J) Immunoblot analysis of GSDMD in immune cells isolated from TMA and healthy kidneys of WT mice. Immune cells from 4 kidneys per group were pooled and analyzed. β-actin was used as a loading control. (K) Flow cytometric quantification of caspase1 activation within neutrophils (CD45+ CD11b+ Ly6G+) in TMA and sham kidneys from WT mice. (L) Representative histogram of caspase1 activation in neutrophils from the kidneys. Scale bars: for panel F, 1000 μm in the sham kidney and low magnification of the TMA kidney or 50 μm in high-magnification views 1 to 4 of the TMA kidney. For panels G-H at 20 μm. The data represent mean ± standard deviation (SD). ∗∗∗P < .001 using unpaired Student t test.](https://ash.silverchair-cdn.com/ash/content_public/journal/blood/144/3/10.1182_blood.2023021949/1/m_blood_bld-2023-021949-gr1.jpeg?Expires=1767709702&Signature=j3UT5sJoeimkbJGMPsEHyMB8upOlk0I1i-rS9Dg5qzS-v7x3GuRJH7KQAIHUTH2rfINfzFABvKWYJKmG57R4DhK9ULnswGE28CZwfKCDjYtxO9UAZVtkBaA7J-JMpgdiO3LCK~hCFh3qS3GslQ~dSVHvv-pGJEVMQFGin1pP3t4~y3u~~IzczsPMUGaFUM7nWfzhfgaG6i-AVwRjPpo8rKVYyEZ4kJrNa4CCjIbU9tflRTFpzAWQjHtlxOOR8BdWnuw0N9D0fQJjOgWVg7LrOmlQYahQO27z~KmbgY11naKVIiJlVve6UdxTQEn724nfBEWQQVXpM0fKdkl3KHWWSg__&Key-Pair-Id=APKAIE5G5CRDK6RD3PGA)







![GSDMD is expressed in neutrophils during their maturation and is activated upon focal crystalline TMA. (A) Illustration of the study design presented in the published data set. Cells were sorted from the kidney, blood, and spleen of C57BL/6J mice before (D0) and on days 1 (D1) and 3 (D3) after unilateral ischemia-reperfusion injury (uIRI). (B) Uniform manifold approximation and projection (UMAP) plot of 80 829 cells after quality control. Clusters 3 and 15 were identified as neutrophils based on the representative neutrophil gene expression. (C) UMAP plot of 7467 neutrophils categorized into 8 clusters (G0-4 and G5a-c) representing different maturation stages. Clusters G0, G1, G2, G3, and G4 corresponded to granulocyte-monocyte progenitor, proneutrophil, preneutrophil, immature neutrophil, and mature neutrophil in bone marrow. The names, proneutrophil, preneutrophil, immature neutrophil, and mature neutrophil, were adopted from the previous report.20 Clusters G5a-c represent the most mature neutrophils present in peripheral blood. (D) Dot plot representing the expression profile of Gsdmd in each cluster. The dot color indicates the average gene expression level in each cluster, whereas the dot size represents the percentage of cells in each cluster. (E) UMAP plot of Gsdmd expression in neutrophils from different organs. (F) Representative MACSima images of CC-induced TMA and contralateral sham kidneys from WT mice. High-magnification views 1, 2, and 4 of the TMA kidney represents intravascular thrombotic occlusion with platelets and NETs, whereas high-magnification view 3 represents neutrophil accumulation in the peri-infarct region. Gray: DAPI (4’,6-diamidino-2-phenylindole), red: Ly6G, yellow: CitH3, purple: smooth muscle actin (SMA), blue: cleaved caspase-3, cyan: Ly6C (in the sham kidney and low magnification of TMA kidney) or CD41 (in high-magnification views 1-4 of TMA kidney). (G) Representative immunofluorescent images of thrombotic occlusion of the kidney artery. TER-119–positive erythrocytes (red) and CD41-positive platelets (green) within αSMA-positive arteries (cyan) in TMA and sham kidneys of WT mice. The nuclei were visualized using DAPI (blue). (H) Representative immunohistochemical images of GSDMD staining of TMA and sham kidneys from WT and Gsdmd−/− mice. (I) Immunoblot analysis of GSDMD (pro and cleaved p30 [N-terminal fragment]) and caspase-1 (pro and cleaved p20) in WT kidneys of 2 sets of healthy control (HC) and focal TMA mice. β-actin was used as a loading control. (J) Immunoblot analysis of GSDMD in immune cells isolated from TMA and healthy kidneys of WT mice. Immune cells from 4 kidneys per group were pooled and analyzed. β-actin was used as a loading control. (K) Flow cytometric quantification of caspase1 activation within neutrophils (CD45+ CD11b+ Ly6G+) in TMA and sham kidneys from WT mice. (L) Representative histogram of caspase1 activation in neutrophils from the kidneys. Scale bars: for panel F, 1000 μm in the sham kidney and low magnification of the TMA kidney or 50 μm in high-magnification views 1 to 4 of the TMA kidney. For panels G-H at 20 μm. The data represent mean ± standard deviation (SD). ∗∗∗P < .001 using unpaired Student t test.](https://ash.silverchair-cdn.com/ash/content_public/journal/blood/144/3/10.1182_blood.2023021949/1/m_blood_bld-2023-021949-gr1.jpeg?Expires=1767709703&Signature=KJy54w17IKRKUraE6ctxnNPT5PoGXDCSclL3YSnLboJ0BYnNwFUh4-iugPCdtj8jINLQd2LtSp9vQuROXtW6CKSeljQ2lxobzU0M-rsVoNbXz-u3soPDChZfiwzDffMxLzSPSZWdq-mBOeYG9qzP7QnpiDD8w3qod1EY-nYMiLzOqmWi5tcmAjX3ywnY2xB0thfxeMGdsr28g8tkvQt9T9rv2tuXS-eeCnMjiArV98V7WgYMy6H988Ksl0nBEH34thYSVCTrtCi01VWEtXplhnNyX~ez-H6kB3P~DxsoOcAxKVLC5HRgdk3MLo8e38SECevSB9ZQNOLywohfGdfESA__&Key-Pair-Id=APKAIE5G5CRDK6RD3PGA)





