Key Points
rs74355478 is linked with the ablation of LGR6 expression on neutrophils, monocytes, and NK cells and loss of MaR1 activity on phagocytes.
rs74355478 leads to altered immune responses to viruses and associates with increased incidence of viral infections at the population level.
Visual Abstract
The leucine-rich repeat-containing G-protein–coupled receptor 6 (LGR6) was recently identified as the cognate receptor for the proresolving mediator maresin 1 (MaR1). To address the biological role of LGR6 in humans, we investigated the functional impact of a genetic variant in the gene encoding for LGR6, which is predicted to lead to a frameshift mutation in one of the receptor isoforms, on both receptor expression and immune cell responses. In neutrophils, monocytes, and natural killer (NK) cells from volunteers homozygous for this variant, we found a significant downregulation in the expression of LGR6 when compared with controls without the variant; whereas the LGR6 expression was essentially similar in monocyte-derived macrophages and CD8+ T cells. Functionally, loss of LGR6 expression was linked with a decreased ability of neutrophils and monocytes to phagocytose bacteria. We observed an increase in neutrophil chemotaxis and leukotriene B4 production and increased expression of activation markers, including markers for platelet-leukocyte phagocyte heterotypic aggregates, such as CD41, in neutrophils and monocytes from the variant group. Using data from the UK Biobank, we found that at a population level the rs4266947 variant, which is in high linkage disequilibrium with rs74355478, was associated with a higher incidence of viral infections. Intriguingly, neutrophils, NK cells, and CD8+ T cells from volunteers with the LGR6 variant displayed altered viral responses when stimulated with Toll-like receptor 3 (TLR3), TLR7/TLR8, and TLR9 agonists. Together, these findings shed new light on the cell type–specific regulation of LGR6 expression and the role of this receptor in directing host immune responses.
Introduction
Phagocytes, including neutrophils and monocytes, form the frontline defense system against both pathogen invasion and the repair of damaged tissues. Disruptions in phagocyte responses are linked with the onset and propagation of many inflammatory conditions including cardiovascular disease and viral infections.1-3 It is now well recognized that when endogenous protective pathways are activated, acute inflammation resolves, paving the way for the repair of damaged tissues and the return to homeostasis.4,5 At the helm of these endogenous pathways are a class of autacoids termed specialized proresolving mediators (SPMs) that include the essential fatty acid–derived resolvins, protectins, and maresins.
Maresin 1 (MaR1; 7R,14S-dihydroxydocosa-4Z,8E,10E,12Z,16Z,19Z-hexanoic acid), first identified in human macrophages, is produced in various human organs and tissues.6 MaR1 displays potent phagocyte-directed activities, limiting neutrophil recruitment in response to both sterile and infectious stimuli, upregulating the ability of neutrophils and macrophages to uptake and kill bacteria, and reprogramming macrophage phenotype toward a protective and anti-inflammatory phenotype.7 Additionally, MaR1 plays a role in regulating the host's immune responses to respiratory syncytial virus. It contributes to tissue repair and regeneration and influences adipose tissue metabolism by modulating macrophage responses.8,9
Studies evaluating the mechanisms activated by MaR1 to regulate phagocyte function uncovered a role for the G-protein–coupled receptor leucine-rich repeat-containing G-protein–coupled receptor 6 (LGR6) in mediating the biological activities of this mediator on immune cells.8-10 To explore the role of LGR6 in regulating host responses in humans, we evaluated how the loss of LGR6 expression resulting from a frameshift mutation affects immune responses and disease incidence.
Methods
This section briefly describes the methods; further details are provided in the supplemental Methods, available on the Blood website.
Cohort information and participants’ consent
The Genes and Health (National Health Services Research Ethics Committee [NHS REC]; reference 14/LO/124) cohort consists of a population of 59 162 British Bangladeshi and British Pakistani individuals (as of February 2024). For this study (NHS REC; reference 21/LO/0189), homozygous participants with the rs74355478 (c.1:202183357-TG-T [GRCh37]; p.Ala26ArgfsTer7) variant in LRG6 and controls that express the wild-type variant were selected. During the blood donation, written informed consent was taken, and a health questionnaire was filled in as part of the participation in the study.
The UK Biobank (ethics approval reference 13/NW/0382) cohort contains a large data set of phenotypes (including health-related information) and genotype information of ∼500 000 participants from across the United Kingdom.
Biological and functional assays
Blood collection and processing, isolation of neutrophils and monocytes, targeted lipid mediator profiling for lipid mediator quantification, neutrophil functional assays, phagocytosis assays of neutrophils and monocytes, phagocytosis and efferocytosis of macrophages, evaluation of antiviral responses in neutrophils and lymphocytes, and flow cytometry analysis are detailed in the supplemental Materials.
Bioinformatic analysis
LGR6 protein sequence alignment, LGR6 protein structure prediction, lipid mediator biosynthesis pathway analysis, linkage of disequilibrium, LGR6 transcript expression, and phenotype association analysis are detailed in the supplemental Materials.
Statistical analysis
We performed all statistical analyses and data derivation and visualization using R v4.04 (https://www.r-project.org/) and MetaboAnalyst v5.0.11 Detailed information is provided in the supplemental Materials.
Ethical approval for the collection and processing of samples from human volunteers was obtained from the NHS REC (reference 21/LO/0189).
Results
The rs74355478 variant is linked with reduced LGR6 expression on neutrophils and monocytes
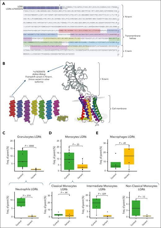
Three isoforms of LGR6 produced by alternative splicing have been described: isoforms 1, 2, and 3 (accession numbers NP_001017403.1, NP_067649.2, and NP_001017404.1, respectively). The variant rs74355478 is a guanine deletion variant that has as its most severe consequence a reading frameshift of the LGR6 isoform 3. This frameshift mutation modifies the amino acid sequence of LGR6 by replacing an alanine with an arginine (Ala > Arg) in the N-terminal region and generates a premature stop codon (Figure 1A-B). An early stop codon can trigger nonsense-mediated messenger RNA (mRNA) decay, a surveillance mechanism that degrades incomplete mRNA, preventing the synthesis of truncated proteins and therefore causing a reduction in their expression.12 In the other 2 isoforms of LGR6, rs74355478 is located in an intronic region. The prevalence of rs74355478 in the population is low, with an allele frequency of 9% in the global population and 2% in the South Asian group (based on phase 3 of the 1000 Genome Project).13,14
The LGR6 frameshift variant is linked with low levels of LGR6 expression. (A) Alignment of the protein sequence between LGR6 with or without the rs74355478 variant. Dark purple sequences indicate the aligned amino acids, whereas the asterisk (∗) represents the site where an alanine (A) is replaced by an arginine (R) leading to a frameshift mutation and generating a premature stop codon. The secondary structures of LGR6 are indicated in the protein sequence, and the colors represent the different transmembrane helices. (B) Secondary (left) and 3-dimensional (right) structure of LGR6. Colors indicate the different transmembrane helices of LGR6, whereas the arrows point to the location of the single nucleotide polymorphism (SNP). LGR6 expression in granulocytes (C, top) and monocytes (D, top) from participants with the rs74355478 variant in LGR6 (variant group) and controls (control group) was evaluated using flow cytometry and fluorescently conjugated antibodies to this receptor. To assess the LGR6 expression of neutrophils (C, bottom) and different monocyte subsets (D, bottom), whole blood from participants was incubated with antibodies against lineage markers to identify neutrophils (CD16+), classical (CD14++CD16+), intermediate (CD14++CD16++), and nonclassical (CD14+CD16++) monocytes, and the expression of the receptor was evaluated using antibodies against LGR6. (E) Monocytes were isolated from whole blood of participants from the variant and control groups and differentiated into monocyte-derived macrophages using granulocyte-macrophage colony-stimulating factor. On day 7, cells were lifted, and the expression of LGR6 was evaluated using fluorescently conjugated antibodies to this receptor. Statistical differences between variant and control groups were determined using the 1-tailed Mann-Whitney test, and P values are displayed. For panels C-D (top), results are representative of 7 for variants and 9 for controls. For panels C-D (bottom) and E, results are representative of 4 for variants and 4 for controls.
The LGR6 frameshift variant is linked with low levels of LGR6 expression. (A) Alignment of the protein sequence between LGR6 with or without the rs74355478 variant. Dark purple sequences indicate the aligned amino acids, whereas the asterisk (∗) represents the site where an alanine (A) is replaced by an arginine (R) leading to a frameshift mutation and generating a premature stop codon. The secondary structures of LGR6 are indicated in the protein sequence, and the colors represent the different transmembrane helices. (B) Secondary (left) and 3-dimensional (right) structure of LGR6. Colors indicate the different transmembrane helices of LGR6, whereas the arrows point to the location of the single nucleotide polymorphism (SNP). LGR6 expression in granulocytes (C, top) and monocytes (D, top) from participants with the rs74355478 variant in LGR6 (variant group) and controls (control group) was evaluated using flow cytometry and fluorescently conjugated antibodies to this receptor. To assess the LGR6 expression of neutrophils (C, bottom) and different monocyte subsets (D, bottom), whole blood from participants was incubated with antibodies against lineage markers to identify neutrophils (CD16+), classical (CD14++CD16+), intermediate (CD14++CD16++), and nonclassical (CD14+CD16++) monocytes, and the expression of the receptor was evaluated using antibodies against LGR6. (E) Monocytes were isolated from whole blood of participants from the variant and control groups and differentiated into monocyte-derived macrophages using granulocyte-macrophage colony-stimulating factor. On day 7, cells were lifted, and the expression of LGR6 was evaluated using fluorescently conjugated antibodies to this receptor. Statistical differences between variant and control groups were determined using the 1-tailed Mann-Whitney test, and P values are displayed. For panels C-D (top), results are representative of 7 for variants and 9 for controls. For panels C-D (bottom) and E, results are representative of 4 for variants and 4 for controls.
To experimentally validate the effect of this variant, we recruited homozygous volunteers with the genetic variant in LGR6 (variant group) and controls (control group) that express the wild-type variant. To account for any potential differences between different ethnic backgrounds, age, sex, and morbidities, we recruited control volunteers who were from a South Asian background, were of similar age, and had similar conditions. We also sought to balance the overall numbers of males and females in each of the groups (see Table 1; supplemental Table 1 that detailed the information for the volunteers).
To determine whether the frameshift variant was linked with changes in LGR6 expression, we initially focused on evaluating the expression of LGR6 protein in phagocytes using flow cytometry. Here, we observed a significant downregulation in LGR6 expression on granulocytes and monocytes from the variant group. This was linked with a significant decrease in the expression of the receptor on neutrophils and intermediate monocytes, compared with cells from the control group (Figure 1C-D; supplemental Figures 1A and 2A,C). Intriguingly, LGR6 expression on monocyte-derived macrophages differentiated from peripheral blood monocytes was similar between the 2 groups (Figure 1E; supplemental Figures 1B and 2B). Of note, the antibody used for the quantification of the LGR6 expression recognizes the immunogen sequence located approximately in the region 490 to 530 amino acids (UniProt accession number Q9HBX8), which is common for the 3 isoforms. These findings suggest that LGR6 mRNA is differentially spliced in monocyte-derived macrophages when compared with monocytes and neutrophils, leading to a downregulation in LGR6 expression on neutrophils and monocytes but not on monocyte-derived macrophages in volunteers with the rs74355478 variant. This is in line with the observation that each of the LGR6 isoforms is differentially expressed in different tissues as well as between distinct regions within the same tissue (supplemental Figure 3). This differential expression likely results from alternative splicing, the activation of different promoter regions and/or transcriptional factors, or distinct posttranscriptional modifications of LGR6 gene or mRNA.15,16
Loss of LGR6 is associated with altered lipid mediator profiles and a decrease of ALOX12 protein expression in neutrophils
To determine whether loss of LGR6 has functional consequences on neutrophil biology, we first evaluated the lipid mediator concentrations in peripheral blood neutrophils isolated from volunteers with the rs74355478 variant and compared them with those obtained from control volunteers (supplemental Table 2). Using liquid chromatography tandem mass spectrometer (LC-MS/MS)–based lipid mediator profiling and partial least squares–discriminant analysis (PLS-DA), a linear multivariate model that identifies variables (ie, lipid mediator concentrations) that contribute to the class separation of observations (ie, presence of the variant in LGR6), we observed that lipid mediator profiles obtained from cells carrying the rs74355478 variant clustered separately from those obtained with control cells. Thus, indicating that lipid mediator concentrations in these 2 cell populations were different (Figure 2A). Of note, principle component analysis, a dimensionality-reduction method, also displayed different clusters for the variant and control groups (supplemental Figure 4), further supporting the observation that loss of LGR6 altered lipid mediator production in neutrophils. To determine which of the lipid mediators were differentially produced in neutrophils carrying the variant, we evaluate the variable importance in projection (VIP) scores assigned to each of the lipid mediators in the PLS-DA analysis, with mediators having a VIP score >1 being differentially expressed between the 2 groups and contributing to the observed separation of the clusters. Here, we identified 11 lipid mediators that contribute to cluster separation between variant and control, including several resolvins and lipoxins (Figure 2A).
Loss of LGR6 is linked with a shift in the lipid mediator profiles and a decrease in ALOX12 levels in neutrophils. (A-B) Neutrophils from participants with the rs74355478 variant in LGR6 (variant group) and controls (control group) were isolated from whole blood and incubated with PBS. After incubation, the supernatant was collected, and lipid mediator concentrations were established using LC-MS/MS–based lipid mediator profiling. (A) PLS-DA analysis of lipid mediator concentrations of neutrophils from the variant and control groups; 2-dimensional score plot with circles representing the 95% confidence regions (top); VIP scores of the lipid mediators with the greatest differences in concentration between the groups (bottom). The P values were calculated using the Hotelling T2 test using the first principal component of PLS-DA. (B) Pathway analysis for the differential expression of lipid mediators from the docosahexaenoic acid (DHA), n-3 docosapentaenoic acid (n-3 DPA), eicosapentaenoic acid (EPA), and arachidonic acid (AA) bioactive metabolomes in variant compared with control. Highlighted pathways represent lipid mediators with VIP score >1 in PLS-DA. Red and blue nodes indicate higher or lower concentrations of the lipid mediator, respectively, in the variant group. (C) Ratio of SPM that were found to be differentially expressed in the incubations in panels A-B (ie, VIP >1) to LTB4 pathway (ie, LTB4, 20-OH-LTB4, and 20-COOH-LTB4). (D-E) Whole blood from participants from the variant and control groups was incubated with antibodies against lineage markers to identify neutrophils (CD16+). The expression of lipid mediator biosynthetic enzymes (D) and SPM receptors (E) was evaluated using flow cytometry and fluorescently conjugated antibodies to these proteins; whisker plots representing the number of neutrophils expressing enzymes (D) or receptors (E) (left); bar plots displaying the expression in neutrophils of enzymes (D) or receptors (E) represented as the logarithm (log) of the median fluorescence intensity (MFI; right). Statistical differences between variant and control were determined using the Mann-Whitney test (Student t test for log normalized MFI, after normality check using Shapiro test), and P values are displayed. Results are representative of 3 for variants and 4 for controls (except for COX-2, in which 3 were for controls, due to technical issues). PBS, phosphate-buffered saline.
Loss of LGR6 is linked with a shift in the lipid mediator profiles and a decrease in ALOX12 levels in neutrophils. (A-B) Neutrophils from participants with the rs74355478 variant in LGR6 (variant group) and controls (control group) were isolated from whole blood and incubated with PBS. After incubation, the supernatant was collected, and lipid mediator concentrations were established using LC-MS/MS–based lipid mediator profiling. (A) PLS-DA analysis of lipid mediator concentrations of neutrophils from the variant and control groups; 2-dimensional score plot with circles representing the 95% confidence regions (top); VIP scores of the lipid mediators with the greatest differences in concentration between the groups (bottom). The P values were calculated using the Hotelling T2 test using the first principal component of PLS-DA. (B) Pathway analysis for the differential expression of lipid mediators from the docosahexaenoic acid (DHA), n-3 docosapentaenoic acid (n-3 DPA), eicosapentaenoic acid (EPA), and arachidonic acid (AA) bioactive metabolomes in variant compared with control. Highlighted pathways represent lipid mediators with VIP score >1 in PLS-DA. Red and blue nodes indicate higher or lower concentrations of the lipid mediator, respectively, in the variant group. (C) Ratio of SPM that were found to be differentially expressed in the incubations in panels A-B (ie, VIP >1) to LTB4 pathway (ie, LTB4, 20-OH-LTB4, and 20-COOH-LTB4). (D-E) Whole blood from participants from the variant and control groups was incubated with antibodies against lineage markers to identify neutrophils (CD16+). The expression of lipid mediator biosynthetic enzymes (D) and SPM receptors (E) was evaluated using flow cytometry and fluorescently conjugated antibodies to these proteins; whisker plots representing the number of neutrophils expressing enzymes (D) or receptors (E) (left); bar plots displaying the expression in neutrophils of enzymes (D) or receptors (E) represented as the logarithm (log) of the median fluorescence intensity (MFI; right). Statistical differences between variant and control were determined using the Mann-Whitney test (Student t test for log normalized MFI, after normality check using Shapiro test), and P values are displayed. Results are representative of 3 for variants and 4 for controls (except for COX-2, in which 3 were for controls, due to technical issues). PBS, phosphate-buffered saline.
To obtain insights into the biosynthetic mechanisms that become altered after the loss of LGR6 in neutrophils, we performed a pathway analysis focusing on the mediators that were found to be differentially regulated between the variant and control groups. Here, we observed an upregulation in the DHA products with concentrations of resolvin (Rv)D3, 4S,14S-diHDHA, and MaR2 being increased in the variant group (Figure 2B). We also observed a downregulation in the n-3 DPA metabolome, with concentrations of RvD2n-3 DPA being decreased in the variant group; whereas concentrations of molecules from the AA metabolome, namely 5S,12S-diHETE and leukotriene B4 (LTB4), both of which require the 5-lipoxygenase activity, were increased in neutrophils from the variant group, compared with control neutrophils (Figure 2B). To explore whether the differences in lipid mediators observed in the variant group confers a proinflammatory or proresolving profile, we evaluated the ratio of proresolving mediators that were differentially expressed between the 2 groups to that of the potent proinflammatory mediator LTB4 and its further metabolites (20-OH-LTB4 and 20-COOH-LTB4). Here, we observed a reduction in this ratio, indicating that cells displayed an overall inflammatory lipid mediator phenotype (Figure 2C).
We next set out to explore whether changes in lipid mediators were linked with altered expression of their biosynthetic enzymes. Here, we observed a statistically significant reduction in the number of neutrophils expressing ALOX12, the initiating enzyme in the maresin pathway, in the variant group, which was coupled with a reduced expression of this enzyme. The abundance of cells expressing ALOX15 isoforms and that of COX-2 was comparable between neutrophils from both groups, whereas the expression of ALOX15B and COX-2 was significantly reduced in cells from the variant group (Figure 2D; supplemental Figures 5 and 6).
We next determined whether the loss of LGR6 also affected the expression of other SPM receptors on these cells, given the functional relevance of these proteins in regulating neutrophil responses.17 The expression of ChemR23 (RvE1 and RvE2 receptors), GPR101 (RvD5n-3 DPA receptor), and GPR18 (RvD2 receptor) was essentially similar between the 2 groups (Figure 2E; supplemental Figure 7). Together, these findings demonstrate that the loss of LGR6 expression alters SPM pathways in neutrophils by downregulating SPM enzyme expression, shifting their lipid mediator profile toward an inflammatory phenotype.
Neutrophils from volunteers with the rs74355478 variant display an increased expression of activation markers and decreased phagocytic activity
To study whether changes observed above were linked with alterations in activation status and biological activities in neutrophils, we next explored the expression of activation markers on neutrophils. Using flow cytometry and PLS-DA, we observed a statistically significant shift in the expression of these proteins on neutrophils from the variant group, compared with neutrophils from control volunteers as demonstrated by a separation in the cluster representing each of the 2 groups (Figure 3A). This alteration in neutrophil phenotype was linked with an upregulation of CD41, a marker of platelet-monocyte heterotypic aggregates, and CD162, the receptor for the platelet adhesion molecule CD62P (Figure 3A).
Neutrophils from volunteers with the rs74355478 variant display an increased expression of activation markers and decreased phagocytic activity. (A) Whole blood from participants with the rs74355478 variant in LGR6 (variant group) and controls (control group) was incubated with antibodies against lineage markers to identify neutrophils (CD16+) and the expression of activation markers was determined using flow cytometry and fluorescently conjugated antibodies to these proteins. PLS-DA analysis (left) and VIP scores (right) based on circulating phagocyte activation markers in neutrophils. (B-H) Neutrophils from participants from the variant and control groups were isolated from whole blood and functional assays were performed. (B) Neutrophils were incubated with interleukin-1β (IL-1β; 50 ng/mL) and SYTOX Green, and the neutrophil extracellular traps (NETs) production was measured as the fluorescence intensity after 2 hours of incubation. (C) Neutrophils were incubated with N-formylmethionyl-leucyl-phenylalanine (fMLP; 1 μM) and CellROX Green Reagent. After 1-hour, reactive oxygen species (ROS) production was evaluated as the intensity of the CellROX Green signal. (D) The induction of neutrophil apoptosis was evaluated using IncuCyte Caspase-3/7 reagents (Sartorius) and 1 μg/mL Hoechst 33342. Results are expressed as the area under the curve (AUC) of the increase in increased fluorescence (associated with cleaved caspase 3/7) over time divided by the number of cells. (E) Neutrophil granule mobilization was evaluated by measuring the expression of CD63 and CD66b after incubation with fMLP (1 μM) using flow cytometry. Results are expressed as the log of the MFI. (F) Chemotaxis assay was measured by adding neutrophils to the top chamber of a CIM-Plate 16 on an xCELLigence Dual Purpose (DP) system and measuring in real-time the migration toward fMLP (1 μM) by analyzing changes in impedance; normalized cell index time course (top); AUC of the migration of neutrophils over time in the variant and control groups (bottom). (G) Neutrophil phagocytosis was determined by incubating cells with pHrodo Green Staphylococcus aureus BioParticles and assessing fluorescence accumulation in the phago-lysosomes in real-time using high-content imaging. S aureus phagocytosis is expressed as the AUC of the increase in pHrodo Green signal over time divided by the number of cells in the variant and control groups. (H) Expression of the phagocytosis receptors CD11b, CD32, and CD35 in neutrophils was evaluated using flow cytometry. Results are expressed as log MFI. (I-J) Neutrophils were incubated with 1 nM of MaR1 or vehicle (0.001%-0.01% ethanol) for 15 minutes followed by pHrodo Green S aureus BioParticles, and phagocytosis was assessed. (I) Time course of S aureus phagocytosis (expressed as the percentage of change from the vehicle) of neutrophils when incubated with MaR1. Statistical differences between the time course of phagocytosis between variant and control groups were evaluated using rank-transformed data (to meet normality assumption) and 2-way analysis of variance. (J) Spearman correlation analysis comparing LGR6 expression (percentage of cells expressing the receptor) against S aureus phagocytosis (AUC of the percentage of change from the vehicle over time). Yellow and green dots represent participants with or without the LGR6 frameshift variant, respectively; and the light blue background indicates a confidence interval of 95%. R and P values of the correlation are displayed. Statistical differences between variant and control were determined using 1-tailed Mann-Whitney test (2-tailed Student t test for log normalized MFI, after normality check using Shapiro test), and P values are displayed. For panel A, results are representative of 3 for variants and 4 for controls. For panels B-D, results are representative of 4 for variants and 4 for controls. For panels E,H, results are representative of 4 for variants and 5 for controls (except for CD11b, in which 3 were for variants and 4 for controls, due to technical issues). For panel F, results are representative of 4 for variants and 7 for controls. For panel G, results are representative of 7 for variants and 8 for controls. For panels I-J, results are representative of 6 for variants and 6 for controls.
Neutrophils from volunteers with the rs74355478 variant display an increased expression of activation markers and decreased phagocytic activity. (A) Whole blood from participants with the rs74355478 variant in LGR6 (variant group) and controls (control group) was incubated with antibodies against lineage markers to identify neutrophils (CD16+) and the expression of activation markers was determined using flow cytometry and fluorescently conjugated antibodies to these proteins. PLS-DA analysis (left) and VIP scores (right) based on circulating phagocyte activation markers in neutrophils. (B-H) Neutrophils from participants from the variant and control groups were isolated from whole blood and functional assays were performed. (B) Neutrophils were incubated with interleukin-1β (IL-1β; 50 ng/mL) and SYTOX Green, and the neutrophil extracellular traps (NETs) production was measured as the fluorescence intensity after 2 hours of incubation. (C) Neutrophils were incubated with N-formylmethionyl-leucyl-phenylalanine (fMLP; 1 μM) and CellROX Green Reagent. After 1-hour, reactive oxygen species (ROS) production was evaluated as the intensity of the CellROX Green signal. (D) The induction of neutrophil apoptosis was evaluated using IncuCyte Caspase-3/7 reagents (Sartorius) and 1 μg/mL Hoechst 33342. Results are expressed as the area under the curve (AUC) of the increase in increased fluorescence (associated with cleaved caspase 3/7) over time divided by the number of cells. (E) Neutrophil granule mobilization was evaluated by measuring the expression of CD63 and CD66b after incubation with fMLP (1 μM) using flow cytometry. Results are expressed as the log of the MFI. (F) Chemotaxis assay was measured by adding neutrophils to the top chamber of a CIM-Plate 16 on an xCELLigence Dual Purpose (DP) system and measuring in real-time the migration toward fMLP (1 μM) by analyzing changes in impedance; normalized cell index time course (top); AUC of the migration of neutrophils over time in the variant and control groups (bottom). (G) Neutrophil phagocytosis was determined by incubating cells with pHrodo Green Staphylococcus aureus BioParticles and assessing fluorescence accumulation in the phago-lysosomes in real-time using high-content imaging. S aureus phagocytosis is expressed as the AUC of the increase in pHrodo Green signal over time divided by the number of cells in the variant and control groups. (H) Expression of the phagocytosis receptors CD11b, CD32, and CD35 in neutrophils was evaluated using flow cytometry. Results are expressed as log MFI. (I-J) Neutrophils were incubated with 1 nM of MaR1 or vehicle (0.001%-0.01% ethanol) for 15 minutes followed by pHrodo Green S aureus BioParticles, and phagocytosis was assessed. (I) Time course of S aureus phagocytosis (expressed as the percentage of change from the vehicle) of neutrophils when incubated with MaR1. Statistical differences between the time course of phagocytosis between variant and control groups were evaluated using rank-transformed data (to meet normality assumption) and 2-way analysis of variance. (J) Spearman correlation analysis comparing LGR6 expression (percentage of cells expressing the receptor) against S aureus phagocytosis (AUC of the percentage of change from the vehicle over time). Yellow and green dots represent participants with or without the LGR6 frameshift variant, respectively; and the light blue background indicates a confidence interval of 95%. R and P values of the correlation are displayed. Statistical differences between variant and control were determined using 1-tailed Mann-Whitney test (2-tailed Student t test for log normalized MFI, after normality check using Shapiro test), and P values are displayed. For panel A, results are representative of 3 for variants and 4 for controls. For panels B-D, results are representative of 4 for variants and 4 for controls. For panels E,H, results are representative of 4 for variants and 5 for controls (except for CD11b, in which 3 were for variants and 4 for controls, due to technical issues). For panel F, results are representative of 4 for variants and 7 for controls. For panel G, results are representative of 7 for variants and 8 for controls. For panels I-J, results are representative of 6 for variants and 6 for controls.
Evaluation of additional functional responses in neutrophils demonstrated that the production of neutrophil extracellular traps (NETosis), reactive oxygen species production, induction of apoptosis, and mobilization of specific granules (measured by evaluating the expression of CD66b on neutrophils) were essentially the same between the 2 groups (Figure 3B-E). On the contrary, we observed a significant increase in the mobilization of azurophilic granules (CD63) and the ability of neutrophils from the variant group to chemotaxis (Figure 3E-F). This enhanced chemotactic activity is linked with the observed increase in LTB4 levels in these cells (Figure 2B), a potent chemotactic mediator.18 We also found that neutrophils from the variant group displayed a reduced ability to phagocytose and kill bacteria (Figure 3G).
To explore the mechanisms that contribute to the impaired ability of neutrophils to uptake bacteria, we evaluated the expression of receptors involved in this process, namely CD32, CD35, and CD11b. Here, we observed that only CD35 expression was significantly different between the 2 groups, with expression of this receptor downregulated on neutrophils from the variant group (Figure 3H). This observation suggests that the downregulation in CD35 expression contributes to the observed impairment in bacterial phagocytosis.
We next evaluated whether the loss of LGR6 in neutrophils from volunteers with the frameshift variant disrupted their ability to respond to MaR1.13 Incubation of neutrophils from control volunteers with MaR1 increased bacterial phagocytosis by up to ∼75% compared with cells incubated with the vehicle alone. Intriguingly, in cells from volunteers with the LGR6 variant, we observed significant blunting of the ability of MaR1 to upregulate phagocytosis (Figure 3I). We also observed that the ability of MaR1 to upregulate bacterial phagocytosis in neutrophils was positively correlated with the expression of LGR6 (Figure 3J). Together, these findings support the role of LGR6 in mediating the biological activities of MaR1 on neutrophils.
Loss of LGR6 was associated with altered lipid mediator profiles and a decrease of ALOX12 protein levels in monocytes
We next explored whether monocyte biology was also altered in volunteers from the variant group by measuring SPM concentrations in unstimulated cells (supplemental Table 3). PLS-DA analysis of lipid mediator profiles denoted a separation in the clusters representing the variant and control groups (Figure 4A). Evaluation of VIP scores linked with each of the mediators identified 13 molecules that contribute to the separation between the 2 groups, including several proinflammatory leukotrienes and proresolving resolvins and maresins (Figure 4A). Pathway analysis demonstrated an upregulation of leukotrienes, including LTB4, and a reduction of several SPMs, including RvD6, RvD5n-3 DPA, and LXA4 in the variant group, compared with the control group. In line with findings made in neutrophils from these volunteers, in monocytes from the variant group, we observed an upregulation of DHA-derived lipid mediator including the ALOX15-derived PCTR3 and RvD3 and the ALOX12-derived MaR2 (Figure 4B). Together, the changes in lipid mediator concentrations were observed to confer a proinflammatory lipid mediator phenotype to monocytes from the variant group as demonstrated by a reduction in the ratio of differentially expressed SPM to the LTB4 metabolome (Figure 4C).
We next investigated whether altered lipid mediator profiles in monocytes were associated with changes in the expression of SPM biosynthetic enzymes. Flow cytometric analysis identified a decrease in the number of ALOX12-expressing cells in all 3 monocyte subsets. This was coupled with a reduced expression of this enzyme in the 3 cell populations. The expression of ALOX15 isoforms was comparable between cells from both groups except in the intermediate monocytes, in which there was a significant reduction in the expression of both isoforms. We also observed a decrease in the expression of COX-2 in nonclassical monocytes from the variant group compared with cells from the control group (Figure 5D,F,H; supplemental Figures 5 and 6).
Dysregulated activation status and phagocytic activity in monocytes from participants with the LGR6 frameshift variant. Whole blood from participants from the variant (LGR6 variant) and control groups was incubated with antibodies against lineage markers to identify classical (A; CD14++CD16+), intermediate (B; CD14++CD16++) and nonclassical (C; CD14+CD16++) monocytes, and the expression of activation markers was determined using flow cytometry and fluorescently conjugated antibodies to these proteins. PLS-DA analysis (top) and VIP scores (bottom) based on circulating phagocyte activation markers in monocytes. (D) Monocytes from participants from the variant and control groups were isolated from whole blood and incubated with pHrodo Green S aureus BioParticles, and phagocytosis was assessed in real-time using high-content imaging. S aureus phagocytosis is expressed as the AUC of the increase in pHrodo Green signal over time divided by the number of cells. (E-F) Monocytes were incubated with 1 nM of MaR1 or vehicle (0.001%-0.01% ethanol) for 15 minutes followed by pHrodo Green S aureus BioParticles, and phagocytosis was assessed. (E) Time course of S aureus phagocytosis (expressed as the percentage of change from the vehicle) of monocytes when incubated with MaR1. (F) Spearman correlation analysis comparing LGR6 expression (percentage of cells expressing the receptor) against S aureus phagocytosis (AUC of the percentage of change from the vehicle over time). Yellow and green dots represent participants with or without the LGR6 frameshift variant, respectively; and the light blue background indicates a confidence interval of 95%. R and P values of the correlation are displayed. Statistical differences between variant and control were determined using the 1-tailed Mann-Whitney test, and P values are displayed. For panels A-C, results are representative of 3 for variants and 4 for controls. For panel D, results are representative of 8 for variants and 8 for controls. For panels E-F, results are representative of 7 for variants and 8 for controls.
Dysregulated activation status and phagocytic activity in monocytes from participants with the LGR6 frameshift variant. Whole blood from participants from the variant (LGR6 variant) and control groups was incubated with antibodies against lineage markers to identify classical (A; CD14++CD16+), intermediate (B; CD14++CD16++) and nonclassical (C; CD14+CD16++) monocytes, and the expression of activation markers was determined using flow cytometry and fluorescently conjugated antibodies to these proteins. PLS-DA analysis (top) and VIP scores (bottom) based on circulating phagocyte activation markers in monocytes. (D) Monocytes from participants from the variant and control groups were isolated from whole blood and incubated with pHrodo Green S aureus BioParticles, and phagocytosis was assessed in real-time using high-content imaging. S aureus phagocytosis is expressed as the AUC of the increase in pHrodo Green signal over time divided by the number of cells. (E-F) Monocytes were incubated with 1 nM of MaR1 or vehicle (0.001%-0.01% ethanol) for 15 minutes followed by pHrodo Green S aureus BioParticles, and phagocytosis was assessed. (E) Time course of S aureus phagocytosis (expressed as the percentage of change from the vehicle) of monocytes when incubated with MaR1. (F) Spearman correlation analysis comparing LGR6 expression (percentage of cells expressing the receptor) against S aureus phagocytosis (AUC of the percentage of change from the vehicle over time). Yellow and green dots represent participants with or without the LGR6 frameshift variant, respectively; and the light blue background indicates a confidence interval of 95%. R and P values of the correlation are displayed. Statistical differences between variant and control were determined using the 1-tailed Mann-Whitney test, and P values are displayed. For panels A-C, results are representative of 3 for variants and 4 for controls. For panel D, results are representative of 8 for variants and 8 for controls. For panels E-F, results are representative of 7 for variants and 8 for controls.
The frameshift variant was also observed to influence the expression of SPM receptors on monocytes, in which we observed a significant reduction in the expression of GPR18 in classical monocytes (Figure 5E,G,I; supplemental Figure 7). Together, these findings demonstrate that the loss of LGR6 expression also alters the lipid mediator phenotype and SPM pathways in monocytes.
Monocytes from participants with the LGR6 frameshift variant display a dysregulated activation status and phagocytic activity
We next evaluated whether the loss of LGR6 expression on distinct monocyte subsets was linked with changes in the expression of activation markers. Using flow cytometry, we observed that the expression these markers is altered on cells from the variant group, although, due to the greater variability in the expression of these proteins between cells obtained from the control volunteers, this only achieved statistical significance in the intermediate monocyte subset (Figure 5A-C). Here, the alteration in monocyte phenotype was linked with a downregulation in CD11b and an upregulation in CD162 expression (Figure 5B). Having observed a downregulation in CD11b expression in these cells, we next evaluated whether this was also linked with a decreased phagocytic activity in monocytes. Results from these experiments demonstrated that, as observed with neutrophils, loss of LGR6 expression on monocytes was linked with a decreased ability to clear bacteria (Figure 5D). To further substantiate the role of LGR6 in mediating the biological activities of MaR1, we next explored whether the biological activities of this mediator were retained in cells from the variant group. As previously observed with neutrophils, we observed a blunting in the ability of MaR1 to promote phagocytosis in monocytes, although this did not reach statistical significance (Figure 5E). Intriguingly, we observed that there was a linear relationship between the ability of MaR1 to promote bacterial phagocytosis and the expression of LGR6 on monocytes (Figure 5F).
To further study the link between LGR6 expression and phagocyte function, we next explored whether in monocyte-derived macrophage, in which LGR6 expression was found to be preserved (Figure 1E), there were differences in the phenotype and function of cells from the control and variant groups. Here, we observed that there were no significant differences in phagocytosis and efferocytosis between monocyte-derived macrophages from the 2 groups (supplemental Figure 8A-B). Intriguingly, we observed that the degree of efferocytosis performed by macrophages was positively correlated with LGR6 expression in these cells (supplemental Figure 8C). Evaluation of phenotypic and activation markers in macrophages also indicated that there were no significant differences between the 2 groups (supplemental Figure 8D).
The LGR6 frameshift variant is associated with an increased incidence of viral infection and altered immune cell responses to viral stimuli
Because the homozygous genotype for variant rs74355478 was linked with altered phagocyte responses and blunted the ability of MaR1 to exert its protective activities, we next explored whether this genetic variant was associated with disease. Firstly, we identified single nucleotide polymorphisms in different populations (including the British and South Asian groups) that were in linkage disequilibrium (LD; r2 > 0.8) with rs74355478 (Figure 6A; supplemental Table 4). Using all these variants as the input for the PhenoScanner database, a repository of publicly available genome-wide association study results containing genetic associations between the single nucleotide polymorphisms and different traits (including health conditions), we observed associations between these variants and the likelihood of receiving treatment against hypertension and arrhythmia at the PhenoScanner default cutoff (P < 1 × 10–5; supplemental Table 5). No significant associations were identified when we applied the genome-wide association study threshold (P < 5 × 10–8).
Genetic variants in LD with the LGR6 frameshift variant have been associated with viral infections. Genetic variants in LD with rs74355478 were found using the 1000 Genome Project cohort (phase 3) and their associations with phenotype were identified using phenotype association analysis (PheWAS) in the UK Biobank data set. LD plots indicating the r2 value of the genetic variants (single dots) with rs74355478 in all populations (A) and European subpopulations (B). The colors of the dots indicate the population in which the SNPs in LD (black dotted line; r2 > 0.8) with rs74355478 were identified. The location of the SNPs and LGR6 gene is based on the Grch37 human reference genome. (C) PheWAS analysis (logistic regression models considering as covariates sex, age, UK Biobank assessment center, and the 10 first principal components associated with population stratification) of rs4266947 in the British population (n = 431 367) of UK Biobank data set. The x-axis represents the different phenotypes grouped by domains, whereas the y-axis expresses the P value for each condition. Positive and negative associations are indicated with up- and down-pointing triangles, respectively. The blue dotted line indicates the statistical significance of P value <.05 and the red dotted line highlights statistical significance after multiple comparison corrections (Benjamini-Hochberg). NOS, not otherwise specified.
Genetic variants in LD with the LGR6 frameshift variant have been associated with viral infections. Genetic variants in LD with rs74355478 were found using the 1000 Genome Project cohort (phase 3) and their associations with phenotype were identified using phenotype association analysis (PheWAS) in the UK Biobank data set. LD plots indicating the r2 value of the genetic variants (single dots) with rs74355478 in all populations (A) and European subpopulations (B). The colors of the dots indicate the population in which the SNPs in LD (black dotted line; r2 > 0.8) with rs74355478 were identified. The location of the SNPs and LGR6 gene is based on the Grch37 human reference genome. (C) PheWAS analysis (logistic regression models considering as covariates sex, age, UK Biobank assessment center, and the 10 first principal components associated with population stratification) of rs4266947 in the British population (n = 431 367) of UK Biobank data set. The x-axis represents the different phenotypes grouped by domains, whereas the y-axis expresses the P value for each condition. Positive and negative associations are indicated with up- and down-pointing triangles, respectively. The blue dotted line indicates the statistical significance of P value <.05 and the red dotted line highlights statistical significance after multiple comparison corrections (Benjamini-Hochberg). NOS, not otherwise specified.
UK Biobank is a large-scale and well-curated biomedical database containing genetic, lifestyle, and health information from half a million UK participants. Although information on rs74355478 is not available in the UK Biobank genotype data set, the genotype information for rs4266947 (C>T; intron variant; Info score, 1) in high LD (r2 = 0.85, in British; r2 = 1, in South Asian populations) with the LGR6 variant is available in this cohort (Figure 6B; supplemental Figure 9A). Using the rs4266947 variant, we performed a phenome-wide association analysis to examine indirect associations between rs74355478 and any condition from the International Classification of Diseases, Tenth Revision, data field from the UK Biobank. We identified a significant association between rs4266947 and viral infection (odds ratio, 1.34; P = 1.24 × 10–5) in the British population. A look up of the variant in this phecode category demonstrated that the majority of the carriers have “viral infections of unspecified site” (n = 365), and there are 4 other categories with >20 carriers of the allele, including molluscum contagiosum (n = 42), chlamydial infection (n = 37), unspecified viral infection with skin and mucous membrane lesions (n = 25), and cytomegaloviral disease (n = 23). This variant also displayed positive associations with migraine (odds ratio, 1.30; P = 2.53 × 10–4) and cardiac dysrhythmias (odds ratio, 1.08; P = 3.1 × 10–3), although these associations did not reach statistical significance after multiple comparison correction (Figure 6C; supplemental Table 6). Because the functional impact of the variant rs74355478 was assessed in South Asian participants (frequency of 2%), we next focused on this population to determine whether the variant in LD with the frameshift mutation was linked with inflammatory conditions. Here, we observed that rs4266947 was associated with diseases of the tongue (odds ratio, 5.84; P = 1.92 × 10–4), although this association did not reach statistical significance after multiple comparison corrections (supplemental Figure 9B; supplemental Table 7).
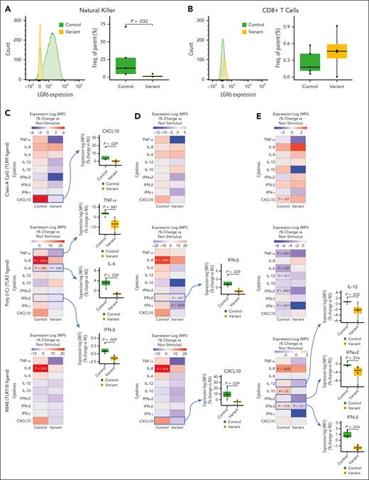
Having observed a significant association between rs4266947 with viral infections, we next evaluated whether LGR6 expression was differentially regulated in natural killer (NK) cells and CD8+ T cells, because these play a central role in antiviral immunity.19,20 Here, we observed a significant reduction in the LGR6 expression in NK cells from the variant group, whereas the expression of this receptor on CD8+ T cells was similar between the 2 groups (Figure 7A-B; supplemental Figures 10 and 11). We next evaluated whether the loss of LGR6 expression on NK cells was linked with a dysregulation in their antiviral responses and whether this was also associated with alterations in CD8+ T-cell responses, given the link between NK and CD8+ T cells in antiviral immunity.21 For this purpose, we incubated peripheral blood mononuclear cells (PBMCs) with agonists to Toll-like receptor (TLR) implicated in mediating host responses to viral infections and evaluated the regulation of a panel of cytokines involved in the mounting antiviral immunity (supplemental Table 8). In incubations of PBMCs from the variant group with the TLR9 agonist class-A CpG, we observed significant blunting in CXCL10 upregulation, a chemokine associated with protection from both DNA and RNA viruses,22 in NK cells, compared with the levels observed in cells from the control group (Figure 7C). Incubation of PBMCs with a TLR3 agonist (Poly I:C) was linked with significant blunting in tumor necrosis factor α, interleukin-6, and interferon beta (IFN-β) upregulation in NK cells and IFN-β in CD8+ T cells. Incubation of PBMCs from the variant group with the TLR7/8 agonist R848 was linked with a significant blunting in CXCL10 expression in CD8+ T cells (Figure 7D).
Dysregulated antiviral immune response in NK cells, CD8+ T cells, and neutrophils in participants with the LGR6 variant. (A-B) Whole blood from participants with the rs74355478 variant in LGR6 (variant group) and controls (control group) was incubated with antibodies against lineage markers to identify NKs (A; CD3–CD56+) and CD8+ T cells (C; CD3+CD8+), and the LGR6 expression was determined using flow cytometry and fluorescently conjugated antibody against this receptor; histogram of the expression of LGR6 (left); whisker plots representing the number of cells expressing LGR6 (right). NK (C), CD8+ T cells (D), and neutrophils (E) from participants from the variant and control groups were isolated from whole blood and incubated with various TLR agonists to elicit an antiviral response. Cytokine expression was assessed using flow cytometry with fluorescently conjugated antibodies targeting these proteins. Cells were incubated with class-A CpG (top; TLR9 ligand), Poly (I:C) (middle; TLR3 ligand), R848 (bottom; TLR7/8 ligand) or nonstimulus (NS; vehicle). The colored heat map presents changes in cytokine expression, expressed as the percentage of change of the log of the MFI, between stimulated and NS cells within the same group (left); significant differences from NS controls are denoted in the heat maps; whisker plots depict statistically significant differences in cytokine expression (percentage of change of log MFI against the NS) between the variant and control groups (right). Statistical differences were determined using the Mann-Whitney test (Student t test for log normalized MFI, after normality check using Shapiro test), and P values are displayed. Results are representative of 4 for variants and 5 for controls.
Dysregulated antiviral immune response in NK cells, CD8+ T cells, and neutrophils in participants with the LGR6 variant. (A-B) Whole blood from participants with the rs74355478 variant in LGR6 (variant group) and controls (control group) was incubated with antibodies against lineage markers to identify NKs (A; CD3–CD56+) and CD8+ T cells (C; CD3+CD8+), and the LGR6 expression was determined using flow cytometry and fluorescently conjugated antibody against this receptor; histogram of the expression of LGR6 (left); whisker plots representing the number of cells expressing LGR6 (right). NK (C), CD8+ T cells (D), and neutrophils (E) from participants from the variant and control groups were isolated from whole blood and incubated with various TLR agonists to elicit an antiviral response. Cytokine expression was assessed using flow cytometry with fluorescently conjugated antibodies targeting these proteins. Cells were incubated with class-A CpG (top; TLR9 ligand), Poly (I:C) (middle; TLR3 ligand), R848 (bottom; TLR7/8 ligand) or nonstimulus (NS; vehicle). The colored heat map presents changes in cytokine expression, expressed as the percentage of change of the log of the MFI, between stimulated and NS cells within the same group (left); significant differences from NS controls are denoted in the heat maps; whisker plots depict statistically significant differences in cytokine expression (percentage of change of log MFI against the NS) between the variant and control groups (right). Statistical differences were determined using the Mann-Whitney test (Student t test for log normalized MFI, after normality check using Shapiro test), and P values are displayed. Results are representative of 4 for variants and 5 for controls.
Because neutrophils play a role in antiviral immunity23,24 and LGR6 expression was downregulated in these cells, we explored whether antiviral responses were dysregulated in neutrophils (supplemental Table 8). Here, we observed a significantly reduced ability of neutrophils from the variant group to upregulate interleukin-12, IFN-α2, and IFN-β when incubated with the TLR7/8 agonist when compared with the observed upregulation of these cytokines in neutrophils from the control group (Figure 7E). Together, these results demonstrate that antiviral immune responses in NK cells, CD8+ T cells, and neutrophils are dysregulated in the variant group.
Discussion
Mounting experimental evidence supports a role for disrupted resolution mechanisms in the onset and development of chronic inflammatory conditions. In this study, we observed that loss of LGR6 was linked with both an alteration of neutrophil and monocyte phenotype and function as well as with a higher incidence of disease. These observations further substantiate the role of resolution mechanisms in the control of human phagocyte responses and provide new evidence for the link between disruptions in these responses and disease incidence.
The strength of the present findings is that we evaluate the biological activity of a frameshift variant that results in the ablation of LGR6 expression in specific immune cell subsets. This provides a robust basis to determine the biological activity of this receptor in human immune cells, including neutrophils and monocytes, that are notoriously not amenable to gene silencing approaches. Some limitations should be considered when evaluating this study, the main one being the relatively low number of samples from volunteers with the frameshift variant of interest that were evaluated, which was linked with the low frequency of the frameshift variant in the population (2% in the South Asian population). Nonetheless, we believe that the associations found in the UK Biobank data set between this frameshift variant and an increased incidence of viral infections, which were further substantiated by observations made with isolated immune cells, lends support to the role of this receptor in modulating human immune cell responses. A second limitation of this study is that, due to low sample availability, we only evaluated a subset of mechanisms that might help explain the alterations in immune cell responses. We were also unable to determine the mechanisms regulating the observed differential expression of the distinct isoforms. Future studies, with potentially larger volunteer groups, are required to explore in detail these aspects to provide further detail on the role that LGR6 has in regulating immune cell biology.
Taken together, our findings demonstrate that loss of the proresolving receptor LGR6, due to a frameshift mutation, leads to a perturbation of neutrophil, monocyte, NK cell, and CD8+ T-cell responses. These changes, at a population level, were linked with a higher incidence of viral infections. Thus, they underscore the role of LGR6, and its cognate proresolving ligand MaR1, in the modulation of host immunity and the potential utility of novel therapeutics that target the restoration of proresolving mechanisms in the treatment of viral infections.
Acknowledgments
This research was conducted using the UK Biobank Resource under application number 55718. The authors thank all of the volunteers participating in the UK Biobank. They thank William J. Young, who is supported by the National Institute for Health Care Research (NIHR) Integrated Academic Training Programme, for his support with data mining. The authors thank Social Action for Health, Centre of the Cell, members of their Community Advisory Group, and staff who have recruited and collected data from volunteers. They also thank the NIHR National Biosample Centre (UK Biocentre), the Social Genetic and Developmental Psychiatry Centre (King's College London), Wellcome Sanger Institute, and Broad Institute for sample processing, genotyping, sequencing and variant annotation. They thank Barts Health National Health Services (NHS) Trust, NHS Clinical Commissioning Groups (City and Hackney, Waltham Forest, Tower Hamlets, Newham, Redbridge, Havering, and Barking and Dagenham), East London NHS Foundation Trust, Bradford Teaching Hospitals NHS Foundation Trust, Public Health England (especially David Wyllie), Discovery Data Service/Endeavour Health Charitable Trust (especially David Stables), Voror Health Technologies Ltd (especially Sophie Don), NHS England (for what was NHS Digital) for General Data Protection Regulation–compliant data sharing backed by individual written informed consent. Most of all, they thank all of the volunteers participating in Genes and Health. They specifically acknowledge the contributions of the following members of the team for their support with the study: David van Heel, Jessry Russel, Sabina Yasmin, Ishevanhu Zengeya, Faiza Durrani, and Ana Cristina Angel Garcia.
This work was supported by funding from the European Research Council under the European Union’s Horizon 2020 research and innovation program (grant number 677542 [J.D.]) and the Barts Charity (grant numbers MGU0343 and MRC&U0032; [J.D.]). J.D. and P.B.M. acknowledge support from the National Institutes of Health and Care Research Barts Biomedical Research center (NIHR203330); a delivery partnership of Barts Health NHS Trust, Queen Mary University of London, St George’s University Hospitals NHS Foundation Trust, and St George’s University of London. Genes and Health is/has recently been core-funded by Wellcome (WT102627 and WT210561), the Medical Research Council (UK) (M009017, MR/X009777/1, and MR/X009920/1), Higher Education Funding Council for England Catalyst, Barts Charity (845/1796), Health Data Research UK (for London substantive site), and research delivery support from the NHS National Institute for Health Research Clinical Research Network (North Thames). Genes and Health is/has recently been funded by Alnylam Pharmaceuticals, Genomics PLC; and a Life Sciences Industry Consortium of AstraZeneca PLC, Bristol Myers Squibb company, GlaxoSmithKline Research and Development Ltd, Maze Therapeutics Inc, Merck Sharp & Dohme LLC, Novo Nordisk A/S, Pfizer Inc, and Takeda Development Centre Americas Inc. This research was also supported by the Barts Cancer Institute (BCI) Flow Cytometry facility’s Cancer Research UK Flow Cytometry Core Service Grant at BCI (core award C16420/A18066).
Authorship
Contribution: E.A.G., R.D.M., and P.U. performed experiments and analysis; Genes and Health Research Team recruited patients and collected data; P.B.M. advised on genetic data analysis approaches and methodologies; J.D. conceived the overall research plan; E.A.G. and J.D. wrote the manuscript draft; and all authors contributed to manuscript preparation.
Conflict-of-interest disclosure: J.D. is an inventor on patents related to the composition of matter and/or use of proresolving mediators, some of which are licensed by Brigham and Women's Hospital or Queen Mary University of London for clinical development. The remaining authors declare no competing financial interests.
A complete list of the members of the Genes and Health Research Team appears in “Appendix.”
Correspondence: Jesmond Dalli, William Harvey Research Institute, John Vane Science Centre, Charterhouse Square, London EC1M 6BQ, United Kingdom; email: j.dalli@qmul.ac.uk.
Appendix
The current members of the Genes and Health Research Team (Blizard Institute, Barts and The London Faculty of Medicine and Dentistry, Queen Mary University of London, London, United Kingdom) are Shaheen Akhtar, Mohammad Anwar, Elena Arciero, Omar Asgar, Samina Ashraf, Saeed Bidi, Gerome Breen, James Broster, Shabana Chaudhary, Raymond Chung, Megan Clinch, David Collier, Grainne Colligan, Charles J. Curtis, Panos Deloukas, Ceri Durham, Faiza Durrani, Fabiola Eto, Sarah Finer, Joseph Gafton, Ana Cristina Angel Garcia, Chris Griffiths, Joanne Harvey, David A. van Heel, Teng Heng, Sam Hodgson, Qin Qin Huang, Matt Hurles, Karen A Hunt, Shapna Hussain, Kamrul Islam, Vivek Iyer, Benjamin M. Jacobs, Ahsan Khan, Claudia Langenberg, Cath Lavery, Sang Hyuck Lee, Daniel MacArthur, Sidra Malik, Daniel Malawsky, Hilary Martin, Dan Mason, Rohini Mathur, Mohammed Bodrul Mazid, John McDermott, Caroline Morton, Bill Newman, Elizabeth Owor, Asma Qureshi, Shwetha Ramachandrappa, Mehru Raza, Jessry Russell, Nishat Safa, Miriam Samuel, Michael Simpson, John Solly, Marie Spreckley. Daniel Stow, Michael Taylor, Richard C. Trembath, Karen Tricker, Klaudia Walter, Caroline Winckley, Suzanne Wood, John Wright, Ishevanhu Zengeya, and Julia Zöllner.
References
Author notes
Data will be shared via direct request to the corresponding author, Jesmond Dalli (j.dalli@qmul.ac.uk).
Raw mass spectrometry data files are freely available on BioStudies (https://www.ebi.ac.uk/biostudies/) with the accession number S-BSST1342.
The online version of this article contains a data supplement.
There is a Blood Commentary on this article in this issue.
The publication costs of this article were defrayed in part by page charge payment. Therefore, and solely to indicate this fact, this article is hereby marked “advertisement” in accordance with 18 USC section 1734.








