Key Points
NET protein components adhere to vascular endothelium for 5 to 8 months, whereas DNA is detached within days but circulates for up to a year.
In vivo physiological removal of NETs induces second-wave traps, altering the severity of subsequent infection, depending on its timing.
Visual Abstract
Although key for pathogen immobilization, neutrophil extracellular traps (NETs) often cause severe bystander cell/tissue damage. This was hypothesized to depend on their prolonged presence in the vasculature, leading to cytotoxicity. Imaging of NETs (histones, neutrophil elastase, and extracellular DNA) with intravital microscopy in blood vessels of mouse livers in a pathogen-replicative-free environment (endotoxemia) led to detection of NET proteins attached to the endothelium for months despite the early disappearance of extracellular DNA. Intravascular liver macrophages (Kupffer cells) and neutrophils, but not monocytes, were involved in NET removal. They used scavenger receptors (SRs; SR-A) and Toll-like receptors (TLRs; TLR2/4) to recognize NET components. Despite the absence of further stimuli, 14 days later a second wave of NET formation occurred, initiated by remnants of NETs from the first wave. The second burst of NET production was triggered by histones, which induced an inflammatory milieu interleukin-1β and activated platelets and coagulation-related events, including factor VII–activating protease activity. This, in turn, recruited and activated neutrophils to release the second wave of NETs. In peptidyl arginine deiminase–deficient mice, not forming NETs, inflammation and liver damage were reduced compared with their wild-type counterparts. When mice were challenged with methicillin-resistant Staphylococcus aureus 14 or 165 days after the second NETs, the course of infection/injury was diminished and exacerbated, respectively. Our study demonstrates that the complete removal of NETs in vivo takes much longer than hypothesized, and a vicious cycle of NET formation/disassembly affects subsequent infection, depending on the time elapsed since its occurrence.
Introduction
Neutrophils are the first responders to infection or injury1; 1 of their distinct features is the release of neutrophil extracellular traps (NETs), composed of extracellular DNA (extDNA; the backbone) with attached granular (eg, neutrophil elastase [NE] and myeloperoxidase) and nuclear (histones H1-4) proteins.2,3 Shortly after the discovery of NETs,2 their detrimental impact on bystander cells/tissues was reported during inflammation, autoimmune diseases, and cancer.4,5 It was hypothesized that NETs were not removed fast enough, their removal was impaired, or their production became dysregulated.5,6 To investigate these processes we used intravital microscopy (IVM) to track NET production and removal in blood vessels. We imaged the liver microvasculature,7,8 where NETs have previously been documented, instead of other vascular beds where the results have been more ambiguous.7,9-12 The prevalence of NETs in the liver may be due to lower blood shear forces in liver sinusoids, making NETs less easily disrupted. Moreover, NET adherence to liver sinusoidal endothelium has been documented in both bacterial infection and lipopolysaccharide (LPS)–induced endotoxemia.7,13,14 To date, however, the removal of NETs has been studied only in vitro, after isolated NETs were transferred to wells containing macrophages or dendritic cells. These studies revealed that these cells were capable of NET disassembly, a process facilitated by DNase I.15-17 Cells involved in NET removal in the vasculature have not been identified previously.18
Our study investigated, to our knowledge, for the first time, the long-term kinetics and mechanisms of NET removal in vivo, determining that NET components can persist on the endothelium for months. This work suggests that NET components can reboot NET formation in a self-renewal process in blood vessels, with diverse consequences for subsequent infection.
Methods
A complete description of all methods is presented in supplemental Methods and supplemental Figures 1-5, available on the Blood website.
Mice
Adult C57BL/6J mice were purchased from Charles River Laboratories (Sulzfeld, Germany; via AnimaLab). RAG2, peptidyl arginine deiminase 4 (PAD4), and Toll-like receptor 2 (TLR2) knockout (KO) mice were purchased from the Jackson Laboratory (Bar Harbor, ME). The mice were maintained at 21°C to 22°C under a 12-hour photoperiod, with free access to tap water and pelleted food (Maintenance Diet 1324; Altromin, Lage, Germany). All animal experimental protocols were approved by Local Ethical Committee No. II in Kraków, Poland (294/2017, 22/2023).
Systemic inflammation model: endotoxemia
Mice were injected intraperitoneally (IP) with 1 mg/kg LPS (Escherichia coli serotype 0111:B4; Sigma-Aldrich, Saint Louis, MO).7 Control healthy mice were left untreated or injected with saline (0.9% sodium chloride; B. Braun, Melsungen, Germany) in the same volume as LPS. Some mice received a second dose of LPS after 14 or 165 days.
MRSA infection
Clinically isolated methicillin-resistant Staphylococcus aureus (MRSA; TW20, Strain O582; National Collection of Type Cultures, Salisbury, United Kingdom) was grown in Brain Heart Infusion broth (Sigma-Aldrich) as previously described.19 Some mice received 1 × 107 to 2 × 107 colony-forming units (200 μL per mouse) IV of MRSA 14 or 165 days after LPS.
IVM
NET visualization in vivo
NETs were stained with anti-NE (Santa Cruz Biotechnology, Dallas, TX) and anti–histone H2A.X (Santa Cruz Biotechnology) antibodies, and extDNA was stained with SYTOX Green (Invitrogen, Thermo Fisher Scientific, Waltham, MA).12,19 NE in vivo zymography was performed with Neutrophil Elastase 680 FAST Fluorescent Imaging Agent (PerkinElmer, Waltham, MA).
Intracellular detection of NET components
Measurement of volume of engulfed NET proteins
To identify engulfed proteins, a specific mask was generated using 3-dimensional (3D) models of stained cells and NET proteins. The models were generated based on reconstruction of a series of optical scans (z-stacks). Using the cell’s surface as a border, extracellular proteins were cut off by the mask, and their volume was estimated with the Measurement PRO module of Imaris version 8.4.2 software (Bitplane; Oxford Instruments, Abingdon, United Kingdom).
Depletion of resident macrophages: clodronate liposome treatment
To deplete macrophages, mice were injected with clodronate liposomes (10 μL per 1 g body weight [b.w.]).21
Blocking experiments
To block receptor/enzymatic pathways in the uptake of NET components, the following blocking antibodies were used: anti–scavenger receptor A [SR-A]/macrophage scavenger receptor (R&D Systems, Minneapolis, MN), anti-TLR2 (InvivoGen, Toulouse, France), and anti-TLR4/MD-2 complex antibody (eBioscience; Thermo Fisher Scientific). DNase I activity was blocked with G-actin (Sigma-Aldrich).
BB-Cl-amidine and DNase treatment to block the second wave of NETs
Mice were IP injected with BB-Cl-amidine trifluoroacetate (1 mg/kg body weight in dimethyl sulfoxide; Sigma-Aldrich), an irreversible pan-PAD inhibitor 1 hour before LPS. Alternatively, they were IV injected with DNase I (2000 U per mouse; Roche, Basel, Switzerland) 4 hours after LPS to disassemble formed NETs. Success of NET blockage/disassembly was confirmed after 24 hours. In the main experiments, the formation of the second wave of NETs was verified on day 14.
Soluble NET components and cytokines/chemokines
Cytokines/chemokines were estimated by enzyme-linked immunosorbent assays and flow cytometry.
Statistical analyses
All data are presented as means ± standard deviation. Data were compared by the Student t test and analysis of variance with significance set at P < .05.
Results
Kinetics of NET removal from endothelium and their remnants in circulation
Two hours after LPS injection, neutrophils were already present within the liver sinusoids (supplemental Figure 6), and NETs were deposited on the liver endothelium, as assessed by histone, elastase, and DNA triple staining (Figure 1A-C, respectively). Citrullinated H3 was detected in these structures, further confirming them as NETs (supplemental Figure 7). NET formation/deposition on the endothelium peaked at 8 hours for all studied NET components: histones H2A.X, NE, and extDNA. Although extDNA was rapidly removed (within 8 hours), the other components decreased much more slowly (Figure 1A-B vs Figure 1C). At 2 weeks, recurrence of NETs was detected. Altogether, adhering histones were elevated for as long as 240 days (8 months) and elastase for at least 160 days (>5 months; Figure 1A-B). NE was enzymatically active for only ∼2 weeks. Although immobilized extDNA disappeared from the endothelium within hours after each peak, soluble extDNA was still detectable in the blood even at 365 days. Soluble histones/NE were detectable in blood serum from 2 hours and only over the first 14 days. Representative images for selected time points are shown in Figure 1D and the full kinetics in supplemental Figures 8 and 9.
Kinetics of NET component presence on liver vascular endothelium and in blood followed for 365 days (1 year) after induction of endotoxemia. Histone H2A.X (A), NE (B), and extDNA (C) were followed by IVM on liver endothelium and by enzyme-linked immunosorbent assays (ELISAs) in blood serum. Additionally, NE proteolytic activity was measured in vivo. Endotoxemia was induced by LPS (IP; 1 mg/kg b.w.), and the parameters were estimated at given time points (hours, days, and months) within the following year. Data concerning NET components attached to the endothelium of liver sinusoids are marked with solid lines: histones H2A.X (red), NE (violet), NE activity (orange), and extDNA (green). The presence of the above components in blood serum is labeled with dashed black lines in panels A-C. (D) Representative images (IVM) of NETs for data presented in panels A-C (images for all time points are presented in supplemental Figures 8 and 9). The NET components were detected with AF568–anti-H2A.X antibody (red), AF647–anti-NE antibody (violet), and SYTOX Green labeling extDNA (bright green). The colocalization of NET components was visualized by overlaying the images from individual channels. The data in the graphs are expressed as means ± standard deviation of at least 3 fields of view. Statistically significant differences according to 1-way analysis of variance (ANOVA) are designated by letters, in which the same letter indicates no differences between groups, and different letters indicate statistical differences (Bonferroni post hoc; n = 3-4).
Kinetics of NET component presence on liver vascular endothelium and in blood followed for 365 days (1 year) after induction of endotoxemia. Histone H2A.X (A), NE (B), and extDNA (C) were followed by IVM on liver endothelium and by enzyme-linked immunosorbent assays (ELISAs) in blood serum. Additionally, NE proteolytic activity was measured in vivo. Endotoxemia was induced by LPS (IP; 1 mg/kg b.w.), and the parameters were estimated at given time points (hours, days, and months) within the following year. Data concerning NET components attached to the endothelium of liver sinusoids are marked with solid lines: histones H2A.X (red), NE (violet), NE activity (orange), and extDNA (green). The presence of the above components in blood serum is labeled with dashed black lines in panels A-C. (D) Representative images (IVM) of NETs for data presented in panels A-C (images for all time points are presented in supplemental Figures 8 and 9). The NET components were detected with AF568–anti-H2A.X antibody (red), AF647–anti-NE antibody (violet), and SYTOX Green labeling extDNA (bright green). The colocalization of NET components was visualized by overlaying the images from individual channels. The data in the graphs are expressed as means ± standard deviation of at least 3 fields of view. Statistically significant differences according to 1-way analysis of variance (ANOVA) are designated by letters, in which the same letter indicates no differences between groups, and different letters indicate statistical differences (Bonferroni post hoc; n = 3-4).
Cytokines do not fully track with NETs
Levels of tumor necrosis factor-α, interleukin-1β (IL-1β), IL-6, interferon gamma, CCL2/monocyte chemoattractant protein-1, and IL-10 peaked between 2 and 6 hours of endotoxemia, but most had disappeared by 24 to 48 hours (supplemental Figures 10 and 11). Interestingly, only IL-1β peaked again on day 14, when the second peak of NETs was noted.
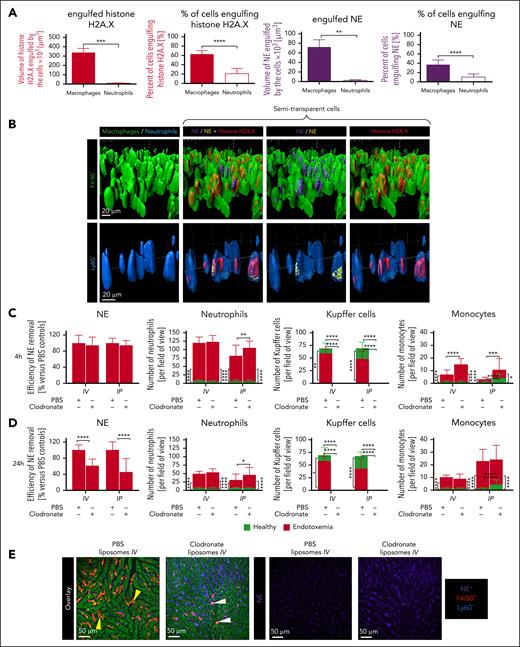
NET remnants are found inside macrophages and neutrophils present in liver sinusoids
To identify which phagocytes were engaged in NET removal, we prestained NE and H2A.X at 12 hours of endotoxemia and then followed their localization at 24 hours (z-stacks; supplemental Figure 1A; supplemental Video 1). To detect intracellular NET components, we used the semitransparent mode and 3D image reconstruction (Figure 2A-B; supplemental Video 2). Approximately 60% of F4/80+ intravascular macrophages had engulfed histones, and almost 40% contained NE. No intracellular signal was detected in healthy mice. Approximately 20% and 10% of Ly6G+ neutrophils took up histones and NE, respectively. Isotype control antibodies were not detected inside cells, suggesting active uptake of NETs (supplemental Figure 12).
Engulfment of NE and histone H2A.X by liver macrophages (KCs) and neutrophils. (A-B) Twelve hours after endotoxemia induction, mice were administered IV with antibodies labeling NE (AF647–anti-NE antibody, violet) and H2A.X histones (AF568–anti-H2A.X antibody, red). Then the mice were imaged at 24 hours of endotoxemia by IVM. (A) The volume of histones engulfed by macrophages and neutrophils as well as the percentage of cells engaged in this process are presented in the graphs (red for H2A.X and violet for NE). (B) Representative images of 3D models of KCs (F4/80+; Alexa Fluor 488 anti-F4/80 antibody) and neutrophils (Ly6G+; Brilliant Violet 421 anti-Ly6G antibody) engulfing NET proteins, rendered from the z-stacks of mouse liver sinusoids at 24 hours of endotoxemia. The cells were made semitransparent to visualize their content. In neutrophils NE is false-labeled yellow for clarity. Scale bar indicates 20 μm. Images for neutrophils were selected in such a way that the intracellular presence of NET proteins is visible, but in this particular image, the number of involved neutrophils is higher than average. (C-E) Involvement of macrophages in NET removal was confirmed by depletion studies. To remove KCs from the liver sinusoids, mice were administered IV or IP with clodronate liposomes (clodronate; scheme in supplemental Figure 3). The former treatment depleted also monocytes. Control mice received phosphate-buffered saline (PBS)–liposomes. (C-D) After these cells were removed, in some animals endotoxemia was induced (LPS IP, 1 mg/kg b.w.; red bars) and some were left untreated (green). (C-D) NETs were visualized as the area covered by NE and the numbers of neutrophils (Ly6G+), macrophages, and monocytes (both F4/80+; elongated, branched morphology vs oval, respectively) were quantified at 4 (C) and 24 hours (D) of endotoxemia. (E) Representative images of NETs (NE, violet), KCs (red, yellow arrow head), monocytes (red, white arrow head), and neutrophils (blue) present in the livers of mice injected with clodronate or control (PBS) liposomes, visualized with IVM at 24 hours of endotoxemia; NE only (NETs; right). The scale bar indicates 50 μm. The data in the graphs are expressed as mean ± SD of at least 3 fields of view. Asterisks in the graphs indicate statistically significant differences according to the Student t test (∗.01 < P ≤ .05; ∗∗.001 < P ≤ .01; ∗∗∗.0001 < P ≤ .001; ∗∗∗∗.00001 < P ≤ .0001; n = 3-4).
Engulfment of NE and histone H2A.X by liver macrophages (KCs) and neutrophils. (A-B) Twelve hours after endotoxemia induction, mice were administered IV with antibodies labeling NE (AF647–anti-NE antibody, violet) and H2A.X histones (AF568–anti-H2A.X antibody, red). Then the mice were imaged at 24 hours of endotoxemia by IVM. (A) The volume of histones engulfed by macrophages and neutrophils as well as the percentage of cells engaged in this process are presented in the graphs (red for H2A.X and violet for NE). (B) Representative images of 3D models of KCs (F4/80+; Alexa Fluor 488 anti-F4/80 antibody) and neutrophils (Ly6G+; Brilliant Violet 421 anti-Ly6G antibody) engulfing NET proteins, rendered from the z-stacks of mouse liver sinusoids at 24 hours of endotoxemia. The cells were made semitransparent to visualize their content. In neutrophils NE is false-labeled yellow for clarity. Scale bar indicates 20 μm. Images for neutrophils were selected in such a way that the intracellular presence of NET proteins is visible, but in this particular image, the number of involved neutrophils is higher than average. (C-E) Involvement of macrophages in NET removal was confirmed by depletion studies. To remove KCs from the liver sinusoids, mice were administered IV or IP with clodronate liposomes (clodronate; scheme in supplemental Figure 3). The former treatment depleted also monocytes. Control mice received phosphate-buffered saline (PBS)–liposomes. (C-D) After these cells were removed, in some animals endotoxemia was induced (LPS IP, 1 mg/kg b.w.; red bars) and some were left untreated (green). (C-D) NETs were visualized as the area covered by NE and the numbers of neutrophils (Ly6G+), macrophages, and monocytes (both F4/80+; elongated, branched morphology vs oval, respectively) were quantified at 4 (C) and 24 hours (D) of endotoxemia. (E) Representative images of NETs (NE, violet), KCs (red, yellow arrow head), monocytes (red, white arrow head), and neutrophils (blue) present in the livers of mice injected with clodronate or control (PBS) liposomes, visualized with IVM at 24 hours of endotoxemia; NE only (NETs; right). The scale bar indicates 50 μm. The data in the graphs are expressed as mean ± SD of at least 3 fields of view. Asterisks in the graphs indicate statistically significant differences according to the Student t test (∗.01 < P ≤ .05; ∗∗.001 < P ≤ .01; ∗∗∗.0001 < P ≤ .001; ∗∗∗∗.00001 < P ≤ .0001; n = 3-4).
KCs remove NET components from liver vasculature
Depletion of KCs was performed by either IP or IV injection of clodronate liposomes. The IV route additionally removed monocytes (supplemental Figure 3).22 Although neither KCs nor monocytes had any impact on NET formation (Figure 2C), KCs but not monocytes were confirmed to be involved in NET removal (Figure 2D-E; supplemental Video 3). Neutrophil numbers were slightly elevated after clodronate IP treatment, but this was not sufficient to substitute KC function.
NET engulfment requires opsonization by antibodies
To verify the removal of NET proteins by phagocytosis, we applied cytochalasin D, an inhibitor of cytoskeleton reorganization.23 When applied 4 hours before staining of protein NET components, it reduced their engulfment by macrophages. However, in the case of NE, only a tendency toward weaker uptake by neutrophils was detected (supplemental Figure 13A). To exclude the possibility that proteins were taken up within the 4-hour window, when they were not stained and thus were undetectable, we first stained NET components and then injected cytochalasin D (supplemental Figure 13B). In this approach, the uptake of histones and NE was reduced by at least half by either cell type. To determine whether antibodies were responsible for the uptake of NET components, we blocked Fc receptors (FcRs). This dramatically hindered the uptake and was verified by the application of Fab anti-H2 antibodies (supplemental Figure 14A-B). During 4-hour long IVM imaging, no FcR-mediated uptake of antibodies occurs.19,24-26 To exclude the possibility of such uptake when antibodies are present for 12 hours, we compared the 2 time points and detected no differences (supplemental Figure 14C). We additionally stained platelets (anti-CD49b) abundantly present in the blood, but they were not taken up by FcRs either. This being the case, the data suggest that antibody opsonization of NET proteins is required for their removal. This was confirmed by studies in RAG2 KO mice lacking lymphocytes, in which NET formation was unaltered (4 hours), but their removal at 24 hours was significantly impaired (supplemental Figure 15).
Receptors involved in recognition of NET components
We verified the involvement of 3 prototypical extracellular receptors: SR-A, TLR2, and TLR4. Fucoidan, a natural antagonist of SR-A reduced the uptake of histones by macrophages (Figure 3A). This algae-derived compound might act as an agonist of TLR4 and CD14 on macrophages in vivo27; thus, in subsequent studies, neutralizing anti–SR-A antibodies were used. Their application confirmed SR-A involvement in the uptake of histones and NE by macrophages and also neutrophils (Figure 3B). Although the uptake of NET proteins was TLR2- and TLR4-dependent in both macrophages and neutrophils, TLR2 was more central (Figure 3C-F). The latter effect was further confirmed in TLR2-deficient mice (Figure 3D), in which NET formation, unlike removal, was not altered (supplemental Figure 16). Furthermore, blockage of DNase I with G-actin reduced the engulfment of histones by macrophages but failed to affect the uptake of elastase by either cell type (supplemental Figure 13C).
IgM and IgG production during endotoxemia
Considering that opsonization of NETs is important for their removal, we measured total levels of immunoglobulin M (IgM) and IgG antibodies. IgM levels increased within the first 24 hours, reaching a maximum on day 5, whereas IgG levels significantly increased from day 7 and remained elevated for the next year (supplemental Figure 17A). The 2 classes of antibodies were not elevated when mice were treated with saline. A second injection of LPS did not further increase antibody production (supplemental Figure 17B-C). However, when NET formation was blocked (PAD4 inhibitor) or NETs were disassembled 4 hours after their induction, significantly less IgM and IgG were produced 14 days later, suggesting that their production was NET driven (supplemental Figure 17D).
Reappearance of NETs on day 14, the second NET wave
On day 14 after LPS injection, signals of all 3 NET components were again detectable in liver sinusoids (Figure 4A-E; supplemental Video 4). To track what preceded this unexpected phenomenon, we examined events occurring every few hours between days 13 and 14. Our standard imaging time was 10 AM, but we also collected data 9 and 17 hours later (day 13 + 9 hours and day 13 + 17 hours, respectively). At the latter time point, significantly more neutrophils gathered in the sinusoids, and NET formation started to increase (Figure 4A-E; supplemental Figure 18); these phenomena were sex independent. We also confirmed that citrullinated histone H3 (citH3) is present on the endothelium at late time points of endotoxemia (days 12-13) and increases on day 14 (Figure 4F; supplemental Figure 19). The citH3 pattern overlapped with that of H2A.X. This was preceded (day 13 + 9 hours) by increased expression of adhesion molecules PECAM/CD31 (Figure 4G; supplemental Figure 20A), ICAM/CD54, and VCAM/CD106 (supplemental Figure 20B) on the liver endothelium. Additionally, increased accumulation/aggregation of platelets was observed (Figure 4H; supplemental Figure 20C), and on day 13 + 17 hours, the release of IL-1β restarted (Figure 4I). To verify whether the second wave of NETs resulted from the injection itself rather than LPS, some animals were treated with saline; they did not develop NETs, neutrophil, or platelet accumulation (supplemental Figures 21 and 22). Neither were IVM surgeries responsible, because healthy and saline-injected mice formed no NETs.
The appearance of the second wave of NETs on day 14 of systemic inflammation is linked to the proinflammatory phenotype. Changes in numbers of neutrophils (Ly6G+) present in liver sinusoids (A) and quantity of NET components (B-D) between day 13 and 14 after induction of endotoxemia (LPS IP; 1 mg/kg b.w.). For NET detection, levels of extDNA (B), NE (C), and histones H2A.X (D) attached to the liver endothelium were estimated. The standard imaging time was 10 AM, but on day 13, data were also collected 9 and 17 hours later (day 13 + 9 hours and day 13 + 17 hours, respectively). On day 14 (14d), additionally, female mice were studied (♀). (E) Representative images of NETs on days 13 and 14. More time points are shown in supplemental Figure 18. The images were obtained with IVM in the liver sinusoids. The scale bar indicates 50 μm. (F) Representative images of 3D models of citrullinated histone 3 (citH3; red) attached to the endothelium on days 12, 13, and 14 and their colocalization with H2A.X (violet). More detailed images are presented in supplemental Figure 19A. The H2A.X signal was made semitransparent to visualize the overlap with citH3. The scale bar indicates 20 μm. (G-I) During day 13, the proinflammatory milieu developed in the liver manifested by increased expression of adhesion molecule PECAM-1/CD31 on endothelium (G), enhanced platelet (CD49b+) aggregation in the liver vasculature (H), and the release of IL-1β into blood (I). (J-K) Lack of additional waves of NETs before day 14 was confirmed: (J) levels of histones H2A.X and NE adhering to endothelium from day 1 through day 14 after LPS injection; and (K) localization and signal strength of H2A.X Ab K) stained for 6 to 7 days (red; Ab1) and then additionally stained (violet; Ab2) just before imaging (2 different Abs were used as explained in supplemental Figure 19B). On days 7 and 13, only H2A.X remnants (red) from the first wave were present (violet overlaid with red; percentage of signal overlap); on day 14, both the remnants (red) and new NETs (dominant violet) were visible. (Ki) Data quantification and (Kii) representative images. The scale bar indicates 50 μm. (L-O) various parameters were compared between wild-type C57BL/6J mice and PAD4-deficient mice not forming NETs 14 days after LPS. Numbers of neutrophils (L), NET formation (extDNA [M]; histones [N]), and the levels of ALT (O) were evaluated. Some mice were rechallenged with another dose of LPS or with MRSA 14 days after the initial LPS stimulation. The data in the graphs are expressed as the mean ± SD of at least 3 fields of view. Statistically significant differences according to the 1-way ANOVA are designated by letters, in which the same letter indicates no differences between groups and different letters indicate statistical differences (Bonferroni post hoc). In panel Ki, the difference between H2A.X Ab1 (red) and H2A.X Ab2 (violet) on day 14 is labeled ˆ (in which ˆˆˆˆ.00001 < P ≤ .0001; t test; n = 3-10).
The appearance of the second wave of NETs on day 14 of systemic inflammation is linked to the proinflammatory phenotype. Changes in numbers of neutrophils (Ly6G+) present in liver sinusoids (A) and quantity of NET components (B-D) between day 13 and 14 after induction of endotoxemia (LPS IP; 1 mg/kg b.w.). For NET detection, levels of extDNA (B), NE (C), and histones H2A.X (D) attached to the liver endothelium were estimated. The standard imaging time was 10 AM, but on day 13, data were also collected 9 and 17 hours later (day 13 + 9 hours and day 13 + 17 hours, respectively). On day 14 (14d), additionally, female mice were studied (♀). (E) Representative images of NETs on days 13 and 14. More time points are shown in supplemental Figure 18. The images were obtained with IVM in the liver sinusoids. The scale bar indicates 50 μm. (F) Representative images of 3D models of citrullinated histone 3 (citH3; red) attached to the endothelium on days 12, 13, and 14 and their colocalization with H2A.X (violet). More detailed images are presented in supplemental Figure 19A. The H2A.X signal was made semitransparent to visualize the overlap with citH3. The scale bar indicates 20 μm. (G-I) During day 13, the proinflammatory milieu developed in the liver manifested by increased expression of adhesion molecule PECAM-1/CD31 on endothelium (G), enhanced platelet (CD49b+) aggregation in the liver vasculature (H), and the release of IL-1β into blood (I). (J-K) Lack of additional waves of NETs before day 14 was confirmed: (J) levels of histones H2A.X and NE adhering to endothelium from day 1 through day 14 after LPS injection; and (K) localization and signal strength of H2A.X Ab K) stained for 6 to 7 days (red; Ab1) and then additionally stained (violet; Ab2) just before imaging (2 different Abs were used as explained in supplemental Figure 19B). On days 7 and 13, only H2A.X remnants (red) from the first wave were present (violet overlaid with red; percentage of signal overlap); on day 14, both the remnants (red) and new NETs (dominant violet) were visible. (Ki) Data quantification and (Kii) representative images. The scale bar indicates 50 μm. (L-O) various parameters were compared between wild-type C57BL/6J mice and PAD4-deficient mice not forming NETs 14 days after LPS. Numbers of neutrophils (L), NET formation (extDNA [M]; histones [N]), and the levels of ALT (O) were evaluated. Some mice were rechallenged with another dose of LPS or with MRSA 14 days after the initial LPS stimulation. The data in the graphs are expressed as the mean ± SD of at least 3 fields of view. Statistically significant differences according to the 1-way ANOVA are designated by letters, in which the same letter indicates no differences between groups and different letters indicate statistical differences (Bonferroni post hoc). In panel Ki, the difference between H2A.X Ab1 (red) and H2A.X Ab2 (violet) on day 14 is labeled ˆ (in which ˆˆˆˆ.00001 < P ≤ .0001; t test; n = 3-10).
Confirmation of 2 waves of NETs up till day 14
We verified there were no more waves of NETs between days 1 and 14 by (1) following the expression of histones H2A.X and elastase every single day after LPS (Figure 4J); and (2) additionally, we stained histones and followed their presence on endothelium for 6 to 7 days at a time (1-7 and 7-13/14 days; supplemental Figure 19B). Indeed, histones originating from the first NETs were still detectable after several days, and at the same time, no new NETs were detected before day 14 (Figure 4K). Despite unchanged neutrophil recruitment in PAD4-deficient mice treated with LPS, neither initial (supplemental Figure 23) nor secondary NET formation occurred, and mouse livers were less damaged (Figure 4L-O).
The second wave of NETs is induced by the first wave of traps
To study whether remnants of the first wave of NETs were responsible for their renewal, NET components were removed from the endothelium on day 13 by DNase I, which detaches extDNA,2 and by ADAMTS13, which detaches both extDNA28 and protein NET components19 from von Willebrand factor to which they secondarily attach.19 Such treatments led to weaker neutrophil infiltration and NET formation on day 14 (Figure 5A-D). To further examine the formation of the second NET wave, some mice were either pretreated with PAD4 inhibitor before endotoxemia induction or, once LPS was injected, DNase I was IV delivered to dismantle the traps. Success of NET prevention or deconstruction, respectively, was confirmed after 24 hours (supplemental Figure 24), and on day 14, both treatments diminished neutrophil infiltration into the liver and prevented the formation of the second wave of NETs (Figure 5E-J; supplemental Figure 25). PAD4 inhibitor had a stronger impact than DNase I. Moreover, fewer platelets were present in the sinusoids (Figure 5I). In PAD4-deificent mice, the occurrence of NETs was not detected at any time point (supplemental Figure 23).
The second wave of NETs on day 14 of systemic inflammation is induced by the prolonged presence of their first wave remnants that prime the environment for the subsequent insult/infection. Impact of the first wave of NETs on the second 1 was tested by interfering with them either on day 13 or at the beginning of endotoxemia (LPS IP; 1 mg/kg b.w.). (A-D) On day 13, mice were injected IV with ADAMTS13, DNase I, or a mixture of both. Then mice were imaged on day 14 day and the influx of neutrophils into the liver (A) as well as coverage of liver endothelium by extDNA (B), NE (C), and H2A.X histones (D) were examined. (J) Representative images of NET formation on day 14 in animals treated with ADAMTS13, DNase I, or a mixture of both on day 13 in the morning. Histones were stained with AF568-anti-H2A.X Abs (red), NE with AF647–anti-NE Abs (violet), and extDNA with SYTOX Green (bright green). The colocalization of NET components was visualized by overlaying the images from individual channels. The scale bar indicates 50 μm. (E-I) Additionally some animals were pretreated with PAD4 inhibitor before LPS or IV injected with DNase I 4 hours after LPS to prevent or remove the first wave of NETs, respectively. Then neutrophil numbers (E) and NETs were evaluated by measurement of extDNA (F), NE (G), and histones (H) on day 14. Furthermore, platelet presence/aggregation was evaluated (I). (K-O) To verify the impact of the second wave of NETs on the outcome of the subsequent insult or infection, on days 14 and 165, mice were treated with LPS (+LPS) or MRSA (+MRSA), respectively. Numbers of neutrophils (K), NET formation (extDNA [L]; histones [M]), and levels of ALT (N) were evaluated. (O) Representative images of NETs (histones) upon different treatments as in panels K-N. Histones were stained with AF568–anti-H2A.X Abs (red), NE with AF647–anti-NE Abs (violet), and extDNA with SYTOX Green (bright green). The colocalization of NET components was visualized by overlaying the images from individual channels. The data in the graphs are expressed as the mean ± SD of at least 3 fields of view. Statistically significant differences according to the 1-way ANOVA are designated by letters, in which the same letter indicates no differences between groups, and different letters indicate statistical differences (Bonferroni post hoc; n ≥ 3). Asterisks in the graphs indicate statistically significant differences according to the Student t test (∗∗∗.0001 < P ≤ .001). In panels K-N, “14 days LPS + MRSA” and “165 days LPS + MRSA” groups were compared with “24 hour MRSA” with a t test and differences are marked with ˆ (in which ˆ.01 < P ≤ .05; ˆˆ.001 < P ≤ .01; ˆˆˆˆ.00001 < P ≤ .001; n = 3).
The second wave of NETs on day 14 of systemic inflammation is induced by the prolonged presence of their first wave remnants that prime the environment for the subsequent insult/infection. Impact of the first wave of NETs on the second 1 was tested by interfering with them either on day 13 or at the beginning of endotoxemia (LPS IP; 1 mg/kg b.w.). (A-D) On day 13, mice were injected IV with ADAMTS13, DNase I, or a mixture of both. Then mice were imaged on day 14 day and the influx of neutrophils into the liver (A) as well as coverage of liver endothelium by extDNA (B), NE (C), and H2A.X histones (D) were examined. (J) Representative images of NET formation on day 14 in animals treated with ADAMTS13, DNase I, or a mixture of both on day 13 in the morning. Histones were stained with AF568-anti-H2A.X Abs (red), NE with AF647–anti-NE Abs (violet), and extDNA with SYTOX Green (bright green). The colocalization of NET components was visualized by overlaying the images from individual channels. The scale bar indicates 50 μm. (E-I) Additionally some animals were pretreated with PAD4 inhibitor before LPS or IV injected with DNase I 4 hours after LPS to prevent or remove the first wave of NETs, respectively. Then neutrophil numbers (E) and NETs were evaluated by measurement of extDNA (F), NE (G), and histones (H) on day 14. Furthermore, platelet presence/aggregation was evaluated (I). (K-O) To verify the impact of the second wave of NETs on the outcome of the subsequent insult or infection, on days 14 and 165, mice were treated with LPS (+LPS) or MRSA (+MRSA), respectively. Numbers of neutrophils (K), NET formation (extDNA [L]; histones [M]), and levels of ALT (N) were evaluated. (O) Representative images of NETs (histones) upon different treatments as in panels K-N. Histones were stained with AF568–anti-H2A.X Abs (red), NE with AF647–anti-NE Abs (violet), and extDNA with SYTOX Green (bright green). The colocalization of NET components was visualized by overlaying the images from individual channels. The data in the graphs are expressed as the mean ± SD of at least 3 fields of view. Statistically significant differences according to the 1-way ANOVA are designated by letters, in which the same letter indicates no differences between groups, and different letters indicate statistical differences (Bonferroni post hoc; n ≥ 3). Asterisks in the graphs indicate statistically significant differences according to the Student t test (∗∗∗.0001 < P ≤ .001). In panels K-N, “14 days LPS + MRSA” and “165 days LPS + MRSA” groups were compared with “24 hour MRSA” with a t test and differences are marked with ˆ (in which ˆ.01 < P ≤ .05; ˆˆ.001 < P ≤ .01; ˆˆˆˆ.00001 < P ≤ .001; n = 3).
Long-term consequences of NET formation
To assess the long-term consequences of the persistent NETs, mice received a second dose of LPS or MRSA on days 14 or 165 after the first LPS application, and neutrophils/NETs and alanine transaminase (ALT) were estimated in their blood and on endothelium, respectively. Mice responded to the second (day 14) LPS dose in a manner similar to the first one; their response to MRSA was weaker (less NETs) despite similar neutrophil influx (Figure 5K-O; supplemental Figures 21 and 22). However, when mice received MRSA 165 days (5.5 months) after the first LPS injection, all of the parameters were increased, including liver damage (Figure 5K-O). Such a severe response was not observed in the LPS-LPS model.
Liver damage correlates with both waves of NETs
As endotoxemia developed, levels of ALT increased significantly, then dropped, but increased again on day 14 (supplemental Figure 26A). Every approach to inhibit NET formation or dismantle them at any time point led to decreased ALT release (supplemental Figure 26B-F). The second dose of LPS or MRSA injection (on day 14) either did not change or somewhat increased ALT, whereas injection of MRSA on day 165 significantly increased liver injury (Figure 5N).
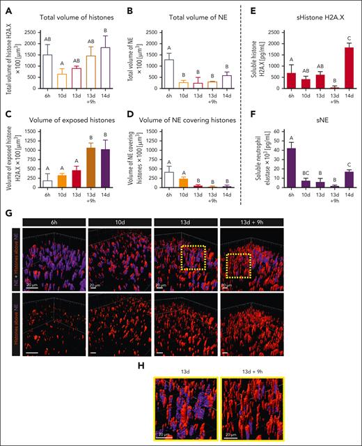
Faster removal of elastase exposes histones
To verify which NET components are particularly exposed, we used 3D reconstruction of z-stacks and quantified the volume of each protein attached to the endothelium separately (eg, total NE volume; Figure 6A-B) and the amount of NE relative to histones (Figure 6C-D,G-H; supplemental Video 5). Although the signal of exposed NE diminished over time, the amount of exposed histones significantly increased (day 13 + 9 hours). Soluble NE and HA2.X did not follow the same pattern, suggesting that once detached, the proteins are removed with similar efficiency (Figure 6E-F). Negatively charged polyanions, heparin, and suramin, known to interact with histones and DNA, prevented the second wave of NETs (Figure 7A).
Histones uncovered during the breakdown of the first wave of NETs contribute to the second wave of the traps. To estimate the total volume of NET proteins remaining on the endothelium and outside phagocytes, their 3D models rendered from z-stacks were obtained and quantified with IVM. The changes were followed during days 13 and 14 after induction of endotoxemia (LPS IP; 1 mg/kg b.w.), and they were compared with the first 6 hours (high NET levels) and day 10 (low NET levels). The standard imaging time was 10 AM, but on day 13, data were also collected 9 and 17 hours later (day 13 + 9 hours and day 13 + 17 hours, respectively). (A-B) Total volume of H2A.X histones (A) and NE (B) was thus estimated, independently of their location against each other (outside or hidden). Then using a designated mask, only H2A.X histones exposed over NE were measured (C) and vice versa for NE; that is, only NE exposed over histones was quantified (D). Concomitantly, soluble H2A.X (E) and sNE (F) were estimated in blood. (G-H) Representative images of 3D models of histones (red) and NE (violet) within the NET structure attached to the liver endothelium. (G) The presence and position of histones and NE against each other (upper), and the amount of histones exposed to the lumen (lower). (H) The inserts from panel G are enlarged to indicate the difference between the amount of exposed H2A.X histones over NE between different time points during day 13 after endotoxemia. The scale bar indicates 20 μm. The data in the graphs are expressed as the mean ± SD of at least 3 fields of view. Statistically significant differences according to the 1-way ANOVA are designated by letters, in which the same letter indicates no differences between groups, and different letters indicate statistical differences (Bonferroni post hoc; n = 3-5). sNE, soluble NE.
Histones uncovered during the breakdown of the first wave of NETs contribute to the second wave of the traps. To estimate the total volume of NET proteins remaining on the endothelium and outside phagocytes, their 3D models rendered from z-stacks were obtained and quantified with IVM. The changes were followed during days 13 and 14 after induction of endotoxemia (LPS IP; 1 mg/kg b.w.), and they were compared with the first 6 hours (high NET levels) and day 10 (low NET levels). The standard imaging time was 10 AM, but on day 13, data were also collected 9 and 17 hours later (day 13 + 9 hours and day 13 + 17 hours, respectively). (A-B) Total volume of H2A.X histones (A) and NE (B) was thus estimated, independently of their location against each other (outside or hidden). Then using a designated mask, only H2A.X histones exposed over NE were measured (C) and vice versa for NE; that is, only NE exposed over histones was quantified (D). Concomitantly, soluble H2A.X (E) and sNE (F) were estimated in blood. (G-H) Representative images of 3D models of histones (red) and NE (violet) within the NET structure attached to the liver endothelium. (G) The presence and position of histones and NE against each other (upper), and the amount of histones exposed to the lumen (lower). (H) The inserts from panel G are enlarged to indicate the difference between the amount of exposed H2A.X histones over NE between different time points during day 13 after endotoxemia. The scale bar indicates 20 μm. The data in the graphs are expressed as the mean ± SD of at least 3 fields of view. Statistically significant differences according to the 1-way ANOVA are designated by letters, in which the same letter indicates no differences between groups, and different letters indicate statistical differences (Bonferroni post hoc; n = 3-5). sNE, soluble NE.
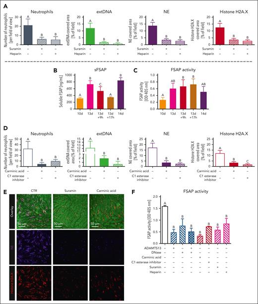
Activation of FSAP by exposed histones during the removal of the first wave of NETs contributes to the second wave of the traps. Endotoxemia (LPS IP; 1 mg/kg b.w.) was induced to follow the events occurring between days 13 and 14 after its initiation. (A) Impact of neutralization of histone activity by administration of polyanions (suramin or heparin) on day 13 on the influx of neutrophils into the liver and NET formation on day 14 (regime as in supplemental Figure 5). NETs adhering to the liver endothelium were estimated by IVM: extDNA, NE, and histones H2A.X. Total concentration (B) and the enzymatic activity (C) of FSAP protease present in the blood plasma were measured by ELISA and the activity assay, respectively. The standard imaging time was 10 AM, but on day 13, data were also collected 9 and 17 hours later (day 13 + 9 hours and day 13 + 17 hours, respectively). (D) To block FSAP activity, carminic acid or a C1 esterase inhibitor were applied on day 13 (regime as in supplemental Figure 5), and neutrophil numbers and NET components (extDNA, NE, and H2A.X histones) were followed on day 14 with IVM. (E) Representative images of NET formation on day 14 in animals treated with carminic acid or a C1 esterase inhibitor on day 13. Histones were stained with AF568–anti-H2A.X Abs (red), NE with AF647–anti-NE Abs (violet), and extDNA with SYTOX Green (bright green). The colocalization of NET components was visualized by overlaying the images from individual channels. The scale bar indicates 50 μm. (F) FSAP activity at day 14 after induction of endotoxemia measured in the blood plasma of control mice and animals treated with inhibitors and neutralizing compounds used in panels A (heparin and suramin) and panel D (carminic acid and C1 esterase inhibitor), along with ADAMTS13, DNase I, or their combination. The data in the graphs are expressed as the mean ± SD of at least 3 fields of view. Statistically significant differences according to the 1-way ANOVA are designated by letters, in which the same letter indicates no differences between groups, and different letters indicate statistical differences (Bonferroni post hoc; n = 3-5). OD, optical density; sFSAP, soluble Factor VII-activating protease.
Activation of FSAP by exposed histones during the removal of the first wave of NETs contributes to the second wave of the traps. Endotoxemia (LPS IP; 1 mg/kg b.w.) was induced to follow the events occurring between days 13 and 14 after its initiation. (A) Impact of neutralization of histone activity by administration of polyanions (suramin or heparin) on day 13 on the influx of neutrophils into the liver and NET formation on day 14 (regime as in supplemental Figure 5). NETs adhering to the liver endothelium were estimated by IVM: extDNA, NE, and histones H2A.X. Total concentration (B) and the enzymatic activity (C) of FSAP protease present in the blood plasma were measured by ELISA and the activity assay, respectively. The standard imaging time was 10 AM, but on day 13, data were also collected 9 and 17 hours later (day 13 + 9 hours and day 13 + 17 hours, respectively). (D) To block FSAP activity, carminic acid or a C1 esterase inhibitor were applied on day 13 (regime as in supplemental Figure 5), and neutrophil numbers and NET components (extDNA, NE, and H2A.X histones) were followed on day 14 with IVM. (E) Representative images of NET formation on day 14 in animals treated with carminic acid or a C1 esterase inhibitor on day 13. Histones were stained with AF568–anti-H2A.X Abs (red), NE with AF647–anti-NE Abs (violet), and extDNA with SYTOX Green (bright green). The colocalization of NET components was visualized by overlaying the images from individual channels. The scale bar indicates 50 μm. (F) FSAP activity at day 14 after induction of endotoxemia measured in the blood plasma of control mice and animals treated with inhibitors and neutralizing compounds used in panels A (heparin and suramin) and panel D (carminic acid and C1 esterase inhibitor), along with ADAMTS13, DNase I, or their combination. The data in the graphs are expressed as the mean ± SD of at least 3 fields of view. Statistically significant differences according to the 1-way ANOVA are designated by letters, in which the same letter indicates no differences between groups, and different letters indicate statistical differences (Bonferroni post hoc; n = 3-5). OD, optical density; sFSAP, soluble Factor VII-activating protease.
FSAP is involved in the induction of new NETs
Blood levels of factor VII–activating protease (FSAP) increased between days 10 and 13 after LPS, then rose again on day 14 (Figure 7B), but its enzymatic activity started to increase on day 13 (Figure 7C). A selective FSAP inhibitor, carminic acid, and C1 esterase, which nonselectively inhibits FSAP proteolytic activity, significantly downregulated new NET formation (Figure 7D-F). Both these inhibitors also diminished FSAP proteolytic activity, and so did all other treatments: heparin, suramin, and DNase I/ADAMTS13 (Figure 7F).
Discussion
In vivo studies on NETs are rather scarce and based mostly on the detection of NET remnants in the blood. What is commonly reported is the presence of circulating free DNA (cfDNA), which might also originate from dying cells, or soluble proteins released upon degranulation. Some studies detected extDNA-NET protein complexes.29-31 NET release/presence has been experimentally studied by IVM in rodents,7,19 but these studies were limited to 24 hours. Herein, we report 3 major findings: (1) an exceedingly long time required for NET protein removal from the endothelium; (2) spontaneous self-renewal of NETs directed by their disassembly; and (3) consequences of the latter for subsequent infections. In terms of kinetics, NET proteins were not fully removed from the endothelium for months, with histones lasting the longest. ExtDNA lining the endothelium was promptly detached, but its free levels were increased during the whole year after a single injection of LPS. Studies comparing methylation patterns of extDNA (cfDNA) showed that, in homeostasis, most of it originates from leukocytes and erythrocyte progenitors, whereas during sepsis, cfDNA comes from granulocytes and increases 20-fold.32 The increased presence of cfDNA or protein NET components is detected over weeks and months after various insults in a number of human conditions (eg, sepsis and COVID-19).33,34 We hypothesize that cfDNA originates predominantly from extDNA of NETs detached from the endothelium during any of the NET waves (compare below).
We report that mostly KCs were involved in NET removal, with some contribution from neutrophils. Engulfment of NET components occurred by phagocytosis that was Fc dependent. The presence of autoantibodies in NETs, particularly directed against NET components, was reported previously35; they were shown to stabilize NETs and protect them from serum DNases.35,36 Indeed, we detected only a limited impact of endogenous DNase I on NET removal. IgG and IgA antibodies are present in patients with sepsis, and we show that during endotoxemia, IgMs were rapidly produced, followed by IgGs several days later. IgMs do not directly bind to FcRs, but the antigen-induced conformational change activates the complement.37 In vitro, C1q was shown to participate in NET engulfement.15 We further show that blockage of NET formation or their disassembly prevents IgM/IgG synthesis, suggesting that they are predominantly anti-NET antibodies; and NET removal but not release is diminished in RAG2 KO mice lacking lymphocytes, including B cells.
We identified 3 extracellular receptors involved in NET detection. SR-A was especially required for macrophages.38 SR-A ligands include oxidized high-density lipoproteins formed by, for example, myeloperoxidase present in NETs.39 SR-A can also recognize some nucleic acids.40 Another ligand, phosphatidylserine, is a marker of apoptotic bodies trapped in NETs,41,42 and their presence increases NET uptake by phagocytes.43 Unlike SR-A, TLR2 and TLR4 are known to directly recognize NET components, including histones44 and NE.45 However, inhibition or deficiency of TLR2 had a much more profound effect on NET removal. TLR2 binds more NET ligands and works better at recognizing aggregates of proteins (eg, lipoproteins) or DNA-protein complexes.46
The most important finding was the discovery that a second wave of NETs occurs 14 days after the induction of the first wave. We used LPS and no live bacteria to exclude the possibility of exogenous infectious agents inducing subsequent waves of NETs.47 Neither surgical interventions nor sham surgeries induced any NET waves. The events leading to the second wave occurred between days 13 and 14. First, de novo expression of adhesion molecules occurred on the endothelium, followed by platelet immobilization/aggregation and the release of IL-1β. It has been shown that NETs induce IL-1β production by macrophages48; they, including KCs, are in fact its main source,49,50 which might explain the second peak of IL-1β. The role of KCs in the second wave of NETs should be scrutinized in detail in the future. Although ex vivo studies have yielded contradictory data on proinflammatory cytokine involvement in NET removal,15,16 we show that cytokines diminished much earlier (<24 hours) than NETs. Either prevention of NET formation or disassembly of the first wave of NETs or their shedding (ADAMTS13/DNase) on day 13 all prevented or minimized the second wave of NETs. As expected, DNase I tended to have a somewhat weaker action, because it has a minimal effect on NET proteins.19
The second NET wave was initiated by significant exposure of histones on the endothelium, molecules reported to be cytotoxic during sepsis.51 When we neutralized histones with heparin and suramin, it prevented liver damage (ALT) and the reoccurrence of NETs. Histones can also activate coagulation-related processes, including the activation of FSAP, a circulating serine protease with high homology to fibrinolytic enzymes.52 Importantly, NET histones must detach from DNA to activate FSAP.53 FSAP activity was significantly elevated during the second wave of NETs, along with ALT levels, and its neutralization prevented the second influx of neutrophils and NET formation altogether. It has been shown that once activated by histones, FSAP subsequently degrades them, limiting cytotoxicity.54 Clearly, this scenario is more complicated in vivo, because exposure of histones indeed activated FSAP but also was coresponsible for neutrophil recruitment and new NET release. Overall, we suggest the following sequence of events: as the first NETs are being removed, their histones become exposed and activate FSAP and endothelium (increased expression of adhesion molecules and proinflammatory IL-1β and platelet aggregation); this leads to the recruitment and activation of neutrophils, releasing new NETs.
Investigating the consequences of the subsequent waves of NETs, we found that they depend on the insult and timing. The inflammatory response after the application of the additional dose of LPS, just after the second wave of NETs (day 14) or >5 months later, was not dramatically altered, and if altered at all, it was weakened. However, subsequent infection with live bacteria showed a dual response: first, a reduction of inflammation (14 days); and then, its amplification (165 days). Although LPS is one of the most potent immune stimulators,55 live bacteria are comparably powerful because they also release toxins. For this, the immune system distinguishes between dead and live bacteria,56 and neutrophils form NETs in vivo only in response to live MRSA (E. Kolaczkowska, unpublished data, June 2024), although MRSA toxins do not affect NET formation.19 Recently, neutrophils were shown to be subjected to trained immunity57 despite being short-lived cells,1 but their “memory” results from the training of their bone marrow progenitors producing reprogrammed/trained neutrophils.57 Trained immunity works against the same or another stimulant/pathogen and can last for several months.58 If this is what we observe in our system, the “memory” induced by LPS-induced NETs protects for at least several days but not beyond 5 months. However, trained immunity of neutrophils induced by diabetes primes neutrophils to cast NETs,59 and the trained cells might respond more or less strongly than the primary response.58 Thus, it might be that, in our model, the “memory” develops once the second NETs are formed. What happens between days 14 and 165 requires further studies.
Here, we report that NET removal is an unexpectedly long process; measurements of NET proteins only in serum might be clinically misleading. Most importantly, we reveal that NET removal leads to secondary inflammation, resulting in new NET waves, with a surprisingly reproducible time frame. The reoccurring NETs affect future infection. As such, in vivo NET removal is proinflammatory in nature and might lead to a vicious cycle of their formation, as seen in multiple disorders.
Acknowledgments
This work was supported by grants from the National Science Centre, Poland (2018/29/B/NZ6/00713, Opus 15; and 2021/43/B/NZ6/00782, Opus 22 [both E.K.]). The open-access publication of this article was funded by the program “The Excellence Initiative–Research University” at the Faculty of Biology of the Jagiellonian University in Kraków, Poland (E.K.).
Authorship
Contribution: M.S. and A.S. conducted majority of experiments, including intravital microscopy (IVM), and analyzed data; D.D. conducted some IVM imaging and methicillin-resistant Staphylococcus aureus (MRSA) studies; G.B. conducted some MRSA experiments; and E.K. formulated hypothesis, designed experiments, analyzed data, provided overall supervision, secured financing, and wrote the manuscript.
Conflict-of-interest disclosure: The authors declare no competing financial interests.
Correspondence: Elzbieta Kolaczkowska, Laboratory of Experimental Hematology, Institute of Zoology and Biomedical Research, Jagiellonian University, Gronostajowa 9, 30-387 Kraków, Poland; email: ela.kolaczkowska@uj.edu.pl.
References
Author notes
M.S. and A.S. contributed equally to this study.
Data are available upon reasonable request from the corresponding author, Elzbieta Kolaczkowska (ela.kolaczkowska@uj.edu.pl).
The online version of this article contains a data supplement.
There is a Blood Commentary on this article in this issue.
The publication costs of this article were defrayed in part by page charge payment. Therefore, and solely to indicate this fact, this article is hereby marked “advertisement” in accordance with 18 USC section 1734.



![The appearance of the second wave of NETs on day 14 of systemic inflammation is linked to the proinflammatory phenotype. Changes in numbers of neutrophils (Ly6G+) present in liver sinusoids (A) and quantity of NET components (B-D) between day 13 and 14 after induction of endotoxemia (LPS IP; 1 mg/kg b.w.). For NET detection, levels of extDNA (B), NE (C), and histones H2A.X (D) attached to the liver endothelium were estimated. The standard imaging time was 10 AM, but on day 13, data were also collected 9 and 17 hours later (day 13 + 9 hours and day 13 + 17 hours, respectively). On day 14 (14d), additionally, female mice were studied (♀). (E) Representative images of NETs on days 13 and 14. More time points are shown in supplemental Figure 18. The images were obtained with IVM in the liver sinusoids. The scale bar indicates 50 μm. (F) Representative images of 3D models of citrullinated histone 3 (citH3; red) attached to the endothelium on days 12, 13, and 14 and their colocalization with H2A.X (violet). More detailed images are presented in supplemental Figure 19A. The H2A.X signal was made semitransparent to visualize the overlap with citH3. The scale bar indicates 20 μm. (G-I) During day 13, the proinflammatory milieu developed in the liver manifested by increased expression of adhesion molecule PECAM-1/CD31 on endothelium (G), enhanced platelet (CD49b+) aggregation in the liver vasculature (H), and the release of IL-1β into blood (I). (J-K) Lack of additional waves of NETs before day 14 was confirmed: (J) levels of histones H2A.X and NE adhering to endothelium from day 1 through day 14 after LPS injection; and (K) localization and signal strength of H2A.X Ab K) stained for 6 to 7 days (red; Ab1) and then additionally stained (violet; Ab2) just before imaging (2 different Abs were used as explained in supplemental Figure 19B). On days 7 and 13, only H2A.X remnants (red) from the first wave were present (violet overlaid with red; percentage of signal overlap); on day 14, both the remnants (red) and new NETs (dominant violet) were visible. (Ki) Data quantification and (Kii) representative images. The scale bar indicates 50 μm. (L-O) various parameters were compared between wild-type C57BL/6J mice and PAD4-deficient mice not forming NETs 14 days after LPS. Numbers of neutrophils (L), NET formation (extDNA [M]; histones [N]), and the levels of ALT (O) were evaluated. Some mice were rechallenged with another dose of LPS or with MRSA 14 days after the initial LPS stimulation. The data in the graphs are expressed as the mean ± SD of at least 3 fields of view. Statistically significant differences according to the 1-way ANOVA are designated by letters, in which the same letter indicates no differences between groups and different letters indicate statistical differences (Bonferroni post hoc). In panel Ki, the difference between H2A.X Ab1 (red) and H2A.X Ab2 (violet) on day 14 is labeled ˆ (in which ˆˆˆˆ.00001 < P ≤ .0001; t test; n = 3-10).](https://ash.silverchair-cdn.com/ash/content_public/journal/blood/145/18/10.1182_blood.2024026643/3/m_blood_bld-2024-026643-gr4.jpeg?Expires=1769520387&Signature=uvu6-PKa7g23IdPmcAvDtuqK~y1yEGLZNsXJdcl8aUT7BA2OtMgbIQ~mTjcSEaYzb2Np8uyzZX7ND0yAM0ZGH6xvYjHdSUfUKFuMUzTPEMVnuPBTHX2T5blUtS9zIu0oThv9rqlgQkzagLeqCmyWpsD4OtQE8yMUpu6YVG9zjTdSI7pBTRwkr8mS59W2wcKhmMsNcrE-MwZWSNs2sELYcShrH6jmemS72ihpoE3XudEr-u4BoOsBE~~LZKqV1f~ldBY8Pu5wU33kAIyJDl15vibscPtazUcIpRrmmzQSudqZYs77P-s3Ua7vqPWon0JoMraApAudkonJiYQ9WfL~oA__&Key-Pair-Id=APKAIE5G5CRDK6RD3PGA)
![The second wave of NETs on day 14 of systemic inflammation is induced by the prolonged presence of their first wave remnants that prime the environment for the subsequent insult/infection. Impact of the first wave of NETs on the second 1 was tested by interfering with them either on day 13 or at the beginning of endotoxemia (LPS IP; 1 mg/kg b.w.). (A-D) On day 13, mice were injected IV with ADAMTS13, DNase I, or a mixture of both. Then mice were imaged on day 14 day and the influx of neutrophils into the liver (A) as well as coverage of liver endothelium by extDNA (B), NE (C), and H2A.X histones (D) were examined. (J) Representative images of NET formation on day 14 in animals treated with ADAMTS13, DNase I, or a mixture of both on day 13 in the morning. Histones were stained with AF568-anti-H2A.X Abs (red), NE with AF647–anti-NE Abs (violet), and extDNA with SYTOX Green (bright green). The colocalization of NET components was visualized by overlaying the images from individual channels. The scale bar indicates 50 μm. (E-I) Additionally some animals were pretreated with PAD4 inhibitor before LPS or IV injected with DNase I 4 hours after LPS to prevent or remove the first wave of NETs, respectively. Then neutrophil numbers (E) and NETs were evaluated by measurement of extDNA (F), NE (G), and histones (H) on day 14. Furthermore, platelet presence/aggregation was evaluated (I). (K-O) To verify the impact of the second wave of NETs on the outcome of the subsequent insult or infection, on days 14 and 165, mice were treated with LPS (+LPS) or MRSA (+MRSA), respectively. Numbers of neutrophils (K), NET formation (extDNA [L]; histones [M]), and levels of ALT (N) were evaluated. (O) Representative images of NETs (histones) upon different treatments as in panels K-N. Histones were stained with AF568–anti-H2A.X Abs (red), NE with AF647–anti-NE Abs (violet), and extDNA with SYTOX Green (bright green). The colocalization of NET components was visualized by overlaying the images from individual channels. The data in the graphs are expressed as the mean ± SD of at least 3 fields of view. Statistically significant differences according to the 1-way ANOVA are designated by letters, in which the same letter indicates no differences between groups, and different letters indicate statistical differences (Bonferroni post hoc; n ≥ 3). Asterisks in the graphs indicate statistically significant differences according to the Student t test (∗∗∗.0001 < P ≤ .001). In panels K-N, “14 days LPS + MRSA” and “165 days LPS + MRSA” groups were compared with “24 hour MRSA” with a t test and differences are marked with ˆ (in which ˆ.01 < P ≤ .05; ˆˆ.001 < P ≤ .01; ˆˆˆˆ.00001 < P ≤ .001; n = 3).](https://ash.silverchair-cdn.com/ash/content_public/journal/blood/145/18/10.1182_blood.2024026643/3/m_blood_bld-2024-026643-gr5.jpeg?Expires=1769520387&Signature=2dj2lCiDFNoJt~3W1MbOexKD5aXMmx8~RiXpqKQJj08ugG6Io~0TOammD5W0xYlYa~Gg~0RalpoFrq2Bu1hZr4Ry~2kvq~7RhO5N~eKPbIt9WVugkmrLabW9SUhEjndAwDtGeeB5cIV1WsGoP0IPGqfR6FxMKHYBNj24FvcTdKnrPxxh0Yr1ldt-sxK6tsDAhKo8U4WbDzQqQHGBor9KVg7atmLVndHYftz0q0MTDGmDqI-mw4I2L33PFlJXNBMSwuRXjMN5vwMekfdMtx9MyHEpIZ3sIORc~OifF8lJ5MXVXBcdkaTjX0MwM9NWagM2f6IeeLzfXYfC7EyYUMi7nw__&Key-Pair-Id=APKAIE5G5CRDK6RD3PGA)



