Abstract
Chronic lymphocytic leukemia (CLL) is an incurable adult leukemia characterized by disrupted apoptosis. OSU03012 is a bioavailable third-generation celecoxib derivative devoid of cyclooxygenase-2 inhibitory activity that potently induces apoptosis in prostate cancer cell lines and is being developed as an anticancer therapy in the National Cancer Institute (NCI) Rapid Access to Intervention Development (RAID) program. We assessed the ability of OSU03012 to induce apoptosis in primary CLL cells and the mechanism by which this occurs. The LC50 (lethal concentration 50%) of OSU03012 at 24 hours was 7.1 μM, and this decreased to 5.5 μM at 72 hours. Additionally, we have demonstrated that OSU03012 mediates apoptosis by activation of the intrinsic, mitochondrial pathway of apoptosis but also activates alternative cell death pathways that are caspase independent. The early activation of both caspase-dependent and -independent pathways of apoptosis is novel to OSU03012 and suggests it has great potential promise for the treatment of CLL. Moreover, unlike the great majority of therapeutic agents used to treat leukemia or other forms of cancer, OSU03012 induces cell death entirely independent of bcl-2 expression. Overall, these data provide justification for further preclinical development of OSU03012 as a potential therapeutic agent for CLL.
Introduction
Chronic lymphocytic leukemia (CLL) is one of the most common types of adult leukemia in the United States.1 CLL is diagnosed on the basis of the malignant B-cell phenotype similar to normal B1 lymphocytes that coexpress CD19/CD5 with dim surface immunoglobulin. The clonal B cell of CLL has a low proliferation rate and disrupted apoptotic mechanism caused both by primary tumor features and interactions with codependent stromal elements.2,3 While the majority of patients with CLL are asymptomatic at diagnosis, most progress and require therapy. Therapy for CLL has advanced with the introduction of fludarabine, whereby 3 randomized trials demonstrated an improved response and progression-free survival over alkylator-based therapy.4-6 Furthermore, recent studies adding rituximab to fludarabine demonstrate promising results for the treatment of symptomatic CLL.7,8 Nonetheless, these therapies are not curative for CLL. Identification of new molecular targets and relevant therapeutic agents is, therefore, a high priority for the treatment of CLL.
Studies in prostate cancer cell lines demonstrate that celecoxib induced rapid apoptosis at a concentration range of 25 to 100 μM.9 Unfortunately, such steady-state concentrations of celecoxib are not obtainable in vivo. Structural modifications of celecoxib were carried out with the goal of dissociating cyclooxygenase-2 (COX-2) inhibitory and apoptosis-inducing activities.10 Accordingly, a series of derivatives with different substituents at the terminal phenyl ring were synthesized to examine respective apoptosis-inducing potencies.11 Furthermore, the mechanism by which these compounds induce apoptosis appears the same as that of celecoxib12 —that is, facilitating the dephosphorylation of protein kinase B (AKT) and extracellular-regulated kinase 2 (ERK2). Significant tumor growth inhibition has also been noted with the second-generation compounds11 following daily oral lavage administration in vivo in a prostate cancer cell xenograft model. Further synthesis has yielded other celecoxib derivatives with increased ability to induce apoptosis in the 1- to 10-μM range in prostate cancer cells,13 a similar proposed mechanism of action and increased in vivo activity in the same prostate cancer cell xenograft model (C.-S.C., Ohio State University, oral communication, March 2004). On the basis of these data, a Rapid Access to Intervention Development proposal has been approved and is under way to generate sufficient OSU03012 for early clinical studies in prostate cancer. On the basis of these results, we examined the biologic effects of these new compounds in primary CLL cells and lymphoblastic lymphoma cell lines, demonstrating a potential novel mechanism of cell killing independent of caspase activation and bcl-2 overexpression, the latter of which serves as a critical component to drug, antibody, and radiation-mediated therapy resistance.14,15
Patients, materials, and methods
Patients, cell separation, and culture conditions
Written, informed consent was obtained to procure cells from patients with previously diagnosed CLL as defined by the modified National Cancer Institute (NCI) criteria.16 All of the patients with CLL had been without prior therapy for a minimum of 2 months. Clinical data provided in Table 1 include modified Rai stage, karyotypes (described according to the International System for Human Cytogenetic Nomenclature), interphase cytogenetics, and number of previous treatments at the time of cell acquisition. Patients were considered to have active disease if they required initiation of therapy within 2 months of donating cells. Mononuclear cells were isolated and placed in culture as previously described by our group.17 Briefly, cells were maintained in culture media containing 10% fetal bovine serum, 2 mM l-glutamine, 100 U/mL penicillin, and 100 μg/mL streptomycin. The third-generation 3-phosphoinositide-dependent protein kinase-1 (PDK1)/AKT inhibitor OSU03012 was synthesized as previously described.13 Experiments examining for caspase-dependent apoptosis included addition of 100 μM Z-VAD-fmk (benzyloxycarbonyl valine-alanine-asparagine-fluoromethyl ketone; ICN Biomedicals, Aurora, OH) for 30 minutes prior to addition of OSU03012. The 697 cell lines stably transfected with retrovirus vector containing recombinant Bcl-2 or empty vector (neo) were obtained from John Reed and Shinichi Kitada at the Burnham Institute.18 The 697 parent cell line was established from bone marrow of a child with acute lymphoblastic leukemia. The cell line is CD19+, CD20+, CD3-, CD10+, CD13-, CD34-, CD37-, CD79a-, CD80-, CD138+, HLA-DR+, and Epstein-Barr virus negative (EBV-).18
Clinical and laboratory features of patients with CLL
. | . | . | . | . | % loss of viability at 5 and 10 μM OSU03012 . | . | . | . | |||
|---|---|---|---|---|---|---|---|---|---|---|---|
| . | . | . | . | . | 24 h . | . | 72 h . | . | |||
| Patient no. . | Rai stage . | ISCN . | Interphase cytogenetics . | No. trts . | 5 μM . | 10 μM . | 5 μM . | 10 μM . | |||
| 1 | Intermediate | 46,XX[14]/nonclonal[6] | del(11)(q22), del(13)(q14.3) | 6 | 77.6 | 35.8 | 76.1 | 11.4 | |||
| 2 | Intermediate | 47,XY, + 12[8]/46,XY[12] | Trisomy 12 | 0 | 89.6 | 30.3 | 79.0 | 15.2 | |||
| 3 | Intermediate | 46,XX,?inv(4)(p1?2q2?3),?14[4]/45,X,-X[3]/46,XX[17] | del(13)(q14.3) | 1 | 70.7 | 39.0 | 24.8 | 11.5 | |||
| 4 | Low | 46,XX[20] | No abnormality | 0 | 76.5 | 27.3 | 75.4 | 15.4 | |||
| 5 | Intermediate | 46,XY,del(6)(q15)[2]/nonclonal[1]/4n[1]/46,XY[15] | No abnormality | 0 | 54.0 | 22.1 | 40.4 | 7.7 | |||
| 6 | Intermediate | NA | No abnormality | 0 | 63.4 | 26.5 | 52.0 | 11.4 | |||
| 7 | Intermediate | 47,XY, + 12[cp3]/45,X,-Y[5]/46,XY[12] | Trisomy 12 | 5 | 35.8 | 13.7 | 17.0 | 7.5 | |||
| 8 | Intermediate | 46,XY,t(3;10)(p21;q24)[4]/46,XY[16]/nonclonal[1] | del(13)(q14.3) | 0 | 88.0 | 22.0 | 74.7 | 12.3 | |||
| 9 | Intermediate | 46,XY[20] | No abnormality | 0 | 93.2 | 39.6 | 85.0 | 17.8 | |||
| 10 | Intermediate | NA | No abnormality | 0 | 89.1 | 34.8 | 79.2 | 11.2 | |||
| 11 | Intermediate | 46,XY[19]/nonclonal[1] | Trisomy 12 | 0 | ND | ND | 50.2 | 29.7 | |||
. | . | . | . | . | % loss of viability at 5 and 10 μM OSU03012 . | . | . | . | |||
|---|---|---|---|---|---|---|---|---|---|---|---|
| . | . | . | . | . | 24 h . | . | 72 h . | . | |||
| Patient no. . | Rai stage . | ISCN . | Interphase cytogenetics . | No. trts . | 5 μM . | 10 μM . | 5 μM . | 10 μM . | |||
| 1 | Intermediate | 46,XX[14]/nonclonal[6] | del(11)(q22), del(13)(q14.3) | 6 | 77.6 | 35.8 | 76.1 | 11.4 | |||
| 2 | Intermediate | 47,XY, + 12[8]/46,XY[12] | Trisomy 12 | 0 | 89.6 | 30.3 | 79.0 | 15.2 | |||
| 3 | Intermediate | 46,XX,?inv(4)(p1?2q2?3),?14[4]/45,X,-X[3]/46,XX[17] | del(13)(q14.3) | 1 | 70.7 | 39.0 | 24.8 | 11.5 | |||
| 4 | Low | 46,XX[20] | No abnormality | 0 | 76.5 | 27.3 | 75.4 | 15.4 | |||
| 5 | Intermediate | 46,XY,del(6)(q15)[2]/nonclonal[1]/4n[1]/46,XY[15] | No abnormality | 0 | 54.0 | 22.1 | 40.4 | 7.7 | |||
| 6 | Intermediate | NA | No abnormality | 0 | 63.4 | 26.5 | 52.0 | 11.4 | |||
| 7 | Intermediate | 47,XY, + 12[cp3]/45,X,-Y[5]/46,XY[12] | Trisomy 12 | 5 | 35.8 | 13.7 | 17.0 | 7.5 | |||
| 8 | Intermediate | 46,XY,t(3;10)(p21;q24)[4]/46,XY[16]/nonclonal[1] | del(13)(q14.3) | 0 | 88.0 | 22.0 | 74.7 | 12.3 | |||
| 9 | Intermediate | 46,XY[20] | No abnormality | 0 | 93.2 | 39.6 | 85.0 | 17.8 | |||
| 10 | Intermediate | NA | No abnormality | 0 | 89.1 | 34.8 | 79.2 | 11.2 | |||
| 11 | Intermediate | 46,XY[19]/nonclonal[1] | Trisomy 12 | 0 | ND | ND | 50.2 | 29.7 | |||
Written, informed consent was obtained to procure cells from patients with previously diagnosed CLL as defined by the modified NCI criteria. All of the patients with CLL had been without prior therapy for a minimum of 2 months. % Loss of viability was measured by MTT assay.
ISCN indicates International System for Human Cytogenetic Nomenclature; trts, previous therapies.
LC50 (lethal concentration to 50%) determination by MTT assay
MTT (3-[4,5-dimethylthiazol-2-yl]-2,5-diphenyl-tetrazolium bromide) assays were performed as described previously.19 Briefly, 1 × 106 peripheral blood mononuclear cells (PBMCs) of a patient with CLL were incubated for 24 or 72 hours in OSU03012 or vehicle control. MTT reagent (Sigma, St Louis, MO) was then added, and plates were incubated for an additional 24 hours before washing with protamine sulfate in phosphate-buffered saline, DMSO was added, and absorbance was measured by spectrophotometry at 540 nm in a Labsystems 96-well plate reader (Fisher Scientific, Pittsburgh, PA). Data were plotted and values were calculated using GraphPad software (San Diego, CA). For the 697 lymphoblastoid cell lines, 5 × 105 cells were incubated with media or OSU03012 at concentrations of 1, 5, 10, 50, and 100 μM. Cells were incubated for specified times (4, 24, and 72 hours).
Apoptosis and flow cytometric studies
After exposure to drugs, cells were washed with phosphate-buffered saline (PBS) and resuspended in binding buffer containing annexin V–fluorescein isothiocyanate (FITC) and propidium iodide according to the supplier's instructions (BD Biosciences, San Diego, CA) and assessed by flow cytometry. Rhodamine-123 was used to monitor the integrity of mitochondria following drug treatment.20 OSU03012-treated cells were washed once in RPMI 1640 media and then incubated in RPMI 1640 media containing 50 ng/mL rhodamine-123 (Molecular Probes, Eugene, OR) for 30 minutes at 37°C. Stained cells were washed once in RPMI 1640 media, placed on ice, and analyzed by flow cytometry. Experiments examining for caspase-dependent apoptosis included addition of 100 μM Z-VAD-fmk 30 minutes prior to addition of OSU03012. For all flow cytometry experiments, analysis was performed using a Beckman-Coulter model EPICS XL cytometer (Beckman-Coulter, Miami, FL). Fluorophores were excited at 488 nm. Fluorescence was measured using channel FL1 for annexin V–FITC and channel FL3 for propidium iodide and rhodamine-123. Data were analyzed with the System II software package (Beckman-Coulter); 10 000 cells were counted for each treated sample. Each sample was run in duplicate.
Western blot analysis
Whole cell lysates were prepared by adding cold lysis buffer (10 mM Tris [pH 7.4], 150 mM NaCl, 1% Triton X-100, 1% deoxycholic acid, 0.1% sodium dodecyl sulfate, 5 mM EDTA, 1 mM phenylmethylsulfonyl fluoride, 1 mM sodium orthovanadate, 1 μM microcystin, 1 mM benzamide, and protease cocktail #P 8340 [Sigma, St Louis, MO]) to cells, vortexing, and incubating on ice for 10 minutes. Lysates were then spun at 16 000g for 10 minutes at 4°C. Supernatant was collected and stored at -80°C. Phosphatase inhibitors are used in our lysate preparation to avoid any degradation that could occur with dephosphorylation of proteins in the sample. Antibodies used included caspase-3 and capase-8 (monoclonal antibody gift of Kitada and Reed), caspase-9 (rabbit polyclonal antibody Ab-1; Oncogene Research Products, San Diego, CA), and poly(ADP-ribose)polymerase (PARP; monoclonal antibody C-2-10; Oncogene Research Products) and glyceraldehyde-3-phosphate dehydrogenase (GAPDH; Chemicon International, Temecula, CA) and were analyzed by Western blot following sodium dodecyl sulfate–polyacrylamide gel electrophoresis (SDS-PAGE). Equivalent protein samples (50 μg/lane) were separated on 8% to 14% polyacrylamide gels and transferred onto 0.2-μm nitrocellulose membranes (Schleicher and Schuell, Keene, NH). Following antibody incubation, the proteins were detected with chemiluminescent substrate (SuperSignal; Pierce, Rockford, IL). Protein bands were quantified by integration of the chemiluminescence signals on a ChemiDoc system with Quantity One software (Bio-Rad Laboratories, Hercules, CA) using the rectangular integration tool after background subtraction.
Results
OSU03012 is cytotoxic toward CLL cells in vitro
To determine the potential in vitro activity of OSU03012 against CLL cells, PBMCs from 11 patients with CLL were incubated in various concentrations of OSU03012 for 24 or 72 hours. These results summarized in Figure 1 demonstrate that OSU03012 is highly cytotoxic toward primary B-cell CLL cells in vitro. A dose- and time-dependent loss of viability is observed in CLL cells treated with OSU03012 as compared with vehicle control. The LC50 of OSU03012 at 24 hours was 7.12 ± 0.48 μM, and this decreased to 5.45 ± 0.42 μM at 72 hours. Incubation with serum-free media demonstrated greater toxicity in 5 patients examined as compared with the same primary tumor cells treated with 10% fetal bovine serum (FBS). Minimal viability was observed in any of the patient samples at OSU03012 concentrations of 10 μM or greater. These data overall suggest OSU03012 is highly cytotoxic toward CLL cells in vitro at concentrations well below those attainable for prolonged periods of time without appreciable toxicity in the murine xenograft model of prostate cancer previously described.11
OSU03012 is cytotoxic toward CLL cells in vitro. PBMCs from 11 patients with CLL were incubated in various concentrations (1 μM, 5 μM, 10 μM, and 50 μM) of OSU03012 for 24 (▪) or 72 hours (▦). MTT reagent was then added, and plates were incubated for an additional 24 hours before analysis. Each bar represents the mean of 11 patients. Error bars indicate standard deviation.
OSU03012 is cytotoxic toward CLL cells in vitro. PBMCs from 11 patients with CLL were incubated in various concentrations (1 μM, 5 μM, 10 μM, and 50 μM) of OSU03012 for 24 (▪) or 72 hours (▦). MTT reagent was then added, and plates were incubated for an additional 24 hours before analysis. Each bar represents the mean of 11 patients. Error bars indicate standard deviation.
OSU03012 induces cytotoxicity toward CLL via apoptosis
Cell death induced by therapeutic agents can occur through caspase-dependent or -independent apoptosis or by necrosis. To assess whether apoptosis was contributing to the cytotoxic effects of OSU03012 we used annexin V/PI (propidium iodide) surface staining following treatment with OSU03012 (10 μM) or media alone as shown in Figure 2. Specifically, we demonstrate both early (annexin V–positive only) and late (annexin V/PI both positive) apoptosis (Figure 2A) concurrent with loss of mitochondrial membrane potential (Figure 2B) typical of apoptosis. These results provide support that cytotoxicity induced by OSU03012 occurs in part through induction of apoptosis and corroborate our MTT data in Figure 1 regarding the significant in vitro activity of OSU03012 against CLL cells.
OSU03012 induces cytotoxicity toward CLL cells via apoptosis. (A) OSU03012 induces cytotoxicity toward CLL via apoptosis. After exposure to 10 μM OSU03012 for 24 hours, PBMCs from patients with CLLL were resuspended in binding buffer containing annexin V–FITC and propidium iodide and assessed by flow cytometry. Data are representative of 9 patients. (B) After treatment with 10 μM OSU03012 for 24 hours PBMCs from patients with CLL were washed once in RPMI 1640 media and then incubated in RPMI 1640 media containing 50 ng/mL rhodamine-123 for 30 minutes at 37°C. Stained cells were washed once in RPMI 1640 media, placed on ice, and analyzed by flow cytometry. Data are representative of 4 patients.
OSU03012 induces cytotoxicity toward CLL cells via apoptosis. (A) OSU03012 induces cytotoxicity toward CLL via apoptosis. After exposure to 10 μM OSU03012 for 24 hours, PBMCs from patients with CLLL were resuspended in binding buffer containing annexin V–FITC and propidium iodide and assessed by flow cytometry. Data are representative of 9 patients. (B) After treatment with 10 μM OSU03012 for 24 hours PBMCs from patients with CLL were washed once in RPMI 1640 media and then incubated in RPMI 1640 media containing 50 ng/mL rhodamine-123 for 30 minutes at 37°C. Stained cells were washed once in RPMI 1640 media, placed on ice, and analyzed by flow cytometry. Data are representative of 4 patients.
OSU03012 induces cell death through caspase activation in CLL cells
Apoptosis with other cytotoxic agents in CLL can use caspase-dependent and -independent pathways. In an attempt to determine whether the cytotoxicity induced by OSU03012 was due to an increase in caspase-dependent apoptosis, mononuclear cells from 8 patients with CLL were incubated in medium or 10 μM OSU03012 for 24 hours after which assessment of active p20 caspase-3 cleavage product and was performed by Western blot (PARP). Figure 3A-B demonstrates one such representative patient demonstrating a dose-dependent increase in active p20 caspase-3 concurrent with a decrease in the pro-form 32-kD form. The active p20 caspase-3 identified in Figure 3A occurred concurrently with the appearance of the 85-kD cleaved product of PARP, a downstream target of activated caspase-3 that is typically cleaved in the setting of caspase-mediated apoptosis. These data support the conclusion that OSU03012 is inducing cytotoxicity at least in part through activation of effector caspase-3–mediated apoptosis.
OSU03012 induces activation of intrinsic pathway of apoptosis as shown by caspase-3 and PARP cleavage. (A) OSU03012 induces activation of the intrinsic pathway of apoptosis. Protein lysates from cells treated for 4 and 24 hours with 10 μM OSU03012 were probed for caspase-3 by immunoblot. M indicates media; 12, 10 μM OSU0312. Positive control (+) is lysate from irradiated Jurkat cells. Data are representative of 8 patients. (B) Protein lysates from cells treated for 4 and 24 hours with 10 μM OSU03012 were probed for PARP by immunoblot (M indicates media; 12, 10 μM OSU0312). Positive control is lysate from irradiated Jurkat cells. Data are representative of 8 patients.
OSU03012 induces activation of intrinsic pathway of apoptosis as shown by caspase-3 and PARP cleavage. (A) OSU03012 induces activation of the intrinsic pathway of apoptosis. Protein lysates from cells treated for 4 and 24 hours with 10 μM OSU03012 were probed for caspase-3 by immunoblot. M indicates media; 12, 10 μM OSU0312. Positive control (+) is lysate from irradiated Jurkat cells. Data are representative of 8 patients. (B) Protein lysates from cells treated for 4 and 24 hours with 10 μM OSU03012 were probed for PARP by immunoblot (M indicates media; 12, 10 μM OSU0312). Positive control is lysate from irradiated Jurkat cells. Data are representative of 8 patients.
OSU03012 induces activation of the intrinsic pathway of apoptosis
Caspase-3–mediated apoptosis can occur both through activation of the tumor necrosis receptor family members via caspase-8 cleavage (extrinsic pathway) or through the mitochondria (intrinsic pathway) that involves activation of caspase-9. We sought to determine which pathway of apoptosis was activated by OSU03012. CLL cells from 8 patients were incubated with OSU03012 (10 μM) or medium for 24 hours and examined for processing of caspase-8 and caspase-9, both initiating caspases in either the extrinsic or intrinsic pathway of apoptosis. Figure 4A shows a representative study of 8 different patients following treatment with OSU03012, demonstrating no change in the level of the pro-form, inactive caspase-8. Figure 4B demonstrates evidence of processing of caspase-9 with the appearance of the active cleaved form concurrent with caspase-3 and PARP cleavage. These data suggest that OSU03012 in part uses the intrinsic pathway of apoptosis to promote cell death of CLL cells.
OSU03012 induces activation of intrinsic pathway of apoptosis, as shown by activation of caspase-9 but not caspase-8. (A) OSU03012 induces activation of the intrinsic pathway of apoptosis. Protein lysates from cells treated for 4 and 24 hours with 10 μM OSU03012 were probed for caspase-8 by immunoblot (M indicates media; 12, 10μM OSU0312). Positive control is lysate from irradiated Jurkat cells. Data are representative of 8 patients. (B) Protein lysates from cells treated for 4 and 24 hours with 10 μM OSU03012 were probed for caspase-9 by immunoblot (M indicates media; 12, 10 μM OSU0312). Positive control is lysate from irradiated Jurkat cells. Data are representative of 8 patients.
OSU03012 induces activation of intrinsic pathway of apoptosis, as shown by activation of caspase-9 but not caspase-8. (A) OSU03012 induces activation of the intrinsic pathway of apoptosis. Protein lysates from cells treated for 4 and 24 hours with 10 μM OSU03012 were probed for caspase-8 by immunoblot (M indicates media; 12, 10μM OSU0312). Positive control is lysate from irradiated Jurkat cells. Data are representative of 8 patients. (B) Protein lysates from cells treated for 4 and 24 hours with 10 μM OSU03012 were probed for caspase-9 by immunoblot (M indicates media; 12, 10 μM OSU0312). Positive control is lysate from irradiated Jurkat cells. Data are representative of 8 patients.
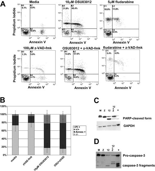
Caspase inhibitor z-VAD-fmk does not prevent OSU03012-mediated cell death
To determine whether alternative mechanisms of apoptosis not involving caspase-8, caspase-9, or caspase-3 activation also might be responsible for apoptosis induced by OSU03012, we exposed CLL cells to OSU03012 in the presence or absence of the pan-caspase inhibitor z-VAD-fmk and assessed for apoptosis (n = 5). As shown in Figure 5A-B, apoptosis and cell death were not diminished by the pan-caspase inhibitor z-VAD-fmk at the 24-hour time point.
The caspase inhibitor z-VAD-fmk does not prevent OSU03012-mediated cell death. (A) The caspase inhibitor z-VAD-fmk does not prevent OSU03012-mediated cell death. After exposure to 10 μM OSU03012 or 5 μM fludarabine for 24 hours, PBMCs from patients with CLL were resuspended in binding buffer containing annexin V–FITC and propidium iodide and assessed by flow cytometry. Some cells were incubated with 100 μM z-VAD-fmk, the cell-permeable pan-caspase inhibitor. Data are representative of 5 patients. (B) OSU03012 induces apoptosis independent of caspase activation. CLL cells were incubated in media, 100μM z-VAD-fmk, 10 μM OSU03012, or 100 μM z-VAD-fmk and 10 μM OSU03012 followed by assessment of viability by annexin V/PI staining 24 hours later. The percentage of viable cells was not influenced with z-VAD-fmk. Data represent mean of 5 patients. Error bars are standard deviation. (C) Protein lysates from cells treated with media (M), 100 μM z-VAD-fmk (Z), 10 μM OSU03012 (12), or a combination were probed for PARP by immunoblot. Positive control is lysate from irradiated Jurkat cells. Blot is representative of 4 experiments. (D) Protein lysates from cells treated with media (M), 50 μM z-VAD-fmk (Z), 10 μM OSU03012 (12), or a combination were probed for caspase-3 by immunoblot. Positive control is lysate from irradiated Jurkat cells. Blot is representative of 4 experiments.
The caspase inhibitor z-VAD-fmk does not prevent OSU03012-mediated cell death. (A) The caspase inhibitor z-VAD-fmk does not prevent OSU03012-mediated cell death. After exposure to 10 μM OSU03012 or 5 μM fludarabine for 24 hours, PBMCs from patients with CLL were resuspended in binding buffer containing annexin V–FITC and propidium iodide and assessed by flow cytometry. Some cells were incubated with 100 μM z-VAD-fmk, the cell-permeable pan-caspase inhibitor. Data are representative of 5 patients. (B) OSU03012 induces apoptosis independent of caspase activation. CLL cells were incubated in media, 100μM z-VAD-fmk, 10 μM OSU03012, or 100 μM z-VAD-fmk and 10 μM OSU03012 followed by assessment of viability by annexin V/PI staining 24 hours later. The percentage of viable cells was not influenced with z-VAD-fmk. Data represent mean of 5 patients. Error bars are standard deviation. (C) Protein lysates from cells treated with media (M), 100 μM z-VAD-fmk (Z), 10 μM OSU03012 (12), or a combination were probed for PARP by immunoblot. Positive control is lysate from irradiated Jurkat cells. Blot is representative of 4 experiments. (D) Protein lysates from cells treated with media (M), 50 μM z-VAD-fmk (Z), 10 μM OSU03012 (12), or a combination were probed for caspase-3 by immunoblot. Positive control is lysate from irradiated Jurkat cells. Blot is representative of 4 experiments.
We next examined whether z-VAD-fmk was truly inhibiting OSU03012 activation of caspase-3 as measured by processing of the pro-form and downstream cleavage of PARP that is characteristic of caspase-dependent apoptosis in primary CLL cells. We exposed CLL cells to OSU03012 in the presence or absence of the pan-caspase inhibitor z-VAD-fmk and made cell lysates (n = 4). As shown in Figure 5C-D, z-VAD-fmk greatly diminished processing of cleavage of PARP and caspase-3 despite not preventing cell death. These data together demonstrate that OSU03012 induces apoptosis independent of caspase activation in CLL.
Bcl-2 expression does not protect against OSU03012-mediated cytotoxicity
The antiapoptotic protein Bcl-2 plays an important protective role in intrinsic and caspase-dependent apoptosis through stabilization of the mitochondrial membrane.21 The bcl-2 protein is overexpressed in the majority of patients with CLL at baseline and increased levels of this and other bcl-2 family members such as mcl-1 are associated with both drug resistance and inferior survival.22-25 We used the 697 lymphoblastoid cell line overexpressing bcl-2 to examine the role of this protein in OSU03012-mediated cytotoxicity. The 697 cell line was stably transfected with vectors encoding a neomycin-resistance gene, either empty or also containing the bcl-2 gene.18 Lysates were assessed for bcl-2 protein levels to verify the protein was actively expressed. As can be seen in Figure 6A, the bcl-2–containing cell line (697–Bcl-2) expresses Bcl-2 protein at 10-fold higher levels than the empty control vector (697-Neo) line. These cell lines were then exposed to varying concentrations of OSU03012, fludarabine (2-F-ara-A), and celecoxib after which proliferation and viability were assessed. As shown in Figure 6B, the growth inhibition between the bcl-2 overexpressing cell line and 697 neo-line was markedly different. Specifically, both fludarabine and celecoxib demonstrated potent inhibition of the 697 neo-line but not the bcl-2–transfected cell line. In contrast, equivalent inhibition was observed with OSU03012 between the 697 neo and bcl-2 overexpressing cell line. These growth inhibitory findings are likely reflective of loss of viability as apoptosis is also diminished with 2-F-ara-A but equivalently observed with OSU03012 (data not shown). Overall, these results demonstrate that OSU03012 mediates cell death through a pathway independent of bcl-2 overexpression.
Bcl-2 overexpression in the 697 cell lines does not protect against OSU03012-mediated cytotoxicity. (A) Bcl-2 expression does not protect against OSU03012-mediated cytotoxicity. To show Bcl-2 overexpression in 697 Bcl-2 stably transfected cell line increasing amounts of protein cell lysates from 697-Neo and 697–Bcl-2 cells lines were probed for Bcl-2 and GAPDH (loading control). (B) 697-Neo (▪) and 697 cell lines (▦) were incubated with increasing doses of OSU03012 for 4, 24, and 72 hours. MTT reagent was then added, and plates were incubated for an additional 24 hours before analysis. Error bars indicate standard deviation from the mean.
Bcl-2 overexpression in the 697 cell lines does not protect against OSU03012-mediated cytotoxicity. (A) Bcl-2 expression does not protect against OSU03012-mediated cytotoxicity. To show Bcl-2 overexpression in 697 Bcl-2 stably transfected cell line increasing amounts of protein cell lysates from 697-Neo and 697–Bcl-2 cells lines were probed for Bcl-2 and GAPDH (loading control). (B) 697-Neo (▪) and 697 cell lines (▦) were incubated with increasing doses of OSU03012 for 4, 24, and 72 hours. MTT reagent was then added, and plates were incubated for an additional 24 hours before analysis. Error bars indicate standard deviation from the mean.
Bcl-2 overexpression alters pathway of apoptosis used
Similar growth inhibition and apoptosis were noted between the neo- and bcl-2–overexpressing 697 cell line despite the known stabilizing effect of bcl-2 on the mitochondrial membrane. To determine whether truly caspase-independent mechanisms were being activated in this cell line highly resistant to intrinsic pathway apoptosis, the neo- and bcl-2–transfected 697 cell lines were treated with OSU03012 and assessed for caspase-3– and PARP-processing characteristic of apoptosis. As shown in Figure 7A-B, the neo-697 cell line that has modest bcl-2 expression undergoes apoptosis with 2-F-ara-A and OSU03012 with demonstration of caspase-3 and PARP cleavage as shown previously with primary CLL cells. Similar to that observed in primary CLL cells, caspase-9 but not caspase-8 processing was observed in the 697 lymphoblastic cell line (data not shown). However, forced overexpression of bcl-2 results in disrupted apoptosis and lack of PARP cleavage with 2-F-ara-A. Contrasting with this, OSU03012 treatment results in marked apoptosis but an absence of PARP and caspase-3 processing. This was not dependent on time, as no caspase processing was noted for the bcl-2–overexpressed cell lines at all examined time points, whereas caspase activation was noted in the neo-697 cell line beginning as early as 4 hours. These studies further support the novel caspase-independent mechanism of action of OSU03012 as compared with 2-F-ara-A and other traditional therapies such as fludarabine used in the active metabolite of fludarabine that is a commonly used as therapy for the treatment of CLL.
Bcl-2 overexpression in the 697 cell line alters the pathway of apoptosis used. (A) Bcl-2 overexpression alters pathway of apoptosis used. Protein lysates were collected from 697-Neo and 697–Bcl-2 cells lines after incubation with media (M), 1 μM, or 10 μM OSU0312 and 25 μM 2-F-ara-A for 24 hours. Lysates were probed for PARP and GAPDH by immunoblot. Data are representative of 2 experiments. (B) Bcl-2 overexpression alters pathway of apoptosis used. Protein lysates were collected from 697-Neo and 697–Bcl-2 cells lines after incubation with media (M), 1 μM, or 10 μM OSU03012 and 25 μM 2-F-ara-A for 24 hours. Lysates were probed for caspase-3 and GAPDH by immunoblot. Data are representative of 2 experiments.
Bcl-2 overexpression in the 697 cell line alters the pathway of apoptosis used. (A) Bcl-2 overexpression alters pathway of apoptosis used. Protein lysates were collected from 697-Neo and 697–Bcl-2 cells lines after incubation with media (M), 1 μM, or 10 μM OSU0312 and 25 μM 2-F-ara-A for 24 hours. Lysates were probed for PARP and GAPDH by immunoblot. Data are representative of 2 experiments. (B) Bcl-2 overexpression alters pathway of apoptosis used. Protein lysates were collected from 697-Neo and 697–Bcl-2 cells lines after incubation with media (M), 1 μM, or 10 μM OSU03012 and 25 μM 2-F-ara-A for 24 hours. Lysates were probed for caspase-3 and GAPDH by immunoblot. Data are representative of 2 experiments.
Discussion
Herein, we have described a new synthetic celecoxib derivative OSU03012 that lacks COX-2 inhibitory activity but nonetheless induces potent apoptosis in primary nonproliferating CLL cells. The premise that COX-2 is involved in the pathologic process of cancer growth and progression is supported by animal studies, indicating that tumorigenesis is inhibited in COX-2 knock-out mice. Furthermore, selective inhibitors of COX-2 have been demonstrated to induce apoptosis in a variety of cancer cells. However, several lines of evidence argue that the ability of COX-2 inhibitors to promote apoptosis is dissociated from the enzyme activity of COX-2. Much work has been done to show that OSU03012 does not affect COX-2 activity, yet induces apoptosis via an AKT/PDK pathway. Blockade of this survival pathway via inhibition of PDK1 has recently been described.13 The cell death observed with OSU03012 occurs early and at well below concentrations well below what has been attained in vivo following prolonged oral administration in mice xenograft models (C.-S.C., oral communication, January 2004). Additionally, we have demonstrated that OSU03012 mediates apoptosis by activation of the intrinsic, mitochondrial pathway of apoptosis but also activates alternative cell death pathways that are caspase-independent. The early activation of both caspase-dependent and -independent pathways of apoptosis is novel to OSU03012 and suggests it has great potential promise for the treatment of CLL. Additionally, unlike the great majority of therapeutic agents used to treat leukemia or other forms of cancer, OSU03012 induces apoptosis entirely independent of bcl-2 expression. Overall, these data provide justification for further preclinical development of OSU03012 as a potential therapeutic agent for CLL.
The pathway of apoptosis used by celecoxib has been characterized. Several groups have demonstrated that celecoxib mediates apoptosis through a caspase-dependent pathway,12,26 but only recently has Jendrossek et al27 fully investigated this. In a study using Jurkat cell lines with defective caspase-8 activity, they demonstrated complete independence from the extrinsic pathway of apoptosis. Celecoxib activates the caspase-9 pathway of apoptosis, which could be prevented by inactivating this caspase, implicating mitochondria disruption in the celecoxib-mediated cytotoxic effect. In addition, inhibition with the broad caspase inhibitor z-VAD-fmk or a caspase-9–specific inhibitor blocked apoptosis induced by celecoxib. Contrasting with this finding, OSU03012 induced apoptosis independent of caspase activation. This highlights the structural differences between celecoxib and OSU03012 and suggests the latter compound likely uses additional alternative mechanisms of action.
Several studies have identified that bcl-2 and other bcl-2 family members are important in mediating drug resistance in CLL,23,25 and overexpression of these proteins in patients with CLL may predict poor survival.25 Identifying therapies that mediate apoptosis independent of bcl-2 is, therefore, of high priority. Studies examining the cytotoxic ability of celecoxib have suggested that it induces apoptosis independent of bcl-2.10,26 These results contrast somewhat with our findings in which we observed that in stably transfected bcl-2 697 cell line, celecoxib-induced apoptosis was prevented by bcl-2 overexpression. A similar finding was observed with 2-F-ara-A, the active metabolite of fludarabine. This finding may be reflective of relative expression of bcl-2 overexpression in this cell line or alternative mechanisms of resistance activated in this transfected cell line that differ from previous studies done with T lymphoblasts or prostate cancer cell lines. In contrast with this, OSU03012 induced apoptosis with paradoxical independence on bcl-2 overexpression in the 697 lymphoblastic cell line. This finding emphasizes the superiority of OSU03012 over the parent compound celecoxib against malignant B cells, including those which overexpress bcl-2. The difference in apoptotic pathways used by the parent compound celecoxib and synthetic derivative OSU03012 might reflect structural modifications that allow inhibition of alternative signaling pathways that facilitates activation of several, as opposed to 1, pathways of apoptosis. OSU03012 represents the first agent used by our group to effectively abrogate the potent drug resistance mediated by overexpression of bcl-2. Identifying the pathway(s) by which this occurs represents a high priority that is currently under investigation in our laboratory.
While OSU03012 represents an entirely new class of drugs devoid of COX-2 inhibitory capacity, the importance of in vivo antitumor activity is of great importance. Recently, in vivo results with a first-generation celecoxib derivative (DMC) and celecoxib were reported in Cancer Research.11 Nude mice were xenografted with a prostate cancer cell line (PC-3). After tumor formation, mice were treated with oral celecoxib or DMC at 2 different doses, 100 and 200 mg/kg. Treatment was tolerated without observable toxicities or weight loss. Necropsy after 35 days of treatment yielded no gross pathologic abnormalities. The group receiving 200 mg DMC/kg daily displayed a significant effect on the PC-3 tumor growth (P < .1). More recently, third-generation compounds discussed in this paper have been shown to be active in vivo in the prostate cancer xenograft model. Pharmacokinetic studies indicate that the peak serum concentration of oral OSU03012 at 200 mg/kg exceeded 20 μM. It is noteworthy that after oral administration of OSU03012 at 200 mg/kg for 28 days, the mice did not exhibit observable signs of toxicity. All animals maintained stable body weights throughout the study and lacked gross pathologic abnormalities at necropsy (C.-S.C, oral communication, December 2004). It is possible that during the Rapid Access to Intervention Development (RAID) development process an unfavorable toxicity or pharmacologic feature will be identified that prevents full development of this agent. Even if this occurs, the results described herein provide justification for pursuing alternative derivatives of OSU03012 on the basis of the novel mechanism of action we have identified that is independent of caspase activation or bcl-2 overexpression.
In summary, OSU03012 is an orally bioavailable therapeutic agent that has potent in vitro activity against primary CLL cells. This cytotoxicity is mediated through both caspase-dependent and -independent pathways and can overcome overexpression of bcl-2. On the basis of these data, future studies investigating both the mechanism of action of OSU03012 and performance of early phase 1 studies in CLL are warranted.
Prepublished online as Blood First Edition Paper, September 28, 2004; DOI 10.1182/blood-2004-05-1957.
This work was supported by the National Cancer Institute (P01 CA95426-01A1 and Chronic Lymphocytic Leukemia (CLL) Research Consortium P01 CA81534-02), the American Cancer Society, the Sidney Kimmel Cancer Research Foundation, The Leukemia and Lymphoma Society of America, and The D. Warren Brown Foundation. J.C.B. is a clinical scholar of the Leukemia and Lymphoma Society of America. A.J.J. is supported by the American Cancer Society-IDEC/Genentech/Ronald Levy Postdoctoral Fellowship.
The publication costs of this article were defrayed in part by page charge payment. Therefore, and solely to indicate this fact, this article is hereby marked “advertisement” in accordance with 18 U.S.C. section 1734.







This feature is available to Subscribers Only
Sign In or Create an Account Close Modal