Abstract
The induction of transplantation tolerance involves a T-cell–mediated process of immune regulation. In clinical transplantation, the use of immunosuppressive drugs that promote or facilitate this process would be highly desirable. Here, we investigated the tolerance-promoting potential of the immunosuppressive drug FK778, currently under development for clinical therapy. Using a human allogeneic in vitro model we showed that, upon T-cell receptor (TCR) triggering, FK778 induced a regulatory phenotype in CD4+CD25− T cells. Purified CD4+CD25− T cells primed in the presence of FK778 showed hyporesponsiveness upon restimulation with alloantigen in the absence of the drug. This anergic state was reversible by exogenous interleukin-2 (IL-2) and was induced independent of naturally occurring CD4+CD25+ regulatory T cells. Pyrimidine restriction was a crucial requirement for the de novo induction of regulatory activity by FK778. The FK778-induced anergic cells showed suppressor activity in a cell-cell contact–dependent manner; were CD25high, CD45RO+, CD27−, and CD62L−; and expressed cytotoxic T-lymphocyte–associated antigen-4 (CTLA-4), glucocorticoid-induced tumor necrosis factor receptor (GITR), and FoxP3. The cells revealed delayed p27kip1 degradation and enhanced phosphorylation of STAT3. In conclusion, the new drug FK778 shows tolerizing potential through the induction of a regulatory T-cell subset in CD4+CD25− T cells.
Introduction
The use of immunosuppressive agents after solid-organ transplantation is crucial for the prevention of transplant rejection. In the past few decades, potent immunosuppressive regimens have been developed, currently leading to 1-year graft survival rates exceeding 85%.1 However, in the long run, a considerable number of grafts are lost, mainly due to chronic rejection. Moreover, the continuous suppression of the immune system increases the risk for infections and malignancies. Therefore, the preferable approach to improve transplantation outcome is the induction of transplant tolerance: the acceptance of the graft in the absence of chronic immunosuppression.2 Tolerance induction is believed to involve, at least in part, a T-cell–mediated process of immune regulation.3 Indeed, animal studies have revealed that regulatory T (Treg) cells form an intricate part of the tolerance-maintaining network.4 Consequently, it is crucial that immunosuppressive drugs, administered to prevent acute graft rejection, do not interfere with the development of Treg cells. The ideal drug should not only inhibit effector T-cell function, but also enhance or facilitate Treg-cell function.
FK778 is an immunosuppressive drug currently under development for use in organ transplantation.5 FK778 is a synthetic analog of the active metabolite of leflunomide, A77 1726. FK778 has a much shorter half-life than the parent drug, making it suitable for use in transplantation settings. These compounds belong to the malononitrilamides (MNAs), a family of low-molecular-weight substances structurally different from other currently applied drugs.6 Their primary mode of action is the restriction of the de novo pyrimidine synthesis through the inhibition of dihydro-orotate dehydrogenase (DHODH), the rate-limiting enzyme in the de novo pyrimidine synthesis pathway.7-9 Interestingly, several studies have shown that next to inhibition of pyrimidine synthesis, A77 1726 also interferes with the phosphorylation of several tyrosine kinases, proteins involved in initial T-cell activation.9-12 In vitro, A77 1726 blocked T-cell proliferation upon stimulation with α CD3 monoclonal antibody (mAb), anti-CD28 mAb and PMA, and interleukin-2 (IL-2).8 In addition, inhibition of both B-cell proliferation and production of immunoglobulin M (IgM) and IgG antibodies was observed.13 In animal models, A77 1726 alone or in combination with other immunosuppressive drugs was shown to prevent both acute and chronic graft rejections and reverse ongoing acute allograft rejection.14-18 Finally, recent studies showed that FK778 is a potent inhibitor of the replication of the cytomegalovirus (CMV), a virus responsible for considerable morbidity and mortality in immunocompromised patients.19 The first clinical data showed that FK778 is safe and well tolerated and reduced the incidence rate of acute rejection in human renal transplant recipients.5
The immunomodulatory effects of FK778 on human T cells have not been studied in detail before. In this study, we have investigated the tolerance-promoting potential of FK778 with an emphasis on CD4+ T cells, since these cells play a crucial role in the regulation of the immune response directed against the allograft.
The results demonstrate that in vitro allogeneic priming of human CD4+CD25− T cells in the presence of FK778 leads to the induction of a regulatory CD4+CD25high T-cell subset that is anergic and possesses suppressor activity.
Materials and methods
Cell isolation
Peripheral blood mononuclear cells (PBMCs) from healthy blood donors were isolated by density gradient centrifugation using Lymphoprep (Nycomed Pharma AS, Oslo, Norway). Cells were stored in liquid nitrogen until further use. The CD4+CD25− cell fraction was isolated from PBMCs as described previously.20 In short, CD4+ T cells were isolated from PBMCs using a negative selection protocol in combination with magnetic beads. PBMCs (3 × 108) were incubated with mouse antihuman antibodies directed against CD14, CD16, CD56, CD19, CD8, and CD33 (BD Biosciences, Erembodegem, Belgium) for 45 minutes. Unbound antibodies were removed and cells were incubated with goat antimouse magnetic beads (Dynal, Oslo, Norway) for an additional 45 minutes. Bead-cell complexes were removed using a magnetic holder. The remaining CD4+ cells were incubated with CD25 micro beads (Miltenyi, Bergisch Gladbach, Germany) and CD25+ and CD25− subsets were separated using magnetic-activated cell-sorting (MACS) columns (Miltenyi). To enhance purity, this latter step was repeated once. Cell purity was analyzed using flow cytometry (> 95%).
Culture conditions and immunosuppressive agents
All cultures were conducted in RPMI 1640 medium supplemented with 20 mM l-glutamine, 20 mM sodium pyruvate, 100 U/mL penicillin, 100 μg/mL streptomycin (Gibco, Carlsbad, CA), and 10% heat-inactivated human pooled serum (HPS). Cultures were incubated in a humidified incubator at 37°C with 5% CO2. FK778 (Astellas Pharma, Munich, Germany) was kindly provided for research purposes. Aliquots were prepared in DMSO at final concentrations of 100 mg/mL and stored at 4°C. The applied concentrations were selected on the basis of previously published values.8 FK506, rapamycin, and mycophenolic acid (MPA), the active metabolite of mycophenolate mofetil (MMF), were used at concentrations that showed optimal inhibition of the proliferation in the primary mixed lymphocyte culture (MLC). Uridine (40 μM; Amersham, Buckinghamshire, United Kingdom) was added to selected cultures to restore pyrimidine levels.
Primary MLCs
Primary MLCs were performed in 96-well round-bottom plates. Responder PBMCs (105) were stimulated with allogeneic human leukocyte antigen (HLA)–mismatched 30 Gy γ-irradiated stimulator PBMCs (105) in 200 μL culture medium in the presence or absence of FK778. Proliferation was analyzed by 3H-thymidine incorporation using a gas scintillation counter (Matrix 96 Beta-counter; Canberra Packard, Meriden, CT). To this end, 0.037 MBq (1 μCi) 3H-thymidine (ICN Pharmaceuticals, Irvine, CA) was present during the last 8 hours of culture. The 3H-incorporation is expressed as mean ± SD counts per 5 minutes of triplicate measurements.
Secondary MLC and suppression assay
Analysis of memory responses of allogeneic primed T cells was performed in a secondary MLC. After stimulation of responder cells (105) with HLA-mismatched 30 Gy γ-irradiated stimulator cells (105) in the presence or absence of FK778 for 7 days, the cells were harvested, washed 3 times, and allowed to recuperate for 2 to 3 days. The viable cells were recovered by density gradient centrifugation (Lymphoprep; Nycomed Pharma, Oslo, Norway) and 2 × 104 cells were rechallenged with 105 γ-irradiated stimulator cells in 96-well round-bottom plates in triplicate. Proliferation during the secondary MLC was measured by 3H-thymidine uptake.
The suppressive capacity of FK778-treated cells was analyzed in a coculture assay. After T-cell priming, the recovered T cells were added at different ratios to a newly set-up primary MLC (consisting of original responder and stimulator cells). Proliferation was measured by 3H-thymidine uptake at day 6, and suppressor activity was calculated as the percentage inhibition of the proliferation of the newly set-up primary MLC. Cell-cell contact dependency of suppressive activity was studied in transwell experiments using 24-well plates (Greiner, Frickenhausen, Germany). Responder PBMCs (1 × 106) and 1 × 106 stimulator cells were cultured in the lower compartment of the well. Titrated numbers of FK778-treated cells were cultured in the presence of 1 × 106 stimulator cells in the transwell insert (Millicell, 0.4 μm pore size; Millipore, Bedford, MA). At day 6, the proliferative response of the responder PBMCs in the lower compartment was analyzed.
Flow cytometric analysis
The phenotype of the cells was analyzed by 4-color flow cytometry. The cells were washed with phosphate-buffered saline–bovine serum albumin (PBS-BSA; 0.2%) and labeled with fluorochrome-conjugated mAbs. Samples were incubated in the dark for 20 minutes, washed twice, and analyzed. Antibodies used were CD3-FITC, CD27-FITC, and CD45RA-PE (Dako, Glostrup, Denmark); CD4-ECD and CD8-ECD (Beckman Coulter, Miami, FL); CD45RO-ECD, CD62L-ECD, CD4-PC5, CD8-PC5, and CD25-PC5 (Immunotech, Marseille, France); CD3/HLA-DR–FITC/PE (BD Biosciences, NY), and glucocorticoid-induced tumor necrosis factor receptor (GITR)–PE (R&D Systems, Minneapolis, MN).
For intracellular staining, cells were fixed and permeabilized (Fix and Perm; Caltag Laboratories, Vienna, Austria) according to the manufacturer's procedure. Cells were stained with anti–cytotoxic T lymphocyte–associated antigen-4 (CTLA-4)–PE (BD Biosciences, Erembodegen, Belgium), anti–human FOXP3-FITC, or anti–mouse FOXP3-PE (both from eBioscience, San Diego, CA), all according to the manufacturer's instructions. FITC-conjugated annexin V (Bender Medsystems, Vienna, Austria) was used according to the manufacturer's instructions. Appropriate isotype control mAbs were used for marker settings.
The cytokine-producing potential of viable recovered T cells activated in the presence or absence of FK778 was examined using intracellular cytokine staining. T cells (106) were stimulated with 12.5 ng/mL PMA and 500 ng/mL ionomycin for 5 hours. During the last 4 hours of stimulation, brefeldin A (5 ng/mL) was present. The cells were washed and surface stained with mAb directed against CD3 and CD8. After washing, the cells were fixed and permeabilized (Fix and Perm) and stained with mAb directed against interferon-γ (IFN-γ), tumor necrosis factor-α (TNF-α), IL-2, IL-10, and IL-4 (BD Biosciences).
All samples were measured on a Coulter Epics XL flow cytometer (Beckman Coulter, Erembodegen, Belgium) and analyzed using Coulter Epics Expo 32 software. Appropriate isotype control mAbs were used for marker settings.
CFSE-based cell division analysis
Cell division was studied by labeling T cells with CFSE (Molecular Probes, Eugene, OR). Human T cells were labeled with 1 to 2 μM CFSE, aliquoted in CFSE buffer (PBS containing 0.02% HPS), for 10 minutes at room temperature. After washing twice with CFSE buffer, the samples were analyzed using a Coulter Epics XL flow cytometer at indicated time points during cultures.
ELISA
IFN-γ production during coculture assays was measured by enzyme-linked immunosorbent assay (ELISA; CLB, Amsterdam, The Netherlands). Supernatants were collected at stored at −80°C until further use. IFN-γ ELISA was used according to the manufacturer's instructions.
Western blot analysis
CD4+CD25− T cells were stimulated with anti-CD3/anti-CD28 mAb–coated beads in the presence or absence of FK778. At the indicated time points, p27kip1 expression was analyzed by Western blot analysis using the DCS-72.F6 mAb against p27kip1 (Biosource, Camarillo, CA).
Fluorescent bead–based multiplex assay for the detection of protein phosphorylation
After flow cytometric cell sorting based on CD25 expression, the cells were rested for 2 to 3 days and subsequently reactivated using antibodies directed against CD3 and CD28 for 1 hour, after which the cells were lysed in lysis buffer (PBS, 1% Igepal CA-630, 0.5% sodium deoxycholate, 0.1% SDS, 1 mM EDTA [chemicals from Sigma-Aldrich, St Louis, MO], and 2% protease inhibitor cocktail [BD Biosciences]). Total protein concentration was determined using a micro BCA protein assay according to the manufacturer's instructions (Pierce, Hercules, IL). The phosphorylation of selected signal transduction proteins was analyzed using a bead-based multiplex assay according to the manufacturer's instructions (Bio-Rad, Hercules, CA). Samples were analyzed using a Luminex-100 analyzer (Luminex, Austin, TX) with Bioplex Manager Software 3.0 (Bio-Rad). Proteins were discriminated based on the fluorescent label of the bead and the PE levels were corrected for background levels of negative control lysates.
Statistical analysis
The proliferative capacity of T cells was determined by means of 3H-thymidine uptake and expressed as mean ± SD counts per 5 minutes. The results were compared using an unpaired student t test. P values of .05 or less were considered statistically significant.
Results
FK778 inhibits T-cell proliferation, but allows initial activation
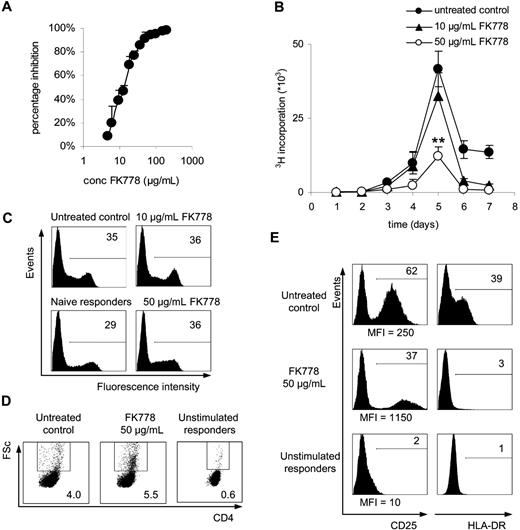
To establish the immunosuppressive effects of FK778 on human T cells in vitro, we assessed the inhibitory potential of FK778 on T-cell proliferation in MLCs. Freshly isolated PBMCs were activated with γ-irradiated HLA-mismatched stimulator PBMCs in the presence or absence of FK778. The addition of FK778 resulted in a dose-dependent inhibition of T-cell proliferation in this alloantigen-driven system, with a 50% inhibitory concentration (IC50) of 20 μg/mL (Figure 1A) Toxicity of FK778, as was determined by cell viability using trypan blue exclusion, was observed at concentrations of 150 μg/mL and higher (data not shown). Based on these observations, a low and a high dose of 10 μg/mL and 50 μg/mL, respectively, were selected for further investigation. These doses showed inhibition of T-cell proliferation of, on average, 25% and 90%, respectively (Figure 1A). The time-response kinetics of the primary MLC were not affected by FK778 treatment (Figure 1B). To investigate whether the observed inhibition was the result of reduction of the alloreactive T-cell pool through the promotion of apoptosis, annexin V expression was followed during primary activation from days 2 to 6. There were no differences in the number of annexin V–positive cells between FK778-treated and -untreated cells at any of the time points of measurement, indicating that FK778 did not promote deletion of the effector pool by promotion of apoptosis (Figure 1C, day 6).
FK778 allows the activation but inhibits the proliferation of allogeneic stimulated PBMCs. (A) A primary MLC was performed with 105 responder PBMCs and 105 allogeneic stimulator cells. Increasing concentrations of FK778 were added at day 0. Proliferation was measured at day 6, by means of 3H uptake, and percentage of inhibition of the primary MLC is depicted for increasing FK778 concentrations. Error bars represent SD counts. (B) The kinetics of proliferation during primary MLC (y-axis) was investigated during treatment with 0 μg/mL (•), 10 μg/mL (▵), or 50 μg/mL FK778 (○). At the peak of proliferation (day 5), **P < .002 for differences between untreated and FK778 treated cells. (C) Annexin-V expression was analyzed at day 6 of the primary MLC on CD3+CD4+ gated cells using flow cytometry. The number of annexin V+ cells is indicated in each plot. (D) At day 3, blast formation of untreated control cells (left panel), cells treated with 50 μg/mL FK778 (middle panel), and naive responder PBMC (right panel) was analyzed on CD3+CD4+ cells using flow cytometry. The number of blasts is indicated in each plot. (E) Cell-surface marker expression at day 6 of the primary MLC (left column shows CD25; right column, HLA-DR) of untreated control cells (top row), FK778-treated cells (middle row), and unstimulated responder PBMCs (bottom row) was analyzed on CD3+CD4+ gated cells. Percentage of positive cells is depicted in each plot, and the mean fluorescent intensity (MFI) of CD25 expression in the positive fractions is given. One representative experiment of 8 is presented.
FK778 allows the activation but inhibits the proliferation of allogeneic stimulated PBMCs. (A) A primary MLC was performed with 105 responder PBMCs and 105 allogeneic stimulator cells. Increasing concentrations of FK778 were added at day 0. Proliferation was measured at day 6, by means of 3H uptake, and percentage of inhibition of the primary MLC is depicted for increasing FK778 concentrations. Error bars represent SD counts. (B) The kinetics of proliferation during primary MLC (y-axis) was investigated during treatment with 0 μg/mL (•), 10 μg/mL (▵), or 50 μg/mL FK778 (○). At the peak of proliferation (day 5), **P < .002 for differences between untreated and FK778 treated cells. (C) Annexin-V expression was analyzed at day 6 of the primary MLC on CD3+CD4+ gated cells using flow cytometry. The number of annexin V+ cells is indicated in each plot. (D) At day 3, blast formation of untreated control cells (left panel), cells treated with 50 μg/mL FK778 (middle panel), and naive responder PBMC (right panel) was analyzed on CD3+CD4+ cells using flow cytometry. The number of blasts is indicated in each plot. (E) Cell-surface marker expression at day 6 of the primary MLC (left column shows CD25; right column, HLA-DR) of untreated control cells (top row), FK778-treated cells (middle row), and unstimulated responder PBMCs (bottom row) was analyzed on CD3+CD4+ gated cells. Percentage of positive cells is depicted in each plot, and the mean fluorescent intensity (MFI) of CD25 expression in the positive fractions is given. One representative experiment of 8 is presented.
Since CD4+ T cells are considered crucial regulators, we focused on the effects of FK778 on this cell population for the remainder of this study. First, the phenotypic changes following allogeneic stimulation of CD4+ T cells were assessed using flow cytometry. Untreated control CD4+ T cells typically became blastoid after 3 days of stimulation and showed an increased expression of activation markers such as CD25 and HLA-DR. Also, upon allogeneic stimulation in the presence of FK778, blast formation occurred (Figure 1D). However, on day 6, the number of cells expressing CD25 and HLA-DR expression was clearly lower (Figure 1E). Strikingly, the CD4+ T cells that did acquire CD25 showed a relatively high expression of the CD25 molecule compared with untreated control cells (Figure 1E).
FK778 affects the potential of alloreactive CD4+ T cells to produce effector cytokines
A typical result of allogeneic stimulation is the generation of cytokine-producing effector CD4+ T cells. We examined by intracellular cytokine staining whether treatment with FK778 influenced the production of the effector cytokines IL-2, IL-4, IL-10, IFN-γ, and TNF-α. Whereas untreated alloantigen-primed control CD4+ T cells showed production of all cytokines, treatment with 50 μg/mL FK778 resulted in a substantial reduction in the number of CD4+ T cells producing the cytokines measured, except for IL-10 (Figure 2) The low number of IL-10–producing CD4+ T cells in the untreated control condition was slightly increased after treatment with 50 μg/mL FK778 (Figure 2). Treatment with low-dose FK778 (10 μg/mL) had little inhibitory effect on the number of cytokine-producing CD4+ T cells (data not shown).
FK778 inhibits the cytokine-producing potential of allogeneic stimulated CD4+ T cells. PBMCs were stimulated with allogeneic stimulator cells for 7 days in the presence or absence of FK778. After the 2- to 3-day rest period, the cytokine-producing potential was investigated by intracellular cytokine staining using flow cytometry. Analysis was performed on gated CD3+CD8− cells. The fluorescence intensity of the particular cytokine staining (x-axis) is plotted against the forward scatter of the cells (y-axis). The percentage of cytokine-positive cells is presented in each plot. One representative experiment of 3 is presented.
FK778 inhibits the cytokine-producing potential of allogeneic stimulated CD4+ T cells. PBMCs were stimulated with allogeneic stimulator cells for 7 days in the presence or absence of FK778. After the 2- to 3-day rest period, the cytokine-producing potential was investigated by intracellular cytokine staining using flow cytometry. Analysis was performed on gated CD3+CD8− cells. The fluorescence intensity of the particular cytokine staining (x-axis) is plotted against the forward scatter of the cells (y-axis). The percentage of cytokine-positive cells is presented in each plot. One representative experiment of 3 is presented.
FK778 induces anergic T cells with suppressive capacity
Besides the induction of cytokine-producing effector T cells, allogeneic activation typically leads to the induction of allospecific memory T cells capable of rapid proliferation upon rechallenge with the alloantigen. The effect of FK778 treatment on the induction of functional memory T cells was investigated in a restimulation assay. After primary stimulation of PBMCs in the presence of FK778, the recovered cells were restimulated with alloantigen in the absence of the drug. Antigen-specific restimulation was characterized by a fast proliferative response, reaching a maximum at day 3 (Figure 3A) However, cells that were primed in the presence of FK778 showed a significantly reduced proliferative capacity during the secondary MLC. This hyporesponsive state could be reversed by the addition of exogenous IL-2, which is a hallmark of T-cell anergy (Figure 3A). In contrast, we examined the possibility of other immunosuppressive drugs to induce T-cell anergy. PBMCs were primed in the presence of FK506, rapamycin, or MPA, the active metabolite of MMF, and restimulated with alloantigen in the absence of the drug. As illustrated in Figure 3B, none of the drugs were capable of inducing anergic T cells.
FK778 induces T-cell anergy and suppressive capacity after allogeneic stimulation. PBMCs were stimulated with allogeneic stimulator cells for 7 days. Cells were harvested and rested for 2 to 3 days. Viable cells were recovered by density gradient centrifugation. (A) Proliferation of recovered cells treated with 0 μg/mL (•), 10 μg/mL (▵), or 50 μg/mL (○) FK778 during primary allogeneic stimulation was investigated in a secondary MLC (in the absence of FK778). During the secondary MLC, the recovered cells (2 × 104) were restimulated with allogeneic stimulator cells (105) alone (left panel) or in the presence of 12.5 U/mL IL-2 (right panel); *P < .05 for differences between untreated and FK778 (50 μg/mL)–treated cells. (B) The proliferative capacity of PBMCs primed in the presence of FK506 (left panel), rapamycin (middle panel), or MPA (right panel) was analyzed in a secondary MLC, as described in panel A, in the absence of the respective drugs. (C) The suppressive potential of FK778-treated cells was investigated in a coculture suppression assay. Proliferation of naive PBMCs (5 × 104) stimulated with allogeneic stimulator cells (5 × 104) was studied in the absence or presence of increasing numbers of untreated (•) or FK778 (50 μg/mL)–treated (○) cells (*P < .05; ** P < .01 for differences between untreated and FK778-treated cells. One representative experiment of 4 is presented. (D) PBMCs were stimulated with αCD3/αCD28 mAb–coated beads instead of allogeneic stimulator cells in the presence or absence of FK778. The proliferation of the recovered cells (2 × 104), untreated (•) or treated with 50 μg/mL FK778 (○) during the primary MLC, was examined during the secondary culture. At the peak of proliferation, *P < .01 for differences between untreated and FK778-treated cells. One representative experiment of 3 is presented. Error bars represent SD counts.
FK778 induces T-cell anergy and suppressive capacity after allogeneic stimulation. PBMCs were stimulated with allogeneic stimulator cells for 7 days. Cells were harvested and rested for 2 to 3 days. Viable cells were recovered by density gradient centrifugation. (A) Proliferation of recovered cells treated with 0 μg/mL (•), 10 μg/mL (▵), or 50 μg/mL (○) FK778 during primary allogeneic stimulation was investigated in a secondary MLC (in the absence of FK778). During the secondary MLC, the recovered cells (2 × 104) were restimulated with allogeneic stimulator cells (105) alone (left panel) or in the presence of 12.5 U/mL IL-2 (right panel); *P < .05 for differences between untreated and FK778 (50 μg/mL)–treated cells. (B) The proliferative capacity of PBMCs primed in the presence of FK506 (left panel), rapamycin (middle panel), or MPA (right panel) was analyzed in a secondary MLC, as described in panel A, in the absence of the respective drugs. (C) The suppressive potential of FK778-treated cells was investigated in a coculture suppression assay. Proliferation of naive PBMCs (5 × 104) stimulated with allogeneic stimulator cells (5 × 104) was studied in the absence or presence of increasing numbers of untreated (•) or FK778 (50 μg/mL)–treated (○) cells (*P < .05; ** P < .01 for differences between untreated and FK778-treated cells. One representative experiment of 4 is presented. (D) PBMCs were stimulated with αCD3/αCD28 mAb–coated beads instead of allogeneic stimulator cells in the presence or absence of FK778. The proliferation of the recovered cells (2 × 104), untreated (•) or treated with 50 μg/mL FK778 (○) during the primary MLC, was examined during the secondary culture. At the peak of proliferation, *P < .01 for differences between untreated and FK778-treated cells. One representative experiment of 3 is presented. Error bars represent SD counts.
Since T-cell anergy is closely related to a regulatory phenotype,21 the question arose whether the anergic T cells induced upon FK778 treatment possessed regulatory capacity. This issue was addressed by performing coculture experiments. Addition of the FK778-treated cells at different ratios to a newly set-up primary MLC revealed a dose-dependent suppression, with 50% inhibition at responder-suppressor ratios of 4:1 (Figure 3C). Thus, FK778 treatment during primary activation of PBMCs induced anergic CD4+ T cells that exerted suppressor activity in vitro.
To analyze whether FK778 exerted its effect directly on T cells or rather worked indirectly through the modification of antigen-presenting cells, we also stimulated PBMCs with αCD3/αCD28 mAb–coated beads in the presence of FK778. Restimulation assays showed that also in this system, FK778 treatment led to the induction of T-cell anergy (Figure 3D). This indicates that the induction of regulatory function is a direct effect of FK778 on T cells.
FK778 treatment results in the de novo induction of regulatory function in CD4+CD25− T cells, independent of CD4+CD25+ regulatory T cells
The previous results were observed after stimulation of whole PBMCs, comprising both CD4+CD25− alloreactive T cells and naturally occurring CD4+CD25+ regulatory T cells. In such conditions, there can be at least 2 possible explanations for the suppressive effect observed. First, FK778 treatment may have led simply to a reduction in the effector T-cell pool, changing the effector T cell (Teffector)/regulatory T (Treg)–cell ratio and thereby facilitating the activity of the latter. Second, FK778 may have induced regulatory function within the CD4+CD25− T-cell fraction. To examine this in more detail, CD4+CD25− T cells were isolated (> 99% pure; Figure 4A) and primed in the presence of FK778. Similar to the results obtained with the whole PBMC pool, purified CD4+CD25− T cells that had been allogeneically primed in the presence of FK778 appeared anergic upon restimulation (Figure 4B). Moreover, coculture suppression assays indicated that these cells also harbored suppressive capacity (Figure 4C). These results were confirmed by CFSE labeling of the responder cells in coculture assays. Cell division analysis of the responder cells at day 6 showed that the addition of FK778-treated cells indeed inhibited their proliferation, in contrast to addition of untreated control cells (Figure 4D). Next to their effect on proliferation, FK778-treated cells also inhibited the production of IFN-γ by the responder cells (Figure 4E).
FK778 treatment results in the induction of regulatory function in CD4+CD25− T cells independent of CD4+CD25+ regulatory T cells. (A) CD25+ cells were depleted from total CD4+ T cells (top panel) using magnetic cell isolation; the protocol included 2 passages. Typically, the resultant CD25− population (bottom panel) was more than 99% pure. (B) CD4+CD25− T cells (5 × 104) were stimulated with allogeneic stimulator cells (5 × 104) in the presence or absence of 50 μg/mL FK778 for 7 days. Viable cells were recovered by density gradient centrifugation. Proliferation of recovered T cells after treatment with 0 μg/mL (♦), 10 μg/mL (▵), or 50 μg/mL (○) FK778 during the primary MLC, was examined in a secondary MLC in the absence (left panel) or presence (right panel) of 12.5 U/mL IL-2. (C) The suppressive capacity was investigated in a coculture assay. At day 6, proliferation (y-axis) of allogeneic stimulated naive CD4+CD25− responder T cells (5 × 104) was studied in the absence or presence of increasing numbers of untreated (•) or FK778 (50 μg/mL)–treated (○) cells. One representative experiment of 5 is presented. (D) The inhibitory effect on proliferation by the FK778-treated cells was confirmed by CFSE labeling (x-axis) of the responder cells. The percentage of divided cells was assessed at day 6 of coculture assays and is depicted in each plot. One of 2 independent experiments is shown. (E) The potential of FK778-treated cells to inhibit the production of the effector cytokine IFN-γ, produced by responder cells, was analyzed in supernatants of coculture assays by ELISA. At day 5, the concentration of IFN-γ (y-axis) is shown at increasing numbers of untreated (•) or FK778-treated (○) cells. (F) Cell-cell contact dependency of the FK778-treated cells to mediate suppression was analyzed in transwell coculture assays. The FK778-treated cells were added either directly to the responder cells in the lower compartment (○) or, to disrupt cell-cell contact, to the upper transwell chamber (•). 3H incorporation (y-axis) was measured at day 6. (G) The suppressive capacity of anti-CD3/anti-CD28–stimulated CD4+CD25− T cells that were primed in the presence (○) or absence (•) of FK778. One representative experiment of 3 is shown. *P < .05; **P < 0.01 for differences between untreated and FK778-treated cells. In panels B, C, E, and G, error bars represent SD counts.
FK778 treatment results in the induction of regulatory function in CD4+CD25− T cells independent of CD4+CD25+ regulatory T cells. (A) CD25+ cells were depleted from total CD4+ T cells (top panel) using magnetic cell isolation; the protocol included 2 passages. Typically, the resultant CD25− population (bottom panel) was more than 99% pure. (B) CD4+CD25− T cells (5 × 104) were stimulated with allogeneic stimulator cells (5 × 104) in the presence or absence of 50 μg/mL FK778 for 7 days. Viable cells were recovered by density gradient centrifugation. Proliferation of recovered T cells after treatment with 0 μg/mL (♦), 10 μg/mL (▵), or 50 μg/mL (○) FK778 during the primary MLC, was examined in a secondary MLC in the absence (left panel) or presence (right panel) of 12.5 U/mL IL-2. (C) The suppressive capacity was investigated in a coculture assay. At day 6, proliferation (y-axis) of allogeneic stimulated naive CD4+CD25− responder T cells (5 × 104) was studied in the absence or presence of increasing numbers of untreated (•) or FK778 (50 μg/mL)–treated (○) cells. One representative experiment of 5 is presented. (D) The inhibitory effect on proliferation by the FK778-treated cells was confirmed by CFSE labeling (x-axis) of the responder cells. The percentage of divided cells was assessed at day 6 of coculture assays and is depicted in each plot. One of 2 independent experiments is shown. (E) The potential of FK778-treated cells to inhibit the production of the effector cytokine IFN-γ, produced by responder cells, was analyzed in supernatants of coculture assays by ELISA. At day 5, the concentration of IFN-γ (y-axis) is shown at increasing numbers of untreated (•) or FK778-treated (○) cells. (F) Cell-cell contact dependency of the FK778-treated cells to mediate suppression was analyzed in transwell coculture assays. The FK778-treated cells were added either directly to the responder cells in the lower compartment (○) or, to disrupt cell-cell contact, to the upper transwell chamber (•). 3H incorporation (y-axis) was measured at day 6. (G) The suppressive capacity of anti-CD3/anti-CD28–stimulated CD4+CD25− T cells that were primed in the presence (○) or absence (•) of FK778. One representative experiment of 3 is shown. *P < .05; **P < 0.01 for differences between untreated and FK778-treated cells. In panels B, C, E, and G, error bars represent SD counts.
To analyze whether the suppression mediated by the FK778-treated cells was cell-cell contact dependent, transwell experiments were performed. The FK778-treated cells were capable of suppressing the proliferation of responder cells when added directly to the same well, but lost their suppressive capacity when cell-cell contact was disrupted (Figure 4F). Taken together, these data indicate that the induction of regulatory activity by FK778 occurs within the CD4+CD25− T-cell population, independent of the presence of naturally occurring CD4+CD25+ Treg cells. The FK778-induced Treg cells were capable of suppressing both the proliferation and cytokine production of naive responder cells in a cell-cell contact–dependent manner.
To confirm that the effects of FK778 on CD4+CD25− T cells were a direct effect of FK778 on the CD4+CD25− T cells, as observed with whole PBMCs, we stimulated CD4+CD25− T cells with αCD3/αCD28 mAb–coated beads instead of stimulator cells. Figure 4G shows that, as seen after allogeneic stimulation, treatment with FK778 during primary activation resulted in the induction of regulatory activity within the CD4+CD25− T-cell subset.
After FK778 treatment, the regulatory capacity is contained within the CD25highCD27−CD62L−CD45RO+ T-cell subset that expresses FoxP3, CTLA-4, and GITR
Detailed flow cytometric analysis revealed that after priming of purified CD4+CD25− T cells with allogeneic stimulator cells in the presence of FK778, 3 distinct populations could be distinguished based on the level of CD25 expression, namely a CD25neg, a CD25intermediate, and a CD25high subset (Figure 5A) We subsequently separated the 3 subsets found in the FK778-treated population using flow cytometric cell sorting, and analyzed their functional capacity. During restimulation in the absence of FK778, the CD25neg population did not respond to the cognate alloantigen, not even after addition of IL-2, implying that this population mainly comprised ignorant CD4+ T cells without specificity for the particular alloantigen (Figure 5B). The CD25intermediate population proliferated in a similar way as that of the untreated primed control cells. Importantly, only the CD25high cells were anergic (Figure 5B). Accordingly, of the 3 subsets, only the CD25high T cells revealed dose-dependent suppression in a coculture suppression assay (Figure 5C). Functional analysis of the untreated control subsets showed that none of these cell populations contained regulatory activity (Figure 5C).
Regulatory capacity is contained within the CD25highCD27−CD62L−CD45RO+ T-cell subset that expresses FoxP3, CTLA-4, and GITR. (A) CD4+CD25− T cells were stimulated with allogeneic stimulator cells. CD25 expression was analyzed in the CD4+ T-cell fraction of FK778-treated cells (top plot) and untreated control cells (bottom plot). (B) The subsets formed upon FK778 treatment, separated using flow cytometric cell sorting, and were restimulated (2 × 104) with allogeneic stimulator cells (5 × 104). Proliferation during the secondary culture, in the absence of FK778, was examined in the absence (left panel) or presence (right panel) of 12.5 U/mL IL-2. At the peak of proliferation, *P < .002 for differences between untreated and FK778-treated CD25high cells. (C) The suppressive capacity of the sorted subsets, after stimulation in the presence (top graph) or absence (bottom graph) of FK778, was investigated in a coculture assay. At day 6, proliferation of naive CD4+CD25− responder T cells (5 × 104) stimulated with allogeneic stimulator cells (5 × 104) was studied in the absence or presence of increasing numbers of the CD25− (•), CD25intermediate (
), or CD25high (○) cells (*P < .05; **P < .01 for differences between untreated and FK778-treated cells). (D) Flow cytometric FoxP3 analysis (x-axis) plotted against CD4 expression (y-axis) of the sorted CD25high and CD25intermediate subsets from the FK778-treated (left panels) and the untreated control groups (right panels). (E) Flow cytometry was performed directly after cell sorting of the CD4+CD25high T cells at day 6. One representative experiment of 2 is presented. For panels B and C, error bars represent SD counts.
Regulatory capacity is contained within the CD25highCD27−CD62L−CD45RO+ T-cell subset that expresses FoxP3, CTLA-4, and GITR. (A) CD4+CD25− T cells were stimulated with allogeneic stimulator cells. CD25 expression was analyzed in the CD4+ T-cell fraction of FK778-treated cells (top plot) and untreated control cells (bottom plot). (B) The subsets formed upon FK778 treatment, separated using flow cytometric cell sorting, and were restimulated (2 × 104) with allogeneic stimulator cells (5 × 104). Proliferation during the secondary culture, in the absence of FK778, was examined in the absence (left panel) or presence (right panel) of 12.5 U/mL IL-2. At the peak of proliferation, *P < .002 for differences between untreated and FK778-treated CD25high cells. (C) The suppressive capacity of the sorted subsets, after stimulation in the presence (top graph) or absence (bottom graph) of FK778, was investigated in a coculture assay. At day 6, proliferation of naive CD4+CD25− responder T cells (5 × 104) stimulated with allogeneic stimulator cells (5 × 104) was studied in the absence or presence of increasing numbers of the CD25− (•), CD25intermediate (
), or CD25high (○) cells (*P < .05; **P < .01 for differences between untreated and FK778-treated cells). (D) Flow cytometric FoxP3 analysis (x-axis) plotted against CD4 expression (y-axis) of the sorted CD25high and CD25intermediate subsets from the FK778-treated (left panels) and the untreated control groups (right panels). (E) Flow cytometry was performed directly after cell sorting of the CD4+CD25high T cells at day 6. One representative experiment of 2 is presented. For panels B and C, error bars represent SD counts.
Analysis of FoxP3 expression of the FK778-treated cells showed that 70% of the CD25high and 44% of the CD25intermediate cells expressed FoxP3. Using the same marker setting for the untreated control cells, FoxP3 expression was observed in 30% of the CD25high and 12% of the CD25intermediate cells (Figure 5D). Importantly, the FK778-treated CD25high cells showed a relatively high expression of FoxP3 compared with the other subsets (mean fluorescence intensity [MFI], 89 vs 25; Figure 5D). Since the relatively high proportion of CD25+FoxP3+ cells after FK778 treatment could have reflected an enrichment of these cells due to a decrease in the number of effector cells, we also determined the absolute cell numbers of CD25+FoxP3+ cells. While CD25+FoxP3+ cells were not present at the start of culture, the absolute number of these cells at the end of the primary culture was about 2-fold higher upon FK778 treatment compared with that of the untreated control condition (data not shown). This indicates de novo generation of FK778-induced Treg cells rather than a mere enrichment of existing cells.
Further phenotypic characterization of the regulatory CD25high subset directly after cell sorting showed that these cells expressed CD45RO, but not CD27 and CD62L, indicating an effector memory phenotype. CTLA-4 and GITR, not expressed by the initial CD4+CD25− T-cell population, were now expressed by 98% and 90% of the CD25high CD27−CD62L− CD45RO+ T cells, respectively (Figure 5E). After a 3-day rest period, the high expression of CD25 and GITR was sustained on the CD25high subset but not on untreated control cells (data not shown).
In conclusion, allogeneic stimulation in the presence of FK778 in vitro resulted in the de novo generation of an anergic regulatory CD25highCD27−CD62L−CD45RO+ population that expresses FoxP3, CTLA-4, and GITR.
The induction of regulatory T cells by FK778 is critically dependent on inhibition of pyrimidine synthesis and characterized by delayed p27kip1 degradation and enhanced STAT3 phosphorylation
FK778's primary mechanism of action is the restriction of pyrimidine synthesis, but interactions with tyrosine kinase signaling have also been observed. To investigate whether the induction of regulatory activity by FK778 is dependent on inhibition of pyrimidine synthesis, we restored the pyrimidine pool during primary cultures in the presence of FK778 by addition of exogenous uridine. The proliferative capacity of CD4+CD25− T cells primed in the presence of FK778 was indeed restored by the addition of uridine (data not shown). Furthermore, restimulation assays showed that the CD4+CD25− T cells primed in the presence of both FK778 and uridine were not anergic (Figure 6A), and these cells did not show any regulatory activity (Figure 6B).
The induction of regulatory activity by FK778 is critically dependent on inhibition of pyrimidine synthesis, and CD4+CD25− T cells treated with FK778 show impaired p27kip1 degradation and enhanced STAT3 phosphorylation. (A) Exogenous uridine was added to primary cultures to restore the pyrimidine pool in the presence of FK778. At day 7, the cells were harvested and subsequently restimulated in a secondary MLC in the absence of FK778 and uridine. The restimulation pattern of CD4+CD25− T cells primed in the presence (○) or absence (•) of FK778 alone (left panel) or in combination with exogenous uridine (right panel). One representative experiment of 2 is presented. (B) The suppressive capacity of CD4+CD25− T cells primed in the presence of FK778 alone (○) or combined FK778 and uridine (•) was analyzed in coculture suppression assays. 3H incorporation was measured at day 6. (C) p27kip1 degradation in FK778-treated CD4+CD25− T cells. Western blot analysis of p27kip1 expression in CD4+CD25− T cells stimulated with anti-CD3/anti-CD28–coated beads in the presence or absence of 50 μg/mL FK778. One representative experiment of 2 is presented. (D) Phosphorylation of STAT3 was analyzed in cell lysates using a bead-based multiplex assay. The level of fluorescence, as marker for phosphorylation, is shown for the CD25intermediate and the CD25high cell populations of the untreated control (left panel) and the FK778-treated setting (right panel). One representative experiment of 2 is presented. *P < .05; **P < .01 for differences between untreated and FK778-treated cells. In panels A and B, error bars represent SD counts.
The induction of regulatory activity by FK778 is critically dependent on inhibition of pyrimidine synthesis, and CD4+CD25− T cells treated with FK778 show impaired p27kip1 degradation and enhanced STAT3 phosphorylation. (A) Exogenous uridine was added to primary cultures to restore the pyrimidine pool in the presence of FK778. At day 7, the cells were harvested and subsequently restimulated in a secondary MLC in the absence of FK778 and uridine. The restimulation pattern of CD4+CD25− T cells primed in the presence (○) or absence (•) of FK778 alone (left panel) or in combination with exogenous uridine (right panel). One representative experiment of 2 is presented. (B) The suppressive capacity of CD4+CD25− T cells primed in the presence of FK778 alone (○) or combined FK778 and uridine (•) was analyzed in coculture suppression assays. 3H incorporation was measured at day 6. (C) p27kip1 degradation in FK778-treated CD4+CD25− T cells. Western blot analysis of p27kip1 expression in CD4+CD25− T cells stimulated with anti-CD3/anti-CD28–coated beads in the presence or absence of 50 μg/mL FK778. One representative experiment of 2 is presented. (D) Phosphorylation of STAT3 was analyzed in cell lysates using a bead-based multiplex assay. The level of fluorescence, as marker for phosphorylation, is shown for the CD25intermediate and the CD25high cell populations of the untreated control (left panel) and the FK778-treated setting (right panel). One representative experiment of 2 is presented. *P < .05; **P < .01 for differences between untreated and FK778-treated cells. In panels A and B, error bars represent SD counts.
T-cell anergy has been characterized by impaired degradation of the cyclin-dependent kinase inhibitor p27kip1.22,23 To determine whether FK778 treatment resulted in impaired p27kip1 degradation, we analyzed p27kip1 expression in cell lysates of CD4+CD25− T cells stimulated with anti-CD3/anti-CD28–coated beads using Western blot analysis. We found that p27kip1 is rapidly degraded in T cells after 2 hours following T-cell receptor (TCR) stimulation. However, in the presence of FK778, p27kip1 degradation was delayed and p27kip1 was detectable up to 24 hours after the start of the culture (Figure 6C).
To examine whether the induction of Treg cells by FK778 was associated with changes in signal transduction pathways important for T-cell activation, we examined a number of these pathways using a bead-based multiplex assay. Comparison of the CD25intermediate and the CD25high cell populations of both the untreated control and the FK778-treated condition showed that IκBκ, p70, and STAT3 were actively phosphorylated in all cell populations at the time point of measurement. Interestingly, STAT3 phosphorylation was enhanced in the FK778-induced CD25high subset compared with that in the FK778-induced CD25intermediate subset and CD25intermediate and CD25high cell populations in the control condition (Figure 6D).
Discussion
In this study, we have investigated the potential of the new immunosuppressive drug FK778, a synthetic analog of leflunomide, to promote immune tolerance toward alloantigens. We focused on the effects of FK778 on CD4+ T cells given the fact that these cells play an established role in allograft rejection as well as in immune regulation. Interestingly, we found that FK778 treatment of human CD4+CD25− T cells during in vitro stimulation induces an anergic and regulatory CD4+CD25high T-cell subset, independent of the presence of naturally occurring regulatory T cells. To our understanding, this is the first explicit demonstration of induction of regulatory activity in CD4+CD25− T cells by an immunosuppressive drug.
FK778 induced T cells with regulatory activity in the absence of naturally occurring CD4+CD25+ regulatory T cells. Immunosuppressive drugs that are currently used to prevent graft rejection largely act by reducing the size of the effector T-cell pool, mainly through the inhibition of T-cell proliferation and cytokine production. Although some of these drugs, such as rapamycin, have been shown to allow the induction of T-cell anergy,24 these findings were not observed in our system and more likely reflected an enrichment of the pre-existing CD4+CD25+ Treg-cell pool rather than de novo induction of regulatory activity in CD4+CD25− T cells.25-27 Apparently, for the induction of regulatory capacity, FK778 does not need the additional help of CD4+CD25+ regulatory cells; rather, it appears to directly program the CD4+CD25− cell toward a regulatory phenotype.
IκBκ, p70, and STAT3 are examples of phospoproteins important in T-cell activation signaling pathways. In the suppressive CD25high cells, these proteins were found to be actively phosphorylated, supporting the notion that FK778 treatment does not cause a signaling “defect,” but indeed directs the cell toward a different phenotype. The relatively high degree of STAT3 phosphorylation is in line with recent data indicating that increased levels of STAT3 protein are a feature of allotolerant cells,28 and that signaling via the immunosuppressive cytokine IL-10 requires STAT3 activation.29,30 The phenotype of the Treg cells induced by FK778 was further characterized by the presence of CD45RO and lack of CD27 and CD62L expression. This fits an effector-memory phenotype, making these cells suitable to act at a site of inflammation.31 Notably, the cells showed high expression of CD25, together with CTLA-4, GITR, and FoxP3, all markers that have been associated with regulatory activity of T cells.32-34 However, none of these markers have been shown to be uniquely expressed on Treg cells and also up-regulated on activated T cells.34-36
Through which mechanism does FK778 induce this regulatory capacity? FK778's primary mode of action is the inhibition of de novo pyrimidine synthesis leading to a cell-cycle arrest in the late G1 phase.37 Previous data have suggested that progression through the cell cycle is crucial for T-cell anergy avoidance.38 We observed that restoration of the pyrimidine pool by the addition of uridine prevented the induction of regulatory activity within CD4+CD25− T cells, indicating that pyrimidine restriction is an indispensable requirement for the development of regulatory activity. Furthermore, treatment with FK778 resulted in delayed degradation of the cyclin-dependent kinase inhibitor p27kip1, which has been associated with impaired transition from G1 to S phases in the cell cycle and the induction of T-cell anergy.22,23 However, it appears that cell-cycle arrest alone does not suffice for the induction of T-cell anergy. When CD4+ T cells were treated in vitro with the purine inhibitor MMF, also arresting T cells at the G1 phase, we did not observe the induction of T-cell anergy. In concordance, Munitic et al39 showed that murine T cells arrested in the G1 phase following short-term stimulation did not become anergic, but appeared to remain in a state of readiness for prolonged periods of time and showed memory-like secondary responses. These data indicate that additional signals are essential for T-cell anergy induction.24 FK778 has several additional effects, in addition to inhibition of pyrimidine synthesis, that might play a role in the induction of T-cell anergy. First of all, following T-cell activation, the purine nucleotide pool is expanded 2-fold, while the pyrimidine pool is expanded up to 8-fold. This disproportional expansion is explained by the extra demand for pyrimidines used for massive cell membrane expansion.40 In addition, pyrimidine restriction was shown to indirectly inhibit the activation of ATP-dependent enzymes, essential for full T-cell activation.7 Consequently, FK778 inhibition through restriction of pyrimidines might inhibit signals that are crucial for full T-cell activation and anergy avoidance. Secondly, the FK778 analog A77 1726 was shown to inhibit the phosphorylation of several tyrosine kinases, including p56lck.9-13 A defect in the phosphorylation of the tyrosine kinase p56lck results in suboptimal TCR triggering, which in turn may lead to the induction of T-cell anergy.41 We have investigated the phosphorylation of p56lck during allogeneic stimulation in the presence of FK778 using Western blot analysis but found similar phosphorylation compared with untreated controls (data not shown). Finally, Zeyda et al42,43 showed that FK778 can inhibit both the formation of the immunologic synapse and nuclear factor-κB (NF-κB) activation in human dendritic cells (DCs), suggesting an effect of FK778 on APC function. Inhibition of NF-κB activation during DC maturation freezes the DCs in an immature state, and T-cell activation with immature DCs can lead to the formation of anergic CD4+ T cells with regulatory capacity.44 In our system, regulatory activity could also be induced during αCD3/αCD28 stimulation, indicating that FK778 acts, at least for the effects observed in this study, directly on the CD4+CD25− T cells. Taken together, the induction of regulatory activity by FK778 probably involves several mechanisms, including blockade of cell-cycle progression. We cannot exclude that FK778 may facilitate the development of pre-existing CD25− regulatory cells that were previously described to reside within the total CD4+CD25− T-cell pool. Upon TCR triggering, these cells were shown to up-regulate CD25 and FoxP3.36,45,46 These cells might be in a “ready” state and would only require TCR triggering for full development. Since this in itself is not affected by FK778, these cells would emerge as CD25+ regulatory cells upon stimulation. However, if this were true we would also expect to see a similar population emerging in the control setting; this was not the case.
In conclusion, this study provides the first evidence that in vitro treatment of human CD4+CD25− T cells with FK778 results in the induction of a CD4+CD25high subset with regulatory capacity. In clinical transplantation, these cells, formed in the presence of FK778, might be able to regulate antidonor responses, thereby facilitating the induction of transplantation tolerance.
The publication costs of this article were defrayed in part by page charge payment. Therefore, and solely to indicate this fact, this article is hereby marked “advertisement” in accordance with 18 USC section 1734.
Conflict-of-interest disclosure: The authors declare no competing financial interests.
Contribution: E.K. designed research, performed research, analyzed data, was accountable for the integrity of the data, and wrote the manuscript; H.J.P.M.K. contributed to research design and was involved in the data analysis and writing of the manuscript; L.B.H. was accountable for research design, the integrity and analysis of the data, and the writing of the manuscript; H.J.P.v.H. contributed vital new reagents; and I.J. was accountable for design of the research, the integrity and analysis of the data, and the writing of the manuscript, and had final responsibility for the entire paper as an accurate, verifiable report of the research.
Acknowledgments
The authors thank Esther Fasse for excellent technical assistance. Rob Woestenenk is thanked for flow cytometric cell sorting. FK778 was kindly provided by Astellas Pharma BV for research purposes.






This feature is available to Subscribers Only
Sign In or Create an Account Close Modal