Abstract
The role of the marrow microenvironment in the pathophysiology of myelodysplastic syndromes (MDSs) remains controversial. Using stromal/hematopoietic cell cocultures, we investigated the effects of stroma-derived signals on apoptosis sensitivity in hematopoietic precursors. The leukemia-derived cell line KG1a is resistant to proapoptotic ligands. However, when cocultured with the human stromal cell line HS5 (derived from normal marrow) and exposed to tumor necrosis factor-α (TNF-α), KG1a cells showed caspase-3 activation and induction of apoptosis. Apoptosis was contact dependent. Identical results were obtained in coculture with primary stroma. Gene-expression profiling of KG1a cells identified coculture-induced up-regulation of various genes involved in apoptosis, including PYCARD. Suppression of PYCARD expression in KG1a by miRNA interfered with apoptosis. Knockdown of the TNF receptor 1 (TNFR1) or TNFR2 in HS5 cells had no effect. However, knockdown of R1 in KG1a cells prevented TNF-α–induced apoptosis, while apoptosis was still induced by TNF-α–related apoptosis-inducing ligand. Primary CD34+ cells from MDS marrow, when cocultured with HS5 and TNF-α, also underwent apoptosis. In contrast, no apoptosis was observed in CD34+ cells from the marrow of healthy donors. These data indicate that stroma may convey not only protective effects on hematopoietic cells, but, dependent upon the milieu, may also facilitate apoptosis.
Introduction
The myelodysplastic syndromes (MDSs) comprise a group of clonal hematopoietic disorders characterized by dysregulation of programmed cell death (apoptosis) and ineffective hematopoiesis in both normal and clonal (transformed) hematopoietic cells.1 Apoptosis is an essential mechanism for the removal of senescent or transformed/malignant cells. Several proapoptotic signals, including tumor necrosis factor-α (TNF-α), Fas ligand, and TNF-α–related apoptosis-inducing ligand (TRAIL) are up-regulated in MDS and contribute to ineffective hematopoiesis.2-4 As MDS progresses, clonal hematopoietic cells become resistant to signals triggered by proapoptotic ligands.1 Increasing proliferation of these clonal cells is generally the harbinger of transformation into acute myeloid leukemia. Most patients with MDS are not candidates for hematopoietic cell transplantation, which is currently the only treatment option with curative potential.5-7 Thus, new insights into the pathophysiology of MDS are needed to identify novel targets for specific and therapeutically relevant interventions
The role of the microenvironment in the pathophysiology of MDS is not clear. In a murine model, the genetic deletion of IκBα and the ensuing activation of NFκB resulted in a fatal myelodysplastic/myeloproliferative disorder.8 However, strikingly, hematopoietic cells isolated from IκBα knockout mice did not develop myeloid abnormalities when cultured on wild-type supportive layers,9 suggesting that the microenvironment provided a relevant signal for the development or propagation of MDS. TNF-α mediates its effects via 2 receptors, TNF receptor 1 (TNFR1) and TNFR2, and may induce apoptosis or support proliferation.10 While apoptosis is prominent in marrow cells from patients with early-stage MDS, proliferation and apoptosis-resistance characterize more advanced MDS.10,11 Here, we used an in vitro coculture system of marrow stromal and myeloid cells (KG1a cells, a leukemia-derived apoptosis-resistant cell line, and hematopoietic precursors from MDS patients or healthy donors) to determine the effect of marrow stroma on apoptosis sensitivity or resistance in myeloid cells. These studies identified PYCARD, a cytoplasmatic adaptor protein consisting of a pyrin domain (PYD) and a caspase recruitment domain (CARD)12-16 as a central factor in myeloid cells that determined apoptosis in response to signals such as TNF-α and TRAIL.
Methods
Chemicals
TNF-α (human recombinant) was purchased from PeproTech (Rocky Hill, NJ), and TRAIL (Killer TRAIL, soluble [human] recombinant) was purchased from Alexis Biochemicals (San Diego, CA). Camptothecin (topoisomerase II inhibitor), IKK-2 inhibitor IV (NFκB pathway inhibitor), and wortmannin (PI3K inhibitor) were obtained from EMD Biosciences (San Diego, CA). All reagents were prepared as 1000× stocks in suitable solvents and diluted into cell-culture media to appropriate final concentration.
Cell cultures
The HS5 and HS27a cell lines were provided by Dr Beverly Torok-Storb (Fred Hutchinson Cancer Research Center, Seattle, WA). These stromal cell lines were originally derived from the marrow aspirate of a healthy volunteer and immortalized by transduction with human papilloma virus E6/E7 constructs.17-19 HS5 cells were characterized as a rich source of cytokines and supported primarily the expansion of committed hematopoietic progenitor cells; HS27a cells supported primarily the growth of cobblestone area–forming cells in an undifferentiated state.17 The stromal cell lines were grown on 100-mm tissue culture–treated dishes in medium (10% fetal bovine serum [FBS]) consisting of RPMI (Invitrogen, Carlsbad, CA) supplemented with 10% fetal bovine serum (FBS; Hyclone, Logan, UT), 1 mM sodium pyruvate and 2 mM l-glutamine (Invitrogen). When cultures reached 90% to 95% confluence, cells were subcultured with TrypLE (Invitrogen) and used for experiments between passages 8 and 24. The human acute myeloid leukemia cell line KG1a was obtained from ATCC (Manassas, VA). This myeloid cell line was cultured in 10% FBS in T75 cell-culture flasks and subcultured when the cultures reached approximately 2 × 106 cells/mL. All cell lines were maintained at 37°C in a humidified incubator containing 5% CO2.
Primary cells
Primary hematopoietic cells were derived from marrow aspirates from healthy volunteers and patients with MDS. Informed consent was obtained from all patients and healthy donors in accordance with the Declaration of Helsinki before aspiration, as required by the Institutional Review Board of the Fred Hutchinson Cancer Research Center. Bone marrow mononuclear cells (BMMCs) were isolated by Ficoll-Hypaque density gradient centrifugation.10 CD34+ cells were isolated by magnetic-activated cell sorting (MACS) according to the manufacturer's protocol (Miltenyi Biotec, Auburn, CA).20,21 The purity of the cell separation was established by staining with fluorescently tagged antibody for CD34 expression and quantified by flow cytometric analysis, using a fluorescence-activated cell sorter (FACS; LSR2 flow cytometer; BD Biosciences, San Jose, CA).21 The CD34+ cells were stored overnight at 4°C in 10% FBS and then seeded in 96-well, cell culture–treated plates with or without supporting HS5 or HS27a stroma for apoptosis studies.
Primary bone marrow stroma cells were isolated from the Ficoll-Hypaque separated BMMCs by culturing 2.5 to 3 × 107 cells per T75 flask in nonhematopoietic expansion medium (Miltenyi Biotec) at 37°C in a humidified incubator containing 5% CO2. The liquid medium along with nonattached cells was discarded and replaced weekly. When adherent primary cultures reached 80% to 90% confluence, the cells were detached, analyzed for possible myeloid/lymphoid cell contamination, and plated for coculture experiments. Specifically, adherent cells were washed with phosphate-buffered saline (PBS), detached with TrypLE for 10 minutes, and analyzed by flow cytometry for markers of myeloid/lymphoid cell populations including CD45, CD11b, CD14, and CD34. In addition to excluding hematopoietic markers, the adherent (stromal) cells were phenotypically characterized for expression of CD54, CD73, CD90, and CD133. The fluorescently tagged antibodies developed against these markers were obtained from BD Biosciences and R&D Systems (Minneapolis, MN). In parallel to phenotypic characterization, cells were seeded in 96-well plates at 2 × 104 cells/well and allowed to attach for 4 hours before addition of KG1a cells for the determination of coculture induced sensitivity to apoptotic signals.
Apoptosis
The ability of hematopoietic cells to respond to apoptotic ligands was assessed using annexin V staining. Primary precursor cells or myeloid cell lines were plated in 96-well tissue culture–treated plates at a density of 5 × 104 cells/well in 200 μL of 10% FBS and TNF-α, TRAIL, or camptothecin was added. Optimum concentrations of TNF-α and TRAIL were determined in previous studies.22,23 After 24 hours, the cell plates were centrifuged at 300g, the supernatant was discarded, and the cells were washed with cold PBS containing 2% bovine serum albumin (BSA). Each well of cells was then labeled with antibodies to CD45–allophycocyanin (APC) or CD34–phosphatidylethanolamine (PE; BD Biosciences) and assayed with the annexin V–fluorescein isothiocyanate (FITC) apoptosis kit; propidium iodine (PI) was used as a counterstain, as described by the manufacturer. For cell populations expressing green fluorescent protein (GFP), annexin V conjugated to Pacific Blue (Invitrogen) replaced the FITC-conjugated annexin V. The stained cells were analyzed within 30 minutes of adding the annexin V and PI, using an LSR2 flow cytometer configured with high-throughput screening. For coculture studies, HS5, HS27a, or primary bone marrow stromal cells were first plated in 96-well tissue culture–treated plates at 2 × 104 cells/well in 100 μL of 10% FBS and incubated at 37°C to allow attachment. After 4 hours, KG1a cells (5 × 104 cells/well) were added, and the cocultures were incubated with or without proapoptotic ligands for 24 hours. The cells were then pelleted, washed with cold PBS/2% BSA, and labeled with CD45-APC or CD34-PE antibodies for 15 minutes. After antibody labeling, the cells were washed with PBS/2% BSA and assayed with the annexin V–FITC apoptosis kit, as described earlier in this paragraph. The cell populations were gated based on size and hematopoietic markers (CD34 or CD45), and early apoptotic cells were identified by positive labeling with annexin V, but excluding PI. Flow cytometry data were analyzed using FlowJo software (TreeStar, Ashland, OR).
Caspase activation
The activity of caspase-3 was assessed using a fluorescently tagged inhibitor that binds irreversibly to active caspase-3 according to the protocol provided by the manufacturer (EMD Biosciences). KG1a cells were cultured with or without HS5 cells in 12-well tissue culture–treated plates in 10% FBS. After 24 hours, the cells were exposed for 3 hours to TNF-α (100 ng/mL), then 3 μL FITC-DEVD-FMK (caspase-3 inhibitor) was added, and the cultures were incubated at 37°C for an additional 60 minutes. After incubation, the cultures were treated with TrypLE, washed with cold PBS/2% BSA, and labeled with anti–CD45-APC antibody. After 15 minutes with the antibody, the cells were washed, counterstained with PI, and analyzed for fluorescence with an LSR2 flow cytometer.
Immunoblotting
CD45+ cells were isolated from cocultures by MACS and lysed with cell lysis buffer (Cell Signaling Technology, Danvers, MA) containing 1% Triton X-100 and proteinase inhibitor cocktail (EMD Biosciences). The lysates were sonicated for 2 minutes and cleared by centrifugation at 20 000g for 10 minutes. Protein concentrations were quantified using the bicinchoninic acid assay (Pierce Biotechnology, Rockford, IL), and equal amounts of protein (30 μg) from each lysate were diluted in Laemmli sodium dodecyl sulfate (SDS) sample buffer and resolved by gel electropheresis on 4-12% Bis-tris(hydroxymethyl)aminomethane (Tris) precast NuPage gels (Invitrogen) in running buffer (50 mM 2-(N-morpholino)ethanesulfonic acid, 50 mM Tris base, 0.1% SDS, and 1 mM ethylenediaminetetraacetic acid) as described by the manufacturer. The proteins were then transferred to polyvinylidene difluoride membranes for immunoblotting. The membranes were blocked in 5% nonfat dry milk (NFDM) diluted in Tris-buffered saline containing 0.1% Tween-20 (TBS-T) for 1 hour at room temperature and then incubated overnight at 4°C in 5% NFDM/TBS-T containing either mouse anti–caspase-3 antibody (1:1000; Cell Signaling Technology) or rabbit anti-PYCARD antibody (1:200; Santa Cruz Biotechnology, Santa Cruz, CA). Secondary goat anti-mouse or anti-rabbit antibodies (1:2000; Santa Cruz Biotechnology) conjugated to horseradish peroxidase were used for enhanced chemiluminescence (Pierce Biotechnology) and the membranes were exposed to film.
Inhibition of TNFR expression
miRNAs were designed and generated by Invitrogen to target TNFR1 or TNFR2 (Table 1). Each miRNA was cloned into the BLOCK-iT Pol II miR RNAi expression vector according to the instructions of the manufacturer (Invitrogen) and then sequenced. To transiently knockdown TNFR1 in KG1a, the cells were electroporated with the Nucleofector Kit L (Amaxa Biosystems, Gaithersburg, MD). pcDNA6.2-GW/EmGFP-miR expression vectors containing TNFR1-specific miRNAs were introduced into the KG1a cells, which were then cocultured with HS5 cells, and the sensitivity to apoptotic signals was assessed within 72 hours of electroporation. To generate stable knockdown stromal cell lines, HS5 cells were grown in 100- mm dishes to approximately 85% confluence, and then each plate was transfected with a mixture of Lipofectamine 2000 (Invitrogen) and pcDNA6.2-GW/EmGFP-miR containing miRNA specific for either TNFR1 or TNFR2. Lipofectamine 2000 was premixed with the various plasmids at a ratio of 1 μg DNA to 2.5 μL transfectant in RPMI and incubated for 30 minutes before the mixture was added to the cells. After 48 hours, the medium was replaced with 10% FBS containing blasticidin (5 ng/mL; Invitrogen;) to select for incorporation of the plasmid. Transformed cells were grown in selection medium for 10 days and then sorted for GFP expression using a Vantage FACS (BD Biosciences). Stably transformed HS5 knockdown cell lines were maintained in 10% FBS containing blasticidin (750 pg/mL). Surface expression of TNFR1 and TNFR2 was detected with human TNF RI/TNFR superfamily (SF) 1A PE monoclonal antibody (MAB; clone 16803) and human TNF RII/TNFRSF1B PE MAB (clone 22235), respectively (R&D Systems). The methods for staining and analysis were those described previously.10
Sequences of miRNAs specific for TNFR1 and TNFR2
| TNFR1 | |
| No. 1-top | TGCTGATAGGGTGGTGCCACCTCTCTGTTTTGGCCACTGACTGACAGAGAGGTCACCACCCTAT |
| No. 1-bot | CCTGATAGGGTGGTGACCTCTCTGTCAGTCAGTGGCCAAAACAGAGAGGTGGCACCACCCTATC |
| No. 2-top | TGCTGTGTACAAGTAGGTTCCTTTGTGTTTTGGCCACTGACTGACACAAAGGACTACTTGTACA |
| No. 2-bot | CCTGTGTACAAGTAGTCCTTTGTGTCAGTCAGTGGCCAAAACACAAAGGAACCTACTTGTACAC |
| No. 3-top | TGCTGACTCCCTGCAGTCCGTATCCTGTTTTGGCCACTGACTGACAGGATACGCTGCAGGGAGT |
| No. 3-bot | CCTGACTCCCTGCAGCGTATCCTGTCAGTCAGTGGCCAAAACAGGATACGGACTGCAGGGAGTC |
| No. 4-top | TGCTGTTCTGAAGCGGTGAAGGAGCCGTTTTGGCCACTGACTGACGGCTCCTTCCGCTTCAGAA |
| No. 4-bot | CCTGTTCTGAAGCGGAAGGAGCCGTCAGTCAGTGGCCAAAACGGCTCCTTCACCGCTTCAGAAC |
| TNFR2 | |
| No. 1-top | TGCTGATCTGTGTCTCCCATTGTGGAGTTTTGGCCACTGACTGACTCCACAATGAGACACAGAT |
| No. 1-bot | CCTGATCTGTGTCTCATTGTGGAGTCAGTCAGTGGCCAAAACTCCACAATGGGAGACACAGATC |
| No. 2-top | TGCTGTTGAGTTTCCACCTGGTCAGAGTTTTGGCCACTGACTGACTCTGACCATGGAAACTCAA |
| No. 2-bot | CCTGTTGAGTTTCCATGGTCAGAGTCAGTCAGTGGCCAAAACTCTGACCAGGTGGAAACTCAAC |
| No. 3-top | TGCTGTTCTGGAGTTGGCTGCGTGTGGTTTTGGCCACTGACTGACCACACGCACAACTCCAGAA |
| No. 3-bot | CCTGTTCTGGAGTTGTGCGTGTGGTCAGTCAGTGGCCAAAACCACACGCAGCCAACTCCAGAAC |
| No. 4-top | TGCTGATTGGGAGCAGGAAGGAGGTGGTTTTGGCCACTGACTGACCACCTCCTCTGCTCCCAAT |
| No. 4-bot | CCTGATTGGGAGCAGAGGAGGTGGTCAGTCAGTGGCCAAAACCACCTCCTTCCTGCTCCCAATC |
| TNFR1 | |
| No. 1-top | TGCTGATAGGGTGGTGCCACCTCTCTGTTTTGGCCACTGACTGACAGAGAGGTCACCACCCTAT |
| No. 1-bot | CCTGATAGGGTGGTGACCTCTCTGTCAGTCAGTGGCCAAAACAGAGAGGTGGCACCACCCTATC |
| No. 2-top | TGCTGTGTACAAGTAGGTTCCTTTGTGTTTTGGCCACTGACTGACACAAAGGACTACTTGTACA |
| No. 2-bot | CCTGTGTACAAGTAGTCCTTTGTGTCAGTCAGTGGCCAAAACACAAAGGAACCTACTTGTACAC |
| No. 3-top | TGCTGACTCCCTGCAGTCCGTATCCTGTTTTGGCCACTGACTGACAGGATACGCTGCAGGGAGT |
| No. 3-bot | CCTGACTCCCTGCAGCGTATCCTGTCAGTCAGTGGCCAAAACAGGATACGGACTGCAGGGAGTC |
| No. 4-top | TGCTGTTCTGAAGCGGTGAAGGAGCCGTTTTGGCCACTGACTGACGGCTCCTTCCGCTTCAGAA |
| No. 4-bot | CCTGTTCTGAAGCGGAAGGAGCCGTCAGTCAGTGGCCAAAACGGCTCCTTCACCGCTTCAGAAC |
| TNFR2 | |
| No. 1-top | TGCTGATCTGTGTCTCCCATTGTGGAGTTTTGGCCACTGACTGACTCCACAATGAGACACAGAT |
| No. 1-bot | CCTGATCTGTGTCTCATTGTGGAGTCAGTCAGTGGCCAAAACTCCACAATGGGAGACACAGATC |
| No. 2-top | TGCTGTTGAGTTTCCACCTGGTCAGAGTTTTGGCCACTGACTGACTCTGACCATGGAAACTCAA |
| No. 2-bot | CCTGTTGAGTTTCCATGGTCAGAGTCAGTCAGTGGCCAAAACTCTGACCAGGTGGAAACTCAAC |
| No. 3-top | TGCTGTTCTGGAGTTGGCTGCGTGTGGTTTTGGCCACTGACTGACCACACGCACAACTCCAGAA |
| No. 3-bot | CCTGTTCTGGAGTTGTGCGTGTGGTCAGTCAGTGGCCAAAACCACACGCAGCCAACTCCAGAAC |
| No. 4-top | TGCTGATTGGGAGCAGGAAGGAGGTGGTTTTGGCCACTGACTGACCACCTCCTCTGCTCCCAAT |
| No. 4-bot | CCTGATTGGGAGCAGAGGAGGTGGTCAGTCAGTGGCCAAAACCACCTCCTTCCTGCTCCCAATC |
qRT-PCR analysis of TNFR
Quantitative reverse transcriptase–polymerase chain reaction (qRT-PCR) was carried out using the ABI PRISM 7900HT Sequence Detection System (Applied Biosystems, Foster City, CA). Platinum SYBR Green QPCR Supermix-UDG with Rox was mixed with primers and loaded into 96-well PCR plates. Primers for amplifying TNFR1 mRNA were forward 5′-TGGTGGGAATATACCCCTCAG-3′ and reverse 5′-GCACTTGGTACAGCAAATCGAAT-3′, which produce an amplicon of 108 bp. Primers for amplifying TNFR2 were forward 5′-CTTCGCTCTTCCAGTTGGACT-3′ and reverse 5′-CATGATGACACAGTTCACCACT-3′, which produce an amplicon of 60 bp. cDNA samples were generated using μMACS One-Step cDNA Kit (Miltenyi Biotec) from 5 × 104 KG1a or HS5 cells and 1/50th of the reactions were added to appropriate wells of the PCR plates. The mixtures were denatured at 96°C for 5 minutes, and subsequently cycled for 40 cycles at 96°C for 15 seconds, at 59°C for 30 seconds, followed by 1 minute at 72°C. Data were collected using instrument spectral compensations with the SDS 2.1 software (Applied Biosystems) and analyzed using the threshold-cycle (Ct) relative quantification method. Standard curves were generated using full-length cDNAs in expression vectors purchased from Origene Technologies (Rockville, MD). The observed copy numbers of TNFR1 or TNFR2 were normalized to the expression of β2-microglobulin (β2m) quantified in parallel quantitative PCR reactions (forward 5′-TGCTCGCGCTACTCTCTCTT-3′; reverse 5′-TGCTTACATGTCTCGATCCCACTT-3′; amplicon 314 bp).
Coculture induced changes in gene expression
KG1a cells were cultured with or without HS5 cells in 6-well plates. After 24 hours, CD45+ cells were separated by MACS, and mRNA was isolated using the RNeasy Kit according to the manufacturer's protocol (QIAGEN, Valencia, CA). cDNA was generated from 1 ng total RNA with the reverse transcriptase2 First Strand Kit and analyzed for apoptosis-specific gene expression with the Apoptosis PCR Array Kit according to the manufacturer's instructions (SABiosciences, Frederick, MD). Parallel samples of KG1a cells cultured alone or in coculture with HS5 were compared to identify changes in relevant gene expressions.
siRNA knockdown of PYCARD
Stealth siRNA oligos were designed and obtained with Lipofectamine 2000. The sequences of the siRNA oligos were 5′-GGCUGCUGGAUGCUCUGUACGGGAA-3′ and 5′-UUCCCGUACAGAGCAUCCAGCAGCC-3′. KG1a cells were electroporated with siRNA using the Nucleofector Kit L. After 24 hours, the cells were plated with and without HS5 cells in 96-well plates to assess sensitivity to apoptotic ligands as described above in “Apoptosis” or in 6-well plates to measure PYCARD protein levels. After 24 hours, hematopoietic cells were separated from cocultures by magnetic bead separation with CD45-specific antibody. CD45+ cells were rinsed with ice-cold PBS and lysed as described above. Expression of PYCARD was assessed by Western blot analysis using a rabbit anti-PYCARD antibody (Santa Cruz Biotechnology).
Statistical analysis
For each experiment, the significance of differences between groups was determined by one-way analysis of variance followed by a Tukey multiple comparison test (GraphPad Prism 4.0: GraphPad Software, San Diego, CA). A P value less than .05 was considered significant. Each treatment was performed in triplicate, and the experiments were repeated at least 3 times. All values are expressed as the mean plus or minus SEM.
Results
Hematopoietic cells become sensitive to proapoptotic signals when cocultured with stromal cells
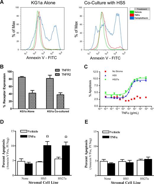
In advanced stages of MDS, clonal cells tend to be increasingly resistant to apoptotic ligands, such as TNF-α and Fas ligand (as well as chemotherapeutic agents).1 The high levels of pro-inflammatory cytokines present in MDS marrow have effects not only on hematopoietic cells, but also on components of the microenvironment in the bone marrow. We previously characterized gene expression changes that occurred in the stromal cell lines HS5 and HS27a in response to TNF-α exposure.24 However, the role of TNF-α (or other ligands) in the communication between stromal and hematopoietic cells, which presumably is bi-directional, remains undefined. Thus, we devised an in vitro model to characterize the impact of the microenvironment on normal and MDS-derived hematopoietic cells in the presence and absence of (exogenous) TNF-α. We and others have used the leukemia-derived cell line KG1a as a model of apoptosis resistance.23 KG1a cells express high levels of the FLICE (Fas-associating protein with death domain–like interleukin-1-converting enzyme) inhibitor protein (FLIP) and are resistant to TNF-α– and TRAIL-induced apoptosis.25 Here, we confirmed that treatment of KG1a cells with TNF-α (100 ng/mL) failed to induce apoptosis. However, as shown previously24 and further illustrated in Figure 1A, when cocultured with HS5 or HS27a cells, KG1a cells became sensitive to TNF-α. Some nonsignificant increases in apoptosis in KG1a cells were observed in cocultures without the addition of TNF-α, possibly related to the release of ligands from cells in culture. Cocultures did not alter the expression of TNF receptors (Figure 1B). The level of apoptosis in KG1a cells was TNF-α dose-dependent with EC50 values of 17.4 and 18.1 ng/mL when cocultured with HS5 and HS27a, respectively (Figure 1C). In the absence of stroma support, KG1a cells remained resistant to apoptosis even at TNF-α concentrations as high as 10 μg/mL.
Coculture with stroma sensitizes hematopoietic cells to ligand-induced apoptosis. We had shown previously that KG1a cells responded to TNF-α–induced apoptosis when cocultured with HS5 or HS27a stroma cells.24 This is further illustrated in panel A. KG1a cells, cultured alone or in coculture with HS5, and treated with TNF-α (100 ng/mL) or camptothecin (10 μM), were labeled with annexin V, and apoptosis was determined by flow cytometry. Shown are representative tracings. (B) Cell surface expression of TNFR1 and TNFR2 as determined by flow cytometry was not altered by coculture (mean plus or minus SEM of 3 experiments). (C) Early apoptosis in KG1a cells occurred in a TNF-α dose-dependent fashion in cocultures, but not in KG1a cells cultured without stroma. Early apoptosis was also determined in CD34+ hematopoietic precursor cells collected from patients with MDS (D) or healthy volunteers (E) and cultured alone or in coculture with HS5 or HS27a cells. TNF-α was used at 100 ng/mL. After 16 to 20 hours, cells in cultures were labeled with anti-CD34 antibody (PE conjugated), and apoptosis was assessed with annexin V and PI as described in “Methods.” The experiment was repeated 4 times with independently isolated primary cells from different patients and healthy volunteers. Consistently, TNF-α induced apoptosis in MDS-derived CD34+ marrow cells cocultured with stroma, but not in CD34+ cells from healthy donors.
Coculture with stroma sensitizes hematopoietic cells to ligand-induced apoptosis. We had shown previously that KG1a cells responded to TNF-α–induced apoptosis when cocultured with HS5 or HS27a stroma cells.24 This is further illustrated in panel A. KG1a cells, cultured alone or in coculture with HS5, and treated with TNF-α (100 ng/mL) or camptothecin (10 μM), were labeled with annexin V, and apoptosis was determined by flow cytometry. Shown are representative tracings. (B) Cell surface expression of TNFR1 and TNFR2 as determined by flow cytometry was not altered by coculture (mean plus or minus SEM of 3 experiments). (C) Early apoptosis in KG1a cells occurred in a TNF-α dose-dependent fashion in cocultures, but not in KG1a cells cultured without stroma. Early apoptosis was also determined in CD34+ hematopoietic precursor cells collected from patients with MDS (D) or healthy volunteers (E) and cultured alone or in coculture with HS5 or HS27a cells. TNF-α was used at 100 ng/mL. After 16 to 20 hours, cells in cultures were labeled with anti-CD34 antibody (PE conjugated), and apoptosis was assessed with annexin V and PI as described in “Methods.” The experiment was repeated 4 times with independently isolated primary cells from different patients and healthy volunteers. Consistently, TNF-α induced apoptosis in MDS-derived CD34+ marrow cells cocultured with stroma, but not in CD34+ cells from healthy donors.
To determine whether coculture with HS5 or HS27a cells would affect the balance between survival and apoptosis in primary hematopoietic cells isolated from human subjects, hematopoietic cells were obtained from MDS marrow aspirates, and CD34+ cells were isolated by MACS separation. Exposure of MDS-derived CD34+ cells cultured with TNF-α in the absence of stroma had no significant effect on the rate of apoptosis (annexin V positive, PI negative). However, when cocultured with HS5 (or HS27a) cells, exposure to TNF-α did induce apoptosis in CD34+ cells isolated from patients with refractory anemia with excess blasts 1 (RAEB 1) and RAEB 2, forms of advanced MDS (Figure 1D). In contrast, cocultures of CD34+ cells isolated from the marrow of healthy volunteers with HS5 (or HS27a) stroma, did not result in sensitivity to apoptosis induction by TNF-α (Figure 1E). Thus, these data suggest that stromal contact may not only have a protective effect on leukemic cells, as reported by others,26-29 but may enhance apoptosis susceptibility, depending upon the milieu in which the interactions occur. These data also indicate differential effects in clonal and normal hematopoietic precursors.
Primary stromal cells from normal and MDS marrow sensitize hematopoietic cells
Primary stromal cells were isolated from bone marrow aspirates from MDS patients, as described in “Methods,” and cultured in nonhematopoietic expansion medium. Once the stromal cell cultures achieved confluence, the adherent cells were detached with trypsin and replated in 96-well tissue culture plates to examine the ability of the primary stroma to sensitize hematopoietic cells to apoptotic signals. The purity of the stromal cultures was 95% or greater, as indicated by the absence of staining for CD14, CD34, CD11b, and CD45 (Figure 2A). As observed with HS5 and HS27a stromal cell lines, coculture with primary stromal cells rendered the KG1a cells sensitive to TNF-α–induced apoptosis (Figure 2B).
Primary stromal cells render KG1a cells sensitive to apoptotic signals. (A) Stroma cells were isolated from marrow aspirates. Shown are the results of flow cytometric phenotyping as described in “Methods.” (B) When the cultures reached confluence, the stromal cells were seeded in 96-well plates and KG1a cells were added. After overnight incubation in the presence or absence of TNF-α (100 ng/mL), apoptosis in the KG1a cells was assessed as described for Figure 1A. Primary stromal cells were obtained from healthy volunteers (NBM) or patients with various stages of MDS (RCMD, refractory cytopenia with multilineage dysplasia; RARS, refractory anemia with ring sideroblasts). Ω indicates P < .01 compared with vehicle-treated cultures.
Primary stromal cells render KG1a cells sensitive to apoptotic signals. (A) Stroma cells were isolated from marrow aspirates. Shown are the results of flow cytometric phenotyping as described in “Methods.” (B) When the cultures reached confluence, the stromal cells were seeded in 96-well plates and KG1a cells were added. After overnight incubation in the presence or absence of TNF-α (100 ng/mL), apoptosis in the KG1a cells was assessed as described for Figure 1A. Primary stromal cells were obtained from healthy volunteers (NBM) or patients with various stages of MDS (RCMD, refractory cytopenia with multilineage dysplasia; RARS, refractory anemia with ring sideroblasts). Ω indicates P < .01 compared with vehicle-treated cultures.
Stroma contact is essential for sensitization
To begin to identify signals between hematopoietic and stromal cells that were relevant for apoptosis, we first determined whether direct cell-cell contact was required. Transwell cups were used to separate the 2 cell populations while allowing diffusion of soluble factors including cytokines and growth factors. When KG1a cells were propagated in the upper chamber of the transwell, and HS5 stroma in the lower chamber, exposure to TNF-α failed to induce apoptosis (Figure 3A). Thus, while soluble factors (that freely exchange between the upper and lower chambers) may be required, they were not sufficient to convey apoptosis sensitivity to KG1a cells.
Cell-cell contact is required for stroma-induced sensitization of KG1a cells to apoptotic signals. (A) KG1a cells physically separated from stroma remain insensitive to proapoptotic ligands. HS5 (bottom chamber) and KG1a cells (top chamber) were cultured in noncontact transwell plates and exposed to TNF-α (100 ng/mL). After 18 hours, apoptosis was assessed as described for Figure 1A. (B) Sustained cell-cell contact was protective against apoptotic signals. Cocultures of HS5 and KG1a cells were incubated in the presence or absence of TNF-α (100 ng/mL). After 18 hours, the supernatant containing nonadherent KG1a cells was collected. The remaining cells, stromal and attached KG1a cells, were collected after a short exposure to trypsin. Apoptosis in KG1a cells was assessed in both groups (attached and nonattached) as described for Figure 1A. KG1a cells that had remained attached to stroma showed no apoptosis, whereas those detached from stroma showed apoptosis (Ω indicates P ≤ .001).
Cell-cell contact is required for stroma-induced sensitization of KG1a cells to apoptotic signals. (A) KG1a cells physically separated from stroma remain insensitive to proapoptotic ligands. HS5 (bottom chamber) and KG1a cells (top chamber) were cultured in noncontact transwell plates and exposed to TNF-α (100 ng/mL). After 18 hours, apoptosis was assessed as described for Figure 1A. (B) Sustained cell-cell contact was protective against apoptotic signals. Cocultures of HS5 and KG1a cells were incubated in the presence or absence of TNF-α (100 ng/mL). After 18 hours, the supernatant containing nonadherent KG1a cells was collected. The remaining cells, stromal and attached KG1a cells, were collected after a short exposure to trypsin. Apoptosis in KG1a cells was assessed in both groups (attached and nonattached) as described for Figure 1A. KG1a cells that had remained attached to stroma showed no apoptosis, whereas those detached from stroma showed apoptosis (Ω indicates P ≤ .001).
In contact cocultures of KG1a and HS5 cells in the presence of TNF-α, a proportion of KG1a cells became detached from stroma; these cells were collected along with the supernatant. The remaining KG1a cells that adhered to the HS5 monolayer were removed from the plates by a short exposure to trypsin, and both populations were analyzed. KG1a cells that had remained attached to stroma did not show evidence of apoptosis, while those cells that were collected in the supernatant showed increased annexin V staining (Figure 3B). These data indicate that direct cell-cell contact with stromal cells was necessary for KG1a cells to undergo apoptosis in response to TNF-α. However, sustained attachment to stroma provided protection against apoptotic signals. Such a pattern is consistent with our hypothesis that stromal contact leads to sensitization, but by itself does not trigger apoptosis, which requires additional signals. If so, it is likely that increasing proportions of KG1a cells would undergo apoptosis with time of observation. Preliminary data support that concept (not shown).
Exposure to TNF-α activates caspase-3 in KG1a cells cocultured with HS5
In contact cocultures with HS5 cells, TNF-α exposure increased the levels of cleaved caspase-3 in KG1a cells (Figure 4A). Active caspase-3 (in TNF-α–treated KG1a cells cocultured with HS5) was also detected with the FITC-labeled caspase-3 inhibitor DEVD-FMK (Figure 4B); no caspase-3 activation in KG1a cells was observed in the absence of HS5 cells (Figure 4A,B), consistent with the resistance to TNF-α–induced apoptosis observed in KG1a cells cultured alone (Figure 1A). However, when KG1a cells were pretreated with either wortmannin (50 nM), a PI3K inhibitor, or IKK-2 inhibitor IV (300 nM), which prevents NFκB activation, KG1a cells were sensitized to TNF-α–induced apoptosis, even in the absence of HS5 cells (Figure 5). Sensitization to apoptosis by these strategies did not involve activation of caspase-3 (data not shown), but was apparently achieved by suppression of antiapoptotic pathways. While these observations show that apoptosis in KG1a cells can be initiated by various approaches (that do or do not require stromal contact), the data suggest that stroma-dependent apoptosis is not a nonspecific event, but rather involves specific receptor-triggered pathways.
TNF-α activates caspase-3 in KG1a cells cocultured with stroma. (A) Cocultures of KG1a and HS5 cells were exposed to TNF-α (100 ng/mL) for 18 hours. All cells were collected after a brief exposure to trypsin, and CD45+ KG1a cells were isolated by MACS with magnetically labeled anti-CD45 antibody. Protein lysates of CD45+ cells were separated on 4-12% Bis-Tris gels and immunoblotted with a murine monoclonal anti–caspase-3 antibody that detects both full-length (32-kDa) and cleaved/active (17-kDa) caspase-3. The membrane was then stripped and immunoblotted with a rabbit anti–β-actin antibody. Only KG1a cells cocultured with HS5 showed active (cleaved) caspase-3 after TNF-α exposure (lanes 10-12). The pixel intensity of cleaved caspase-3 (relative to β-actin) in those lanes was 0.12 compared with less than 0.01 in lanes 1 to 9. (B) After treatment with TNF-α (100 ng/mL), cocultures of KG1a and HS5 cells were exposed to the FITC-conjugated caspase-3 inhibitor DEVD-FMK and labeled with anti–CD45-APC antibody. FACS analysis quantified the proportion of CD45+ cells with activated caspase-3.
TNF-α activates caspase-3 in KG1a cells cocultured with stroma. (A) Cocultures of KG1a and HS5 cells were exposed to TNF-α (100 ng/mL) for 18 hours. All cells were collected after a brief exposure to trypsin, and CD45+ KG1a cells were isolated by MACS with magnetically labeled anti-CD45 antibody. Protein lysates of CD45+ cells were separated on 4-12% Bis-Tris gels and immunoblotted with a murine monoclonal anti–caspase-3 antibody that detects both full-length (32-kDa) and cleaved/active (17-kDa) caspase-3. The membrane was then stripped and immunoblotted with a rabbit anti–β-actin antibody. Only KG1a cells cocultured with HS5 showed active (cleaved) caspase-3 after TNF-α exposure (lanes 10-12). The pixel intensity of cleaved caspase-3 (relative to β-actin) in those lanes was 0.12 compared with less than 0.01 in lanes 1 to 9. (B) After treatment with TNF-α (100 ng/mL), cocultures of KG1a and HS5 cells were exposed to the FITC-conjugated caspase-3 inhibitor DEVD-FMK and labeled with anti–CD45-APC antibody. FACS analysis quantified the proportion of CD45+ cells with activated caspase-3.
Inhibition of survival signals PI3K/Akt or NFκB potentiates apoptosis. KG1a cells, cultured without stromal support, were pretreated with either wortmannin (50 nM) or IKK-2 inhibitor (Inh) IV (300 nM) for 30 minutes and cultured for 18 hours in the presence or absence of TNF-α (100 ng/mL). Apoptosis was assessed as described for Figure 1. Blockade of either pathway resulted in increased apoptosis.
Inhibition of survival signals PI3K/Akt or NFκB potentiates apoptosis. KG1a cells, cultured without stromal support, were pretreated with either wortmannin (50 nM) or IKK-2 inhibitor (Inh) IV (300 nM) for 30 minutes and cultured for 18 hours in the presence or absence of TNF-α (100 ng/mL). Apoptosis was assessed as described for Figure 1. Blockade of either pathway resulted in increased apoptosis.
The role of TNF receptors
In an attempt to identify the direct (cellular) target of TNF-α, we examined whether TNFR signaling was required in KG1a (hematopoietic) cells, stromal cells, or both, for apoptosis sensitization to occur. KG1a cells were transiently transfected by electroporation with expression vectors that contained miRNA constructs (nos. 1-4) specific for TNFR1 mRNA, which also coexpressed GFP. Folowing transfection, suppression of TNFR1 expression was achieved with constructs nos. 2 and 3 as quantified by quantitative PCR (Figure 6A) and was reflected in reduced cell surface expression (Figure 6B). TNFR1 knockdown (constructs nos. 2 and 3) attenuated the rate of TNF-α–induced apoptosis in KG1a cells cocultured with unmodified HS5 cells (Figure 6C); no attenuation was seen in KG1a cells transfected with scrambled sequences or ineffective knockdown constructs (nos. 1 and 4). The knockdown effect was limited to the cells that were effectively transfected (GFP+), whereas nontransfected (GFP−) cells remained responsive to TNF-α–induced apoptosis (Figure 6D). Of note, the knockdown of TNFR1 selectively reduced TNF-α–induced apoptosis to the level of vehicle-treated controls, but did not interfere with TRAIL-induced apoptosis.
TNFR1-mediated signaling in KG1a is required for apoptosis in KG1a cells cocultured with HS5 and exposed to TNF-α. (A) Knockdown of TNFR1 in KG1a cells with constructs nos. 2 and 3, as described in “Methods,” resulted in significant decrease of TNFR1 mRNA expression. (B) The decrease in RNFR1 mRNA in KG1a cells was reflected in reduced cell surface expression of the receptor protein. Shown are results after transfection with TNFR1 construct no. 2 (□) sorted into GFP− cells (not containing the construct) and GFP+ (containing the construct). Transfection with a construct for TNFR2 (construct no. 2) did not alter the expression of TNFR1. Receptor expression levels are given relative to cells that were not subjected to the transfection procedure (shown is 1 of 2 identical experiments). (C) Transfection with the same constructs (nos. 2 and 3) that reduced message (A) also decreased apoptosis significantly. (D) In coculture with HS5 cells, nontransfected (GFP−) KG1a cells were sensitive to apoptosis induced by both TNF-α (100 ng/mL) and TRAIL (300 ng/mL). In contrast, GFP+ (miR-TNFR1) cells were resistant to TNF-α–induced apoptosis, but remained sensitive to TRAIL-induced apoptosis. (E) Stable knockdown of TNFR1 or TNFR2 (4 constructs each) in HS5 cells failed to attenuate stroma dependent TNF-α–induced apoptosis in cocultured unmodified KG1a cells. ψ indicates P < .01; Ω indicates P < .001
TNFR1-mediated signaling in KG1a is required for apoptosis in KG1a cells cocultured with HS5 and exposed to TNF-α. (A) Knockdown of TNFR1 in KG1a cells with constructs nos. 2 and 3, as described in “Methods,” resulted in significant decrease of TNFR1 mRNA expression. (B) The decrease in RNFR1 mRNA in KG1a cells was reflected in reduced cell surface expression of the receptor protein. Shown are results after transfection with TNFR1 construct no. 2 (□) sorted into GFP− cells (not containing the construct) and GFP+ (containing the construct). Transfection with a construct for TNFR2 (construct no. 2) did not alter the expression of TNFR1. Receptor expression levels are given relative to cells that were not subjected to the transfection procedure (shown is 1 of 2 identical experiments). (C) Transfection with the same constructs (nos. 2 and 3) that reduced message (A) also decreased apoptosis significantly. (D) In coculture with HS5 cells, nontransfected (GFP−) KG1a cells were sensitive to apoptosis induced by both TNF-α (100 ng/mL) and TRAIL (300 ng/mL). In contrast, GFP+ (miR-TNFR1) cells were resistant to TNF-α–induced apoptosis, but remained sensitive to TRAIL-induced apoptosis. (E) Stable knockdown of TNFR1 or TNFR2 (4 constructs each) in HS5 cells failed to attenuate stroma dependent TNF-α–induced apoptosis in cocultured unmodified KG1a cells. ψ indicates P < .01; Ω indicates P < .001
We next conducted analogous experiments with TNFR1 and TNFR2 knockdown in stromal cells. Stable knockdown HS5 cell lines were generated with miR-TNFR1 or miR-TNFR2 constructs, but neither TNFR1 nor TNFR2 knockdown in HS5 cells interfered with TNF-α–induced apoptosis in cocultured KG1a cells (Figure 6E). These data support the hypothesis that stroma sensitized KG1a cells to the apoptotic effects of TNF-α, which was independent of TNF-α signaling in the stromal support layer.
Coculture-induced PYCARD expression renders KG1a cells sensitive to apoptosis
To further determine what changes were induced in hematopoietic cells by the interaction with stroma, gene expression profiles were generated in KG1a cells cultured alone, in comparison to KG1a cells cocultured with HS5 cells, focusing on genes involved in apoptosis and TNF-α signaling. After coculture with HS5 cells for 24 hours, KG1a cells were separated by MACS, and mRNA was isolated and analyzed (Figure 7A). Among the 84 genes tested, 7 were up-regulated by more than 2-fold (P ≤ .01), including LTBR, TNFRSF11B, PYCARD, CD40, TP53, CD70, and TNFRSF10B (Table 2). Because of its known role as an intracellular scaffolding protein that is involved in the caspase signaling pathway, PYCARD was further investigated for its potential role in coculture-induced sensitization of KG1a cells to apoptotic signals. Introduction of a PYCARD-specific siRNA blocked the coculture-induced sensitization of KG1a to TNF-α–induced apoptosis (Figure 7B). Western blot analysis revealed that cocultured KG1a cells expressed increased levels of PYCARD compared with KG1a cultured in the absence of stroma (Figure 7C). After 18 hours of culture in the presence or absence of HS5 cells, CD45+ (KG1a) cells were separated by MACS, and protein lysates from those cells were prepared. Equal amounts of protein (30 μg) from each lysate were resolved on 4% to 12% NuPage acrylamide gels and transferred to polyvinylidene difluoride membranes. Immunoblotting substantiated the quantitative PCR data, demonstrating up-regulation of PYCARD in KG1a cells when cocultured with HS5 cells. Transfection of KG1a cells with the PYCARD-specific siRNA attenuated the coculture-induced up-regulation of PYCARD expression (Figure 7D). Together these data indicate that PYCARD facilitated TNF-α–induced apoptosis.
Coculture-induced PYCARD expression renders KG1a cells sensitive to apoptotic ligands. (A) Gene expression profiling. mRNA isolated from KG1a cells cultured alone or in coculture with HS5 cells was analyzed by quantitative PCR for genes involved in apoptotic signaling pathways. The expression levels of 7 genes, including PYCARD, increased significantly after coculture with HS5 cells. (B) Transfection of KG1a cells with PYCARD-specific siRNA attenuated the TNF-α–induced apoptosis in KG1a cells cocultured with HS5 cells. (C) Western blot analysis of PYCARD expression in KG1a cells, cultured alone or with HS5 cells. Transfection of KG1a cells with PYCARD-specific siRNA significantly attenuated the induction of PYCARD protein. (D) Quantification of the relative pixel intensity of PYCARD compared with β-actin expression in wild-type and siRNA- transfected KG1a cells. Ω indicates P < .01.
Coculture-induced PYCARD expression renders KG1a cells sensitive to apoptotic ligands. (A) Gene expression profiling. mRNA isolated from KG1a cells cultured alone or in coculture with HS5 cells was analyzed by quantitative PCR for genes involved in apoptotic signaling pathways. The expression levels of 7 genes, including PYCARD, increased significantly after coculture with HS5 cells. (B) Transfection of KG1a cells with PYCARD-specific siRNA attenuated the TNF-α–induced apoptosis in KG1a cells cocultured with HS5 cells. (C) Western blot analysis of PYCARD expression in KG1a cells, cultured alone or with HS5 cells. Transfection of KG1a cells with PYCARD-specific siRNA significantly attenuated the induction of PYCARD protein. (D) Quantification of the relative pixel intensity of PYCARD compared with β-actin expression in wild-type and siRNA- transfected KG1a cells. Ω indicates P < .01.
Apoptosis-related genes significantly up-regulated in KG1a cells in coculture with stroma
| Gene symbols . | Gene description . | Log . | P . |
|---|---|---|---|
| LTBR | Lymphotoxin beta receptor (TNFR SF, member 3). This receptor is expressed on the surface of most cell types, including cells of epithelial and myeloid lineages, but not on T and B lymphocytes. | 66.80 | < .001 |
| TNFRSF11B | TNFR SF, member 11b (osteoprotegerin). This protein is an osteoblast-secreted decoy receptor that functions as a negative regulator of bone resorption. | 43.25 | < .001 |
| PYCARD | PYD and CARD domain containing. The PYD and CARD domains are members of the 6-helix bundle, death-domain–fold superfamily that mediates assembly of large signaling complexes in the inflammatory and apoptotic signaling pathways via the activation of caspases. | 7.79 | < .001 |
| CD40 | CD40 molecule, TNFR SF, member 5. This receptor has been found to be essential in mediating a broad variety of immune and inflammatory responses, including T cell–dependent immunoglobulin class switching, memory B-cell development, and germinal center formation. | 6.57 | .002 |
| P53 | Tumor protein p53 gene encodes the tumor suppressor p53, which responds to diverse cellular stresses to regulate target genes that induce cell-cycle arrest, apoptosis, senescence, DNA repair, or changes in metabolism. | 2.85 | .027 |
| CD70 | The protein encoded by this gene is a cytokine that belongs to the TNF ligand family. It induces proliferation of costimulated T cells, enhances the generation of cytolytic T cells, and contributes to T-cell activation. | 2.42 | .006 |
| TNFRSF10B | TNFR SF, member 10b. The protein encoded by this gene contains an intracellular death domain. | 2.31 | .005 |
| Gene symbols . | Gene description . | Log . | P . |
|---|---|---|---|
| LTBR | Lymphotoxin beta receptor (TNFR SF, member 3). This receptor is expressed on the surface of most cell types, including cells of epithelial and myeloid lineages, but not on T and B lymphocytes. | 66.80 | < .001 |
| TNFRSF11B | TNFR SF, member 11b (osteoprotegerin). This protein is an osteoblast-secreted decoy receptor that functions as a negative regulator of bone resorption. | 43.25 | < .001 |
| PYCARD | PYD and CARD domain containing. The PYD and CARD domains are members of the 6-helix bundle, death-domain–fold superfamily that mediates assembly of large signaling complexes in the inflammatory and apoptotic signaling pathways via the activation of caspases. | 7.79 | < .001 |
| CD40 | CD40 molecule, TNFR SF, member 5. This receptor has been found to be essential in mediating a broad variety of immune and inflammatory responses, including T cell–dependent immunoglobulin class switching, memory B-cell development, and germinal center formation. | 6.57 | .002 |
| P53 | Tumor protein p53 gene encodes the tumor suppressor p53, which responds to diverse cellular stresses to regulate target genes that induce cell-cycle arrest, apoptosis, senescence, DNA repair, or changes in metabolism. | 2.85 | .027 |
| CD70 | The protein encoded by this gene is a cytokine that belongs to the TNF ligand family. It induces proliferation of costimulated T cells, enhances the generation of cytolytic T cells, and contributes to T-cell activation. | 2.42 | .006 |
| TNFRSF10B | TNFR SF, member 10b. The protein encoded by this gene contains an intracellular death domain. | 2.31 | .005 |
The procedure for quantifying expression of these genes is explained in ″Methods.″
Discussion
Ineffective hematopoiesis in patients with MDS has been attributed to altered differentiation and apoptotic signaling pathways in parallel with the expansion of clonal hematopoietic stem/precursor cells. Here, we provide functional evidence that dysregulation of signals derived from nonclonal cells in the microenvironment30 contributes to the shift in balance between death and survival in hematopoietic cells. KG1a cells, as well as primary hematopoietic precursor cells from MDS patients were rendered sensitive to proapoptotic signals when cocultured with stromal cell lines derived from the marrow of healthy donors. In contrast, CD34+ cells isolated from healthy volunteers remained resistant to TNF-α– and TRAIL-induced apoptosis, even in the presence of stroma. Further, our results show that sensitization of hematopoietic cells to apoptosis required a direct, albeit transient, cell-cell contact with stroma; hematopoietic cells that remained attached to stroma remained viable. Using gene expression profiling, we identified in hematopoietic cells a coculture-dependent induction of genes that are considered relevant to the activation of caspase signaling and apoptosis. In particular, PYCARD, one of these coculture-induced genes, appeared to play a central role in this process.
The observation that CD34+ cells from healthy donors failed to be sensitized to apoptotic signals in cocultures with stroma supports the hypothesis that sensitization to proapoptotic ligands was related to alterations in clonal cells that were not present in healthy people. Further experiments showed that primary stromal cells derived from healthy volunteers were also capable of sensitizing KG1a cells. Together, these data support the conclusion that bidirectional signaling between clonal MDS precursors and the microenvironment is disturbed in MDS marrow. Importantly, after primary nonclonal stromal cells derived from people considered to have MDS were separated from clonal hematopoietic cells and cultured ex vivo, those stromal cells provided “normal” supportive function.31 Normal stromal function is also suggested by the success of allogeneic hematopoietic cell transplantation whereby generally only hematopoietic cells are replaced by donor cells, but the stroma remains of patient origin.30
The present results with stroma-dependent apoptosis in clonal hematopoietic cells appeared to be counter to the widely held view that contact with the microenvironment is protective of leukemic cells.26,28,29 However, as shown by our results, apoptosis in hematopoietic cells occurred conditionally, depending upon the milieu in which the cell interactions occurred. Coculture with HS5 or HS27a cells modified clonal hematopoietic cells such that TNF-α– or TRAIL-initiated receptor-mediated apoptosis (extrinsic pathway) could proceed. The results of gene expression profiling of hematopoietic (KG1a) cells support the hypothesis that contact with stroma resulted in induction of genes that have been recognized as relevant for the activation of caspases and the induction of apoptosis.14,16,32-34 Up-regulation of PYCARD, in particular, played a central role in this process, as shown by KG1a cells in which PYCARD expression had been suppressed by RNA interference. As sensitization to apoptosis occurred only in MDS-derived cells, but not in normal hematopoietic cells, these results suggested that the well-documented apoptosis resistance in many malignant cells could be mediated by molecular alterations that affect structural support for the activation of signaling pathways that result in apoptosis. While we have formally shown a role of PYCARD only in KG1a cells, sensitization to apoptosis also occurred in primary cells from patients with MDS, but not from normal marrow, suggesting the possibility that the necessary signals were not inducible (by stromal contact) in normal cells or were opposed by other signals. Resistance of normal CD34+ marrow cells to apoptotic signals has been shown previously.35 Whether, for example, overexpression of PYCARD in CD34+ cells from healthy donors would induce apoptosis sensitivity remains to be determined. The expression and function of PYCARD is dependent upon cell type. PYCARD is up-regulated by TNF-α (or TRAIL)13 by a mechanism that requires NFκB (or caspase-8) but can promote caspase-8 activation independently of death receptor–ligand interactions. Thus, while TNFR1 knockdown in KG1a cells prevented TNF-α–induced apoptosis in our model (and expression of PYCARD was apparently stroma-contact dependent), the expression of PYCARD in the presence of TNF-α signaling amplified the apoptotic signal.13
Additional mechanisms have to be considered. For example, concurrent studies in our laboratory have shown that interleukin-32 (IL-32), a recently described proinflammatory cytokine with proapoptotic activity, is up-regulated in the stroma of patients with MDS.22 This newly identified cytokine is thought to be primarily membrane bound, and cell-cell contact is required for signal transduction in target cells to occur.36 Exposure to IL-32 has also been shown to induce TNF-α expression in various cell types,22,37 and conversely, IL-32 is up-regulated in stromal cells after treatment with TNF-α.24 The latter is unlikely to be relevant in the present model, since TNFR1 and TNFR2 knockdown in stromal cells failed to interfere with apoptosis sensitization in cocultured hematopoietic cells. Whether IL-32 is involved in the regulation of PYCARD expression in hematopoietic cells is currently not known. However, Netea et al observed in other models that IL-32 interacts with muramyl dipeptide,38 which has been shown to activate PYCARD (via NOD2).12 The ensuing downstream responses included caspase-8 activation and Bid cleavage, thereby affecting both extrinsic and intrinsic pathways of apoptosis.12 Those studies also suggest that PYCARD activation is suppressed by FLIP, an antiapoptotic adaptor molecule, which we have previously shown to be dysregulated in patients with MDS.2,39 A possible interaction between up-regulation of PYCARD and expression of FLIP in the present model is currently being investigated.
However, the results with the TNFR1 knockdown in KG1a cells clearly show that TNF-α–induced and TNFR1-dependent signals in the hematopoietic cell population are essential for apoptosis. That TNFR1, but not TNFR2, was required is consistent with the different signaling pathways triggered via the 2 receptors.2,10,11,19 Knockdown of TNFR1 or TNFR2 in HS5 stromal cells failed to affect the stroma-induced sensitivity of KG1a cells to proapoptotic signals. Knockdown of TNFR2 in HS5 cells in fact resulted in a slight increase in apoptosis in KG1a cells, again consistent with the elimination of a proliferative/cytoprotective signal mediated by TNFR2.10,11 Our data also show that the apoptotic effect of TNF-α in KG1a cells was amplified when PI3K/Akt signaling was concurrently blocked or NFκB activation was inhibited. These results support the effector arm of the model and indicate that an increase in apoptosis was achieved not only via stromal contact, but also by interfering with antiapoptotic signals.
The possible involvement of other molecules, which were up-regulated in KG1a by stromal contact, in facilitating apoptosis has yet to be determined. Increased expression of TNFRSF 10B or 11B may result in enhanced apoptosis, but the TNFR1 knockdown result in KG1a cells would argue against a major effect of those 2 molecules. The lymphotoxin B receptor (LTBR) is another molecule belonging to the TNFR family, and an agonistic antibody specific for LTBR has been shown to inhibit tumor growth.40 Both CD40 and CD70 are TNF-related surface receptors/ligands, well characterized in regard to their proapoptotic functions, particularly in lymphocytes.41,42 In leukemia/ lymphoma cells, the activity of CD70 has been shown to depend upon the phase of the leukemia,41 suggesting that the overall environment determines function. TP53, the most frequently mutated tumor suppressor gene described in humans, is centrally involved in apoptosis mediated by various insults.43 TP53 mutations interfere with apoptosis and may alter the expression of death receptors.43 One can speculate that the differential effect of stroma-contact dependent apoptosis induction in clonal but not in healthy CD34+ hematopoietic cells was related to preferential up-regulation of the mutated form of TP53 (in clonal cells). PYCARD is a target of TP53 and is required for apoptosis induction.12 Although we have shown that the up-regulation of PYCARD is an essential mechanism rendering hematopoietic cells sensitive to apoptotic signals, future studies are needed to determine whether these additional molecules play a role in the sensitization process.
Based on the functional results presented here, we propose that marrow stroma not only provides protective signals for clonal hematopoietic cells, but, dependent upon the presence of other signals such as exogenous TNF-α (or TRAIL) in our model, can also facilitate apoptotic signaling pathways. Conceivably, these observations could lead to new treatment strategies for patients with advanced MDS, with the intent of rendering the clonal hematopoietic precursor cells sensitive to the constituitively high levels of apoptotic ligands in the marrow space of these patients.
The publication costs of this article were defrayed in part by page charge payment. Therefore, and solely to indicate this fact, this article is hereby marked “advertisement” in accordance with 18 USC section 1734.
Acknowledgments
The authors thank Steven Bair for technical assistance, Beverly Torok-Storb, PhD, for critical comments, and Helen Crawford and Bonnie Larson for help with manuscript preparation.
This work was supported by National Institutes of Health grant HL082941.
A.J.M.'s current address is Lead Discovery, AMRI, Bothell, WA.
National Institutes of Health
Authorship
Contribution: A.J.M. designed and performed experiments, analyzed results, and wrote the manuscript; A.M.M. contributed data and critically reviewed the manuscript; E.Y.S. performed experiments and revised the manuscript; and H.J.D. designed experiments, reviewed results, and provided manuscript revisions.
Conflict-of-interest disclosure: The authors declare no competing financial interests.
Correspondence: H. Joachim Deeg, MD, Fred Hutchinson Cancer Research Center, 1100 Fairview Avenue North, D1-100, Seattle, WA 98109-1024; e-mail: jdeeg@fhcrc.org.






