Abstract
Type I interferon (IFN-I) strongly inhibits viral replication and is a crucial factor in controlling virus infections and diseases. Cellular activation through pattern recognition receptors induces interferon production in a wide variety of hematopoietic and nonhematopoietic cell types, including dendritic cells, fibroblasts, hepatocytes, and cells of neuronal origin. The relative contribution of hematopoietic and nonhematopoietic cells to the overall interferon response is an important issue which has not been fully addressed. Using irf7−/− and wild-type bone marrow chimeras we analyzed the contribution of IFN-I from bone marrow–derived sources in the control of viral infections and immunopathology in mice. We found that during systemic cytopathic virus infection, hematopoietic cells were essential for production of IFN-I, inhibition of viral spread to peripheral organs, and limiting cell damage. In a model of autoimmune diabetes induced by noncytopathic virus infection, hematopoietic cell–derived IFN-I was essential for CD8+ T cell–dependent cytotoxicity in pancreatic β-islet cells and induction of diabetes. These data suggest that during systemic viral infection primarily hematopoietic cell–derived IFN-I controls viral replication and viral-induced disease.
Introduction
Interferon is a polypeptide which has strong antiviral capacity.1-3 Mice lacking the type I interferon (IFN-I) receptor are unable to limit widespread dissemination of several mouse pathogenic viruses,4 which highlights the antiviral activity in vivo. Interferons are produced by a wide variety of cell types that are capable of responding to specific microbial elements (eg, double- and single-stranded RNA or DNA of viral origin) via pattern recognition receptors (PRRs). Some PRRs are widely expressed, whereas others are limited to specific cell populations. For instance, RIG-I,5,6 TLR3,7-9 and TLR910-13 induce IFN-I in a wide variety of hematopoietic and nonhematopoietic cell types as diverse as macrophages, fibroblasts,14,15 endothelial cells, hepatocytes,16-18 microglia, and even neurons.19 In contrast, interferon-inducing Toll-like receptor 7 (TLR7) has only been reported on murine bone marrow (BM)–derived plasmacytoid dendritic cells.20,21 Two main pathways have been characterized to induce IFN-I production: one through cytoplasmic PRRs, mainly the helicases RIG-I or MDA-5,5 and the second through transmembrane PRRs, namely TLR3, TLR4, TLR7, and TLR9.22-25 After virus recognition by the cytosolic PRRs or TLRs, Tank-binding kinase 1 (TBK1) is activated and induces phosphorylation of the transcription factors IRF3 and IRF7, which form homo- and heterodimers, and migrate into the nucleus.26,27 IRF3 homodimers induce IFN-β production, but are not essential. In contrast, IRF7 (homo- and heterodimers with IRF3) is essential for the production of IFN-α via both cytosolic and transmembrane PRR pathways.23 While irf3−/− mice are still able to produce IFN-I, mice deficient in IRF7 are severely impaired in the production of IFN-I. Therefore, IRF7 has been assigned the master regulator of interferon.28,29
Although many nonimmune cells possess the molecular elements that may allow them to produce IFN-I, the extent to which they participate in an effective IFN-I response during viral infection is not clear. In this report, we analyzed the contribution of hematopoietic versus nonhematopoietic cells in the production of IFN-I. As expression of IRF7 is essential for production of IFN-I, we used BM chimeras generated from irf7−/− and wild-type (WT) mice. We found that during systemic viral infections, IFN-I from a BM-derived source was essential for the control of virus replication and inhibition of viral spread to peripheral organs. In addition, hematopoietic cell–derived IFN-I controlled disease onset and the extent of pathology.
Methods
Mice and viruses
Vesicular stomatitis virus, Indiana strain (VSV-IND, Mudd-Summers isolate) was originally obtained from Prof D. Kolakofsky (University of Geneva, Geneva, Switzerland). Viruses were propagated on BHK-21 cells at a multiplicity of infection (MOI) of 0.01 and plaqued on Vero cells. Lymphocytic choriomeningitis virus (LCMV) strain WE was originally obtained from F. Lehmann-Grube (Heinrich Pette Institute, Hamburg, Germany) and was propagated in L929 cells. Virus titers were measured using a focus-forming assay as previously described.30 Mouse hepatitis virus (MHV) A59 was generated from a molecularly cloned cDNA31 based on the Albany strain of MHV A59 and propagated on L929 cells. Herpes simplex virus (HSV) was used as described.29 For generation of BM chimeras, mice were lethally irradiated (1050 rad) on day −1. On day 0, 8 × 106 BM cells, generated by flushing the femur and tibia of naive WT (C57BL/6) mice or irf7−/− mice, were injected intravenously. Irf7−/− mice, RIP-GP mice, and green fluorescent protein (GFP) transgenic mice were maintained on the C57BL/6 genetic background. All experiments were performed in single ventilated cages. Animal experiments were carried out with authorization of the Veterinäramt of the Kanton Zurich in accordance with the Swiss law for animal protection and according to institutional guidelines at the Ontario Cancer Institute.
In vitro treatment with IFN-α
The fibroblast cell line MC57 was seeded in 24-well plates. After 24 hours, cells were treated with 1000, 100, and 10 units of IFN-α (PBL Biomedical Laboratories, Piscataway, NJ) and in parallel infected with VSV (MOI 0.001) or LCMV (MOI 0.001). After 6, 12, and 24 hours, virus in supernatant was analyzed for infectious virus using focus-forming assay.
Depletion of natural killer cells and CD8+ T cells
Natural killer (NK) cells were depleted using the commercially available α-asialo GM1 antibody (Wako Chemicals, Richmond, VA) according to the manufacturer's suggestions. CD8+ T cells were depleted by intraperitoneal or intravenous injection of a rat monoclonal antibody specific for mouse CD8 (clone YTS169.4) on days −3 and −1 before infection.
mRNA gene profiling by quantitative RT-PCR
RNA extraction and production of cDNA was performed as described.32 Gene expression analysis of collagen and 18S RNA was performed using kits from Applied Biosystems (Foster City, CA). For analysis, the expression levels of all target genes were normalized against 18S rRNA or GapDH mRNA (ΔCt). Gene expression values were then calculated based on the ΔΔCt method, using the mean of 3 untreated mice as a standard to which all other samples were compared. Relative quantities (RQ) were determined using the equation RQ = 2^ − ΔΔCt.
IFN-α enzyme-linked immunosorbent assay
IFN-α enzyme-linked immunosorbent assay (ELISA) was performed according to the manufacturer's suggestions (Research Diagnostics, Concord, MA).
Histology
Histologic analysis was performed on snap-frozen tissue as described.32 Antibodies against mouse CD8 (clone YTS169.4), LCMV-NP (clone VL4), and major histocompatibility complex (MHC) I (M1/42) were used. Histology was developed using an alkaline phosphatase or a peroxidase system. Pictures were made with an Olympus BX50 (San Diego, CA) and a Photometrics (Pleasanton, CA) Coolsnap HQ2 camera using 200× magnification (20× objective). Image Pro analyzer Software (Media Cybernetics, Bethesda, MD) was used.
Fluorescence-activated cell sorting analysis
Tetramer production, surface and intracellular fluorescence-activated cell sorting (FACS) staining was performed as described previously.32 In brief, cells were stained for 15 minutes with tetramers at 37°C followed by incubation with the antibodies anti-CD8, anti-CD69, anti-CTLA4, anti-CD62L, or anti-CD44 (BD Bioscience, Franklin Lakes, NJ) or the antibodies anti–PD-1 or anti–IL-7Rα (eBioscience, San Diego, CA). To measure intracellular IFN-γ production, splenocytes were incubated with peptide for 6 hours at 37°C, for the last 5 hours with 1 mg/L Brefeldin A (Sigma-Aldrich, St Louis, MO), then stained for CD8 at 4°C. After 30 minutes, cells were fixed, permeabilized, and then stained with anti–IFN-γ antibody (BD Biosciences).
ALT measurement
Serum was used for alanine 2-oxoglutarate-aminotransferase (ALT) measurements using a Hitachi 747 autoanalyzer (Tokyo, Japan).
Blood glucose
Blood glucose was measured using a glucometer (Bayer, Tarrytown, NY).
Statistical analysis
Data are expressed as mean plus or minus SEM. For statistical analysis a Student t test, 1-way analysis of variance (ANOVA) or a 2-way ANOVA (repeated measurements) with additional Bonferroni test was used to determine significant differences.
Results
Systemic interferon is produced by hematopoietic cells
IRF7 is considered to be the master regulator of IFN-I. We compared IFN-α responses in irf7−/− mice and control WT mice infected with the cytopathic VSV or the noncytopathic LCMV, which are well known to induce a strong systemic interferon response. As previously described, we found that infection of mice with VSV or LCMV led to strong IFN-α production that was dependent on IRF7 (Figure 1A,B).29,33 Increased IFN-α correlated with enhanced production of ifna4, ifnb1, but not ifnk in the spleen (Figure 1C,D). In parallel, the interferon-induced genes irf7, usp18 and isg15 were up-regulated in response to viral infection in our models (Figure 1E,F). To evaluate the contribution of hematopoietic versus nonhematopoietic cells in production of systemic IFN-I, we used BM chimeras where irf7−/− BM was transferred into WT mice and vice versa. BM development and reconstitution efficiency was comparable between different sets of chimeras, suggesting that development of BM cells was independent of IRF7 (Figure S1, available on the Blood website; see the Supplemental Materials link at the top of the online article). To analyze the contribution of BM-derived cells in the production of systemic IFN-I, we infected chimeric mice with VSV, LCMV, and HSV. We found that during infection, in all 3 cases, systemic IFN-I was dependent on IRF7 expressed on BM-derived cells (Figure 1G-I).
Systemic interferon is produced by hematopoietic cells. (A) Irf7−/− mice and WT mice were infected with VSV. IFN-α serum levels are shown (n = 2). (B) Irf7−/− mice and WT mice were infected with LCMV. IFN-α serum levels are shown (n = 2). (C) WT mice were infected with VSV. After 10 hours, IFNa4, IFNb, and IFNk transcript levels were quantitated by RT-PCR (n = 3). (D) WT mice were infected with LCMV. After 10 hours, IFNa4, IFNb, and IFNk transcript levels were assessed by RT-PCR (n = 3). (E) WT mice were infected with VSV. After 10 hours, IRF7, USP18, and ISG15 transcript levels were assessed in the spleen by RT-PCR (n = 3). (F) WT mice were infected with LCMV. After 10 hours, IRF7, USP18, and ISG15 transcript levels were assessed in the spleen by RT-PCR (n = 3). (G-I) Bone marrow (BM) chimeras (WT-BM > WT, WT-BM > irf7−/−, irf7−/−-BM > WT and irf7−/−-BM > irf7−/− as described in “Methods”) were infected with VSV, n = 3-4 (G), LCMV, n = 4, (H), or HSV, n = 5 (I). IFN-α was measured in the serum.
Systemic interferon is produced by hematopoietic cells. (A) Irf7−/− mice and WT mice were infected with VSV. IFN-α serum levels are shown (n = 2). (B) Irf7−/− mice and WT mice were infected with LCMV. IFN-α serum levels are shown (n = 2). (C) WT mice were infected with VSV. After 10 hours, IFNa4, IFNb, and IFNk transcript levels were quantitated by RT-PCR (n = 3). (D) WT mice were infected with LCMV. After 10 hours, IFNa4, IFNb, and IFNk transcript levels were assessed by RT-PCR (n = 3). (E) WT mice were infected with VSV. After 10 hours, IRF7, USP18, and ISG15 transcript levels were assessed in the spleen by RT-PCR (n = 3). (F) WT mice were infected with LCMV. After 10 hours, IRF7, USP18, and ISG15 transcript levels were assessed in the spleen by RT-PCR (n = 3). (G-I) Bone marrow (BM) chimeras (WT-BM > WT, WT-BM > irf7−/−, irf7−/−-BM > WT and irf7−/−-BM > irf7−/− as described in “Methods”) were infected with VSV, n = 3-4 (G), LCMV, n = 4, (H), or HSV, n = 5 (I). IFN-α was measured in the serum.
Hematopoietic cell–derived interferon is essential for the control of MHV and to limit hepatitis
We found that the induction of high concentrations of IFN-I is dependent on BM-derived cells during systemic viral infections. Therefore, we continued to analyze the influence of hematopoietic cell–derived IFN-I on the control of viral replication and disease outcome. Irf7−/− mice, WT mice, and BM chimeric mice were infected with the cytopathic MHV A59. Although it is known that plasmacytoid dendritic cell-derived IFN-I is important for MHV control,34 the possible contribution of small amounts of nonhematopoietic cell–derived interferon in viral control has not yet been analyzed. While irf7−/− mice were overwhelmed with MHV infection, transplantation of WT BM restored the host's capacity to control the virus (Figure 2A). However, WT mice transplanted with IRF7-deficient BM were unable to control the infection, because high viral titers in liver and spleen were detected and virus was found also in other organs such as the lungs (Figure 2A). The lack of viral control in these mice was similar to that observed in mice with a total deficiency in IRF7, suggesting that IFN from hematopoietic origin was essential for controlling MHV infection.
Hematopoietic-derived interferon is essential for the control of MHV and to limit hepatitis. WT mice, irf7−/− mice, and BM chimeras (WT-BM > WT, WT-BM > irf7−/−, irf7−/−-BM > WT and irf7−/−-BM > irf7−/−) were infected with 50 plaque-forming units (PFU) MHV intraperitoneally. (A) After 2 days, viral titers were measured in the spleen, liver, lung, and blood (n = 4-5). (B) ALT levels were measured in the serum (n = 4-5).
Hematopoietic-derived interferon is essential for the control of MHV and to limit hepatitis. WT mice, irf7−/− mice, and BM chimeras (WT-BM > WT, WT-BM > irf7−/−, irf7−/−-BM > WT and irf7−/−-BM > irf7−/−) were infected with 50 plaque-forming units (PFU) MHV intraperitoneally. (A) After 2 days, viral titers were measured in the spleen, liver, lung, and blood (n = 4-5). (B) ALT levels were measured in the serum (n = 4-5).
To analyze the effect of interferon derived from distinct sources on MHV-induced hepatitis, we determined blood ALT levels. ALT levels were elevated during MHV infection in mice with general IRF7 deficiency (Figure 2B). Although transplantation of WT BM into irf7−/− mice prevented hepatitis, WT mice with irf7−/− BM had severe hepatitis, suggesting that liver damage in MHV-induced hepatitis can be reduced only by IFN-I from hematopoietic origin (Figure 2B). Taken together, our results show that only IFN-α from hematopoietic origin can control MHV infection and that nonhematopoietic cells are not able to produce IFN-α in sufficient amounts to prevent MHV-induced pathology.
Replication of LCMV is inhibited by IFN-I produced by hematopoietic cells
Because systemic replication of cytopathic MHV was controlled by interferon derived from hematopoietic cells, we wanted to determine whether this was also true for the noncytopathic virus LCMV. Consistent with the MHV model, we found that in the absence of IRF7 in BM-derived cells, LCMV spread into liver, lung, and kidney (Figure 3A). Interestingly, we found that viral titers in the spleen were independent of IRF7 (Figure 3A). Replication of LCMV in liver and kidney was dependent on IRF7 expressed on BM-derived cells (Figure 3A). LCMV did not replicate in the lungs of WT mice. If such mice were transplanted with WT BM, there was detectable viral replication (Figure 3A), which suggests that there may be a form of innate immunodeficiency in the lung after BM transplantation. Interferon signaling can directly suppress virus replication due to induction of molecules like RNAse L, Mx1, and protein kinase R.35,36 In addition, interferons influence the T cells, B cells, and NK cells, which also might contribute to the suppression of virus replication.32,37,38 To analyze if activation of adaptive immune cells rather than a direct antiviral effect was responsible for early LCMV suppression, we depleted Rag−/− mice (lacking B and T cells) of NK cells and infected them with LCMV. Rag−/− mice showed a slightly reduced replication of LCMV likely due to their splenic architecture.39 However, the interferon-induced suppression of virus replication in peripheral organs was not dependent on lymphocytes (Figure 3B). This suggests that early inhibition of virus replication in vivo is due to a direct antiviral effect. This was supported by in vitro data which indeed showed that replication of both VSV and LCMV in MC57 cells can be inhibited strongly by interferons (Figure 3C).
Systemic replication of LCMV is inhibited by IFN-I produced by hematopoietic cells. (A) WT mice, irf7−/− mice, and BM chimeras (WT-BM > WT, WT-BM > irf7−/−, irf7−/−-BM > WT and irf7−/−-BM > irf7−/−) were infected with 200 PFU LCMV. After 4 days, viral titers were analyzed (n = 4-5). (B) WT mice, WT mice depleted of CD8+ T cells and NK cells, and Rag−/− mice depleted of NK cells were infected with 200 PFU LCMV-WE intravenously. Virus titers were analyzed in spleen liver, lung, and kidney 3 days after infection. (C) MC57 cells were treated with different concentrations of IFN-α and then infected with VSV or LCMV (MOI 0.001). After 6, 12, and 24 hours, infectious virus was analyzed in the supernatant.
Systemic replication of LCMV is inhibited by IFN-I produced by hematopoietic cells. (A) WT mice, irf7−/− mice, and BM chimeras (WT-BM > WT, WT-BM > irf7−/−, irf7−/−-BM > WT and irf7−/−-BM > irf7−/−) were infected with 200 PFU LCMV. After 4 days, viral titers were analyzed (n = 4-5). (B) WT mice, WT mice depleted of CD8+ T cells and NK cells, and Rag−/− mice depleted of NK cells were infected with 200 PFU LCMV-WE intravenously. Virus titers were analyzed in spleen liver, lung, and kidney 3 days after infection. (C) MC57 cells were treated with different concentrations of IFN-α and then infected with VSV or LCMV (MOI 0.001). After 6, 12, and 24 hours, infectious virus was analyzed in the supernatant.
Hematopoietic cell–derived interferon influenced CD8+ T-cell expansion
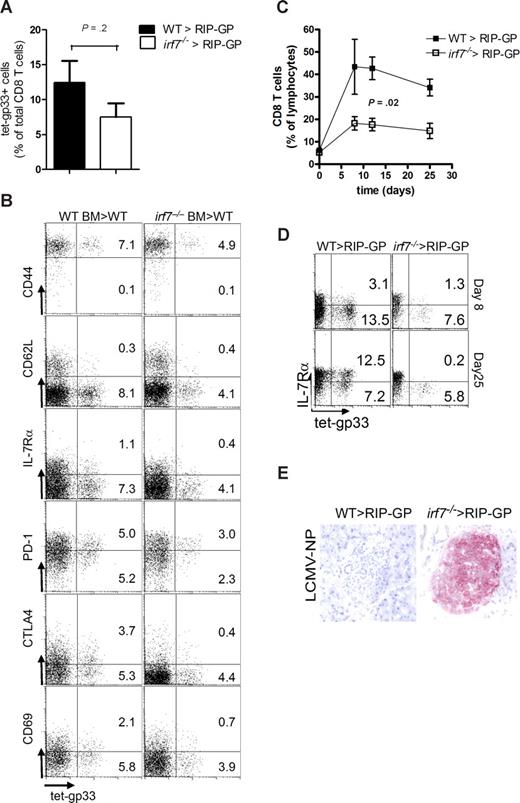
We found that production of IFN-I by BM-derived cells reduces early viral replication. Next, we wanted to examine the role of BM-derived IFN-I in the adaptive immune response and the induction of virus-induced immunopathology. To address this, we used the RIP-GP model. RIP-GP mice transgenically express the glycoprotein of LCMV under the rat insulin promoter. Infection with LCMV leads to activation of LCMV-GP–specific CD8+ T cells that recognize the LCMV-GP expressed on pancreatic β-islet cells. This leads to the destruction of the β-islet cells and the induction of diabetes.40 Chimeras were generated using BM from WT or irf7−/− mice, and after reconstitution, the animals were infected with LCMV. The frequencies of virus-specific tet-gp33+ CD8+ T cells were not significantly different between RIP-GP mice reconstituted with WT or irf7−/− BM (Figure 4A). Expression of CD44, CD62L, IL-7Rα, and PD-1 was not affected by systemic IFN-I (Figure 4B). Expression of CD69 and CTLA4 seemed to be slightly higher in WT mice reconstituted with WT BM; however, the difference was not statistically significant under the settings of our experiment (Figure 4B). The expansion of CD8+ T cells was significantly reduced in mice lacking IRF7 in BM-derived cells (Figure 4C). Generation of IL7Rα+ memory CD8+ T cells was also significantly reduced in mice with IRF7-deficient BM, correlating with persistence of antigen (Figure 4D,E). Thus, we found reduced expansion of total CD8+ T cells when IRF7 was deficient in BM-derived cells, which was probably due to a lack of interferon signaling directly in CD8+ T cells.37,41 Therefore, in response to LCMV challenge, BM-derived IFN-I influenced CD8+ T-cell expansion, the memory T-cell population, and consequently virus persistence.
Hematopoietic cell–derived interferon influenced CD8 T-cell expansion. Bone marrow chimeras (WT-BM > RIP-GP, irf7−/−-BM > RIP-GP) were infected with 200 PFU LCMV-WE. (A) Frequencies of LCMV-specific CD8+ T cells were analyzed on day 8 in the blood (n = 4-5). (B) Splenic CD8+ T cells were analyzed for tet-gp33+ cells (LCMV-specific cells) and phenotype. One representative dot plot is shown. Cells are gated on CD8+ T cells. (C) Expansion of total CD8+ T cells was analyzed in the blood using tetramers (n = 4-5). (D) Expression of IL-7Rα on tet-gp33 positive cells was analyzed in blood-derived CD8+ T cells. One of 4 or 5 representative stainings is shown. (E) On day 30, pancreatic islet cells were analyzed for replication of LCMV within the islets. One of 3 representative slides is shown.
Hematopoietic cell–derived interferon influenced CD8 T-cell expansion. Bone marrow chimeras (WT-BM > RIP-GP, irf7−/−-BM > RIP-GP) were infected with 200 PFU LCMV-WE. (A) Frequencies of LCMV-specific CD8+ T cells were analyzed on day 8 in the blood (n = 4-5). (B) Splenic CD8+ T cells were analyzed for tet-gp33+ cells (LCMV-specific cells) and phenotype. One representative dot plot is shown. Cells are gated on CD8+ T cells. (C) Expansion of total CD8+ T cells was analyzed in the blood using tetramers (n = 4-5). (D) Expression of IL-7Rα on tet-gp33 positive cells was analyzed in blood-derived CD8+ T cells. One of 4 or 5 representative stainings is shown. (E) On day 30, pancreatic islet cells were analyzed for replication of LCMV within the islets. One of 3 representative slides is shown.
Hematopoietic cell–derived interferon influenced type 1 diabetes
Recently, it was shown that induction of IFN-I by pathogen recognition receptor ligands can enhance antigen presentation and production of chemokines in the target organ.42,43 We, therefore, attempted to address the role of IRF7 in these processes. Indeed, we found that poly(I:C)–induced up-regulation of MHC I was reduced in irf7−/− mice (Figure 5A). In keeping with the described interferon-dependent chemokine production, minimal CD8+ T-cell infiltration was observed 8 days after infection in RIP-GP mice receiving irf7−/− BM (Figure 5B). Infection with LCMV led to up-regulation of MHC I in WT mice receiving WT BM and this was reduced in WT mice receiving irf7−/− BM (Figure 5B). It is likely that IFN-I acts on the β-islet cells in synergy with other cytokines including TNF-α and IFN-γ.44,45 Lack of IRF on BM-derived cells reduced CD8+ T cell–dependent cytotoxicity in pancreatic islets and, therefore, was essential for induction of autoimmune diabetes in this mouse model (Figure 5C).
Hematopoietic cell–derived interferon influenced autoimmune diabetes. (A) WT and irf7−/− mice were treated with 500 μg poly(I:C) intravenously. After 24 hours, MHC I expression was analyzed in the pancreas. One of 3 representative stainings is shown. (B) BM chimeras (WT-BM > RIP-GP, irf7−/−-BM > RIP-GP) were infected with 200 PFU LCMV-WE. On day 8, pancreatic β-islets were analyzed for expression of MHC I and infiltration of CD8+ T cells. One of 3 representative stainings is shown. (C) BM chimeras (WT-BM > RIP-GP, irf7−/−-BM > RIP-GP) were infected with 200 PFU LCMV-WE. Blood glucose levels were analyzed in the blood (n = 4-5).
Hematopoietic cell–derived interferon influenced autoimmune diabetes. (A) WT and irf7−/− mice were treated with 500 μg poly(I:C) intravenously. After 24 hours, MHC I expression was analyzed in the pancreas. One of 3 representative stainings is shown. (B) BM chimeras (WT-BM > RIP-GP, irf7−/−-BM > RIP-GP) were infected with 200 PFU LCMV-WE. On day 8, pancreatic β-islets were analyzed for expression of MHC I and infiltration of CD8+ T cells. One of 3 representative stainings is shown. (C) BM chimeras (WT-BM > RIP-GP, irf7−/−-BM > RIP-GP) were infected with 200 PFU LCMV-WE. Blood glucose levels were analyzed in the blood (n = 4-5).
Discussion
Several cell types are potentially able to produce IFN-I.6-13 We found here that IFN-I produced by hematopoietic cells was essential to control systemic viral infections. Mice lacking IRF7 on BM-derived cells were unable to control and limit MHV infection and viral-induced hepatitis. The lack of IRF7 on hematopoietic cells resulted in virus dissemination to nonlymphoid organs. This enhanced and widespread infection correlated with a subsequent reduction of T-cell frequencies, especially at later stages of viral disease. Furthermore, systemically produced IFN-I directly influenced infiltration of autoreactive CD8+ T cells into pancreatic β-islet cells. In our mouse model, the lack of IFN-I therefore prevented the induction of autoimmune diabetes. This is in accordance with a general role of interferons in autoimmune diseases.46 In humans, diseases like systemic lupus erythematoses,47-50 type I diabetes,51,52 and psoriasis53 are typically linked with IFN-I. Those diseases require local action of IFN-I. From our data, we would suggest that not only the local production of IFN-I,53 but also a strong systemic induction of IFN-I can trigger such autoimmune diseases. Therefore, a systemic infection with virus could potentially trigger autoimmune diabetes, without any cross-reactivity or any replication of the virus in the pancreatic β-islet cells.54
The contribution of IFN-I in the induction of diabetes has also been examined in other mouse models.42,55,56 Infection of mice with coxsackievirus led to the induction of diabetes when IFN-I signaling was abrogated in β-islet cells.57 Although this model appears contradictory to our RIP-GP model, it is consistent with our data as defective interferon response in β-islet cells led to direct replication of coxsackievirus in the target organ. Therefore, the β-islet cells become targets of the virus cytotoxicity and the immune response against the virus.57 These data are in agreement with our MHV data, where the lack of systemic IFN-I led to enhanced replication of MHV in the liver, which enhances virus cytotoxicity in hepatocytes.
The role of systemic interferon in multiple sclerosis is not well understood. Although multiple sclerosis is certainly an autoimmune disease involving the innate and the adaptive immune system, interferons are beneficial for the outcome of disease.58 This was first shown by local treatment with IFN-I,59 but was also demonstrated with the systemic action of IFN-I.60,61 This would suggest that although neurons can produce IFN-I,19 systemic interferon can influence relapses of multiple sclerosis. This role of systemic interferon could theoretically be explained by enhanced replication of virus in the central nervous system. Although there is a some evidence of lack of virus control in multiple sclerosis patients,62,63 the link between systemic IFN-I and multiple sclerosis remains mostly unexplained.
The role of systemically induced interferon in human infections is not well defined. First, the route of infection is usually not intravenously. Therefore, local replication in endothelial cells or lymph nodes might induce IFN-I before the virus spreads into the blood. Interestingly, it was shown that in the severe acute respiratory syndrome (SARS) coronavirus, there was no induction of interferon in several cell types.64,65 This could suggest that there may be specialized interferon-producing cells during infection.34 In fact, treatment with interferon can prevent SARS.66 The human pathogenic hepatitis C virus can suppress the production of IFN-I in hepatocytes.67 This could mean that lack of a strong systemic interferon response leads to persistence of virus in the liver.68 In addition, during this type of infection, systemic treatment with IFN-I can inhibit replication of virus in hepatocytes.69,70 Notably, the role of systemic interferon is unique during HIV infection where there is little beneficial effect of IFN-I treatment.71 Curiously, recent evidence suggests that overactivation of TLR signaling leads to faster progression of AIDS.72
In summary, although a great variety of cell types are able to produce IFN-I, hematopoietic cell–derived IFN-I is essential to control systemic viral infection. Along with its strong antiviral effects, hematopoietic cell–derived IFN-I influences the progression of diabetes induced in our LCMV model. These data suggest that a systemic rather than a local treatment (depletion or addition) of IFN-I is required to influence interferon-dependent diseases.
The online version of this article contains a data supplement.
The publication costs of this article were defrayed in part by page charge payment. Therefore, and solely to indicate this fact, this article is hereby marked “advertisement” in accordance with 18 USC section 1734.
Acknowledgments
We thank Rolf Zinkernagel and Hans Hengartner for discussions, suggestions, and additional support. In addition, we thank Iris Miescher and Alisha Elford for technical support with production of tetramers.
This study was supported by Swiss National Science Foundation grants to Hans Hengartner (No. 3100A0-100779), Rolf Zinkernagel (No. 3100A0-100068), and the Canadian Institutes of Health Research (CIHR). K.S.L. was supported by the Jung-Stiftung für Wissenschaft und Forschung.
Authorship
Contribution: P.A.L. and L.C.B. designed and performed research; A.V. and A.A.N. performed research; M.R. analyzed and discussed data; L.F. and A.B. provided reagents and analyzed data; K.H. provided mice and performed research; B.L. discussed data and manuscript; M.P. and P.S.O. discussed data and wrote the paper; and K.S.L. performed some experiments and wrote the paper.
Conflict-of-interest disclosure: The authors declare no competing financial interests.
Correspondence: Philipp A. Lang, Campbell Family Institute for Breast Cancer Research, Ontario Cancer Institute, 620 University Avenue, Toronto, ON M5G 2C1; e-mail: philipp.lang@gmx.net.
References
Author notes
*P.A.L. and L.C.-B. contributed equally to this work.





This feature is available to Subscribers Only
Sign In or Create an Account Close Modal