Abstract
The FIP1L1-PDGFRA fusion is seen in a fraction of cases with a presumptive diagnosis of hypereosinophilic syndrome (HES). However, because most HES patients lack FIP1L1-PDGFRA, we studied whether they harbor activating mutations of the PDGFRA gene. Sequencing of 87 FIP1L1-PDGFRA–negative HES patients revealed several novel PDGFRA point mutations (R481G, L507P, I562M, H570R, H650Q, N659S, L705P, R748G, and Y849S). When cloned into 32D cells, N659S and Y849S and—on selection for high expressors—also H650Q and R748G mutants induced growth factor–independent proliferation, clonogenic growth, and constitutive phosphorylation of PDGFRA and Stat5. Imatinib antagonized Stat5 phosphorylation. Mutations involving positions 659 and 849 had been shown previously to possess transforming potential in gastrointestinal stromal tumors. Because H650Q and R748G mutants possessed only weak transforming activity, we injected 32D cells harboring these mutants or FIP1L1-PDGFRA into mice and found that they induced a leukemia-like disease. Oral imatinib treatment significantly decreased leukemic growth in vivo and prolonged survival. In conclusion, our data provide evidence that imatinib-sensitive PDGFRA point mutations play an important role in the pathogenesis of HES and we propose that more research should be performed to further define the frequency and treatment response of PDGFRA mutations in FIP1L1-PDGFRA–negative HES patients.
Introduction
The WHO classification of myeloproliferative neoplasms (MPNs) comprises a variety of diseases, including BCR-ABL1–positive chronic myelogenous leukemia, chronic neutrophilic leukemia, polycythemia vera, primary myelofibrosis, essential thrombocythemia, and systemic mastocytosis (SM).1 Patients with nonreactive eosinophilia are included in this group and should be termed “chronic eosinophilic leukemia” (CEL) if a clonal aberration is present, or “idiopathic hypereosinophilic syndrome” (HES) if no clonal aberration is detected. In addition, patients with eosinophilia and recurrent genetic abnormalities involving the PDGFRA, PDGFRB, or FGFR1 genes have been classified in a separate subgroup termed “Myeloid and lymphoid neoplasms associated with eosinophilia and abnormalities of PDGFRA, PDGFRB, or FGFR1.”1
However, such genetic lesions are detected only in a minority of patients with nonreactive eosinophilia, with the FIP1L1-PDGFRA fusion gene accounting for 5%-15% of cases and other translocation products involving PDGFRA, PDGFRB, FGFR1, or JAK2 being even less common.2 Another 15%-20% have been shown to belong to the so-called lymphocytic variant group, which is characterized by atypical clonal T lymphocytes secreting eosinophilopoietic cytokines.3 Nonetheless, 65%-80% of these patients remain without known underlying genetic aberration.2
Given that gastrointestinal stromal tumors (GISTs) are also negative for FIP1L1-PDGFRA but display activating point mutations of the PDGFRA gene, we reasoned that FIP1L1-PDGFRA–negative HES patients may harbor similar PDGFRA point mutations. Therefore, fusion gene–negative cases were analyzed by sequencing of exons 9-19 which harbor the majority of activating PDGFRA point mutations in GIST.4 The karyotype of these cases, where known, did not reveal any rearrangement of chromosome 4q11-12, and rapid amplification of cDNA ends–polymerase chain reaction (RACE-PCR) of the PDGFRA gene in a subset of patients failed to identify any cytogenetically silent gene fusions2
Here, we report several novel activating point mutations within the coding region of PDGFRA in patients with HES. We show that 4 of these mutations induce constitutive PDGFR phosphorylation and growth factor independence. Our in vitro and in vivo experiments show that PDGFRA mutant cells remain sensitive to imatinib, suggesting that patients harboring these mutations should be treated with imatinib similarly to patients with PDGFR fusion genes.
Methods
Primary patient samples and sequencing of PDGFRA
Samples of idiopathic HES cases (n = 87 [67% men], all confirmed to be negative for FIP1L1-PDGFRA) were randomly selected from diagnostic peripheral blood (PB) samples which were referred to our hospital between 2005 and 2009, as well as healthy donors (n = 35) and patients with chronic lymphocytic leukemia (CLL, n = 40). Informed consent was obtained from all patients according to the Declaration of Helsinki. Hemi-nested reverse transcription (RT)–PCR for amplification of PDGFRA was performed using forward primers F1: 5′-TTCAGCCAGTTGGAAGCTGTCA, F2: 5′-CAGACGGTGAGGTGCACAG, and reverse primer R1: 5′-TGTCAAAGATGCTCTCAGGAGC, spanning exons 9-19 of the PDGFRA gene. PCR products were bidirectionally sequenced using the amplification primers. In addition, PDGFRA expression levels were assessed in all patients by quantitative RT-PCR as described.2
Cells and mice
32D cells were obtained from the ATCC and cultured in RPMI 1640 medium (Invitrogen) supplemented with 10% fetal bovine serum (FBS), antibiotics (100 IU/mL penicillin, 50 μg/mL streptomycin), and 10% WEHI-3B (Walter and Eliza Hall Institute) cell supernatant as a source of interleukin-3 (IL-3). Four- to 6-week-old C3H/HeJ mice were purchased from Janvier. Approval for the animal research was obtained from the local authorities of North-Rhine Westphalia, Germany.
Cloning of PDGFRA mutants
Human PDGFRA cDNA (a kind gift of Carl-Hendrik Heldin, Ludwig Institute for Cancer Research, Uppsala, Sweden) was cloned into pEntr.1A (Invitrogen), and the different mutations were introduced by site-directed mutagenesis using the following primer sets:
R481G: 5′-GATCCACTCCCGAGACGGAAGTACCGTGGAGGGC-3′, 5′-GCCCTCCACGGTACTTCCGTCTCGGGAGTGGATC-3′; L507P: 5′-GCTAAGAATCTCCCTGGAGCTGAGAACC-3′, 5′-GGTTCTCAGCTCCAGGGAGATTCTTAGC-3′; I562M: 5′-CGCTGGAGGGTCATGGAATCAATCAGCCC-3′, 5′-GGGCTGATTGATTCCATGACCCTCCAGCG-3′; H570R: 5′-CAATCAGCCCAGATGGACGTGAATATATTTATGTGG-3′, 5′-CCACATAAATATATTCACGTCCATCTGGGCTGATTG-3′; H650Q: 5′-CTGAAGATAATGACTCAACTGGGGCCACATTTGAAC-3′, 5′-GTTCAAATGTGGCCCCAGTTGAGTCATTATCTTCAG-3′; N659S: 5′-CATTTGAACATTGTAAGCTTGCTGGGAGCCTG-3′, 5′-CAGGCTCCCAGCAAGCTTACAATGTTCAAATG-3′; L705P: 5′-GAGAAGCCAAAGAAAGAGCCGGATATCTTTGGATTGAACC-3′, 5′-GGTTCAATCCAAAGATATCCGGCTCTTTCTTTGGCTTCTC-3′; R748G: 5′-CAGTATGTCCCCATGCTAGAAGGCAAAGAGGTTTCTAAATATTC-3′, 5′-GAATATTTAGAAACCTCTTTGCCTTCTAGCATGGGGACATACTG-3′; Y849S: 5′-GCATGATTCGAACTCTGTGTCGAAAGGCAG-3′, 5′-CTGCCTTTCGACACAGAGTTCGAATCATGC-3′.
Constructs were sequenced and shuttled into the pMY-IG vector (a kind gift of Dr Toshio Kitamura, University of Tokyo, Tokyo, Japan).5 The pMY-IG is a retroviral vector harboring a “gateway” cassette for insertion of the respective gene which is followed by an internal ribosomal entry site and an enhanced green fluorescence protein (EGFP) sequence for flow cytometric selection of transduced cells.
Retroviral transduction of 32D cells
For generation of retroviral supernatants, Plat-E–packaging cells were transfected with pMY constructs (empty vector, wild-type [wt] PDGFRA, and different PDGFRA mutations) and supernatants were collected every 12 hours. Stable cell lines (32D empty vector, 32D PDGFRA wt, and other analyzed cell lines) were generated by 3 rounds of retroviral transduction of 32D cells, followed by selection of EGFP-positive or highly EGFP-positive cells by fluorescence-activated cell sorting (FACS; top 10% quantile; except for FIP1L1-PDGFRA and N659S and Y849S mutants, where this was not necessary).
Growth curves and proliferation assays
For growth analysis, 1 × 106 cells per well were plated without IL-3 into a 6-well dish containing 5 mL of medium and counted daily. Wells were adjusted to 5 mL and split daily to maintain cells in a logarithmic growth phase. Total cell numbers were calculated by cell counting after trypan blue staining, and cell growth was calculated by taking into account the dilution factors of the previous days. Cells were cultured in triplicates. For proliferation assays, 2 × 104 cells per well were seeded in triplicates without IL-3 in a 96-well dish. Cells were incubated with different concentrations of imatinib for 72 hours. At the end of the culture period, an MTS assay using 3-(4,5-dimethylthiazol-2-yl)-5-(3-carboxymethoxyphenyl)-2-(4-sulfophenyl)-2H-tetrazolium, inner salt (MTS) was performed. Twenty microliters of MTS/phenazine methosulfate (PMS) solution (Promega) was added and optical density at OD490 was measured after 2 hours of incubation.
CFU assay
Colony-forming unit (CFU) assays were performed in Methocult M3231 methylcellulose (StemCell Technologies), containing no supplemented cytokines to assay for growth factor–independent clones. Cells were IL-3–deprived and seeded in triplicates into 35-mm–diameter dishes containing 200 cells in 1 mL of methylcellulose each. Numbers of CFU were determined 6 days after plating.
Western blotting
Stable 32D PDGFRA cell lines were starved from IL-3 and serum for 12 hours in 0.5% fetal calf serum (FCS). Subsequently, cells were washed once with ice-cold phosphate-buffered saline (PBS) and lysed with buffer containing 150mM sodium chloride, 1% Nonidet P-40 (NP-40), 50mM Tris pH 8.0, 0.5% sodium deoxycholate, 0.1% sodium dodecyl sulfate (SDS), and protease/phosphatase inhibitors (Na3VO4, Sigma-Aldrich; complete EDTA-free, Roche). Cell lysates were spun at 20 000g for 15 minutes. Lysates were resuspended in SDS sample buffer, boiled, and separated by SDS–polyacrylamide gel electrophoresis (PAGE). Proteins were blotted onto Immobilon P membranes (Millipore) and stained with the indicated antibody (pSTAT5, 05-495, Upstate/Millipore; STAT5, sc835, Santa Cruz Biotechnology; pAKT, 4058S; AKT, 9272; pAKT, 3164; PDGFRA, 3164, pPDGFRA, 2992, Cell Signaling; β-actin, Sigma-Aldrich). Detection was done with a secondary antibody, labeled with horseradish peroxidase (HRP)–coupled secondary antibodies and chemiluminescence reagent (ECL-Plus; GE Healthcare) were used for detection of the bands.
Flow cytometric analysis
32D cells and cells from the PB, bone marrow (BM), or spleen from the transplanted mice were isolated as described previously.6 Lysis of enucleated red blood cells was achieved by applying AKC buffer. After washing, cells were analyzed using a FACSCalibur machine (BD Biosciences) for EGFP.
32D cell transplantation and imatinib treatment
Retrovirally transduced 32D cells were resuspended in PBS (1.2 × 106/ 200μL) and 1.2 × 106 cells were injected into the tail veins of 6- to 8-week-old syngeneic C3H/HeJ mice. Mice were analyzed at certain indicated time points or when moribund. PB was collected from the retro-orbital plexus. Imatinib treatment of injected mice started 5 days after injection. Administration was performed 2 times daily by oral gavage of 100 μL of imatinib solution (62.5 mg of imatinib per kilogram body weight solved in water; LC Labs).
Statistical analysis
Statistical analyses were performed using the nonparametric Mann-Whitney U test and presented as mean ± SD (P < .05) was considered statistically significant. Statistical analysis of survival was performed using the log-rank test.
Results
PDGFRA expression and gene mutations in HES patients
Sequencing of the PDGFRA gene in 87 HES patients, in whom the absence of FIP1L1-PDGFRA was confirmed, revealed the presence of known single nucleotide polymorphisms (SNPs; Table 1) as well as 9 novel PDGFRA gene point mutations in 7 patients. Of the latter patients, 4 patients had only 1 mutation (R481G, N659S, L705P, Y849S), while 3 patients had 2 mutations (I562M and H570R, H650Q and R748G, as well as Y849S and L507P; Table 2). None of these novel mutations has been described as a SNP. No point mutation was found in a separate set of 35 healthy controls. In addition, because 1 of the HES patients had a history of CLL, we sequenced PDGFRA in 40 patients with CLL without eosinophilia but found no PDGFRA mutations in CLL patients (data not shown). Because we had previously shown that a fraction of patients with HES show PDGFRA overexpression, we analyzed all patients for PDGFRA expression by quantitative RT-PCR. As depicted in Tables 1 and 2, 36 of 87 (42.5%) of patients showed PDGFRA overexpression, including the patients harboring the R481G, I562M and H570R, H650Q and R748G, or L705P mutations.
Results from PDGFRA gene sequencing
| . | Patients, n (%) . |
|---|---|
| Point mutations | 7 (8) |
| Wild type | |
| No polymorphism | 46 (52.9) |
| With polymorphisms | 34 (39.1) |
| P567P | 17 (19.5) |
| A603A | 2 (2.3) |
| S616S | 1 (1.1) |
| S752S | 1 (1.1) |
| S478P, V824V | 6 (6.9) |
| S478P, A603A, V824V | 3 (3.4) |
| P567P, S478P, V824V | 1 (1.1) |
| S478P, P567P, A603A, V824V | 2 (2.3) |
| S478P, P567P, A603A, P744P, V824V | 1 (1.1) |
| PDGFRA overexpression (among all patients) | 36 (42.5) |
| . | Patients, n (%) . |
|---|---|
| Point mutations | 7 (8) |
| Wild type | |
| No polymorphism | 46 (52.9) |
| With polymorphisms | 34 (39.1) |
| P567P | 17 (19.5) |
| A603A | 2 (2.3) |
| S616S | 1 (1.1) |
| S752S | 1 (1.1) |
| S478P, V824V | 6 (6.9) |
| S478P, A603A, V824V | 3 (3.4) |
| P567P, S478P, V824V | 1 (1.1) |
| S478P, P567P, A603A, V824V | 2 (2.3) |
| S478P, P567P, A603A, P744P, V824V | 1 (1.1) |
| PDGFRA overexpression (among all patients) | 36 (42.5) |
In a screen 87 patients with idiopathic HES were sequenced for PDGFRA mutations.
Patients with PDGFRA point mutations
| ID . | Clinical diagnosis . | Mutation . | Polymorphism . | PDGFRA overexpression . | Sex . | Age, y . | Eosinophil count, /μL . |
|---|---|---|---|---|---|---|---|
| 1 | HES | R481G | P567P | Yes | Male | 76 | 276* |
| 2 | HES | I562M, H570R | S478P, A603A | Yes | Male | 76 | 810* |
| 3 | HES and CLL | H650Q, R748G | P567P | Yes | Female | 65 | 4320 |
| 4 | HES | L705P | P567P | Yes | Male | 70 | 5334 |
| 5 | HES | Y849S | P567P, V824V | No | Male | 67 | NA |
| 6 | HES | Y849S, L507P | None | No | Male | 25 | NA |
| 7 | HES | N659S | P567P | No | Female | 45 | 204* |
| ID . | Clinical diagnosis . | Mutation . | Polymorphism . | PDGFRA overexpression . | Sex . | Age, y . | Eosinophil count, /μL . |
|---|---|---|---|---|---|---|---|
| 1 | HES | R481G | P567P | Yes | Male | 76 | 276* |
| 2 | HES | I562M, H570R | S478P, A603A | Yes | Male | 76 | 810* |
| 3 | HES and CLL | H650Q, R748G | P567P | Yes | Female | 65 | 4320 |
| 4 | HES | L705P | P567P | Yes | Male | 70 | 5334 |
| 5 | HES | Y849S | P567P, V824V | No | Male | 67 | NA |
| 6 | HES | Y849S, L507P | None | No | Male | 25 | NA |
| 7 | HES | N659S | P567P | No | Female | 45 | 204* |
HES indicates idiopathic hypereosinophilic syndrome; CLL, chronic lymphocytic leukemia; and NA, not available.
During treatment with prednisone and cyclophosphamide.
PDGFRA mutations transform myeloid cells
To screen which of the PDGFRA point mutants possess transforming activity, we retrovirally expressed each mutant in factor-dependent murine myeloid 32D cells and analyzed the resulting cell lines for factor-independent cell growth. While all of the mutant cell lines grew in the presence of WEHI as a source of IL-3, 4 mutant cell lines (H650Q, N659S, R748G, and Y849S) survived in the absence of IL-3. The N659S and Y849S mutants immediately showed exponential growth in liquid culture and clonogenic assays. In addition, the H650Q and R748G PDGFRA mutant cell lines also showed exponential growth and increased colony formation in the absence of IL-3 when they were sorted for high EGFP expression (top 10%; Figure 1A-B). These effects were similar to those seen with 32D cells transduced with FIP1L1-PDGFRA, Flt3-ITD, or BCR-ABL1 (Figure 1A). No relevant cell or colony growth was detected for R481G, L507P, I562M, H570R, L705P mutants or 32D cells transduced with wt PDGFRA, wt JAK2, or the empty vector (Figure 1B), regardless of whether they were sorted for high EGFP expression or not. PDGFRA transcripts were readily detected in all of the transduced cells (not shown), and all of the cells expressed EGFP and PDGFRA, as assessed by Western blotting (Figure 1C) and flow cytometry (data not shown). Because H650Q and R748G were present in the same patient (Table 2), we investigated whether both mutations occurred on the same allele. To do this, cloning of the PCR products from this patient was performed and revealed that the resulting 40 Escherichia coli clones which were analyzed contained either the H650Q or the R748G mutation. These results suggest that the H650Q and R748G mutations occurred on separate alleles. The SNP P567P was present in all PCR clones and was thus not informative (homozygous SNP).
Expression of specific PDGFRA mutations in 32D cells overcomes IL-3 dependence. 32D cells were retrovirally transduced with PDGFRA vectors containing mutations as specified in the results section or empty vector, FIP1L1-PDGFRA, JAK2wt, JAK2V617F, BCR-ABL1 or FLT3-ITD. (A) Growth capacity of all mutant PDGFRA cell lines without IL-3. PDGFRA H650Q, N659S, R748G, and Y849S induce IL-3–independent growth in 32D cells. Cells expressing the indicated mutations were seeded without IL-3 and counted daily for 5 days. The graph depicts mean viable cell numbers taken from a representative experiment performed in triplicates. The results were confirmed in 3 independent experiments. (B) Clonogenic growth in semisolid medium. The 32D cells expressing the indicated mutations were plated in triplicates in methyl cellulose media without IL-3 at a concentration of 200 cells per dish. Colonies were counted on day 6. These results were confirmed in 3 independent experiments. (C) Western blot experiments of 32D cell lines. Total cell lysates of IL-3– and 0.5% FCS-deprived (12-hour starvation) 32D cells were conducted. Blots were stained with the indicated phosphorylation-specific or total antibodies. PDGFRA and pPDGFRA antibodies recognize 2 bands, the mature form of the receptor with a size of approximately 180 kDa and an incompletely glycosylated precursor at about 160 kDa.37 Stat5 and Stat5 phosphorylation were detected on a second membrane using same lysates and same amounts of protein.
Expression of specific PDGFRA mutations in 32D cells overcomes IL-3 dependence. 32D cells were retrovirally transduced with PDGFRA vectors containing mutations as specified in the results section or empty vector, FIP1L1-PDGFRA, JAK2wt, JAK2V617F, BCR-ABL1 or FLT3-ITD. (A) Growth capacity of all mutant PDGFRA cell lines without IL-3. PDGFRA H650Q, N659S, R748G, and Y849S induce IL-3–independent growth in 32D cells. Cells expressing the indicated mutations were seeded without IL-3 and counted daily for 5 days. The graph depicts mean viable cell numbers taken from a representative experiment performed in triplicates. The results were confirmed in 3 independent experiments. (B) Clonogenic growth in semisolid medium. The 32D cells expressing the indicated mutations were plated in triplicates in methyl cellulose media without IL-3 at a concentration of 200 cells per dish. Colonies were counted on day 6. These results were confirmed in 3 independent experiments. (C) Western blot experiments of 32D cell lines. Total cell lysates of IL-3– and 0.5% FCS-deprived (12-hour starvation) 32D cells were conducted. Blots were stained with the indicated phosphorylation-specific or total antibodies. PDGFRA and pPDGFRA antibodies recognize 2 bands, the mature form of the receptor with a size of approximately 180 kDa and an incompletely glycosylated precursor at about 160 kDa.37 Stat5 and Stat5 phosphorylation were detected on a second membrane using same lysates and same amounts of protein.
PDGFRA mutants are constitutively active and are sensitive to imatinib
We first sought to investigate whether the mutants were able to induce Stat5 activation. Indeed, after IL-3 deprivation, we found that the 4 transforming mutants, H650Q, N659S, R748G, Y849S as well as FIP1L1-PDGFRA but none of the other mutants or wt PDGFRA-transduced cells showed constitutive phosphorylation of Stat5 (Figure 1C).
To investigate whether the mutant receptors retained responsiveness to ligand, we stimulated IL-3–starved 32D PDGFRA mutant cells with PDGF-AA. We found that none of the cells showed an additional increase of Stat5 phosphorylation on PDGF-AA stimulation (Figure 2A). However, Akt phosphorylation was strongly increased in both PDGFRA wt cells and the H650Q, N659S, R748G, and Y849S mutant cells but not FIP1L1-PDGFRA mutants (Figure 2A), demonstrating that the PDGFRA point mutations do not alter sensitivity to PDGF ligand.
32D cells expressing mutated PDGFRA retain ligand dependent phosphorylation of AKT and imatinib sensitivity in vitro. (A) Activation of different signaling pathways by PDGF-AA. Cell mutants were starved overnight in medium containing 0.5% FCS and stimulated with 10 ng/mL PDGF-AA for 10 minutes. Total cell lysates were prepared, and the Western blot membranes were stained with the indicated phosphorylation-specific antibodies. (B) MTS assay in presence of imatinib and calculated IC50 values. The same 32D cells were used in a Cell Titer 96 Aqueous Solution Assay to measure the influence of imatinib on proliferation after 72 hours of imatinib exposure. Each point represents the mean percentage of growth compared with the untreated cells from 3 independent experiments. Data were used to calculate IC50 values with GraphPad Prism 5. (C) Inhibition of intracellular signaling by imatinib treatment. 32D cell mutants were starved overnight in medium containing 0.5% FCS and treated with the indicated concentrations of imatinib for 2 hours. Total cell lysates were separated by SDS-PAGE. After blotting, the blots were stained with a phosphorylation-specific Stat5, total Stat5, or β-actin antibody. (D) FACS analysis of imatinib-treated mutant 32D cell lines. Cells were incubated with 0.5 or 5μM imatinib or vehicle for 72h and 7-AAD stained. Depicted percentages and gates represent remaining GFP-positive and 7-AAD negative cells. The figure shows 1 representative experiment of 2 independent experiments.
32D cells expressing mutated PDGFRA retain ligand dependent phosphorylation of AKT and imatinib sensitivity in vitro. (A) Activation of different signaling pathways by PDGF-AA. Cell mutants were starved overnight in medium containing 0.5% FCS and stimulated with 10 ng/mL PDGF-AA for 10 minutes. Total cell lysates were prepared, and the Western blot membranes were stained with the indicated phosphorylation-specific antibodies. (B) MTS assay in presence of imatinib and calculated IC50 values. The same 32D cells were used in a Cell Titer 96 Aqueous Solution Assay to measure the influence of imatinib on proliferation after 72 hours of imatinib exposure. Each point represents the mean percentage of growth compared with the untreated cells from 3 independent experiments. Data were used to calculate IC50 values with GraphPad Prism 5. (C) Inhibition of intracellular signaling by imatinib treatment. 32D cell mutants were starved overnight in medium containing 0.5% FCS and treated with the indicated concentrations of imatinib for 2 hours. Total cell lysates were separated by SDS-PAGE. After blotting, the blots were stained with a phosphorylation-specific Stat5, total Stat5, or β-actin antibody. (D) FACS analysis of imatinib-treated mutant 32D cell lines. Cells were incubated with 0.5 or 5μM imatinib or vehicle for 72h and 7-AAD stained. Depicted percentages and gates represent remaining GFP-positive and 7-AAD negative cells. The figure shows 1 representative experiment of 2 independent experiments.
Imatinib is a strong PDGFRA and PDGFRB inhibitor, but imatinib resistance has been described both for BCR-ABL1 and FIP1L1-PDGFRA mutants.4,7,8 We assessed whether the transforming mutants were sensitive to imatinib treatment in vitro. Indeed, all mutants retained sensitivity to imatinib, as detected by an MTS assay (Figure 2B). A dose-dependent curve fitting algorithm from GraphPad Prism 5.0 was used to determine IC50 values of all 32D mutants (2.0nM H650Q; 159nM N659S; 0.9nM R748G; 2.6nM Y849S; 1.8nM FIP1L1-PDGFRA; 689nM BCR-ABL1), showing that H650Q, R748G, and Y849S mutants were as sensitive to imatinib as FIP1L1-PDGFRA, whereas mutant N659S was less sensitive but still more sensitive than BCR-ABL1 (Figure 2B). As expected, JAK2V617F mutants were insensitive to imatinib. Stat5 phosphorylation was inhibited by imatinib in all sensitive cell lines (Figure 2C). Imatinib exposure induced cell death as shown by 7-AAD positivity and loss of EGFP expression (Figure 2D).
PDGFRA mutants H650Q and R748G induce leukemia-like disease in vivo similar to FIP1L1-PDFGRA
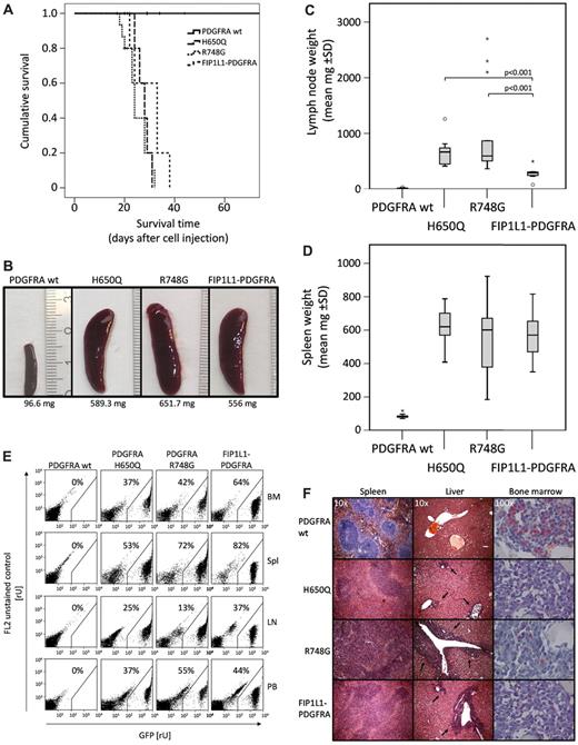
Mutants involving the 659 and 849 amino acids had previously been shown to possess transforming potential in GIST, and our own results in 32D cells harboring the N659S and Y849S mutants showed that these 2 mutants immediately induced IL-3–independent growth.4,9,10 However, IL-3–independent clonogenic growth of H650Q and R748G cell lines was only seen after sorting for highly expressing clones. We sought to investigate whether these mutant cell lines were able to grow in vivo and induce a leukemia-like disease. Intravenous injection of 32D cell lines harboring the H650Q or R748G point mutants, or FIP1L1-PDGFRA into syngeneic C3H/HeJ mice readily induced fatal leukemia-like disease within 20 to 40 days after injection (Figure 3A), while animals receiving 32D cells overexpressing wild-type PDGFRA showed no signs of disease for at least 8 months (data not shown) and showed no EGFP-positive cells on autopsy (Figure 3E). Diseased mice unequivocally showed splenomegaly (Figure 3B,D) and lymphadenopathy (Figure 3C). Intriguingly, the degree of lymphadenopathy was significantly higher in the recipients of the H650Q and R748G mutants than those receiving FIP1L1-PDGFRA–expressing cells (Figure 3C). FACS analysis demonstrated EGFP-positive donor cells in all affected organs analyzed (PB, BM, spleen, and lymph nodes; Figure 3E). In addition, histologic analysis showed infiltrates in the perivascular regions of the liver and a disturbed follicular structure of the spleen as well as displacement of normal granulocytic cells by blastlike cells in the BM (Figure 3F).
PDGFRA point mutations show increased lymphadenopathy compared with the FIP1L1-PDGFRA fusion in a syngeneic transplantation model. (A) H650Q and R748G are transforming in vivo. Kaplan-Meier plot shows survival of C3H/HeJ mice injected with 1.2 × 106 cells of 32D cell lines retrovirally expressing PDGFRA wt (n = 29), H650Q (n = 4), R748G (n = 15), and FIP1L1-PDGFRA (n = 5). (B) Diseased mice show significant enlargement of the spleen. Mice were killed on day 22 after injection for analysis. The numbers below the photographs depict spleen weight. (C-D) Lymph node and spleen weight of injected mice. Moribund or dead mice were analyzed for spleen and lymph node weight, controls were analyzed at various time points (range days 22-57; PDGFRA wt n = 17; H650Q n = 14; R748G n = 14; FIP1L1-PDGFRA n = 10). Included are untreated mice and mice treated with water by oral gavage. No statistical difference was observed between the 2 control groups (untreated vs water-treated) with the exception of R748G mice, because of 3 outliers which harbored greatly enlarged lymph nodes but marginally significantly smaller spleens. Statistical significance was tested with the nonparametric Mann-Whitney U test. (E) Hematopoietic and lymphatic organs show invasion of GFP-positive 32D cells. Bone marrow (BM), spleen (Spl), lymph nodes (LN), and peripheral blood cells (PB) were analyzed by flow cytometry for the presence of GFP-positive 32D cells. Depicted gates and percent values represent GFP-positive cells. Shown is 1 mouse of each group, analyzed 22 days after injection. (F) Histologic analysis of spleen, liver, and BM on day 22 after injection was performed after HE (hematoxylin/eosin) or NACE (Naphthyl acetate (chloro-)esterase) staining and showed infiltrates in the perivascular regions of the liver (arrows), a disturbed follicular structure of the spleen and remarkable reduction of NACE-positive cells in BM. Spleen and liver slides are depicted at ×10 magnification, BM at ×100.
PDGFRA point mutations show increased lymphadenopathy compared with the FIP1L1-PDGFRA fusion in a syngeneic transplantation model. (A) H650Q and R748G are transforming in vivo. Kaplan-Meier plot shows survival of C3H/HeJ mice injected with 1.2 × 106 cells of 32D cell lines retrovirally expressing PDGFRA wt (n = 29), H650Q (n = 4), R748G (n = 15), and FIP1L1-PDGFRA (n = 5). (B) Diseased mice show significant enlargement of the spleen. Mice were killed on day 22 after injection for analysis. The numbers below the photographs depict spleen weight. (C-D) Lymph node and spleen weight of injected mice. Moribund or dead mice were analyzed for spleen and lymph node weight, controls were analyzed at various time points (range days 22-57; PDGFRA wt n = 17; H650Q n = 14; R748G n = 14; FIP1L1-PDGFRA n = 10). Included are untreated mice and mice treated with water by oral gavage. No statistical difference was observed between the 2 control groups (untreated vs water-treated) with the exception of R748G mice, because of 3 outliers which harbored greatly enlarged lymph nodes but marginally significantly smaller spleens. Statistical significance was tested with the nonparametric Mann-Whitney U test. (E) Hematopoietic and lymphatic organs show invasion of GFP-positive 32D cells. Bone marrow (BM), spleen (Spl), lymph nodes (LN), and peripheral blood cells (PB) were analyzed by flow cytometry for the presence of GFP-positive 32D cells. Depicted gates and percent values represent GFP-positive cells. Shown is 1 mouse of each group, analyzed 22 days after injection. (F) Histologic analysis of spleen, liver, and BM on day 22 after injection was performed after HE (hematoxylin/eosin) or NACE (Naphthyl acetate (chloro-)esterase) staining and showed infiltrates in the perivascular regions of the liver (arrows), a disturbed follicular structure of the spleen and remarkable reduction of NACE-positive cells in BM. Spleen and liver slides are depicted at ×10 magnification, BM at ×100.
In vivo imatinib treatment prolongs survival of mice injected with PDGFRA mutant cell lines
To investigate whether imatinib treatment can rescue mice injected with PDGFRA-mutant cells, we treated mice injected with wt PDGFRA, H650Q, R748G, or FIP1L1-PDGFRA–overexpressing cells twice daily with imatinib by oral gavage starting on day 5 postinjection. Imatinib treatment of mice injected with PDGFRA wt cells had no negative impact on survival but significantly prolonged survival in all other groups (Figure 4A). In addition, there was a significant decrease of lymphadenopathy in all treated mice (Figure 4B). Splenomegaly was significantly decreased at the time of the final analysis in the case of the H650Q and R748G single mutants, while differences in spleen weight were not significantly reduced by imatinib in mice receiving FIP1L1-PDGFRA cells (Figure 4C).
Imatinib treatment of mutant 32D PDGFRA cell-injected mice prolongs survival and decreases lymphadenopathy. Mice were injected with 1.2 × 106 cells of indicated cell lines (32D PDGFRA wt [−imatinib/+imatinib n = 5/5], H650Q [n = 5/5], R748G [n = 5/5], and FIP1L1-PDGFRA [n = 4/5]) and treated with 62.5 mg of imatinib per kilogram body weight twice daily by oral gavage from day 5 after cell injection. One mouse was excluded because of late death on day 50 supposedly because of infection without comparable lymphadenopathy (PDGFRA wt). (A) Injected cells are susceptible to imatinib treatment, prolonging survival of mice. Kaplan-Meier plots show survival of injected mice (survival curves for PDGFRA wt overlap). Statistical significance was tested with the log-rank test. (B-C) Treatment with imatinib consistently decreases lymphadenopathy and spleen weight of 32D PDGFRA H650Q and R748G-injected mice as shown by lymph node and spleen weight. Moribund or dead mice were analyzed for spleen and lymph node weight; animals surviving for 57 days were killed and included. Statistical significance was tested with the Mann-Whitney U test. Autopsy of the 4 surviving imatinib-treated FIP1L1-PDFGRA mice showed splenomegaly in 3 of the mice, while 1 of the mice showed a normal spleen weight. Therefore, although splenomegaly did develop in some of these mice, the difference was not statistically significant.
Imatinib treatment of mutant 32D PDGFRA cell-injected mice prolongs survival and decreases lymphadenopathy. Mice were injected with 1.2 × 106 cells of indicated cell lines (32D PDGFRA wt [−imatinib/+imatinib n = 5/5], H650Q [n = 5/5], R748G [n = 5/5], and FIP1L1-PDGFRA [n = 4/5]) and treated with 62.5 mg of imatinib per kilogram body weight twice daily by oral gavage from day 5 after cell injection. One mouse was excluded because of late death on day 50 supposedly because of infection without comparable lymphadenopathy (PDGFRA wt). (A) Injected cells are susceptible to imatinib treatment, prolonging survival of mice. Kaplan-Meier plots show survival of injected mice (survival curves for PDGFRA wt overlap). Statistical significance was tested with the log-rank test. (B-C) Treatment with imatinib consistently decreases lymphadenopathy and spleen weight of 32D PDGFRA H650Q and R748G-injected mice as shown by lymph node and spleen weight. Moribund or dead mice were analyzed for spleen and lymph node weight; animals surviving for 57 days were killed and included. Statistical significance was tested with the Mann-Whitney U test. Autopsy of the 4 surviving imatinib-treated FIP1L1-PDFGRA mice showed splenomegaly in 3 of the mice, while 1 of the mice showed a normal spleen weight. Therefore, although splenomegaly did develop in some of these mice, the difference was not statistically significant.
Discussion
Considerable progress has been achieved in our understanding of the pathogenesis of CEL/HES through the identification of tyrosine kinase fusion genes and abnormal clonal T cells that overproduce eosinophilopoietic cytokines. However, these abnormalities are only found in a maximum of 20%-35% of patients and, therefore, the molecular pathogenesis still remains unknown for the majority of patients. Here, we report on the identification of several novel point mutations within functionally relevant domains of the receptor tyrosine kinase PDGFRA in HES patients.
Several of these mutations were functionally not related to growth factor independence (R481G, L507P, I562M, H570R, L705P). In contrast, 4 mutations possessed transforming potential (H650Q, N659S, R748G, and Y849S). The N659S and Y849S mutations were identified in 1 and 2 patients with HES, respectively, and similar mutations had previously been identified in patients with GIST.4,10,11 The H650Q and R748G mutations were found in a 64-year-old female who had a 3-year history of B-CLL and was in remission after rituximab-based immunochemotherapy when eosinophilia first occurred. Eosinophil counts fluctuated between 1000/μL and 4560/μL until B-CLL relapsed approximately 2 years later, and the patient died approximately 10 months later despite chemotherapy. Transforming activity of H650Q and R748G in 32D cells was only detected on sorting for high expressor cells. Interestingly, the patient harboring these mutants showed overexpression of PDGFRA, suggesting that these 2 mutants may be weaker transforming mutants compared with the strong oncogenic mutations N659S and Y849S. A similar phenomenon was described for BCR-ABL–transduced CD34+ cells from human cord blood,12 where BCR-ABLhigh but not BCR-ABLlow expressors showed factor-independent proliferation. Nevertheless, cells overexpressing H650Q and R748G were able to induce fatal leukemia-like disease in mice, suggesting that they were indeed involved in the pathogenesis of HES in this patient.
While the Y849S mutation was identified in 2 patients, none of the other mutations occurred more than once in our cohort of patients (Table 2). However, previously reported novel mutations such as CBL mutations in acute myeloid leukemia (AML) were initially only found in 1 of 150 patients,13 but subsequently confirmed in up to 9% of secondary AML14 and myeloproliferative and myelodysplastic syndromes.15 We found that CD3+ T lymphocytes from the patient with the N659S mutation did not harbor this mutation (data not shown), showing that the mutation is acquired. In addition, we clearly demonstrate biologic relevance of this and the other 3 activating mutants. This suggests that these mutations are driver mutations for malignant growth. In contrast, the remaining mutations are likely to be mere passenger mutations as described for the Flt3 locus in AML,16 although we cannot completely rule out that some of these mutants do possess weak transforming potential, possibly in conjunction with other yet undefined aberrations.
Our data show that the H650Q and R748G mutations were not located on the same allele because none of the sequencing products showed both mutations, as analyzed by individual bacterial clones. Because the P567P SNP was present in all bacterial clones and was therefore homozygous, we cannot distinguish between the possibility that both mutations in this patient occurred on separate alleles in the same cell or in different cell clones. As both mutations harbor transforming potential on their own, it is likely that 2 different cell clones were present.
The H650Q and N659S mutations are located in the first tyrosine kinase domain of PDGFRA (exon 14) in close proximity to the ATP-binding site (amino acid 627) and close to the kinase insert domain that separates the 2 kinase domains. The replacement of a basic charged histidine by the neutral nonpolar glutamine residue is not located in the proximity of any known protein-binding site, and therefore, the mechanism of receptor activation resulting from this amino acid exchange remains elusive at this point. In contrast, the R748G mutation is located in the 104 amino acid–spanning kinase insert domain (amino acids 691 to 795; exon 16). This region is rich of tyrosine residues known to be autophosphorylated on activation of the receptor, thus enabling the receptor to directly recruit different SH2 domain–containing proteins such as Src and SHP2 or indirectly as proposed for GRB2.17
Finally, the Y849S mutation is located in the activation loop of PDGFRA (exon 18) and affects the main tyrosine residue that leads to increased catalytic efficiency of the PDGFRA on autophosphorylation.18 Interestingly, the H650Q, R748G, and Y849S mutants were highly sensitive to imatinib-mediated kinase inhibition, while the N659S mutant showed a lower sensitivity.
Activating mutations in PDGFRA have been described in diverse malignancies. Most frequently, they are found in approximately 8% of all patients with GIST.19 Up to 97% of PDGFRA mutations are located in exon 18 which codes for the tyrosine kinase domain (D842V/Y/I, D846Y, Y849C as well as deletions and longer mutations spanning at least 1 of the amino acid residues D842 or D846)4,9,10,20-29 and approximately 3% in exon 12 which codes for the juxtamembrane domain (V561D and deletions/insertions of 2 or more amino acids including the V561 residue or residue S566).4,9,21,22,27,28,30 To date, only 3 patients have been described with mutations in exon 14 which codes for the tyrosine kinase domain 1 (N659K).10 In inflammatory fibroid polyps (IFPs), rare cases of PDGFRA mutations in exon 12 and 18 have been reported (V561D, D842V/I mutations, different deletions spanning position 556 and 571 as well as small deletions around position 824 to 848).31 In addition, 2 AML cases were described with PDGFRA mutations in exon 17 and 19 (F808L, N870S)32 and 1 acute lymphoblastic leukemia (ALL) case with a mutation in exon 10 which encodes the extracellular fifth Ig-like domain (A509D).33 Lastly, 4 cases with PDGFRA mutations (C235Y in exon 5, W349C in exon 7 [n = 2], V536E in exon 11)20 and 2 cases with deletions34,35 have been reported in patients suffering from glioblastoma multiforme.
The finding of imatinib-sensitive PDGFRA point mutations in patients with HES and CEL suggests that all patients without underlying tyrosine kinase fusion genes should be screened for the presence of activating point mutations and treated with imatinib. However, because in our series, PDGFRA-overexpressing cases were overrepresented and lymphocytic variants of HES were not formally excluded. These data need extension as well as confirmation, and we suggest that more research should be performed to identify the frequency of PDGFRA mutants in larger cohorts of patients. Importantly, novel point mutants should be rigorously tested for their transforming potential as well as tyrosine kinase inhibitor (TKI) sensitivity to exclude passenger mutations such as those seen in our own screen as well as those described for FLT3-ITD in AML.16 In addition, we need to learn more about the imatinib sensitivity of all of the mutant cells in vivo in patients before we can confirm or exclude that these mutations are involved in the pathogenesis of the disease. Finally, the interesting finding of PDGFRA point mutations and deletions in IFPs31 which are characterized by an inflammatory infiltrate rich in eosinophils raises the issue of a potential common pathogenesis of IFPs and hypereosinophilic neoplasms with PDGFRA mutations. It will be interesting in the future to dissect spindle cells and eosinophils from IFPs and define the exact cell population harboring the PDGFRA mutation.
Surprisingly, animals injected with 32D PDGFRA H650Q and R748G mutant cells showed a significantly stronger degree of lymphadenopathy compared with mice injected with 32D FIP1L1-PDGFRA cells (P < .001, P = .007, P < .001, respectively, Figure 3C) while the degree of splenomegaly was not different (Figure 3D). One major difference between the PDGFRA point mutants (H650Q and R748G) and the FIP1L1-PDGFRA fusion protein is that the PDGFRA point mutants but not FIP1L1-PDGFRA retain surface expression through transmembrane localization. Along this line, our results demonstrate that the ligand (PDGF-AA) was able to induce phosphorylation of downstream signaling molecules such as Akt only in the point mutant-transduced cells but not in the FIP1L1-PDGFRA–transduced cells (Figure 2A). This fact renders the PDGFRA point mutant-expressing cells responsive to exogenous PDGF which has been described to be expressed in lymph node stromal cell lines,36 suggesting that this may play a role in the preferential lymph adenopathy seen with these mutants.
In conclusion, we describe novel PDGFRA point mutations that transform growth factor–dependent hematopoietic cell lines in vitro and induce leukemia-like disease in vivo. Moreover, our in vitro and in vivo findings suggest that imatinib may be effective in patients with activating PDGFRA point mutations. Although only found in a minority of patients, the screening of HES patients for those mutations may therefore allow selection of patients with a response to imatinib or alternative tyrosine kinase inhibitors. In addition, our data extend the spectrum of diseases harboring PDGFRA point mutations and suggest common oncogenic pathways in idiopathic HES and GIST. If our results are confirmed by other groups, the current WHO classification of MPN may have to be extended to include PDGFRA point mutations.
The publication costs of this article were defrayed in part by page charge payment. Therefore, and solely to indicate this fact, this article is hereby marked “advertisement” in accordance with 18 USC section 1734.
Acknowledgments
We thank Tilmann Spieker for histologic examination, Linda Kamp and Teresa Schumacher for excellent technical assistance, as well as Carl-Hendrik Heldin and Toshio Kitamura for kind gifts of plasmids.
This work was supported by the Deutsche Forschungsgemeinschaft (KO2155/2-1 and KO2155/2-2), Innovative Forschung Münster (IMF KO-120819 and IMF SC-220905), the Medical Research Council (G0600782), and the Deutsche José Carreras Leukämie-Stiftung (DJCLS R06/08v, R09/29f, and H03/01).
Authorship
Contribution: C.E., P.E., C.W., H.S., A.R., and S.K. designed research; P.E., C.W., and A.R. sequenced patient samples; C.E., M.F., M. Schemionek, M. Stehling, and S.K. performed cell line and mouse research; C.E., P.E., C.W., H.S., N.C.P.C., A.H., W.-K.H., W.E.B., C.M.-T., A.R., and S.K. analyzed the data; and C.E., P.E., A.R., and S.K. wrote the paper.
Conflict-of-interest disclosure: A.H., A.R., and S.K. serve on the Novartis Advisory Board. A.H. and A.R. receive honoraria from Novartis. S.K. receives research funding from Novartis (though not for the present project). The remaining authors declare no competing financial interests.
Correspondence: Priv-Doz Dr med Steffen Koschmieder, Department of Medicine/Hematology and Oncology, University of Münster, 48149 Münster, Germany; e-mail: Steffen.Koschmieder@ukmuenster.de.
References
Author notes
C.E., P.E., A.R., and S.K. contributed equally to the manuscript.



![Figure 4. Imatinib treatment of mutant 32D PDGFRA cell-injected mice prolongs survival and decreases lymphadenopathy. Mice were injected with 1.2 × 106 cells of indicated cell lines (32D PDGFRA wt [−imatinib/+imatinib n = 5/5], H650Q [n = 5/5], R748G [n = 5/5], and FIP1L1-PDGFRA [n = 4/5]) and treated with 62.5 mg of imatinib per kilogram body weight twice daily by oral gavage from day 5 after cell injection. One mouse was excluded because of late death on day 50 supposedly because of infection without comparable lymphadenopathy (PDGFRA wt). (A) Injected cells are susceptible to imatinib treatment, prolonging survival of mice. Kaplan-Meier plots show survival of injected mice (survival curves for PDGFRA wt overlap). Statistical significance was tested with the log-rank test. (B-C) Treatment with imatinib consistently decreases lymphadenopathy and spleen weight of 32D PDGFRA H650Q and R748G-injected mice as shown by lymph node and spleen weight. Moribund or dead mice were analyzed for spleen and lymph node weight; animals surviving for 57 days were killed and included. Statistical significance was tested with the Mann-Whitney U test. Autopsy of the 4 surviving imatinib-treated FIP1L1-PDFGRA mice showed splenomegaly in 3 of the mice, while 1 of the mice showed a normal spleen weight. Therefore, although splenomegaly did develop in some of these mice, the difference was not statistically significant.](https://ash.silverchair-cdn.com/ash/content_public/journal/blood/117/10/10.1182_blood-2010-05-286757/4/m_zh89991167360004.jpeg?Expires=1764988512&Signature=ALUUXBPAqp7tcv2xcdeGf4glArgoqnq42byJ3FZB4BBdSYFpqkiuLvyIoXKYmEl3CnOiS6mIpGgvXPJ9OTdKYXVitLIyemIKDXiPDJeUe7FQjRCXEYvuYkkhAn4r1hPWGsjc7r5vz6aOPpEVeSIS19wNSbLncTlp-EM47ilbG1C0aAlvnTVTuTQ5zoLFnN-Ij5qyIkslC04qsT~zrE4a~-c-6aHufZygazFmZz1zo4mn65HWi~Q1y23XBkuBacTQQXX~n2RurbUGPIwl22XZilSoZ8X2T6sgAkFA8h~0CW0keFSjA0ueyK-U7-aUoXB8qdOgUYqwVD0sZLiEHVuUmg__&Key-Pair-Id=APKAIE5G5CRDK6RD3PGA)
This feature is available to Subscribers Only
Sign In or Create an Account Close Modal