Abstract
Endothelial cells (ECs) express 2 members of the cadherin family, VE and N-cadherin. Although VE-cadherin induces EC homotypic adhesion, N-cadherin function in ECs remains largely unknown. EC-specific inactivation of either VE or N-cadherin leads to early fetal lethality suggesting that these cadherins play a nonredundant role in vascular development. We report here that VE-cadherin negatively controls junctional localization and expression of N-cadherin by limiting p120-catenin availability and reducing β-catenin transcriptional activity. Using EC lines expressing either VE or N-cadherin we found that both cadherins inhibit cell proliferation and apoptosis. Both trigger the phosphatidylinositol-3-OH-kinase (PI3K)–AKT-Forkhead-box protein-O1 (FoxO1) pathway and reduce β-catenin transcriptional activity. The extent of signaling correlates with the total level of cadherins regardless of the type of cadherin expressed. In contrast, basal and fibroblast growth factor (FGF)–induced cell motility is promoted by N-cadherin and strongly inhibited by VE-cadherin. This opposite effect is partly because of the ability of VE-cadherin to associate with FGF receptor and the density-enhanced phosphatase-1 (Dep-1) which, in turn, inhibits receptor signaling. We conclude that VE and N-cadherin have both additive and divergent effects on ECs. Differences in signaling are due, in part, to cadherin association with growth factor receptors and modulation of their downstream signaling.
Introduction
Cell-cell adhesion is a key process in embryonic development and tissue formation. Perturbation of cell interactions, ultimately mediated by cellular adhesion molecules, leads to structural problems during tissue and organ development in embryogenesis.1,2 The cadherin family plays important roles in establishing and maintaining cell interactions through homotypic binding and adhesive specificities.1–3 This family includes the classic cadherins, which are calcium-dependent cell adhesion molecules with a unique and mostly mutually exclusive spatio-temporal expression pattern. The function of different cadherins depends on the specific cellular context.
Endothelial cells (ECs) express 2 major cadherins, VE-cadherin and N-cadherin.4 VE-cadherin is EC specific5 and regulates vasculogenesis by inducing contact inhibition of growth, preventing cell motility and apoptosis and controlling permeability.6,7 In contrast, N-cadherin is expressed in several cell types such as neuronal, lens, skeletal and heart muscle cells, osteoblasts, pericytes, and fibroblasts.2,3 Moreover N-cadherin is typically expressed in mesenchymal cells, which are highly invasive and poorly polarized, and in cancer cells where it promotes motility and invasion.8 The comparison between these 2 cadherins reveals a good homology of the overall amino acid sequences. Conservation is particularly prominent at the level of the cytoplasmic tail where catenin-binding regions are located. Although these 2 cadherins have a similar structure and bind the same intracellular partners they seem to display different functions in the endothelium.7,9 VE-cadherin mediates adhesion between adjacent ECs and is located at adherens junctions. N-cadherin has a dispersed distribution on EC membranes and probably mediates heterotypic contacts between ECs and mural cells.10–13
However, endothelial-specific loss of N-cadherin from the vascular system, leads to a recessive embryonic lethality at mid-gestation which occurs before pericyte investment of the vasculature.14 This raises the possibility that N-cadherin plays a more complex functional role than that originally hypothesized.
Beside their adhesive properties, cadherins also act by transferring specific intracellular signals.9 In this study, we found that VE and N-cadherin share some activities and signaling pathways in ECs. However, we observed that VE and N-cadherin present an opposite activity on cell migration both in vitro and in vivo. This divergent effect appears to be because of the exclusive capacity of VE-cadherin to reduce endogenous and/or exogenous FGF. Thus, besides similarities, N and VE-cadherin also act on divergent signaling pathways. It is therefore conceivable that a correct balance between VE and N-cadherin expression and signaling is necessary for a correct development and remodeling of the vascular system.
Methods
Cells and reagents
Cell lines, constructs, antibodies, and chemicals used in this study are listed and described in supplemental Methods (available on the Blood Web site; see the Supplemental Materials link at the top of the online article).
qRT-PCR analysis
Total RNA was isolated by extraction with RNeasy Kit (QIAGEN) and 1 μg was reverse transcribed with random hexamers (High Capacity cDNA Archive Kit; Applied Biosystems) in accordance with the manufacturer's instructions. cDNA (5 ng) was amplified in triplicate in a reaction volume of 15 μL with the TaqMan Gene Expression Assay (Applied Biosystems) and an ABI/Prism 7900 HT thermocycler, using a pre-PCR step of 10 minutes at 95°C, followed by 40 cycles of 15 seconds at 95°C and 60 seconds at 60°C. Preparations of RNA template without reverse transcriptase were used as negative controls. For any sample the expression level, normalized to the housekeeping gene encoding 18S, was determined with the comparative threshold cycle (Ct) method as previously described.15
Allantois assay
The allantois assay was performed essentially as previously described.16 Allantoises from 8.5 dpc embryos (0.5 dpc, plug date) were excised, washed in cold phosphate-buffered saline (PBS) and then placed into Nunc 4-chambered culture slides (Nalgene Nunc International) containing 0.4 mL of DMEM supplemented with 10% fetal calf serum (FCS), glutamine (2mM), penicillin/streptomycin (100 units/L), sodium pyruvate (1mM). Explants were cultured at 37°C in a 5% CO2 incubator for 48 hours and then fixed with 3% paraformaldehyde (PFA) for 20 minutes. The explants were then permeabilized with PBS 0.1% Triton X-100 for 30 minutes. After 1 hour room temperature (RT) blocking treatment (PBS, 2% bovine serum albumin [BSA], 5% donkey serum) and 1 hour of incubation at RT with primary antibodies diluted in blocking buffer, the cultures were washed (PBS 2% BSA), exposed to appropriate secondary antibodies, DAPI-stained, postfixed 3% PFA, and mounted in antiphotobleaching mounting medium. Stained allantoises were analyzed by scanning confocal microscopy.
Mice
All procedures involving animals and their care were performed in conformity with the guidelines established in the IFOM-IEO Campus Principles of Laboratory Animal Care (directive 86/609/EEC). The VE-cadherin ± mice, maintained on a mixed genetic background composed of 129SVJ and CD1 strains, were generated as described elsewhere,6 and were intercrossed to generate VE-cadherin +/+ and VE-cadherin −/− mice.
Reporter assays
FoxO activity was measured by the pSODLUC/pSODLUC-mut reporter system. pSODLUC and pSODLUC-mut plasmids were donated by B. M. T. Burgering (University Medical Center, Utrecht, The Netherlands). The pSODLUC reporter construct contains the FoxO-binding sites of the superoxide dismutase (SOD) promoter, whereas the pSODLUC-mut has point mutations in the first and second FoxO-binding sites and was used as a control.17 The activation of Tcf/β-catenin-mediated transcription was determined with TOP/FOP constructs (from H. Clevers, Netherlands Institute for Developmental Biology, Utrecht, The Netherlands), respectively named TOP-TK-LUC and FOP-TK-LUC. To normalize on transfection efficiency a pCMV-βGAL plasmid was cotransfected. The assays were carried out using standard technique previously described in detail17 ; 48 hours after transfection cells were lysed in lysis buffer (BD Biosciences), and luciferase activity was measured using the Enhanced Luciferase Assay Kit (BD Biosciences) according to the manufacturer's instructions with a luminometer (Lumat LB 9501).
RNA interference
To interfere p120-catenin, VE-cadherin, N-cadherin, and Dep-1 different kits have been used. Stealth RNAi Duplexes and the corresponding Medium GC Stealth RNAi Control Duplexes (Invitrogen) were used to knock down p120-catenin in murine ECs. The p120-catenin target sequences used were the following: 5′-GAAGCAGUGUGGACCUGCAUCGUUU-3′ (siRNA #1) and 5′-CCCAGGAUCACAACCACCUUCUGUA-3′ (siRNA #2). To knock down human VE and N-cadherin in human umbilical vein endothelial cells (HUVECs) we used ON-TARGETplus SMART pool duplex siRNAs from Dharmacon and the corresponding Stealth siRNAs controls. To knock down Dep-1 from murine ECs we used ON-TARGETplus SMART pool duplex siRNAs from Dharmacon and the corresponding Stealth siRNAs controls. Transfection was performed with LipofectAMINE 2000 (Invitrogen) in accordance with the manufacturer's instructions.
Migration assays
To analyze cell migration, wound healing technique was used. Briefly, confluent EC monolayers on tissue culture dishes were wounded by manually scratching with a pipette tip after an O/N starving, washed with PBS, and incubated at 37°C in complete media or in starving medium containing FGF-2 (20 ng/mL, Peprotech) and Mitomycin C (4 μg/mL, Sigma-Aldrich). The wound-induced cell migration was followed by crystal violet staining (0.5% crystal violet in 20% methanol) and phase contrast microscopy. The migration of the cell front was analyzed by ImageJ Version 1.33 software (National Institutes of Health).
Immunofluorescence microscopy
Cells were cultured in 35-mm diameter petri dishes and then fixed and permeabilized in methanol at −20°C for 5 minutes. Confocal microscopy was performed with a Leica TCS SP2 AOBS confocal microscope equipped with violet (405 nm laser diode), blue (Argon, 488 nm), yellow (561 nm Solid State Laser), and red (633 nm HeNe Laser) excitation laser lines (see supplemental Methods).
FACS analysis
Cell expression of cadherins was analyzed by flow cytometry. VE and N-cadherin were detected using a pan cadherin primary antibody (30 μg/mL) after permeabilization with TX-100. CHO transfected cells were stained with the appropriate secondary fluorescein isothiocyanate (FITC)–labeled antibody (diluted 1:100) and analyzed by flow cytometry (FACSCalibur; BD Biosciences).
Immunoprecipitation and Western blot
Immunoblot analyses were performed using standard protocols (see supplemental Methods).
Gene expression profiling
Total RNA was extracted using commercial homogenization (QIAshredder) and purification (RNeasy Mini Kit) reagents (QIAGEN). Quality control (QC) of the RNA samples was performed using an Agilent Bioanalyzer 2100 (Agilent Technologies). Two different RNA extractions were processed for each of the cell lines under analysis, and each sample was labeled and hybridized to a Mouse Gene 1.0 ST Genechip array according to the manufacturer's specifications (Affymetrix). Data were analyzed using Partek Genomics Suite v6.3 software (RMA algorithm). Differentially expressed genes were identified through ANOVA, using a fold change cutoff > 2 and a P value of .05. The list of the gene expression changes is shown in supplemental Table 2. Functional classification of lists of regulated probe sets was performed using Ingenuity IPA (Ingenuity Pathways Analysis) version 7.5-2202 software (Ingenuity Systems). Regulated genes that were associated with biologic functions and/or diseases in the Ingenuity knowledge base were considered for the analysis. Fisher exact test was used to calculate a P value determining the probability that each biologic function and/or disease assigned to a certain dataset is because of chance. All microarray data are available at the Gene Expression Omnibus (GEO) under accession number GSE34948.
Proliferation assay
Cellular proliferation was quantified with the 96-well plates technique and crystal violet staining (see supplemental Methods).
Statistical analysis
Student 2-tailed nonpaired t test or ANOVA, and Dunnett or Duncan tests for multiple comparisons were used to determine statistical significance. The significance level was set at P < .05.
Lung ECs isolation
Lungs were excised from mice of the same genotype, pooled and digested with collagenase type I (Roche) for 2 hours at 37°C. The ECs were then separate using Dynabeads (Invitrogen) coated with Platelet endothelial cell adhesion molecule 1 (PECAM-1) antibody (BD Transduction) following the manual instructions. RNA was isolated using TRIzol reagent (Invitrogen) and cDNA syntesis and qRT-PCR were performed as previously described.
In vivo Matrigel angiogenesis assay
The assays were performed using standard protocol (see supplemental Methods).
Results
VE-cadherin regulates N-cadherin expression and localization in vitro and in vivo
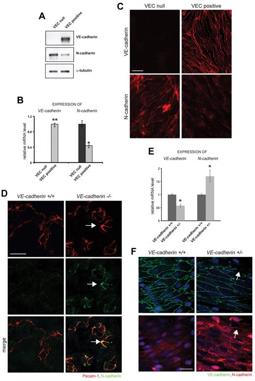
By comparing a mouse VE-cadherin-null cell line (VEC null) with the same line reconstituted with VE-cadherin wild-type (WT) cDNA (VEC positive)18 we found that expression of VE-cadherin strongly reduced endogenous N-cadherin both at protein (Figure 1A) and mRNA (Figure 1B) levels and prevented its localization at junctions (Figure 1C). These observations were confirmed in in vivo systems. Figure 1D shows that, in WT freshly isolated allantoises,16 N-cadherin was absent from intercellular junctions whereas in VE-cadherin-null allantoises N-cadherin could be seen at cell-cell contacts. Consistently, freshly isolated ECs, obtained from lungs of VE-cadherin-heterozygous adult mice, showed approximately 50% reduction of VE-cadherin expression and a significant up-regulation of N-cadherin (Figure 1E). Furthermore, in vivo staining of dorsal aorta showed N-cadherin up-regulation and partial junctional staining in VE-cadherin-heterozygous, but not in VE-cadherin-homozygous mice (Figure 1F). Finally, in agreement with mouse endothelium, in HUVECs, VE-cadherin knockdown increased N-cadherin both at mRNA (supplemental Figure 1A) and protein (supplemental Figure 1B) levels, whereas N-cadherin knockdown did not change VE-cadherin expression.
VE-cadherin down-regulates N-cadherin expression and junctional localization in ECs. (A) Immunoblots of VE-cadherin, N-cadherin and α-tubulin (loading control) from VEC null and VEC positive cells. The experiment reported has been performed 3 times with comparable results. (B) qRT-PCR analysis of VE-cadherin and N-cadherin expression in VEC null and VEC positive cells. The means ± SD are graphed (n = 3; *P < .02, **P < .01). (C) Representative images of VE-cadherin and N-cadherin expression and localization in VEC null and VEC positive cells. Scale bar: 20 μm; arrows: cell-to-cell junctions. (D) Representative images of VE-cadherin +/+ and −/− allantois assays. Allantoises were stained for PECAM-1 (red) and N-cadherin (green) and their colocalization (yellow) was analyzed by confocal microscopy. Scale bar: 10 μm. (E) qRT-PCR analysis of VE-cadherin and N-cadherin expression in freshly isolated ECs obtained from lungs of VE-cadherin +/+ and ± adult mice.6 The means ± SD are graphed (n = 3; *P < .02). (F) Representative images of VE-cadherin +/+ and ± aorta from adult mice. The juctional localization (arrows) of VE-cadherin (green) and N-cadherin (red) was analyzed by confocal microscopy. Scale bar: 25 μm.
VE-cadherin down-regulates N-cadherin expression and junctional localization in ECs. (A) Immunoblots of VE-cadherin, N-cadherin and α-tubulin (loading control) from VEC null and VEC positive cells. The experiment reported has been performed 3 times with comparable results. (B) qRT-PCR analysis of VE-cadherin and N-cadherin expression in VEC null and VEC positive cells. The means ± SD are graphed (n = 3; *P < .02, **P < .01). (C) Representative images of VE-cadherin and N-cadherin expression and localization in VEC null and VEC positive cells. Scale bar: 20 μm; arrows: cell-to-cell junctions. (D) Representative images of VE-cadherin +/+ and −/− allantois assays. Allantoises were stained for PECAM-1 (red) and N-cadherin (green) and their colocalization (yellow) was analyzed by confocal microscopy. Scale bar: 10 μm. (E) qRT-PCR analysis of VE-cadherin and N-cadherin expression in freshly isolated ECs obtained from lungs of VE-cadherin +/+ and ± adult mice.6 The means ± SD are graphed (n = 3; *P < .02). (F) Representative images of VE-cadherin +/+ and ± aorta from adult mice. The juctional localization (arrows) of VE-cadherin (green) and N-cadherin (red) was analyzed by confocal microscopy. Scale bar: 25 μm.
We then investigated the mechanism through which VE-cadherin may reduce N-cadherin levels. p120-catenin (p120) is a master regulator of cadherin stability and turnover at the plasma membrane. Binding of p120 to cadherin intracellular tail inhibits the entry of cadherins into the degradation pathways.19 Confirming previously published data,20–23 both VE- and N-cadherin protein, but not mRNA levels, were reduced by knocking down p120 (supplemental Figure 2A-C). Reconstitution of VEC-null cells with a stable VE-cadherin mutant (Δp120), which lacks the juxtamembrane cytoplasmic domain responsible for p120 recruitment,24 did not reduce N-cadherin levels (supplemental Figure 2D) consistently with a higher level of p120 available for N-cadherin binding as previously described.20–22
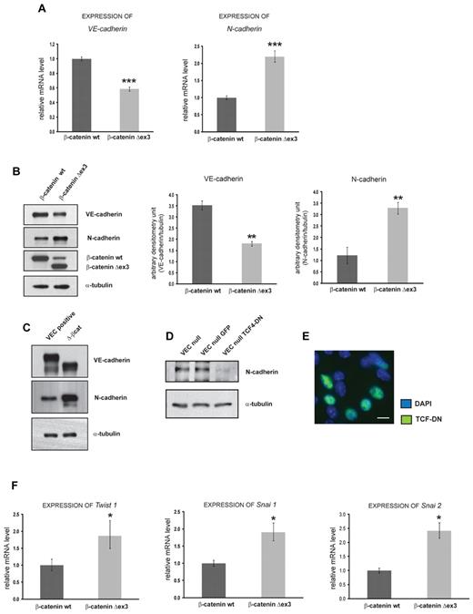
However, besides affecting N-cadherin protein stability, VE-cadherin decreased the corresponding mRNA suggesting that it may have an effect also at the transcriptional level (Figure 1B). VE-cadherin expression significantly decreases β-catenin translocation to the nucleus and transcriptional signaling.17 Because N-cadherin is a target of β-catenin, VE-cadherin may reduce N-cadherin expression by limiting β-catenin signaling. Consistently, ECs expressing a stabilized/constitutively active mutant of β-catenin (β-cateninlox(ex3)/WT25,26 ) showed a significant increase in N-cadherin (Figure 2A-B). We also observed decrease in VE-cadherin expression (Figure 2A-B). This probably occurred through induction of Twist1, Snai1, and Snai2 by β-catenin signaling (Figure 2F), as those transcription factors have been shown to bind VE-cadherin promoter and repress its trancription.27
VE-cadherin reduces N-cadherin expression by inhibiting β-catenin signaling. (A) qRT-PCR analysis of VE-cadherin and N-cadherin expression in β-catenin WT and β-catenin Δex3 cells. The mean ± SD are graphed (n = 4; ***P < .01). (B) Immunoblots and quantification of VE-cadherin, β-catenin, β-catenin Δex3 expression from β-catenin WT and β-catenin Δex3 cells. Columns are means ± SEM, (n = 3; **P < .02). (C) Immunoblots of VE-cadherin and N-cadherin from VEC positive and Δ-βcat cells. The experiment reported has been performed 3 times with comparable results. The presence of β-catenin WT in β-catenin Δex3 samples indicates that Cre recombination was incomplete and did not occur in a certain percentage of cells that still express β-catenin WT. (D) Immunoblots of N-cadherin from VEC null and VEC null adeno-GFP or adeno-TCF4-DN infected cells. (B-D) α-tubulin is the loading control. (E) Representative image of VEC null cells expressing TCF4-DN. Approximately 50% of cells efficiently express the TCF4-DN. Scale bar: 10 μm. (F) qRT-PCR analysis of Twist1, Snai1, and Snai2 expression in β-catenin WT and β-catenin Δex3 cells. The means ± SD are graphed (n = 3; *P < .05).
VE-cadherin reduces N-cadherin expression by inhibiting β-catenin signaling. (A) qRT-PCR analysis of VE-cadherin and N-cadherin expression in β-catenin WT and β-catenin Δex3 cells. The mean ± SD are graphed (n = 4; ***P < .01). (B) Immunoblots and quantification of VE-cadherin, β-catenin, β-catenin Δex3 expression from β-catenin WT and β-catenin Δex3 cells. Columns are means ± SEM, (n = 3; **P < .02). (C) Immunoblots of VE-cadherin and N-cadherin from VEC positive and Δ-βcat cells. The experiment reported has been performed 3 times with comparable results. The presence of β-catenin WT in β-catenin Δex3 samples indicates that Cre recombination was incomplete and did not occur in a certain percentage of cells that still express β-catenin WT. (D) Immunoblots of N-cadherin from VEC null and VEC null adeno-GFP or adeno-TCF4-DN infected cells. (B-D) α-tubulin is the loading control. (E) Representative image of VEC null cells expressing TCF4-DN. Approximately 50% of cells efficiently express the TCF4-DN. Scale bar: 10 μm. (F) qRT-PCR analysis of Twist1, Snai1, and Snai2 expression in β-catenin WT and β-catenin Δex3 cells. The means ± SD are graphed (n = 3; *P < .05).
Furthermore, cells expressing a VE-cadherin mutant (Δ-βcat), lacking the β-catenin binding domain,24 increased N-cadherin levels (Figure 2C), whereas expression of a dominant-negative form of T-cell factor (Tcf)–4 (TCF4-DN) which blocks Tcf-β-catenin signaling28 strongly decreased N-cadherin expression (Figure 2D-E). Together these data show that, besides p120-mediated posttranscriptional regulation, VE-cadherin can reduce N-cadherin expression by sequestering β-catenin at the plasma membrane and reducing its nuclear signaling.
N- and VE-cadherin activities in ECs
To understand whether N- and VE-cadherin could differentially modulate EC functions we compared: (1) VEC null cells, where only N-cadherin was present (N); (2) VEC positive cells, where both VE- and N-cadherin were expressed (N+VE); and (3) this same line where N-cadherin expression was knocked down by the use of a silencing vector,29 therefore expressing only VE-cadherin (VE; Figure 3A-B). Ablation of both N- and VE-cadherins (shRNA of N-cadherin in VEC null cells), caused a marked (> 70%) apoptotic response (data not shown) and the cells could not be used for further studies.
N- and VE-cadherin inhibit EC proliferation and survival but exert opposite effects on EC migration. (A) qRT-PCR analysis of N-cadherin and VE-cadherin expression in N, VE, and N+VE cells. The means ± SD are graphed (n = 3; *P < .05, **P < .02, ***P < .01). (B) Immunoblots of VE-cadherin and N-cadherin protein expression in N, VE, and N+VE cells. The experiment reported has been performed 3 times with comparable results. α-Tubulin is the loading control. (C) Immunoblots and quantification of total cadherin protein expression in N, VE, and N+VE cells. Columns are means ± SEM of 3 indipendent experiments, α-tubulin was used as internal loading control (*P < .05, **P < .02). (D) Immunoblots and quantification of cleaved caspase-3 from N, VE, and N+VE cells. α-Tubulin is the loading control. Columns are means ± SEM, (n = 3; *P < .05, **P < .02). (E) Quantification of the proliferation rate of N, VE and N+VE cells. The means ± SD are graphed (n = 8; *P < .05, **P < .02, ***P < .01). (F) Quantification of the migration rate of N, VE, and N+VE cells. The means ± SD are graphed (n = 6; **P < .02).
N- and VE-cadherin inhibit EC proliferation and survival but exert opposite effects on EC migration. (A) qRT-PCR analysis of N-cadherin and VE-cadherin expression in N, VE, and N+VE cells. The means ± SD are graphed (n = 3; *P < .05, **P < .02, ***P < .01). (B) Immunoblots of VE-cadherin and N-cadherin protein expression in N, VE, and N+VE cells. The experiment reported has been performed 3 times with comparable results. α-Tubulin is the loading control. (C) Immunoblots and quantification of total cadherin protein expression in N, VE, and N+VE cells. Columns are means ± SEM of 3 indipendent experiments, α-tubulin was used as internal loading control (*P < .05, **P < .02). (D) Immunoblots and quantification of cleaved caspase-3 from N, VE, and N+VE cells. α-Tubulin is the loading control. Columns are means ± SEM, (n = 3; *P < .05, **P < .02). (E) Quantification of the proliferation rate of N, VE and N+VE cells. The means ± SD are graphed (n = 8; *P < .05, **P < .02, ***P < .01). (F) Quantification of the migration rate of N, VE, and N+VE cells. The means ± SD are graphed (n = 6; **P < .02).
Because several lines of evidence describe a role of cadherins in modulating cell proliferation, migration and survival,1–3 we compared N, VE, and N+VE cell lines for these functional activities. N- and VE-cadherin had an additive effect on inhibition of apoptosis (measured as caspase-3 activation, Figure 3D) and cell proliferation (Figure 3E). At variance, the migration rate of N cells was significantly higher than that of N+VE, whereas the rate of VE cells was the lowest among the 3 cell lines (Figure 3F). This migration profile correlated with the levels of N-cadherin expression in the 3 different cell types (Figure 3A-B). We further confirmed these observations in HUVECs. The knockdown of either of the 2 cadherins reduced the activation of caspase-3 (supplemental Figure 1B), whereas also in these cells, cell migration was induced by N-cadherin and reduced by VE-cadherin (supplemental Figure 1C).
Both N and VE-cadherin induce FoxO1 inactivation through the PI3K-AKT pathway and control nuclear β-catenin signaling
VE-cadherin was found to modulate gene transcription by activating PI3K-AKT which, in turn, inactivate FoxO1.17 We therefore investigated whether this pathway could also be induced by N-cadherin. Immunoblotting analysis showed that in N, VE, and N+VE cells the phosphorylation of both AKT and FoxO1 was induced to different levels (Figure 4A-B) which paralleled the total amount of cadherins (Figure 3C). FoxO1 phosphorylation on Ser256 blocks its binding to DNA.30 Consistently, transfection of a FoxO reporter plasmid (pSODLUC)17 in N, VE, and N+VE cells revealed an inverse correlation between the level of FoxO transcriptional activity (Figure 4C) and its phosphorylation (Figure 4B). N and VE-cadherin reduced FoxO activity in an additive way. Cadherins can also control β-catenin nuclear signaling.9,17 We therefore studied the nuclear localization and transcriptional signaling of β-catenin in the 3 cell lines. Nuclear β-catenin and transcriptional activity, detected by a Tcf luciferase reporter, inversely correlated with the total level of cadherins (Figure 4D-E).
Both N- and VE-cadherin decrease FoxO1 and β-catenin transcriptional activity. (A-B) Immunoblots and quantification of phospho (p)–AKT, total AKT, p-FoxO1, total FoxO1 from N, VE and N+VE cells. Columns are means± SEM, (n = 3; *P < .05, **P < .02). (C) FoxO1 luciferase activity. Results represent the means ± SD of relative light units determined from triplicate samples, (n = 3; *P < .05, ***P < .01). The pSODLUC reporter construct contains the FoxO-binding sites of the SOD promoter, whereas the pSODLUC-mut has point mutations in the first and second FoxO-binding sites and was used as a control.17 pSODLUC-mut therefore shows the basal aspecific luciferase activity. (D) Immunoblots and quantification of the nuclear fraction of β-catenin and nuclear protein (NP)–95 (loading control) from N, VE, and N+VE EC. Columns are means ± SEM, (n = 3; *P < .05, ***P < .01). (E) β-catenin luciferase activity measured by TOP/FOP assay. Results represent the mean ± SE of relative light units determined from triplicate samples, (n = 3; **P < .02). For data presented in panels A, B, and D, cells have been cultured in starving medium (see supplemental Methods) for 18-20 hours before performing the experiments.
Both N- and VE-cadherin decrease FoxO1 and β-catenin transcriptional activity. (A-B) Immunoblots and quantification of phospho (p)–AKT, total AKT, p-FoxO1, total FoxO1 from N, VE and N+VE cells. Columns are means± SEM, (n = 3; *P < .05, **P < .02). (C) FoxO1 luciferase activity. Results represent the means ± SD of relative light units determined from triplicate samples, (n = 3; *P < .05, ***P < .01). The pSODLUC reporter construct contains the FoxO-binding sites of the SOD promoter, whereas the pSODLUC-mut has point mutations in the first and second FoxO-binding sites and was used as a control.17 pSODLUC-mut therefore shows the basal aspecific luciferase activity. (D) Immunoblots and quantification of the nuclear fraction of β-catenin and nuclear protein (NP)–95 (loading control) from N, VE, and N+VE EC. Columns are means ± SEM, (n = 3; *P < .05, ***P < .01). (E) β-catenin luciferase activity measured by TOP/FOP assay. Results represent the mean ± SE of relative light units determined from triplicate samples, (n = 3; **P < .02). For data presented in panels A, B, and D, cells have been cultured in starving medium (see supplemental Methods) for 18-20 hours before performing the experiments.
The level of cadherin expression influences cell responses
To evaluate the effects of quantitative differences of cadherin expression in the same cells, we compared cell lines expressing 2 different amounts of VE- or N-cadherin (EC-VE1, EC-VE2, EC-N1, and EC-N2 cell lines; supplemental Figure 3) and we selected AKT phosphorylation as downstream functional parameter. As reported in supplemental Figure 3A through D, we observed a relationship between activation of AKT and expression of either N- or VE-cadherin in the cells.
We then used the Flp-In system to generate pools of isogenic transfectants expressing homogeneous levels of the 2 cadherins. CHO cells were transfected with murine N- (CHO-N cells) or VE-cadherin (CHO-VE cells) coding sequences or with a control empty vector (CHO-MOCK). Cadherin and β-catenin levels of CHO-N and CHO-VE cells were comparable (supplemental Figure 4A,C,D). As expected, the expression of equal amounts of cadherins stabilized to the same extent both total and dephosphorylated β-catenin which are expressed at higher levels compared with CHO-MOCK cells. Dephosphorylated β-catenin31 is the stabilized form of β-catenin, which has not been phosphorylated through the activity of glycogen synthase kinase 3β (GSK3β), and is not destined to degradation in proteasomes. The combined observation of both total and dephosphorylated β-catenin describes more precisely whether both N- and VE-cadherin may bind and protect β-catenin from degradation. Moreover, immunofluorescence staining showed that both N- and VE-cadherin were correctly localized in clusters at cell-cell junctions (supplemental Figure 4B). Similar to ECs,17 CHO-MOCK, N and VE cells preferentially express FoxO1, whereas FoxO3A and FoxO4 were barely detectable (supplemental Figure 4E). Transfection of a FoxO reporter plasmid (pSODLUC) in confluent cells revealed a comparable decrease of FoxO transcriptional activity in CHO-N and CHO-VE cells (supplemental Figure 4F).
Cell proliferation was reduced by N- and VE-cadherin (supplemental Figure 4G), N-cadherin being less effective. Similar to ECs, cell migration in a wounded area was strongly inhibited by VE-cadherin (supplemental Figure 4H).
VE- and N-cadherin trigger partially overlapping gene expression programs
We previously identified genes regulated by VE-cadherin expression and clustering.17 In this paper, we compared the gene expression profile of N, VE, and N+VE cells with the aim of identifying genes involved in the common and different functions of these 2 cadherins. Total RNA was extracted and hybridized on Affymetrix Mouse Gene 1.0 ST arrays, and data were analyzed as described in “Gene expression profiling.” Regulated genes (supplemental Table 2) were annotated and classified using Ingenuity IPA software. We compared the gene expression profile of N+VE cells to that of either VE or N cells. We identified 275 genes commonly regulated by both cadherins, whereas 1040 were specifically regulated by VE-cadherin and 376 by N-cadherin. Among the genes specifically up-regulated by N-cadherin we could identify some implicated in cell migration, which include angiopoietin 2 (Angpt2), matrix metalloproteinase-3 (Mmp3) and PDGFα receptor (Pdgfra; for complete functional classification see supplemental Table 1). The specific up-regulation of these genes in N but not in VE cells was further validated by quantitative real time PCR (qRT-PCR) analysis (supplemental Figure 5A). Furthermore, similar to cultured cells, freshly isolated ECs from lungs of heterozygous VE-cadherin mice, which express increased levels of N-cadherin (Figure 1E), also presented a higher expression of these genes (supplemental Figure 5B).
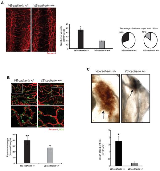
These observations suggest that an imbalance between VE-/N-cadherin expression may alter EC responses in vivo. Both VE-cadherin and N-cadherin–endothelial-specific null embryos die within embryonic day (E)10 to 10.5 because of major defects in vascular development. To avoid this early lethality, we analyzed vascular development in VE-cadherin-heterozygous pups and adult mice. In particular, we studied vascular density on trachea cartilage rings of postnatal day (P)5 newborn mice. As reported in Figure 5A the number and length of vessels of the rostral trachea was higher in VE-cadherin-heterozygous mice.
In vivo, N-cadherin/VE-cadherin imbalance promotes vascular elongation, angiogenesis and pericyte coverage. (A) Whole-mount preparation of VE-cadherin +/+ and ± rostral trachea at P5 (PECAM-1, red) analyzed by confocal microscopy. Scale bar: 100 μm. Middle panel: quantification of the endothelial projections expressed per mm2 of cartilage ring (*P < .05). Right panel: measurements of vessel elongation expressed as percentage of vessels longer that 150 μm (P < .05). (B) Pericyte coverage of tracheal vasculature of adult VE-cadherin +/+ and ± mice. Confocal micrographs of tracheal whole-mounts stained for PECAM-1 (red) and NG2 (green). Data are expressed as percentage of tracheal capillary length covered by pericytes (**P < .02). (C) FGF-2–induced in vivo angiogenesis in the Matrigel plug assay of adult VE-cadherin +/+ and ± mice and quantification of the vascularised area. FGF-2 (500 ng/mL) were injected and the gel plugs were evaluated 7 days later. FGF-2 caused a significant increase of the vascularization in VE-cadherin ± mice compared with VE-cadherin +/+ controls. Arrows indicate blood vessels. The mean ± SE are graphed (n = 4; *P < .05).
In vivo, N-cadherin/VE-cadherin imbalance promotes vascular elongation, angiogenesis and pericyte coverage. (A) Whole-mount preparation of VE-cadherin +/+ and ± rostral trachea at P5 (PECAM-1, red) analyzed by confocal microscopy. Scale bar: 100 μm. Middle panel: quantification of the endothelial projections expressed per mm2 of cartilage ring (*P < .05). Right panel: measurements of vessel elongation expressed as percentage of vessels longer that 150 μm (P < .05). (B) Pericyte coverage of tracheal vasculature of adult VE-cadherin +/+ and ± mice. Confocal micrographs of tracheal whole-mounts stained for PECAM-1 (red) and NG2 (green). Data are expressed as percentage of tracheal capillary length covered by pericytes (**P < .02). (C) FGF-2–induced in vivo angiogenesis in the Matrigel plug assay of adult VE-cadherin +/+ and ± mice and quantification of the vascularised area. FGF-2 (500 ng/mL) were injected and the gel plugs were evaluated 7 days later. FGF-2 caused a significant increase of the vascularization in VE-cadherin ± mice compared with VE-cadherin +/+ controls. Arrows indicate blood vessels. The mean ± SE are graphed (n = 4; *P < .05).
Furthermore, N-cadherin has been reported to increase vascular stability by recruiting pericytes.13,32–34 We found that also this parameter was consistently higher in the heterozygous mice, as shown in Figure 5B.
Finally, to investigate the relevance of the imbalance between N-cadherin and VE-cadherin in vascular development we examined angiogenesis in response to FGF-2. By in vivo Matrigel angiogenesis assay we observed that FGF-2 stimulated the host vessel invasion of Matrigel implants more efficiently in VE-cadherin-heterozygous mice than in WT controls (Figure 5C).
VE-cadherin inhibits FGF and VEGF signaling
An important issue is the mechanism of action of N-cadherin, compared with VE-cadherin, in inducing EC migration. We noticed that the validated migration-related genes (see supplemental Figure 5A) were also targets of FGF-2 signaling.35–38 This growth factor is known to be a potent inducer of cell migration. We therefore investigated whether a different response to FGF-2 was implicated in the different migration ability of N and VE cells. We first found that both VE and N cells expressed endogenous FGF-2 but mRNA levels were significantly higher in N cells (Figure 6A). In addition, N cells responded more effectively to exogenous FGF-2 as evaluated by cell migration assays (Figure 6B) or by checking the up-regulation of migration specific genes (Figure 6C). Importantly, both resting and FGF-2–induced activities were abrogated by the FGF inhibitor PD 173074 (Figure 6B-C). Consistently, FGF-2–induced phosphorylation of FGFr substrate 2α (FRS-2α), which is a classic FGFr substrate,39 was also significantly increased in N compared with VE cells (Figure 6D). By immunoprecipitation and Western blot analysis we also found higher amounts of FGFr1 in N than in VE cells (Figure 6E-F).
VE-cadherin inhibits FGF signaling in ECs. (A) qRT-PCR analysis of Fgf-2 expression in VE and N cells. The means ± SD are graphed (n = 3; **P < .01). (B) Quantification of FGF-2 induced migration in VE and N cells. The means ± SD are graphed (n = 4; **P < .01; *P < .05). (C) Validation of expression levels of migration-related genes induced by FGF-2 in N and VE cells analyzed by qRT-PCR. The means ± SD are graphed (n = 3; **P < .01; *P < .05). (D) Immunoblots of p-FRS-2α and total FRS-2α from recently confluent (25-28 000 cell/cm2,49 ) N and VE cells, after 10 minutes of FGF-2 stimulation (20 ng/mL). Vinculin is used as loading control. (B-D) PD = PD173074, FGFr inhibitor, (2 hours prior stimulation, 200nM). (E) Coimmunoprecipitation of both FGFr1 and Dep-1 with VE-cadherin but not with N-cadherin in VE and N cells. (F) Quantification of the FGFr1 protein level in VE and N cells. Columns are means ± SEM (n = 3; *P < .05). (G) Immunoblots of phospho-FRS-2α and total FRS-2α from N and VE cells after Dep-1 knock-down and 10 minutes of FGF-2 stimulation (20 ng/mL). Vinculin is used as loading control. (H) Coimmunoprecipitation of N-cadherin and FGFr1 in cells overexpressing exogenous N-cadherin (N-overexpressing cells). (A-H) Cells have been cultured in starving medium for 18-20 hours before performing the experiments.
VE-cadherin inhibits FGF signaling in ECs. (A) qRT-PCR analysis of Fgf-2 expression in VE and N cells. The means ± SD are graphed (n = 3; **P < .01). (B) Quantification of FGF-2 induced migration in VE and N cells. The means ± SD are graphed (n = 4; **P < .01; *P < .05). (C) Validation of expression levels of migration-related genes induced by FGF-2 in N and VE cells analyzed by qRT-PCR. The means ± SD are graphed (n = 3; **P < .01; *P < .05). (D) Immunoblots of p-FRS-2α and total FRS-2α from recently confluent (25-28 000 cell/cm2,49 ) N and VE cells, after 10 minutes of FGF-2 stimulation (20 ng/mL). Vinculin is used as loading control. (B-D) PD = PD173074, FGFr inhibitor, (2 hours prior stimulation, 200nM). (E) Coimmunoprecipitation of both FGFr1 and Dep-1 with VE-cadherin but not with N-cadherin in VE and N cells. (F) Quantification of the FGFr1 protein level in VE and N cells. Columns are means ± SEM (n = 3; *P < .05). (G) Immunoblots of phospho-FRS-2α and total FRS-2α from N and VE cells after Dep-1 knock-down and 10 minutes of FGF-2 stimulation (20 ng/mL). Vinculin is used as loading control. (H) Coimmunoprecipitation of N-cadherin and FGFr1 in cells overexpressing exogenous N-cadherin (N-overexpressing cells). (A-H) Cells have been cultured in starving medium for 18-20 hours before performing the experiments.
We previously published that VE-cadherin associates with VEGFR26,18 and attenuates VEGF-induced VEGFR2 signaling. Furthermore, we identified the phosphatase Dep-1 as the factor responsible for inactivating this signaling pathway.18 We therefore wondered whether VE-cadherin may act in a similar way to reduce FGFr signaling. By Affymetrix analysis we observed that our EC lines expressed only FGFr1 and not receptors 2, 3, and 4 (data not shown). Coimmunoprecipitation analysis showed that VE-cadherin but not N-cadherin could associate with FGFr1 and Dep-1 (Figure 6E). By knocking down Dep-1 we were able to significantly rescue FRS-2α phosphorylation on FGF-2 stimulation in VE cells (Figure 6G). Finally, the exogenous overexpression of N-cadherin in N cells (N-overexpressing cells) did not result in coimmunoprecipitation of FGFr1 and N-cadherin (Figure 6H), confirming the specificity of the observed VE-cadherin/FGFr1 association.
We then compared N and VE cells for their response to VEGF. By coimmunoprecipitation we confirmed the association between VEGFR2 and VE-cadherin although we were unable to detect an interaction between this receptor and N-cadherin (Figure 7A). We then analyzed the activation of mitogen-activated protein kinases (MAPK) on VEGF-A and FGF-2 stimulation. We found that whereas phosphorylation of p42/44 MAPK in VE and N+VE cells was comparable (Figure 7B-E), MAPK phosphorylation was higher in N cells. This supports the concept that VE-cadherin, which is expressed at the same level in VE and N+VE cells (Figure 3B), negatively modulates the growth factor signaling cascades, whereas N-cadherin does not.
VE-cadherin but not N-cadherin inhibits both VEGF and FGF signaling in ECs. (A) Coimmunoprecipitation of VEGFR2 with VE-cadherin but not N-cadherin in VE and N cells. (B-E) Immunoblots and quantification of phospho-p42/44 MAPK and total p42/44 MAPK from N and VE and N+VE cells after 5 minutes of VEGF-A stimulation (80 ng/mL) or 10 minutes of FGF-2 stimulation (20 ng/mL). Cells have been cultured in starving medium for 72 hours before treatment. Columns are means ± SEM, (n = 3; *P < .05, **P < .02).
VE-cadherin but not N-cadherin inhibits both VEGF and FGF signaling in ECs. (A) Coimmunoprecipitation of VEGFR2 with VE-cadherin but not N-cadherin in VE and N cells. (B-E) Immunoblots and quantification of phospho-p42/44 MAPK and total p42/44 MAPK from N and VE and N+VE cells after 5 minutes of VEGF-A stimulation (80 ng/mL) or 10 minutes of FGF-2 stimulation (20 ng/mL). Cells have been cultured in starving medium for 72 hours before treatment. Columns are means ± SEM, (n = 3; *P < .05, **P < .02).
Discussion
We report here novel observations on the functional role of N-cadherin and VE-cadherin in ECs. We first confirmed that the expression and junctional localization of N-cadherin is negatively modulated by VE-cadherin in cultured ECs,10,20,21 and we extended these observations to in vivo conditions. We then found that the effect of VE-cadherin in reducing N-cadherin expression is not only because of a competing effect for p120 binding10,20,21 but also to its ability to bind β-catenin and limit in this way its nuclear translocation and transcriptional activity.17,40 We show that β-catenin transcriptionally up-regulates N-cadherin but reduces VE-cadherin expression. This may explain why, in the absence of N-cadherin, when β-catenin nuclear translocation is increased, VE-cadherin is unmodified or eventually decreased.14
To investigate the type of signal transferred by VE- or N-cadherin we developed EC lines, with identical genetic background, expressing either N- or VE-cadherin. Using these cells we found that the 2 cadherins share quite a few functional activities and signaling pathways. Both cadherins inhibit apoptosis, PI3K/AKT/FoxO1 phosphorylation and β-catenin nuclear translocation. The strength of the transduced signals appears to be related to the total amount of cadherins expressed rather than to their molecular identity.
A striking exception to this rule is the capacity of VE-cadherin, but not N-cadherin, to limit EC migration. This divergent function of VE- and N-cadherin is reminiscent of the behavior of E- and N-cadherin in epithelial cells or in tumor cells (for review see Wheelock et al41 ) although the mechanism of action is still poorly understood (for review see Wheelock and Johnson,8 Cavallaro,42 and George and Beeching43 ).
EC migration is regulated by several pathways activated by chemokines44,45 and growth factors.46 Through the analysis of gene expression profiles, we found that a set of genes important in cell migration were selectively up-regulated by N-cadherin. Because these genes were targets of FGF-235–38 we then investigated whether cadherins may modulate growth factor signaling. We first observed that N cells express higher amounts of FGF-2 and its receptor FGFr1. Furthermore, we found that VE-cadherin, but not N-cadherin, forms a multiprotein complex with FGFr1 and the phosphatase Dep1. Dep-1, in turn, induces FGFr1 dephosphorylation and reduces EC response. Overall this strongly suggests that N cells are more sensitive to FGF-2 and explains their high motility. Consistently, inhibitors of FGF signaling strongly reduce migration of N cells.
It was somehow surprising that N-cadherin did not coimmunoprecipitate with FGFr1 in our model. Others showed that N-cadherin can interact with FGFr in tumor cells limiting its internalization and increasing, in this way, its signaling activity.8,47,48 Cell specific differences in the type of FGF receptor(s) expressed and related intracellular partners may explain this discrepancy.
The capacity of VE-cadherin to reduce growth factor signaling is not specific for FGF-2. In previous work, we reported that VE-cadherin can interact with VEGFR2 and limit downstream signaling by reducing receptor phosphorylation through the action of the phosphatase Dep-1.18 In line with these results, we show here that VE-cadherin, but not N-cadherin, was able to coimmunoprecipitate with VEGFR2 and inhibit VEGF signaling. The relevance of the different functional behavior of N and VE-cadherin in vivo is still largely unknown. It is possible that N-cadherin promotes EC migration and elongation of the newly forming vessels. Conversely, VE-cadherin, once engaged at cell-to-cell junctions, would promote vascular stability by limiting cell motility and growth. Consistently with the functional data presented above, VE-cadherin-heterozygous mice, where N-cadherin is increased and VE-cadherin is reduced, present increased vessel elongation in the trachea microvasculature and a stronger angiogenesis response to FGF-2 using Matrigel assay in vivo.
Furthermore, in VE-cadherin-heterozygous animals the coverage of the microvasculature by pericytes was increased. Because pericytes express N-cadherin, it is probable that pericyte recruitment is mediated by the homotypic interaction with endothelial N-cadherin. Further studies are required to test, in more complex physio-pathologic conditions, the relevance of these observations.
Nevertheless, a general consideration coming from the results presented here is that changes in the amount and type of cadherins expressed may considerably affect EC functions and vascular development. This occurs through the specific modulation of growth factor-dependent and independent pathways.
The online version of this article contains a data supplement.
The publication costs of this article were defrayed in part by page charge payment. Therefore, and solely to indicate this fact, this article is hereby marked “advertisement” in accordance with 18 USC section 1734.
Acknowledgments
The authors are grateful to M. Takeichi, (Riken, CDB, Kobe, Japan) for providing the murine N-cadherin full-length coding sequence; M. J. Wheelock and K. R. Johnson (University of Nebraska Medical Center) for the retroviral shRNA N-cadherin plasmid; S. P. Minardi (Cogentech, IFOM-IEO Camus, Milan, Italy) for support in microarray experiments and analysis of results with IPA (Ingenuity) software; and G. Gallazzi and A. Masilamani (FIRC Institute of Molecular Oncology, Milan, Italy) for technical support. They also apologize for not being able to include all the specific references contained in the cited reviews for space constraints.
This work was supported by grants from Associazione Italiana per la Ricerca sul Cancro and “Special Program Molecular Clinical Oncology 5 × 1000” to AGIMM (AIRC-Gruppo Italiano Malattie Mieloproliferative), the European Community (EUSTROKE-contract-202213, OPTISTEM-contract-223098, ANGIOSCAFF-NMP3-LA-2008-214402 Networks; ENDOSTEM-HEALTH-2009-241440 and JUSTBRAIN-HEALTH-2009-241861, the European Research Council), Italian Ministry of Health, Italian Ministry of University and Research, Cariplo Foundation, Fondation Leducq Transatlantic Network of Excellence. GMSF is supported by an AIRC fellowship.
Authorship
Contribution: C.G. designed and performed the research, analyzed the data, and participated in writing the paper; A.T. performed the experiments related to p120 knockdown in murine ECs, part of VE-/N-cadherin knock down experiments in HUVECs, and reviewed the paper; M.C. performed part of the in vivo angiogenesis experiments; G.M.S.-F. provided Flp-In and FACS expertise; M.A. provided bioinformatics expertise; U.C. provided FGF signaling expertise and critically reviewed the paper; F.O. provided miscroscopy expertise; M.G.L. contributed to biochemical assays and development of cell lines; and E.D. directed the research, analyzed the data and took part in writing the paper.
Conflict-of-interest disclosure: The authors declare no competing financial interests.
Correspondence: Elisabetta Dejana, IFOM-IEO Campus, via Adamello 16, 20139 Milan, Italy; e-mail: elisabetta.dejana@ifom-ieo-campus.it.







This feature is available to Subscribers Only
Sign In or Create an Account Close Modal