Abstract
Thrombosis and inflammation are hallmarks of ischemic stroke still unamenable to therapeutic interventions. High-molecular-weight kininogen (KNG) is a central constituent of the contact-kinin system which represents an interface between thrombotic and inflammatory circuits and is critically involved in stroke development. Kng−/− mice are protected from thrombosis after artificial vessel wall injury and lack the proinflammatory mediator bradykinin. We investigated the consequences of KNG deficiency in models of ischemic stroke. Kng−/− mice of either sex subjected to transient middle cerebral artery occlusion developed dramatically smaller brain infarctions and less severe neurologic deficits without an increase in infarct-associated hemorrhage. This protective effect was preserved at later stages of infarction as well as in elderly mice. Targeting KNG reduced thrombus formation in ischemic vessels and improved cerebral blood flow, and reconstitution of KNG-deficient mice with human KNG or bradykinin restored clot deposition and infarct susceptibility. Moreover, mice deficient in KNG showed less severe blood-brain barrier damage and edema formation, and the local inflammatory response was reduced compared with controls. Because KNG appears to be instrumental in pathologic thrombus formation and inflammation but dispensable for hemostasis, KNG inhibition may offer a selective and safe strategy for combating stroke and other thromboembolic diseases.
Introduction
The pathology of ischemic stroke is complex and involves a myriad of distinct molecular pathways and cellular interactions. Among these, progressive thrombus formation in the cerebral microvasculature is a key process that can cause secondary infarct growth despite successful recanalization of larger proximal brain vessels both under experimental conditions as well as in humans.1,2 We recently identified the intrinsic coagulation cascade as a novel and safe antithrombotic target for the prevention and treatment of acute ischemic stroke.3 Genetic depletion or pharmacologic blockade of coagulation factor XII (FXII), the origin of the intrinsic pathway, markedly reduced intracerebral thrombus formation and infarct growth in mice without increasing the risk of bleeding complications.4,5 Clot formation was also significantly reduced in several in vitro models of thrombosis after FXII inhibition.5 Current pathophysiologic concepts also emphasize the importance of inflammatory mechanisms in stroke.6 The cerebral endothelium is activated early during the course of an ischemic event, leading to the up-regulation of cell adhesion molecules and successive trafficking of inflammatory cells (neutrophils, macrophages, T cells) from the blood stream into the brain parenchyma. Those cells attracted from the periphery in concert with resident cell populations (endothelial cells, microglia) secrete an array of soluble immune mediators such as cytokines and chemokines that perpetuate the inflammatory response to cause direct or indirect tissue damage. In case of persisting ischemia the structural components that form the blood-brain barrier, such as tight-junction proteins, become disengaged, leading to the formation of vascular edema.7 Edema, in turn, harms otherwise healthy brain areas by compression and is a frequent cause of delayed functional deterioration in patients who have experienced a stroke. Pharmacologic strategies to combat inflammation or edema formation in acute ischemic stroke are currently not available.8 Interestingly, however, there is increasing evidence of a tightly regulated interplay between thrombotic and inflammatory mechanisms during stroke development and this “thrombo-inflammation” might be accessible to specific therapeutic interventions.9
High-molecular-weight kininogen (KNG) is an important constituent of the plasma contact-kinin system which represents a network of serially connected serine proteases.10 Activation of the contact-kinin system by FXII triggers cleavage of KNG by plasma kallikrein and subsequent release of the proinflammatory peptide hormone bradykinin. The contact-kinin system occupies a central position in the pathophysiology of different neurologic disease models that mimic, for example, multiple sclerosis11 or traumatic brain injury.12 In acute ischemic stroke activation of the contact-kinin system fosters vascular permeability and stroke-related inflammation by the formation of short-lived kinins, while at the same time it is linked to thrombus formation via the FXII-driven intrinsic coagulation cascade.4,5,13 Therefore, the contact-kinin system represents a promising multifunctional target for potential stroke therapies. However, to which extent the different molecular constituents of the contact-kinin system contribute to stroke development has been largely unknown, a situation resulting from the lack of appropriate transgenic mouse models.
To address this shortcoming, we analyzed functional outcome, thrombus formation, and inflammatory processes in models of acute ischemic stroke in KNG-deficient mice described by our group.14
Methods
A detailed description of the methods, the surgical procedures, and the stroke study population is provided in supplemental Methods (available on the Blood Web site; see the Supplemental Materials link at the top of the online article).
Ischemia model
A total of 298 mice (149 C57Bl/6 wild-type mice and 149 Kng−/− mice) were included in the study that was conducted in accordance with institutional guidelines (University of Würzburg, Germany) for the use of experimental animals, and the protocols were approved by governmental authorities (Regierung von Unterfranken, Würzburg, Germany). Kng−/− mice were described previously14 and were backcrossed for > 10 generations into a C57Bl/6 background. Age- and sex-matched C57Bl/6 mice (Charles River) served as controls. If not otherwise mentioned, we performed 60-minute transient middle cerebral artery occlusion (tMCAO) in 6-week-old male mice weighing 20-25 g, as described.4,15 To exclude age- or sex-specific effects, 6-month-old male or 6-week-old female mice were used in some subgroups. For permanent MCAO (pMCAO) the occluding filament was left in situ until killing the animals. Mice were controlled for physiologic parameters that can critically affect stroke outcome (cerebral blood flow, blood pressure, heart rate, brain structure, blood gases; supplemental Figures 1-3; supplemental Table 1). For reconstitution experiments, high-molecular-weight kininogen from human plasma (Calbiochem) was injected intravenously in a subgroup of Kng−/− mice at a dosage of 4 μg/g of body weight16 immediately before the induction of tMCAO. To reconstitute bradykinin levels in the central nervous system of Kng−/− mice, Kng−/− mice received an intrathecal17 injection of bradykinin (Sigma-Aldrich; 100 ng dissolved in 5 μL of PBS)18,19 immediately after the induction of tMCAO and again at the time of reperfusion. We calculated edema-corrected infarct volumes from coronal brain slices stained with 2,3,5-triphenyltetrazolium chloride (TTC). All stroke experiments were performed in accordance with the recently published ARRIVE guidelines (http://www.nc3rs.org/ARRIVE). Animals were randomly assigned to the operators by an independent person not involved in data acquisition and analysis. We performed surgery and evaluation of all read-out parameters while being blinded to the experimental groups.
Functional outcome tests
MRI
To analyze infarct dynamics and to scan for possible intracerebral bleeding, serial stroke assessment by magnetic resonance imaging (MRI) was performed 24 hours and again 7 days after tMCAO on a 1.5 Tesla unit (Vision; Siemens) with the use of T2-w imaging sequences and blood-sensitive T2-w gradient echo constructed interference in steady state sequences as described.4,22
Laser Doppler flowmetry
Laser Doppler flowmetry (Moor Instruments) was used to monitor regional cerebral blood flow (CBF) in the territory of the right middle cerebral artery at baseline (before ischemia), immediately after insertion of the occluding filament (ischemia), immediately after removal of the occluding filament (reperfusion), and again 12 and 24 hours after reperfusion.17
Real-time PCR studies
Real-time PCR (StepOnePlus Real-Time PCR System; Applied Biosystems) was used to determine relative gene expression levels of inflammatory markers in the ischemic cortices and basal ganglia as described.13
Determination of blood-brain barrier damage and brain edema
Damage to the blood-brain barrier was quantified by photometric measurement (Fluoroskan Ascent; Thermo Scientific) of Evans blue dye (2% in 100 μL of PBS intravenously; Sigma-Aldrich) leaking into the brain parenchyma.13 The free water content of the brains (edema) was calculated from the brains' wet/dry weights.13
Immunohistology
Staining protocols for immune cells, fibrin(ogen), and occludin and the assessment of the thrombosis index are described in supplemental Methods.
Western blot analysis
Immunoreactivity for fibrin(ogen) [(anti-Fibrin(ogen) pAb 1:500, cross reactive for fibrin and fibrinogen; Acris Antibodies] and occludin (anti-occludin pAB 1:1000; Abcam) was detected by Western blot analysis and quantified by densitometry. For the detection of KNG a murine monoclonal antibody to the light chain of high-molecular-weight KNG was used (anti-KNG mAb 1:100; Clone C11C1; Abcam). Actin served as loading control for all Western blot experiments.
Statistics
All results were expressed as mean ± SEM except for ordinal functional outcome scales that were depicted as scatter plots, including median with the 25% percentile and the 75% percentile given in brackets in the text. Numbers of animals (N = 10) necessary to detect a standardized effect size on infarct volumes ≥ 0.2 (wild-type mice vs Kng−/− mice) were determined via a priori sample size calculation with the following assumptions: α = 0.05, β = 0.2, mean, 20% SD of the mean (GraphPad Stat Mate 2.0; GraphPad Software). For statistical analysis, the GraphPad Prism 5.0 software package (GraphPad Software) was used. Data were tested for Gaussian distribution with the D'Agostino and Pearson omnibus normality test and then analyzed by 1-way analysis of variance (ANOVA) or in case of measuring the effects of 2 factors simultaneously 2-way ANOVA with posthoc Bonferroni adjustment for P values. If only 2 groups were compared, unpaired, 2-tailed Student t test was applied. Nonparametric functional outcome scores were compared by Kruskal-Wallis test with posthoc Dunn multiple comparison test. For comparison of survival curves the log-rank test was used. P values < .05 were considered statistically significant.
Results
Kininogen deficiency provides sustained protection from ischemic stroke
In the first set of experiments we investigated the protein expression of KNG in the ischemic brains from wild-type mice with induced focal cerebral ischemia or sham-operated controls by immunoblot analysis (Figure 1). Here, we chose a model of ischemic stroke in which mice are subjected to tMCAO. This model induced a rapid and strong activation of the contact-kinin system, leading to local inflammation and progressive microvascular thrombosis within the brain.4,13 Although native KNG was present in the brains of sham-operated mice, it was strongly down-regulated in the ischemic (ipsilateral) and contralateral hemispheres of mice with cerebral ischemia 24 hours after tMCAO (Figure 1). Down-regulation of KNG also in the contralateral hemispheres was probably because of excessive formation of ipsilateral infarct-related edema and subsequent compression of essentially “healthy” (contralateral) brain regions under the experimental condition of 60-minute tMCAO (see next section). Conversely, cleaved KNG that was formed when bradykinin was released from native KNG by plasma kallikrein was abundant after stroke but was absent in brains from sham-operated animals (Figure 1). This indicated that KNG was consumed in the cerebral circulation and/or tissue during brain ischemia and this observation would be in agreement with a major functional role for KNG in ischemic stroke.
The kallikrein-kinin system is activated in the ischemic mouse brain after stroke as indicated by KNG consumption. Immunoblot from the cortex and basal ganglia of a mouse subjected to tMCAO with the use of an antibody against KNG. The 24 hours after stroke time point is depicted. A sham-operated mouse served as control. Immunoreactivity against native KNG was markedly down-regulated in the brain of the mouse with cerebral ischemia. In contrast, cleaved KNG, which is produced when native KNG is consumed by plasma kallikrein to form bradykinin, was up-regulated in the ipsilateral (i), that is, ischemic cortex and basal ganglia of the mouse with stroke but not in corresponding regions of the brain of the sham-operated mouse or the healthy contralateral (c) hemisphere. Immunoblots were independently replicated from 3 different animals. One representative sample is shown.
The kallikrein-kinin system is activated in the ischemic mouse brain after stroke as indicated by KNG consumption. Immunoblot from the cortex and basal ganglia of a mouse subjected to tMCAO with the use of an antibody against KNG. The 24 hours after stroke time point is depicted. A sham-operated mouse served as control. Immunoreactivity against native KNG was markedly down-regulated in the brain of the mouse with cerebral ischemia. In contrast, cleaved KNG, which is produced when native KNG is consumed by plasma kallikrein to form bradykinin, was up-regulated in the ipsilateral (i), that is, ischemic cortex and basal ganglia of the mouse with stroke but not in corresponding regions of the brain of the sham-operated mouse or the healthy contralateral (c) hemisphere. Immunoblots were independently replicated from 3 different animals. One representative sample is shown.
To investigate the functional role of KNG in acute ischemic stroke, Kng−/− mice and wild-type controls of different age and sex were used (Figure 2). We first subjected 6-week-old male Kng−/− mice to tMCAO and, after 24 hours, assessed infarct volumes by staining brain sections with TTC (Figure 2A). Infarct volumes were dramatically smaller, by ∼ 75%, in male Kng−/− mice than in sex-matched wild-type controls (128.6 ± 6.6 mm3 for wild-type vs 36.4 ± 8.7 mm3 for Kng−/−; P < .001; Figure 2A).
KNG deficiency confers long-term neuroprotection and reduces mortality after acute ischemic stroke in young and aged mice of either sex. (A top) Representative TTC staining of 3 corresponding coronal brain sections of (left to right): 6-week-old male wild-type (WT) mouse, 6-week-old male Kng−/− mouse, 6-week-old male Kng−/− mouse reconstituted with human kininogen (KNG), 6-week-old male Kng−/− mouse reconstituted with bradykinin (BK), 6-week-old female WT mouse, 6-week-old female Kng−/− mouse, as well as 6-month-old male WT mouse and 6-month-old male Kng−/− mouse on day 1 after tMCAO. The ischemic infarcts (white) appear smallest in the Kng−/− mice (white arrows) of either age or sex, and this result was confirmed by infarct volumetry (bottom; N = 6-10 per group). Note that reconstitution of Kng−/− mice with human KNG or BK fully restored infarct susceptibility underlining the specificity of the KNG effect. Infarctions in KNG-deficient mice remained small on day 3 after tMCAO, thereby excluding secondary infarct growth. In contrast, protection from stroke was lost in Kng−/− mice after pMCAO. (B) Neurologic Bederson score (top) and grip test score (bottom) on day 1 or day 3 after tMCAO or day 1 after pMCAO in the 12 mouse groups indicated above. The reduction of infarct size in Kng−/− mice after tMCAO also translated into better functional outcome (N = 6-10 per group). (C) Mortality in 6-week-old male Kng−/− mice and WT controls between day 0 and day 8 after tMCAO (N = 10 per group). (A-B) ***P < .001, **P < .01, *P < .05, 1-way ANOVA followed by Bonferroni multiple comparison test (infarct volumes) or Kruskal-Wallis test followed by Dunn multiple comparison test (neurologic scores) compared with the respective WT groups. (C) Survival curve: **P = .008, log-rank test compared with WT mice.
KNG deficiency confers long-term neuroprotection and reduces mortality after acute ischemic stroke in young and aged mice of either sex. (A top) Representative TTC staining of 3 corresponding coronal brain sections of (left to right): 6-week-old male wild-type (WT) mouse, 6-week-old male Kng−/− mouse, 6-week-old male Kng−/− mouse reconstituted with human kininogen (KNG), 6-week-old male Kng−/− mouse reconstituted with bradykinin (BK), 6-week-old female WT mouse, 6-week-old female Kng−/− mouse, as well as 6-month-old male WT mouse and 6-month-old male Kng−/− mouse on day 1 after tMCAO. The ischemic infarcts (white) appear smallest in the Kng−/− mice (white arrows) of either age or sex, and this result was confirmed by infarct volumetry (bottom; N = 6-10 per group). Note that reconstitution of Kng−/− mice with human KNG or BK fully restored infarct susceptibility underlining the specificity of the KNG effect. Infarctions in KNG-deficient mice remained small on day 3 after tMCAO, thereby excluding secondary infarct growth. In contrast, protection from stroke was lost in Kng−/− mice after pMCAO. (B) Neurologic Bederson score (top) and grip test score (bottom) on day 1 or day 3 after tMCAO or day 1 after pMCAO in the 12 mouse groups indicated above. The reduction of infarct size in Kng−/− mice after tMCAO also translated into better functional outcome (N = 6-10 per group). (C) Mortality in 6-week-old male Kng−/− mice and WT controls between day 0 and day 8 after tMCAO (N = 10 per group). (A-B) ***P < .001, **P < .01, *P < .05, 1-way ANOVA followed by Bonferroni multiple comparison test (infarct volumes) or Kruskal-Wallis test followed by Dunn multiple comparison test (neurologic scores) compared with the respective WT groups. (C) Survival curve: **P = .008, log-rank test compared with WT mice.
The smaller infarct volume was functionally relevant. Compared with wild-type mice, Kng−/− mice had significantly better overall neurologic function (Bederson score: median, 3.0 [2.0, 3.25] for wild-type vs 1.0 [1.0, 2.0] for Kng−/−; P < .05) as well as basal motor function and coordination (grip test score: median, 2.0 [0.0, 3.0] for wild-type vs 4.0 [3.0, 4.0] for Kng−/−; P < .05) 24 hours after tMCAO (Figure 2B).
To prove that the protective effect was specifically related to KNG deficiency and not to a secondary, that is, unspecific, effect of the deficiency state, we reconstituted Kng−/− mice with human KNG in an attempt to rescue the wild-type phenotype. Intravenous infusion of human KNG (4 μg/g of body weight) restored susceptibility to ischemic brain damage after tMCAO. Infarct volumes (128.6 ± 9.6 mm3; P > .05) and neurologic outcome parameters (Bederson score, 3.0 [3.0, 4.0]; P > .05; grip test score, 0.5 [0.0, 1.5]; P > .05) for Kng−/− mice treated with human KNG were indistinguishable from wild-type mice (Figure 2A-B).
Kng−/− mice are unable to produce bradykinin, and blood bradykinin levels are below the detection limit in these mutants.14 To address whether bradykinin released from KNG is indeed a critical mediator of neuronal damage after stroke, we reconstituted Kng−/− mice with bradykinin. Because bradykinin has a short half-life in the blood and to obtain maximum bradykinin concentrations directly within the central nervous system, we decided to inject bradykinin intrathecally immediately after the induction of tMCAO and again at the time of reperfusion (100 ng per injection).18,19 Reconstitution of Kng−/− mice with bradykinin rescued the phenotype and induced infarct volumes (121.6 ± 13.0 mm3; P > .05) and functional deficits (Bederson score, 3.5 [3.0, 4.0]; P > .05; grip test score, 0.0 [0.0, 1.5]; P > .05) similar to those seen in wild-type mice on day 1 after tMCAO (Figure 2A-B).
Sex can significantly influence stroke outcome in rodents.23 Therefore, we also subjected female Kng−/− mice to 60-minute tMCAO. Consistent with the results in male mice, KNG-deficient female mice also developed significantly smaller infarctions (P < .001) and less severe neurologic deficits (P < .05) than the female controls (Figure 2A-B).
Ischemic stroke usually is a disease of the elderly, and, consequently, it is recommended to verify any stroke-protective effects observed in young adult laboratory animals also in an older cohort.23 Indeed, 6-month-old Kng−/− mice also had significantly smaller stroke volumes (P < .05) and a better functional outcome (P < .05, grip test score) than age-matched controls, thereby confirming our results in young animals (Figure 2A-B).
We also determined the functional outcome and mortality of 6-week-old male Kng−/− mice and matched wild-type controls over a longer time after ischemic stroke. Four days after 60-minute tMCAO, 5 of 10 wild-type mice (50%) had died, consistent with previous reports17 (Figure 2C). In contrast, 10 of 10 Kng−/− mice (100%) survived until day 4, and 7 of 10 (70%) were still alive after 8 days (P = .008). In line with these findings, KNG-deficient mice showed significantly smaller strokes (P < .001) and a better Bederson score (P < .05) than controls on day 3 (Figure 2A-B). These observations exclude the possibility that KNG deficiency simply induces faster recovery from stroke but underlines its sustained effect on stroke outcome.
According to current experimental stroke guidelines,23 any protective effect requires evaluation in models of both transient and permanent ischemia. We therefore subjected Kng−/− mice to filament-induced pMCAO, a procedure in which no tissue reperfusion occurs. In contrast to the striking effects observed after tMCAO, KNG deficiency did not significantly influence stroke size (P > .05) or neurologic outcome (P > .05) 24 hours after pMCAO (Figure 2A-B).
KNG deficiency reduces thrombosis after stroke without increasing the risk of intracerebral hemorrhage
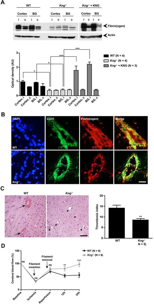
It has been shown that the Kng−/− mice used in this study produce less thrombi in models of artificial vessel wall injury,14 which is in line with the prothrombotic properties of other members of the contact-kinin system such as FXII.4,5 We therefore analyzed whether reduced intracerebral thrombus formation underlies the remarkable stroke-protective phenotype in these animals. The amount of fibrin(ogen) (antibody cross reactive for fibrin and fibrinogen) detected by Western blot analysis in the ischemic cortex (mean optical density, 1.0 ± 0.1 for wild-type vs 0.2 ± 0.1 for Kng−/−; P < .05) and basal ganglia (mean optical density, 0.9 ± 0.03 for wild-type vs 0.4 ± 0.08 for Kng−/−; P < .05) was significantly reduced in KNG-deficient mice than in wild-type controls on day 1 after stroke, and reconstitution of Kng−/− mice with human KNG restored thrombotic activity (Figure 3A).
KNG deficiency reduces intracerebral thrombosis and improves cerebral blood flow after stroke. (A) Accumulation of fibrin(ogen) in the infarcted (i) and contralateral (c) cortices and basal ganglia (BG) of wild-type (WT) mice, Kng−/−mice and Kng−/− mice reconstituted with human kininogen (KNG) was analyzed by immunoblotting 24 hours after tMCAO (top), and bands were quantified by densitometry (bottom; N = 3-4 per group). One representative immunoblot of each group is shown. AU indicates arbitrary units. (B) Immunohistochemical localization of fibrin(ogen) in the lumina of brain microvessels (stained with the endothelial marker CD31) 24 hours after tMCAO in the infarcted hemispheres of WT mice or Kng−/− mice. Hoechst staining (blue) depicts cell nuclei. One representative panel per group of 3 independent experiments is shown. Scale bar represents 50 μm. (C left) Representative H&E staining from the infarcted hemispheres of WT mice and Kng−/− mice on day 1 after tMCAO. Thrombotic vessels were abundant in WT mice (arrows), whereas the microvascular patency was significantly increased in Kng−/− mice (arrowheads), and this was confirmed by calculation of the thrombosis index (right; N = 5 per group). Scale bar represents 100 μm. (D) Reduced intracerebral thrombosis in Kng−/− mice improved CBF in the territory of the right middle cerebral artery 12 and 24 hours after reperfusion compared with WT mice as determined by serial laser Doppler flow measurements. No differences in CBF were detectable at baseline (before ischemia), immediately after insertion of the filament (ischemia), or immediately after reperfusion (removal of the filament; N = 8 per group and time point). (A) ***P < .001, *P < .05, 2-way ANOVA, followed by Bonferroni multiple comparison test, group comparisons as indicated in the figure. (C) **P = .005, unpaired Student t test. (D) ***P < .001, **P < .01, 2-way ANOVA, followed by Bonferroni multiple comparison test compared with WT mice.
KNG deficiency reduces intracerebral thrombosis and improves cerebral blood flow after stroke. (A) Accumulation of fibrin(ogen) in the infarcted (i) and contralateral (c) cortices and basal ganglia (BG) of wild-type (WT) mice, Kng−/−mice and Kng−/− mice reconstituted with human kininogen (KNG) was analyzed by immunoblotting 24 hours after tMCAO (top), and bands were quantified by densitometry (bottom; N = 3-4 per group). One representative immunoblot of each group is shown. AU indicates arbitrary units. (B) Immunohistochemical localization of fibrin(ogen) in the lumina of brain microvessels (stained with the endothelial marker CD31) 24 hours after tMCAO in the infarcted hemispheres of WT mice or Kng−/− mice. Hoechst staining (blue) depicts cell nuclei. One representative panel per group of 3 independent experiments is shown. Scale bar represents 50 μm. (C left) Representative H&E staining from the infarcted hemispheres of WT mice and Kng−/− mice on day 1 after tMCAO. Thrombotic vessels were abundant in WT mice (arrows), whereas the microvascular patency was significantly increased in Kng−/− mice (arrowheads), and this was confirmed by calculation of the thrombosis index (right; N = 5 per group). Scale bar represents 100 μm. (D) Reduced intracerebral thrombosis in Kng−/− mice improved CBF in the territory of the right middle cerebral artery 12 and 24 hours after reperfusion compared with WT mice as determined by serial laser Doppler flow measurements. No differences in CBF were detectable at baseline (before ischemia), immediately after insertion of the filament (ischemia), or immediately after reperfusion (removal of the filament; N = 8 per group and time point). (A) ***P < .001, *P < .05, 2-way ANOVA, followed by Bonferroni multiple comparison test, group comparisons as indicated in the figure. (C) **P = .005, unpaired Student t test. (D) ***P < .001, **P < .01, 2-way ANOVA, followed by Bonferroni multiple comparison test compared with WT mice.
Immunohistochemistry consistently found intravascular fibrin(ogen) deposits that occluded vessels in wild-type mice and markedly reduced fibrin(ogen) deposits in Kng−/− mice (Figure 3B). Accordingly, histologic sections of infarcted brain tissue from wild-type mice showed numerous occlusions of vessel lumina (Figure 3C). In comparison, the microvascular patency was significantly increased in mice lacking KNG (thrombosis index, 14.2 ± 1.3 for wild-type vs 8.6 ± 0.7 for Kng−/−; P < .001).
To further address whether reduced clot formation in the absence of KNG also translates into better cerebral (re)perfusion after tMCAO, we measured the CBF over time in the territory of the right middle cerebral artery by Laser Doppler flowmetry. No differences in baseline CBF (before ischemia), CBF after insertion of the occluding filament (immediately after ischemia), or CBF after removal of the occluding filament (immediately after reperfusion) were observed between wild-type mice and Kng−/− mice (P > .05), indicating comparable procedural conditions in both groups (Figure 3D). Twelve hours (percentage of baseline CBF, 53.9% ± 5.7% for wild-type vs 81.1% ± 8.7% for Kng−/−; P < .001) and 24 hours (percentage of baseline CBF, 56.2% ± 9.1% for wild-type vs 97.9% ± 9.6% for Kng−/−; P < .001) after reperfusion, however, CBF in the brains of KNG-deficient mice was significantly higher compared with controls (Figure 3D).
We also analyzed the effect of KNG deficiency on the dynamics of infarct development and the risk of secondary hemorrhagic transformation by serial MRI on living mice. In Kng−/− mice areas of hyperintensity on T2-weighted images typical of acute cerebral infarction were significantly smaller than in wild-type mice 24 hours after tMCAO (P < .001; Figure 4), confirming assessments with TTC staining. The size of infarctions assessed in individual Kng−/− mice by sequential MRI remained significantly smaller than in wild-type mice on day 7 (P < .001), and infarctions did not increase after 1 week (P > .05), thus excluding delayed infarct growth (Figure 4). The alleged shrinkage in stroke size after 1 week in both groups was because of infarct maturation and subsequent “fogging effects” on MRI24 rather than a true reduction in infarct volumes. In addition, the higher mortality of wild-type mice between day 1 and day 7 (Figure 4, see N numbers) probably led to a selection bias toward surviving animals with smaller infarctions on day 7. Importantly, MRI showed that ischemic lesions in Kng−/− mice always presented as hyperintense lesions on T2-weighted gradient echo images, an MRI protocol for the detection of bleeding (Figure 4). Hypointense areas, which typically indicate hemorrhage, were absent in all animals, supporting the notion that KNG deficiency does not increase the risk of infarct or reperfusion-associated bleeding compared with wild-type control mice, even at more advanced stages of infarct development.
KNG deficiency provides sustained protection from ischemic stroke and does not increase the risk of intracranial hemorrhage. (Top) Serial coronal T2-weighted gradient echo MR images show extensive hyperintense (bright) ischemic lesions (white arrows) on day 1 and day 7 after tMCAO in wild-type (WT) mice, whereas the infarctions are mainly restricted to the basal ganglia in Kng−/− mice. Hypointense (dark) areas indicative of intracerebral hemorrhage were always absent in both groups. One representative panel per group is depicted. (Bottom) MRI-based infarct volumetry confirms significantly smaller infarct volumes and excludes delayed infarct growth in Kng−/− mice after tMCAO (N = 3-8 per group and time point). Alleged shrinkage of strokes between day 1 and day 7 is because of fogging effects during infarct maturation. Note that 5 of 8 WT mice died between day 1 and day 7 after tMCAO and were no longer available for the second MRI examination. ***P < .001, **P < .01, 2-way ANOVA followed by Bonferroni multiple comparison test compared with WT mice or Kng−/− mice; ns indicates not significant.
KNG deficiency provides sustained protection from ischemic stroke and does not increase the risk of intracranial hemorrhage. (Top) Serial coronal T2-weighted gradient echo MR images show extensive hyperintense (bright) ischemic lesions (white arrows) on day 1 and day 7 after tMCAO in wild-type (WT) mice, whereas the infarctions are mainly restricted to the basal ganglia in Kng−/− mice. Hypointense (dark) areas indicative of intracerebral hemorrhage were always absent in both groups. One representative panel per group is depicted. (Bottom) MRI-based infarct volumetry confirms significantly smaller infarct volumes and excludes delayed infarct growth in Kng−/− mice after tMCAO (N = 3-8 per group and time point). Alleged shrinkage of strokes between day 1 and day 7 is because of fogging effects during infarct maturation. Note that 5 of 8 WT mice died between day 1 and day 7 after tMCAO and were no longer available for the second MRI examination. ***P < .001, **P < .01, 2-way ANOVA followed by Bonferroni multiple comparison test compared with WT mice or Kng−/− mice; ns indicates not significant.
KNG deficiency reduces blood-brain barrier damage and inflammation after stroke
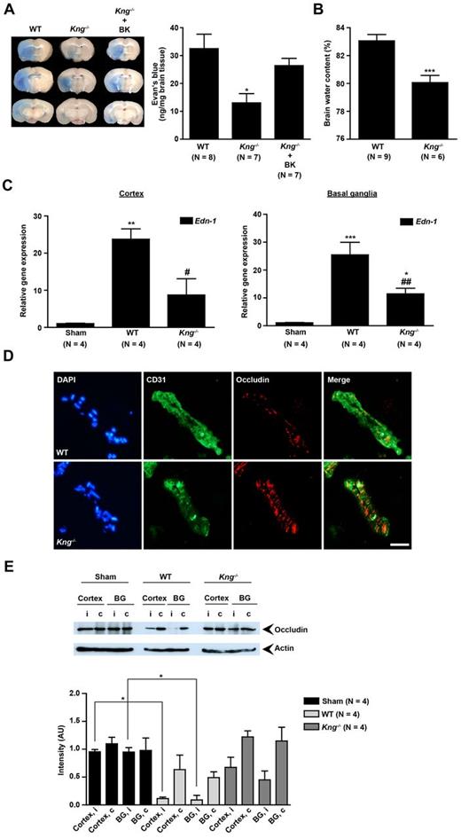
The contact-kinin system is also critically involved in the regulation of vascular permeability and inflammatory processes on tissue injury, including ischemic stroke.13 One central step in this process is the release of the proinflammatory peptide hormone bradykinin from KNG after plasma kallikrein activation. Consequently, the extent of damage to the blood-brain barrier and formation of edema was assessed after focal cerebral ischemia. On day 1 after tMCAO the integrity of the blood-brain barrier, as reflected by the concentration of the vascular tracer Evans blue leaking into the brain parenchyma, was markedly reduced in Kng−/− mice in comparison with wild-type mice (30.5 ± 4.9 ng/mg for wild-type vs 13.1 ± 3.3 ng/mg for Kng−/−; P < .05; Figure 5A). This finding correlated with a similar reduction in brain water content (wet/dry weight method) in KNG-deficient mice (83.1% ± 0.5% for wild-type vs 80.1% ± 0.5% for Kng−/−; P < .001; Figure 5B). Importantly, Kng−/− mice that had been reconstituted with bradykinin again displayed breakdown of the blood-brain barrier similar to wild-type mice (Evans blue leakage,: 25.3 ± 1.3 ng/mg; P > .05), underlining the specificity of this detrimental bradykinin effect in stroke (Figure 5A).
KNG deficiency has profound blood-brain barrier stabilizing and antiedematous effects in ischemic stroke. (A left) Representative corresponding coronal brain sections from a wild-type (WT) mouse, a Kng−/− mouse, and a Kng−/− mouse reconstituted with bradykinin (BK) on day 1 after tMCAO after injection of the vascular tracer Evans blue. Vascular leakage was significantly decreased in the absence of KNG after stroke as confirmed by the concentration of Evans blue detectable in the brain parenchyma (right). BK reconstitution restored edema formation in Kng−/− mice (N = 7-8 per group). (B) Edema formation as reflected by the brain water content in the ischemic hemispheres of WT mice and Kng−/− mice on day 1 after tMCAO (N = 6-9 per group). (C) Relative gene expression of endothelin-1 (Edn-1) in the cortices and basal ganglia of WT mice and Kng−/− mice 24 hours after tMCAO or sham operation (N = 4 per group). (D) Expression of occludin on day 1 after tMCAO in the hemispheres of WT mice and Kng−/− mice. Immunohistochemistry suggests that occludin is predominately located in the gaps between vascular endothelial cells (indicated by the marker CD31). Occludin expression was markedly reduced in WT mice but preserved in mice lacking KNG. Hoechst staining (blue) depicts cell nuclei. One representative panel per group of 3 independent experiments is shown. Scale bar represents 50 μm. (E top) Occludin expression in the cortex or basal ganglia (BG) of WT mice or Kng−/− mice on day 1 after tMCAO or sham operation as determined by immunoblot. One representative immunoblot of each group is shown. (Bottom) Densitometric quantification of occludin immunoreactivity in the mouse groups indicated above (N = 4 per group). The i indicates ipsilateral (ischemic) hemisphere; c, contralateral (healthy) hemisphere. (A,B) ***P < .001, *P = .0148, unpaired Student t test. (C) ***P < .001, **P < .01, *P < .05, ##P < .01, #P < .05, 1-way ANOVA followed by Bonferroni multiple comparison test compared with sham-operated mice (* symbol) or WT (# symbol) mice. (E) *P < .05, 2-way ANOVA, followed by Bonferroni multiple comparison test, group comparisons as indicated in the figure.
KNG deficiency has profound blood-brain barrier stabilizing and antiedematous effects in ischemic stroke. (A left) Representative corresponding coronal brain sections from a wild-type (WT) mouse, a Kng−/− mouse, and a Kng−/− mouse reconstituted with bradykinin (BK) on day 1 after tMCAO after injection of the vascular tracer Evans blue. Vascular leakage was significantly decreased in the absence of KNG after stroke as confirmed by the concentration of Evans blue detectable in the brain parenchyma (right). BK reconstitution restored edema formation in Kng−/− mice (N = 7-8 per group). (B) Edema formation as reflected by the brain water content in the ischemic hemispheres of WT mice and Kng−/− mice on day 1 after tMCAO (N = 6-9 per group). (C) Relative gene expression of endothelin-1 (Edn-1) in the cortices and basal ganglia of WT mice and Kng−/− mice 24 hours after tMCAO or sham operation (N = 4 per group). (D) Expression of occludin on day 1 after tMCAO in the hemispheres of WT mice and Kng−/− mice. Immunohistochemistry suggests that occludin is predominately located in the gaps between vascular endothelial cells (indicated by the marker CD31). Occludin expression was markedly reduced in WT mice but preserved in mice lacking KNG. Hoechst staining (blue) depicts cell nuclei. One representative panel per group of 3 independent experiments is shown. Scale bar represents 50 μm. (E top) Occludin expression in the cortex or basal ganglia (BG) of WT mice or Kng−/− mice on day 1 after tMCAO or sham operation as determined by immunoblot. One representative immunoblot of each group is shown. (Bottom) Densitometric quantification of occludin immunoreactivity in the mouse groups indicated above (N = 4 per group). The i indicates ipsilateral (ischemic) hemisphere; c, contralateral (healthy) hemisphere. (A,B) ***P < .001, *P = .0148, unpaired Student t test. (C) ***P < .001, **P < .01, *P < .05, ##P < .01, #P < .05, 1-way ANOVA followed by Bonferroni multiple comparison test compared with sham-operated mice (* symbol) or WT (# symbol) mice. (E) *P < .05, 2-way ANOVA, followed by Bonferroni multiple comparison test, group comparisons as indicated in the figure.
We also analyzed the expression of endothelin-1 in the ischemic brains of KNG-deficient mice and controls. Endothelin-1 has been shown to be critically involved in the regulation of vascular integrity and edema formation under various pathophysiologic conditions, including ischemic stroke.25 Twenty-four hours after tMCAO, endothelin-1 mRNA levels were significantly higher in the cortices and basal ganglia of wild-type mice than of sham-operated mice (relative gene expression cortex, 1.0 ± 0.1 for sham vs 23.8 ± 2.7 for wild-type; P < .001; relative gene expression basal ganglia, 1.1 ± 0.05 for sham vs 25.5 ± 4.5 for wild-type; P < .001; Figure 5C). Although endothelin-1 transcripts were also induced in the brains of KNG-deficient mice, expression levels remained significantly lower than in wild-type mice both in the cortex (P < .05) and the basal ganglia (P < .001).
In line with a destabilizing effect of KNG at the blood-brain barrier, the tight junction protein occludin was strongly down-regulated in cerebral vessels of wild-type mice but was preserved in Kng−/− mice 24 hours after tMCAO, as shown by immunohistochemistry (Figure 5D). To quantify occludin protein expression in more detail we also performed Western blot analysis. Again, occludin immunoreactivity on day 1 after tMCAO was significantly weaker in the ischemic cortices (P < .05) and basal ganglia (P < .05) of wild-type mice than in sham-operated mice, whereas no significant down-regulation of occludin could be observed in KNG-deficient mice (P > .05; Figure 5E).
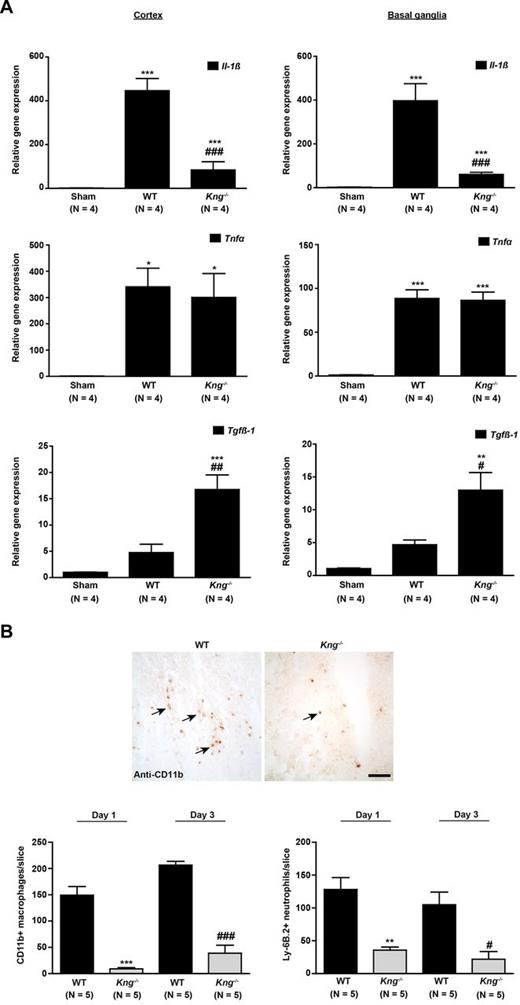
As a next step we analyzed the gene expression profiles of several prototypic proinflammatory and anti-inflammatory cytokines in the brains of wild-type mice and Kng−/− mice 24 hours after tMCAO (Figure 6A). The amount of IL-1β mRNA in the infarcted cortices and basal ganglia was strongly elevated in both groups compared with sham operation (P < .001), but induction was far lower in mice that lacked KNG (P < .001). In contrast, the number of TNFα transcripts did not differ between wild-type and Kng−/− mice in either brain region (P > .05), indicating selective regulation of distinct cytokines by KNG. In line with these findings, TGFβ-1, which can exert anti-inflammatory functions in ischemic stroke, was abundantly expressed only in the ischemic brains of KNG-deficient mice but not of wild-type mice (P < .001 for cortex, P < .05 for basal ganglia; Figure 6A).
KNG deficiency reduces inflammation after stroke. (A) Relative gene expression of Il-1β, Tnf-α, and Tgf-β1 in the cortices and basal ganglia of wild-type (WT) mice and Kng−/− mice 24 hours after tMCAO or sham operation (N = 4 per group). (B) Cellular inflammatory response in the ischemic hemispheres of WT mice or Kng−/− mice on day 1 and day 3 after tMCAO. (Top) Representative immunohistochemical staining against CD11b+ macrophages/microglia cells (arrows) on day 1. Scale bar represents 100 μm. (Bottom) Quantification of immune cell infiltration (CD11b+ macrophages/microglia, Ly-6B2+ neutrophils) on day 1 and day 3 after stroke (N = 5 per group and time point). ***P < .001, **P < .01, ###P < .001, #P < .05, 2-way ANOVA, followed by Bonferroni multiple comparison test compared with WT mice on day 1 (* symbol) or WT mice on day 3 (# symbol).
KNG deficiency reduces inflammation after stroke. (A) Relative gene expression of Il-1β, Tnf-α, and Tgf-β1 in the cortices and basal ganglia of wild-type (WT) mice and Kng−/− mice 24 hours after tMCAO or sham operation (N = 4 per group). (B) Cellular inflammatory response in the ischemic hemispheres of WT mice or Kng−/− mice on day 1 and day 3 after tMCAO. (Top) Representative immunohistochemical staining against CD11b+ macrophages/microglia cells (arrows) on day 1. Scale bar represents 100 μm. (Bottom) Quantification of immune cell infiltration (CD11b+ macrophages/microglia, Ly-6B2+ neutrophils) on day 1 and day 3 after stroke (N = 5 per group and time point). ***P < .001, **P < .01, ###P < .001, #P < .05, 2-way ANOVA, followed by Bonferroni multiple comparison test compared with WT mice on day 1 (* symbol) or WT mice on day 3 (# symbol).
To further characterize the local inflammatory response, we quantified the amount of immune cells that invaded the ischemic hemispheres over time by immunohistochemistry. On day 1 and day 3 after the induction of tMCAO, significantly more CD11b+ macrophages/microglia cells (P < .001) and neutrophils (P < .001 for day 1; P < .05 for day 3) had entered the brains of wild-type mice than the brains of Kng−/− mice (Figure 6B).
Discussion
This study identifies KNG as a key mediator of ischemic neurodegeneration. Our data suggest that KNG leads to neuronal damage via different pathways related to the activation of the contact-kinin system: enhanced microvascular thrombosis, blood-brain barrier leakage, and inflammation. The extent of neuroprotection conferred by the absence of KNG in male and female Kng−/− mice was exceptional, long-lasting, and preserved in older animals. Important from a translational perspective, genetic depletion of KNG protected from pathologic thrombus formation during stroke but did not increase the risk of intracerebral hemorrhage.
We consider the results described here to be novel for a number of reasons. First, several reports have suggested that KNG exerts antithrombotic effects.26-28 However, our studies clearly found that the absence of KNG protects from thrombosis in the tMCAO model. The exact reasons for these divergent findings are unclear so far. However, differences in the thrombosis models (artificial vessel wall injury models versus in vivo stroke models) and animal species (rats versus mice) used probably play a role. Second, this apparent contradiction suggests potentially novel mechanisms by which KNG promotes thrombosis, which at this point are unknown. Although these may involve FXI, which binds high-molecular-weight KNG,29-31 whether these interactions alone account for the prothrombotic activity of KNG is uncertain. Third, the degree of neuroprotection caused by KNG depletion is remarkable and exceeds that observed in other reports of cerebral ischemia in animals deficient in members of the kallikrein-kinin system.4,32 This is probably because of the central role of KNG in multiple processes, including thrombosis, vascular permeability, and inflammation.33 Finally, although severe deficiencies of FXI may be associated with bleeding in humans, there is no such association of bleeding with KNG deficiency. Indeed, a recent report described a patient with plasma KNG activity of < 1% who underwent cardiopulmonary bypass under full anticoagulation without increased bleeding.34 These results suggest a potential clinical strategy that involves KNG depletion for stroke prevention and amelioration.
The observation of an antithrombotic effect of KNG deficiency in an in vivo model of ischemic stroke is congruent with the findings after artificial vessel wall injury. Time to occlusion of the carotid artery after Rose Bengal–induced laser damage was significantly prolonged in Kng−/− mice.14 Hematologic characterization of Kng−/− mice indicated a significantly increased activated partial thromboplastin time but normal tail bleeding times,14 indicative for an antithrombotic but not antihemostatic phenotype in these animals. Indeed, the risk of stroke-related hemorrhage was not increased in mice lacking KNG in our study. Of the 151 Kng−/− mice subjected to MCAO only 9 (6.0%) showed signs of intracerebral bleeding (as macroscopically assessed during brain sampling or by blood-sensitive MRI), which was similar to the bleeding rate in wild-type mice (8 of 167 = 4.8%; P > .05) and which ranges within the expected bleeding frequency in this stroke model.35 In comparison, full-intensity parenteral anticoagulation with the indirect FXa inhibitor heparin induced intracranial hemorrhages in > 50% in rats undergoing experimental cerebral ischemia,36 and mice pretreated with the oral anticoagulant warfarin (an inhibitor of the coagulation factors II, VII, IX, and X) even developed hemorrhagic transformation of brain tissue in 100% of the cases after tMCAO.35 These numbers underpin that blocking of KNG in ischemic stroke is presumably a safer approach than established treatment regimens, although pharmacologic inhibitors that specifically suppress KNG activity are currently not available.
The phenotype of Kng−/− mice reported here is similar to the recently described phenotype in FXII-deficient mice. FXII is the primary activator of both the intrinsic coagulation and the kallikrein-kinin system, and in vivo binding of FXII to negatively charged molecules such as polyphosphates37 or RNA38 leads to the assembly of an activation complex comprising FXIIa, kallikrein, and high-molecular-weight KNG.3 FXII−/− mice, like KNG-deficient mice, generate less thrombi in different in vitro and in vivo models of thrombosis, including ischemic stroke, but do not have an increased bleeding tendency either spontaneously or when subjected to brain ischemia.4,5 Our findings point toward a possible involvement of KNG in pathologic thrombosis because of vascular injury, although additional studies will be required to discern whether the mechanism reflects direct enhancement of thrombus stability or other pathways, such as those directly affecting underlying endothelial cell function.39 Interestingly, a previous study suggested that mice lacking the bradykinin receptor B2, which acts downstream of KNG, are protected from thrombosis by increased nitric oxide and prostacyclin formation.40 Successful prevention of excessive clotting without interfering with physiologic hemostasis would be a major advance in the therapy of many thromboembolic disorders, given that the current drugs used to prevent or reverse thromboembolism are all associated with severe bleeding complications.41
We have shown that KNG is consumed in the cerebral circulation or tissue after brain ischemia/reperfusion in wild-type mice. KNG cleavage by plasma kallikrein reflects activation of the kallikrein-kinin system after stroke and subsequent bradykinin formation and can also be observed in ischemia/reperfusion models in other organ systems such as the heart (myocardial infarction)42 or after brain trauma.43 Importantly, blood KNG levels are also reduced in human patients who have experienced a stroke.44
In the absence of substrate, Kng−/− mice are completely unable to produce bradykinin.14 This lack of bradykinin most probably underlies the strong anti-inflammatory phenotype observed in the context of brain ischemia. The blood-brain barrier was highly maintained in the absence of KNG after stroke, an effect that could be ascribed to preserved occludin expression. As a consequence mice without KNG developed significantly less brain edema that is known to be a frequent cause of secondary infarct growth and deterioration of neurologic symptoms. Importantly, reconstitution of Kng−/− mice with bradykinin fully restored edema formation after tMCAO, underpinning the specificity of this detrimental bradykinin effect. By analogy, degradation of occludin and other tight junction proteins via a bradykinin-dependent pathway destabilized the blood-brain barrier in different tumor models.45 Endothelin-1 levels were also lower in the ischemic brains of Kng−/− mice than controls. Endothelin-1 has been shown to be critically involved in regulating vascular integrity and edema formation under various pathophysiologic conditions, including ischemic stroke.46 Mice overexpressing endothelin-1 developed more brain edema and larger cerebral infarctions after tMCAO.47 Moreover, the pharmacologic blockade of the endothelin type A receptor attenuated ischemic brain injury, edema formation, and blood-brain barrier disruption in rats,48 and high serum levels of endothelin-1 have been shown to predict malignant edema in patients with acute ischemic stroke who are receiving recombinant tissue plasminogen activator.49
Only a few immune cells such as neutrophils invaded the brains of KNG-deficient mice after tMCAO. Neutrophils have been shown to be involved in stroke development by producing free radicals and other neurotoxic factors.6 Moreover, neutrophils can impair tissue reperfusion after transient brain ischemia by interacting with platelets and endothelial cells, a phenomenon commonly referred to as “no reflow.”50,51 Accordingly, CBF in the cerebral microvasculature of Kng−/− mice was significantly enhanced during the reperfusion phase after tMCAO, although less thrombus formation probably contributed to this effect as well. The number of macrophages or activated microglia cells was also reduced in the ischemic brains of Kng−/− mice. These cell types, which cannot be differentiated by structural or immunohistochemical markers, can release a myriad of potentially harmful mediators such as reactive oxygen species, proinflammatory cytokines, or matrix metalloproteinases.6
Finally, the expression of soluble immune mediators was altered in the absence of KNG. KNG-mutant mice expressed less IL-1β in the cortices and basal ganglia after tMCAO, whereas the amount of TGFβ-1 was increased compared with wild-type controls. IL-1β is regarded as a prototypic proinflammatory cytokine known to aggravate ischemic brain damage.52 In contrast, TGFβ-1 exerts pleiotropic immune functions and has been shown to mediate neuroprotection during stroke.
The 24-hour gap between the onset of ischemia and the first outcome analysis to some extent limits the interpretation of our findings. In particular, the question of whether reduced thrombosis, blood-brain barrier damage, and inflammation are the cause or the consequence of infarct protection in Kng−/− mice cannot be definitely answered in the absence of earlier time points. However, the fact that reconstitution of Kng−/− mice with KNG or bradykinin fully restored thrombus formation and edema formation clearly argues for a causative rather than a merely correlative relation.
Another unresolved issue is whether KNG acts detrimental in tMCAO mainly during the phase of ischemia or during reperfusion. The observation that protection from stroke in Kng−/− mice was lost after permanent MCAO suggests that KNG is of particular relevance for mediating reperfusion injury. Of note, the findings reported here are in full accordance with our studies in FXII-deficient mice that are likewise protected from transient but not permanent ischemia.53 In these mice, restoration of blood flow in the middle cerebral artery enhanced cortical reperfusion between 2 and 24 hours as assessed by serial CBF measurements, and this effect was related to reduced microvascular thrombosis.4,53 However, one has to bear in mind that permanent ischemia in contrast to transient ischemia represents a maximal noxious stimulus to the brain; therefore, any results obtained in these 2 stroke models cannot be easily compared.
The phenotype of Kng−/− mice reported here is consistent with the phenotype of bradykinin receptor B1 (B1R)–deficient mice. B1R is another key member of the kallikrein-kinin system which acts downstream of KNG. Blocking of B1R dramatically reduced inflammatory processes and edema formation in models of acute ischemic stroke,13 traumatic brain injury,12 and multiple sclerosis.11 The corresponding findings in different mouse models bearing genetic defects in the contact-kinin system suggest that thrombosis and inflammation are closely intertwined during focal cerebral ischemia. This goes congruent with the novel concept of ischemic stroke being a thrombo-inflammatory disease rather than a pure vessel-occlusive disease.9
In summary, inhibition of KNG prevents ischemic neurodegeneration by combined antithrombotic and anti-inflammatory mechanisms. Importantly, neuroprotection through targeted depletion of KNG did not increase bleeding after ischemic stroke. Blocking of distinct members of the kallikrein-kinin system has the potential to become an effective and safe strategy to combat this devastating neurologic disorder and other cardiovascular diseases such as myocardial infarction. However, the true pathophysiologic relevance of the kallikrein-kinin system in patients who have experienced a stroke still needs to be established, and findings from animal studies should not be uncritically transferred to the human situation. Moreover, additional mechanisms than those reported here could account for the detrimental KNG effects in stroke such as impaired fibrinolysis or cerebrovascular contractility. Further studies in relevant disease models are warranted to clarify these open issues.
There is an Inside Blood commentary on this article in this issue.
The online version of this article contains a data supplement.
The publication costs of this article were defrayed in part by page charge payment. Therefore, and solely to indicate this fact, this article is hereby marked “advertisement” in accordance with 18 USC section 1734.
Acknowledgments
The authors thank Heike Menzel, Andrea Sauer, Melanie Glaser, Barbara Reuter, Virgil Michels, Daniela Urlaub, and Wan-Ming Zhang for expert technical assistance.
This work was supported by the Deutsche Forschungsgemeinschaft (DFG), SFB 688 (TP A13 to C.K. and TP B1 to G.S. and B.N.), the Wilhelm-Sander Stiftung (209.017.1, C.K.), and the National Institutes of Health (RO1 HL089796, K.R.M.).
National Institutes of Health
Authorship
Contribution: C.K. and K.R.M. conceived, directed, and funded the entire study, designed experiments, analyzed data, and drafted the manuscript; F.L., E.G., P.K., C.G., and K.G. designed and performed experiments, analyzed data, and contributed to manuscript writing; J.S. and M.B. performed invasive hemodynamics and blood gas analysis and analyzed the data; X.H., M.P., M. Bendszus, and P.J. provided specific input to MRI experiments, including experimental design and data analysis; G.S., S.G.M., and B.N. funded the study, designed experiments, and contributed to manuscript writing.
Conflict-of-interest disclosure: The authors declare no competing financial interests.
Correspondence: Christoph Kleinschnitz, Department of Neurology, University of Würzburg, Josef-Schneider Strasse 11, 97080 Würzburg, Germany; e-mail: christoph.kleinschnitz@uni-wuerzburg.de.
References
Author notes
K.R.M. and C.K. contributed equally to this study.





