Key Points
EGFL7 promotes angiogenesis via its interaction with integrin αvβ3.
EGFL7 is involved in physiological and pathological angiogenesis.
Abstract
Angiogenesis, defined as blood vessel formation from a preexisting vasculature, is governed by multiple signal cascades including integrin receptors, in particular integrin αVβ3. Here we identify the endothelial cell (EC)-secreted factor epidermal growth factor-like protein 7 (EGFL7) as a novel specific ligand of integrin αVβ3, thus providing mechanistic insight into its proangiogenic actions in vitro and in vivo. Specifically, EGFL7 attaches to the extracellular matrix and by its interaction with integrin αVβ3 increases the motility of EC, which allows EC to move on a sticky underground during vessel remodeling. We provide evidence that the deregulation of EGFL7 in zebrafish embryos leads to a severe integrin-dependent malformation of the caudal venous plexus, pointing toward the significance of EGFL7 in vessel development. In biopsy specimens of patients with neurologic diseases, vascular EGFL7 expression rose with increasing EC proliferation. Further, EGFL7 became upregulated in vessels of the stroke penumbra using a mouse model of reversible middle cerebral artery occlusion. Our data suggest that EGFL7 expression depends on the remodeling state of the existing vasculature rather than on the phenotype of neurologic disease analyzed. In sum, our work sheds a novel light on the molecular mechanism EGFL7 engages to govern physiological and pathological angiogenesis.
Introduction
Angiogenesis1 requires the coordinated actions of growth factors, like vascular endothelial growth factor (VEGF), and components of the extracellular matrix (ECM), which promote cell attachment through integrin receptors.2 During the initial phases of vascular growth, VEGF induces vessel permeability and enables proteins such as fibronectin or vitronectin to assemble the “provisional ECM.” Integrins, like αvβ3 or α5β1, bind to this transient matrix and provide signals that regulate endothelial cell (EC)3 and vascular lumen formation.4,5
Integrin αvβ3 plays a pivotal role in angiogenesis6 by binding proteins such as vitronectin, fibronectin,2 osteopontin,7 or Del18,9 via an RGD motif (amino acids Arg-Gly-Asp), which is also present in the EC-derived secreted molecule epidermal growth factor-like protein 7 (EGFL7)/VE-statin10 (amino acids 130-132). This protein is highly expressed in the proliferating vasculature but is absent from mature blood vessels.11 EGFL7 is a multifunctional protein12 that is upregulated upon arterial injury13 or hypoxia14 and is expressed in primordial germ cells,15 neurons,16 or neoplasms.11 Loss-of-function studies in zebrafish suggested a role for EGFL7 in tubulogenesis during primary vessel formation,11 and several reports demonstrated an impact on ECs suggesting a role of EGFL7 in blood vessel formation.13,17-19 However, the underlying molecular mechanisms remained partially enigmatic and its exploration was complicated by the biological effects of miR-126, located in intron 7 of the egfl7 gene, which also affects angiogenesis.20,21 This prompted us to investigate the role of EGFL7 in blood vessel formation.
Methods
Work with primary human materials has been approved by the ethical advisory board of Goethe University Medical School. This study was conducted in accordance with the Declaration of Helsinki.
Animal experiments have been granted by the Regierungspräsidium Darmstadt, Hessia, Germany and the Landesuntersuchungsamt Koblenz, Rhineland-Palatinate, Germany (the official institutions to control, monitor, and grant animal experiments).
For additional information, see supplemental information.
Results
EGFL7 associates with the ECM
In order to determine whether or not EGFL7 localizes to the ECM, we cultured human umbilical vein endothelial cells (HUVECs) on fibronectin-coated coverslips and performed immunofluorescence staining of extracellular EGFL7 without fixation or permeabilization of the cells. Incubation with anti-EGFL7 antibody yielded a strong EGFL7 signal within the ECM (supplemental Figure 1A), whereas a solution deprived of primary antibody did not show any staining (supplemental Figure 1B).
Data were verified in vivo by staining for EGFL7 expression in human fetal venous leptomeningeal vessels using immunohistochemistry. EGFL7 was readily detectable and colocalized with collagen IV, a major constituent of the basal lamina (Figure 1A), supporting the hypothesis that EGFL7 is deposited in the ECM upon secretion. To investigate if EGFL7 functionally integrates into the matrix, we measured the interaction of purified EGFL7 with various purified ECM components by enzyme-linked immunosorbent assay (ELISA). Interestingly, EGFL7 associated strongly with vitronectin and fibronectin, whereas collagen type I, collagen type IV, and laminin-111 did not show a significant interaction with EGFL7 (Figure 1B).
EGFL7 associates with the ECM and affects ECs in vitro and in vivo. (A) Human fetal brain tissue slices containing venous leptomeningeal vessels were stained for EGFL7, collagen IV and counterstained with TO-PRO-3. Bar represents 100 µm. (B) Recombinant His-tagged EGFL7 was added onto a microtiter plate coated with vitronectin, fibronectin, collagen I, collagen IV, laminin-111, or anti-His antibody and the interaction between the purified proteins was measured by ELISA. Values were normalized to BSA. (C) Dishes were coated with EGFL7 or vitronectin and were covered with 50 000 HUVECs, which adhered to both recombinant proteins. Adhesion to the negative control BSA was subtracted from each value. (D) Growth-factor–reduced Matrigel was mixed either with phosphate-buffered saline or recombinant EGFL7 and was injected subcutaneously into mice. ECs that infiltrated into the plugs were detected by staining with biotinylated isolectin B4. The number of isolectin B4+ cells was counted in 5 nonoverlapping microscopic fields per plug (data presented as mean ± standard error of the mean [SEM], n = 12, *P = .005). The bar represents 50 µm. (E) Likewise, the average length of the CD31+ vessel-like structures (arrows) (ie, cavities surrounded by cells and cells arraying in line but without cavities) was quantified in these plugs (data presented as mean ± SEM, n = 12, *P < .05). The bar represents 50 µm.
EGFL7 associates with the ECM and affects ECs in vitro and in vivo. (A) Human fetal brain tissue slices containing venous leptomeningeal vessels were stained for EGFL7, collagen IV and counterstained with TO-PRO-3. Bar represents 100 µm. (B) Recombinant His-tagged EGFL7 was added onto a microtiter plate coated with vitronectin, fibronectin, collagen I, collagen IV, laminin-111, or anti-His antibody and the interaction between the purified proteins was measured by ELISA. Values were normalized to BSA. (C) Dishes were coated with EGFL7 or vitronectin and were covered with 50 000 HUVECs, which adhered to both recombinant proteins. Adhesion to the negative control BSA was subtracted from each value. (D) Growth-factor–reduced Matrigel was mixed either with phosphate-buffered saline or recombinant EGFL7 and was injected subcutaneously into mice. ECs that infiltrated into the plugs were detected by staining with biotinylated isolectin B4. The number of isolectin B4+ cells was counted in 5 nonoverlapping microscopic fields per plug (data presented as mean ± standard error of the mean [SEM], n = 12, *P = .005). The bar represents 50 µm. (E) Likewise, the average length of the CD31+ vessel-like structures (arrows) (ie, cavities surrounded by cells and cells arraying in line but without cavities) was quantified in these plugs (data presented as mean ± SEM, n = 12, *P < .05). The bar represents 50 µm.
To initially determine if EGFL7 affects adhesion of ECs, we incubated HUVECs on EGFL7-coated plates and observed that EGFL7 promoted cell attachment (Figure 1C). In order to judge EGFL7’s effect on ECs in vivo, recombinant EGFL7 was mixed with Matrigel and injected subcutaneously into mice. The amount of isolectin B4+ cells was significantly higher (P = .005) in Matrigel plugs loaded with EGFL7 as compared with control (Figure 1D). Likewise, the total average length of CD31+ vessel-like structures was quantified in these plugs and an increase of 38% was measured in the presence of EGFL7 (Figure 1E). Taken together, these data clearly imply a function for EGFL7 in the ECM and strongly suggest a biological effect on ECs.
EGFL7 binds to integrin αvβ3 within the ECM in an RGD-dependent manner
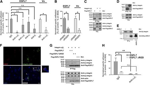
To investigate if EGFL7 might act as a novel integrin ligand, we pretreated HUVECs with various integrin-blocking antibodies and seeded the cells on EGFL7-coated dishes. Application of the integrin αvβ3-blocking antibody LM609 abolished HUVEC adhesion to EGFL7 (and vitronectin as a positive control), whereas blocking antibodies targeting αvβ5 or α5 did not show significant effects (Figure 2A). Pharmacologic inhibition of integrin αvβ3 by cRGDfV decreased HUVEC adhesion to EGFL7 and vitronectin as compared with treatment with the control compound cRADfV (similar to cRGDfV but with no αvβ3 inhibitor; Figure 2B).
EGFL7 promotes EC adhesion via αvβ3 integrin. (A) HUVECs were treated with various integrin-neutralizing antibodies and subsequently seeded on EGFL7-coated dishes. Pretreatment with integrin αvβ3-blocking antibody LM609 abolished HUVEC adhesion to EGFL7 and vitronectin (Vn). Blocking antibodies against αvβ5 or α5 did not affect adhesion to EGFL7, while blocking of integrin subunit β1 decreased HUVEC adhesion to a nonsignificant extent (mean ± standard deviation, n = 4, *P < .005). Adhesion to the negative control BSA was subtracted from each value and values were normalized to adhesion of HUVECs to EGFL7 in the presence of IgG control antibody. (B) Adhesion of HUVECs to EGFL7 or vitronectin was reduced by about 80% upon specific inhibition of integrin αvβ3 with the inhibitor cRGDfV as compared with control compound cRADfV. Adhesion to the negative control BSA was subtracted from each value and values were normalized to adhesion of HUVECs to the respective adhesion protein treated with the control compound cRADfV. (C) HEK293T cells were transfected with Flag-tagged EGFL7 and plasmids encoding for αv and β3 integrin subunits. Upon lysis, EGFL7 was immunoprecipitated using an anti-Flag antibody and the immunoprecipitates were analyzed for the presence of αv or β3 integrin by western blot. (D) HUVECs were transfected with Flag-tagged EGFL7 and, upon lysis, Flag-EGFL7 or endogenous integrin αv were immunoprecipitated using specific antibodies. Subsequently, immunoprecipitates were analyzed for the presence of Flag-EGFL7 or αv integrin by western blot. (E) HUVECs were cultured in the presence or absence of recombinant EGFL7 (rEGFL7). Immune complexes were precipitated with anti-αv antibody previously shown to coimmunoprecipitate the whole integrin complex, subjected to western blotting, and probed with anti-β3 and anti-EGFL7 antibodies. (F) HUVECs were costained with anti-EGFL7 and anti-integrin αvβ3 antibodies, which revealed partial colocalization of the endogenous proteins (white stars). Bar represents 10 µM. (G) HEK293T cells were transfected with either Flag-tagged wild-type EGFL7, EGFL7 lacking the RGD motif (EGFL7 ΔRGD) or EGFL7 having the RGD motif mutated into RAD (EGFL7 RAD). The cells were cotransfected with constructs encoding for αv and β3 integrin subunits. Immune complexes were immunoprecipitated with anti-Flag antibody and blotted for αvβ3 integrin. (H) HUVEC adhesion to dishes coated with purified wild-type EGFL7 or mutant EGFL7 ΔRGD was measured. Adhesion to the negative control BSA was subtracted from each value and values were normalized to adhesion of HUVECs to wild-type EGFL7 in the presence of immunoglobulin G control antibody. Adhesion of HUVECs to EGFL7 ΔRGD was reduced by 78.6% as compared with wild-type EGFL7. The integrin αvβ3-neutralizing antibody LM609 abrogated the binding of HUVECs to wild-type but not to mutant EGFL7 (mean ± standard deviation, n = 4, *P < .005, **P < .001). IgG, immunoglobulin G; TCL, total cell lysates.
EGFL7 promotes EC adhesion via αvβ3 integrin. (A) HUVECs were treated with various integrin-neutralizing antibodies and subsequently seeded on EGFL7-coated dishes. Pretreatment with integrin αvβ3-blocking antibody LM609 abolished HUVEC adhesion to EGFL7 and vitronectin (Vn). Blocking antibodies against αvβ5 or α5 did not affect adhesion to EGFL7, while blocking of integrin subunit β1 decreased HUVEC adhesion to a nonsignificant extent (mean ± standard deviation, n = 4, *P < .005). Adhesion to the negative control BSA was subtracted from each value and values were normalized to adhesion of HUVECs to EGFL7 in the presence of IgG control antibody. (B) Adhesion of HUVECs to EGFL7 or vitronectin was reduced by about 80% upon specific inhibition of integrin αvβ3 with the inhibitor cRGDfV as compared with control compound cRADfV. Adhesion to the negative control BSA was subtracted from each value and values were normalized to adhesion of HUVECs to the respective adhesion protein treated with the control compound cRADfV. (C) HEK293T cells were transfected with Flag-tagged EGFL7 and plasmids encoding for αv and β3 integrin subunits. Upon lysis, EGFL7 was immunoprecipitated using an anti-Flag antibody and the immunoprecipitates were analyzed for the presence of αv or β3 integrin by western blot. (D) HUVECs were transfected with Flag-tagged EGFL7 and, upon lysis, Flag-EGFL7 or endogenous integrin αv were immunoprecipitated using specific antibodies. Subsequently, immunoprecipitates were analyzed for the presence of Flag-EGFL7 or αv integrin by western blot. (E) HUVECs were cultured in the presence or absence of recombinant EGFL7 (rEGFL7). Immune complexes were precipitated with anti-αv antibody previously shown to coimmunoprecipitate the whole integrin complex, subjected to western blotting, and probed with anti-β3 and anti-EGFL7 antibodies. (F) HUVECs were costained with anti-EGFL7 and anti-integrin αvβ3 antibodies, which revealed partial colocalization of the endogenous proteins (white stars). Bar represents 10 µM. (G) HEK293T cells were transfected with either Flag-tagged wild-type EGFL7, EGFL7 lacking the RGD motif (EGFL7 ΔRGD) or EGFL7 having the RGD motif mutated into RAD (EGFL7 RAD). The cells were cotransfected with constructs encoding for αv and β3 integrin subunits. Immune complexes were immunoprecipitated with anti-Flag antibody and blotted for αvβ3 integrin. (H) HUVEC adhesion to dishes coated with purified wild-type EGFL7 or mutant EGFL7 ΔRGD was measured. Adhesion to the negative control BSA was subtracted from each value and values were normalized to adhesion of HUVECs to wild-type EGFL7 in the presence of immunoglobulin G control antibody. Adhesion of HUVECs to EGFL7 ΔRGD was reduced by 78.6% as compared with wild-type EGFL7. The integrin αvβ3-neutralizing antibody LM609 abrogated the binding of HUVECs to wild-type but not to mutant EGFL7 (mean ± standard deviation, n = 4, *P < .005, **P < .001). IgG, immunoglobulin G; TCL, total cell lysates.
To explore whether or not EGFL7 physically associates with integrin αvβ3, we performed coimmunoprecipitation experiments in HEK293 T cells. The pull-down of EGFL7 readily coprecipitated integrin αvβ3 (Figure 2C). Importantly, the binding was specific because EGFL7 did not coprecipitate αvβ5, αvβ1, or α5β1 integrin (supplemental Figure 1C-E). In order to test the interaction of EGFL7 with endogenous αvβ3 integrin, we expressed Flag-tagged EGFL7 in HUVECs or cultured HUVECs in the presence of recombinant EGFL7. Subsequent immunoprecipitation of endogenous αvβ3 integrin readily coprecipitated exogenous EGFL7 (Flag-EGFL7; Figure 2D) as well as recombinant EGFL7 (His6-EGFL7; Figure 2E). Intracellularly, EGFL7 and integrin αvβ3 colocalized in vesicular structures in HUVECs (Figure 2F).
Further, we validated the specificity of the EGFL7-αvβ3 interaction by investigating the role of the RGD motif in EGFL7. We created constructs either lacking the RGD motif (EGFL7 ΔRGD) or in which the glycine within the RGD motif was replaced by an alanine (EGFL7 RAD) in order to abolish αvβ3 binding. Both mutants displayed less association with integrin αvβ3 in coimmunoprecipitation studies as compared with wild-type protein (Figure 2G), suggesting that the RGD motif plays an essential role in the physical association of EGFL7 with αvβ3. However, the residual binding of integrin αvβ3 to EGFL7 ΔRGD and RAD mutants—as well as murine EGFL7, which lacks an RGD motif (supplemental Figure 1F)—indicated the presence of additional integrin interaction motifs within EGFL7.
Finally, we assessed whether or not the loss of the RGD motif affects adhesion of HUVECs to EGFL7. Indeed, deletion of the RGD motif reduced EC adhesion by 78.6%. Application of integrin αvβ3-blocking antibody LM609 abrogated the binding of HUVECs to wild-type but not mutant EGFL7 (Figure 2H). Taken together, these data clearly demonstrate that ECs bind EGFL7 via integrin αvβ3 and that this interaction involves an RGD motif within human EGFL7.
EGFL7 supports weak adhesion of ECs
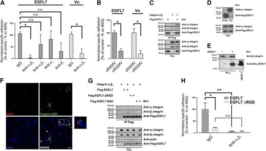
In order to precisely quantify the adhesion of HUVECs to EGFL7, we performed electric cell-substrate impedance sensing (ECIS) and analyzed the attachment and spreading dynamics of HUVECs on EGFL7 in comparison with known ECM proteins (eg, vitronectin or fibronectin) in real time. After an initial period of attachment, cells started spreading on all of the proteins except bovine serum albumin (BSA), reflected in gradually increasing resistance values, ultimately reaching a resistance plateau (Figure 3A). However, the kinetic of HUVEC attachment to EGFL7 was delayed as compared with attachment to fibronectin and vitronectin (supplemental Figure 2A). In addition, HUVECs adhering to EGFL7 reached a lower plateau value as compared with fibronectin and vitronectin, indicating that EGFL7 promotes low-strength adhesion of ECs (Figure 3A).
EGFL7 promotes weak adhesion of ECs. (A) ECIS was applied to monitor HUVEC adhesion to various substrates. The cells were seeded on gold electrodes coated with BSA, fibronectin, vitronectin, or EGFL7 and the resistance was monitored for at least 10 hours. (B) HUVECs were pretreated with αvβ3-blocking antibody LM609 and seeded on EGFL7-coated electrodes or BSA as a control (mean ± SEM, n = 4). (C) HUVECs were cultivated on glass coverslips coated with poly-L-lysine, EGFL7, or vitronectin and stained with anti-paxillin to visualize focal adhesions (arrows). Zoom of the area enclosed by the white rectangle is presented in the lower left corner of the picture. To detect stress fibers, cells were labeled with phalloidin. The bar represents 50 μm. (D) HUVECs were cultivated on plastic dishes coated with BSA, EGFL7, or vitronectin and total cell lysates (TCL) were blotted for the proteins indicated. Immunoprecipitations were performed using anti-FAK antibody and immune complexes were analyzed by western blotting using an anti-phosphotyrosine antibody. To analyze the activity status of Akt, a phosphoserine 473–specific antibody was used. Equal loading of respective proteins was verified by detection of FAK or Akt. (E) HUVECs were treated with specific αvβ3 inhibitor cRGDfV or control peptide cRADfV to block αvβ3 integrin-specific signaling effects.
EGFL7 promotes weak adhesion of ECs. (A) ECIS was applied to monitor HUVEC adhesion to various substrates. The cells were seeded on gold electrodes coated with BSA, fibronectin, vitronectin, or EGFL7 and the resistance was monitored for at least 10 hours. (B) HUVECs were pretreated with αvβ3-blocking antibody LM609 and seeded on EGFL7-coated electrodes or BSA as a control (mean ± SEM, n = 4). (C) HUVECs were cultivated on glass coverslips coated with poly-L-lysine, EGFL7, or vitronectin and stained with anti-paxillin to visualize focal adhesions (arrows). Zoom of the area enclosed by the white rectangle is presented in the lower left corner of the picture. To detect stress fibers, cells were labeled with phalloidin. The bar represents 50 μm. (D) HUVECs were cultivated on plastic dishes coated with BSA, EGFL7, or vitronectin and total cell lysates (TCL) were blotted for the proteins indicated. Immunoprecipitations were performed using anti-FAK antibody and immune complexes were analyzed by western blotting using an anti-phosphotyrosine antibody. To analyze the activity status of Akt, a phosphoserine 473–specific antibody was used. Equal loading of respective proteins was verified by detection of FAK or Akt. (E) HUVECs were treated with specific αvβ3 inhibitor cRGDfV or control peptide cRADfV to block αvβ3 integrin-specific signaling effects.
In order to determine whether or not HUVEC adhesion to EGFL7 was integrin dependent, ECIS measurements were performed in the presence of EDTA. Binding of integrins to their cognate ligands depends on divalent cations; therefore, EDTA significantly reduced HUVEC adhesion to EGFL7 (supplemental Figure 2B) and vitronectin (supplemental Figure 2C). Integrin-specific attachment of HUVECs to EGFL7 was analyzed by the pretreatment of HUVECs with αvβ3-blocking antibody LM609, which significantly reduced HUVEC adhesion to EGFL7 (Figure 3B) while attachment to BSA was unaffected. Partially, adhesion to vitronectin was inhibited (supplemental Figure 2D) but cell attachment to poly-L-lysine (supplemental Figure 2E) mediating integrin-independent adhesion was not. Taken together, the data suggested HUVEC attachment to EGFL7 via integrin αvβ3.
One of the hallmarks of integrin activation is the formation of focal contacts and stress fibers. Vitronectin, as a classical ECM protein, induced cells to spread and to form numerous, mature focal adhesions and stress fibers. In comparison, HUVECs attached to EGFL7 demonstrated only limited spreading but formed numerous protrusions. Focal adhesions were rare and observed only at the cell borders (Figure 3C). Likewise, stress fibers were not formed in the majority of cells. Data are consistent with our ECIS measurements suggesting that in contrast to classical ECM proteins, EGFL7 mediates weak adhesion and thereby promotes transient attachment of ECs.
To investigate if EGFL7 induced typical integrin signaling, we determined the phosphorylation status of kinases known to be activated upon integrin ligation (Figure 3D and supplemental Figure 3A-C). Densitometric analysis revealed that EGFL7 (3.3-fold) and vitronectin (5-fold) increased phosphorylation of FAK (global and at Tyr397) as compared with BSA. In parallel, activation of Akt by EGFL7 (2.5-fold) or vitronectin (2.7-fold) was comparable. Importantly, the application of the αvβ3 peptide inhibitor cRGDfV reduced EGFL7-induced signaling (pFAK reduced by 65%, pAkt reduced by 50%) as compared with the negative control peptide cRADfV (Figure 3E). Further, cultivation of HUVECs on EGFL7 or vitronectin induced the colocalization of paxillin and integrin in filopodia-like structures (supplemental Figure 3D). Apparently, EGFL7 induces an intracellular signaling response in ECs that was also induced by vitronectin; however, signals were qualitatively and quantitatively different.
EGFL7 increases EC motility
Proliferation, survival, migration, and invasion of ECs govern vessel outgrowth during angiogenic sprouting; therefore, we investigated if EGFL7 affects them. Importantly, EGFL7 did not affect HUVEC proliferation alone or in combination with VEGF or basic fibroblast growth factor (supplemental Figure 4A-B). Further, EGFL7 did not protect HUVECs against starvation-induced cell death (supplemental Figure 4C); therefore, it is unlikely that it acts as a survival factor. Last, ECs actively migrate toward chemotactic cues during angiogenesis, but EGFL7 did not affect EC chemotaxis alone or in combination with VEGF or basic fibroblast growth factor (supplemental Figure S4D-E), nor did it affect EC invasion (supplemental Figure 4F).
Because our findings indicated that EGFL7 supported weak EC adhesion, we hypothesized that it might have created a state of increased EC motility. Given that fibronectin is the most abundant protein within the provisional matrix,22 we investigated whether or not EGFL7 affects HUVEC motility on fibronectin using live cell microscopy. Individual cell tracking revealed that EGFL7 significantly increased the average distance HUVECs migrated as well as their average velocity of migration on fibronectin (Figure 4A). Consistently, EGFL7 decreased adhesion of HUVECs to fibronectin (supplemental Figure 5A). On the microscopic level, HUVECs attached to fibronectin appeared large and box-shaped with lots of actin stress fibers across the cell. Interestingly, the presence of EGFL7 changed this morphology. The cells covered a smaller surface and had their filamentous actin redistributed from stress fibers into filopodia and filopodia-like structures. Therefore, HUVECs appeared much less adherent but displayed a migratory phenotype (supplemental Figure 5B). Most importantly, depletion of αvβ3 integrin using small interfering RNA (siRNA) completely abolished EGFL7-mediated increase in cellular migration (Figure 4B), further supporting our hypothesis that EGFL7 exhibits its functions through interaction with this particular integrin.
EGFL7 increases EC motility on fibronectin. (A) Random migration of HUVECs seeded on fibronectin, EGFL7, fibronectin mixed with BSA, or fibronectin mixed with EGFL7 was followed using live microscopy. Tracking of individual cells was performed using ImageJ software and data are represented as mean cell velocity (mean ± SEM, n ≥ 3, *P < .05). The red paths in the diagram depict the cells with the lower velocity as compared with an arbitrarily chosen reference value and the black ones represent cells with a higher velocity as compared with the reference. (B) HUVECs were transfected with scrambled siRNA or siRNA targeting β3 integrin before seeding on fibronectin-coated or fibronectin plus EGFL7–coated slides. Tracking of individual cells was performed as described above. Fn, fibronectin.
EGFL7 increases EC motility on fibronectin. (A) Random migration of HUVECs seeded on fibronectin, EGFL7, fibronectin mixed with BSA, or fibronectin mixed with EGFL7 was followed using live microscopy. Tracking of individual cells was performed using ImageJ software and data are represented as mean cell velocity (mean ± SEM, n ≥ 3, *P < .05). The red paths in the diagram depict the cells with the lower velocity as compared with an arbitrarily chosen reference value and the black ones represent cells with a higher velocity as compared with the reference. (B) HUVECs were transfected with scrambled siRNA or siRNA targeting β3 integrin before seeding on fibronectin-coated or fibronectin plus EGFL7–coated slides. Tracking of individual cells was performed as described above. Fn, fibronectin.
EGFL7 exhibits proangiogenic activity in vitro and in vivo
Because our results indicated that EGFL7 affects EC migration by binding to αvβ3 integrin, we studied the role of EGFL7 in EC sprouting. Measurements of the outgrowth of capillary-like structures revealed that exogenous EGFL7 significantly increased sprouting as compared with basal level and acted additively with VEGF (Figure 5A). Consistently, transfection of HUVECs with siRNA targeting EGFL7 completely abolished sprouting as compared with scrambled-transfected control. This effect was rescued only to a minor extent by the addition of VEGF (Figure 5B) but was rescued by infection of ECs with adenovirus encoding for EGFL7 (Figure 5C). Subsequently, we investigated if the effects observed depended on αvβ3 integrin by application of the αvβ3 integrin peptide inhibitor cRGDfV. As expected, cRGDfV significantly reduced EGFL7-induced sprouting whereas the negative control peptide cRADfV did not (Figure 5D). In addition, transfection of wild-type but not RGD-mutant EGFL7 led to increased sprouting (Figure 5E), indicating that EGFL7 promotes angiogenic activity in an RGD-dependent manner.
EGFL7 stimulates angiogenic sprouting in vitro and in vivo in an αvβ3 integrin-dependent manner. (A) HUVEC spheroids embedded in collagen gels were treated with EGFL7 and/or VEGF. (B) Prior to spheroid formation, HUVECs were transfected with scrambled (scr) siRNA or siRNA directed against EGFL7 (siEGFL7). Spheroids embedded in the collagen gels were left to sprout in the absence or presence of VEGF. (C) HUVECs were infected with adenovirus encoding for DsRed or EGFL7 and subsequently transfected with scr or siEGFL7 and used for spheroid formation assays. (D) HUVEC spheroids embedded in collagen gels were treated with EGFL7, VEGF as a positive control, the specific αvβ3 inhibitor cRGDfV along with EGFL7, the inhibitor control peptide cRADfV along with EGFL7, or with each of the compounds alone. (E) HUVECs were transfected with DsRed, wild-type EGFL7, EGFL7 ΔRGD, or EGFL7 RAD and subjected to spheroid assays. The mean cumulative sprout length per spheroid was calculated based on the analysis of at least 10 spheroids per experimental group. Representative images of spheroid assay and statistical analysis are shown (mean ± SEM, n = 3, *P < .05). Bar represents 100 μm. (F) CAM assays were employed to study whether or not EGFL7 affects vessel formation in ovo. Water, EGFL7, EGF as a positive control, EGFL7 plus cRGDfV, EGFL7 plus cRADfV, or each of the compounds alone were applied on the CAMs, which were subsequently photographed and analyzed with regard to vessel formation. Each experimental group contained at least 6 CAMs and 1 out of 3 representative experiments is displayed. Representative images of CAMs and statistical analysis are shown (mean ± SEM, n = 3, *P < .005). (G) In order to determine the proangiogenic effect of EGFL7 in vivo, 3 groups of nude mice were repetitively injected with either control, recombinant EGFL7 or VEGF as a positive control. The upper panel shows representative examples of ears of each group after 2 weeks of treatment. The lower panel displays the quantification of the cumulative vessel length per ear area (mm/cm2) in all groups upon treatment (mean ± SEM, n = 6,*P < .01).
EGFL7 stimulates angiogenic sprouting in vitro and in vivo in an αvβ3 integrin-dependent manner. (A) HUVEC spheroids embedded in collagen gels were treated with EGFL7 and/or VEGF. (B) Prior to spheroid formation, HUVECs were transfected with scrambled (scr) siRNA or siRNA directed against EGFL7 (siEGFL7). Spheroids embedded in the collagen gels were left to sprout in the absence or presence of VEGF. (C) HUVECs were infected with adenovirus encoding for DsRed or EGFL7 and subsequently transfected with scr or siEGFL7 and used for spheroid formation assays. (D) HUVEC spheroids embedded in collagen gels were treated with EGFL7, VEGF as a positive control, the specific αvβ3 inhibitor cRGDfV along with EGFL7, the inhibitor control peptide cRADfV along with EGFL7, or with each of the compounds alone. (E) HUVECs were transfected with DsRed, wild-type EGFL7, EGFL7 ΔRGD, or EGFL7 RAD and subjected to spheroid assays. The mean cumulative sprout length per spheroid was calculated based on the analysis of at least 10 spheroids per experimental group. Representative images of spheroid assay and statistical analysis are shown (mean ± SEM, n = 3, *P < .05). Bar represents 100 μm. (F) CAM assays were employed to study whether or not EGFL7 affects vessel formation in ovo. Water, EGFL7, EGF as a positive control, EGFL7 plus cRGDfV, EGFL7 plus cRADfV, or each of the compounds alone were applied on the CAMs, which were subsequently photographed and analyzed with regard to vessel formation. Each experimental group contained at least 6 CAMs and 1 out of 3 representative experiments is displayed. Representative images of CAMs and statistical analysis are shown (mean ± SEM, n = 3, *P < .005). (G) In order to determine the proangiogenic effect of EGFL7 in vivo, 3 groups of nude mice were repetitively injected with either control, recombinant EGFL7 or VEGF as a positive control. The upper panel shows representative examples of ears of each group after 2 weeks of treatment. The lower panel displays the quantification of the cumulative vessel length per ear area (mm/cm2) in all groups upon treatment (mean ± SEM, n = 6,*P < .01).
Additionally, we evaluated EGFL7’s αvβ3 integrin-dependent effect on blood vessel formation in the chorioallantoic membrane (CAM) assay in ovo. EGFL7 affected blood vessel formation to a significant extent, comparable to the positive control epidermal growth factor (Figure 5F). Application of the αvβ3 integrin inhibitor cRGDfV along with EGFL7 reduced the response to basal level while the control peptide cRADfV affected EGFL7-induced angiogenesis only to a minor extent. Taken together, our data indicate that EGFL7 affects blood vessel formation in an αvβ3 integrin-dependent manner.
In order to determine the angiogenic effects of EGFL7 in vivo, we repetitively injected control, recombinant EGFL7, or VEGF165 into the ears of nude mice. After 2 weeks, mice were sacrificed and the cumulative vessel length per area in each ear determined by light microscopy and stereological investigation. Injection of EGFL7 increased the cumulative vessel length by 50% (Figure 5G), suggesting a proangiogenic function of EGFL7 in vivo.
EGFL7 overexpression disrupts the formation of the CVP in zebrafish
To further investigate the importance of the EGFL7-αvβ3 integrin interaction for the process of angiogenesis in vivo, EC-specific complementary DNA constructs encoding for wild-type EGFL7, mutant EGFL7 (EGFL7 ΔRGD and EGFL7 RAD), or DsRed were injected into the 1-cell stage of zebrafish embryos exhibiting an enhanced green fluorescent protein–positive vasculature. Negative control DsRed did not affect the vascular system in 22 of 22 embryos (Figure 6A). In contrast, mosaic expression of full-length EGFL7 resulted in specific defects in caudal vein plexus (CVP) formation on day 3 postfertilization and disrupted the structure of the caudal ventral vein (CVV)23,24 by reducing the nuclei distance of EGFL7-positive ECs (Figure 6B arrowhead). To illustrate this phenotype, regions of equal size of the CVV showing mosaic expression were cropped (white rectangles) and enlarged (right panels of Figure 6A-F). The anterior extent of ventrally located ECs was marked with lines. Mosaic expression of DsRed caused a typical wild-type spacing of CVV-EC nuclei (Figure 6A white lines); however, nuclei of CVV-EC–expressing EGFL7 appeared closely packed (Figure 6B red lines) in contrast to the nuclei of CVV-EC devoid of EGFL7 that displayed normal spacing (Figure 6B arrow, white line). Further, CVV-EC nuclei expressing EGFL7 mutants impaired in αvβ3 binding showed a wider, more wild-type–like spacing in 8 of 13 (EGFL7 RAD, Figure 6C white lines) or 4 of 11 embryos (EGFL7 ΔRGD, Figure 6D white lines). Importantly, all embryos injected with an EGFL7 ΔEEE construct (fully devoid of the integrin αvβ3 interaction interface) were completely normal (180 of 180 embryos, data not shown).
EGFL7 overexpression impairs formation of the CVV in the CVP in zebrafish. Zebrafish embryos expressing enhanced green fluorescent protein in their vasculature (green) were injected with (A) fli1:DsRed, (B) fli1:EGFL7, (C) fli1:EGFL7 RAD (having the EGFL7 RGD motif mutated into RAD), (D) fli1:EGFL7 ΔRGD (EGFL7 lacking the RGD motif), (E) integrin αv (itgαv) morpholino (MO), or (F) fli1:EGFL7 together with integrin αv (itgαv) MO and were subsequently stained with anti-DsRed (A red) or anti-EGFL7 antibody (B-D red). The overview of the tail circulation (left panel) has been captured with a ×10 lens; the white rectangles show the region highlighted in the right panels captured with a ×40 lens. Alternatively, regions of the ×40 magnification pictures were cropped and magnified (right panels in A-F). (A) The fli1 promoter-driven mosaic expression of DsRed in the zebrafish tail circulation did not affect the development of the CVV. (B) Mosaic expression of EGFL7 specifically disrupts the structure of the CVV. EC of the CVV with extracellular EGFL7 staining appeared more closely spaced (arrowhead, red lines) as compared with adjacent cells devoid of EGFL7 staining (arrow, white lines). (C-D) Mosaic expression of the mutant forms of EGFL7 impaired in integrin binding (EGFL7 RAD and EGFL7 ΔRGD) failed to disrupt the structure of the CVV-EC that are positive for EGFL7 (arrows). (E) Wild-type-like spacing of CVV-EC in itgαv morphant embryos and (F) in itgαv morphants overexpressing EGFL7 implicated a central role of integrin αv for the observed EGFL7 phenotype. (G) A quantitative summary of the frequencies of the phenotype in zebrafish embryos observed in panels A-F. (H) HEK293T cells were transfected with Flag-tagged wild-type EGFL7, EGFL7 ΔRGD, EGFL7 RAD, or EGFL7 lacking EMI and both EGF-like domains (EGFL7 ΔEEE). The cells were cotransfected with constructs encoding for αv and β3 integrin subunits. Immunoprecipitates were prepared using anti-Flag antibody and were analyzed for the presence of αv and β3 integrin.
EGFL7 overexpression impairs formation of the CVV in the CVP in zebrafish. Zebrafish embryos expressing enhanced green fluorescent protein in their vasculature (green) were injected with (A) fli1:DsRed, (B) fli1:EGFL7, (C) fli1:EGFL7 RAD (having the EGFL7 RGD motif mutated into RAD), (D) fli1:EGFL7 ΔRGD (EGFL7 lacking the RGD motif), (E) integrin αv (itgαv) morpholino (MO), or (F) fli1:EGFL7 together with integrin αv (itgαv) MO and were subsequently stained with anti-DsRed (A red) or anti-EGFL7 antibody (B-D red). The overview of the tail circulation (left panel) has been captured with a ×10 lens; the white rectangles show the region highlighted in the right panels captured with a ×40 lens. Alternatively, regions of the ×40 magnification pictures were cropped and magnified (right panels in A-F). (A) The fli1 promoter-driven mosaic expression of DsRed in the zebrafish tail circulation did not affect the development of the CVV. (B) Mosaic expression of EGFL7 specifically disrupts the structure of the CVV. EC of the CVV with extracellular EGFL7 staining appeared more closely spaced (arrowhead, red lines) as compared with adjacent cells devoid of EGFL7 staining (arrow, white lines). (C-D) Mosaic expression of the mutant forms of EGFL7 impaired in integrin binding (EGFL7 RAD and EGFL7 ΔRGD) failed to disrupt the structure of the CVV-EC that are positive for EGFL7 (arrows). (E) Wild-type-like spacing of CVV-EC in itgαv morphant embryos and (F) in itgαv morphants overexpressing EGFL7 implicated a central role of integrin αv for the observed EGFL7 phenotype. (G) A quantitative summary of the frequencies of the phenotype in zebrafish embryos observed in panels A-F. (H) HEK293T cells were transfected with Flag-tagged wild-type EGFL7, EGFL7 ΔRGD, EGFL7 RAD, or EGFL7 lacking EMI and both EGF-like domains (EGFL7 ΔEEE). The cells were cotransfected with constructs encoding for αv and β3 integrin subunits. Immunoprecipitates were prepared using anti-Flag antibody and were analyzed for the presence of αv and β3 integrin.
To further confirm that the effect of ectopic EGFL7 was mediated by integrin αv, we verified its expression within the CVP and the CVV by in situ hybridization (supplemental Figure 6A) and applied a morpholino to downregulate integrin αv. In αv morphants (Figure 6E), the CVP differentiated into its basic components, although the CVV exhibited a variable and reduced diameter as compared with morphants injected with a control morpholino (supplemental Figure 6B). Most importantly, however, ectopic expression of EGFL7 in these embryos did not alter the structure of the CVV (Figure 6F white lines).
A quantitative analysis of the frequency of the EGFL7 phenotype observed in zebrafish injected with DsRed, various EGFL7 constructs, or αv morpholino is presented in Figure 6G. Coimmunoprecipitation studies demonstrated that both EGFL7 mutants, ΔRGD and RAD, precipitated significantly less integrin αvβ3 as compared with wild-type EGFL7 (Figure 6H). Further, EGFL7 RAD precipitated less αvβ3 as compared with the ΔRGD mutant. Residual binding of EGFL7 to αvβ3 was completely abolished by deletion of EMI and both epidermal growth factor (EGF)-like domains (EGFL7 ΔEEE), indicating that these 3 domains contribute to the EGFL7-αvβ3 integrin interaction beyond the RGD motif. Interestingly, the frequency of EGFL7 phenotype observed in zebrafish strongly correlated with the capacity of EGFL7 to bind to αvβ3 integrin, and we hypothesize that the EGFL7-αvβ3 integrin interaction is the causal reason for the observed fish phenotype.
EGFL7 expression is associated with EC proliferation in human vascular CNS pathologies
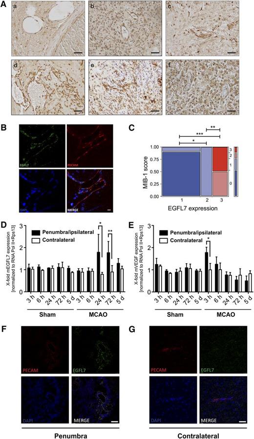
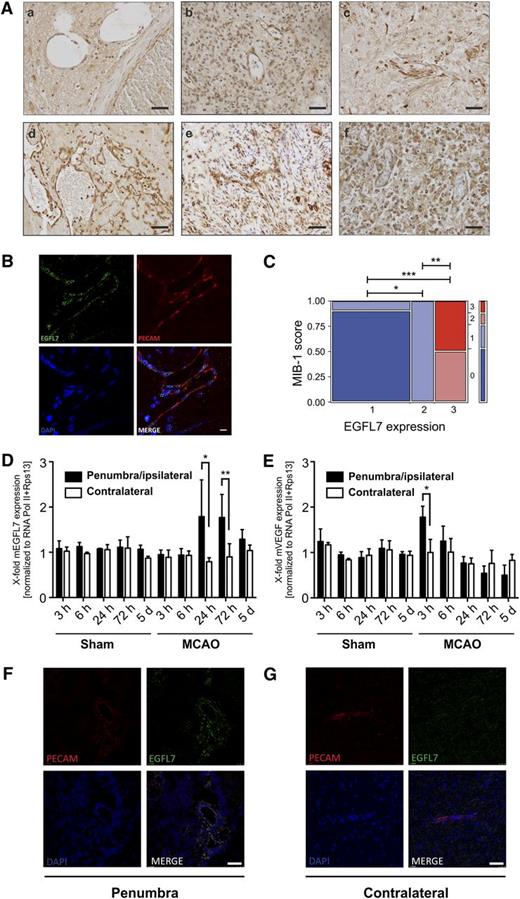
To assess the relevance of EGFL7 for angiogenic processes in human pathologies, we analyzed human biopsy and autopsy specimens of various central nervous system (CNS) diseases displaying different levels of neovascularization. The rate of EC proliferation was assessed by MIB-1 staining and correlated with the intensity of EGFL7 staining (Table 1). Most interestingly, vascular malformations such as angiomas (devoid of considerable angiogenesis) displayed no or very low levels of EGFL7 (Figure 7Aa). Further, hemangioblastomas (slowly growing neoplasms that typically display slightly higher levels of EC proliferation) were associated with low or moderate expression levels of EGFL7 (Figure 7Ab). In contrast, necrotic meningiomas (associated with extensive tissue remodeling) were characterized by high levels of EGFL7 (Figure 7Ac). Purely vascular tumors, such as rapidly growing angiosarcomas, displayed a dramatic increase in EGFL7 expression (Figure 7Ad). Importantly, strong EGFL7 staining was also observed in nonneoplastic CNS lesions characterized by increased proliferation and sprouting of ECs such as granulation tissue (Figure 7Ae) or infarct resorption (Figure 7Af). Immunohistochemical detection of EGFL7 and the blood vessel marker PECAM in a hemangiosarcoma specimen displayed that most but not all EGFL7 was detected within vesicular structures of ECs (Figure 7B). In order to statistically quantify our findings, the ordinal scores of EGFL7 and Ki-67 (MIB-1) expression in ECs of human pathologies (n = 17) were used (Figure 7C). The immunohistochemical EGFL7 staining intensity was ranked low (1), moderate (2), or strong (3) and plotted against the proportion of MIB-1–positive EC nuclei in relation to all EC nuclei (0 = 0%, 1 = 0%-1%, 2 = 2%-10%, 3 > 10%).
EGFL7 expression related to disease entities, vascular proliferative activity, and patient data
| Diagnosis . | Endothelial proliferation score . | EGFL7 vessel score . | Sex . | Age (y) . |
|---|---|---|---|---|
| Angiosarcoma grade I-II | 3 | 3 | m | 68 |
| Chronic granulation tissue | 3 | 3 | m | 74 |
| Angiosarcoma grade II | 2 | 3 | f | 51 |
| Granulation tissue (reparation of necrotic foci in atypical meningioma, WHO grade II, case [see below]) | 2 | 3 | f | 59 |
| Cerebellar infarction (stage I-II) | 1 | 2 | m | 46 |
| Hemangioblastoma, WHO grade I | 1 | 2 | m | 78 |
| Hemangioblastoma, WHO grade I | 1 | 2 | m | 49 |
| Hemangiopericytoma, WHO grade II | 1 | 1 | f | 46 |
| Hemangiopericytoma, WHO grade II | 1 | 1 | f | 57 |
| Atypical meningioma, WHO grade II | 0 | 1 | f | 59 |
| Brain infarction (stage I) | 0 | 1 | f | 22 |
| Brain infarction (stage I) | 0 | 1 | m | 68 |
| Brain infarction (stage III) | 0 | 1 | m | 69 |
| Hemorrhage and CNS gliosis | 0 | 1 | m | 51 |
| Venous angioma (angioma part) | 0 | 1 | m | 19 |
| Venous angioma (cortex part) | 0 | 1 | m | 19 |
| Angiomatous meningioma with CNS infiltration, WHO grade II | 0 | 0 | f | 72 |
| Diagnosis . | Endothelial proliferation score . | EGFL7 vessel score . | Sex . | Age (y) . |
|---|---|---|---|---|
| Angiosarcoma grade I-II | 3 | 3 | m | 68 |
| Chronic granulation tissue | 3 | 3 | m | 74 |
| Angiosarcoma grade II | 2 | 3 | f | 51 |
| Granulation tissue (reparation of necrotic foci in atypical meningioma, WHO grade II, case [see below]) | 2 | 3 | f | 59 |
| Cerebellar infarction (stage I-II) | 1 | 2 | m | 46 |
| Hemangioblastoma, WHO grade I | 1 | 2 | m | 78 |
| Hemangioblastoma, WHO grade I | 1 | 2 | m | 49 |
| Hemangiopericytoma, WHO grade II | 1 | 1 | f | 46 |
| Hemangiopericytoma, WHO grade II | 1 | 1 | f | 57 |
| Atypical meningioma, WHO grade II | 0 | 1 | f | 59 |
| Brain infarction (stage I) | 0 | 1 | f | 22 |
| Brain infarction (stage I) | 0 | 1 | m | 68 |
| Brain infarction (stage III) | 0 | 1 | m | 69 |
| Hemorrhage and CNS gliosis | 0 | 1 | m | 51 |
| Venous angioma (angioma part) | 0 | 1 | m | 19 |
| Venous angioma (cortex part) | 0 | 1 | m | 19 |
| Angiomatous meningioma with CNS infiltration, WHO grade II | 0 | 0 | f | 72 |
f, female; m, male; WHO, World Health Organization.
EGFL7 expression in various CNS pathologies. (A) Representative pictures of different human pathology specimens include (a) angioma, a vascular malformation without neoplastic potential associated with no or low levels of EGFL7 expression; (b) hemangioblastoma (World Health Organization grade I), a slowly growing neoplasm characterized by moderate EGFL7 levels; (c) necrotic meningioma exhibiting tissue remodeling and high levels of EGFL7; (d) angiosarcoma, a fast-growing neoplasm associated with strong EGFL7 expression and nonneoplastic lesions; (e) granulation tissue; and (f) infarct resorption characterized by very strong EGFL7 protein levels. Bar represents 50 µm. (B) Costaining of a human hemangiosarcoma with anti-EGFL7 and anti-PECAM (a blood vessel marker) antibodies revealed that most EGFL7 is detected in blood vessels. Bar represents 10 µm. (C) For statistical analysis, the endothelial MIB-1 score was used as ordinal scaled response variable and analyzed together with the ordinal explanatory variable (EGFL7 expression: low expression, n = 10; moderate expression, n = 3; strong expression, n = 4) using a contingency table followed by likelihood-ratio test (low vs moderate EGFL7 expression, *P = .002; moderate vs strong EGFL7 expression, **P = .0084; low vs strong EGFL7 expression, ***P = .0008). Statistical analysis was performed using JMP 8.0 software (SAS, Cary, NC). (D) qRT-PCR revealed a significant upregulation of EGFL7 in the penumbra of stroke 24 and 72 hours after cerebral ischemia induction using a reversible MCAO mouse model (mean ± SEM, n = 6, *P < .01, **P < .005). (E) Likewise, VEGF levels were maximally elevated 3 hours postinduction (mean ± SEM, n = 6, *P < .01). (F) Twenty-four hours postinduction of cerebral ischemia, EGFL7 expression was restricted to blood vessels in the stroke penumbra (G) but was not spotted in blood vessels of the contralateral hemisphere as detected by immunohistochemical staining using EGFL7- and PECAM-specific antibodies. Bar represents 50 µm.
EGFL7 expression in various CNS pathologies. (A) Representative pictures of different human pathology specimens include (a) angioma, a vascular malformation without neoplastic potential associated with no or low levels of EGFL7 expression; (b) hemangioblastoma (World Health Organization grade I), a slowly growing neoplasm characterized by moderate EGFL7 levels; (c) necrotic meningioma exhibiting tissue remodeling and high levels of EGFL7; (d) angiosarcoma, a fast-growing neoplasm associated with strong EGFL7 expression and nonneoplastic lesions; (e) granulation tissue; and (f) infarct resorption characterized by very strong EGFL7 protein levels. Bar represents 50 µm. (B) Costaining of a human hemangiosarcoma with anti-EGFL7 and anti-PECAM (a blood vessel marker) antibodies revealed that most EGFL7 is detected in blood vessels. Bar represents 10 µm. (C) For statistical analysis, the endothelial MIB-1 score was used as ordinal scaled response variable and analyzed together with the ordinal explanatory variable (EGFL7 expression: low expression, n = 10; moderate expression, n = 3; strong expression, n = 4) using a contingency table followed by likelihood-ratio test (low vs moderate EGFL7 expression, *P = .002; moderate vs strong EGFL7 expression, **P = .0084; low vs strong EGFL7 expression, ***P = .0008). Statistical analysis was performed using JMP 8.0 software (SAS, Cary, NC). (D) qRT-PCR revealed a significant upregulation of EGFL7 in the penumbra of stroke 24 and 72 hours after cerebral ischemia induction using a reversible MCAO mouse model (mean ± SEM, n = 6, *P < .01, **P < .005). (E) Likewise, VEGF levels were maximally elevated 3 hours postinduction (mean ± SEM, n = 6, *P < .01). (F) Twenty-four hours postinduction of cerebral ischemia, EGFL7 expression was restricted to blood vessels in the stroke penumbra (G) but was not spotted in blood vessels of the contralateral hemisphere as detected by immunohistochemical staining using EGFL7- and PECAM-specific antibodies. Bar represents 50 µm.
In order to challenge our hypothesis that EGFL7 is upregulated in blood vessels upon brain damage, we performed reversible middle cerebral artery occlusion (MCAO) as a mouse model of stroke. Detection of EGFL7 by quantitative reverse-transcription polymerase chain reaction (qRT-PCR) in the penumbra of strokes revealed significantly elevated levels of EGFL7 24 and 72 hours after induction of cerebral ischemia (Figure 7D). No elevated levels of EGFL7 were observed on the contralateral hemisphere of strokes or in sham-operated mice. Interestingly, VEGF expression preceded EGFL7 expression and was maximally elevated 3 hours post-MCAO (Figure 7E). Subsequent immunohistochemical staining of EGFL7 and PECAM in mouse brain specimens 24 hours after stroke induction localized the expression of EGFL7 to brain vessels in the penumbra of the stroke (Figure 7F), whereas EGFL7 staining of the contralateral hemisphere revealed no particular localization of EGFL7 to PECAM-positive blood vessel but was rather diffuse and barely detectable (Figure 7G). In conclusion, the application of a mouse MCAO model induced the expression of EGFL7 in blood vessels of the stroke penumbra.
Discussion
In the current study, we present evidence that EGFL7 promotes angiogenic vessel growth through the modulation of EC adhesion and migration in an integrin αvβ3-dependent manner. This is an important finding because the vast majority of recent publications, with the exception of Nichol et al,18 attributed the role of EGFL7 in angiogenesis to the microRNAs miR-126 and mir-126*, which deprived EGFL7 of its role in vessel formation.25,26 Clearly, our work demonstrates that the EGFL7 protein regulates angiogenesis in vitro and in vivo and thus points toward a function of EGFL7 in blood vessel formation.
EGFL7 accumulates in the ECM under physiological conditions in vivo as previously shown for exogenous EGFL7 expression.11,19,27 Further, ELISA experiments using purified proteins demonstrated that EGFL7 physically interacts with fibronectin and vitronectin, the main components of the provisional matrix secreted during angiogenesis. Taking into account the spatial and temporal expression pattern of EGFL7,18 it might become a part of the transient matrix present during vessel remodeling that becomes removed when the endothelium reacquires quiescence. This hypothesis is supported by our finding that EGFL7 interacted with integrin αvβ3, which is expressed in the active form only during vessel growth and is known to serve as a ligand for the provisional ECM.3
Our real-time measurements of EC adhesion to different substrates indicate that EC adhesion to EGFL7 is more transient as compared with classical ECM molecules. Indeed, while HUVECs plated on vitronectin fully spread and formed numerous focal adhesion and stress fibers, cells seeded onto EGFL7 displayed only a “partially spread” morphology. However, EGFL7 was still able to support the activation of typical integrin signaling cascades. Interestingly, the observed phenotype of HUVECs attached to EGFL7 resembles the effects of some members belonging to the newly defined group of ECM proteins known as matricellular proteins.28,29 Rather than being structural elements of the ECM, these proteins act as modulators of preexisting cell-matrix interactions via surface receptors such as integrins.30 EGFL7 displayed similar effects, decreased HUVEC adhesion, and increased random cell migration on fibronectin in an αvβ3 integrin-dependent manner. This is consistent with previous reports demonstrating that intermediate states of adhesion favor cell motility.31 Interestingly, it has been shown that the matricellular protein osteopontin was able to bind integrin αvβ3 and thereby to promote the migration and invasion of tumor cells in fibronectin matrices.32
Another characteristic of these regulatory proteins is that many of them either support or inhibit the process of blood vessel formation. Importantly, the matricellular protein Del1 was reported to promote angiogenic sprouting in CAM assays in an integrin-dependent manner.9 We observed comparable results using purified EGFL7 that significantly increased cumulative sprout length in spheroid assays in vitro and vessel growth in CAM assays in ovo. This is consistent with the positive effect of EGFL7 on EC migration because this cellular function is indispensable for proper vessel growth.33 However, given the fact that the resting vasculature displays low expression of the integrin αvβ3, the question of the mechanism of EGFL7-induced angiogenic sprouting arises. One of the possible explanations is that EGFL7 binds to additional receptors on the cellular surface to start the angiogenic process and then later on interacts with integrin αvβ3 to further support vascular processes.
The defect in CVP formation in zebrafish embryos upon exogenous expression of EGFL7 underlines the importance of this protein for angiogenesis and suggests that a critical balance of EGFL7 protein levels is required for proper vascular morphogenesis. Importantly, this phenotype is gradually lost upon expression of mutant EGFL7 proteins that are only partially (ΔRGD, RAD) or not (ΔEEE) able to interact with integrin αvβ3, pointing toward the significance of integrin receptors for EGFL7 functions. Most interestingly, the overexpression as well as knockdown of MAGP1, which shares some properties with matricellular proteins,34 resulted in a comparable reduction of CVP formation in zebrafish and, intriguingly, its actions depended on integrin binding.35
Last, EGFL7 was relevant for CNS pathologies because EGFL7 was abundantly expressed in blood vessels of neoplastic and nonneoplastic pathologies, typically characterized by prominent levels of EC proliferation and sprouting. Further, EGFL7 was upregulated in a MCAO mouse model of stroke, although we observed a faster kinetics as compared with a previous report on VEGF expression after cerebral ischemia36 ; however, Marti et al analyzed VEGF protein by ELISA, whereas we detected VEGF RNA by qRT-PCR, which might explain this discrepancy. Our finding underpins the importance of EGFL7 for vessel outgrowth in brain pathologies and is remarkable because only a few studies have addressed the question of how the EGFL7 protein is implicated in vascular diseases. Due to its putative role in angiogenesis, EGFL7 is assumed to play a role in tumor neoangiogenesis (eg, 2 global expression studies by Wu et al and Huang et al have implicated EGFL7 in hepatocellular carcinoma37 and malignant glioma38 ). In our work, we present evidence that EGFL7 expression relies on the grade of vascularization of human pathologies rather than on tumorigenicity; therefore, EGFL7-targeting agents such as EGFL7-blocking antibodies may prove useful for the treatment of multiple diseases beyond the cure of neoplasms.
Taken together, our data indicate that EGFL7 is an ECM-associated protein that plays a critical role in the modification of EC interactions with the surrounding environment and acts to a significant extent via the ligation of the vascular integrin αvβ3. In this way, the EGFL7 protein stimulates blood vessel outgrowth in several model systems in vitro and in vivo independently of the microRNAs miR-126 and miR-126*. Deregulation of EGFL7 correlates with disturbed vessel development and is detected in various human brain pathologies (eg, stroke), offering EGFL7 as a target to tackle nonphysiological angiogenesis.
The online version of this article contains a data supplement.
The publication costs of this article were defrayed in part by page charge payment. Therefore, and solely to indicate this fact, this article is hereby marked “advertisement” in accordance with 18 USC section 1734.
Acknowledgments
The authors thank Stefan Liebner and Marco Reis for scientific discussion and advice.
This work was supported by the German Research Foundation (grant SCHM 2159/2-1), by the Transregional Collaborative Research Centre 23 (subprojects A2, A4, A6, A8, and C1), and by the Excellence Cluster 147 “Cardio-Pulmonary Systems.”
Authorship
Contribution: I.N. designed and performed biochemical and EC-associated assays and wrote the manuscript. F.B. and N.D.S. performed biochemical and EC-associated assays. H.B., C.P., F.B.E., and B.J. did zebrafish experiments. K.A. and I.F. performed CAM assays and J.B. supported mouse assays. K.S., S.C.T., and M.K.S. performed MCAO assays and J.M. performed part of the EC-associated assays. P.N.H., K.H.P., and M.M. provided, stained, and analyzed human tissues. S.D. and E.C. performed HUVEC adhesion assays and J.A.E. performed recombinant ECM protein-based ELISAs. M.H.H.S. designed and supervised the work and wrote the manuscript.
Conflict-of-interest disclosure: The authors declare no competing financial interests.
Correspondence: Mirko H.H. Schmidt, Molecular Signal Transduction, Institute of Microscopic Anatomy and Neurobiology, Focus Program Translational Neuroscience(FTN), Johannes Gutenberg University School of Medicine, Langenbeckstr. 1, D-55131 Mainz, Germany; e-mail: mirko.schmidt@unimedizin-mainz.de.
References
Author notes
I.N., N.D.S., and F.B. contributed equally to this study.
![Figure 1. EGFL7 associates with the ECM and affects ECs in vitro and in vivo. (A) Human fetal brain tissue slices containing venous leptomeningeal vessels were stained for EGFL7, collagen IV and counterstained with TO-PRO-3. Bar represents 100 µm. (B) Recombinant His-tagged EGFL7 was added onto a microtiter plate coated with vitronectin, fibronectin, collagen I, collagen IV, laminin-111, or anti-His antibody and the interaction between the purified proteins was measured by ELISA. Values were normalized to BSA. (C) Dishes were coated with EGFL7 or vitronectin and were covered with 50 000 HUVECs, which adhered to both recombinant proteins. Adhesion to the negative control BSA was subtracted from each value. (D) Growth-factor–reduced Matrigel was mixed either with phosphate-buffered saline or recombinant EGFL7 and was injected subcutaneously into mice. ECs that infiltrated into the plugs were detected by staining with biotinylated isolectin B4. The number of isolectin B4+ cells was counted in 5 nonoverlapping microscopic fields per plug (data presented as mean ± standard error of the mean [SEM], n = 12, *P = .005). The bar represents 50 µm. (E) Likewise, the average length of the CD31+ vessel-like structures (arrows) (ie, cavities surrounded by cells and cells arraying in line but without cavities) was quantified in these plugs (data presented as mean ± SEM, n = 12, *P < .05). The bar represents 50 µm.](https://ash.silverchair-cdn.com/ash/content_public/journal/blood/121/15/10.1182_blood-2011-11-394882/4/m_3041f1.jpeg?Expires=1765936470&Signature=dr-Xd-dt5eD5xOsuDO1PXiTl6t1yTdfUMyzo4itJw6uw~Zd5Fj1Zm5f9WmTYd6RYr5T5g91uow~0kEoUt9CEd9NelNR~PnhVpmZyXi8yTuiqkrFJat-MCBH20wttkl-NuXljAVUoRblfu8WJg9wcla~rtr8SD3pijpNzf6hDmFN81tQZ3048mwE0w2sr9Gd8opZiYnpM1YSQGJNvZL3h~k5IiWjrjGw1N0jhwoouscRrH3ZvwqC6wR27Lmm2-J4aND0pDnt7O~y0NWfsI4hzCJQD9Fsq2qESBBJWXxRovrb9DUevF~sYcXYUlGwtz0PvCAX-sor-EvYsSbLWKTybVQ__&Key-Pair-Id=APKAIE5G5CRDK6RD3PGA)






This feature is available to Subscribers Only
Sign In or Create an Account Close Modal