Abstract
Lymphangiogenesis is an important physiological response to inflammatory insult, acting to limit inflammation. Macrophages, dendritic cells, and lymphocytes are known to drive lymphangiogenesis. In this study, we show that neutrophils recruited to sites of inflammation can also coordinate lymphangiogenesis. In the absence of B cells, intranodal lymphangiogenesis induced during prolonged inflammation as a consequence of immunization is dependent on the accumulation of neutrophils. When neutrophils are depleted in wild-type mice developing skin inflammation in response to immunization or contact hypersensitization, lymphangiogenesis is decreased and local inflammation is increased. We demonstrate that neutrophils contribute to lymphangiogenesis primarily by modulating vascular endothelial growth factor (VEGF)-A bioavailability and bioactivity and, to a lesser extent, secreting VEGF-D. We further show that neutrophils increased VEGF-A bioavailability and bioactivity via the secretion of matrix metalloproteinases 9 and heparanase. Together, these findings uncover a novel function for neutrophils as organizers of lymphangiogenesis during inflammation.
Introduction
The lymphatic vasculature is essential for multiple functions in homeostatic conditions, including regulation of interstitial pressure, lipid metabolism, and immune surveillance.1 In the resting state, lymphatic endothelial cells (LECs) are normally quiescent. During inflammation, LECs can undergo proliferation or lymphangiogenesis in response to inflammatory stimuli. Lymphangiogenesis facilitates clearance of inflammatory cells, cytokines, and antigens from the inflamed site and promotes resolution of inflammation.2-4
Inflammatory lymphangiogenesis is principally driven by vascular endothelial growth factor (VEGF)-A,5,6 VEGF-C,7-9 VEGF-D,2,4,10,11 or all 3 VEGFs 2-4,12 via VEGF receptor 2 (VEGFR2) and/or VEGFR3 signaling. VEGF-A drives inflammatory lymphangiogenesis by specific signaling through VEGFR2, whereas VEGF-C and VEGF-D induce lymphangiogenesis through VEGFR2 and/or VEGFR3 signaling.
The biology of VEGF-A is best elucidated among the VEGFs. Alternative splicing of VEGF-A transcripts gives rise to at least 9 RNA isoforms. With the exception of VEGF-A120, all other isoforms bind with varying affinities to extracellular matrix (ECM) polysaccharides and proteins on the endothelium.13 Differences in ECM binding give rise to the diverse biochemical and functional properties of the VEGF-A isoforms, including their bioavailability and bioactivity.14,15 In contrast, VEGF-C and VEGF-D activity is regulated posttranslationally, and proteolytic processing generates cleaved isoforms with differential activity against VEGFR2 and VEGFR3.16,17
Immune cells including macrophages and B and T lymphocytes have been reported to orchestrate lymphangiogenesis in inflamed peripheral sites4,8,18-21 and lymph nodes (LNs).4,12,22 Although neutrophils have been suggested to produce VEGF-D in a murine model of chronic airway inflammation,8 a definitive contribution of neutrophils to lymphangiogenesis remains to be established.
Our first observations that B cells drove LN lymphangiogenesis during early inflammation led us to examine whether B cells were also critical for lymphangiogenesis during prolonged inflammation. Unexpectedly, we found in mice lacking B cells that neutrophils compensate to support LN lymphangiogenesis during prolonged inflammation. We extended our study to different models of skin inflammation in wild-type (WT) mice and demonstrated that neutrophil accumulation at the inflamed site was required for lymphangiogenesis. We found that neutrophils contributed to lymphangiogenesis by increasing the amount of biologically active VEGF-A and by secreting VEGF-D. Taken together, this study describes a new role for neutrophils as important contributors to lymphangiogenesis during inflammation.
Materials and methods
Mice
At 8 to 16 weeks of age, WT and μMT transgenic female mice on a C57BL/6 background were maintained under specific pathogen-free conditions. All studies were performed under protocols approved by the Institutional Animal Care and Use Committee of National University of Singapore and the Biological Resource Centre in Singapore.
Immunization of mice with complete Freund’s adjuvant/keyhole limpet hemocyanin
Twenty microliters of an emulsion containing equal volumes of complete Freund’s adjuvant and phosphate-buffered saline containing keyhole limpet hemocyanin (KLH) (final concentration of 2.5 mg/mL) was injected subcutaneously in the footpads of the mice.
Elicitation of chronic cutaneous hypersensitivity in mice
Sensitization of the shaved flanks of mice was performed on day 1 and 5 by applying 50 μL of 2,4-dinitrochlorobenzene (DNCB) diluted 1% wt/vol in vehicle (acetone and olive oil mixed in a ratio of 4:1) or vehicle. Repeated challenges on mice were performed on days 10 and 12 by applying 25 μL DNCB or vehicle to the ears. Mice were killed on day 13. Cutaneous hypersensitivity (CHS) responses were assessed by measuring ear swelling, using a micrometer (Mitutoyo).
Treatment with antibodies and conditioned media from activated neutrophils
Neutrophils were selectively depleted by intraperitoneal administration of 250 μg NIMP-R14 monoclonal antibody (mAb) per mouse 1 day before immunization or sensitization and every alternate day thereafter for 14 days. NIMP-R14 mAb recognizes a protein on the neutrophil membrane distinct from the Ly6G receptor23 ; therefore, we continued to use Ly6G as a neutrophil marker.
VEGFR2- (clone DC101) or VEGFR3-blocking IgG (mF4-31C1) (Imclone Systems Inc)12 were injected intraperitoneally into mice 1 day before immunization or sensitization and every alternate day thereafter for 14 days, at a dose of 0.8 mg/mouse. Anti-VEGF-A-neutralizing antibody (R&D Systems) was injected into mouse footpads at a dose of 10 μg/footpad in the same schedule.24
Conditioned medium (CM) from activated neutrophil was concentrated 2× using centrifugal filter units with a molecular cutoff weight of 3 kDa (Millipore) before injection. CM was injected into footpads of mice at a dose of 20 μL on alternate days for 12 days postimmunization.
Preparation of CM from neutrophils
Neutrophils with a routine purity of more than 95% were isolated from bone marrow of mice using the mouse Ly6G selection kit (Milteny). Neutrophils were seeded at 5 × 106 cells/200 μL and left unstimulated or stimulated overnight with 10 μM N-formyl-methionine-leucine-phenylalanine (fMLP) (Sigma Aldrich) in serum-free medium (Invitrogen). Cell-free supernatants were collected for western blot analysis or footpad injection into mice.
Depletion of MMP-9 and heparanase activity from CM
Matrix metalloproteinases 9 (MMP-9) activity in the CM was freshly inhibited before each footpad injection by incubating with a potent and specific MMP-9 inhibitor (Calbiochem, catalogue number 444278) at room temperature for 2 hours.25,26 Depletion of heparanase in the CM was performed by standard immunoprecipitation, using an anti-heparanase antibody (refer to supplemental Methods on the Blood Web site for more details).
Isolation of LECs from mouse ears, footpads, and LNs
Refer to supplemental Methods for more details.
Flow cytometry analysis
Flow cytometric analysis was used to quantify LECs and immune cell populations in the peripheral blood, ears, footpads, and LNs (refer to supplemental Methods for more details).
Quantitation of LEC proliferation using BrdU uptake
Mice were pulsed with an intraperitoneal injection of 2 mg 5-bromo-2'-deoxyuridine (BrdU) on the day of immunization or sensitization and were kept on drinking water containing 0.8 mg/mL BrdU for the duration of the experiment. Ears, footpads, or LNs were harvested and processed for flow cytometry analysis of proliferating BrdU+ LECs.
Immunohistochemistry
Samples were either freshly embedded in tissue-freezing medium or fixed overnight in 2% paraformaldehyde/30% sucrose solution before embedding. Six- to 8-μm-thick cryostat sections were cut for immunofluorescence (refer to supplemental Methods for more details) or hematoxylin and eosin staining.
Preparation of footpads for whole-mount immunostaining
Hind footpads from mice were placed in 0.5 M phosphate-buffered ammonium thiocyanate for 45 minutes at 37°C to remove the epidermis. Dermal sheets of the footpads were then fixed overnight in 2% paraformaldehyde/30% sucrose solution. Samples were incubated overnight with primary and secondary antibodies in a blocking buffer (phosphate-buffered saline containing 0.5% vol/vol Triton X-100 and 0.5% wt/vol bovine serum albumin), with washing in between.
Microscopy and image analysis
Images were captured with a light microscope (Leica DM2000; Leica Microsystems, Inc), a fluorescence microscope (Axio imager.Z1, Axiocam HRM camera; Carl Zeiss Micro Imaging, Inc), or a confocal microscope (Leica TCS SP5; Leica Microsystems, Inc). For more details on image analysis, refer to supplemental Methods.
VEGF-A, VEGF-C, and VEGF-D ELISA
Footpads were homogenized in lysis buffer (radioimmunoprecipitation assay buffer [Sigma Chemicals] containing a protease inhibitor cocktail). Supernatants from the homogenates were assessed using commercial VEGF-A (R&D Systems), VEGF-C (Bender MedSystems), and VEGF-D (R&D Systems) enzyme-linked immunosorbent assay (ELISA) kits as per manufacturer’s protocols. Amounts of VEGF-A, VEGF-C, and VEGF-D present were normalized to the weight of the footpads.
Western blot and gelatin zymography
Proteins were resolved by 10% SDS-PAGE and transferred to nitrocellulose membranes. SuperSignal West Pico or Femto Chemiluminescent substrates (Thermo Scientific) were used for ECL and visualized on ChemiDoc XRS (Biorad). For gelatin zymography, samples were resolved in a 10% SDS-PAGE containing 1 mg/mL gelatin in the absence of a reducing agent (see supplemental Methods for more details). Western blots were quantified using the ImageJ software (http://rsb.info.nih.gov/ij).
Statistical analysis
Statistical analysis was performed with Prism 5 (Graph-Pad Software, Inc). Statistical significance was determined using the unpaired 2-tailed t test. Whenever more than 2 groups were compared, the 1-way analysis of variance test with Bonferroni’s posttest was applied. A P value < 0.05 was considered significant for all tests.
Results
Neutrophils induce LN lymphangiogenesis in the absence of B cells
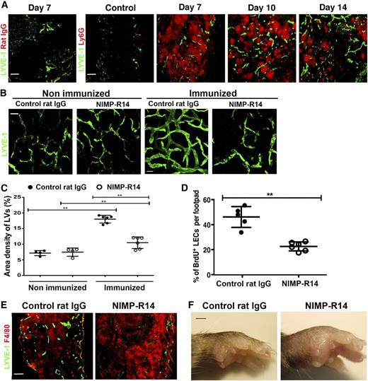
We previously reported that CFA/KLH immunization induces lymphangiogenesis in the draining LNs.12,27 This critically depends on B cells in the early phase of inflammation (4-7 days postimmunization), as shown by decreased lymphangiogenesis in μMT mice that lack B cells12 (Figure 1A). In this study, we extended our analysis to later times and found, unexpectedly, that between days 14 and 90 postimmunization, expansion in the LEC population in μMT mice was significantly greater than in WT LNs (29- vs 8-fold over control, respectively) (Figure 1A). Immunostaining for the lymphatic vessel marker, LYVE-1, revealed that although early lymphangiogenesis was less in inflamed μMT LNs compared with in WT LNs, lymphangiogenesis in μMT LNs caught up by day 14 (Figure 1B). Expansion of the LEC population in μMT LNs was attributed to increases in percentage of LECs, and not in LN cellularity (supplemental Figure 1A).
Neutrophils drive LN lymphangiogenesis in the absence of B cells. (A) Increases in LEC populations in WT LNs were compared with μMT LNs for various points postimmunization. Increase is expressed as fold change over time-matched nonimmunized mice. (B) Immunofluorescence staining for LYVE-1 to visualize lymphatics in WT and μMT LNs. (C-D) Increases in neutrophils (C) and nongranulocytic myeloid populations (D) in WT and μMT LNs at various points postimmunization. Increase is expressed as fold change over time-matched nonimmunized mice. (E-F) Immunofluorescence staining of CD11b (E), Ly6G, and Gr-1 (F) expressing cells in WT and μMT LNs at day 14 postimmunization. (G-H) Increases in neutrophil and nongranulocytic myeloid (G) and LEC (H) populations within μMT LNs at day 14 postimmunization after NIMP-R14 or control rat IgG treatment. Increase is expressed as fold change over nonimmunized mice. (I) Percentage of BrdU+ proliferating LECs within μMT LNs after NIMP-R14 or control rat IgG treatment. Data from panels A, C, and D are pooled from 3 independent experiments with 4 to 5 mice per group in each experiment (n = 12-15). *P < .05 (between immunized WT and μMT LNs at the same point). Data from panels G and H are pooled from 2 independent experiments with 4 to 5 mice per group in each experiment (n = 8-10). Data from panel I consist of 8 mice per group (n = 8). Bars represent mean ± SD. *P < .05; **P < .01. Images from panels B, E, and F are representative of 4 independent experiments (n = 4). Scale bars in panel B represent 400 μm for control and 200 μm for immunized LNs, respectively. Scale bars represent 100 μm in panel E and 200 μm in panel F.
Neutrophils drive LN lymphangiogenesis in the absence of B cells. (A) Increases in LEC populations in WT LNs were compared with μMT LNs for various points postimmunization. Increase is expressed as fold change over time-matched nonimmunized mice. (B) Immunofluorescence staining for LYVE-1 to visualize lymphatics in WT and μMT LNs. (C-D) Increases in neutrophils (C) and nongranulocytic myeloid populations (D) in WT and μMT LNs at various points postimmunization. Increase is expressed as fold change over time-matched nonimmunized mice. (E-F) Immunofluorescence staining of CD11b (E), Ly6G, and Gr-1 (F) expressing cells in WT and μMT LNs at day 14 postimmunization. (G-H) Increases in neutrophil and nongranulocytic myeloid (G) and LEC (H) populations within μMT LNs at day 14 postimmunization after NIMP-R14 or control rat IgG treatment. Increase is expressed as fold change over nonimmunized mice. (I) Percentage of BrdU+ proliferating LECs within μMT LNs after NIMP-R14 or control rat IgG treatment. Data from panels A, C, and D are pooled from 3 independent experiments with 4 to 5 mice per group in each experiment (n = 12-15). *P < .05 (between immunized WT and μMT LNs at the same point). Data from panels G and H are pooled from 2 independent experiments with 4 to 5 mice per group in each experiment (n = 8-10). Data from panel I consist of 8 mice per group (n = 8). Bars represent mean ± SD. *P < .05; **P < .01. Images from panels B, E, and F are representative of 4 independent experiments (n = 4). Scale bars in panel B represent 400 μm for control and 200 μm for immunized LNs, respectively. Scale bars represent 100 μm in panel E and 200 μm in panel F.
Increases in T and dendritic cell populations in WT and μMT LNs were similar at all points postimmunization (supplemental Figure 1B). In contrast, we noted a greater increase in the percentage of myeloid cells (CD11bpositive CD11cnegative) in μMT compared with WT LNs by day 14 postimmunization (supplemental Figure 1C). These myeloid cells expressed intermediate to high levels of Gr-1 and a specific marker for neutrophils, Ly6G (supplemental Figure 1C-D). Indeed, increases in neutrophil (CD11bpositive Ly6Gpositive) numbers were significantly greater in µMT compared with WT LNs by day 14 (28- vs 5-fold increase, respectively) (Figure 1C). Increases in nongranulocytic myeloid cells that likely consisted of both monocytes and macrophages (CD11bpositive, CD11cnegative, Ly6Gnegative, GR-1 intermediate, or F4/80 positive) were more subtle (Figure 1D). Immunostaining of μMT LNs revealed striking infiltration of CD11bpositive cells that reside in the periphery of LNs, close to lymphatic sinuses. These observations were absent in WT LNs (Figure 1E). These CD11bpositive cells expressed Ly6G and Gr-1 and are likely to be neutrophils and/or nongranulocytic myeloid cells (Figure 1F).
To address whether neutrophils could compensate for B cells to support LN lymphangiogenesis, we treated immunized μMT mice with NIMP-R14 mAb, which specifically depletes neutrophils23 or control rat IgG. Flow cytometry analysis on day 14 demonstrated that NIMP-R14 treatment depleted circulating neutrophils (supplemental Figure 1E). Although NIMP-R14 treatment attenuated neutrophil accumulation in μMT LNs, this was accompanied by increased accumulation of nongranulocytic myeloid cells (Figure 1G). Inhibiting neutrophil accumulation abated the immunization-induced increase in LEC numbers within μMT LNs (2.6- vs 16-fold increase in NIMP-R14 mAb and control rat IgG-treated mice, respectively) (Figure 1H). Decreased LEC numbers in NIMP-R14-treated μMT LNs was associated with a diminished percentage of BrdU+ proliferating LECs (Figure 1I; supplemental Figure 1F) and suggested that attenuating neutrophil accumulation inhibited lymphangiogenesis.
Skin lymphangiogenesis induced by immunization is reduced in absence of neutrophils
Having established that neutrophils contribute to LN lymphangiogenesis in the absence of B cells, we next asked whether neutrophils play a similar role in WT mice. Although neutrophil recruitment into WT LNs was unremarkable after immunization (Figure 1C), infiltration of neutrophils and expansion of lymphatic vessel network in the inflamed footpads was observed at days 7 to 14 postimmunization (Figure 2A; supplemental Figure 2A). We investigated whether neutrophils were involved in lymphangiogenesis in the inflamed skin by treating WT mice with NIMP-R14 mAb. Flow cytometry analysis at various points postimmunization confirmed that NIMP-R14 mAb treatment depleted circulating neutrophils (supplemental Figure 2B) and attenuated neutrophil accumulation in immunized footpads (supplemental Figure 2A-B). Whole mounts of inflamed footpad skins revealed that lymphatic vessel density (LVD) was diminished in NIMP-R14 compared with control rat IgG-treated mice (10.5% vs 18% of total area, respectively) (Figure 2B-C) and was attributed to decreased proliferation of LECs (22.3% vs 47.2% in NIMP-R14 and control rat IgG-treated mice, respectively) (Figure 2D; supplemental Figure 2C). Similar to in μMT LNs, treating WT mice with NIMP-R14 mAb resulted in increased accumulation of nongranulocytic myeloid cells in inflamed footpads (Figure 2E; supplemental Figure 2D). Attenuating neutrophil accumulation resulted in exacerbated footpad swelling (Figure 2F).
Neutrophil depletion inhibits immunization-induced lymphangiogenesis in footpads in WT mice. (A) Footpad sections were immunostained for Ly6G and LYVE-1 to examine neutrophil accumulation and lymphatic vessel density after CFA/ KLH immunization. (B-C) Footpad skin whole mounts from neutrophil-depleted and control rat IgG-treated WT mice were examined for lymphatic vessel network (B) and density (C) at 14 days postimmunization. (D) Percentage of BrdU+ proliferating LECs in inflamed footpads of mice that received NIMP-R14 mAb or control rat IgG treatment. (E) Accumulation of nongranulocytic myeloid cells in inflamed footpad sections from NIMP-R14-treated mice. (F) Footpad swelling in NIMP-R14 mAb- and control rat IgG-treated mice. Data from panel C are pooled from 2 independent experiments with 2 to 3 mice per group in each experiment (n = 4-6). Data from panel D consist of 5 to 6 mice per group (n = 5-6). Bars represent mean ± SD. **P < .01. Images are representative of 3 independent experiments (n = 3) for panel A and 6 independent experiments (n = 6) for panels B, E, and F. Scale bars in panels A, B, and E represent 100, 75, and 200 μm, respectively. Scale bar in panel F represents 2 mm.
Neutrophil depletion inhibits immunization-induced lymphangiogenesis in footpads in WT mice. (A) Footpad sections were immunostained for Ly6G and LYVE-1 to examine neutrophil accumulation and lymphatic vessel density after CFA/ KLH immunization. (B-C) Footpad skin whole mounts from neutrophil-depleted and control rat IgG-treated WT mice were examined for lymphatic vessel network (B) and density (C) at 14 days postimmunization. (D) Percentage of BrdU+ proliferating LECs in inflamed footpads of mice that received NIMP-R14 mAb or control rat IgG treatment. (E) Accumulation of nongranulocytic myeloid cells in inflamed footpad sections from NIMP-R14-treated mice. (F) Footpad swelling in NIMP-R14 mAb- and control rat IgG-treated mice. Data from panel C are pooled from 2 independent experiments with 2 to 3 mice per group in each experiment (n = 4-6). Data from panel D consist of 5 to 6 mice per group (n = 5-6). Bars represent mean ± SD. **P < .01. Images are representative of 3 independent experiments (n = 3) for panel A and 6 independent experiments (n = 6) for panels B, E, and F. Scale bars in panels A, B, and E represent 100, 75, and 200 μm, respectively. Scale bar in panel F represents 2 mm.
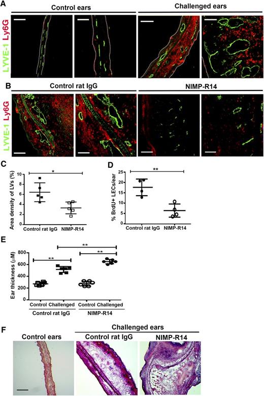
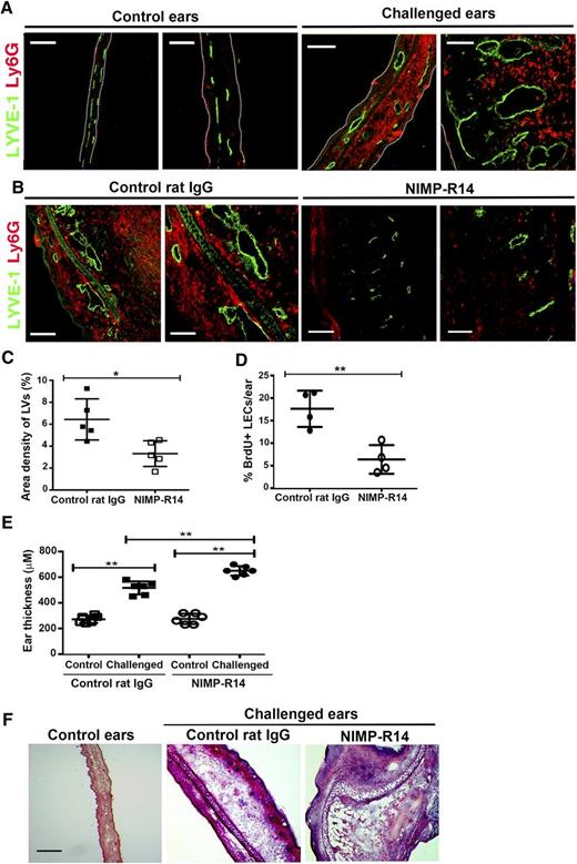
Skin lymphangiogenesis induced during CHS is reduced in the absence of neutrophils
In a model of chronic CHS induced by ear sensitization with DNCB, we observed infiltration of neutrophils and expansion of lymphatic vessels in the inflamed ears of these mice (Figure 3A). We evaluate the contribution of neutrophils to lymphangiogenesis in chronic CHS by treating mice with NIMP-R14 mAb or control rat IgG. Flow cytometry analysis confirmed that treatment with NIMP-R14 mAb attenuated neutrophil accumulation in the inflamed ears (supplemental Figure 3A). Examination of ear sections revealed a significantly lower LVD (Figure 3B-C) and percentage of proliferative LECs (Figure 3D; supplemental Figure 3B) in DNCB-challenged ears when neutrophil accumulation was attenuated. Ear swelling in challenged ears of NIMP-R14-treated mice was significantly greater compared with control rat IgG-treated mice (Figure 3E-F).
Attenuating neutrophil accumulation inhibits lymphangiogenesis in chronic CHS. (A) Ear sections were immunostained for Ly6G and LYVE-1 to examine neutrophil infiltration and lymphatic vessels after DNCB sensitization. (B) Neutrophil accumulation and lymphatic vessels in DNCB-challenged ears from NIMP-R14- and control rat IgG-treated mice. (C) Density of lymphatic vessels in DNCB-challenged ears from NIMP-R14- and control rat IgG-treated mice. (D) Percentage of BrdU+ proliferating LECs in DNCB-challenged ears of mice that received NIMP-R14 or control rat IgG treatment. (E) Ear thickness of DNCB-challenged ears from NIMP-R14- and control rat IgG-treated mice. (F) Hematoxylin and eosin staining of control or challenged ears from NIMP-R14- and control rat IgG-treated mice. Data from panel D consist of 4 mice per group (n = 4). All other data shown are representative or pooled from 2 independent experiments with 3 mice per group in each experiment (n = 6). *P < .05; **P < .01. Bars represent mean ± SD. Images are representative of 3 independent experiments (n = 3) for panel A and 5 independent experiments (n = 5) for panels B and F. Scale bars in the right and left panels of panel A represent 100 and 75 μm, respectively. Scale bars in the right and left panels of panel B represent 75 and 50 μm, respectively. Scale bar in panel F represents 2 mm. Dotted lines denote boundary of ear sections.
Attenuating neutrophil accumulation inhibits lymphangiogenesis in chronic CHS. (A) Ear sections were immunostained for Ly6G and LYVE-1 to examine neutrophil infiltration and lymphatic vessels after DNCB sensitization. (B) Neutrophil accumulation and lymphatic vessels in DNCB-challenged ears from NIMP-R14- and control rat IgG-treated mice. (C) Density of lymphatic vessels in DNCB-challenged ears from NIMP-R14- and control rat IgG-treated mice. (D) Percentage of BrdU+ proliferating LECs in DNCB-challenged ears of mice that received NIMP-R14 or control rat IgG treatment. (E) Ear thickness of DNCB-challenged ears from NIMP-R14- and control rat IgG-treated mice. (F) Hematoxylin and eosin staining of control or challenged ears from NIMP-R14- and control rat IgG-treated mice. Data from panel D consist of 4 mice per group (n = 4). All other data shown are representative or pooled from 2 independent experiments with 3 mice per group in each experiment (n = 6). *P < .05; **P < .01. Bars represent mean ± SD. Images are representative of 3 independent experiments (n = 3) for panel A and 5 independent experiments (n = 5) for panels B and F. Scale bars in the right and left panels of panel A represent 100 and 75 μm, respectively. Scale bars in the right and left panels of panel B represent 75 and 50 μm, respectively. Scale bar in panel F represents 2 mm. Dotted lines denote boundary of ear sections.
Bioavailable VEGF-A and total VEGF-D in inflamed sites are decreased in the absence of neutrophils
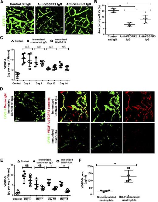
To elucidate the mechanism or mechanisms by which neutrophils may contribute to lymphangiogenesis, we treated immunized WT mice with VEGFR2- or VEGFR3-blocking IgGs. Blocking either VEGFR2 or VEGFR3 signaling significantly decreased LVD compared with control rat IgG-treated mice (Figure 4A-B), although the reduction observed with blocking VEGFR2 signaling was more marked. Administration of either VEGFR2- or VEGFR3-blocking antibody also exacerbated footpad swelling compared with mice that received control rat IgG (supplemental Figure 4).
VEGF-A:VEGFR2 complexes and total VEGF-D in inflamed footpads are decreased when neutrophil accumulation is attenuated. (A) Footpad skin whole mounts were examined for lymphatic vessels in mice treated with anti-VEGFR2, anti-VEGFR3, or control rat IgG. (B) Density of lymphatic vessels in footpads from immunized mice treated with anti-VEGFR2, anti-VEGFR3, or control rat IgG. (C) VEGF-A ELISA of footpad homogenates from NIMP-R14- and control rat IgG-treated mice at various times after immunization. (D) Footpad sections were immunostained for VEGF-A:VEGFR2 complexes in NIMP-R14- and control rat IgG-treated mice. (E) VEGF-D ELISA of footpad homogenates from NIMP-R14- and control rat IgG-treated mice at various times postimmunization. (F) VEGF-D ELISA of supernatant harvested from nonstimulated and fMLP-stimulated neutrophils. Data from panels A and B are pooled from or representative of 2 independent experiments, with 3 mice per group in each experiment (n = 6). Scale bars in panel A represent 75 μm. Bars in panel B represent mean ± SD. *P < .05; **P < .01. Images from panel D are representative of 4 independent experiments (n = 4). Scale bars in panel D represent 50 μm. ELISA data from panels C and E are pooled from 2 independent experiments with 2 to 3 mice per group in each experiment (n = 5-6) and represent mean ± SD. *P < .05; **P < .01; NS, not significant. ELISA data from panel F are derived from neutrophils isolated from 4 different mice (n = 4).
VEGF-A:VEGFR2 complexes and total VEGF-D in inflamed footpads are decreased when neutrophil accumulation is attenuated. (A) Footpad skin whole mounts were examined for lymphatic vessels in mice treated with anti-VEGFR2, anti-VEGFR3, or control rat IgG. (B) Density of lymphatic vessels in footpads from immunized mice treated with anti-VEGFR2, anti-VEGFR3, or control rat IgG. (C) VEGF-A ELISA of footpad homogenates from NIMP-R14- and control rat IgG-treated mice at various times after immunization. (D) Footpad sections were immunostained for VEGF-A:VEGFR2 complexes in NIMP-R14- and control rat IgG-treated mice. (E) VEGF-D ELISA of footpad homogenates from NIMP-R14- and control rat IgG-treated mice at various times postimmunization. (F) VEGF-D ELISA of supernatant harvested from nonstimulated and fMLP-stimulated neutrophils. Data from panels A and B are pooled from or representative of 2 independent experiments, with 3 mice per group in each experiment (n = 6). Scale bars in panel A represent 75 μm. Bars in panel B represent mean ± SD. *P < .05; **P < .01. Images from panel D are representative of 4 independent experiments (n = 4). Scale bars in panel D represent 50 μm. ELISA data from panels C and E are pooled from 2 independent experiments with 2 to 3 mice per group in each experiment (n = 5-6) and represent mean ± SD. *P < .05; **P < .01; NS, not significant. ELISA data from panel F are derived from neutrophils isolated from 4 different mice (n = 4).
Given that VEGFR2 and VEGFR3 ligands such as VEGF-A, VEGF-C, and VEGF-D are elevated in footpads after immunization,27 we examined how attenuating neutrophil accumulation affected expression of these factors. ELISA revealed amounts of VEGF-A in footpad homogenates from NIMP-R14 or control rat IgG-treated mice to be similar at various points postimmunization (Figure 4C). We further examined VEGF-A association with VEGFR2 by immunostaining with the GV39M antibody, which recognizes VEGF-A:VEGFR2 complexes.28,29 More VEGF-A:VEGFR2 complexes were present in the immunized footpads from control rat IgG compared with NIMP-R14-treated mice, with many of these complexes colocalizing with lymphatic vessels (Figure 4D).
Immunoblotting revealed that neutrophils can secrete VEGF-C after in vitro stimulation (supplemental Figure 5A). However, ELISA and immunoblotting revealed similar amounts of VEGF-C in footpad homogenates from NIMP-R14 and control rat IgG-treated mice (supplemental Figure 5B-C).
Neutralizing VEGF-A and blocking VEGF-D signaling inhibit lymphangiogenesis during skin inflammation
Our findings suggest the involvement of VEGF-A and VEGF-D in neutrophil-dependent lymphangiogenesis induced by CFA/KLH immunization. If this is correct, neutralizing VEGF-A and/or blocking VEGF-D mediated signaling should recapitulate the phenotype seen with attenuating neutrophil accumulation. To this end, we treated mice with control IgGs, NIMP-R14 mAb, VEGF-A-neutralizing IgG, VEGFR3-blocking IgG, or a combination of VEGF-A and VEGFR3 IgG.
Treating mice with VEGFR3-blocking IgG inhibited inflammatory lymphangiogenesis, but not to the same extent observed in NIMP-R14-treated mice (LVD, 8.2% vs 3.1% of total area, respectively; P < .01) (Figure 5A-B). Interestingly, we observed a greater inhibition of lymphangiogenesis on treatment with VEGF-A-neutralizing IgG compared with VEGFR3-blocking IgG (LVD, 5.7% vs 8.2% of total area, respectively; P < .05). Treating mice with VEGF-A-neutralizing IgG alone (LVD, 5.7% vs 3.1% of total area, respectively; not significant) or in combination with VEGFR3-blocking antibody (LVD, 2.9% vs 3.1% of total area, respectively; not significant) inhibited lymphangiogenesis to the same extent as NIMP-R14 treatment (Figure 5A-B). Furthermore, administration of VEGF-A-neutralizing IgG, VEGFR3-blocking IgG, or both induced footpad swelling similar to NIMP-R14 treatment (Figure 5C).
Neutralizing VEGF-A and blocking VEGF-D inhibit lymphangiogenesis during inflammation. (A-B) Footpad skin whole mounts from WT mice treated with control rat IgG, NIMP-R14, VEGF-A-neutralizing IgG, anti-VEGFR3 IgG, or a combination of VEGF-A-neutralizing IgG plus anti-VEGFR3 IgG were examined for lymphatic vessel network (A) and density (B) at 14 days postimmunization. (C) Footpad swelling in WT mice treated with control rat IgG, NIMP-R14, VEGF-A-neutralizing IgG, anti-VEGFR3 IgG, or a combination of VEGF-A-neutralizing IgG plus anti-VEGFR3 IgG. Images are representative of or pooled from 5 independent experiments (n = 5). Scale bars in panel A and panel C represent 100 μm and 2 mm, respectively. Bars represent mean ± SD. *P < .05; **P < .01.
Neutralizing VEGF-A and blocking VEGF-D inhibit lymphangiogenesis during inflammation. (A-B) Footpad skin whole mounts from WT mice treated with control rat IgG, NIMP-R14, VEGF-A-neutralizing IgG, anti-VEGFR3 IgG, or a combination of VEGF-A-neutralizing IgG plus anti-VEGFR3 IgG were examined for lymphatic vessel network (A) and density (B) at 14 days postimmunization. (C) Footpad swelling in WT mice treated with control rat IgG, NIMP-R14, VEGF-A-neutralizing IgG, anti-VEGFR3 IgG, or a combination of VEGF-A-neutralizing IgG plus anti-VEGFR3 IgG. Images are representative of or pooled from 5 independent experiments (n = 5). Scale bars in panel A and panel C represent 100 μm and 2 mm, respectively. Bars represent mean ± SD. *P < .05; **P < .01.
MMP-9 and heparanase expression in inflamed skin are decreased in the absence of neutrophils
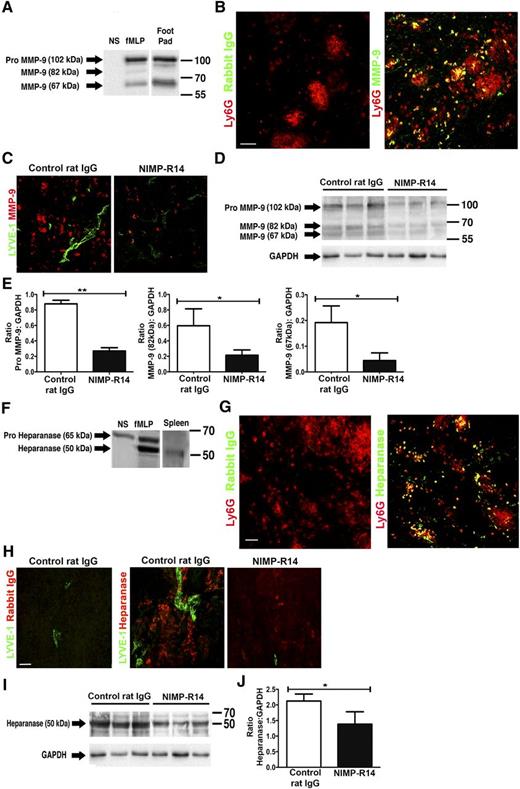
Because attenuating neutrophil accumulation decreased VEGF-A:VEGFR2 complexes and neutralizing VEGF-A alone could prevent inflammatory lymphangiogenesis, neutrophils may contribute to lymphangiogenesis by modulating VEGF-A bioavailability. We found that murine neutrophils, similar to their human counterparts,30,31 readily released MMP-9 on in vitro stimulation with fMLP (Figure 6A) and other ligands such as anti-CD18, LPS, and Phorbol myristate acetate (data not shown). Immunostaining revealed that neutrophils constituted the principal cell population that expressed MMP-9 in immunized footpads (Figure 6B). Furthermore, both immunostaining (Figure 6C) and immunoblotting (Figure 6D-E) revealed decreased MMP-9 expression in inflamed footpads when neutrophil accumulation was attenuated. We also noted that neutrophil-derived MMP-9 in immunized footpads was not associated with tissue inhibitor of metalloproteinases 1, a specific endogenous inhibitor of MMP-932,33 (supplemental Figure 6). In all, the data indicate that neutrophils are a major source of constitutively active MMP-9 in inflamed footpads.
MMP-9 and heparanase in inflamed sites are decreased when neutrophil accumulation is attenuated. (A-B) Immunoblotting for MMP-9 in supernatant harvested from nonstimulated or fMLP-stimulated neutrophils. Immunized footpad serves as positive control. (B) Immunized footpad sections were examined for MMP-9 colocalization with neutrophils. (C) Inflamed footpad sections were immunostained to assess MMP-9 expression in NIMP-R14- and control rat IgG-treated mice. (D) Immunoblotting for MMP-9 in immunized footpads from NIMP-R14- or control rat IgG-treated mice. (E) Quantification of pro-MMP9 and MMP9 levels by immunoblotting. (F) Immunoblotting for heparanase in supernatant harvested from nonstimulated or fMLP-stimulated neutrophils. Spleen served as positive control. (G) Immunized footpad sections were examined for heparanase colocalization with neutrophils. (H) Inflamed footpad sections were immunostained to examine heparanase expression in NIMP-R14- and control rat IgG-treated mice. (I) Immunoblotting for heparanase in immunized footpads from NIMP-R14- or control rat IgG-treated mice. (J) Quantification of heparanase levels by immunoblotting. Each lane represents 1 individual mouse. Glyceraldehyde-3-phosphate dehydrogenase is used as a loading control. All immunoblots are representative of 2 independent experiments (n = 6-8). For all immunoblots, lanes were run on the same gel, although some lanes were noncontiguous. Quantification in panels E and J is pooled from these samples (n = 6-8). All images are representative of 5 independent experiments (n = 5). All scale bars represent 50 μm.
MMP-9 and heparanase in inflamed sites are decreased when neutrophil accumulation is attenuated. (A-B) Immunoblotting for MMP-9 in supernatant harvested from nonstimulated or fMLP-stimulated neutrophils. Immunized footpad serves as positive control. (B) Immunized footpad sections were examined for MMP-9 colocalization with neutrophils. (C) Inflamed footpad sections were immunostained to assess MMP-9 expression in NIMP-R14- and control rat IgG-treated mice. (D) Immunoblotting for MMP-9 in immunized footpads from NIMP-R14- or control rat IgG-treated mice. (E) Quantification of pro-MMP9 and MMP9 levels by immunoblotting. (F) Immunoblotting for heparanase in supernatant harvested from nonstimulated or fMLP-stimulated neutrophils. Spleen served as positive control. (G) Immunized footpad sections were examined for heparanase colocalization with neutrophils. (H) Inflamed footpad sections were immunostained to examine heparanase expression in NIMP-R14- and control rat IgG-treated mice. (I) Immunoblotting for heparanase in immunized footpads from NIMP-R14- or control rat IgG-treated mice. (J) Quantification of heparanase levels by immunoblotting. Each lane represents 1 individual mouse. Glyceraldehyde-3-phosphate dehydrogenase is used as a loading control. All immunoblots are representative of 2 independent experiments (n = 6-8). For all immunoblots, lanes were run on the same gel, although some lanes were noncontiguous. Quantification in panels E and J is pooled from these samples (n = 6-8). All images are representative of 5 independent experiments (n = 5). All scale bars represent 50 μm.
Similar to human neutrophils,34,35 murine neutrophils readily release heparanase after in vitro stimulation with fMLP (Figure 6F). Immunostaining revealed that neutrophils were a major cell population expressing heparanase in immunized footpads (Figure 6G). Both immunostaining (Figure 6H) and immunoblotting (Figure 6I-J) revealed decreased heparanase expression in inflamed footpads when neutrophil accumulation was attenuated.
Neutrophil-derived MMP-9 and heparanase modulate VEGF-A bioavailability to promote lymphangiogenesis
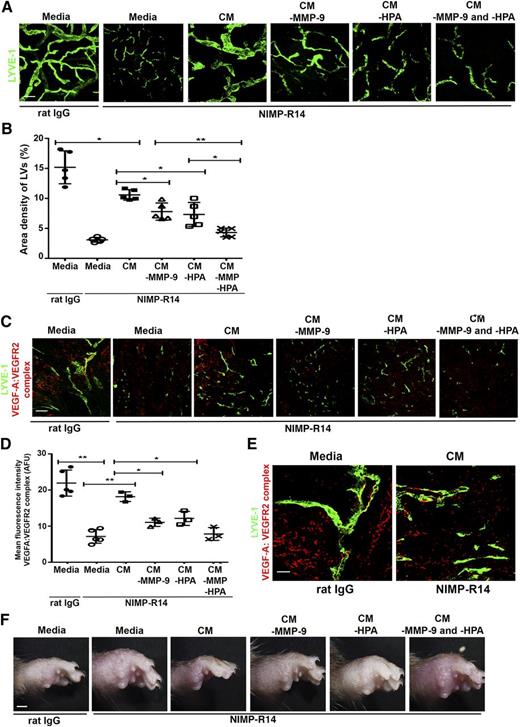
Our data suggest that neutrophil-derived MMP-9 and heparanase may modulate VEGF-A bioavailabililty to coordinate inflammatory lymphangiogenesis. To address this hypothesis, footpads of immunized NIMP-R14-treated WT mice were injected with either fMLP-activated neutrophil CM, CM lacking MMP-9 activity (CM-MMP-9), CM lacking heparanase, or CM lacking both MMP-9 activity and heparanase. Immunized mice treated with NIMP-R14 or control rat IgG served as controls.
MMP-9 activity in the CM was completely inhibited, using 5 mM of the MMP-9 inhibitor, as shown by gelatin zymography (supplemental Figure 7A). Heparanase from the CM was depleted by immunoprecipitation with an anti-heparanase antibody (supplemental Figure 7B) without affecting MMP-9 activity in the CM (supplemental Figure 7C). In addition, footpad homogenates continued to be devoid of MMP-9 activity 1 day after injecting NIMP-R14-treated mice with CM lacking MMP-9 activity (supplemental Figure 7D, lanes 1 and 2).
Footpad injection of complete CM into NIMP-R14-treated mice partially restored lymphangiogenesis compared with similar mice that received medium alone (LVD, 10.5% vs 4% of total area, respectively; P < .01) (Figure 7A-B). In NIMP-R14-treated mice, absence of either MMP-9 or heparanase activity in the CM abated restoration of lymphangiogenesis (LVD, 7.8% and 7.3% vs 10.5% of total area, respectively; P < .05). Absence of both MMP-9 activity and heparanase in CM further blunted restoration of lymphangiogenesis compared with when either factor was absent (Figure 7A-B).
Neutrophil-derived MMP-9 and heparanase modulate VEGF-A bioavailability and bioactivity to promote lymphangiogenesis. (A) Footpad skin whole mounts were examined for lymphatic vessels at 14 days postimmunization after administration of complete or treated CM into immunized, NIMP-R14-treated mice. (B) Lymphatic vessel density in footpad skin whole mounts after administration of complete or treated CM into immunized, NIMP-R14-treated mice. (C) Footpad sections were immunostained for VEGFA:VEGFR2 complexes in footpads. (D) Mean fluorescence intensity of VEGF-A:VEGFR2 complexes in footpads from immunized, NIMP-R14-treated mice receiving complete or treated CM. (E) Footpad sections were examined at higher magnification for localization of VEGF-A:VEGFR2 complexes with lymphatic vessels. (F) Footpad swelling after administration of complete or treated CM into immunized, NIMP-R14-treated mice. Images from panels A, C, and F are representative of 5 mice per treatment group (n = 5). Scale bar in panels A and F represent 75 μm and 2 mm, respectively. Scale bars in panels C and E represent 75 and 50 μm, respectively. Data from panels B and D are pooled from 5 mice per treatment group (n = 5), and bars represent mean ± SD. *P < .05; **P < .01.
Neutrophil-derived MMP-9 and heparanase modulate VEGF-A bioavailability and bioactivity to promote lymphangiogenesis. (A) Footpad skin whole mounts were examined for lymphatic vessels at 14 days postimmunization after administration of complete or treated CM into immunized, NIMP-R14-treated mice. (B) Lymphatic vessel density in footpad skin whole mounts after administration of complete or treated CM into immunized, NIMP-R14-treated mice. (C) Footpad sections were immunostained for VEGFA:VEGFR2 complexes in footpads. (D) Mean fluorescence intensity of VEGF-A:VEGFR2 complexes in footpads from immunized, NIMP-R14-treated mice receiving complete or treated CM. (E) Footpad sections were examined at higher magnification for localization of VEGF-A:VEGFR2 complexes with lymphatic vessels. (F) Footpad swelling after administration of complete or treated CM into immunized, NIMP-R14-treated mice. Images from panels A, C, and F are representative of 5 mice per treatment group (n = 5). Scale bar in panels A and F represent 75 μm and 2 mm, respectively. Scale bars in panels C and E represent 75 and 50 μm, respectively. Data from panels B and D are pooled from 5 mice per treatment group (n = 5), and bars represent mean ± SD. *P < .05; **P < .01.
Compared with NIMP-R14-treated mice that received medium alone, injection of complete CM significantly increased the amount of VEGF-A:VEGFR2 complexes in footpads (Figure 7C-D). In contrast, VEGF-A:VEGFR2 complexes were notably low in NIMP-R14-treated mice receiving CM depleted of MMP-9 activity, heparanase, or both (Figure 7C-D). Examination of footpads from NIMP-R14-treated mice receiving complete CM revealed that VEGF-A:VEGFR2 complexes colocalized with lymphatic vessels, similar to immunized control rat IgG-treated-mice (Figure 7D-E). In addition, VEGF-A:VEGFR2 complexes colocalized with phosphorylated VEGFR2 on lymphatic vessels (supplemental Figure 8), demonstrating that increasing VEGF-A bioavailability increased its bioactivity.
Compared with NIMP-R14-treated mice that received medium alone, injection of complete CM alleviated footpad swelling. Absence of MMP-9 activity, heparanase, or both nullified the alleviative effects of the CM on footpad swelling (Figure 7F).
Discussion
Although inflammatory lymphangiogenesis is a common event in chronic inflammatory diseases, such as psoriasis36,37 or rheumatoid arthritis,38,39 it is still debatable how lymphangiogenesis affects the inflammatory course. There is growing appreciation that strategies promoting, rather than blocking, lymphangiogenesis may represent more effective therapies for psoriasis2-4 or rheumatoid arthritis.40,41 Thus, understanding how inflammatory lymphangiogenesis is regulated is essential to the development of innovative therapies for inflammatory disorders. This study uncovers a novel role of neutrophils in organizing inflammatory lymphangiogenesis.
Neutrophils were conventionally perceived to be proinflammatory, as their infiltration into inflamed sites in rheumatoid arthritis, psoriasis, and inflammatory bowel disease correlates with the extent of tissue damage. This paradigm has shifted in recent years, and we now recognize that neutrophils can play an immunosuppressive role in the settings of cancer,42 infections,43 and acute inflammation.44 Here we provide evidence, using different experimental approaches, that in addition to an immunosuppressive role, neutrophils play an immune regulatory role during inflammation by contributing to lymphangiogenesis. We first showed that in the absence of B cells, neutrophils play a compensatory role in driving LN lymphangiogenesis. We further established in WT mice that neutrophils also contribute to skin lymphangiogenesis induced by CFA/KLH immunization or contact sensitization with DNCB.
Blocking VEGFR2 or VEGFR3 signaling inhibited skin lymphangiogenesis induced by immunization and suggested the possible involvement of VEGF-A, VEGF-C, and VEGF-D. Neutrophil de-pletion did not result in any changes in VEGF-C expression in inflamed skin postimmunization. This suggests that although activated neutrophils can secrete VEGF-C, they are unlikely to be a major source of VEGF-C in our model. Although it is possible that neutrophils may regulate proteolytic processing16 of VEGF-C and its bioavailability, mechanisms regulating VEGF-C bioavailability remain poorly understood and would require investigations that are beyond the scope of this study. Because neutrophils have been previously shown to produce VEGF-D,8 we also examined for the expression of this factor, which in contrast to VEGF-C, is a specific VEGFR-3 ligand and does not bind to VEGFR-2 in mouse.45 VEGF-D levels in inflamed footpads were decreased when neutrophil accumulation was attenuated, and we also showed that stimulated neutrophils can secrete VEGF-D in vitro. In all, this suggests that neutrophils may support lymphangiogenesis in our model by producing VEGF-D. VEGF-D may not only promote the proliferation of LECs but also increase their caliber.11 Nevertheless, blocking VEGFR2 had a greater inhibitory effect on skin inflammatory lymphangiogenesis compared with VEGFR3 blockade, and neutralizing VEGF-A alone recapitulated the extent of inhibition seen with neutrophil depletion. This reflects the dominant contribution of VEGF-A in neutrophil-dependent lymphangiogenesis.
Although macrophages are established to be integral for inflammatory lymphangiogenesis,4,7,8,18,20,21 it is likely that neutrophils cooperate with macrophages in this task.46 Indeed, despite increased accumulation of nongranulocytic myeloid cells during NIMP-R14 treatment, they were unable to compensate for neutrophils in supporting lymphangiogenesis. Because we observed that neutrophil depletion in our model did not affect the total amount of VEGF-A in inflamed sites, and inhibition of neutrophil-derived MMP-9 and heparanase was sufficient to block the restoration of lymphangiogenesis by neutrophil CM, we propose that macrophages are the main source of VEGF-A4,7 (supplemental Figure 9). However, we cannot exclude the possibility that neutrophils may also secrete VEGF-A.47,48 Instead, neutrophils may serve as immunomodulators to regulate the amount of free and active VEGF-A. About 60%-70% of VEGF-A164, the most abundant and biologically active isoform of VEGF-A, is anchored to the ECM,15 and only a certain proportion of secreted VEGF-A is biologically active. Data from tumor models suggest that compared with a gross amount of VEGF-A, VEGF-A association with VEGFR2 is a more precise measure of VEGF-A bioavailability.28,29 Moreover, these latter studies report that neutrophils support tumor angiogenesis by secreting MMP-9, which increases VEGF-A bioavailability.28,29 Heparanase cleaves heparan sulfate proteoglycans (HSP) side chains and is implicated in the mobilization of HSP-trapped VEGF-A during tumor angiogenesis.49 Here, we propose that this concept may not only be limited to angiogenesis but also may apply to lymphangiogenesis, as we showed that neutrophils act via MMP-9 and heparanase to increase the amount of biologically active VEGF-A, which in turn supports lymphangiogenesis. Because not all VEGF-A:VEGFR2 complexes colocalized with lymphatic vessels, it is possible that some of these complexes may be associated with blood vessels to promote angiogenesis,28,29 which remains to be investigated in our model. Hence, in the absence of neutrophils, most of the VEGF-A present at the site of inflammation would be “trapped” within the ECM “sink.” Access of VEGF-A to VEGFR2 on existing lymphatic vessels would be restricted, and lymphangiogenesis would be diminished (supplemental Figure 9). It is noteworthy that a recent study described that VEGF-D also binds to heparan.50 Although it remains to be determined whether heparan interaction with VEGF-D is functionally similar to that with VEGF-A on lymphatic vessel growth, this study raises the possibility that neutrophils may also affect lymphangiogenesis by modulating VEGF-D bioavailability.
Neutrophil-derived MMP-9 and heparanase cooperate to increase VEGF-A bioavailability and bioactivity and, in turn, inflammatory lymphangiogenesis. MMP-9 and heparanase are known to target distinct domains of the ECM with the former degrading matrix proteins and the latter, HSP chains. VEGF-A isoforms are known to vary in their propensity to bind to different components of the ECM.13 It is likely that a coordinated and concerted breakdown of matrix proteins and HSPs by both MMP-9 and heparanase is required to liberate VEGF-A from the ECM effectively.
In conclusion, our findings describe a novel role for neutrophils coordinating lymphangiogenesis during inflammation. Although neutrophil depletion may initially appeal as a therapeutic option for some inflammatory diseases, such interventions could inhibit lymphangiogenesis and exacerbate the inflammatory process. Identifying the neutrophil-derived factors involved in lymphangiogenesis may represent opportunities to deliver neutrophil-targeted interventions without affecting lymphangiogenesis.
The online version of this article contains a data supplement.
The publication costs of this article were defrayed in part by page charge payment. Therefore, and solely to indicate this fact, this article is hereby marked “advertisement” in accordance with 18 USC section 1734.
Acknowledgments
We thank Craig Freeman (Australia National University) for insightful suggestions; Karen Khoo, Cindy Phua, and Chew Weng Keong (Singapore Immunology Network) for mouse maintenance and excellent technical support; and Lew Fei Chuin and Paul Edward Hutchison (Flow Cytometry Laboratory, National University of Singapore) for sharing their expertise. We are grateful to Bronislaw Pytowski (Imclone Systems) for the gift of the anti-VEGFR2 and anti-VEGFR3 antibodies. We also wish to thank Lucy Robinson of Insight Editing London for her assistance in proofreading this manuscript.
This work was supported by a Singapore Ministry of Education ACRF Tier 1, National Research Foundation, and Biomedical Research Council grant to Véronique Angeli.
Authorship
Contribution: K.W.T. designed the research, performed experiments, analyzed results and wrote the manuscript; S.Z.C., F.H.S.W., S.M.-L.T., and J.K. prepared experimental materials and performed experiments; M.E. prepared experimental materials; D.M.K. and L.G.N. contributed material and provided advice for experiments; J.-P.A. contributed material and provided guidance for research and manuscript; and V.A. designed the research, analyzed results, and wrote the manuscript.
Conflict-of-interest disclosure: The authors declare no competing financial interests.
Correspondence: Véronique Angeli, Department of Microbiology, Immunology Programme, National University of Singapore, Centre for Life Sciences, 03-05, 28 Medical Dr, Singapore 117456; e-mail: micva@nus.edu.sg.







This feature is available to Subscribers Only
Sign In or Create an Account Close Modal