Key Points
Activating mutations in PLCG1 are a frequent finding in tumoral CTCL samples. This raises the possibility of targeted therapies against PLCG1 signaling pathway, using calcineurin inhibitors.
Abstract
Cutaneous T-cell lymphoma (CTCL) is a heterogeneous group of primary cutaneous T-cell lymphoproliferative processes, mainly composed of mycosis fungoides and Sézary syndrome, the aggressive forms of which lack an effective treatment. The molecular pathogenesis of CTCL is largely unknown, although neoplastic cells show increased signaling from T-cell receptors (TCRs). DNAs from 11 patients with CTCL, both normal and tumoral, were target-enriched and sequenced by massive parallel sequencing for a selection of 524 TCR–signaling-related genes. Identified variants were validated by capillary sequencing. Multiple mutations were found that affected several signaling pathways, such as TCRs, nuclear factor κB, or Janus kinase/signal transducer and activator of transcription, but PLCG1 was found to be mutated in 3 samples, 2 of which featured a redundant mutation (c.1034T>C, S345F) in exon 11 that affects the PLCx protein catalytic domain. This mutation was further analyzed by quantitative polymerase chain reaction genotyping in a new cohort of 42 patients with CTCL, where it was found in 19% of samples. Immunohistochemical analysis for nuclear factor of activated T cells (NFAT) showed that PLCG1-mutated cases exhibited strong NFAT nuclear immunostaining. Functional studies demonstrated that PLCG1 mutants elicited increased downstream signaling toward NFAT activation, and inhibition of this pathway resulted in reduced CTCL cell proliferation and cell viability. Thus, increased proliferative and survival mechanisms in CTCL may partially depend on the acquisition of somatic mutations in PLCG1 and other genes that are essential for normal T-cell differentiation.
Introduction
Cutaneous T-cell lymphoma (CTCL) is a heterogeneous group of diseases characterized by clonal expansion of malignant T cells primarily involving the skin.1,2 Mycosis fungoides (MF) and Sézary syndrome (SS) account for around 70% to 75% of all CTCLs3 and include a broad variety of clinicopathological conditions, from unique MF lesions to more generalized skin involvement with extensive tumors and erythroderma. SS is characterized by erythroderma, lymphadenopathy, and leukemic involvement with malignant cerebriform lymphocytes (Sézary cells).
The prognosis of MF and SS depends on age at presentation, peripheral blood involvement, and extracutaneous disease. Tumor-stage MF (2B or higher grade) has an unfavorable prognosis, with a 10-year survival of approximately 40%, whereas SS is even more aggressive, with a median survival of around 2 years.4 At this time, its diagnosis is mainly based on clinico-pathological correlation, occasionally corroborated by the presence of T-cell receptor (TCR) monoclonal rearrangements.
The molecular pathogenesis of CTCL is largely unknown, as are most of the molecular alterations responsible for initiating or facilitating progression of this disease. Gene expression profiling studies have shown that increased signaling from the TCR can be considered a driving force of CTCL and that neoplastic T cells can show a degree of phenotypic plasticity, as characterized by the expression of a variety of lineage markers.5-9 However, whether this is the result of signaling from the tumor stroma or the consequence of specific genetic alterations in the pathways involved in TCR signaling is still a matter of active research.10-12
Early stages of CTCL are treated with combinations of UV and immunotherapy, with mono- or polychemotherapy being reserved for cases that do not respond to previous treatment. New therapies based on monoclonal antibodies (including CD25, CD4, CD30, CD3, and CCR4) are being explored, as are other therapeutic agents directed against epigenetic targets (eg, histone deacetylases inhibitors) or proteasome inhibitors such as bortezomib (for a review, see Wong et al13 ), but to date, aggressive forms of CTCL, including SS and tumoral MF, lack effective targeted therapy.
No recurrent distinctive chromosomal alterations or mutations (except for TP5314 or RAS15 ) have been found in CTCL. Early cytogenetic studies in CTCL revealed some alterations associated with shorter survival, such as gain of 8q (including MYC) and losses of 6q and 13q (including RB), 17p (TP53), 10 (PTEN, FAS), and 9p21 deletion (including CDKN2A).16-20 Some of these chromosomal alterations are common to MF and SS, whereas others are more specific, such as gain of chr7 and loss of 9p21 in MF, or gain of 8q and 17q and loss of 10q and 17p in SS.16,21,22
Massive parallel sequencing technology is a powerful means of better understanding the genetic basis of tumorigenesis and has helped identify new genetic alterations in solid tumors and other hematological malignancies, such as acute myeloid leukemia,23-25 diffuse large B-cell lymphoma,26,27 Burkitt lymphoma,28 chronic lymphocytic leukemia,29,30 and myelodysplastic syndrome.31 Here we have taken advantage of this approach and performed massive targeted sequencing in a set of 524 genes identified as potentially being involved in anomalous TCR signaling. Our results indicate that PLC, nuclear factor κB (NFκB), and Janus kinase/signal transducer and activator of transcription (JAK/STAT) signaling pathways are frequently mutated in samples from human patients with CTCL, with up to 19% of the human CTCL samples analyzed harboring a recurrent mutation in PLCG1 (S345F) that confers gain of function activity on the mutant proteins.
Materials and methods
Clinical samples
For the massive parallel sequencing study, 11 patients with tumoral MF (T-MF; 3 patients), erythrodermic MF (E-MF; 4 patients), or SS (4 patients) who were being monitored by the Cutaneous Lymphoma Unit of the Hospital 12 de Octubre in Madrid, Spain, were selected. Diagnostic criteria were based on World Health Organization–European Organization for Research and Treatment of Cancer classification.32 E-MF and SS were differentiated on the basis of published criteria.1 Briefly, those patients starting with patches/plaques and eventually developing erythroderma were considered E-MF, whereas those starting directly with erythroderma were considered SS.33 The study, the patient information sheet, and the informed consent form were approved by the Ethics Committee of the Hospital 12 de Octubre. This study was conducted in accordance with the Declaration of Helsinki.
Matched tumoral and nontumoral material was obtained from all patients. In T-MF, tumoral samples were freshly frozen biopsies from skin tumors (not patches or plaques) with a minimum of 50% of tumoral cells in the infiltrate. The proportion of neoplastic cells was assessed taking into account both atypical morphology and abnormal immunophenotypes.
Peripheral blood lymphocytes were obtained from E-MF and SS patients. A TCR rearrangement study showed clonality in all cases. Matched nontumoral DNA was extracted from saliva or peripheral blood neutrophils. In this case, the TCR rearrangement study was performed to rule out the possibility of contamination with malignant lymphocytes, giving negative results in all cases.
DNAs from 3 cell lines derived from CTCL (Myla, HH, and HuT78) were also subjected to massive parallel sequencing (see supplemental Methods, available on the Blood Web site, for further cell line details).
For the validation study, 42 new cases were selected from the Hospital 12 de Octubre, Hospital Universitario Puerta de Hierro (Madrid, Spain), Fundación Jiménez Diaz (Madrid, Spain), and Cutaneous Lymphoma Clinic of the A Syggros Hospital, University of Athens Medical School (Athens, Greece). The study, the patient information sheet, and the informed consent form were approved by the Ethics Committees of the Hospital 12 de Octubre, Hospital Puerta de Hierro, Fundación Jimenez Díaz and Andreas Syggros Hospital. This study was conducted in accordance with the Declaration of Helsinki. Samples were freshly frozen, formalin-fixed paraffin-embedded tissue biopsies, or peripheral blood lymphocytes. For this validation series, no restrictions regarding the percentage of tumoral cells present in the samples was applied.
Clinical data of the patients are shown in supplemental Table 1.
Target enrichment and sequencing
To select genes to be sequenced, we browsed the Kyoto Encyclopedia of Genes and Genomes and BioCarta databases and previously published data on CTCL. Genes involved in TCR, NFκB, JAK/STAT, and other related signaling pathways were included (supplemental Table 2).
The web-based design tool eArray (Agilent Technologies Inc, Santa Clara, CA) was used to design the baits for the SureSelect Target Enrichment System kit (Agilent). Target enrichment, library preparation and sequencing, bioinformatics,34,35 and other methods are fully described in the supplemental Methods.
Validation of candidate somatic mutations and PLCG1 screening
Detected variants were manually reviewed, and selected candidates were validated by polymerase chain reaction (PCR) amplification of the genomic region and Sanger sequencing.
For the PLCG1 mutation c.1034T>C screening, primers and locked nucleic acid (LNA) probes were designed to detect the point mutation by LNA-clamped real-time PCR. Primers, probes, and conditions are described in the supplemental Methods. For further validation of the presence of this PLCG1 mutation, a new qBiomarker Somatic Mutation Assay was designed and validated by SabBioscence-Quiagen for this specific mutation.
Immunohistochemical analysis
Immunohistochemical (IHC) expression of Ki67, nuclear factor of activated T cells (NFAT), p50, and p52 was assessed using routine IHC techniques for 25 tumoral samples from 21 patients. IHC staining was performed on tissue microarray sections using the following antibodies: Ki67 (Clon MIB-1, Dako, Ref M7420), NFATc1 (clone 7A6, BD Biosciences, Ref 556602), p50 (clone E381, Millipore, Ref 04-234), and p52 (Millipore Ref 05-361).
The percentage of positive cells for each antibody was measured. For NFAT, p52, and p50, cases were scored as positive if a majority (>50%) of neoplastic cells showed distinct nuclear expression. Cases with a low proportion of neoplastic cells (>10% and <50%) were scored as positive/negative. The values for Ki67 expression were provided as a percentage of positive cells. The endothelial cells present in all samples provided an internal positive control.
Directed mutagenesis and luciferase assays
To analyze the effects of PLCG1 mutations, direct mutagenesis experiments were performed using a QuikChange II XL Site-Directed Mutagenesis kit (Agilent), following the manufacturer’s instructions. The activity of the wild-type and the mutated PLCG1 constructs was measured as their ability to activate an NFAT-luciferase reporter gene construct, using the Dual-Luciferase Reporter Assay System (Promega, Madison, WI) (see supplemental Methods for more details).
Cell viability and apoptosis assays
For drug cytotoxicity experiments, CTCL cell lines were seeded in 96-well plates at a density of 10 000 cells per well, and the inhibitors FK-506 (Tacrolimus) and U73122 (PLC inhibitor) were added at a range of doses for 48 hours, using dimethylsulfoxide (DMSO) as a control to a maximum concentration of 20 μL/mL. Cell viability was measured as the intracellular ATP content, using the CellTiter-Glo Luminescent Cell Viability Assay (Promega), as indicated by the manufacturer. All experiments were done in triplicate, and all numerical data were expressed as the average of the values and the standard error of the mean (SEM). The induction of apoptosis was analyzed by flow cytometry using a FlowCellect Annexin Red Kit (EMD Millipore Corporation, Billerica, MA), according to manufacturer's instructions. Data were collected using a FACS-Calibur flow cytometer (BD Biosciences, Franklin Lakes, NJ) and analyzed using CellQuest Pro software (BD Biosciences).
Statistical analysis
Correlations between clinicopathological and molecular characteristics were calculated using SAS 9.2 (SAS Institute, Cary, NC).
Results
Somatic mutations identified by target enrichment and deep sequencing
Genomic DNA (paired nontumoral and tumoral samples) from 11 patients with CTCL was target-enriched for coding and regulatory regions of a selection of genes of known biological relevance in T cells, including TCR signaling, cytokine activity, NFκB, JAK/STAT, and mitogen-activated protein kinase signaling, among others (listed in supplemental Table 2).
Briefly, detected variants were ranked by their Variant Call Format quality parameter and manually reviewed in the Integrative Genomics Viewer browser (http://www.broadinstitute.org/igv/). DNA sequencing data including quality control metrics are summarized in supplemental Table 3.
Selected candidates (nonsynonymous, nonsense or frameshift mutations) were validated by PCR amplification of the genomic region and capillary sequencing. Twenty-six variants were selected for validation, and all but 2 of them, which could not be amplified (in GLI3 and SPI1 genes), were validated as somatic in origin by capillary sequencing of paired tumor and normal DNA from the same patient.
Three mutations were nonsense mutations (in the TP53, PDCD1, and NLRP2 genes), and all the rest except one, which was located in the RB1 gene, were missense mutations leading to an amino acid substitution (PLCG1, TP53, IL6ST, CCR4, SOCS5, JAK1, RC3H1, ITGAM, TRAF6, LPL, CD79, GLI3, SPI1, RELB, JAK3, PASK, PAK7, CARD11, BCOR, and MAP3K5). RB1 featured a complex indel that resulted in a frameshift mutation. Two genes were recurrently mutated: TP53 (in different positions in 2 cases) and PLCG1 (in 3 cases, 2 of which carried a mutation at the same position, c.1034T>C, S345F; the third one was the mutation c.1559C>T, S520F) (Table 1).
Somatic mutation in CTCL patient samples
| Case . | Position (hg19) . | Ref/Alt . | Ensemble_Gene . | Ensemble_Transcript . | Ensemble_Protein . | Consequence . | Pos. CDS . | Pos. protein . | aa change . | SIFT prediction . | Gene name . |
|---|---|---|---|---|---|---|---|---|---|---|---|
| 01 | 2:242793386 | G/A | ENSG00000188389 | ENST00000334409 | ENSP00000335062 | STOP_GAINED | 691 | 231 | R/* | truncated | PDCD1 |
| 02 | 17:7579390/1 | CC/TT | ENSG00000141510 | ENST00000269305 | ENSP00000269305 | MISSENSE | 296 | 99 | S/F | deleterious | TP53 |
| 02 | 20:39792584 | C/T | ENSG00000124181 | ENST00000373271 | ENSP00000362368 | MISSENSE | 1034 | 345 | S/F | deleterious | PLCG1 |
| 02 | 5:55256271 | C/G | ENSG00000134352 | ENST00000381294 | ENSP00000370694 | MISSENSE | 932 | 311 | S/T | deleterious | IL6ST |
| 03 | 3:32995957 | C/A | ENSG00000183813 | ENST00000330953 | ENSP00000332659 | MISSENSE | 1043 | 348 | T/K | deleterious | CCR4 |
| 04 | 2:46985980 | C/G | ENSG00000171150 | ENST00000306503 | ENSP00000305133 | MISSENSE | 311 | 104 | P/R | deleterious | SOCS5 |
| 05 | 13:48951093- 48951115 | GTGAAGGATATAGGATACATCTT/TATCC- | ENSG00000139687 | ENST00000267163 | ENSP00000267163 | FRAMESHIFT | 1255-1277 | 419 | — | truncated | RB1 |
| 05 | 1:65312344 | G/A | ENSG00000162434 | ENST00000342505 | ENSP00000343204 | MISSENSE | 1975 | 659 | R/C | tolerated | JAK1 |
| 06 | 20:39792584/5 | CC/TT | ENSG00000124181 | ENST00000373271 | ENSP00000362368 | MISSENSE | 1034 | 345 | S/F | deleterious | PLCG1 |
| 06 | 1:173930910 | A/T | ENSG00000135870 | ENST00000367696 | ENSP00000356669 | MISSENSE | 2155 | 719 | Y/N | deleterious | RC3H1 |
| 06 | 16:31332895 | A/T | ENSG00000169896 | ENST00000544665 | ENSP00000441691 | MISSENSE | 1952 | 651 | E/V | tolerated | ITGAM |
| 06 | 19:55512230 | G/A | ENSG00000022556 | ENST00000543010 | ENSP00000445135 | STOP_GAINED | 3153 | 1051 | W/* | truncated | NLRP2 |
| 07 | 11:36511782 | C/T | ENSG00000175104 | ENST00000526995 | ENSP00000433623 | MISSENSE | 1175 | 392 | R/H | deleterious | TRAF6 |
| 08 | 8:19805850 | C/T | ENSG00000175445 | ENST00000311322 | ENSP00000309757 | MISSENSE | 248 | 83 | T/M | deleterious | LPL |
| 08 | 20:39794139 | C/T | ENSG00000124181 | ENST00000373271 | ENSP00000362368 | MISSENSE | 1559 | 520 | S/F | deleterious | PLCG1 |
| 08 | 19:42383212/3 | CC/TT | ENSG00000105369 | ENST00000221972 | ENSP00000221972 | MISSENSE | 232-233 | 78 | P/F | deleterious | CD79A |
| 08 | 11:47376813 | C/T | ENSG00000066336 | ENST00000378538 | ENSP00000367799 | MISSENSE | 778 | 260 | G/R | tolerated | SPI1 |
| 08 | 7:42005556 | C/T | ENSG00000106571 | ENST00000395925 | ENSP00000379258 | MISSENSE | 3115 | 1039 | A/T | tolerated | GLI3 |
| 08 | 19:45537775 | A/C | ENSG00000104856 | ENST00000221452 | ENSP00000221452 | MISSENSE | 1343 | 448 | N/T | tolerated | RELB |
| 08 | 17:7574003 | G/A | ENSG00000141510 | ENST00000269305 | ENSP00000269305 | STOP_GAINED | 1024 | 342 | R/* | truncated | TP53 |
| 09 | X:39921444 | T/C | ENSG00000183337 | ENST00000397354 | ENSP00000380512 | MISSENSE | 4274 | 1425 | N/S | deleterious | BCOR |
| 09 | 6:137112905 | G/C | ENSG00000197442 | ENST00000359015 | ENSP00000351908 | MISSENSE | 391 | 131 | H/D | tolerated | MAP3K5 |
| 10 | 2: 242076565 | G/A | ENSG00000115687 | ENST00000405260 | ENSP00000384016 | MISSENSE | 991 | 331 | P/S | tolerated | PASK |
| 10 | 7: 2976811 | C/T | ENSG00000198286 | ENST00000396946 | ENSP00000380150 | MISSENSE | 1201 | 401 | D/N | deleterious | CARD11 |
| 10 | 20:9561459 | G/A | ENSG00000101349 | ENST00000378429 | ENSP00000367686 | MISSENSE | 323 | 108 | P/L | tolerated | PAK7 |
| 10 | 19:17949108 | C/T | ENSG00000105639 | ENST00000458235 | ENSP00000391676 | MISSENSE | 1533 | 511 | M/I | tolerated | JAK3 |
| 11 | NO MUT |
| Case . | Position (hg19) . | Ref/Alt . | Ensemble_Gene . | Ensemble_Transcript . | Ensemble_Protein . | Consequence . | Pos. CDS . | Pos. protein . | aa change . | SIFT prediction . | Gene name . |
|---|---|---|---|---|---|---|---|---|---|---|---|
| 01 | 2:242793386 | G/A | ENSG00000188389 | ENST00000334409 | ENSP00000335062 | STOP_GAINED | 691 | 231 | R/* | truncated | PDCD1 |
| 02 | 17:7579390/1 | CC/TT | ENSG00000141510 | ENST00000269305 | ENSP00000269305 | MISSENSE | 296 | 99 | S/F | deleterious | TP53 |
| 02 | 20:39792584 | C/T | ENSG00000124181 | ENST00000373271 | ENSP00000362368 | MISSENSE | 1034 | 345 | S/F | deleterious | PLCG1 |
| 02 | 5:55256271 | C/G | ENSG00000134352 | ENST00000381294 | ENSP00000370694 | MISSENSE | 932 | 311 | S/T | deleterious | IL6ST |
| 03 | 3:32995957 | C/A | ENSG00000183813 | ENST00000330953 | ENSP00000332659 | MISSENSE | 1043 | 348 | T/K | deleterious | CCR4 |
| 04 | 2:46985980 | C/G | ENSG00000171150 | ENST00000306503 | ENSP00000305133 | MISSENSE | 311 | 104 | P/R | deleterious | SOCS5 |
| 05 | 13:48951093- 48951115 | GTGAAGGATATAGGATACATCTT/TATCC- | ENSG00000139687 | ENST00000267163 | ENSP00000267163 | FRAMESHIFT | 1255-1277 | 419 | — | truncated | RB1 |
| 05 | 1:65312344 | G/A | ENSG00000162434 | ENST00000342505 | ENSP00000343204 | MISSENSE | 1975 | 659 | R/C | tolerated | JAK1 |
| 06 | 20:39792584/5 | CC/TT | ENSG00000124181 | ENST00000373271 | ENSP00000362368 | MISSENSE | 1034 | 345 | S/F | deleterious | PLCG1 |
| 06 | 1:173930910 | A/T | ENSG00000135870 | ENST00000367696 | ENSP00000356669 | MISSENSE | 2155 | 719 | Y/N | deleterious | RC3H1 |
| 06 | 16:31332895 | A/T | ENSG00000169896 | ENST00000544665 | ENSP00000441691 | MISSENSE | 1952 | 651 | E/V | tolerated | ITGAM |
| 06 | 19:55512230 | G/A | ENSG00000022556 | ENST00000543010 | ENSP00000445135 | STOP_GAINED | 3153 | 1051 | W/* | truncated | NLRP2 |
| 07 | 11:36511782 | C/T | ENSG00000175104 | ENST00000526995 | ENSP00000433623 | MISSENSE | 1175 | 392 | R/H | deleterious | TRAF6 |
| 08 | 8:19805850 | C/T | ENSG00000175445 | ENST00000311322 | ENSP00000309757 | MISSENSE | 248 | 83 | T/M | deleterious | LPL |
| 08 | 20:39794139 | C/T | ENSG00000124181 | ENST00000373271 | ENSP00000362368 | MISSENSE | 1559 | 520 | S/F | deleterious | PLCG1 |
| 08 | 19:42383212/3 | CC/TT | ENSG00000105369 | ENST00000221972 | ENSP00000221972 | MISSENSE | 232-233 | 78 | P/F | deleterious | CD79A |
| 08 | 11:47376813 | C/T | ENSG00000066336 | ENST00000378538 | ENSP00000367799 | MISSENSE | 778 | 260 | G/R | tolerated | SPI1 |
| 08 | 7:42005556 | C/T | ENSG00000106571 | ENST00000395925 | ENSP00000379258 | MISSENSE | 3115 | 1039 | A/T | tolerated | GLI3 |
| 08 | 19:45537775 | A/C | ENSG00000104856 | ENST00000221452 | ENSP00000221452 | MISSENSE | 1343 | 448 | N/T | tolerated | RELB |
| 08 | 17:7574003 | G/A | ENSG00000141510 | ENST00000269305 | ENSP00000269305 | STOP_GAINED | 1024 | 342 | R/* | truncated | TP53 |
| 09 | X:39921444 | T/C | ENSG00000183337 | ENST00000397354 | ENSP00000380512 | MISSENSE | 4274 | 1425 | N/S | deleterious | BCOR |
| 09 | 6:137112905 | G/C | ENSG00000197442 | ENST00000359015 | ENSP00000351908 | MISSENSE | 391 | 131 | H/D | tolerated | MAP3K5 |
| 10 | 2: 242076565 | G/A | ENSG00000115687 | ENST00000405260 | ENSP00000384016 | MISSENSE | 991 | 331 | P/S | tolerated | PASK |
| 10 | 7: 2976811 | C/T | ENSG00000198286 | ENST00000396946 | ENSP00000380150 | MISSENSE | 1201 | 401 | D/N | deleterious | CARD11 |
| 10 | 20:9561459 | G/A | ENSG00000101349 | ENST00000378429 | ENSP00000367686 | MISSENSE | 323 | 108 | P/L | tolerated | PAK7 |
| 10 | 19:17949108 | C/T | ENSG00000105639 | ENST00000458235 | ENSP00000391676 | MISSENSE | 1533 | 511 | M/I | tolerated | JAK3 |
| 11 | NO MUT |
aa, aminoacid; Alt, altered base; CDS, coding sequence; Pos, position; Ref, reference base; SIFT, “sorting tolerant from intolerant” algorithm.
Three CTCL-derived cell lines (Myla, Hut78, and HH) were also sequenced, and mutations in 20 genes were identified, including TP53, STAT1, STAT5A, CYLD, MAPK14, and TRAF3 (results in supplemental Table 4). PLCG1 was not found mutated in any of these 3 cell lines.
PLCG1 mutation screening in a new patient cohort
Because 2 of the 3 mutations identified in PLCG1 were located at position chr20:39792584, c.1034T>C, S345F, in exon11, where they encoded part of one of the catalytic domains in the protein, and because PLCG1 is a critical mediator of TCR signaling, we decided to explore the presence of this mutation in a larger cohort of samples. In doing so, we used 2 systems: a quantitative PCR (qPCR) genotyping assay with melting curves with LNA probes and specific qBiomarker Somatic Mutation Assays. These are highly sensitive methods that were used for this analysis because of the low proportion of neoplastic cells that can be found in some of the MF samples in this new validation series.
After this screening, considering both series of samples, we found that 11 (21% of the cases) of 53 patients with CTCL harbored PLCG1 mutations (Table 2), 10 (19%) of which were the S345F mutation, with the other being the S520F mutation.
Cases with PLCG1 mutation and NFAT, p50, p52, and Ki67 IHC data
| Case . | Dx . | PLCG1 . | mut detection . | NFAT . | p50 . | p52 . | Ki67 . |
|---|---|---|---|---|---|---|---|
| 02 | T | MUT | NGS/Sanger/qPCR | pos | pos | pos | ND |
| 06 | E, T | MUT | NGS/Sanger/qPCR | pos | pos | pos | 15 |
| 08 | E | MUT* | NGS/Sanger | pos | neg/pos | pos | 2 |
| 14 | T | MUT | qPCR/Sanger | pos | pos | pos | 60 |
| 15 | Fl, T | MUT | qPCR/Sanger | ND | ND | ND | ND |
| 25 | T | WT | neg | neg | neg | 90 | |
| 27 | T | WT | pos/neg | pos | neg | 5 | |
| 28 | T | MUT | qPCR | ND | ND | ND | ND |
| 30-1 | T | MUT | qPCR | pos/neg | pos | pos | 70 |
| 30-2 | T | MUT | qPCR | pos | pos | pos | 70 |
| 34 | SS | MUT | qPCR | ND | ND | ND | ND |
| 36 | E, Fl, T | WT | neg | neg | neg | ND | |
| 37 | T | WT | neg | pos | pos | 5 | |
| 38-1 | E, Fl, T | MUT | qPCR | pos/neg | ND | pos | ND |
| 38-2 | E, Fl, T | WT | neg | ND | pos | 30 | |
| 38-3 | E, Fl, T | MUT | qPCR | neg | pos | pos | 85 |
| 38-4 | E, Fl, T | MUT | qPCR | pos/neg | pos | pos/neg | 90 |
| 39 | T | WT | neg | neg | pos | ND | |
| 40 | SS | WT | pos | pos | pos | ND | |
| 42 | E, T | WT | pos/neg | pos | pos/neg | ND | |
| 43 | Fl, T | WT | pos | pos | pos | 10 | |
| 44 | T | WT | neg | pos | neg | 2 | |
| 45 | T | WT | neg | neg | pos | 30 | |
| 47 | T | WT | neg | pos | pos/neg | 60 | |
| 48 | E, Fl, T | WT | neg | pos | pos | 25 | |
| 49 | Fl, T | MUT | qPCR | neg | pos | pos | 35 |
| 50 | T | WT | neg | pos | neg | 5 |
| Case . | Dx . | PLCG1 . | mut detection . | NFAT . | p50 . | p52 . | Ki67 . |
|---|---|---|---|---|---|---|---|
| 02 | T | MUT | NGS/Sanger/qPCR | pos | pos | pos | ND |
| 06 | E, T | MUT | NGS/Sanger/qPCR | pos | pos | pos | 15 |
| 08 | E | MUT* | NGS/Sanger | pos | neg/pos | pos | 2 |
| 14 | T | MUT | qPCR/Sanger | pos | pos | pos | 60 |
| 15 | Fl, T | MUT | qPCR/Sanger | ND | ND | ND | ND |
| 25 | T | WT | neg | neg | neg | 90 | |
| 27 | T | WT | pos/neg | pos | neg | 5 | |
| 28 | T | MUT | qPCR | ND | ND | ND | ND |
| 30-1 | T | MUT | qPCR | pos/neg | pos | pos | 70 |
| 30-2 | T | MUT | qPCR | pos | pos | pos | 70 |
| 34 | SS | MUT | qPCR | ND | ND | ND | ND |
| 36 | E, Fl, T | WT | neg | neg | neg | ND | |
| 37 | T | WT | neg | pos | pos | 5 | |
| 38-1 | E, Fl, T | MUT | qPCR | pos/neg | ND | pos | ND |
| 38-2 | E, Fl, T | WT | neg | ND | pos | 30 | |
| 38-3 | E, Fl, T | MUT | qPCR | neg | pos | pos | 85 |
| 38-4 | E, Fl, T | MUT | qPCR | pos/neg | pos | pos/neg | 90 |
| 39 | T | WT | neg | neg | pos | ND | |
| 40 | SS | WT | pos | pos | pos | ND | |
| 42 | E, T | WT | pos/neg | pos | pos/neg | ND | |
| 43 | Fl, T | WT | pos | pos | pos | 10 | |
| 44 | T | WT | neg | pos | neg | 2 | |
| 45 | T | WT | neg | neg | pos | 30 | |
| 47 | T | WT | neg | pos | pos/neg | 60 | |
| 48 | E, Fl, T | WT | neg | pos | pos | 25 | |
| 49 | Fl, T | MUT | qPCR | neg | pos | pos | 35 |
| 50 | T | WT | neg | pos | neg | 5 |
Ki67 data correspond to percentage of positive cells. S345F mutation was not detected in the rest of the samples analyzed; the data are not included in this table.
E, erythrodermic; Fl, folliculotropic MF; MUT, S345F mutation; MUT*, S520F mutation; ND, no data; neg, negative (<10%); NGS, next-generation sequencing; pos, positive (>50%); pos/neg, >10% and <50% positive cells; T, classic MF with tumors.
PLCG1 mutation was more frequent in tumoral MF (8/30 cases) than in E-MF or SS (2/22 cases; χ2P = .11). We found no differences between patients with or without mutation with respect to sex, age at diagnosis, or time to tumoral stage development. In the set of patients, not including the one with patch/plaque stage, some findings were more frequent in mutated cases, but none of these differences was statistically significant except the possibility of dying of lymphoma (6/10 in mutated cases vs 10/38 in wild-type; χ2P = .044). The survival curves, however, did not indicate any significant differences (data not shown).
Expression of PLCG1 downstream targets in patients with PLCG1 mutations
The protein encoded by the PLCG1 gene plays a central role in the intricate network of downstream signaling elicited by TCR (reviewed in Zhong et al36 ). Activated PLCG1 catalyzes the formation of inositol 1,4,5-trisphosphate (IP3) and diacylglycerol (DAG) from phosphatidylinositol 4,5-bisphosphate. Whereas DAG has been shown to activate NFκB through protein kinase C signaling, IP3 activity releases intracellular Ca2+ that can activate calmodulin/calcineurin signaling toward NFAT, a key regulator of T-cell development37 and function, leading to its nuclear translocation and the subsequent activation of its transcriptional targets.
Therefore, IHC analysis for NFAT, p50, and p52 was performed in a group of MF samples (Table 2). NFAT nuclear expression was more frequently observed in samples harboring mutations in PLCG1 vs their wild-type counterparts (nuclear NFAT positive: 9/11 in the mutant patient samples vs 4/15 in the wild-type samples; χ2P = .005). No differences were found in p50 or p52 immunostaining.
For 2 patients, we were able to collect serial samples throughout the course of the disease, which we analyzed for both PLCG1 mutation and NFAT localization by immunohistochemistry (Table 2, cases 30 and 38). In case 38, PLCG1 mutation and NFAT nuclear expression were not detected in the first sample of the patient, whereas the second relapsed sample showed both PLCG1 S345F mutation and concomitant NFAT nuclear expression, implying that PLCG1 mutations can confer enhanced activation of its downstream effectors (Figure 1).
NFAT IHC staining in CTCL samples. (A and B) NFAT IHC detection in 2 different samples from the same patient (38-2 and 38-4, respectively; Table 2); the 38-4 biopsy was taken 14 months later than 38-2. NFAT expression was detected in the cytoplasm in sample 38-2, in which S345F mutation was not found. However, NFAT was expressed in the cell nuclei in the biopsy 38-4 (B) with the S345F mutation. Arrows indicate negative (A) and positive (B) NFAT nuclear immunostaining. (C) NFAT expression in case 50 (Table 2) with wild-type PLCG1. The arrow indicates the cytoplasmic localization of NFAT. (D) NFAT expression in the PLCG1-S345F mutated case 14 (Table 2). In this case, a clear NFAT nuclear staining is detected (objective, 100×, immersion).
NFAT IHC staining in CTCL samples. (A and B) NFAT IHC detection in 2 different samples from the same patient (38-2 and 38-4, respectively; Table 2); the 38-4 biopsy was taken 14 months later than 38-2. NFAT expression was detected in the cytoplasm in sample 38-2, in which S345F mutation was not found. However, NFAT was expressed in the cell nuclei in the biopsy 38-4 (B) with the S345F mutation. Arrows indicate negative (A) and positive (B) NFAT nuclear immunostaining. (C) NFAT expression in case 50 (Table 2) with wild-type PLCG1. The arrow indicates the cytoplasmic localization of NFAT. (D) NFAT expression in the PLCG1-S345F mutated case 14 (Table 2). In this case, a clear NFAT nuclear staining is detected (objective, 100×, immersion).
In addition, to measure the effect of PLCG1 mutation on cell proliferation, we analyzed Ki67 expression (a well-known proliferation marker) in the samples described in Table 2. The mutated cases showed a higher proliferation index than the wild-type ones (median value, 45% vs 27.5%) (supplemental Figure 1), although the difference was not statistically significant, probably at least in part because of the low number of cases analyzed.
PLCG1 mutants found in CTCL activate calcineurin/NFAT signaling
The recurrent mutation S345F is located in the PLCXc catalytic domain of the protein (supplemental Figure 2A), where both “sorting tolerant from intolerant” (Table 1) and PolyPhen (data not shown) algorithms predict this mutation to be deleterious. After performing an in silico 3-dimensional model done with Phyre (supplemental Figure 2B) on the basis of the X-ray structure of the human phospholipase C β 3 (Protein Data Bank code 3OHM, chain B), it was noted that the S345 residue seems to be oriented toward the cellular membrane, and therefore, the amino acid substitution of Ser by Phe could facilitate the interaction with the lipids, improving its phosphodiesterase activity.38
To test the effect of these mutations on PLCG1 activity, we performed site-directed mutagenesis, using an expression vector for human PLCG1 (tagged with a MYC epitope) as the template (see “Materials and methods”). We generated the constructs pCMV-Entry-PLCG1-Myc-WT, -S345F, and -S520F (Figure 2A). Transient transfection of these DNA constructs in HEK293T cells showed that all PLCG1 protein variants were expressed at comparable levels (Figure 2B), showing that these mutations do not seem to affect protein expression or stability in this system. We next explored the downstream effect of these proteins, using an NFAT luciferase gene-reporter system containing an NFAT response element as a surrogate to detect the downstream activity elicited by PLCG1 proteins. The results showed that the mutant proteins were significantly more active than the wild-type variant, as indicated by higher NFAT transcriptional activity (Figure 2C). Comparing the activity of the mutants, the S345F mutation proved to be more active than S520F, which was associated with the location of S345F in one of the PLCG1 catalytic domains (supplemental Figure 2A).
PLCG1 mutants found in CTCL activate calcineurin/NFAT signaling. (A) Sanger DNA sequences corresponding to the human PLCG1 wild-type construct (upper) and the generated mutant -S345F and -S520F counterparts (lower). (B) Western blot from total HEK293T-cell lysates using anti-Myc (Covance) and anti-tubulin. Cells were grown in 6-well plates and transfected with PLCG1-Myc-WT (WT), PLCG1-Myc-S345F (S345F), and PLCG1-Myc-S520F (S520F) (1 µg each). The figure shows a representative experiment. (C) Luciferase assay in HEK293T cells grown in 24-well plates and cotransfected with NFAT-Luc (0.1 µg)/pRL-Null (0.05 µg), together with the indicated amount of each PLCG1 DNA construct. Before analysis, cells were starved overnight. *P < .05; **P < .01; ***P < .001. (D) HEK293T cells were handled as described earlier but use the best conditions for each PLCG1 DNA construct. Cells were serum-starved and incubated with the indicated amount of the inhibitors FK-506 and PLCi for 6 hours. N = 3; error bars indicate SEM.
PLCG1 mutants found in CTCL activate calcineurin/NFAT signaling. (A) Sanger DNA sequences corresponding to the human PLCG1 wild-type construct (upper) and the generated mutant -S345F and -S520F counterparts (lower). (B) Western blot from total HEK293T-cell lysates using anti-Myc (Covance) and anti-tubulin. Cells were grown in 6-well plates and transfected with PLCG1-Myc-WT (WT), PLCG1-Myc-S345F (S345F), and PLCG1-Myc-S520F (S520F) (1 µg each). The figure shows a representative experiment. (C) Luciferase assay in HEK293T cells grown in 24-well plates and cotransfected with NFAT-Luc (0.1 µg)/pRL-Null (0.05 µg), together with the indicated amount of each PLCG1 DNA construct. Before analysis, cells were starved overnight. *P < .05; **P < .01; ***P < .001. (D) HEK293T cells were handled as described earlier but use the best conditions for each PLCG1 DNA construct. Cells were serum-starved and incubated with the indicated amount of the inhibitors FK-506 and PLCi for 6 hours. N = 3; error bars indicate SEM.
Given that the S345F mutant is the most active, and because of the recurrent mutant form of PLCG1 observed, we decided to test its biological activity. We attempted to express it stably in multiple lymphoid cells lines, but this produced high cytotoxicity (not shown). Therefore, we transiently coexpressed the mutant PLCG1 protein together with Bcl2 in NIH3T3 cells, which gave rise to a greater transforming capability (measured by foci formation) than in their wild-type PLCG1 counterpart (supplemental Figure 3).
Next, we decided to explore the use of specific PLCG1 downstream signaling inhibitors such as the calcineurin inhibitor FK-506 (Tacrolimus), a clinically validated molecule, and a well-known specific PLC inhibitor such as U73122 (PLCi hereon), and analyzed their effects on the wild-type and mutant PLCG1 proteins. We found that NFAT activity elicited by PLCG1-activated mutants was highly sensitive to the use of specific inhibitors of the PLC pathway, such as FK-506 and PLCi (Figure 2D).
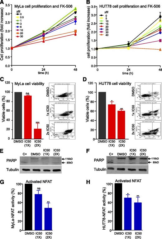
To analyze the biological effects that inhibition of PLC produced in CTCL cells, we decided to incubate 2 different CTCL cell lines, Myla and HUT78, with FK-506 and PLCi and to study their effects over cell proliferation and survival. As shown in Figure 3A-B and supplemental Figure 4A-B, both inhibitors diminished CTCL cell proliferation in a concentration-dependent manner. This was accompanied by a decrease in cell viability with increased apoptosis, as assessed by AnnexinV/7AAD staining (Figure 3C-D and supplemental Figure 4C-D) and by poly ADP ribose polymerase cleavage (Figure 3E-F and supplemental Figure 4E-F). Finally, we decided to test NFAT activity in CTCL cells in the same experimental settings as described earlier, using FK-506 and PLCi. First, we could detect that the panel of CTCL-derived cell lines (Myla, HUT78, and HH) showed basal activation of NFAT comparable to that of phytohemagglutinin-treated Jurkat cells (supplemental Figure 5). Then, we explored the effects that the inhibition of PLC downstream signaling produced in NFAT activity. The results showed NFAT inhibition after incubation of MyLa and HUT-78 cells with FK-506 (Figure 3G-H) or PLCi (supplemental Figure 4G-H) in a concentration-dependent manner. This inhibition of NFAT activity, using inhibitors of PLC downstream signaling, was paralleled by a decreased cell proliferation and increased apoptosis, as shown earlier (Figure 3A-F and supplemental Figure 4A-F . In addition, using FK-506, we obtained similar results (antiproliferative and cytotoxic effects) in a third CTCL cell line: HH (supplemental Figure 6). Thus, targeted inhibition of PLC downstream signaling induced a reduction in cell proliferation and an increased cell death in CTCL-derived cell lines.
Inhibition of PLC downstream signaling affects cell proliferation, survival, and NFAT activity in CTCL cells. Cell proliferation assay in Myla (A) and HUT78 (B) cells incubated for 0, 24, or 48 hours, using DMSO (control) or the indicated amount of FK-506 (µM). N = 3, error bars indicate SEM. Percentage of viable Myla (C) and HUT78 (D) cells incubated for 24 hours with vehicle (DMSO) or the indicated fold 50% inhibitory dose concentration of FK-506 (50% inhibitory dose values at 48 hours for Myla and HUT78 were 27.4 and 18.9 µM, respectively). Right plots are representative examples for AnnexinV (X-axis)/7AAD (Y-axis) staining data in each case. Representative western blot using anti–poly ADP ribose polymerase and anti-tubulin in whole protein Myla (E) and HUT78 (F) cell lysates treated with DMSO or FK-506 as in C and D. Percentage of NFAT activity in nuclear extracts from Myla (G) or HUT78 (H) cells treated with DMSO (vehicle) or FK-506 in the same conditions as above (Figure 3C-F). N = 3; error bars indicate SEM.
Inhibition of PLC downstream signaling affects cell proliferation, survival, and NFAT activity in CTCL cells. Cell proliferation assay in Myla (A) and HUT78 (B) cells incubated for 0, 24, or 48 hours, using DMSO (control) or the indicated amount of FK-506 (µM). N = 3, error bars indicate SEM. Percentage of viable Myla (C) and HUT78 (D) cells incubated for 24 hours with vehicle (DMSO) or the indicated fold 50% inhibitory dose concentration of FK-506 (50% inhibitory dose values at 48 hours for Myla and HUT78 were 27.4 and 18.9 µM, respectively). Right plots are representative examples for AnnexinV (X-axis)/7AAD (Y-axis) staining data in each case. Representative western blot using anti–poly ADP ribose polymerase and anti-tubulin in whole protein Myla (E) and HUT78 (F) cell lysates treated with DMSO or FK-506 as in C and D. Percentage of NFAT activity in nuclear extracts from Myla (G) or HUT78 (H) cells treated with DMSO (vehicle) or FK-506 in the same conditions as above (Figure 3C-F). N = 3; error bars indicate SEM.
Discussion
Development of targeted therapy for CTCL patients still requires actionable mutated genes and deregulated pathways to be identified. Although it has been shown that neoplastic CTCL cells feature increased TCR signaling and phenotypic plasticity with features of Th2, Treg, and Th17 phenotypes, the mechanistic nature of these changes has not been sufficiently elucidated.
To gain knowledge of the mutational status of CTCL, we used massive parallel sequencing and identified mutations in multiple genes such as PLCG1, CCR4, JAK1, and JAK3 kinases that are well known to be critical regulators of the intricate network of molecular mechanisms controlling cell proliferation and survival, as well as regulating T-cell differentiation37,39,40 (Figure 4).
A CTCL signaling network affected by somatic mutations. Schematic representation showing key T-cell signaling pathways harboring by mutations in this study. These signaling pathways are tightly regulated and can be activated by downstream signals elicited by the interaction at the extracellular membrane of soluble ligands or cell antigens with their cognate receptors, such as TCR, CCR4, TGFB-R, TLRs, and IL6-ST. These have been shown to potentiate the activity of transcription factors such as E2A, NFAT, NFkB, and STAT3, which, in turn, have been shown participate in essential T-cell activities including cell proliferation and survival, as well as differentiation processes toward the acquisition of specific T cell lineages. For clarity, only a selection of the genes found to be mutated in our study are highlighted (gray rectangles) and represented in the scheme in which we think they can participate in this T-cell signaling network.
A CTCL signaling network affected by somatic mutations. Schematic representation showing key T-cell signaling pathways harboring by mutations in this study. These signaling pathways are tightly regulated and can be activated by downstream signals elicited by the interaction at the extracellular membrane of soluble ligands or cell antigens with their cognate receptors, such as TCR, CCR4, TGFB-R, TLRs, and IL6-ST. These have been shown to potentiate the activity of transcription factors such as E2A, NFAT, NFkB, and STAT3, which, in turn, have been shown participate in essential T-cell activities including cell proliferation and survival, as well as differentiation processes toward the acquisition of specific T cell lineages. For clarity, only a selection of the genes found to be mutated in our study are highlighted (gray rectangles) and represented in the scheme in which we think they can participate in this T-cell signaling network.
Our findings show that PLCG1 is recurrently mutated in patients with CTCL (21%). The detection of the mutation c.1034T> C, S345F in 10 of 53 analyzed CTCL samples (19%) is particularly relevant because PLCG1 is considered to play a pivotal role in mediating T-cell activities downstream of TCR activity. PLCG1 is a member of the PI-PLC family of proteins that converts phosphatidylinositol 4,5-bisphosphate into IP3 and DAG. Two isoforms have been described for PLCG: PLCG1 and PLCG2. PLCG1 function is critical in several cell types, but within the hematopoietic system, it is necessary in T and NK cells, whereas PLCG2 is important in mast, NK, and B cells and in platelets.36,41 PLCG1 is activated in T cells downstream of TCR/CD3 activation, triggering the activation of key lymphomagenesis pathways such as RAS/RAF/extracellular signal-regulated kinase, protein kinase C/NFκB pathways by DAG, or calmodulin/calcineurin/NFAT by IP3/Ca2+. To date, mutations have been described only sporadically in this gene (48 mutations found in 5892 analyzed cases, according to the Catalogue of Somatic Mutations in Cancer database).
To detect these mutations in patients with CTCL, we employed techniques (parallel massive sequencing and qPCR) that enable PLCG1 mutations to be detected even in those cases in which the percentage of tumor cells was relatively low (<10%), as is frequently found in this type of tumor. Our mutational data were confirmed by comparing parallel sequencing with qPCR and Sanger sequencing and by employing IHC to detect activated NFAT nuclear translocation in samples from those cases harboring activating S345F mutations in PLCG1. Moreover, serial analysis of samples corresponding to the same patient demonstrated that active, nuclear NFAT could only be detected after the tumor acquired a S345F PLCG1 mutation. This shows a rich CTCL dynamic, in which samples from the same patient may show accumulation of specific mutations along the time. Indeed some of the findings described here suggest that PLCG mutation may have been acquired along the progression of the disease, a possibility that is being currently investigated.
From a mechanistic point of view, our functional studies showed that PLCG1 mutants induced enhanced PLCG1 downstream signaling toward NFAT activation. This activation, as well as CTCL cell proliferation and survival, was highly sensitive to specific inhibition of CaN. Thus, these results could support the idea that specific targeting of PLC downstream signaling could be a therapeutic option for the treatment of mutated CTCL, confirming some sporadic previous clinical observations.42 Moreover, our findings suggest that activated PLCG1, and its downstream signaling leading to NFAT activation, plays a relevant role in CTCL lymphomagenesis and/or progression. Therefore, patients diagnosed with CTCL could be tested for these PLCG1 mutations or nuclear localization of NFAT as markers of sensitivity to targeted therapy, using PLCG1 downstream inhibitors.
As part of our study, we detected a number of other mutated genes that seem to concur with PLCG1 in regulating essential T-cell survival pathways. From a mechanistic point of view, CCR4 overexpression has been described specifically in transformed CTCL compared with nonmalignant cells,43-45 and its inhibition can lead to CTCL cell death concomitant with suppression of Treg activity.46 In contrast, different mutations affecting members of the NFκB pathway have been found in our analysis (such as TRAF6, RELB, or CARD11). It is well-known that NFκB activity regulates the expression of multiple key T-cell cytokines such as CCL17 and CCL22 (CCR4 ligands) or interleukin 4 (IL-4), IL-6, and IL10, which may confer survival advantages in an autocrine or paracrine manner through the activation of the JAK/STAT pathway, which was also a frequently mutated pathway in our series (Table 1; Figure 4). As part of this line of evidence, activated STAT3 has been detected in malignant CTCL,47-49 suggesting a role for deregulated JAK/STAT signaling in the pathogenesis of CTCL. It is of note that many of the mutations we have detected in our mutational study affect signaling molecules such as CCR4, IL6S/T, and JAK proteins or those affecting the NFκB pathway that have been shown to regulate the acquisition of a Treg or a Th17 phenotype.10 Interestingly, our data could provide a mechanistic explanation for the nature of the phenotypic plasticity that other researchers have seen in human CTCL samples5-7,9 Although the exact contribution of these altered phenotypes to the pathogenesis of CTCL requires further attention, our mutational results strongly suggest that a number of genes and signaling pathways known to mechanistically control critical T-cell biological activities, including proliferation, survival, and differentiation, are recurrently targeted by somatic mutations in human MF/SS samples. This reveals potential targets for the development of new therapeutic strategies we can now begin to explore.
Of particular relevance is the finding that the catalytic domain of PLCG1 is frequently mutated in tumoral CTCL samples, which makes it a good choice not only as a diagnostic marker but also as an indicator for possible use of therapies using CaN inhibitors in selected patients. Identifying these mutated genes could also facilitate the differential diagnosis of MF samples with other inflammatory conditions.
The online version of this article contains a data supplement.
The publication costs of this article were defrayed in part by page charge payment. Therefore, and solely to indicate this fact, this article is hereby marked “advertisement” in accordance with 18 USC section 1734.
Acknowledgments
We are indebted to the patients who have contributed to this study. We especially thank Sagrario Gómez de Benito from Instituto Puerta de Hierro; Esther Vega from Instituto I+12, Hospital Universitario 12 de Octubre; and Laura Cereceda, Helena Pisonero, Nuria García, Carmen Almaraz, and Soraya Curiel del Olmo from Instituto Formación Investigación Hospital Universitario Marqués de Valdecilla for their exceptional work in performing experiments and collecting samples and data. We also thank all members of the Genomics and Bioinformatics Units at the Spanish National Cancer Research Center, especially Angeles Rubio, Jorge Monsech, and Angel Carro; Elvira Ramil, from the Sequencing Unit at Instituto Puerta de Hierro; David Loras, from the Servicio de Epidemiología Clínica, Instituto I+12, Hospital Universitario 12 de Octubre, for his help with statistical analysis; Gabriel Moncalian, Universidad de Cantabria, Spain, for his help with PLCG1 3D structure; and the staff of the Biobanks of Hospital Universitario Marqués de Valdecilla, Hospital Universitario 12 de Octubre, Hospital Universitario Puerta de Hierro, and the Spanish National Cancer Research Center for their help in collecting the samples.
This work was supported by grants from the Asociación Española contra el Cancer, Fondo de Investigaciones Sanitarias (RD06/0020/0107, RD012/0036/0060, PI10/00621, PI11/001759, PI12/00357, and CP11/00018), and Ministerio de Educación y Ciencia (SAF2008-03871). Salary support to M.S.-B. is provided by a Miguel Servet contract from Fondo de Investigaciones Sanitarias. E.M.-S. is supported by a grant from the Department of Education, Universities and Research of the Basque Government (BFI08.207). The Instituto para la Formación e Investigación Marqués de Valdecilla is partly funded by the Sociedad para el Desarrollo Regional de Cantabria.
Authorship
Contribution: P.L.O.-R., M.A.P., and M.S.-B, served as principal investigators and are involved in the original idea; J.P.V., M.A.P., and M.S.-B. designed the study; J.P.V., M.A.P., and M.S.-B. wrote the manuscript; G.G.-L., I.V., O.G., M.R.-C., and D.G.P. performed the bioinformatics analysis; V.M., J.L.R.-P., S.M.R.-P., C.G.-V., L.R., E.M.-S., E.P., T.P., M.M., J.A.G.-M., M.P., M.H., D.S.-M., and P.L.O.-R. provided samples and/or patients clinical data; J.P.V., N.M., C.P., O.D., D.S.S., M.L.-H., P.L.O.-R., M.A.P., and M.S.-B. performed experiments and/or analyzed data; and J.P.V., N.M., P.L.O.-R., M.A.P., and M.S.-B. applied for a patent on the clinical use of PLCG1 mutants.
Conflict-of-interest disclosure: The authors declare no competing financial interests.
Correspondence: Miguel A. Piris, Hospital Universitario Marques de Valdecilla, Avda Valdecilla 25, ES 39008-Santander, Spain; e-mail: ifimav.mapiris@fmdv.org; and Margarita Sanchez-Beato, Instituto Investigación Sanitaria Hospital Universitario Puerta de Hierro-Majadahonda, Calle Joaquin Rodrigo 2, ES 28222-Majadahonda, Madrid, Spain; e-mail: msbeato@idiphim.org.
References
Author notes
P.L.O.-R., M.A.P., and M.S.-B. are the senior authors for this study.



