Key Points
BCAP is expressed in hematopoietic stem and progenitor cells and inhibits myeloid cell development in a cell-intrinsic manner.
In the absence of BCAP, hematopoietic stem and progenitor cells are more proliferative, particularly in demand situations.
Abstract
B-cell adaptor for phosphatidylinositol 3-kinase (BCAP) is a signaling adaptor expressed in mature hematopoietic cells, including monocytes and neutrophils. Here we investigated the role of BCAP in the homeostasis and development of these myeloid lineages. BCAP−/− mice had more bone marrow (BM) monocytes than wild-type (WT) mice, and in mixed WT:BCAP−/− BM chimeras, monocytes and neutrophils skewed toward BCAP−/− origin, showing a competitive advantage for BCAP−/− myeloid cells. BCAP was expressed in BM hematopoietic progenitors, including lineage−Sca-1+c-kit+ (LSK), common myeloid progenitor, and granulocyte/macrophage progenitor (GMP) cells. At the steady state, BCAP−/− GMP cells expressed more IRF8 and less C/EBPα than did WT GMP cells, which correlated with an increase in monocyte progenitors and a decrease in granulocyte progenitors among GMP cells. Strikingly, BCAP−/− progenitors proliferated and produced more myeloid cells of both neutrophil and monocyte/macrophage lineages than did WT progenitors in myeloid colony-forming unit assays, supporting a cell-intrinsic role of BCAP in inhibiting myeloid proliferation and differentiation. Consistent with these findings, during cyclophosphamide-induced myeloablation or specific monocyte depletion, BCAP−/− mice replenished circulating monocytes and neutrophils earlier than WT mice. During myeloid replenishment after cyclophosphamide-induced myeloablation, BCAP−/− mice had increased LSK proliferation and increased numbers of LSK and GMP cells compared with WT mice. Furthermore, BCAP−/− mice accumulated more monocytes and neutrophils in the spleen than did WT mice during Listeria monocytogenes infection. Together, these data identify BCAP as a novel inhibitor of myelopoiesis in the steady state and of emergency myelopoiesis during demand conditions.
Introduction
Hematopoiesis governs the production of mature cells of the erythroid, lymphoid, and myeloid lineages.1 Hematopoiesis begins in bone marrow (BM) in adult mice, with the quiescent, self-renewing, long-term hematopoietic stem cells (LT-HSCs), which provide lifelong generation of mature hematopoietic cells. Hematopoiesis from LT-HSCs occurs through a series of progenitor cells that have increasingly restricted lineage potential throughout their differentiation.2,3 Hematopoiesis ensures maintenance of all lineages in the steady state. However, this process is tightly regulated to respond to demand situations, including myeloablation and infection, when hematopoiesis is accelerated and altered to favor myeloid cell generation at the expense of lymphoid cell generation, a condition known as emergency myelopoiesis.4 A wide variety of signaling pathways and transcription factors regulate hematopoiesis at both the steady state and during demand situations, allowing for control of this dynamic system.
B-cell adaptor for phosphatidylinositol 3-kinase (PI3K), BCAP, is a signaling adaptor protein that is expressed in hematopoietic cells.5 BCAP was identified in B cells, where it activates PI3K downstream of the B-cell receptor6 and is a positive regulator of B-cell development and homeostasis.5,7 BCAP is also expressed in natural killer cells, where it functions as a negative regulator of maturation and function.8 More recently, we and others showed that in mature macrophages, BCAP promotes PI3K activation downstream of Toll-like receptors, thereby negatively regulating Toll-like receptor–induced inflammation.9,10 Thus, BCAP is expressed in both myeloid and lymphoid lineages and can perform varying functions within different hematopoietic cell populations. Here we show that BCAP is expressed within hematopoietic stem and progenitor cells (HSPCs) and functions as a novel negative regulator of myeloid cell development.
Materials and methods
Mice, BM chimeras, and in vivo treatments
All mice were bred at the Benaroya Research Institute, and C57BL/6 and B6.SJL mice were also purchased from the Jackson Laboratory. BCAP−/− mice5 with a disrupted Pik3ap1 gene were backcrossed 9 generations to the C57BL/6 background, and Ccr2-depleter mice11 were bred to C57BL/6 or BCAP−/− mice. All experiments were performed under an Institutional Animal Care and Use Committee–approved protocol.
Mixed BM chimeras were generated by lethally irradiating (1000 rad) recipient C57BL/6 × B6.SJL F1 mice and reconstituting with a 1:1 ratio of 5 × 106 B6.SJL (CD45.1+) and either 5 × 106 C57BL/6 (CD45.2+) or BCAP−/− (CD45.2+) BM cells. For experiments with Ccr2-depleter mice, mice were injected intraperitoneally with 10 ng/g diphtheria toxin (DT) (List Biological Laboratories) in phosphate-buffered saline. For myeloablation experiments, mice were injected intraperitoneally with 175 mg/kg cyclophosphamide (Sigma-Aldrich) in phosphate-buffered saline. For proliferation, mice were injected intraperitoneally with 1 mg/mL 5-bromo-2′-deoxyuridine (BrdU) for 1 hour. BrdU incorporation was assayed using the BD BrdU Flow Kit (BD Biosciences). Blood samples were obtained via saphenous vein. For infection experiments, mice were injected intravenously with 3000 colony-forming units (CFUs) of Listeria monocytogenes (strain 10403S).
Cell isolation and staining
Mouse splenocytes, blood cells, and BM cells were isolated and stained with antibodies for flow cytometry, as previously described.12,13 Lineage− BM cells were isolated using a Lineage Cell Depletion Kit (Miltenyi Biotec). Intracellular staining for BCAP was conducted by fixing lineage− BM cells with Cytofix/Cytoperm buffer (BD Biosciences) and staining in Perm/Wash buffer (BD Biosciences). Cells were blocked with rat immunoglobulin G (IgG) (Sigma-Aldrich), stained with mouse anti-BCAP IgG1 antibody,8 and then stained with anti-mouse IgG1-Allophycocyanin (BD Biosciences), followed by staining for surface proteins; all steps were conducted at 4°C. Apoptosis was analyzed by staining for Annexin V with Annexin V Binding Buffer (eBioscience) and propidium iodide (Sigma-Aldrich). Intranuclear staining for IRF8 was conducted by fixing and permeabilizing sorted lineage− BM cells with FoxP3/Transcription Factor Fixation/Permeabilization buffer (Tonbo). Intracellular staining for tumor necrosis factor (TNF) and inducible nitric oxide synthase (iNOS) was conducted by incubating cells for 4 hours at 37°C in GolgiPlug (BD Biosciences) directly ex vivo, followed by permeabilization and intracellular staining. All monoclonal antibodies used for flow cytometry are listed in supplemental Table 1, available on the Blood Web site. Data were acquired using an LSR II or FACSCanto (BD Biosciences) and analyzed using FlowJo software (Tree Star). Doublets were excluded from live-cell gating using forward light scatter and side scatter. Cell sorting was conducted using the FACSAria II system (BD Biosciences). Cells were quantified by flow cytometry using polystyrene counting beads (Polysciences).
In vitro progenitor differentiation and BrdU incorporation
Progenitor CFU assays were conducted using MethoCult GF M3534 (containing stem cell factor [SCF], interleukin 3 [IL-3], and IL-6) or M3234 (StemCell Technologies) with 50 ng/mL macrophage colony-stimulating factor (M-CSF) (Gibco), 50 ng/mL granulocyte-macrophage CSF (GM-CSF), or 50 ng/mL granulocyte CSF (G-CSF) (PeproTech), as previously described.12 For BrdU incorporation, cells were removed from MethoCult and incubated in StemPro-34 SFM Complete media (Thermo Fisher) containing 10 μg/mL BrdU for 1 to 4 hours at 37°C. For common myeloid progenitor (CMP) to granulocyte/macrophage progenitor (GMP) differentiation, 5000 cells were sorted into StemPro-34 SFM Complete media with 50 ng/mL SCF (Thermo Fisher), 10 ng/mL IL-3 (PeproTech), and IL-6 (BioLegend), and incubated at 37°C for up to 24 hours. Cells were stained with anti-CD16/32 monoclonal antibody, fixed, and analyzed by flow cytometry.
qRT-PCR
Statistical analyses
Data were analyzed by Student’s unpaired t test using Prism (GraphPad).
Results
BCAP differentially regulates myeloid and lymphoid cell development and/or homeostasis
The role of BCAP in the development and homeostasis of myeloid cells has not been investigated. We therefore examined the numbers of neutrophils and monocytes of wild-type (WT) and BCAP−/− mice in the steady state. WT and BCAP−/− mice had similar numbers of CD11b+Ly6G+Ly6Cint neutrophils in the BM, blood, and spleen, and similar numbers of CD115+CD11b+Ly6G−Ly6C− resident monocytes in the blood (supplemental Figure 1). However, whereas WT and BCAP−/− mice had similar numbers of CD11b+Ly6G−Ly6Chi inflammatory monocytes in the blood and spleen, BCAP−/− BM had a significant, ∼25% increase in inflammatory monocyte numbers compared with WT BM. Increases in the percentage of neutrophils and inflammatory monocytes in the spleen were likely a result of the decrease in mature B cells (not shown).5,7
To determine whether this increased monocyte number in BCAP−/− BM was cell intrinsic, we created mixed BM chimeras by transferring congenically marked WT (CD45.1+) and BCAP−/− (CD45.2+) BM at a 1:1 ratio to lethally irradiated F1 recipient mice (CD45.1+CD45.2+), followed by reconstitution for >8 weeks. Whereas WT:WT chimeras reconstituted inflammatory monocytes in an ∼1:1 ratio, BCAP−/−:WT chimeras exhibited an ∼2.5:1 ratio of BCAP−/− to WT monocytes in the BM, blood, and spleen (Figure 1A-B). This selective advantage for BCAP−/− cells was also present within neutrophils (Figure 1A-B). In contrast, splenic follicular and marginal zone B cells were skewed toward WT origin, showing a selective disadvantage for BCAP−/−-derived B cells (Figure 1C). Therefore, BCAP plays distinct roles in myeloid and lymphoid cell development and/or homeostasis.
BCAP differentially regulates myeloid and lymphoid cell development and/or homeostasis. (A) Representative flow cytometry plots identifying CD45.1+ and CD45.2+ inflammatory (Infl.) monocytes and neutrophils in the BM of control mixed WT:WT and BCAP−/−:WT BM chimeras reconstituted for >8 weeks; plots are representative of 3 independent experiments. Numbers represent frequency of CD45.1+ or CD45.2+ cells within indicated gated population. (B) Ratio of CD45.2+/CD45.1+ cells from WT:WT and BCAP−/−:WT mixed chimeras; data pooled from 2 independent experiments. Inflammatory monocytes and neutrophils were identified as in supplemental Figure 1. (C) Ratio of CD45.2+/CD45.1+ cells from WT:WT and BCAP−/−:WT mixed chimeras; data pooled from 2 independent experiments. Follicular mature B cells were identified as CD19+B220+CD21hiCD23− live cells and marginal zone B cells as CD19+B220+CD21intCD23+ live cells. Panels B and C show mean ± standard error of the mean; each symbol represents data from an individual mouse, with n = 11 mice per group, and dotted lines represent a 1:1 reconstitution ratio. *P < .05, **P < .01, ***P < .001, and ****P < .0001. n.s., not significant, as determined by 2-tailed, unpaired Student t test.
BCAP differentially regulates myeloid and lymphoid cell development and/or homeostasis. (A) Representative flow cytometry plots identifying CD45.1+ and CD45.2+ inflammatory (Infl.) monocytes and neutrophils in the BM of control mixed WT:WT and BCAP−/−:WT BM chimeras reconstituted for >8 weeks; plots are representative of 3 independent experiments. Numbers represent frequency of CD45.1+ or CD45.2+ cells within indicated gated population. (B) Ratio of CD45.2+/CD45.1+ cells from WT:WT and BCAP−/−:WT mixed chimeras; data pooled from 2 independent experiments. Inflammatory monocytes and neutrophils were identified as in supplemental Figure 1. (C) Ratio of CD45.2+/CD45.1+ cells from WT:WT and BCAP−/−:WT mixed chimeras; data pooled from 2 independent experiments. Follicular mature B cells were identified as CD19+B220+CD21hiCD23− live cells and marginal zone B cells as CD19+B220+CD21intCD23+ live cells. Panels B and C show mean ± standard error of the mean; each symbol represents data from an individual mouse, with n = 11 mice per group, and dotted lines represent a 1:1 reconstitution ratio. *P < .05, **P < .01, ***P < .001, and ****P < .0001. n.s., not significant, as determined by 2-tailed, unpaired Student t test.
We asked whether the competitive advantage of BCAP−/− myeloid cells is a result of increased survival compared with their WT counterparts, and therefore we examined ex vivo apoptosis by staining monocytes and neutrophils for Annexin V and propidium iodide. However, we found that WT and BCAP−/− neutrophils and monocytes undergo apoptosis at similar rates (supplemental Figure 2). Because this selective advantage of BCAP−/− myeloid cells began in the BM and was independent of cell survival, we hypothesized that BCAP regulates myeloid cell development within the BM.
BCAP is expressed within HSPCs
Inflammatory monocytes and neutrophils develop during myelopoiesis from HSPCs in the BM.3 To determine if BCAP regulates myelopoiesis, we first examined whether BCAP is expressed within BM HSPCs. BCAP was expressed in lineage−Sca-1+c-kit+ (LSK), CMP, and GMP populations, whereas no BCAP expression was detected in megakaryocyte-erythrocyte progenitor (MEP) cells (Figure 2A-B; supplemental Figure 3A). LSK cells expressed the highest amount of BCAP, whereas BCAP expression was similar in CMP and GMP cells. We also examined BCAP expression in the LT-HSCs, short-term HSCs (ST-HSCs), and multipotent progenitor (MPP) populations using CD150 and CD48 to identify these cells among LSK cells (supplemental Figure 3A). BCAP was expressed as early as LT-HSCs, and had the highest expression in MPP cells (Figure 2C-D). Therefore, BCAP is expressed at the earliest stages of hematopoiesis and exhibits sustained expression throughout myelopoiesis, which suggests that BCAP may play a role in this process.
BCAP is expressed within BM HSPCs. (A) Representative histograms of BCAP protein expression in LSK, CMP, GMP, and MEP cells from WT (red open histogram) and BCAP−/− (blue shaded histogram) lineage− (Lin−) BM. BCAP−/− cells served as a negative control. HSPC populations were identified as in supplemental Figure 3. (B) Change in BCAP staining mean fluorescence intensity (ΔMFI) between WT and BCAP−/− cells. Lin+ cells served as a positive control for BCAP staining. ΔMFI was calculated as BCAP MFI in WT cells − BCAP MFI in BCAP−/− cells. (C) Representative histograms of BCAP protein expression in LT-HSC, ST-HSC, and MPP cells from WT and BCAP−/− Lin− BM. (D) ΔMFI between WT and BCAP−/− cells. Graphs show mean + standard error of the mean of n = 3 mice per group. Data are representative of 3 independent experiments.
BCAP is expressed within BM HSPCs. (A) Representative histograms of BCAP protein expression in LSK, CMP, GMP, and MEP cells from WT (red open histogram) and BCAP−/− (blue shaded histogram) lineage− (Lin−) BM. BCAP−/− cells served as a negative control. HSPC populations were identified as in supplemental Figure 3. (B) Change in BCAP staining mean fluorescence intensity (ΔMFI) between WT and BCAP−/− cells. Lin+ cells served as a positive control for BCAP staining. ΔMFI was calculated as BCAP MFI in WT cells − BCAP MFI in BCAP−/− cells. (C) Representative histograms of BCAP protein expression in LT-HSC, ST-HSC, and MPP cells from WT and BCAP−/− Lin− BM. (D) ΔMFI between WT and BCAP−/− cells. Graphs show mean + standard error of the mean of n = 3 mice per group. Data are representative of 3 independent experiments.
BCAP−/− mice have similar numbers of hematopoietic progenitors compared with WT mice
Because in the steady state, BCAP−/− BM had an increased number of inflammatory monocytes and a competitive advantage in repopulating myeloid lineages, we hypothesized that BCAP−/− mice may have increased BM progenitor populations. Contrary to our hypothesis, we found similar numbers and frequencies of LSK, CMP, GMP, and MEP cells within WT and BCAP−/− BM (Figure 3A; supplemental Figure 3B). WT and BCAP−/− mice also had similar numbers of common lymphoid progenitors (CLPs) within the BM (supplemental Figure 3C-D). Therefore, BCAP−/− mice exhibit similar progenitor homeostasis compared with WT mice in the steady state.
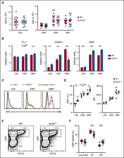
BCAP−/− HSPCs are primed for monocyte differentiation in the steady state. (A) Absolute numbers of LSK (left) and CMP, GMP, and MEP (right) cells in lineage− (Lin−) BM of WT and BCAP−/− mice. Data are pooled from 4 independent experiments, with n = 16 mice per group. (B) A total of 100 000 LSK, 120 000 CMP, or 120 000 GMP cells were sorted from Lin− BM of 3 pooled WT or BCAP−/− mice. Messenger RNA (mRNA) was isolated from sorted cells and reverse transcribed into complementary DNA. Relative expression of mRNA encoding Pu.1, C/EBPα, and IRF8 was determined by qRT-PCR from WT and BCAP−/− LSK, CMP, and GMP cells. Transcription factor expression was normalized to HPRT expression and shown as arbitrary units; graphs show mean + standard deviation; data are representative of 3 independent experiments with n = 3 mice per group. (C) Representative flow plots of intranuclear staining for IRF8 or isotype control antibody in WT and BCAP−/− LSK, CMP, and GMP cells. (D) Frequencies of IRF8+ cells and mean fluorescence index (MFI) for IRF8 staining in WT and BCAP−/− IRF8+ LSK, CMP, and GMP cells. In panels C and D, data are representative of 2 independent experiments. Graphs show mean ± standard error of the mean (SEM), with n = 5 mice per group. (E) Representative flow plots of GMP subsets identified by Ly6C and CD115 expression. GMPs were gated as in supplemental Figure 2 and then early GMP (Ly6C−CD115− GMP), GP (Ly6C+CD115− GMP), and MP (Ly6C+CD115+ GMP) cells were identified as shown. (F) Frequencies of early GMP, GP, and MP cells within the GMP population; data are pooled from 3 independent experiments, with n = 10 mice per group. For all graphs, data show mean ± SEM; each symbol represents data from an individual mouse. *P < .05, **P < .01, ***P < .001, and ****P< .0001, as determined by 2-tailed, unpaired Student t test.
BCAP−/− HSPCs are primed for monocyte differentiation in the steady state. (A) Absolute numbers of LSK (left) and CMP, GMP, and MEP (right) cells in lineage− (Lin−) BM of WT and BCAP−/− mice. Data are pooled from 4 independent experiments, with n = 16 mice per group. (B) A total of 100 000 LSK, 120 000 CMP, or 120 000 GMP cells were sorted from Lin− BM of 3 pooled WT or BCAP−/− mice. Messenger RNA (mRNA) was isolated from sorted cells and reverse transcribed into complementary DNA. Relative expression of mRNA encoding Pu.1, C/EBPα, and IRF8 was determined by qRT-PCR from WT and BCAP−/− LSK, CMP, and GMP cells. Transcription factor expression was normalized to HPRT expression and shown as arbitrary units; graphs show mean + standard deviation; data are representative of 3 independent experiments with n = 3 mice per group. (C) Representative flow plots of intranuclear staining for IRF8 or isotype control antibody in WT and BCAP−/− LSK, CMP, and GMP cells. (D) Frequencies of IRF8+ cells and mean fluorescence index (MFI) for IRF8 staining in WT and BCAP−/− IRF8+ LSK, CMP, and GMP cells. In panels C and D, data are representative of 2 independent experiments. Graphs show mean ± standard error of the mean (SEM), with n = 5 mice per group. (E) Representative flow plots of GMP subsets identified by Ly6C and CD115 expression. GMPs were gated as in supplemental Figure 2 and then early GMP (Ly6C−CD115− GMP), GP (Ly6C+CD115− GMP), and MP (Ly6C+CD115+ GMP) cells were identified as shown. (F) Frequencies of early GMP, GP, and MP cells within the GMP population; data are pooled from 3 independent experiments, with n = 10 mice per group. For all graphs, data show mean ± SEM; each symbol represents data from an individual mouse. *P < .05, **P < .01, ***P < .001, and ****P< .0001, as determined by 2-tailed, unpaired Student t test.
Altered myeloid-specifying transcription factor expression in BCAP−/− progenitors
Although WT and BCAP−/− mice have similar numbers of myeloid progenitors, we hypothesized that BCAP may affect the expression of transcription factors that control myelopoiesis.14 Pu.1, the master regulator of myeloid differentiation, governs the differentiation of LSK cells into CMPs and CLPs.15,16 C/EBPα regulates the differentiation of CMPs into GMPs and supports granulocyte differentiation,17 whereas IRF8 cooperates with Pu.1 to promote monocyte differentiation from GMPs.18
We examined the expression of Pu.1, C/EBPα, and IRF8 by qRT-PCR in sorted progenitors. Pu.1 was expressed at similar or slightly increased levels in WT and BCAP−/− LSK, CMP, and GMP cells (Figure 3B). BCAP−/− LSK and CMP cells had significantly increased expression of C/EBPα and IRF8 compared with WT cells, whereas BCAP−/− GMP cells had less C/EBPα and higher IRF8 than WT GMP cells. When examining IRF8 protein levels in progenitors, we found that BCAP−/− mice had a greater proportion of IRF8+ LSK, CMP, and GMP cells (Figure 3C-D). However, the amount of IRF8 protein per cell, as measured by the mean fluorescence intensity of the IRF8-expressing population, was similar in WT and BCAP−/− progenitor cells. Therefore, the increased number of IRF8+ progenitors combined with the decreased expression of C/EBPα in BCAP−/− GMP cells suggests that BCAP−/− GMP cells may favor monocyte over granulocyte production in the steady state, consistent with the increased monocyte numbers found in the BM of BCAP−/− mice (supplemental Figure 1B).
Increased proportion of monocyte progenitors in BCAP−/− mice
Recently, several subsets of GMPs were identified through differential expression of Ly6C and CD115.19 Ly6CloCD115lo oligopotent GMPs (early GMPs) differentiated into both monocytes and neutrophils. Ly6ChiCD115lo GMPs differentiated primarily into neutrophils and were termed granulocyte progenitors (GPs), whereas Ly6ChiCD115hi GMP primarily differentiated into monocytes and were called monocyte progenitors (MPs). Because of the increased frequency of IRF8+ cells and decreased expression of C/EBPα in BCAP−/− GMPs, we examined whether BCAP−/− GMPs have altered frequencies of MPs and GPs compared with WT GMPs. Indeed, BCAP−/− mice had an increased frequency of MPs and a decreased frequency of GPs than WT mice, whereas the frequency of early GMPs was similar (Figure 3E-F). Therefore, although progenitor frequencies are identical between WT and BCAP−/− mice up to the early GMP stage, BCAP−/− mice have more MPs, suggesting that steady-state myelopoiesis in BCAP−/− mice may favor monocyte differentiation over neutrophil differentiation.
BCAP−/− myeloid progenitors outcompete WT progenitors in mixed BM chimeras
Next, we asked whether BCAP−/− progenitors have a competitive advantage compared with WT progenitors by examining their repopulation in mixed BM chimeras reconstituted with equal numbers of WT and BCAP−/− BM cells. In these mixed chimeras, CMP cells were significantly skewed toward BCAP−/− origin, and LSK, GMP, and MEP cells had a trend in skewing toward BCAP−/− origin (supplemental Figure 3E). In contrast, CLP populations in BCAP−/−: WT chimeras were similar to WT:WT control chimeras (supplemental Figure 3F). Therefore, BCAP deficiency may confer a selective advantage for myeloid progenitors and MEPs, but does not appear to affect lymphoid progenitors.
Increased myeloid cell production from BCAP−/− HSPCs
To directly assess whether BCAP-deficient HSPCs have an increased capacity to produce myeloid cells, we sorted LSK, CMP, and GMP cells into methylcellulose media containing SCF, IL-3, and IL-6, which drives granulocyte and macrophage colony differentiation. At day 5, WT and BCAP−/− LSK, CMP, and GMP cells formed similar numbers of total colonies and of granulocyte, macrophage, and mixed granulocyte/macrophage colonies (Figure 4A). However, when we quantified the cell yields in the cultures, BCAP−/− LSKs, CMPs, and GMPs produced significantly more cells than their WT counterparts (Figure 4B). Interestingly, BCAP−/− GMP cultures produced increased numbers of both mature macrophages and neutrophils compared with WT GMP cultures (Figure 4C; supplemental Figure 4A), suggesting that upon strong cytokine stimulation, BCAP−/− progenitors lose their bias toward monocyte production and produce more cells of both the monocyte/macrophage and neutrophil lineages.
BCAP−/− HSPCs produce increased numbers of myeloid cells in vitro. (A) Methylcellulose cultures were performed by sorting 250 LSK, CMP, or GMP cells from 3 individual WT and BCAP−/− mice into methylcellulose containing SCF, IL-3, and IL-6. After 5 days, differential macrophage, granulocyte, and mixed macrophage/granulocyte CFUs were quantified. Data are pooled from 2 independent experiments with n = 6 mice per group. (B) At indicated days, cells were harvested from LSK, CMP, and GMP methylcellulose cultures and quantified by flow cytometry. (C) Absolute numbers of mature macrophages (left) and mature neutrophils (right) from WT and BCAP−/− GMP methylcellulose cultures containing SCF, IL3, and IL-6 at various days after culture. (D) Absolute numbers of mature macrophages (left) and mature neutrophils (right) from WT and BCAP−/− GMP methylcellulose cultures containing GM-CSF at various days after culture. (E) A total of 5000 LSK, 250 CMP, and 250 GMP cells were sorted from 3 individual WT or BCAP−/− mice into methylcellulose containing SCF, IL-3, and IL-6. At indicated days, progenitor-derived cells were harvested from methylcellulose and cultured in media containing 10 μg/mL BrdU. Cells were incubated at 37°C in BrdU-containing media for 1 hour for LSK, and 4 hours for CMP and GMP. Cells were then harvested, fixed, stained, and examined for BrdU incorporation by flow cytometry. Frequency of BrdU+ cells from LSK, CMP, and GMP methylcellulose cultures at indicated days. In panels B through E, data are representative of 2 to 3 independent experiments; all graphs show mean ± SEM with n = 3 mice per group. *P < .05 and **P < .01, as determined by 2-tailed, unpaired Student t test.
BCAP−/− HSPCs produce increased numbers of myeloid cells in vitro. (A) Methylcellulose cultures were performed by sorting 250 LSK, CMP, or GMP cells from 3 individual WT and BCAP−/− mice into methylcellulose containing SCF, IL-3, and IL-6. After 5 days, differential macrophage, granulocyte, and mixed macrophage/granulocyte CFUs were quantified. Data are pooled from 2 independent experiments with n = 6 mice per group. (B) At indicated days, cells were harvested from LSK, CMP, and GMP methylcellulose cultures and quantified by flow cytometry. (C) Absolute numbers of mature macrophages (left) and mature neutrophils (right) from WT and BCAP−/− GMP methylcellulose cultures containing SCF, IL3, and IL-6 at various days after culture. (D) Absolute numbers of mature macrophages (left) and mature neutrophils (right) from WT and BCAP−/− GMP methylcellulose cultures containing GM-CSF at various days after culture. (E) A total of 5000 LSK, 250 CMP, and 250 GMP cells were sorted from 3 individual WT or BCAP−/− mice into methylcellulose containing SCF, IL-3, and IL-6. At indicated days, progenitor-derived cells were harvested from methylcellulose and cultured in media containing 10 μg/mL BrdU. Cells were incubated at 37°C in BrdU-containing media for 1 hour for LSK, and 4 hours for CMP and GMP. Cells were then harvested, fixed, stained, and examined for BrdU incorporation by flow cytometry. Frequency of BrdU+ cells from LSK, CMP, and GMP methylcellulose cultures at indicated days. In panels B through E, data are representative of 2 to 3 independent experiments; all graphs show mean ± SEM with n = 3 mice per group. *P < .05 and **P < .01, as determined by 2-tailed, unpaired Student t test.
To determine if this increased cell yield is unique to specific myelopoiesis-promoting cytokines, we sorted WT and BCAP−/− GMPs into methylcellulose media containing M-CSF, GM-CSF, or G-CSF. Similarly to the SCF, IL-3, and IL-6 cultures, BCAP−/− GMP produced more myeloid cells than their WT counterparts in response to M-CSF and GM-CSF, whereas minimal differences were apparent in G-CSF–stimulated cultures (supplemental Figure 4B). Additionally, BCAP−/− cultures stimulated with GM-CSF produced more mature macrophages and neutrophils than did WT cultures (Figure 4E). Thus, similar to the skewing in mixed BM chimeras, BCAP−/− progenitors cell-intrinsically produce increased numbers of myeloid cells compared with WT progenitors.
Because BCAP−/− HSPCs produced more myeloid cells, we hypothesized that BCAP limits either survival or proliferation during myeloid differentiation. BCAP−/− LSK cultures had more, not less, active caspase-3+ cells than did WT at day 6 of culture (supplemental Figure 4C), showing that the increased cell yield was not a result of BCAP−/− cells being more resistant to apoptosis. We next examined proliferation in the methylcellulose cultures using BrdU incorporation. At all days of culture examined, BCAP−/− LSK–derived cells incorporated more BrdU than did their WT counterparts (Figure 4E). Similarly, at day 4, BCAP−/− CMP–derived cells incorporated more BrdU than their WT counterparts. GMP cultures had very low BrdU incorporation, and we found no significant difference in WT and BCAP−/− GMP cultures at any time examined. Thus, cultures derived from early BCAP−/− progenitors have increased proliferation and produce more myeloid cells than those from WT progenitors, supporting a model in which BCAP restrains myeloid differentiation via suppression of progenitor proliferation in a cell-intrinsic manner.
Because of the increase in cells produced by BCAP−/− HSPCs, we asked whether BCAP regulates the maturation of myeloid progenitors. As shown previously, the differentiation of CMP into GMP cells can be observed ex vivo by upregulation of the Fcγ receptors CD16/32. BCAP−/− CMP cultures had more CD16/32hi cells than did WT cultures starting at 4 hours, and this increase was maintained throughout the culture (Figure 5A-B). Therefore, BCAP−/− CMPs exhibited accelerated differentiation into GMP cells compared with WT CMPs.
Accelerated differentiation of BCAP−/− CMP cells in vitro. (A) A total of 5000 CMP cells from WT lineage− BM were cultured with SCF, IL-3, and IL-6 for up to 24 hours for maturation into GMP cells. Histogram overlay of CD16/32 expression on WT CMP cells at indicated times; data are representative of 2 independent experiments. (B) Frequency of CD16/32hi cells at times indicated in panel A from WT and BCAP−/− CMP cultures; data are representative of 2 independent experiments; data show mean of n = 3 mice per group; for all time points, standard deviation < 3%. *P < .05, **P < .01, and ***P < .001, as determined by 2-tailed, unpaired Student t test.
Accelerated differentiation of BCAP−/− CMP cells in vitro. (A) A total of 5000 CMP cells from WT lineage− BM were cultured with SCF, IL-3, and IL-6 for up to 24 hours for maturation into GMP cells. Histogram overlay of CD16/32 expression on WT CMP cells at indicated times; data are representative of 2 independent experiments. (B) Frequency of CD16/32hi cells at times indicated in panel A from WT and BCAP−/− CMP cultures; data are representative of 2 independent experiments; data show mean of n = 3 mice per group; for all time points, standard deviation < 3%. *P < .05, **P < .01, and ***P < .001, as determined by 2-tailed, unpaired Student t test.
BCAP−/− have an increased proportion of IL-6Rα+ cells among HSPCs
Because BCAP−/− mice had an increased proportion of IRF8+ cells in all HSPCs (Figure 3), we next asked if BCAP−/− HSPCs are better primed for myeloid differentiation. Myelopoiesis is predominantly induced by cytokine signals, including IL-6.20,21 The IL-6 receptor is comprised of the IL-6 receptor α subunit (IL-6Rα) and the gp130 chain, both of which are expressed on HSPCs.22,23 Because the IL-6/IL-6Rα axis promotes myelopoiesis during infection and myeloablation,23-27 we examined the expression of the IL6Rα subunit on WT and BCAP−/− HSPCs. As expected, IL-6Rα was expressed at increasing levels on HSPCs as monocyte/neutrophil commitment increased, from LSK to CMP to GMP (Figure 6A). Interestingly, BCAP−/− LSK, CMP, and GMP cells had significantly more IL-6Rαhi cells than their WT counterparts (Figure 6B), suggesting that BCAP regulates HSPC fate decision from as early as the LSK stage to inhibit myeloid cell production.
Increased proportion of IL-6Rα+ cells among BCAP−/− HSPCs. (A) Representative histogram overlay of IL-6Rα expression on LSK, CMP, and GMP cells in lineage− (Lin−) BM of WT mice. Data are representative of 4 independent experiments. (B) (Top) Representative histogram overlays of IL-6Rα expression on LSK (left), CMP (middle), and GMP (right) cells from Lin− BM of WT and BCAP−/− mice; data are representative of 4 independent experiments. (Bottom) Frequency of IL-6Rαhi cells within LSK (left), CMP (middle), and GMP (right) populations from Lin− BM of WT and BCAP−/− mice; data are pooled from 4 independent experiments, and each symbol represents an individual mouse; graphs show mean ± standard error of the mean, with n = 12 mice per group. In panels A and B, isotype control antibody staining is shown as purple shaded histograms. *P < .05, **P < .01, and ***P < .001, as determined by 2-tailed, unpaired Student t test.
Increased proportion of IL-6Rα+ cells among BCAP−/− HSPCs. (A) Representative histogram overlay of IL-6Rα expression on LSK, CMP, and GMP cells in lineage− (Lin−) BM of WT mice. Data are representative of 4 independent experiments. (B) (Top) Representative histogram overlays of IL-6Rα expression on LSK (left), CMP (middle), and GMP (right) cells from Lin− BM of WT and BCAP−/− mice; data are representative of 4 independent experiments. (Bottom) Frequency of IL-6Rαhi cells within LSK (left), CMP (middle), and GMP (right) populations from Lin− BM of WT and BCAP−/− mice; data are pooled from 4 independent experiments, and each symbol represents an individual mouse; graphs show mean ± standard error of the mean, with n = 12 mice per group. In panels A and B, isotype control antibody staining is shown as purple shaded histograms. *P < .05, **P < .01, and ***P < .001, as determined by 2-tailed, unpaired Student t test.
BCAP−/− mice have increased monocytes and neutrophils during demand situations
During situations of demand, such as infection or myeloablation, hematopoiesis adapts to produce increased numbers of myeloid cells in a process known as emergency myelopoiesis. To determine if BCAP controls monocyte and neutrophil production during demand situations, we used several in vivo models. First, we used Ccr2-depleter mice, in which the gene for the simian DT receptor is expressed under control of the regulatory elements for Ccr2,11 which is highly expressed in inflammatory monocytes.28 A single dose of DT in Ccr2-depleter mice depletes mature inflammatory monocytes for 48 hours. After a single DT injection, we compared the reconstitution of blood inflammatory monocytes and neutrophils in WT/Ccr2-depleter and BCAP−/−/Ccr2-depleter mice. Monocytes were similarly depleted from WT/Ccr2-depleter and BCAP−/−/Ccr2-depleter mice by 24 hours post-DT treatment, and depletion was maintained for 48 hours (Figure 7A). At 96 hours post-DT treatment, BCAP−/−/Ccr2-depleter mice had fully replenished their circulating monocytes to steady-state numbers, whereas WT/Ccr2-depleter mice had replenished their monocytes to only ∼50%. BCAP−/−/Ccr2-depleter mice also had increased numbers of neutrophils in the blood compared with WT/Ccr2-depleter mice, suggesting that replenishment of monocytes occurs from a bipotent progenitor with monocyte and neutrophil potential. Therefore, after specific monocyte depletion, BCAP−/− monocytes are replenished faster than WT monocytes, with a concomitant increase in circulating neutrophil numbers.
BCAP−/− mice exhibit accelerated monocyte and neutrophil replenishment and/or accumulation during demand situations. (A) Absolute number of inflammatory (Infl.) monocytes and neutrophils per milliliter of blood from WT/Ccr2-depleter and BCAP−/−/Ccr2-depleter mice at the indicated times after diphtheria toxin (DT) treatment; data are representative of 3 independent experiments with n = 4 mice per group. (B) Absolute number of Infl. monocytes and neutrophils per milliliter of blood from mice at the indicated time points after cyclophosphamide (CP) treatment; data are representative of 3 independent experiments with n = 10 mice per group. (C) Representative flow plots showing LSK from WT and BCAP−/− mice treated for 48 hours with cyclophosphamide, followed by 1-hour intraperitoneal pulse administration of 1 mg BrdU. Numbers represent frequency of BrdU+ cells within indicated population. (D) Frequencies of BrdU+ LSK, CMP, and GMP cells from WT and BCAP−/− mice 48 hours after CP treatment. (E) Absolute numbers of LSK, CMP, and GMP cells in lineage− BM of WT and BCAP−/− mice 48 hours after cyclophosphamide treatment. In panels C through E, data represent 2 independent experiments with n = 11 mice per group. Data show mean ± SEM, and each symbol represents data from an individual mouse. (F) Absolute number of Infl. monocytes and neutrophils per spleen of mice at the indicated time points during L monocytogenes (Lm) infection; data are representative of 3 independent experiments with n = 3 to 5 mice per group. Data show mean ± SEM. (G) Graphs showing the number of L monocytogenes CFUs present within the spleen and liver of WT and BCAP−/− mice at the indicated days post–L monocytogenes infection. Graphs show mean ± SEM, with n = 4 mice per group. *P < .05, **P < .01, and ***P < .001, as determined by 2-tailed, unpaired Student t test.
BCAP−/− mice exhibit accelerated monocyte and neutrophil replenishment and/or accumulation during demand situations. (A) Absolute number of inflammatory (Infl.) monocytes and neutrophils per milliliter of blood from WT/Ccr2-depleter and BCAP−/−/Ccr2-depleter mice at the indicated times after diphtheria toxin (DT) treatment; data are representative of 3 independent experiments with n = 4 mice per group. (B) Absolute number of Infl. monocytes and neutrophils per milliliter of blood from mice at the indicated time points after cyclophosphamide (CP) treatment; data are representative of 3 independent experiments with n = 10 mice per group. (C) Representative flow plots showing LSK from WT and BCAP−/− mice treated for 48 hours with cyclophosphamide, followed by 1-hour intraperitoneal pulse administration of 1 mg BrdU. Numbers represent frequency of BrdU+ cells within indicated population. (D) Frequencies of BrdU+ LSK, CMP, and GMP cells from WT and BCAP−/− mice 48 hours after CP treatment. (E) Absolute numbers of LSK, CMP, and GMP cells in lineage− BM of WT and BCAP−/− mice 48 hours after cyclophosphamide treatment. In panels C through E, data represent 2 independent experiments with n = 11 mice per group. Data show mean ± SEM, and each symbol represents data from an individual mouse. (F) Absolute number of Infl. monocytes and neutrophils per spleen of mice at the indicated time points during L monocytogenes (Lm) infection; data are representative of 3 independent experiments with n = 3 to 5 mice per group. Data show mean ± SEM. (G) Graphs showing the number of L monocytogenes CFUs present within the spleen and liver of WT and BCAP−/− mice at the indicated days post–L monocytogenes infection. Graphs show mean ± SEM, with n = 4 mice per group. *P < .05, **P < .01, and ***P < .001, as determined by 2-tailed, unpaired Student t test.
We also examined monocyte and neutrophil replenishment after myeloablation with the chemotherapeutic agent cyclophosphamide. Cyclophosphamide causes rapid depletion of mature myeloid cells followed by recovery as a result of new hematopoiesis.29,30 A single dose of cyclophosphamide induced monocyte and neutrophil depletion to ∼1% of pretreatment numbers in both WT and BCAP−/− mice by 48 hours (Figure 7B). Strikingly, BCAP−/− mice had fully replenished their circulating monocytes and neutrophils to steady-state levels by 96 and 120 hours, respectively, whereas WT mice had only reached ∼40% of steady-state levels at these time points. Therefore, BCAP−/− mice replenish their monocytes and neutrophils faster than do WT mice after cyclophosphamide-induced myeloablation.
Because of this accelerated replenishment of mature myeloid cells in BCAP−/− mice, we hypothesized that BCAP−/− HSPCs would have increased proliferation after cyclophosphamide treatment compared with WT mice. BCAP−/− LSK cells exhibited increased BrdU incorporation in comparison with WT LSK cells 48 hours after cyclophosphamide treatment (Figure 7C-D), whereas BrdU incorporation was not significantly different in WT and BCAP−/− CMP and GMP cells. Furthermore, BCAP−/− mice exhibited increased numbers of LSK and GMP cells compared with WT mice by 48 hours after cyclophosphamide treatment (Figure 7E). Therefore, the increase in monocyte and neutrophil reconstitution after cyclophosphamide treatment correlated with changes in HSPCs.
Last, we examined monocyte and neutrophil numbers during infection with the gram-positive bacteria L monocytogenes. Neutrophils and CCR2+ monocytes accumulate in the spleen during L monocytogenes infection, and monocytes are critical for L monocytogenes clearance.28,31-33 Concurrently, this infection-induced demand drives emergency myelopoiesis in the BM for rapid production of monocytes and neutrophils to further combat L monocytogenes.34,35 In WT mice, monocyte numbers increased in the spleen at day 2 after L monocytogenes infection, and peaked at day 3 following infection (Figure 7F). In contrast, BCAP−/− mice reached peak monocyte numbers in the spleen at day 2 postinfection, a full day ahead of WT mice. Neutrophil numbers peaked at postinfection day 2 for both WT and BCAP−/− mice; however, peak neutrophil numbers were significantly higher in BCAP−/− mice. Consistent with the critical role that monocytes play during L monocytogenes infection,28,31,32 BCAP−/− mice had increased numbers of activated monocytes, as determined by TNF and iNOS staining, in the spleen at postinfection day 2 compared with WT mice, despite a lower frequency of TNF+ and iNOS+ monocytes in the spleen of BCAP−/− mice compared with WT mice at this time point (supplemental Figure 5). Furthermore, the increased accumulation of monocytes and neutrophils in BCAP−/− mice correlated with increased clearance of L monocytogenes in the spleen and liver compared with WT mice (Figure 7G). Therefore, in demand situations that require rapid emergency myelopoiesis, BCAP serves to restrain monocyte and neutrophil generation.
Discussion
Here we show that BCAP−/− mice exhibit an increased ability to generate myeloid cells from their HSPCs compared with WT mice. Specifically, BCAP−/− HSPCs produced more myeloid cells than WT HSPCs both in culture and in vivo at the steady state and during demand situations. Whereas BCAP has several different functions in mature hematopoietic cells, we have identified a unique role for BCAP during myelopoiesis.
The most profound effect of BCAP during myelopoiesis is its ability to restrain differentiation and proliferation of HSPCs when they are placed in demand situations. In the CFU assays, when HSPCs were removed from their niche and induced to proliferate and differentiate with strong cytokine signals, BCAP−/− LSK, CMP, and GMP cells all produced increased numbers of myeloid cells compared with WT cells. In all 3 in vivo situations of demand-adapted myelopoiesis that we examined, including cell ablation and bacterial infection, BCAP−/− mice also showed an increased output of monocytes and neutrophils at early time points. Furthermore, in the Ccr2-depleter model, although only inflammatory monocytes were specifically depleted, both monocyte and neutrophil numbers were increased in BCAP−/− mice, which shows that the effect of BCAP is on an oligopotent progenitor, not a committed monocyte progenitor, in this model. That BCAP can inhibit demand-adapted myelopoiesis in these diverse models suggests that BCAP regulates a critical early step in these processes.
Proliferation of HSPCs is modulated by multiple factors, including cytokines, signaling pathways, and transcription factors.4,14,36-38 BCAP−/− HSPCs exhibited increased proliferation both in the CFU assays, as well as during cyclophosphamide-induced myeloablation. Interestingly, BCAP−/− GMPs produced increased numbers of myeloid cells compared with WT GMPs in response to M-CSF, GM-CSF, and combined SCF, IL-3, and IL-6, cytokines that signal from distinct receptors, suggesting that BCAP regulates expression or function of a downstream common component of diverse signaling pathways.
In addition to restraining proliferation, BCAP may also contribute to increased demand-adapted myelopoiesis by slowing differentiation. Indeed, we found that BCAP-deficient CMPs progressed to the GMP stage faster than WT GMPs, and BCAP-deficient GMPs generated mature macrophages in response to GM-CSF faster than WT cells. Similarly, during infection with L monocytogenes, BCAP-deficient mice generated myeloid cells faster than WT mice by day 2 after infection. Whereas many studies have investigated factors that regulate HSPC proliferation, little is known about what regulates the speed of the HSPC differentiation process and how this links to proliferation, which increases as HSPCs become more committed. Our study shows that BCAP is a novel inhibitor of this process.
We also found that in the absence of BCAP, all HSPC populations examined had increased proportions of IL-6Rα+ cells. IL-6R signaling on HSPCs blocks lymphopoiesis and increases myelopoiesis.22,24 Given that IL-6 is induced during infection,26,39 autoimmunity,22 and cyclophosphamide-induced myeloablation,30,40 IL-6 signaling is likely critical for altering hematopoiesis during demand situations, and the increased frequency of IL-6Rα+ cells that we observed in BCAP−/− HSPCs may contribute to increased emergency myelopoiesis in BCAP−/− mice. We also identified IL-6Rα expression as a marker of HSPC maturation along the myeloid differentiation pathway; therefore, the increased proportion of IL-6Rαhi cells among BCAP−/− HSPCs suggests they are more myeloid-primed than WT HSPCs.
In addition to its potent effects on HSPC proliferation in demand situations, in the steady state, BCAP affects the GMP stage of myelopoiesis. BCAP−/− GMP cells appear more primed for monocyte differentiation, given that these GMP cells are enriched for IRF8+ cells and Ly6ChiCD115hi MP cells.19,41 This correlates with BCAP−/− mice having increased BM monocyte numbers at the steady state. Interestingly, we saw increases in both monocytes and neutrophils in the demand-adapted situations we examined, suggesting that during emergency myelopoiesis, new monocyte and neutrophil production originates from earlier HSPC populations such as LSK or CMP cells.
BCAP was originally described to activate PI3K by interacting with the p85 subunit of PI3K upon phosphorylation of its 4 YxxM motifs.5,6 However, BCAP contains several protein-protein interaction domains, including ankyrin repeats, a Dof/BCAP/BANK domain, coiled-coil domains, proline-rich sequences, and a “cryptic-Toll-IL-1R domain.”5,10 Thus, BCAP may interact with several signaling pathways in addition to PI3K. Preliminary studies examining signaling pathways within BCAP−/− HSPCs suggest that BCAP does not affect PI3K signaling during progenitor CFU assays, given that phosphorylation of the PI3K/mammalian target of rapamycin target ribosomal protein S6 was not decreased in BCAP−/− progenitor-derived cells (J.M.D. and J.A.H., unpublished observations). Additionally, lower PI3K activation, as would be predicted in BCAP−/− HSPCs, would be expected to reduce, not promote, myeloid differentiation, given the positive role of PI3K in myelopoiesis.42,43 We also have not found a direct effect of BCAP in regulating proximal STAT3 activation downstream of IL-6 (J.M.D. and J.A.H., unpublished observations), an important cytokine in our in vitro CFU assays and in emergency myelopoiesis in vivo.22,26,30,39,40 Therefore, identifying the signaling pathways that BCAP regulates to inhibit myeloid differentiation is of particular interest. Overall, we have identified BCAP as a novel negative regulator of myeloid cell development from hematopoietic progenitors. Defining novel regulators of emergency myelopoiesis is important to understanding this critical process, and for future efforts to therapeutically accelerate monocyte and neutrophil reconstitution following myeloablation after BM transplantation or chemotherapy.
The online version of this article contains a data supplement.
The publication costs of this article were defrayed in part by page charge payment. Therefore, and solely to indicate this fact, this article is hereby marked “advertisement” in accordance with 18 USC section 1734.
Acknowledgments
The authors thank Griffin Gessay for assistance with mouse breeding, and Talyn Chu, Griffin Gessay, Holly Akilesh, and Minjian Ni for helpful discussions regarding the manuscript.
This work was supported in part by a grant from the National Institutes of Health (NIH) National Cancer Institute (T32CA009537) (J.M.D.); grants from the NIH National Institute of Allergy and Infectious Diseases (T32AI106677 [J.M.D.], R01AI081948 and R01AI113325 [J.A.H.]); and a National Science Foundation Graduate Research Fellowship Program grant (DGE-0718124) (M.B.B.).
Authorship
Contribution: J.M.D. and J.A.H. designed the study, analyzed data, and wrote the manuscript; J.M.D. conducted the experiments; M.B.B. and R.M.O. performed experiments and reviewed the manuscript; and T.M.H. contributed unique reagents and reviewed the manuscript.
Conflict-of-interest disclosure: The authors declare no competing financial interests.
Correspondence: Jessica A. Hamerman, Immunology Program, Benaroya Research Institute, 1201 9th Ave, Seattle, WA 98101; e-mail: jhamerman@benaroyaresearch.org.







This feature is available to Subscribers Only
Sign In or Create an Account Close Modal