INTRODUCTION
Despite major clinical advancements, mantle cell lymphoma (MCL) remains a therapeutic challenge with a considerable number of patients experiencing a dismal course. We sought to map the genomic landscape of MCL at diagnosis and at disease progression. We aimed to identify genomic drivers of aggressive phenotype, resistance and relapse and to characterize the genomic evolution of this disease.
METHODS
We evaluated the genetic landscape of 210 MCL patients, comparing patients sequenced pretreatment (pre-Tx) to those sequenced at disease progression (POD), including 23 patients with sequential samples. We used CLIA certified targeted sequencing platforms covering 151 genes recognized in lymphoma, including single nucleotide variants (SNV) and copy number alterations (CNA). We compared clinical characteristics, histologic features, IGHV mutational status and genomic profiles between pre-Tx and POD samples. We evaluated the association between genomic features and overall survival (OS) in pre-Tx cases.
RESULTS
Median age was 65 (range 31-92) with a male predominance (75%, n=172). Patients sequenced at POD were characterized by a higher rate of blastoid histology (31% n=20 vs. 10% n=16, p<0.001) and a higher rate of high-proliferation (Ki67≥30% in 79% n=45 vs. 54% n=61, p=0.001), but rates of an 'unmutated' IGHV status were similar (68% n=23 vs. 75% n=57, p=0.6).
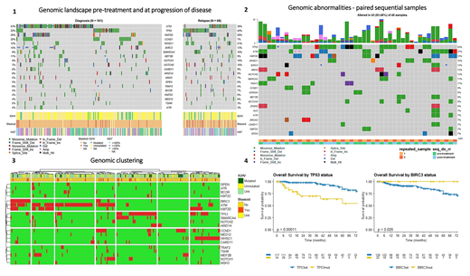
The most prevalent genomic abnormalities (mut) seen in the entire cohort were ATM (49%, n=111); TP53 (30%, n=69); KMT2D (22%, n=51); CCND1 (16%, n=37); WHSC1 (14%, n=33); and BIRC3 (14%, n=32). Compared to pre-Tx, POD cases had higher rates of TP53mut (49% n=33 vs. 22% n=36, p<0.001) and a trend towards less ATMmut (38% n=26 vs. 53% n=85, p=0.06) and CCND1mut (7% n=5 vs. 20% n=32, p=0.03). ATMmut and TP53mut were almost completely exclusive (p<0.001) (figure 1).
There were 110 cases with IGHV data (27% n=30 mutated and 73% n=80 unmutated). Mutated IGHV was associated with a higher rate of CCND1mut (37% n=11 vs. 8% n=6, p<0.001) and NOTCH2mut (17% n=5 vs. 3% n=2, p=0.02).
We evaluated pathological characteristics of the sequenced tumor biopsy. Blastoid histology (219 evaluable) observed in 16% (n=36) was associated with TP53mut (61% n=22 vs. 22% n=41, p<0.0001); a lower rate of ATMmut (31% n=11 vs. 53% n=97, p=0.02); and a higher rate of SMARCA4mut (22% n=8 vs. 10% n=17, p=0.04). Similarly, a high Ki67 >=30% (171 evaluable) was associated with TP53mut (38% n=63 vs. 9% n=6, p<0.001) and NOTCH1mut (12% n=13 vs. 2% n=1, p=0.02); with extremely high Ki67 >=60% enriched for CCND1mut (28% n=11 vs. 15% n=10 30%>= Ki67 < 60% and 9% n=6 Ki67<30%, p=0.04) and MED12mut (13% n=5 vs. 3% n=2 30%>= Ki67 < 60% and no cases with Ki67<30%, p=0.006).
There were 23 patients with sequential biopsies with a median time difference of 37m (IQR 18-57) between samples. pre-Tx and POD sequential samples had strikingly similar genomic alterations (figure 2). Furthermore, the mutation landscape of these pre-Tx samples was highly similar to that seen in the overall POD samples. For example, TP53mut were observed in 48% of sequential pre-Tx samples, similar to 49% seen in overall POD samples and not to the 22% seen in overall pre-Tx samples.
Genomic clustering identified four distinct clusters of patients with ATMmut (BIRC3mut; KMT2Dmut; NOTCH1/CCND1 and None) a cluster of WHSC1mut and a cluster of TP53mut associated with SMARCA4mut (figure 3).
Survival analysis was limited to 151 pre-Tx patients and who had completed treatment or managed expectantly (20%, n=30). With a median follow-up of 49m, TP53mut was associated with shorter OS (HR 4.15; 1.9-9.0) corresponding to a 4yOS of 63% vs. 92% in TP53wt (figure 4). In 22 patients (15%) with BIRC3mut, no deaths were observed (p=0.03). Notably, however, the rate of BIRC3mut at POD was similar to pre-Tx and not associated with superior outcomes.
CONCLUSIONS
Our data suggests that the ultimate outcome of MCL is driven by clones present at diagnosis and in most cases is not the result of clonal evolution. As with former studies TP53mut is the strongest driver of poor outcome. Still a considerable subset of patients fares well. BIRC3mut seemed to confer a good prognosis, however this observation needs to be validated in a dedicated study as the rate of BIRC3mut was similar between pre-Tx and POD and not associated with a better prognosis in the latter. We identify several genomic clusters associated with targetable mutations.
Kumar:Seattle Genetics: Research Funding. Straus:Hope Funds for Cancer Research: Membership on an entity's Board of Directors or advisory committees; Seattle Genetics: Consultancy, Honoraria; Elsevier (PracticeUpdate): Consultancy, Honoraria. Palomba:Hemedicus: Other: Immediate Family Member, Speakers Bureau ; Merck & Co Inc.: Other: Immediate Family Member, Consultancy (includes expert testimony); Seres Therapeutics: Other: Immediate Family Member, Equity Ownership and Membership on an entity's Board of Directors or advisory committees; STRAXIMM: Other: Immediate Family Member, Membership on an entity's Board of Directors or advisory committees; Kite Pharmaceuticals: Other: Immediate Family Member, Membership on an entity's Board of Directors or advisory committees; Pharmacyclics: Membership on an entity's Board of Directors or advisory committees; Noble Insights: Consultancy; Evelo: Other: Immediate family member, Equity Ownership; MSK (IP for Juno and Seres): Other: Immediate Family Member, Patents & Royalties - describe: intellectual property rights . Noy:Janssen: Consultancy; Medscape: Honoraria; Prime Oncology: Honoraria; NIH: Research Funding; Pharamcyclics: Research Funding; Raphael Pharma: Research Funding. Horwitz:Forty-Seven: Research Funding; Kura: Consultancy; Corvus Pharmaceuticals: Consultancy, Membership on an entity's Board of Directors or advisory committees, Research Funding; Infinity/Verastem: Consultancy, Research Funding; Astex: Consultancy; Innate Pharma: Consultancy; Celgene: Consultancy, Research Funding; Infinity/Verastem: Consultancy, Research Funding; Kyowa Hakko Kirin: Consultancy; Mundipharma: Consultancy; Aileron: Research Funding; Millennium/Takeda: Consultancy, Research Funding; Astex: Consultancy; Astex: Consultancy; Trillium: Research Funding; Trillium: Research Funding; Infinity/Verastem: Consultancy, Research Funding; Innate Pharma: Consultancy; Kura: Consultancy; Millennium/Takeda: Consultancy, Research Funding; Millennium/Takeda: Consultancy, Research Funding; Innate Pharma: Consultancy; Seattle Genetics: Consultancy, Research Funding; Mundipharma: Consultancy; Aileron: Research Funding; ADCT Therapeutics: Research Funding; Forty-Seven: Research Funding; Affimed: Consultancy; Miragen: Consultancy; Celgene: Consultancy, Research Funding; Seattle Genetics: Consultancy, Research Funding; Aileron: Research Funding; ADCT Therapeutics: Research Funding; ADCT Therapeutics: Research Funding; Kura: Consultancy; Celgene: Consultancy, Research Funding; Miragen: Consultancy; Seattle Genetics: Consultancy, Research Funding; Aileron: Research Funding; Infinity/Verastem: Consultancy, Research Funding; Mundipharma: Consultancy; Miragen: Consultancy; Affimed: Consultancy; Affimed: Consultancy; Corvus Pharmaceuticals: Consultancy, Membership on an entity's Board of Directors or advisory committees, Research Funding; Astex: Consultancy; Kura: Consultancy; Kyowa Hakko Kirin: Consultancy; Kyowa Hakko Kirin: Consultancy; Miragen: Consultancy; Innate Pharma: Consultancy; Forty-Seven: Research Funding; ADCT Therapeutics: Research Funding; Corvus Pharmaceuticals: Consultancy, Membership on an entity's Board of Directors or advisory committees, Research Funding; Mundipharma: Consultancy; Forty-Seven: Research Funding; Affimed: Consultancy; Trillium: Research Funding; Portola: Consultancy; Trillium: Research Funding; Portola: Consultancy; Kyowa Hakko Kirin: Consultancy; Millennium/Takeda: Consultancy, Research Funding; Celgene: Consultancy, Research Funding; Portola: Consultancy; Portola: Consultancy; Seattle Genetics: Consultancy, Research Funding; Corvus Pharmaceuticals: Consultancy, Membership on an entity's Board of Directors or advisory committees, Research Funding. Moskowitz:miRagen Therapeutics Inc: Consultancy, Research Funding; miRagen Therapeutics Inc: Consultancy, Research Funding; Cell Medica: Consultancy; Merck: Research Funding; Cell Medica: Consultancy; ADC Therapeutics: Consultancy; Erytech Pharma: Consultancy; ADC Therapeutics: Consultancy; Erytech Pharma: Consultancy; ADC Therapeutics: Consultancy; Seattle Genetics: Consultancy, Honoraria, Research Funding; Takeda Pharmaceuticals: Consultancy; Takeda Pharmaceuticals: Consultancy; Seattle Genetics: Consultancy, Honoraria, Research Funding; Seattle Genetics: Consultancy, Honoraria, Research Funding; Merck: Research Funding; Seattle Genetics: Consultancy, Honoraria, Research Funding; Kyowa Hakko Kirin Pharma: Consultancy, Research Funding; Seattle Genetics: Consultancy, Honoraria, Research Funding; Incyte: Research Funding; Cell Medica: Consultancy; Cell Medica: Consultancy; Cell Medica: Consultancy; Cell Medica: Consultancy; Cell Medica: Consultancy; Bristol-Myers Squibb: Consultancy, Research Funding; Takeda Pharmaceuticals: Consultancy; ADC Therapeutics: Consultancy; Erytech Pharma: Consultancy; Erytech Pharma: Consultancy; miRagen Therapeutics Inc: Consultancy, Research Funding; ADC Therapeutics: Consultancy; ADC Therapeutics: Consultancy; Bristol-Myers Squibb: Consultancy, Research Funding; miRagen Therapeutics Inc: Consultancy, Research Funding; Incyte: Research Funding; Takeda Pharmaceuticals: Consultancy; Takeda Pharmaceuticals: Consultancy; Takeda Pharmaceuticals: Consultancy; Kyowa Hakko Kirin Pharma: Consultancy, Research Funding; Kyowa Hakko Kirin Pharma: Consultancy, Research Funding; Cell Medica: Consultancy; Seattle Genetics: Consultancy, Honoraria, Research Funding; Takeda Pharmaceuticals: Consultancy; miRagen Therapeutics Inc: Consultancy, Research Funding; Incyte: Research Funding; Merck: Research Funding; Takeda Pharmaceuticals: Consultancy; Kyowa Hakko Kirin Pharma: Consultancy, Research Funding; Incyte: Research Funding; Bristol-Myers Squibb: Consultancy, Research Funding; Takeda Pharmaceuticals: Consultancy; Bristol-Myers Squibb: Consultancy, Research Funding; miRagen Therapeutics Inc: Consultancy, Research Funding; ADC Therapeutics: Consultancy; ADC Therapeutics: Consultancy; Kyowa Hakko Kirin Pharma: Consultancy, Research Funding; Incyte: Research Funding; ADC Therapeutics: Consultancy; ADC Therapeutics: Consultancy; Bristol-Myers Squibb: Consultancy, Research Funding; Bristol-Myers Squibb: Consultancy, Research Funding; miRagen Therapeutics Inc: Consultancy, Research Funding; ADC Therapeutics: Consultancy; Takeda Pharmaceuticals: Consultancy; Kyowa Hakko Kirin Pharma: Consultancy, Research Funding; Merck: Research Funding; Incyte: Research Funding; Cell Medica: Consultancy; ADC Therapeutics: Consultancy; Kyowa Hakko Kirin Pharma: Consultancy, Research Funding; Cell Medica: Consultancy; Seattle Genetics: Consultancy, Honoraria, Research Funding; Kyowa Hakko Kirin Pharma: Consultancy, Research Funding; Kyowa Hakko Kirin Pharma: Consultancy, Research Funding; Seattle Genetics: Consultancy, Honoraria, Research Funding; Erytech Pharma: Consultancy; Erytech Pharma: Consultancy; Erytech Pharma: Consultancy; Erytech Pharma: Consultancy; Bristol-Myers Squibb: Consultancy, Research Funding; Incyte: Research Funding; Incyte: Research Funding; miRagen Therapeutics Inc: Consultancy, Research Funding; Bristol-Myers Squibb: Consultancy, Research Funding; Incyte: Research Funding; miRagen Therapeutics Inc: Consultancy, Research Funding; Incyte: Research Funding; Incyte: Research Funding; miRagen Therapeutics Inc: Consultancy, Research Funding; Cell Medica: Consultancy; Cell Medica: Consultancy; Cell Medica: Consultancy; Incyte: Research Funding; Incyte: Research Funding; Takeda Pharmaceuticals: Consultancy; miRagen Therapeutics Inc: Consultancy, Research Funding; Takeda Pharmaceuticals: Consultancy; Takeda Pharmaceuticals: Consultancy; Cell Medica: Consultancy; miRagen Therapeutics Inc: Consultancy, Research Funding; Erytech Pharma: Consultancy; Bristol-Myers Squibb: Consultancy, Research Funding; Incyte: Research Funding; miRagen Therapeutics Inc: Consultancy, Research Funding; miRagen Therapeutics Inc: Consultancy, Research Funding; Kyowa Hakko Kirin Pharma: Consultancy, Research Funding; Seattle Genetics: Consultancy, Honoraria, Research Funding; Merck: Research Funding; Merck: Research Funding; Merck: Research Funding; Bristol-Myers Squibb: Consultancy, Research Funding; Bristol-Myers Squibb: Consultancy, Research Funding; Bristol-Myers Squibb: Consultancy, Research Funding; Bristol-Myers Squibb: Consultancy, Research Funding; miRagen Therapeutics Inc: Consultancy, Research Funding; Bristol-Myers Squibb: Consultancy, Research Funding; Seattle Genetics: Consultancy, Honoraria, Research Funding; Merck: Research Funding; Merck: Research Funding; Merck: Research Funding; Erytech Pharma: Consultancy; Kyowa Hakko Kirin Pharma: Consultancy, Research Funding; Seattle Genetics: Consultancy, Honoraria, Research Funding; Merck: Research Funding; Merck: Research Funding; Merck: Research Funding; Seattle Genetics: Consultancy, Honoraria, Research Funding; Kyowa Hakko Kirin Pharma: Consultancy, Research Funding; Kyowa Hakko Kirin Pharma: Consultancy, Research Funding; Merck: Research Funding; Seattle Genetics: Consultancy, Honoraria, Research Funding; Erytech Pharma: Consultancy; Kyowa Hakko Kirin Pharma: Consultancy, Research Funding; Erytech Pharma: Consultancy; Takeda Pharmaceuticals: Consultancy; Bristol-Myers Squibb: Consultancy, Research Funding; Seattle Genetics: Consultancy, Honoraria, Research Funding; Incyte: Research Funding; Erytech Pharma: Consultancy; Kyowa Hakko Kirin Pharma: Consultancy, Research Funding; ADC Therapeutics: Consultancy; Erytech Pharma: Consultancy; Erytech Pharma: Consultancy; Merck: Research Funding; Seattle Genetics: Consultancy, Honoraria, Research Funding; Cell Medica: Consultancy; ADC Therapeutics: Consultancy; ADC Therapeutics: Consultancy; Takeda Pharmaceuticals: Consultancy. Matasar:Bayer: Other: Travel, accommodation, expenses; Janssen: Honoraria, Research Funding; Pharmacyclics: Consultancy, Honoraria, Research Funding; GlaxoSmithKline: Honoraria, Research Funding; Daiichi Sankyo: Consultancy; Seattle Genetics: Consultancy, Honoraria, Other: Travel, accomodation, expenses, Research Funding; Rocket Medical: Consultancy, Research Funding; Teva: Consultancy; Merck: Consultancy, Equity Ownership; Juno Therapeutics: Consultancy; Roche: Consultancy, Honoraria, Other: Travel, accommodation, expenses , Research Funding; Bayer: Consultancy, Honoraria, Other; Genentech, Inc.: Consultancy, Honoraria, Other: Travel, accommodation, expenses , Research Funding. Batlevi:Juno Therapeutics: Consultancy, Membership on an entity's Board of Directors or advisory committees. von Keudell:Genentech: Consultancy; Bayer: Consultancy; Pharmacyclics: Consultancy; Pharmacyclics: Consultancy; Genentech: Consultancy; Bayer: Consultancy. Dogan:Takeda: Consultancy; Novartis: Consultancy; Celgene: Consultancy; Seattle Genetics: Consultancy; Corvus Pharmaceuticals: Consultancy; Roche: Consultancy, Research Funding. Younes:Janssen: Honoraria, Research Funding; Roche: Consultancy, Honoraria, Research Funding; Abbvie: Honoraria; Takeda: Honoraria; Pharmacyclics: Research Funding; AstraZeneca: Research Funding; Genentech: Research Funding; HCM: Consultancy; BMS: Research Funding; Syndax: Research Funding; Merck: Honoraria, Research Funding; Curis: Honoraria, Research Funding; Epizyme: Consultancy, Honoraria; Xynomics: Consultancy; Celgene: Consultancy, Honoraria; Biopath: Consultancy. Zelenetz:Genentech/Roche: Consultancy, Membership on an entity's Board of Directors or advisory committees; Novartis: Consultancy, Membership on an entity's Board of Directors or advisory committees; Janssen: Consultancy, Membership on an entity's Board of Directors or advisory committees; Janssen: Consultancy, Membership on an entity's Board of Directors or advisory committees; Karyopharm: Consultancy, Membership on an entity's Board of Directors or advisory committees; Pfizer: Consultancy, Membership on an entity's Board of Directors or advisory committees; Amgen: Consultancy, Membership on an entity's Board of Directors or advisory committees; Karyopharm: Consultancy, Membership on an entity's Board of Directors or advisory committees; MEI Pharma: Consultancy, Membership on an entity's Board of Directors or advisory committees; Morphosys: Consultancy, Membership on an entity's Board of Directors or advisory committees; Verastem: Consultancy, Membership on an entity's Board of Directors or advisory committees; DAVA Oncology: Consultancy, Membership on an entity's Board of Directors or advisory committees; Pharmacyclics/AbbVie: Consultancy, Membership on an entity's Board of Directors or advisory committees; Astra-Zeneca: Consultancy, Membership on an entity's Board of Directors or advisory committees; Pharmacyclics/AbbVie: Consultancy, Membership on an entity's Board of Directors or advisory committees; Beigene: Consultancy, Membership on an entity's Board of Directors or advisory committees; Morphosys: Consultancy, Membership on an entity's Board of Directors or advisory committees; Beigene: Consultancy, Membership on an entity's Board of Directors or advisory committees; Bayer: Consultancy, Membership on an entity's Board of Directors or advisory committees; Amgen: Consultancy, Membership on an entity's Board of Directors or advisory committees; MEI Pharma: Consultancy, Membership on an entity's Board of Directors or advisory committees; Astra-Zeneca: Consultancy, Membership on an entity's Board of Directors or advisory committees; Novartis: Consultancy, Membership on an entity's Board of Directors or advisory committees; Celgene: Consultancy, Membership on an entity's Board of Directors or advisory committees; DAVA Oncology: Consultancy, Membership on an entity's Board of Directors or advisory committees; Genentech/Roche: Consultancy, Membership on an entity's Board of Directors or advisory committees; Gilead: Consultancy, Membership on an entity's Board of Directors or advisory committees; Gilead: Consultancy, Membership on an entity's Board of Directors or advisory committees; Bayer: Consultancy, Membership on an entity's Board of Directors or advisory committees; Celgene: Consultancy, Membership on an entity's Board of Directors or advisory committees; Pfizer: Consultancy, Membership on an entity's Board of Directors or advisory committees; Verastem: Consultancy, Membership on an entity's Board of Directors or advisory committees.
Author notes
Asterisk with author names denotes non-ASH members.

This feature is available to Subscribers Only
Sign In or Create an Account Close Modal