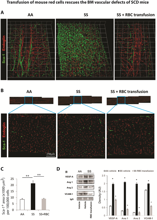
Sickle cell disease (SCD) is a monogenic red cell disorder with high morbidity and mortality due to significant end-organ disease. Here we investigated for the first time the impact of SCD on the bone marrow (BM) vascular niche, which is critical for hematopoiesis. In SCD mice, we find a disorganized and structurally abnormal BM vasculature with highly tortuous arterioles and fragmented sinusoidal vessels, the latter filled with aggregates of sickle erythroid and myeloid cells. By in vivo imaging, sickle and control red blood cells exhibit significantly slow intravascular flow speeds in sickle cell BM but not in control BM. These abnormalities lead to increased ROS production in expanded erythroblast populations, and to up-regulation in the BM of HIF-1a and key growth factors required to support angiogenesis, e.g. VEGF-A, Ang1, Ang2. Moreover, increased levels of VCAM-1, a marker for vascular dysfunction, are detected. SCD also impacts the BM perivascular niche, i.e. the number of CXCL12-abundant reticular cells, is markedly decreased, and is associated with mobilization of hematopoietic stem/progenitor cells as well as mature leukocytes to the periphery. Strikingly, the distorted vascular network is completely reversed by blood transfusion, which highlights the plasticity of the BM vascular niche. Thus, we provide molecular and cellular features of the pathologic BM microenvironment, which suggest that the local hypoxia-induced angiogenic network combined with inflammatory vascular dysfunction is responsible for the vasculopathy. In addition, the findings may serve to develop new biomarkers and therapeutic targets of BM end-organ damage.
No relevant conflicts of interest to declare.
Author notes
Asterisk with author names denotes non-ASH members.

This feature is available to Subscribers Only
Sign In or Create an Account Close Modal