While acute myeloid leukemia (AML) is still associated with a low cure rate, recent advances in understanding its molecular complexity have significantly improved therapy for subgroups of patients, including those harboring FLT3, IDH1 or IDH2 mutations1. However, more than half of AML cases still lack a druggable oncogenic target. Human cancers frequently harbor mutations in RAS oncogene family members, including NRAS, KRAS and HRAS, which drive oncogenesis by augmenting cellular proliferation and survival. These are small protein GTPases, regulated by a switch between active GTP-linked and inactive GDP-bound states governed by a complex network of guanine exchange factors (GEFs, favoring RAS-GTP) and GTPase activating factors (GAPs, favoring RAS-GDP). RAS activation - due to either extrinsic recruitment by transmembrane tyrosine kinase receptors or intrinsic mutations - propagates through the downstream RAF/MEK/ERK and PI3K/AKT signaling pathways. Besides RAS-activating mutations conferring independence from physiological regulators, human cancers harbor mutations in other RAS network genes such as NF1 (encoding neurofibromin, a RAS GAP), BRAF or PTPN11 (encoding the SHP2 tyrosine phosphatase involved in RAS activation). Somatic alterations of RAS pathway genes, notably NRAS, KRAS, PTPN11 (missense mutations) and NF1 (mutations and deletions), are reported in up to 20% of AML cases2. Generally arising as late driver events, RAS pathway mutations participate in leukemogenesis through mitogen activated protein kinase (MAPK) activation. The anti-tumor activity of MEK inhibitors in Nras-mutated AML in mice and in some NRAS or KRAS-mutated AML patients suggests that deregulated RAS pathway signaling may represent a bona fide therapeutic target. However, strategies to inhibit RAS - indirectly in most cases - have been hampered by signaling feedback, redundancy and tumor heterogeneity 3.
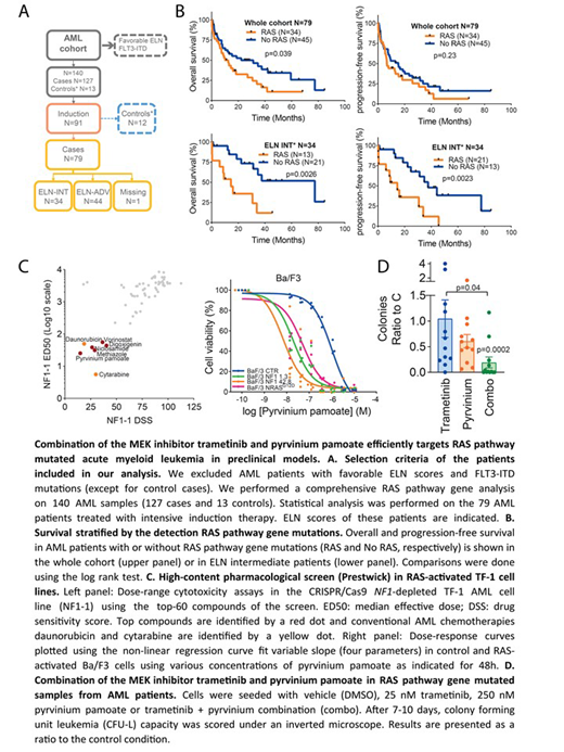
We identified 127 cases of AML with unmet therapeutic need within a cohort from which we excluded those with European leukemia network (ELN) favorable prognosis or FLT3-ITD mutations. Targeted next-generation sequencing revealed RAS pathway alterations in 50 patients (39.3%) and NF1 mutations and deletions, mostly large cytogenetically detected deletions, in 17 (14.8%). NRAS, KRAS, PTPN11, CBL and BRAF variants were detected in 13 (10.4%), 10 (7.9%), 9 (7.2%), 5 (3.9%) and 2 (1.6%) cases, respectively. Mutations in RAF1, RASA1, SOS1 and MAP2K2 were observed in a single case each. RAS pathway alterations appeared in the putative main leukemic clone as well as in subclones inferred from variant allele frequencies. Concurrent RAS pathway mutations were observed in nine cases. Among 79 patients homogeneously treated with intensive induction chemotherapy, RAS pathway alterations correlated with higher clinical proliferation markers (elevated white blood cell count, blast cell percentage and LDH levels) and reduced survival probability, particularly within the ELN intermediate-risk subgroup. We established robust models of RAS/MAPK activation through genetic NF1 disruption or expression of NRASG12D or PTPN11D61Y in growth factor (GF)-dependent cell lines. We assessed oncogenic addiction to the RAS pathway in these cells through GF-independence, increased RAS activity, faster propagation in immunocompromised mice and an exquisite sensitivity to pharmacological MEK inhibition in vitro and in vivo. High-content pharmacological screens with FDA-approved molecules identified pyrvinium pamoate, an anti-helminthic agent, as preferentially active in RAS-activated cells. This compound significantly impaired cell viability and colony formation in primary AML samples with RAS pathway alterations. Moreover, the combination of trametinib and pyrvinium pamoate demonstrated synergy in cell line models and even primary samples. While pyrvinium pamoate strongly inhibited mitochondrial respiration and induced metabolic reprograming towards increased glycolysis, trametinib impaired glycolysis and mitochondrial respiratory capacity, suggesting a mechanistic basis for the synergy observed. These data highlight the translational opportunity in developing pyrvinium pamoate for RAS pathway mutated AML.
References
1. Raj RV et al. Leuk. Res. 2018;74:113-120.
2. Simanshu DK et al. Cell. 2017;170(1):17-33.
3.Ryan MB et al. Nat Rev Clin Oncol. 2018;15(11):709-720.
Hermine:AB Science: Membership on an entity's Board of Directors or advisory committees. Tamburini:Novartis pharmaceutical: Research Funding; Incyte: Research Funding.
Author notes
Asterisk with author names denotes non-ASH members.

This feature is available to Subscribers Only
Sign In or Create an Account Close Modal