OBJECTIVE: POEMS syndrome is a rare plasma cell dyscrasia. Most patients had shrinking buccal pad fat and weight loss at disease onset, indicating abnormal lipid metabolism. Manifestations of POEMS syndrome, such as the elevated serum level of vascular endothelial growth factor, may also be mediated by lipids. However, the characteristics of serum lipidome of patients with POEMS syndrome have not been described. Therefore, this study aims to describe serum lipidome characteristics in patients with POEMS syndrome.
METHODS: Serum samples of 24 POEMS syndrome patients newly-diagnosed at Peking Union Medical College from September, 2017 to July, 2018 were collected at baseline and after at least one cycle of treatment. Serum was also collected from a group of 24 healthy participants who were age-, gender-, BMI-matched with patients. UPLC-ESI-QTOF/MS profiling was used to analyze the molecular profile of lipid-containing organic extract of serum samples in the 320-1000 Da range. Multivariate data analysis (PCA and PLS-DA) was used to identify altered lipids between matched serum samples. For altered lipids between patients and healthy controls, lipid related genes were identified with the human metabolome database. Lipid related genes overlapped with genes in transcription files specific to POEMS syndrome compared with normal plasma cells, MGUS and MM reported in a Japanese series were identified.
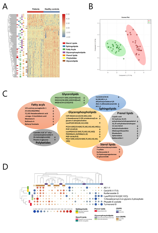
RESULTS: POEMS syndrome patients had serum lipidome distinct from normal people, which is characterized by a decrease in most altered fatty acyls (82.6%, 43/52) and glycerolipids (81.8%, 18/22). (Figure A) The baseline serum 17-oxo-20Z-hexacosenoic acid level was independently associated with disease(OR 1.07, 95% CI 1.01-1.13, p = 0.021). A two-fatty-acyl lipid model could be constructed by leave-one-out cross validation based on peak intensity of 17-oxo-20Z-hexacosenoic acid andΩ-3 arachidonic acid to identify patients and healthy control with an accuracy of 100%. (Figure B) Comparing serum lipids pre- and post-treatment, 100% (14/14) altered fatty acyls and glycerolipids (3/3) increased after treatment, of which 50% fatty acyls and all glycerolipids overlapped with baseline decreased lipids compared with healthy control. (Figure C) In patients with complete or partial VEGF remission after treatment, sphingolipids AS 1-1, Cer(d18:1/17:0) and glycerophospholipid lysoPE(0:0/18:2(9Z,12Z)) was lower than in patient with poor VEGF remission. (Figure D) Of all 358 genes related with altered lipids between patients and healthy control, 6 genes were reported to be upregulated in CD138+ cells in the bone marrow of POEMS syndrome than in MGUS and 8 genes than in MM. MGLL, a gene with function of converting monoacylglycerides to free fatty acids and glycerol, was expressed higher in POEMS syndrome than in both MGUS and MM and may be related with decreased serum glycerolipids. PLA2G2D, a gene encodes a secreted member of the phospholipase A2 family, was expressed higher in POEMS syndrome than in MGUS and may be responsible for decreased lysolipids after treatment.
CONCLUSION: POEMS syndrome patients had a distinct serum lipidome characteristic from healthy control. A two-lipids model could distinguish patients and healthy people with high accuracy. Altered lipids and lipids related genes indicate POEMS syndrome specific alteration in glycerolipids and lysolipids metabolism compared with MGUS and MM, providing a potential insight for further study of molecular mechanism of POEMS syndrome.
No relevant conflicts of interest to declare.
Author notes
Asterisk with author names denotes non-ASH members.

This feature is available to Subscribers Only
Sign In or Create an Account Close Modal