Background
It is becoming increasingly recognized that evasion from immune control represents one of the main drivers of acute myeloid leukemia (AML) relapse after allogeneic hematopoietic cell transplantation (allo-HCT). In particular, alterations in the antigen processing and presentation machinery represent one of the most effective strategies enacted by tumor cells to avoid recognition from T cells. Whereas it is now well recognized that genomic loss of HLA is frequently at the basis of post-transplantation relapse, it was only recently reported that up to 40% of AML relapses display transcriptional downregulation and complete loss of surface expression of HLA class II molecules without any genetic lesion explaining this phenotype (Christopher et al, N Engl J Med, 2018; Toffalori et al, Nat Med, 2019). This led us to investigate the links between epigenetic changes, immune evasion and post-transplantation relapse.
Methods
Starting from primary AML samples pairwise collected from patients at diagnosis and relapse with non-genomic loss of HLA class II expression, we generated Patients-Derived Xenografts (PDXs) into NOD-SCID γ-chain null mice. Leukemic cells expanded in the mice and their original human counterparts were analyzed for surface expression of selected immune-related markers (HLA class I and II, PD-L1, B7-H3), and characterized for changes in gene expression (by RNA-Seq), DNA methylation profile (by RRBS), histone modifications associated with active promoters (H3K4me3) or regulatory elements (H3K27ac) (by ChIP-seq) and chromatin accessibility (by ATAC-Seq). The results obtained by all these approaches were integrated by Multi-Omics Factor Analysis (MOFA), followed by Gene Set Enrichment Analysis (GSEA). Finally, the immunological effects of epigenetic drugs and recombinant immune-modulatory cytokines on primary and PDX-derived AML samples were tested in ex-vivo short-term cultures on a layer of mesenchymal stromal cells.
Results
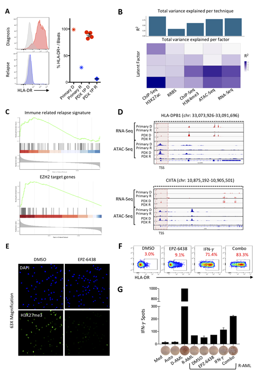
We verified that PDXs faithfully recapitulate immune-related differences between diagnosis and post-transplantation relapse, including loss of expression of HLA class II molecules (Figure 1A). Integration of all the high-throughput technologies by MOFA evidenced that the differences between diagnosis and post-transplantation relapse samples were mostly explained by changes in chromatin accessibility and histone marks, and largely unrelated to the DNA methylation profile (Figure 1B). We documented that the gene sets that emerged upon integrating epigenetic analyses by MOFA matched our previously published immune-related relapse signature (Toffalori et al, Nat Med, 2019) but also and most intriguingly lists of genes known to be targeted by EZH2, the enzymatic subunit of the PRC2 chromatin repressor complex (Figure 1C). These computational analyses were supported by the evidence of a relapse-specific closed chromatin status of HLA class II genes and their regulators (Figure 1D). To revert these epigenetic changes, we inhibited EZH2 with tazemetostat (EPZ-6438), an epigenetic drug currently being tested in early-phase clinical trials for lymphomas, in two AML relapses with non-genomic loss of HLA class II expression. EZH2 inhibition reduced the levels of the repressor mark H3K27me3 (Figure 1E), increased the surface expression of HLA class II molecules on leukemia cells (Figure 1F) and ultimately improved leukemia recognition by CD4+ T cells (Figure 1G). Notably, these effects were even more pronounced when EZH2 inhibition was combined with IFN-g treatment (Figure 1F,G), suggesting synergism between this epigenetic compound and cytokines released by immune cells upon target recognition.
Conclusions
Our results provide mechanistic insights into epigenetic regulation of HLA class II downregulation in leukemia and a strong therapeutic rationale to test EZH2 inhibition as an innovative strategy for the treatment of AML post-transplantation relapses.
Vago:GenDx: Research Funding; Moderna Therapeutics: Research Funding.
Author notes
Asterisk with author names denotes non-ASH members.

This feature is available to Subscribers Only
Sign In or Create an Account Close Modal