Context. Functional precision medicine is gaining momentum in AML, notably through ex vivo drug sensitivity screening (DSS) of primary patient (pt) cells (Pemovska Cancer Discov 2013, Tyner Nature 2018). The DSS landscape differs across genetic AML subgroups (Tyner Nature 2016), of which NPM1mut is the most frequent (Papaemmanuil NEJM 2016). DSS in AML has mostly been done in standard conditions, with overall viability as unique endpoint. Niche signals, which can be partly mimicked in vitro, convey drug resistance in vivo. Drugs can induce a variety of cell fates in AML. Induction of differentiation rather than killing of blasts, can result in false negative results in global viability assays. Persistence of leukemic stem cells (LSC) represents a major cause of treatment failure. GPR56 is a ubiquitous surface marker enriching for LSCs and stable upon short-term ex vivo culture (Pabst Blood 2016).

Objectives. To develop an ex vivo niche-like multiparametric DSS platform for primary AML cells. To validate its clinical relevance in NPM1mut pts treated with conventional DNR-AraC chemotherapy. To discover new sensitizers to DNR-AraC chemotherapy in NPM1mut AML.

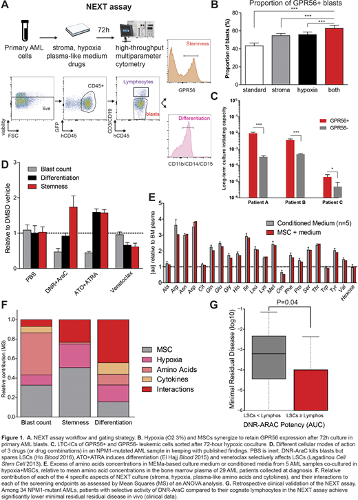
Results. We designed an MFC panel to count viable blasts and measure their differentiation (CD11b/CD14/CD15) and stemness (GPR56) after exclusion of residual lymphocytes (Figure 1A). We validated GPR56 expression as stemness marker based on increased retention of GPR56+ cells in niche-like coculture combining hypoxia (O2 3%) and MSC compared to standard conditions (p<0.0001, Figure 1B) and limit dilution assays of residual GPR56+ cells at 72h of niche-like culture in 3 NPM1mut AMLs (Figure 1C). Using a limited panel of 14 drugs or combinations at fixed concentrations, our MFC readout after 72h of coculture with MSC+hypoxia revealed the distinct mode of action of different agents or combinations including the differentiation activity of ATO-ATRA, the LSC-sparring cytotoxicity of DNR-AraC and the anti-LSC- activity of VEN (Figure 1D).

To further mimic in vivo conditions, we derived a MEMa-based plasma-like medium (PLM) based on targeted metabolomics (Figure 1E) and electro-chemoluminescent cytokine assays of 29 diagnostic AML bone marrow plasma samples compared to conditioned media of primary AML cells cultured in niche-like conditions (MSC, hypoxia). This instructed the design of our custom PLM with dialyzed FBS and defined low-dose (~1 ng/mL range) cytokines (CK) and amino-acid (AA) concentrations.

We next investigated the contribution of MSCs, hypoxia, plasma-like AAs and CKs on blasts viability, differentiation, stemness and drug response in 3 NPM1mut AMLs exposed to fixed concentrations of 6 core AML therapies. This analysis uncovered significant interactions between these 4 niche components in dictating blast viability and stemness upon 72h ex vivo culture (Figure 1F) and revealed the distinct contribution of these niche components to drug sensitivity. RNA-seq of primary blasts cultured in niche-like, plasma-like conditions revealed marked enrichment of stemness pathways compared to ex vivo culture in standard conditions.

Finally, we explored DNR-AraC (five-point serial dilution) alone or in combination with fixed, clinically relevant concentrations of 24 drugs in 49 primary AML samples (including 34 NPM1mut). Using AUCs of DNR-AraC on lymphocytes as internal control, we first validated our NEXT assay on NPM1 MRD levels in the 34 NPM1mut pts treated frontline with conventional DNR-AraC regimens (Figure 1G). Across all 49 pts, we uncovered 11 different optimal 'third-drugs', stressing the role of our NEXT assay to deploy precision medicine in daily practice. At the population level, we could nominate 3 top combinations, two of which are currently in clinical investigation (Venetoclax and Selinexor). The unpublished sensitizing effect of low dose (0.25µM) Ruxolitinib on DNR-AraC uncovered with our NEXT assay is currently being investigated in PDX models.

Conclusion. We designed the NEXT assay, a multiparametric drug screening of AML viability, differentiation and stemness in niche-like culture combining hypoxia, stromal interactions and plasma-like medium. Components of the niche-like culture interact to govern leukemic viability and stemness. Our assay could predict MRD achievement in NPM1mut AML and identifies novel sensitizers to DNR-AraC in these pts.

Disclosures

Clappier:Amgen: Honoraria, Research Funding. Ades:Abbvie: Honoraria, Membership on an entity's Board of Directors or advisory committees; takeda: Honoraria, Membership on an entity's Board of Directors or advisory committees; jazz: Membership on an entity's Board of Directors or advisory committees, Research Funding; Amgen: Research Funding; novartis: Research Funding; Celgene/BMS: Research Funding. Itzykson:Amgen: Membership on an entity's Board of Directors or advisory committees; Otsuka Pharma: Membership on an entity's Board of Directors or advisory committees; Jazz Pharmaceuticals: Honoraria, Membership on an entity's Board of Directors or advisory committees; Stemline: Membership on an entity's Board of Directors or advisory committees; Oncoethix (now Merck): Research Funding; Janssen: Research Funding; Karyopharm: Membership on an entity's Board of Directors or advisory committees; Abbvie: Honoraria; Daiichi Sankyo: Honoraria; Novartis: Honoraria, Membership on an entity's Board of Directors or advisory committees, Research Funding; BMS (Celgene): Honoraria; Sanofi: Honoraria; Astellas: Honoraria.

Author notes

*

Asterisk with author names denotes non-ASH members.

Sign in via your Institution