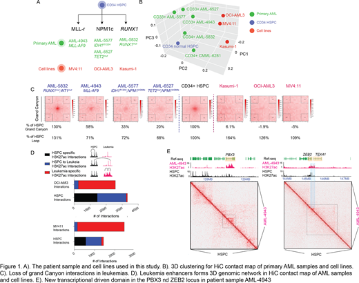
Changes in 3D chromatin organization like enhancer hijacking are believed to the driver for disease development like leukemia. Here we performed high-resolution HiC assays on primary acute myeloid leukemia (AML) samples and cell lines to dissect the abnormal 3D chromatin organization in AML. Our data set covers 5 AML samples and 3 AML cell lines. This dataset includes the common genetic abnormalities in AML: MLL-rearrangement, NPM1 mutation, RUNX1 mutation, and IDH1/TET2 mutations.
We have recently generated high-resolution map for normal human hematopoietic stem cells (HSC) (Zhang et al. Mole Cell. 2020). In comparison with the HSC 3D chromatin organization, we found TADs and loops are very stable in both primary leukemia samples and cell lines. Less than 5% of all TADs in HSC fuse in AML, mimicking the enhancer hijacking scenario. These fusion events do not cause the gene expression changes of genes in the fused TAD. Interestingly, in TET2 or IDH1 mutated AML blast, two-fold more TAD fusion events occurred in primary AML blast in comparison with RUNX1 and MLL-r leukemia, with a loss in the CTCF sites on the TAD fusion break point.
We previously found in HSC, the Polycomb marked DNA methylation Canyons (DMC) form multi-Mb size long-range interactions. DMC interactions in general decrease in primary AMLs. AMLs with IDH1 or TET2 mutations shows the biggest reduction in DMC interactions. Hypermethylation in the DMCs is observed in the AML samples with IDH1/2 or TET2 mutations, suggesting DNA methylation level in DMCs controls DMC 3D interactions directly. In leukemia cell lines, the DMC interactions almost disappear, with further hypermethylation in DMCs.
Compared with normal HSC, we found in AML, the AML-specific H3K27ac marked regions form leukemia specific loops and transcription stripes in both cell lines and primary samples. Particularly in MLL-r primary leukemias, we found broad H3K27ac covered, hyperacetylated domains (10kb to 200kb). 22 such hyperacetylated domains were identified and associated with leukemogenic genes such as SATB1, ZEB2 and HOXA. All these domains formed distinct 3D micro TAD in the MLL-r primary leukemia in comparison with the HSPC, and CTCFs are not located at the border of these domains. Taken together, suggest active leukemia specific transcription created new 3D genomic interactions which is independent of cohesion-CTCF mediated loop extrusion. Interestingly, in HOXA cluster, we found a geneless DMC 1.3MB upstream of HOXA switched from Polycomb binding site to active enhancer site in the leukemia cells. By applying CRISPR/Cas9 editing, we found this canyon is essential for survival of HOXA high expressing leukemia cell lines like OCI-AML3 and MV4:11.
In summary, we found the 3D chromatin organization in human leukemia significantly alters in two opposite way 1. The significant loss of Polycomb marked DMC interactions caused by the DNA hypermethylation and 2. The leukemic specific hyperacetylated domains form its own distinct micro TAD and stripes in the 3D chromatin organization.
No relevant conflicts of interest to declare.
Author notes
Asterisk with author names denotes non-ASH members.

This feature is available to Subscribers Only
Sign In or Create an Account Close Modal