Abstract
Background: Epigenetic dysregulation is important for the pathogenesis of follicular lymphoma (FL). N6-methyladenosine (m6A) is the most common post-transcriptional modification of mRNA. The m6A modification affects a wide range of cellular processes, including RNA stability, export, splicing or translation, and is extensively involved in the development and progression of multiple non-hematological and hematological malignancies. However, the role of m6A modification in FL remain largely unknown.
Methods: We comprehensively evaluated the m6A modification patterns of 351 FL patients from three cohorts based on 16 m6A regulators and constructed the m6A gene signature the by unsupervised clustering analysis. The m6A score was then established using principal component analysis. The association between m6A modification patterns and prognostic implications, biological processes, and microenvironment characterizations in FL were further investigated.
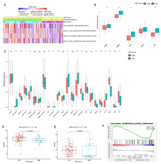
Results: A total of 16 m6A regulators were finally identified in this study, including 8 writers, 7 readers and one eraser. Two distinct m6A modification patterns, termed as m6A cluster A and m6A cluster B respectively, were identified based on the similarity displayed by the expression levels of 16 m6A regulators and the proportion of ambiguous clustering measure. Patients with m6A cluster A had significantly poorer survival than those with m6A cluster B (p=0.0085) and showed enrichment in cell cycle, DNA replication and mismatch repair biological processes. However, patients with m6A cluster B were markedly enriched in MAPK pathway, WNT pathway, mTOR pathway, natural killer cell mediated cototoxicity, cytokine-cytokine receptor interaction and T-cell receptor pathway. Additionally, myeloid dendritic cell and CD8 + T cell were significantly enriched in m6A cluster A, nevertheless CD4 + T cell was abundant in m6A cluster B. Base on the DEGs between m6A cluster A and m6A cluster B, a m6A gene signature was further constructed, namely m6A gene signature A and m6A gene signature B. Patients with m6A gene signature B experienced worse outcome than those with m6A gene signature A. Simultaneously, a m6A scoring model was also established to quantify the m6A modification pattern of individual patients with FL. Patients with low m6A score presented a prominent inferior survival than those with high m6A score (p< 0.0001). The median survival times for patients with low and high m6A score were 8.84 (95% confidence interval [CI]: 7.251-10.429) and 15.73 years (95% CI: 11.729-19.731), respectively. High m6A score group was remarkably riched in macrophage cell and CD4 + T cell infiltration, while low m6A score group exhibited significantly increased myeloid dendritic cell and CD8 + T cell infiltration, suggesting that m6A score could distinguish populations with distinct immune cell infiltration characteristics. GSVA analysis showed that the expression of genes involved in the immune and inflammatory response was significantly upregulated in low m6A score group. But we finally found that the CD8 + T cells in low m6A score group kept in a state of exhaustion, leading to that exhausted T cells were enriched in low m6A score group. The expression of PD-1 and PD-L1 in low m6A score group was also higher than those in high m6A score group. GSEA analysis showed that low m6A score group exhibited an enhanced IFN-γ response. Finally, we verified the value of the m6A score for predicting response to anti-PD-L1 antibody in external immunotherapy cohort (IMvigor210), and found that patients with low m6A score exhibited significantly clinical benefits and a markedly prolonged survival from anti-PD-L1 therapy.
Conclusions: This is the first time to comprehensively investigate the role of m6A modification in FL. The m6A score identifies a subset of follicular lymphoma harboring an exhausted tumor microenvironment and helps for the selection of patients for immunotherapy, guiding the personalized immunotherapy in FL.
No relevant conflicts of interest to declare.

This feature is available to Subscribers Only
Sign In or Create an Account Close Modal