Key Points
Specific HLA class II alleles are risk factors for cGVHD in HLA-identical female-to-male transplantat relying on full-length DBY presenting capability.
Full-length DBY complexed with HLA class II on vascular endothelium directly contribute to the antibody-mediated pathogenesis of cGVHD.
Abstract
Chronic graft-versus-host disease (cGVHD) is a multiorgan syndrome with clinical features resembling those of autoimmune diseases. Thus, understanding commonalities in the pathophysiology of cGVHD and autoimmune diseases, such as the presence of disease-risk HLA alleles, is imperative for developing novel therapies against cGVHD. Alloantibodies against H-Y antigens encoded on the Y-chromosome are well-described risk factors for cGVHD in female-to-male transplantation. However, because H-Y antigens generally localize intracellularly in the male reproductive organs, how they emerge at affected organ levels remains elusive. Here, by analyzing nationwide registry data stratified per donor–recipient sex, we identified specific HLA class II alleles that contributed to susceptibility to male cGVHD after transplantation from HLA-identical female siblings (HLA-DRB1∗15:02: hazard ratio, 1.28; 95% confidence interval, 1.03-1.58; P = .025). Coexpression of HLA-DRB1∗15:02 efficiently transported full-length H-Y antigens, especially DBY, to the surface. The presence of alloantibodies against DBY/HLA class II complexes significantly predicted the occurrence of cGVHD (68.8% vs 31.7% at 1 year; P = .002). Notably, the ability of HLA class II molecules to transport and present DBY to alloantibodies was closely associated with the susceptibility of HLA class II alleles to cGVHD. DBY specifically colocalized with HLA class II molecules on the dermal vascular endothelium in cGVHD and provoked complement-dependent cytotoxicity. Moreover, these complexes were observed in some male leukemic cells. Altogether, these findings suggest that vascular endothelial cells facilitate alloantibody-mediated cGVHD and highlight that alloantibodies against DBY/HLA class II complexes could be common targets for cGVHD and a graft-versus-leukemia effect.
Introduction
Chronic graft-versus-host disease (cGVHD), a pleomorphic autoimmune and alloimmune disorder, remains the leading cause of late morbidity and nonrelapse mortality after allogeneic hematopoietic stem cell transplantation (allo-HCT). Although mouse models and clinical studies have shown that donor T- and B-cell immune dysregulation and aberrant macrophage activation are key factors in the pathogenesis of cGVHD,1,2 the target cells or antigens in affected tissues remain elusive. Moreover, no cGVHD mouse model has adequately replicated all of the clinical and pathological features observed in humans.3,4 Therefore, understanding the complex pathophysiology of cGVHD by focusing on immune cell targets and using human samples is critical for the development of effective novel therapies.
Among the risk factors for cGVHD,5,6 allo-HCT in male recipients from female donors (F-to-M HCT) has been widely associated with B-cell dysregulation characterized by the emergence of alloantibodies directed against Y-chromosome–encoded epitopes (H-Y antigens).7-9 H-Y antigens, which mainly consist of DBY, EIF1AY, RPS4Y, UTY, and ZFY, are a group of minor histocompatibility antigens encoded on the male-specific region of the Y-chromosome. Previous studies have shown that the detection of plasma immunoglobulin G (IgG) antibodies against H-Y antigens at 3 months after F-to-M HCT is a powerful predictor of the occurrence of cGVHD and nonrelapse mortality.8 Notably, the presence of H-Y antibodies is significantly associated with the maintenance of disease remission,7 indicating that H-Y antibodies play an important role in both cGVHD and the graft-versus-leukemia (GVL) effect. However, H-Y antigens are intracellularly functional proteins involved in transcription and translation that lack a transmembrane region and are not released from cells.10,11 Furthermore, H-Y antigens are mainly expressed at the protein level in the male reproductive organs and other organs such as the heart, both of which are not typically affected by cGVHD.12,13 Ultimately, the exact mechanism by which H-Y antigens emerge on the surface of the affected organs remains unknown.
In contrast to acute GVHD (aGVHD), cGVHD have several clinical features that resemble autoimmune disorders, such as scleroderma.14 Autoimmune diseases have been closely associated with HLA class II alleles.15 Recent reports have described a novel mechanism wherein self-antigens complexed with HLA class II molecules serve as potent autoantibody targets in major autoimmune diseases.16-20 In this mechanism, HLA class II molecules can form complexes with intracellular misfolded proteins and transport them to the cell surface without fragmenting them into peptides. Self-molecules complexed with HLA class II molecules of disease-risk alleles are efficiently recognized and targeted by autoantibodies. Otherwise, autoantibodies do not react to those complexed with HLA alleles, which are not associated with disease susceptibility. The transfer of cells that express self-antigens/HLA class II complexes induces autoantibody production in mice.21 These findings highlight the crucial role of susceptible HLA class II alleles underlying autoantibody production in autoimmune diseases.
Here, we first aimed to identify specific HLA class II alleles that contributed to susceptibility to cGVHD after transplantation from HLA-identical siblings using nationwide registry data stratified per donor–recipient sex. We then evaluated whether the proven HLA class II risk alleles in F-to-M HCT transport full length H-Y antigens to the cell surface and whether these were targeted by alloantibodies in patients with cGVHD. Our findings revealed that DBY protein complexed with HLA class II molecules on the vascular endothelium is a critical target in the early stages of antibody-mediated cGVHD and provide a possible explanation for why cGVHD can induce the GVL effect.
Methods
Data collection
The clinical data of recipients of HCT were obtained from the Japanese national database (Transplant Registry Unified Management Program, TRUMP) and provided by the Japan Society for Transplantation and Cellular Therapy (JSTCT) and the Japanese Data Center for Hematopoietic Cell Transplantation.22,23 We included adult patients (aged ≥18 years) who received their first graft from an HLA-identical sibling donor between 2001 and 2019, achieved neutrophil engraftment, and survived for at least 100 days. HLA-A, -B, -C, and -DR allele data were available for all donors and recipients. Patients without hematological disorders or for whom insufficient information on HLAs and cGVHD was available were excluded. Patients who failed to achieve remission before and after transplantation were also excluded to focus on the effect of donor-derived antibodies on cGVHD development. We defined myeloablative condition regimens as described previously.24 Grade 2 to 4 aGVHD and cGVHD were diagnosed by the attending physicians based on the standard criteria.25,26 The F-to-M cohort was defined as male patients who received transplantation from HLA-identical female sibling donors. This study was approved by the data management committees of TRUMP and by the institutional review board of the Jichi Medical University.
Human samples
Plasma (n = 143), skin biopsy specimens (n = 7 individuals), and leukemia cells (n = 14 individuals) were obtained from Jichi Medical University Hospital (Tochigi, Japan) and Jichi Medical University Saitama Medical Center (Saitama, Japan). This study was conducted in accordance with the ethical principles stated in the Declaration of Helsinki and approved by the Bioethics Committee for Epidemiologic Research, Jichi Medical University. Written informed consent was obtained from all individuals included in the analyses.
Plasmids
We purchased pSI mammalian expression vector and pCAG-GFP vector from Promega and Addgene, respectively. Full-length complementary DNA (cDNA) for DBY isoform 1, EIFA1Y, RPS4Y1, UTY, and ZFY were obtained from Horizon. Owing to the lack of commercially available anti–H-Y antibodies appropriate for flow cytometry, we cloned cDNA using polymerase chain reaction, and added a FLAG-tag (DYKDDDDK) at the N-terminus and a Myc-tag (EQKLISEDL) at the C-terminus. cDNA were ligated into the EcoR I and Not I sites of the pSI vector using the DNA ligation kit (Takara Bio). DBY isoforms 2 and 3 were generated from pSI-FLAG-DBY (isoform 1)–Myc using the In-Fusion HD Cloning Kit (Takara Bio). The gene constructs of HLA-DRA1∗01:01, HLA-DRB1∗15:01, HLA-DQA1∗01:01, HLA-DQB1∗05:01, and invariant chain (Ii) were purchased from Eurofins Genomics. The sequence of HLA-DRB1 alleles was confirmed using the IMGT/HLA database. HLA-DRB1 alleles obtained from >5 patients in the F-to-M cohort of TRUMP were generated from HLA-DRB1∗15:01 using the In-Fusion HD cloning kit and KOD-Plus-Mutagenesis kit (TOYOBO). These amplified fragments of each HLA-DRB1 and Ii were cloned into the EcoR I/Not I site of the pSI Vector. These expression plasmids were transformed into Escherichia coli DH5α (Takara Bio) and cultured in Luria-Bertani broth (Sigma-Aldrich) supplemented with ampicillin (Sigma-Aldrich) at 37 °C. These plasmids were prepared using NucleoBond Xtra Maxi (Takara Bio) per the manufacturer’s instructions.
Transfection of H-Y antigens and HLA-DR alleles
293T cells were cultured in 24-well cell culture plates for 24 hours. After the cells reached 70% to 80% confluency, they were transfected with plasmid DNA (full-length H-Y antigens, HLA-DRA∗01:01, each HLA-DRB1 allele, and GFP) using Lipofectamine 3000 (Thermo Fisher Scientific) per the manufacturer’s instructions. The cells were collected 2 days after transfection and analyzed via flow cytometry, immunoblotting, and in situ proximity ligation assays (PLAs).
Analysis of antibodies against DBY/HLA class II complexes
Full-length DBY, HLA-DRA∗01:01, each HLA-DRB1 allele, GFP or HLA-DRA∗01:01, each HLA-DRB1 allele, and GFP were transfected into 293T cells. Transfected cells were washed twice in Hanks balanced salt solution (Thermo Fisher Scientific) containing 0.1% bovine serum albumin. After dead-cell staining and Fc blocking, the transfected cells were incubated with patient plasma (dilution, 1:50) for 1 hour on ice, followed by labeling with allophycocyanin-goat antihuman IgG (Jackson ImmunoResearch; dilution, 1:50) for 30 minutes at room temperature (25 °C). Subsequently, the stained cells were washed twice and analyzed via flow cytometry. Anti-DBY/HLA class II complex antibody titers were calculated by subtracting the mean fluorescence intensities (MFIs) of IgG binding to GFP+ cells transfected with HLA-DRB1∗15:02 alone from the MFIs of IgG binding to GFP+ cells transfected with DBY and HLA-DRB1∗15:02. The cutoff value was set at the 95th percentile of the MFIs, except for F-to-M HCT.
Effects of different HLA-DRB1 alleles on the expression levels of DBY/HLA class II complexes and the amount of antibody binding to the DBY/HLA class II complexes
Full-length H-Y, HLA-DRA∗01:01, each HLA-DRB1 allele, and GFP were transfected into 293T cells. We selected 22 HLA-DRB1 alleles from >5 patients in the F-to-M cohort of TRUMP. We compared the expression levels of H-Y antigens on the cell surface using flow cytometry. Next, alloantibodies binding to DBY/HLA class II complexes in each HLA-DRB1 allele were analyzed using plasma from male patients with cGVHD collected 3 months after allo-HCT. Lastly, we assessed the association between the amount of DBY/HLA class II complexes and antibodies binding to the DBY/HLA class II complexes using the Pearson product-moment correlation coefficient.
Statistical analyses
The cumulative incidences of aGVHD and cGVHD were measured from the time of transplantation until the occurrence of aGVHD and cGVHD without relapse or death as competing risks, and they were assessed using the method by Gray. Multivariate analysis was performed using the Fine-Gray method. Patient age (linear), performance status, condition regimen, source of stem cells, GVHD prophylaxis, years of transplantation (2001-2010 or 2011-2019), and the presence of each HLA-DRB1 allele with a frequency of >5% were subjected to multivariate analysis. All statistical analyses were performed using EZR (version 1.55, Jichi Medical University Saitama Medical Center).27 In vitro analyses were performed using Prism 7.0 software (GraphPad). The unpaired 2-tailed Student t test in Prism 7.0 was used to compare the means of 2 groups. In all figures, error bars represent the standard deviation of the mean. P values < .05 indicate statistical significance. Additional methods are available in the supplemental Methods; available on the Blood website.
Results
Specific HLA class II alleles influence the development of cGVHD after allo-HCT in male recipients from HLA-identical female sibling donors
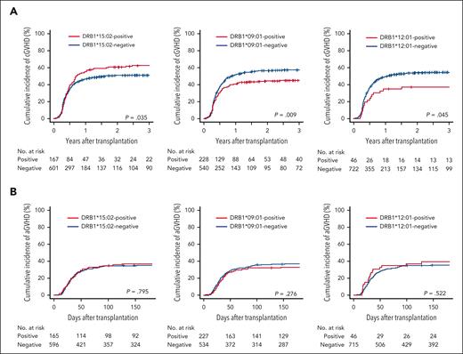
First, using a Japanese national database, we analyzed the data of 768 patients in the F-to-M cohort to determine whether HLA class II alleles influence the development of cGVHD (Table 1). The F-to-M cohort was selected to eliminate the potential effects of HLA mismatches on cGVHD. Interestingly, a multivariate analysis showed that the HLA-DRB1∗15:02–positive groups were at significantly high risk of cGVHD (hazard ratio [HR], 1.28; 95% confidence interval [CI], 1.03- to 1.58; P = .025). Conversely, the HLA-DRB1∗09:01–positive groups were at significantly low risk of cGVHD (HR, 0.74; 95% CI, 0.59-0.93; P = .010), and the HLA-DRB1∗12:01–positive groups were at borderline of having statistically significant risk (HR, 0.63; 95% CI, 0.39-1.01; P = .053) (Table 2). The HLA-DRB1∗15:02–positive groups had a higher cumulative incidence of cGVHD than the HLA-DRB1∗15:02–negative groups (P = .035), whereas the HLA-DRB1∗09:01– and HLA-DRB1∗12:01–positive groups had a lower cumulative incidence of cGVHD than the HLA-DRB1∗09:01– and HLA-DRB1∗12:01–negative groups, respectively (P = .009 and P = .045, respectively; Figure 1A). Although preceding aGVHD is a leading risk factor for cGVHD,5,6 the cumulative incidence of grade 2 to 4 aGVHD did not differ between the HLA-DR allele–positive and –negative groups (Figure 1B).
Clinical characteristics of male recipients undergoing transplantation from HLA-identical female sibling donors (F-to-M cohort) (n = 768)
| Patient variable . | N . | (%) . |
|---|---|---|
| Recipient age in y, median (range) | 44 (18-72) | |
| ≥50 | 303 | 39.5 |
| Diagnosis | ||
| Leukemia | 496 | 64.6 |
| Myelodysplastic syndrome | 99 | 12.9 |
| Lymphoma | 72 | 9.4 |
| Aplastic anemia | 42 | 5.5 |
| Adult T-cell leukemia/lymphoma | 34 | 4.4 |
| Myeloproliferative neoplasms | 20 | 2.6 |
| Others | 5 | 0.7 |
| Performance status | ||
| 0-1 | 724 | 94.3 |
| 2-4 | 44 | 5.7 |
| ABO mismatch | ||
| Match | 466 | 60.7 |
| Major | 132 | 17.2 |
| Minor | 128 | 16.7 |
| Major minor | 42 | 5.5 |
| Conditioning | ||
| Myeloablative | 547 | 71.2 |
| Reduced intensity | 221 | 28.8 |
| Source of stem cells | ||
| BM | 245 | 31.9 |
| PB | 522 | 68.0 |
| BM + PB | 1 | 0.1 |
| GVHD prophylaxis | ||
| Cyclosporine based | 598 | 77.9 |
| Cyclosporine + MTX | 552 | |
| Cyclosporine + MMF | 18 | |
| Cyclosporine + corticosteroid | 4 | |
| Others | 24 | |
| Tacrolimus-based | 160 | 20.8 |
| Tacrolimus + MTX | 142 | |
| Tacrolimus + MMF | 6 | |
| Tacrolimus + corticosteroid | 1 | |
| Others | 11 | |
| Missing | 10 | 1.3 |
| Years of transplantation | ||
| 2001-2010 | 124 | 16.1 |
| 2011-2019 | 644 | 83.9 |
| Patient variable . | N . | (%) . |
|---|---|---|
| Recipient age in y, median (range) | 44 (18-72) | |
| ≥50 | 303 | 39.5 |
| Diagnosis | ||
| Leukemia | 496 | 64.6 |
| Myelodysplastic syndrome | 99 | 12.9 |
| Lymphoma | 72 | 9.4 |
| Aplastic anemia | 42 | 5.5 |
| Adult T-cell leukemia/lymphoma | 34 | 4.4 |
| Myeloproliferative neoplasms | 20 | 2.6 |
| Others | 5 | 0.7 |
| Performance status | ||
| 0-1 | 724 | 94.3 |
| 2-4 | 44 | 5.7 |
| ABO mismatch | ||
| Match | 466 | 60.7 |
| Major | 132 | 17.2 |
| Minor | 128 | 16.7 |
| Major minor | 42 | 5.5 |
| Conditioning | ||
| Myeloablative | 547 | 71.2 |
| Reduced intensity | 221 | 28.8 |
| Source of stem cells | ||
| BM | 245 | 31.9 |
| PB | 522 | 68.0 |
| BM + PB | 1 | 0.1 |
| GVHD prophylaxis | ||
| Cyclosporine based | 598 | 77.9 |
| Cyclosporine + MTX | 552 | |
| Cyclosporine + MMF | 18 | |
| Cyclosporine + corticosteroid | 4 | |
| Others | 24 | |
| Tacrolimus-based | 160 | 20.8 |
| Tacrolimus + MTX | 142 | |
| Tacrolimus + MMF | 6 | |
| Tacrolimus + corticosteroid | 1 | |
| Others | 11 | |
| Missing | 10 | 1.3 |
| Years of transplantation | ||
| 2001-2010 | 124 | 16.1 |
| 2011-2019 | 644 | 83.9 |
F-to-M cohort indicates hematopoietic cell transplantation of male recipients with HLA-identical female sibling donors.
BM, bone marrow; MMF, mycophenolate mofetil; MTX, methotrexate; PB, peripheral blood.
The effect of HLA-DR alleles on cGVHD development (F-to-M cohort)
| HLA-DR alleles . | n . | Frequency (%) . | Cumulative incidence of cGVHD . | ||
|---|---|---|---|---|---|
| HR . | 95% CI . | P value . | |||
| DRB1∗01:01 | 74 | 9.6 | 0.84 | (0.58-1.21) | .34 |
| DRB1∗04:03 | 42 | 5.5 | 1.08 | (0.71-1.66) | .72 |
| DRB1∗04:05 | 173 | 22.5 | 0.80 | (0.63-1.02) | .068 |
| DRB1∗04:06 | 46 | 6.0 | 0.86 | (0.56-1.35) | .52 |
| DRB1∗08:02 | 44 | 5.7 | 1.01 | (0.64-1.60) | .95 |
| DRB1∗08:03 | 104 | 13.5 | 1.02 | (0.78-1.34) | .89 |
| DRB1∗09:01 | 228 | 29.7 | 0.74 | (0.59-0.93) | .010 |
| DRB1∗11:01 | 45 | 5.9 | 1.14 | (0.75-1.74) | .53 |
| DRB1∗12:01 | 46 | 6.0 | 0.63 | (0.39-1.01) | .053 |
| DRB1∗13:02 | 81 | 10.5 | 1.16 | (0.84-1.60) | .36 |
| DRB1∗14:54 | 47 | 6.1 | 1.36 | (0.89-2.07) | .15 |
| DRB1∗15:01 | 130 | 16.9 | 1.11 | (0.86-1.42) | .43 |
| DRB1∗15:02 | 167 | 21.7 | 1.28 | (1.03-1.58) | .025 |
| HLA-DR alleles . | n . | Frequency (%) . | Cumulative incidence of cGVHD . | ||
|---|---|---|---|---|---|
| HR . | 95% CI . | P value . | |||
| DRB1∗01:01 | 74 | 9.6 | 0.84 | (0.58-1.21) | .34 |
| DRB1∗04:03 | 42 | 5.5 | 1.08 | (0.71-1.66) | .72 |
| DRB1∗04:05 | 173 | 22.5 | 0.80 | (0.63-1.02) | .068 |
| DRB1∗04:06 | 46 | 6.0 | 0.86 | (0.56-1.35) | .52 |
| DRB1∗08:02 | 44 | 5.7 | 1.01 | (0.64-1.60) | .95 |
| DRB1∗08:03 | 104 | 13.5 | 1.02 | (0.78-1.34) | .89 |
| DRB1∗09:01 | 228 | 29.7 | 0.74 | (0.59-0.93) | .010 |
| DRB1∗11:01 | 45 | 5.9 | 1.14 | (0.75-1.74) | .53 |
| DRB1∗12:01 | 46 | 6.0 | 0.63 | (0.39-1.01) | .053 |
| DRB1∗13:02 | 81 | 10.5 | 1.16 | (0.84-1.60) | .36 |
| DRB1∗14:54 | 47 | 6.1 | 1.36 | (0.89-2.07) | .15 |
| DRB1∗15:01 | 130 | 16.9 | 1.11 | (0.86-1.42) | .43 |
| DRB1∗15:02 | 167 | 21.7 | 1.28 | (1.03-1.58) | .025 |
The effect of each HLA-DR allele on the development of cGVHD was calculated by the Fine-Gray method.
HLA-DRB1∗15:02, HLA-DRB1∗09:01, and HLA-DRB1∗12:01 are correlated with the development of cGVHD in the F-to-M cohort. (A-B) Cumulative incidence of cGVHD (A) and aGVHD (B) in the F-to-M cohort. The cumulative incidence of cGVHD at 1 year and grade 2-4 aGVHD at 100 days were 55.1% (95% CI, 47.2-62.3) vs 46.6% (95% CI, 42.5-50.5) and 34.5% (95% CI, 27.4-41.8) vs 34.7% (95% CI, 30.9-38.6) in the HLA-DRB1∗15:02–positive (red line) vs –negative groups (blue line), respectively (left). Similarly, the cumulative incidence of cGVHD and grade 2-4 aGVHD were 40.4% (95% CI, 34.0-46.7) vs 51.8% (95% CI, 47.5-56.0) and 32.2% (95% CI, 26.2-38.3) vs 35.8% (95% CI, 31.7-39.8) in the HLA-DRB1∗09:01–positive (red line) vs –negative groups (blue line), respectively (middle). The cumulative incidence of cGVHD and grade 2-4 aGVHD were 34.8% (95% CI, 21.3-48.6) vs 49.3% (95% CI, 45.6-52.9) and 37.0% (95% CI, 23.2-50.8) vs 34.5% (95% CI, 31.1-38.0) in the HLA-DRB1∗12:01–positive (red line) vs –negative groups (blue line), respectively (right).
HLA-DRB1∗15:02, HLA-DRB1∗09:01, and HLA-DRB1∗12:01 are correlated with the development of cGVHD in the F-to-M cohort. (A-B) Cumulative incidence of cGVHD (A) and aGVHD (B) in the F-to-M cohort. The cumulative incidence of cGVHD at 1 year and grade 2-4 aGVHD at 100 days were 55.1% (95% CI, 47.2-62.3) vs 46.6% (95% CI, 42.5-50.5) and 34.5% (95% CI, 27.4-41.8) vs 34.7% (95% CI, 30.9-38.6) in the HLA-DRB1∗15:02–positive (red line) vs –negative groups (blue line), respectively (left). Similarly, the cumulative incidence of cGVHD and grade 2-4 aGVHD were 40.4% (95% CI, 34.0-46.7) vs 51.8% (95% CI, 47.5-56.0) and 32.2% (95% CI, 26.2-38.3) vs 35.8% (95% CI, 31.7-39.8) in the HLA-DRB1∗09:01–positive (red line) vs –negative groups (blue line), respectively (middle). The cumulative incidence of cGVHD and grade 2-4 aGVHD were 34.8% (95% CI, 21.3-48.6) vs 49.3% (95% CI, 45.6-52.9) and 37.0% (95% CI, 23.2-50.8) vs 34.5% (95% CI, 31.1-38.0) in the HLA-DRB1∗12:01–positive (red line) vs –negative groups (blue line), respectively (right).
Similar analyses of other donor–recipient sex cohorts (supplemental Tables 1-3) revealed that the M-to-M cohort had a lower cumulative incidence of cGVHD than the F-to-M cohort (supplemental Figure 1A). Moreover, HLA-DR alleles did not affect the incidence of cGVHD in the M-to-M cohort (supplemental Figure 1B; supplemental Table 4). Among female recipients, HLA-DRB1∗11:01 increased the risk of cGVHD, whereas HLA-DRB1∗08:03 decreased the risk of cGVHD in the M-to-F cohort (supplemental Tables 5-6). These findings indicate that HLA-DRB1∗15:02, HLA-DRB1∗09:01, and HLA-DRB1∗12:01 are uniquely associated with the development of cGVHD in F-to-M HCT through an aGVHD-independent mechanism. Furthermore, the association between HLA-DR alleles and cGVHD was not confined to F-to-M HCT.
Intracellular full-length DBY protein presents on the cell surface by forming a complex with HLA class II molecules
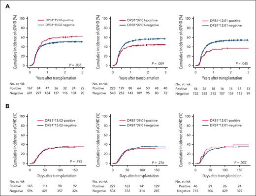
Next, we investigated whether the cGVHD-susceptible HLA-DR alleles play an essential role in transporting full-length H-Y antigens to the cell surface. Each H-Y antigen was transfected into 293T cells with and without either HLA-DRB1∗15:02, HLA-DRB1∗09:01, or HLA-DRB1∗12:01. None of the H-Y antigens were detected on the cell surface when transfected alone. In contrast, all H-Y antigens were detected on the cell surface when they were cotransfected with HLA-DRB1∗15:02, and DBY isoform 1 was most strongly expressed. Cells cotransfected with HLA-DRB1∗09:01 or HLA-DRB1∗12:01 exhibited considerably less expression of surface DBY (Figure 2A; supplemental Figures 2A-B). Evidence has shown that DBY antibodies in plasma are the most powerful predictor of cGVHD.8 DBY has also been reported to be targeted by CD4+ T cells, which promote anti-DBY antibody production by B cells.28,29 Therefore, DBY has the highest potential for explaining why specific HLA class II alleles were associated with the cGVHD development.
HLA class II molecules transport DBY protein to the cell surface without fragmenting into peptides. (A) Flow cytometry of cell surface expression of H-Y antigens (DBY, EIF1AY, RPS4Y, UTY, and ZFY). Mock (shaded histogram), H-Y antigens (blue line), or H-Y antigens with HLA-DRB1∗15:02, HLA-DRB1∗09:01, or HLA-DRB1∗12:01 (red line) were transfected into 293T cells. All H-Y antigens were fused with FLAG-tag at the N-terminus and detected using the anti-FLAG-tag antibody. The results of cell surface analyses are shown. (B) Coimmunoprecipitation (Co-IP) assay of protein–protein interactions between full-length DBY and HLA-DRB1∗15:02. DBY was fused with FLAG-tag at the N-terminus and Myc-tag at the C-terminus. FLAG-DBY-Myc with HLA-DRB1∗15:02, FLAG-DBY-Myc, HLA-DRB1∗15:02, or mock was transfected into 293T cells. Transfected cells were lysed, and the Co-IP assay was performed using anti-HLA-DR antibody (left) and anti-FLAG-tag antibody (right). The resulting IP was blotted with the indicated antibodies. (C) PLAs to visualize protein–protein interactions between Myc-tagged DBY and HLA-DR. Colocalization of Myc-tagged DBY and HLA-DR induced PLA signals (red). Mock (upper left) or Myc-tagged DBY with HLA-DRB1∗15:02 (upper right), HLA-DRB1∗09:01(lower left), or HLA-DRB1∗12:01 (lower right) was transfected into 293T cells and analyzed. Nuclei were stained with DAPI. (D) Flow cytometry of cell surface DBY expression with or without Ii. Mock (shaded histogram), Ii with DBY and HLA class II (blue line), or DBY with HLA class II (red line) was transfected into 293T cells. Analyses of HLA-DRB1∗15:02 (left), HLA-DRB1∗09:01 (middle), and HLA-DRB1∗12:01 (right) are shown. Mock: pSI vector. Scale bars: 20 μm (C). Original magnification, ×400 (C). All data are representative of 3 independent experiments. DAPI, 4',6-diamidino-2-phenylindole.
HLA class II molecules transport DBY protein to the cell surface without fragmenting into peptides. (A) Flow cytometry of cell surface expression of H-Y antigens (DBY, EIF1AY, RPS4Y, UTY, and ZFY). Mock (shaded histogram), H-Y antigens (blue line), or H-Y antigens with HLA-DRB1∗15:02, HLA-DRB1∗09:01, or HLA-DRB1∗12:01 (red line) were transfected into 293T cells. All H-Y antigens were fused with FLAG-tag at the N-terminus and detected using the anti-FLAG-tag antibody. The results of cell surface analyses are shown. (B) Coimmunoprecipitation (Co-IP) assay of protein–protein interactions between full-length DBY and HLA-DRB1∗15:02. DBY was fused with FLAG-tag at the N-terminus and Myc-tag at the C-terminus. FLAG-DBY-Myc with HLA-DRB1∗15:02, FLAG-DBY-Myc, HLA-DRB1∗15:02, or mock was transfected into 293T cells. Transfected cells were lysed, and the Co-IP assay was performed using anti-HLA-DR antibody (left) and anti-FLAG-tag antibody (right). The resulting IP was blotted with the indicated antibodies. (C) PLAs to visualize protein–protein interactions between Myc-tagged DBY and HLA-DR. Colocalization of Myc-tagged DBY and HLA-DR induced PLA signals (red). Mock (upper left) or Myc-tagged DBY with HLA-DRB1∗15:02 (upper right), HLA-DRB1∗09:01(lower left), or HLA-DRB1∗12:01 (lower right) was transfected into 293T cells and analyzed. Nuclei were stained with DAPI. (D) Flow cytometry of cell surface DBY expression with or without Ii. Mock (shaded histogram), Ii with DBY and HLA class II (blue line), or DBY with HLA class II (red line) was transfected into 293T cells. Analyses of HLA-DRB1∗15:02 (left), HLA-DRB1∗09:01 (middle), and HLA-DRB1∗12:01 (right) are shown. Mock: pSI vector. Scale bars: 20 μm (C). Original magnification, ×400 (C). All data are representative of 3 independent experiments. DAPI, 4',6-diamidino-2-phenylindole.
Next, we determined whether full-length DBY proteins, rather than fragmented DBY peptides, form a complex with HLA class II molecules using the coimmunoprecipitation assay. Immunoprecipitation with HLA-DR led to the detection of full-length 73-kDa DBY in cells transfected with DBY and HLA-DRB1∗15:02, but not in the cells transfected with DBY along with either HLA-DRB1∗09:01 or HLA-DRB1∗12:01. Similarly, only HLA-DRB1∗15:02 was coimmunoprecipitated with DBY from the transfectants (Figure 2B; supplemental Figures 2C-D). To further confirm the colocalization of full-length DBY and HLA class II, we performed in situ PLAs. We could detect PLA signals when the 2 antigens were <40 nm apart.30 Strong PLA signals between DBY and HLA-DR were only detected in cells transfected with DBY and HLA-DRB1∗15:02 (Figure 2C). Although 3 DBY isoforms have been described, the surface expression level of these isoforms was similar in each HLA-DR allele (supplemental Figures 2E-F). Therefore, DBY isoform 1 was used in subsequent experiments. The Ii serves as a chaperon for newly synthesized HLA class II molecules by preventing the loading of peptides or misfolded proteins in the endoplasmic reticulum.31 Binding of Ii with HLA-DRB1∗09:01 and HLA-DRB1∗12:01 blocked the surface expression of DBY. However, HLA-DRB1∗15:02 could efficiently transport DBY to the cell surface in the presence of Ii. Similar results were also observed for HLA-DRB1∗15:01 and HLA-DQB1∗05:01, which reportedly present the DBY peptide to CD4+ T cells (Figure 2D; supplemental Figures 2G-H).28,32 These findings indicate that full-length H-Y antigens, especially DBY, emerge on the cell surface by forming complexes with HLA-DRB1∗15:02, and the affinity of DBY is stronger for HLA class II molecules than that of Ii.
The presence of alloantibodies against DBY complexed with HLA class II molecules increases the risk of cGVHD
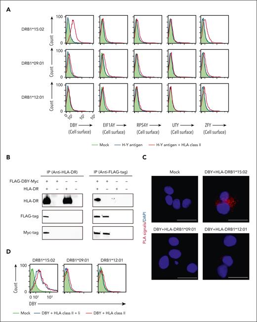
Given that patients who received transplantation are at risk of acquiring anti-HLA antibodies through blood transfusion,33 we compared plasma IgG against DBY/HLA-DRB1∗15:02 complexes and HLA-DRB1∗15:02 alone. Anti-HLA-DRB1∗15:02 antibodies were observed in some patients, regardless of whether they developed cGVHD. However, in patients with cGVHD, MFIs of plasma IgG antibodies against DBY/HLA-DRB1∗15:02 complexes were higher than those against HLA-DRB1∗15:02 alone, indicating the presence of specific antibodies against DBY/HLA class II complexes in cGVHD (Figure 3A).
Presence of DBY/HLA class II complex antibody is a risk factor for cGVHD development in F-to-M HCT. (A) Flow cytometry of plasma antibodies binding to DBY complexed with HLA class II molecules in patients after F-to-M HCT. Diluted plasma was incubated with 293T cells transfected with mock (shaded histogram), HLA-DRB1∗15:02 (blue line), or DBY and HLA-DRB1∗15:02 (red line). IgG antibody binding to the transfected cells was assessed by staining with antihuman IgG antibody. Patients 1 to 6 (upper 6 histograms) did not develop cGVHD, whereas patients 7 to 12 (lower 6 histograms) developed cGVHD after F-to-M HCT. (B) Comparison of the titers of anti-DBY/HLA class II complex antibodies between F-to-M and other HCTs (M-to-M, M-to-F, and F-to-F) at 3 months after allo-HCT. The cutoff value was determined by the 95th percentiles of MFIs, except for F-to-M HCT. The dashed line shows the cutoff value for the MFIs. Individuals who underwent M-to-M, M-to-F, or F-to-F HCT are indicated by blue circles, whereas those who underwent F-to-M HCT are indicated by orange circles. (C) Cumulative incidence of cGVHD based on the presence of anti-DBY/HLA class II complex antibodies after F-to-M HCT. The Gray test was used to compare the anti-DBY/HLA class II complex antibody–positive (red line) or –negative (blue line) groups. (D) Relationships between the titers of anti-DBY/HLA class II complex antibodies and those of anti-DBY antibodies. The cutoff value was determined by the 95th percentiles of the MFIs and optical density (OD) values, except for F-to-M HCT. Dashed lines show the cutoff values for the MFIs and OD values. The circles indicate individuals. Mock: pSI vector.
Presence of DBY/HLA class II complex antibody is a risk factor for cGVHD development in F-to-M HCT. (A) Flow cytometry of plasma antibodies binding to DBY complexed with HLA class II molecules in patients after F-to-M HCT. Diluted plasma was incubated with 293T cells transfected with mock (shaded histogram), HLA-DRB1∗15:02 (blue line), or DBY and HLA-DRB1∗15:02 (red line). IgG antibody binding to the transfected cells was assessed by staining with antihuman IgG antibody. Patients 1 to 6 (upper 6 histograms) did not develop cGVHD, whereas patients 7 to 12 (lower 6 histograms) developed cGVHD after F-to-M HCT. (B) Comparison of the titers of anti-DBY/HLA class II complex antibodies between F-to-M and other HCTs (M-to-M, M-to-F, and F-to-F) at 3 months after allo-HCT. The cutoff value was determined by the 95th percentiles of MFIs, except for F-to-M HCT. The dashed line shows the cutoff value for the MFIs. Individuals who underwent M-to-M, M-to-F, or F-to-F HCT are indicated by blue circles, whereas those who underwent F-to-M HCT are indicated by orange circles. (C) Cumulative incidence of cGVHD based on the presence of anti-DBY/HLA class II complex antibodies after F-to-M HCT. The Gray test was used to compare the anti-DBY/HLA class II complex antibody–positive (red line) or –negative (blue line) groups. (D) Relationships between the titers of anti-DBY/HLA class II complex antibodies and those of anti-DBY antibodies. The cutoff value was determined by the 95th percentiles of the MFIs and optical density (OD) values, except for F-to-M HCT. Dashed lines show the cutoff values for the MFIs and OD values. The circles indicate individuals. Mock: pSI vector.
We then investigated whether the appearance of antibodies against DBY/HLA class II complexes increased the risk of cGVHD. A total of 143 plasma samples collected from our hospitals were analyzed 3 months after transplantation. Among the 73 patients who underwent F-to-M HCT, 32 (43.8%) were identified as positive for anti-DBY/HLA class II complex antibodies (Figure 3B). The cumulative incidence of cGVHD in patients who were positive for the antibodies was higher than in patients who were negative (68.8% [95% CI, 48.8-82.2] vs 31.7% [95% CI, 17.5-46.9] at 1 year; P = .002) (Figure 3C). Furthermore, the positivity rates for anti-DBY/HLA class II complex antibodies were compared with those for anti-DBY antibodies within the same cohort. Accordingly, 18 (24.7%) of 73 patients possessed anti-DBY/HLA class II complex and anti-DBY antibodies. However, 14 patients (19.1%) possessed only anti-DBY/HLA complex antibodies, and most of them later developed cGVHD (Figure 3D). These findings suggest that DBY/HLA class II complexes possess their own alloantibody epitopes in addition to the epitopes that they share with the entire 660–amino acid plate-bound DBY isoform 1.
HLA class II allele differences influence alloantibody recognition of DBY/HLA class II complexes, which was directly associated with cGVHD development
Although the cell surface expression levels of HLA-DR alleles did not differ from each other, those of DBY markedly varied depending on the HLA-DR alleles, with HLA-DRB1∗15:02 inducing the highest expression of DBY (Figures 4A-B). The binding affinity of the HLA-DRB1 alleles to DBY epitopes was analyzed using NetMHCIIpan 4.0, which defines strong binding epitopes based on percentage ranks <1%.34 The analysis showed that HLA-DRB1∗15:02 had the strongest binding epitope (supplemental Table 7). Moreover, the reactivities of alloantibodies from patients with cGVHD against DBY/HLA class II complexes were also affected by HLA-DR alleles, which were correlated with the surface expression levels of DBY (r = 0.702 [95% CI, 0.398-0.867]; P < .001) (Figures 4C-D). Notably, alloantibodies from patients with cGVHD had the strongest binding affinity to DBY complexed with HLA-DRB1∗15:02. HLA-DRB1∗09:01, and HLA-DRB1∗12:01 induced the lowest expression of DBY and were least recognizable by the alloantibodies. Although other H-Y antigens also formed complexes with HLA-DR alleles, their surface expression levels were far less than those of DBY, and neither HLA-DRB1∗15:02, HLA-DRB1∗09:01, nor HLA-DRB1∗12:01 exhibited either the highest or lowest expression (supplemental Figures 3A-D). These findings indicate that the formation of DBY/HLA class II complexes on the cell surface underlies the susceptibility to cGVHD conferred by HLA-DR alleles and directly affects the development of cGVHD.
HLA-DRB1 allele differences affect DBY/HLA class II complex formation and reactivities of alloantibodies from cGVHD patients to DBY/HLA class II complexes. (A-B) Effect of HLA class II alleles on the expression levels of HLA-DR and DBY/HLA class II complexes. Different HLA-DRB1 alleles and DBY were transfected into 293T cells and analyzed via flow cytometry. Bar plots indicate the MFIs for each HLA-DR (A) and DBY complexed with HLA class II molecules (B). The MFIs are presented as the mean ± standard deviation (SD) of 3 independent experiments. (C) Affinity of plasma alloantibodies from patients with cGVHD to DBY/HLA class II complexes. Bar plots indicate the MFIs for anti-DBY/HLA class II complex antibodies. The MFIs are presented as the mean ± SD of 3 independent experiments. (D) The relationship between DBY/HLA class II complex formation and the affinity of plasma alloantibodies from patients with cGVHD binding to DBY/HLA class II complexes. Pearson correlation coefficient was calculated between the 2 groups of MFIs. R represents the correlation coefficient. The circles indicate individual HLA-DRB1 alleles. HLA-DRB1∗09:01 and HLA-DRB1∗12:01 are indicated by a green circle and a blue circle, respectively, whereas HLA-DRB1∗15:02 is indicated by a red circle.
HLA-DRB1 allele differences affect DBY/HLA class II complex formation and reactivities of alloantibodies from cGVHD patients to DBY/HLA class II complexes. (A-B) Effect of HLA class II alleles on the expression levels of HLA-DR and DBY/HLA class II complexes. Different HLA-DRB1 alleles and DBY were transfected into 293T cells and analyzed via flow cytometry. Bar plots indicate the MFIs for each HLA-DR (A) and DBY complexed with HLA class II molecules (B). The MFIs are presented as the mean ± standard deviation (SD) of 3 independent experiments. (C) Affinity of plasma alloantibodies from patients with cGVHD to DBY/HLA class II complexes. Bar plots indicate the MFIs for anti-DBY/HLA class II complex antibodies. The MFIs are presented as the mean ± SD of 3 independent experiments. (D) The relationship between DBY/HLA class II complex formation and the affinity of plasma alloantibodies from patients with cGVHD binding to DBY/HLA class II complexes. Pearson correlation coefficient was calculated between the 2 groups of MFIs. R represents the correlation coefficient. The circles indicate individual HLA-DRB1 alleles. HLA-DRB1∗09:01 and HLA-DRB1∗12:01 are indicated by a green circle and a blue circle, respectively, whereas HLA-DRB1∗15:02 is indicated by a red circle.
DBY complexed with HLA class II molecules are expressed on dermal vascular endothelial cells and induce CDC
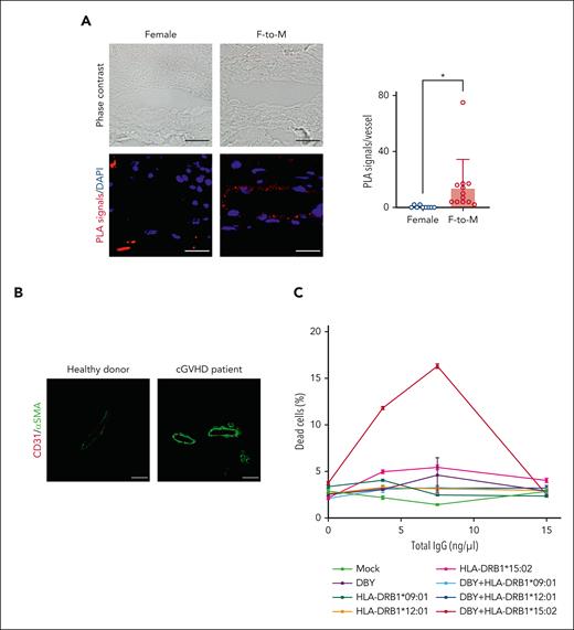
We tested whether DBY/HLA class II complexes are expressed in the affected organs. Skin biopsy samples with lichen planus–like histological features of cGVHD were obtained from patients after F-to-M HCT (supplemental Figure 4A). Immunohistochemistry demonstrated staining for both DBY and HLA class II in vascular endothelial cells of the dermis. NetMHCIIpan 4.0 analysis showed that the epitopes for anti-DBY antibodies do not include peptides that bind to HLA class II, suggesting that the antibodies recognize regions outside the HLA-binding sites. The skin of female patients with cGVHD also showed HLA class II expression in vascular endothelial cells (supplemental Figure 4B). Then, whether DBY colocalized with HLA class II molecules using PLAs were examined. PLA signals were observed between DBY and HLA class II in vascular endothelial cells from patients with cGVHD after F-to-M HCT (P = .032) (Figure 5A). cGVHD samples showed increased myofibroblast marker α-smooth muscle actin expression in the surroundings of dermal vascular endothelium compared with healthy skin, indicating the occurrence of aggravated myofibroblast activation and tissue fibrosis around the vessels (Figure 5B).
Dermal vascular endothelial cells are important targets for cGVHD by expressing DBY/HLA class II complexes. (A) PLAs to visualize protein–protein interactions between DBY and HLA-DR in cGVHD. Colocalization of DBY and HLA-DR induced PLA signals (red). Nuclei were stained with DAPI (blue). Bar plots indicate the PLA signals per vessel from the skin of female patients with cGVHD (n = 9) and patients with cGVHD with F-to-M HCT (n = 12). Data are presented as the mean ± SD. P values were calculated using unpaired 2-tailed Student t test. ∗P < .05. PLA signals of patients who underwent F-to-M HCT vs female patients. (B) Representative immunofluorescence images of CD31 (red) as an endothelial marker and α-smooth muscle actin (αSMA; green) as a myofibroblast marker in skin biopsy samples from healthy donors (n = 2) and patients with cGVHD (n = 7). (C) Analysis of CDC using anti-DBY/HLA class II complex antibodies. Purified total IgG from cGVHD plasma, including anti-DBY/HLA class II complex antibodies, were mixed with 293T cells transfected with mock (light green line), DBY (purple line), HLA-DRB1∗09:01 (dark green line), HLA-DRB1∗12:01 (orange line), HLA-DRB1∗15:02 (pink line), DBY and HLA-DRB1∗09:01 (light blue line), DBY and HLA-DRB1∗12:01 (dark blue line), or DBY and HLA-DRB1∗15:02 (red line) followed by incubation with complement. Dead cells were assessed using flow cytometry. Data are presented as the mean ± SD of 3 independent experiments. Mock: pSI vector. Scale bars: 20 μm (A) and 50 μm (B). Original magnification, ×400 (A) and ×200 (B). DAPI, 4',6-diamidino-2-phenylindole.
Dermal vascular endothelial cells are important targets for cGVHD by expressing DBY/HLA class II complexes. (A) PLAs to visualize protein–protein interactions between DBY and HLA-DR in cGVHD. Colocalization of DBY and HLA-DR induced PLA signals (red). Nuclei were stained with DAPI (blue). Bar plots indicate the PLA signals per vessel from the skin of female patients with cGVHD (n = 9) and patients with cGVHD with F-to-M HCT (n = 12). Data are presented as the mean ± SD. P values were calculated using unpaired 2-tailed Student t test. ∗P < .05. PLA signals of patients who underwent F-to-M HCT vs female patients. (B) Representative immunofluorescence images of CD31 (red) as an endothelial marker and α-smooth muscle actin (αSMA; green) as a myofibroblast marker in skin biopsy samples from healthy donors (n = 2) and patients with cGVHD (n = 7). (C) Analysis of CDC using anti-DBY/HLA class II complex antibodies. Purified total IgG from cGVHD plasma, including anti-DBY/HLA class II complex antibodies, were mixed with 293T cells transfected with mock (light green line), DBY (purple line), HLA-DRB1∗09:01 (dark green line), HLA-DRB1∗12:01 (orange line), HLA-DRB1∗15:02 (pink line), DBY and HLA-DRB1∗09:01 (light blue line), DBY and HLA-DRB1∗12:01 (dark blue line), or DBY and HLA-DRB1∗15:02 (red line) followed by incubation with complement. Dead cells were assessed using flow cytometry. Data are presented as the mean ± SD of 3 independent experiments. Mock: pSI vector. Scale bars: 20 μm (A) and 50 μm (B). Original magnification, ×400 (A) and ×200 (B). DAPI, 4',6-diamidino-2-phenylindole.
Furthermore, whether alloantibodies against DBY/HLA class II complexes are cytotoxic to cells expressing DBY/HLA class II complexes was analyzed. C4d, a marker of the classic complement pathway, was localized in vascular endothelial cells of cGVHD skin (supplemental Figure 4C). Then, whether alloantibodies against DBY/HLA class II complexes promoted complement-dependent cytotoxicity (CDC) were analyzed. Dead cells were increased in cells expressing DBY/HLA-DRB1∗15:02 complexes but not DBY/HLA-DRB1∗09:01 complexes or DBY/HLA-DRB1∗12:01 complexes (Figure 5C). Cells expressing HLA class II alone were not killed. These findings indicate that DBY is ectopically expressed and forms complexes with HLA class II molecules on vascular endothelial cells in cGVHD, and highlight the potential of vascular endothelial cells as alloantibody targets.
DBY complexed with HLA class II molecules are also expressed on some leukemic cells
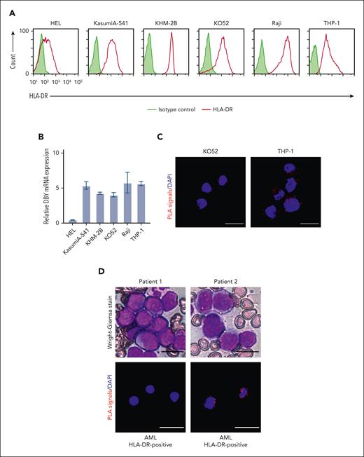
Given that H-Y alloimmunity is associated with a lower risk of relapse,7,35 whether leukemic cells express DBY/HLA class II complexes were investigated. Among 6 male-derived leukemic cell lines expressing HLA-DR, similar expression levels of DBY were detected except in HEL cells (Figure 6A-B). Accordingly, KO52 and THP-1 cells showed PLA signals (Figure 6C). We analyzed cryopreserved bone marrow samples from 14 male patients with leukemia. No leukemic cell exhibited loss of Y-chromosome. We observed PLA signals from 7 of 12 patients who exhibited surface expression of HLA-DR in leukemic cells. (Figure 6D; supplemental Table 8). These results indicate that DBY/HLA class II complexes might be common targets for cGVHD and the GVL effect.
DBY colocalized with HLA class II molecules in male leukemic cells. (A) Flow cytometry of HLA-DR expression of leukemic cell lines (HEL, KasumiA-541, KHM-2B, KO52, Raji, and THP-1 cells). Cells were stained with isotype control (shaded histogram) and anti-HLA-DR (red line) antibodies. (B) Quantitative real-time polymerase chain reaction analysis of the expression of DBY messenger RNA (mRNA) levels in the leukemic cell lines. Bar plots indicate DBY mRNA expression relative to control glyceraldehyde-3-phosphate dehydrogenase (GAPDH) mRNA expression. DBY mRNA levels are presented as the mean ± SD of 3 independent experiments. (C) PLAs to visualize colocalization between DBY and HLA-DR in leukemic cell lines. Colocalization of DBY and HLA-DR induced PLA signals (red). Leukemic cell lines of KO52 (left) and THP-1 (right). (D) Cryopreserved isolated mononuclear cells from bone marrow (BM) in patients with leukemia at diagnosis were used for PLAs. Patients 1 and 2 were diagnosed with HLA-DR–positive acute myeloid leukemia (AML). Wright-Giemsa stain (upper 2 microphotographs) and PLAs (lower 2 fluorescence microphotographs). Nuclei were stained with DAPI. Scale bars: 20 μm (C-D). Original magnification, ×400 (C-D). All data are representative of 3 independent experiments. DAPI, 4',6-diamidino-2-phenylindole.
DBY colocalized with HLA class II molecules in male leukemic cells. (A) Flow cytometry of HLA-DR expression of leukemic cell lines (HEL, KasumiA-541, KHM-2B, KO52, Raji, and THP-1 cells). Cells were stained with isotype control (shaded histogram) and anti-HLA-DR (red line) antibodies. (B) Quantitative real-time polymerase chain reaction analysis of the expression of DBY messenger RNA (mRNA) levels in the leukemic cell lines. Bar plots indicate DBY mRNA expression relative to control glyceraldehyde-3-phosphate dehydrogenase (GAPDH) mRNA expression. DBY mRNA levels are presented as the mean ± SD of 3 independent experiments. (C) PLAs to visualize colocalization between DBY and HLA-DR in leukemic cell lines. Colocalization of DBY and HLA-DR induced PLA signals (red). Leukemic cell lines of KO52 (left) and THP-1 (right). (D) Cryopreserved isolated mononuclear cells from bone marrow (BM) in patients with leukemia at diagnosis were used for PLAs. Patients 1 and 2 were diagnosed with HLA-DR–positive acute myeloid leukemia (AML). Wright-Giemsa stain (upper 2 microphotographs) and PLAs (lower 2 fluorescence microphotographs). Nuclei were stained with DAPI. Scale bars: 20 μm (C-D). Original magnification, ×400 (C-D). All data are representative of 3 independent experiments. DAPI, 4',6-diamidino-2-phenylindole.
Discussion
B-cell dysregulation and alloantibody production are important characteristics in cGVHD pathogenesis. However, how and where intracellularly localized alloantigens ectopically appear on the cell surface and provoke antibody-mediated responses remain poorly understood. This study identified a novel role for particular HLA class II alleles; that is, they transport full-length DBY antigens to the surface of the vascular endothelium in cGVHD-affected tissues, thereby serving as a crucial risk factor for cGVHD by inducing alloantibodies after F-to-M HCT. We also demonstrated the expression of DBY/HLA class II complexes on some leukemic cells, indicating that DBY/HLA class II complexes might function as common targets for cGVHD and the GVL effect.
Despite the established association between HLA allele mismatch and transplantation outcomes,36-38 the role of particular HLA alleles as risk factors for cGVHD remains either controversial or unknown.39,40 A previous study showed that HLA-DR15 (HLA-DRB1∗15:01 or HLA-DRB1∗15:02) status does not increase the risk of cGVHD in HLA-matched sibling transplantation; however, that study examined the effects of HLA-DR15 regardless of donor–recipient sex, with F-to-M HCT accounting for only 25% of the study population.41 In this study, we analyzed patient groups stratified per donor–recipient sex and found that HLA-DRB1∗15:02 substantially influenced the risk of cGVHD in the F-to-M cohort. We also demonstrated that HLA-DRB1∗08:03 and HLA-DRB1∗11:01 in the M-to-F cohort were associated with cGVHD, suggesting that the formation of auto- or alloantigens/HLA class II complexes is not confined to F-to-M HCT. In support of this finding, HLA class II expression was also observed on vascular endothelial cells from female patients with cGVHD.
Several studies have reported a correlation between an increase in endothelial dysfunction biomarkers, such as von Willebrand factor, the soluble form of vascular cell adhesion molecule-1, and the soluble form of intracellular adhesion molecule-1, and the development and severity of cGVHD42-44; however, the initial trigger leading to endothelial cell injury has remained undetermined. Our findings show that DBY complexed with HLA class II molecules emerge on the surface of vascular endothelial cells and act as targets of alloantibodies. Moreover, alloantibodies from patients with cGVHD exhibited CDC against cells expressing DBY complexed with a cGVHD risk HLA allele. The complement involvement is supported by previous studies, which showed that higher serum C3 and C4 levels were associated with active cGVHD.45,46 Given that alloantibodies against DBY/HLA class II complexes were detected before the onset of cGVHD, the vascular endothelium may be an initial target in the pathogenesis of cGVHD. Although further efforts will be needed to determine how vascular endothelial damage promotes fibrosis, which is a prominent feature of refractory cGVHD, CDC could induce microvascular loss,47 with the resulting hypoxia causing fibrosis.
Finally, we found that some leukemic cells also express DBY complexed with HLA class II molecules, suggesting that alloantibodies against DBY/HLA class II complexes in cGVHD might exert the GVL effect. Recent studies have revealed that the downregulation of HLA class II expression drives immune escape of leukemic cells and relapse after allo-HCT.48,49 Deletion of Y-chromosome before transplantation is associated with disease relapse in F-to-M HCT because of the lack of H-Y antigens.50 Further research, including the cloning of antibodies against DBY/HLA class II complexes, will be needed to determine whether alloantibodies for cGVHD are sufficient to induce the GVL effect.
In summary, after investigating the origin of H-Y antigens, we uncovered a novel role of HLA class II alleles and vascular endothelial cells in the pathogenesis of cGVHD. Admittedly, our work focused on F-to-M HCT; however, considering that particular HLA-DR alleles were also associated with cGVHD after transplantation of other donor–recipient sex pairings and that HLA-DP and HLA-DQ alleles are possibly involved in cGVHD, further investigations on alloantigens complexed with HLA class II molecules should help clarify the elusive pathophysiology of cGVHD and motivate further efforts to elucidate the GVL-like therapeutic potential of alloantibodies against these complexes.
Acknowledgments
The authors thank all the clinicians and the manager who helped to obtain valuable transplantation data from the JSTCT for this study. The authors also thank the members of the Transplant Registry Unified Management Committees of the JSTCT for their dedicated data management.
This work was supported, in part, by grants to K.M. from JSPS KAKENHI (grant numbers 19K17841 and 22K16309) and grants to H. Nakasone from JSPS KAKENHI (grant number 21K07070). K.U. is grateful for support from the Jichi Medical University graduate student start-up award and graduate student research award.
Authorship
Contribution: K.U. and K.M. conceived the study, designed and performed the experiments, analyzed the data, and wrote the manuscript; T.N., S. Kawaguchi, T. Ikeda, S.I., D.M., M.A., C.Y., K.H., K.S., K.O., S.F., S. Kimura, S. Kako, and H. Nakasone collected patient samples and analyzed clinical data in our hospitals; N.D., Y.O., Y.M., T.E., N.H., H. Nakamae, J.K., T. Ichinohe, and Y.A. gathered and organized the clinical data of JSTCT; S.M. advised on the methods and was responsible for this project of the JSTCT HLA Working Group; Y.K. supervised, reviewed the manuscript, and financially supported the study; and K.M. was the principal investigator for the study.
Conflict-of-interest disclosure: The authors declare no competing financial interests.
Correspondence: Kaoru Morita, Division of Hematology, Department of Medicine, Jichi Medical University, 3311-1 Yakushiji, Shimotsuke, Tochigi 329-0498, Japan; e-mail: kaworu-morita@jichi.ac.jp.
References
Author notes
Clinical data from the Transplant Registry Unified Management Program are not publicly available owing to ethical restrictions that it exceeds the scope of the recipient/donor’s consent for research use in the registry. Data may be available upon reasonable request from the corresponding author, Kaoru Morita (kaworu-morita@jichi.ac.jp) and with permission of the JSTCT/JDCHCT. For other remaining data, please contact the corresponding author.
The online version of this article contains a data supplement.
There is a Blood Commentary on this article in this issue.
The publication costs of this article were defrayed in part by page charge payment. Therefore, and solely to indicate this fact, this article is hereby marked “advertisement” in accordance with 18 USC section 1734.







This feature is available to Subscribers Only
Sign In or Create an Account Close Modal