Key Points
Coinhibition of G9a/DNMTs promotes anti-MM effects by inhibiting the oncoproteins IRF4, XBP1, and c-MYC.
Dual inhibition of G9a and DNMTs reduces tumor growth in vivo.
Visual Abstract
Multiple myeloma (MM) is a hematological disease of the plasma cell that remains clinically challenging despite the development of novel therapies. Epigenetic alterations have been demonstrated to contribute to MM pathogenesis, yet comprehensive studies into the links between different epigenetic regulatory systems in myeloma progression and drug resistance, though clinically relevant, are largely lacking. G9a and the DNA methyltransferases (DNMTs) are epigenetic modifiers that exhibit increased activity in MM, correlating with poor prognosis. To investigate the partnership between G9a and DNMTs, we used a combinatorial treatment approach involving small-molecule inhibitors. In-depth molecular analysis of the histone H3 lysine dimethylation distribution, the DNA methylome and the transcriptome of MM revealed a silencing mechanism involving G9a and DNMTs that represses key tumor suppressor genes. Moreover, dual inhibition of G9a and DNMTs reduced cell viability in primary MM cells and induced apoptosis in MM cell lines. This was accompanied by increased expression of apoptosis-related genes and decreased protein levels of the MM-associated oncoproteins IRF4, XBP1, and MYC. To assess the translational relevance of our in vitro findings, we evaluated the combination therapy in an in vivo preclinical xenograft MM model. Specifically, we demonstrate that the G9a inhibitor A366 synergizes with the DNMTs inhibitor decitabine to promote a robust tumor regression in vivo. Together, these data provide new insights into the cooperative role of G9a and the DNMTs in regulating gene silencing in MM, and support dual epigenetic inhibition as a promising therapeutic strategy.
Introduction
Multiple myeloma (MM) is a genetically and clinically heterogeneous hematological malignancy characterized by rapid expansion of monoclonal immunoglobulin-overproducing plasma cells (PCs) in the bone marrow (BM).1 Genomic analyses have revealed that MM is characterized by a diverse intratumoral genetic landscape2 defined by temporal heterogeneity, resulting in alternative subclonal variants at the time of relapse,3 as well as spatial heterogeneity of chromosomal and mutational events.4 In addition, metabolic and epigenomic changes have been linked to drug sensitivity, resistance, and relapse, adding to the genetic complexity of MM pathogenesis.5-7 Given the important role of epigenetic regulators in MM, several clinically relevant therapeutics have been developed to target disease-specific epigenetic enzymes in in vitro models and patients with MM, with promising results.8 However, the links between different epigenetic regulatory systems that could give insights into clinically relevant questions on disease progression and drug resistance are still an area that requires further investigation.
Transcriptional repression is, among other mechanisms, regulated by the acquisition of monomethylation, dimethylation, and trimethylation to lysine 9 on histone H3 (H3K9me1; H3K9me2). H3K9me1 and H3K9me2 are mediated by the methyltransferase enzyme EHMT2, also known as G9a. Previous studies in MM and other malignancies have demonstrated that overexpression of G9a is associated with poor prognosis.9 Furthermore, G9a binds to its homologous partner G9a-like protein (GLP), forming a heteromeric complex that is the only known functional complex that allows for global H3K9me in vivo.10 Interestingly, we recently showed that targeting G9a/GLP in MM induces autophagy-associated apoptosis, and sensitizes the cells to proteasome inhibitor treatment.11
G9a has the capacity to facilitate the binding of heterochromatin protein 1 to the DNA, which in turn recruits DNA methyltransferase 1 (DNMT1), and thus enforces transcriptional repression.12 Interestingly, coinhibiting G9a and DNMTs in acute myeloid leukemia (AML) and diffuse large B-cell lymphoma (DLBCL) results in a reduced proliferative capacity of the tumor cells and the activation of interferon-sensitive genes, which mediate tumor cell apoptosis.13 In addition, dual inhibition of G9a and DNMTs prolongs overall survival in murine xenograft models of AML, DLBCL, and acute lymphoblastic leukemia, indicating that combinatorial treatment approaches inhibiting G9a and DNMTs are clinically relevant for hematological malignancies.13
Here, we investigated the combinatorial effects of the G9a inhibitor (A366) and the US Food and Drug Administration (FDA)–approved DNMT inhibitor (DNMTi) 5-azacytidine14 (AZA) in a panel of MM cell lines and primary PCs from patients with MM. Indeed, we found that combining G9ai and DNMTi resulted in gain of expression of a cluster of tumor suppressor genes (TSGs) and apoptosis-associated genes, inducing increased apoptosis and reduced cell viability in MM cells. To assess the in vivo relevance of our in vitro findings, we established a preclinical cell line–derived xenograft (CDX) model of MM, to evaluate the combinatorial effects of G9a and DNMT inhibition. Although both AZA and decitabine (DAC) are FDA-approved15 DNMTis, we selected DAC for in vivo studies due to its more specific incorporation into DNA, and it is thus more favorable for in vivo combination strategies. Notably, we found that the combinatorial approach demonstrated greater reduction in tumor growth compared with either vehicle or single-agent therapies.
Materials and methods
Cell culture
The authenticated human MM cell lines INA-6, KMS-11, MM.1S, U266-1984, KMS-28PE, OPM2, and L-363 were cultured in RPMI-1640 AQmedia media (catalog no. 31870025; Gibco; Thermo Fisher Scientific, Inc, Waltham, MA) supplemented with 10% fetal bovine serum (Gibco; catalog no. 10270106), 1% GlutaMAX-I 100× (Gibco; catalog no. 35050038), and antibiotics (streptomycin 100 μg/mL and penicillin 100 U/mL; Gibco; catalog no. 15140122).5
DNA methylation array
INA-6 MM cells were treated with 50 nM AZA, and replenished every 24 hours for 9 days. The cells were replated every 72 hours. After treatment, the cells were subjected to global DNA methylation analysis. Bisulfite conversion was performed by using EZ DNA Methylation Kit (catalog no. D5004; Zymo Research, Irvine, CA) with 250 ng DNA per sample. The bisulfite-converted samples were further processed in accordance with the manufacturer’s protocol. The samples were processed by the Illumina Infinium assay using the Illumina Infinium Methylation EPIC Array.16,17
Primary cells culture and treatment with AZA and A366
Heparinized BM samples were obtained from patients with newly diagnosed MM in accordance with the Declaration of Helsinki and approved by the local ethics committee of Uppsala. Mononuclear cells were separated by Ficoll-Paque Premium density sedimentation (Amersham Biosciences, Little Chalfont, United Kingdom) and subjected to CD138 immunomagnetic purification by Whole Blood Column Kit (magnetic activated cell sorting, Miltenyi Biotec, Paris, France), according to the manufacturer’s protocols. The purity of the CD138-enriched fraction was evaluated by May-Grünwald-Giemsa staining (Table 1). Treatment with 50 nM AZA was administrated daily for 6 days, whereas treatment with 10 M A366 was added every 3 days.
Combinatorial treatment with AZA and A366 in MM cell lines
INA-6, OPM2, and KMS-28PE were selected for combinatorial treatment response analysis. INA-6 and KMS-28PE cells were seeded at 100 000 cells per mL, whereas OPM2 cells were seeded at 200 000 cells per mL 24 hours before treatment with H2O and dimethyl sulfoxide (catalog no. 317275; Sigma-Aldrich, Merck, Darmstadt, Germany), or 50 to 200 nM AZA (Abcam; catalog no. ab142744, Cambridge, United Kingdom) and 5 to 10 μM A366 (catalog no. 5163; Tocris Bio-Techne, Minneapolis, MN). AZA treatment was administrated every day, whereas A366 treatment was added every 3 days. Media and reagent refreshments were performed every 3 days. All experiments were performed in 3 independent cell batches per cell line.
RNA-seq, library preparation, and data analysis
RNA concentration from combinatorial- and monotherapy-treated MM cell line samples was analyzed by Qubit (Thermo Scientific, Waltham, MA), and RNA integrity was measured and calculated on Tapestation (Agilent, Santa Clara, CA). Library preparation was conducted by utilizing the TruSeq Stranded Total RNA Gold (Illumina, San Diego, CA), including Ribo-Zero (Illumina) and non–poly-A selection. The samples were sequenced for 150 cycles paired-end on a S4 flow cell using the NovaSeq 6000 system (Illumina). All samples were sequenced in biological triplicates. The sequencing data from the combinatorially treated INA-6, KMS-28PE, and OPM2 MM cell lines were analyzed using the nf-core18 RNA-sequencing (RNA-seq) pipeline (https://doi.org/10.5281/zenodo.3503887) in version 3.4, utilizing default parameters for paired-end analysis. Differential expression analysis was done by DESeq2 workflow as described: http://master.bioconductor.org/packages/release/workflows/vignettes/rnaseqGene/inst/doc/rnaseqGene.html.
Cell viability staining by flow cytometry
Zombie Aqua Fixable Viability Kit (catalog no. 423101; BioLegend, San Diego, CA) was used to stain the cells according to manufacturer’s recommendations. The samples were analyzed on the CytoFLEX LX (Beckman Coulter, Brea, CA). Data were processed using CytExpert version 2.4.0.28 (Beckman Coulter).
Apoptosis and cell cycle analysis
Apoptosis assay was performed by harvesting the cells by 500 relative centrifugal force centrifugation for 5 minutes, and washing with phosphate-buffered saline. The samples were then resuspended in fluorescein isothiocyanate–conjugated annexin V and propidium iodine using the fluorescence-activated cell sorter annexin V–fluorescein isothiocyanate apoptosis kit (catalog no. ab14085; Abcam, United Kingdom). Cell cycle assay was performed as stated in the manufacturer’s instructions, with 1 hour incubation for 5-bromo-2ʹ-deoxyuridine incorporation (catalog no. 559619; BD Pharmingen, San Diego, CA). All data were collected on the CytoFLEX LX (Beckman Coulter). Data were processed using CytExpert version 2.4.0.28 (Beckman Coulter).
In vivo CDX MM model
Female Balb/c nu/nu mice were housed under standard laboratory conditions. All experimental procedures were approved by the Uppsala Committee of Animal Research and conducted in accordance with Swedish legislation. Subcutaneous tumor xenografts were established by inoculating 5 × 106 OPM2 cells suspended in 100 μL of a 1:1 mixture of phosphate-buffered saline and Matrigel Matrix (catalog no. 354234; Corning, Glendale, AZ) into the right posterior flank. Tumor formation was observed within ∼3 weeks after inoculation.
This study has ethical approval from the ethical review board (DNR 2014/233, DNR 2017/301, DNR 2019/05236, and DNR 2022-06390-02) in Uppsala, Sweden; and was conducted in accordance with the Declaration of Helsinki. All animal experiments complied with Swedish law and were performed with permission from the Uppsala Committee of Animal Research Ethics (permit number: 10966/2020).
Other methods
Additional methods, statistics, and in silico analysis are described in the supplemental Methods.
Results
The G9a-DNMT1 axis is associated with disease progression and poor prognosis in patients with MM
To evaluate the importance of the G9a-DNMT1 axis in MM, we initially investigated the possibility of direct or indirect protein-protein interactions involving G9a in MM cells through https://string-db.org/. Predicted partners of G9a included proteins involved in histone methyltransferase (WIZ/CBX3) and promoter-specific chromatin binding (TP53/HDAC1/PRDM1), including the histone and DNA methyltransferases EHMT1, DNMT1, and DNMT3A (Figure 1A). We further investigated the differential expression of G9a and DNMT1 in silico in patients diagnosed with MM or PC leukemia as compared with the premalignant stage monoclonal gammopathy of undetermined significance (MGUS), using the publicly available data set GSE2113.19 In addition, the same analysis was performed in MGUS and patients with smoldering myeloma, compared with normal BMPCs (GSE5900).20 Interestingly, G9a and DNMT1 were both found to be overexpressed in patients with MM, PC leukemia, and smoldering myeloma, whereas G9a was also overexpressed in MGUS (Figure 1B-E) compared with BMPCs. In addition, overall survival analysis of patients with MM revealed that high expression of G9a and DNMT1 correlates with a poor prognosis, a finding that was confirmed in a subset of patients with MM who did not respond to conventional bortezomib treatment21 (phs000748; Figure 1F-I).
Increased expression of G9a and/or DNMT1 is associated with disease progression and poor outcome in patients with MM. (A) Protein-protein interaction network of G9a (EHMT2). (B-E) Selection of normalized (MAS5) expression of DNMT1 and G9a genes from CD138+ normal BMPCs, MGUS, patients with smMM, MM and PCL (U133 Plus 2.0; Affymetrix GSE5900 and GSE2113). Statistical analysis was performed with multiple Kruskal-Wallis test. Values presented with standard error of the mean (SEM). (F) Normalized (MAS5) G9a expression-based survival data of patients with MM not responding to bortezomib monotherapy (U133 Plus 2.0; Affymetrix, GSE9782). The analysis was performed on GenomicScape using log-rank test. (G) G9a expression-based survival data of patients with MM from MMRF-CoMMpass. (H) Normalized (MAS5) DNMT1 expression-based survival data of patients with MM not responding to bortezomib monotherapy (U133 Plus 2.0; Affymetrix, GSE9782). The analysis was performed on GenomicScape using log-rank test. (I) DNMT1 expression-based survival data of patients with MM from MMRF-CoMMpass. ∗P < .05; ∗∗P < .01; ∗∗∗P < .001; ∗∗∗∗P < .0001. MMRF, Multiple Myeloma Research Foundation; PCL, PC leukemia; smMM, smoldering MM.
Increased expression of G9a and/or DNMT1 is associated with disease progression and poor outcome in patients with MM. (A) Protein-protein interaction network of G9a (EHMT2). (B-E) Selection of normalized (MAS5) expression of DNMT1 and G9a genes from CD138+ normal BMPCs, MGUS, patients with smMM, MM and PCL (U133 Plus 2.0; Affymetrix GSE5900 and GSE2113). Statistical analysis was performed with multiple Kruskal-Wallis test. Values presented with standard error of the mean (SEM). (F) Normalized (MAS5) G9a expression-based survival data of patients with MM not responding to bortezomib monotherapy (U133 Plus 2.0; Affymetrix, GSE9782). The analysis was performed on GenomicScape using log-rank test. (G) G9a expression-based survival data of patients with MM from MMRF-CoMMpass. (H) Normalized (MAS5) DNMT1 expression-based survival data of patients with MM not responding to bortezomib monotherapy (U133 Plus 2.0; Affymetrix, GSE9782). The analysis was performed on GenomicScape using log-rank test. (I) DNMT1 expression-based survival data of patients with MM from MMRF-CoMMpass. ∗P < .05; ∗∗P < .01; ∗∗∗P < .001; ∗∗∗∗P < .0001. MMRF, Multiple Myeloma Research Foundation; PCL, PC leukemia; smMM, smoldering MM.
G9a-mediated gene silencing regulates the expression of TSGs in MM
To assess the G9a-related H3K9me2 distribution in MM, we used ChIPSeeker22 on publicly available chromatin immunoprecipitation sequencing data to determine H3K9me2 enrichment in the MM cell line MM.1S (ENCODE project).23 We identified 1238 genomic regions marked by H3K9me2 (supplemental Figure 1A), including known MM-related TSGs, as well as TSGs that have not previously been associated with MM (supplemental Table 1). To further dissect the status of the H3K9me2 mark in MM, we investigated the genomic features in which each H3K9me2 peak was located using peak distribution analysis. We found that >35% of H3K9me2 peaks were located within promoter, exonic, or intronic regions of the genome (Figure 2A), and ∼5% of the H3K9me2 peaks were located 0 to 10 kb upstream or downstream of a transcription start site (Figure 2B). To evaluate whether the identified H3K9me2 regulated genes are involved in MM pathogenesis, we generated a list of downregulated genes using RNA-seq data from patients with MM compared with normal PCs (Figure 2C; RNA-seq data were available from the BLUEPRINT consortium [BPC], and performed gene set enrichment analysis [GSEA]; Figure 2D). The analysis revealed deactivation of genes related to the interferon gamma response, which is essential for antitumor immunity.24 Finally, we compared our list of H3K9me2-marked genes with the list of genes that are downregulated in patients with MM (RNA-seq data available from the BPC). Our analysis identified 28 common genes that were downregulated in patients, and marked with H3K9me2 in MM.1S cells, including known TSGs such as MME and APAF1 (Figure 2E-F), suggesting that G9a likely mediates silencing of genes involved in MM pathogenesis.
G9a inhibition leads to induction of apoptosis in MM cells and reduction of tumor growth in vivo. (A) H3K9me2 enrichment in MM.1S MM cells (n = 1238), annotation of significant peak and distribution in genome features and (B) distance between peak to annotated TSSs. (C) RNA-seq data from patients with MM (logFC > 1.5; −log10P > 1.3 compared with tPCs; nMM = 3 and ntPC = 3). Data collected from the BPC. Statistical test: Wald test with Benjamini-Hochberg procedure to control the FDR. (D) GSEA of downregulated genes in patients with MM. (E-F) Overlap between genes enriched for H3K9me2 and downregulated in patients with MM. (G-H) Representative western blot against H3K9me1 and H3K9me2 in INA-6 (G) and OPM2 (H) after 9 days of G9ai treatment. Total histone H4 was used as loading control. Data were collected from 3 biological replicates. Corresponding uncropped western blot can be found in supplemental Figures 9 and 10. (I-J) Flow cytometry analysis of apoptosis markers in G9ai-treated INA-6 (I) and OPM2 MM cells (J) (n(per cell line) = 3). Statistical analysis was performed with 1-way analysis of variance (ANOVA). Values presented with SEM. Representative flow cytometry gating can be found in supplemental Figures 17 and 18. (K) Schematic representation of the experimental setup used for single-agent A366 in vivo treatment. (L) Percent tumor volume in OPM2 tumor-bearing female Balb/c nu/nu CDX mice after treatment with the G9ai A366 over 9 days (nvehicle = 9; nA366 = 9). Statistical analysis: a linear mixed-effects model was fitted to account for random variation across replicates, followed by pairwise comparisons using Fisher least significant difference test. Comparisons were specifically performed between the vehicle group and each treatment dosage. Values presented with SEM. (M) Body weight of mice monitored over the 9-day A366 treatment period (nA366 = 9). (N) Representative western blot against H3K9me1/2 levels in tumor lysates collected from mice after 9 days of G9ai treatment. Total histone H4 was used as loading control. Data were collected from 3 biological replicates per treatment group. Corresponding uncropped western blot can be found in supplemental Figure 12A. ∗P < .05; ∗∗P < .01; ∗∗∗P < .001; ∗∗∗∗P < .0001. CTRL, control; FCm fold change; FDR, false discovery rate; PI, propidium iodide; tPC, tonsillar plasma cell; TSS, transcription start site; UTR, untranslated region. Panel 2K was created with BioRender.com. Nylund P. and Garrido-Zabala B. (2025) https://BioRender.com/q2i0r5z.
G9a inhibition leads to induction of apoptosis in MM cells and reduction of tumor growth in vivo. (A) H3K9me2 enrichment in MM.1S MM cells (n = 1238), annotation of significant peak and distribution in genome features and (B) distance between peak to annotated TSSs. (C) RNA-seq data from patients with MM (logFC > 1.5; −log10P > 1.3 compared with tPCs; nMM = 3 and ntPC = 3). Data collected from the BPC. Statistical test: Wald test with Benjamini-Hochberg procedure to control the FDR. (D) GSEA of downregulated genes in patients with MM. (E-F) Overlap between genes enriched for H3K9me2 and downregulated in patients with MM. (G-H) Representative western blot against H3K9me1 and H3K9me2 in INA-6 (G) and OPM2 (H) after 9 days of G9ai treatment. Total histone H4 was used as loading control. Data were collected from 3 biological replicates. Corresponding uncropped western blot can be found in supplemental Figures 9 and 10. (I-J) Flow cytometry analysis of apoptosis markers in G9ai-treated INA-6 (I) and OPM2 MM cells (J) (n(per cell line) = 3). Statistical analysis was performed with 1-way analysis of variance (ANOVA). Values presented with SEM. Representative flow cytometry gating can be found in supplemental Figures 17 and 18. (K) Schematic representation of the experimental setup used for single-agent A366 in vivo treatment. (L) Percent tumor volume in OPM2 tumor-bearing female Balb/c nu/nu CDX mice after treatment with the G9ai A366 over 9 days (nvehicle = 9; nA366 = 9). Statistical analysis: a linear mixed-effects model was fitted to account for random variation across replicates, followed by pairwise comparisons using Fisher least significant difference test. Comparisons were specifically performed between the vehicle group and each treatment dosage. Values presented with SEM. (M) Body weight of mice monitored over the 9-day A366 treatment period (nA366 = 9). (N) Representative western blot against H3K9me1/2 levels in tumor lysates collected from mice after 9 days of G9ai treatment. Total histone H4 was used as loading control. Data were collected from 3 biological replicates per treatment group. Corresponding uncropped western blot can be found in supplemental Figure 12A. ∗P < .05; ∗∗P < .01; ∗∗∗P < .001; ∗∗∗∗P < .0001. CTRL, control; FCm fold change; FDR, false discovery rate; PI, propidium iodide; tPC, tonsillar plasma cell; TSS, transcription start site; UTR, untranslated region. Panel 2K was created with BioRender.com. Nylund P. and Garrido-Zabala B. (2025) https://BioRender.com/q2i0r5z.
G9a inhibition decreases viability and promotes apoptosis in MM cells
Having demonstrated a potential role of G9a as a mediator for TSG silencing, we next investigated the consequences of G9a inhibition (G9ai) in MM cell lines. A panel of 6 MM cell lines that overexpress G9a (supplemental Figure 1B) was treated with the G9ai drug A366 for 9 days based on 50% inhibitory concentration analysis (supplemental Figure 1C), and global loss of H3K9me1 and H3K9me2 was detected at all drug concentrations (Figure 2G-H; supplemental Figure 1D). Although we achieved on-target effect in all cell lines, we observed a differential drug response to G9ai, with MM.1S, INA-6, L363, and OPM2 showed a responsive profile (supplemental Figure 2A), whereas KMS-28PE and KMS-11 remained nonresponsive. Finally, an annexin V/propidium iodide flow cytometry analysis confirmed that the loss of viability after G9ai treatment correlated with the induction of apoptosis in INA-6 and OPM2 cells (Figure 2I-J; supplemental Figure 2B-C). To assess the in vivo effects of G9a inhibition, we established a subcutaneous CDX MM model in immunodeficient Balb/c nu/nu mice using the OPM2 cell line. The mice were treated with intraperitoneal (IP) administration of A366 for 9 days (Figure 2K). Notably, 8 mg/kg A366 effectively reduced tumor growth compared with vehicle as early as 3 days of treatment, and continued reduction of tumor volume was observed until the end point, with no notable toxic effect (ie, 10% loss of body weight or clinical signs of distress; Figure 2L-M). At the experimental end point, tumor volume increased by 190% in the vehicle group (Figure 2L), whereas A366 monotherapy demonstrated on-target effect (Figure 2N) and limited tumor growth to 39% at 8 mg/kg (Figure 2L).
Site-specific DNA hypermethylation regulates gene expression in MM
Our previous in silico analysis of interaction partners revealed a potential physical interaction between DNMT1 and G9a, both of which are associated with poor prognosis in MM. Using publicly available data,25 we analyzed DNA methylation profiles of patient samples with primary MM, and found 0.2% of the CpGs to be hypermethylated (β value >80%), and 6.2% to be hypomethylated (β-value <20%). In contrast, a large portion of the CpGs throughout the genome was determined to be partially methylated (β-value 20%-80%; Figure 3A). In addition, despite exhibiting an overall hypomethylated profile, a cluster of patients maintained a more methylated genomic profile (Figure 3B black frame). Analysis of differentially methylated CpGs between samples from patients with MM and BMPCs indicated that patients with MM gained methylation in CpG islands (Figure 3C), suggesting that site-specific hypermethylation occurs in MM. To evaluate which genes are regulated by methylation in these genomic sites, we generated a list of genes that gain methylation in MM samples as compared with normal BMPCs (supplemental Figure 3A). Next, to correlate hypermethylation with loss of gene expression, we overlapped our list of hypermethylated genes with a list of genes that are downregulated in patients with MM as compared with tonsillar PCs (data from the BPC). Our analysis yielded 23 genes that were both downregulated and gained methylation in patients with MM (Figure 3D-E), including the TSG BANP (supplemental Figure 3B-C).
DNMTs inhibition decreases viability while promoting apoptosis in MM cells
We then sought to understand whether inhibiting DNA methylation would affect the proliferation and survival of MM cells. First, we confirmed that our panel of MM cells overexpressed DNMT1 as compared with normal PBMCs (supplemental Figure 3D). Then, we treated each cell line with low doses of AZA, based on 50% inhibitory concentration analysis (supplemental Figure 3E). DNA methylation analysis of INA-6 cells treated with AZA showed an overall loss of DNA methylation in CpGs sites, and genes activated following loss of DNA methylation were associated with the interferon gamma response (Figure 3F-G). Importantly, DNMTis had on-target effects as defined by the reduction of DNMT1 on the protein level (Figure 3H-I; supplemental Figure 3F), and resulted in a substantial loss of cell viability in all cell lines (supplemental Figure 4A). Accordingly, DNMTis induced apoptosis in the INA-6, MM.1S, KMS-28PE, L363, and OPM2 cells (Figure 3J-K; supplemental Figure 4B-C). To further evaluate the potential of DNMTis in vivo, we utilized a subcutaneous CDX MM model in immunodeficient Balb/c nu/nu mice using OPM2 cell line. The mice were treated with IP administration of DAC for 5 days (Figure 3L). Interestingly, all treatment doses significantly reduced tumor growth compared with vehicle as early as 2 days after treatment, with continued suppression observed until the experimental end point (Figure 3M). Importantly, no signs of toxicity were observed (Figure 3N). At the end point, tumor volume in the vehicle group increased by 260% (Figure 3M), whereas DAC monotherapy at as low as 0.2 mg/kg limited tumor growth to 45% and generated on-target effect (Figure 3O).
Coinhibition of G9a and DNMTs promotes the upregulation of TSGs that are silenced or underexpressed in patients with MM
We then sought to investigate whether inhibition of G9a and DNMTs affected specific genes in INA-6 cells. DNA methylation array of AZA-treated cells revealed gene-specific loss of methylation at genomic sites associated with a cluster of known TSGs (Figure 4A-B). Similarly, G9a inhibition resulted in upregulation of the H3K9me2-associated TTN and the TSGs, MME and APAF1 (Figure 4C). No overlap was observed between TSGs regulated by DNMTs and G9a. However, loss of expression of TSGs TTN, MME, APAF1 (regulated by G9a), BLM, and LIMA1 (regulated by DNMTs) was also observed in samples from patients with MM (Figure 4D-H), and was associated with poor prognosis (Figure 4I-M).
Inhibition of G9a or DNMTs promotes upregulation of TSGs in MM cells. (A) Average DNA methylation levels of TSGs from AZA-treated INA-6 MM cells (n = 3). Statistical analysis was performed with multiple t tests, corrected for multiple comparisons with the Holm-Šídák method. (B) RNA-seq data of TSGs gaining expression in AZA-treated INA-6 MM cells (n = 3). Statistical analysis was performed with multiple t tests. Values presented with SEM. (C) Upregulation of the TSGs MME, APAF1, and TTN in response to G9ai in MM cells (n = 2-3). Statistical analysis was performed with multiple t tests. Values presented with SEM. (D-H) Normalized expression of G9a/DNMT-associated TSGs in patients with MM compared to tPCs from the BPC data set (nMM = 3; ntPC = 3). Statistical analysis was performed with Student t test. Values are presented with SEM. (I-M) Normalized (MAS5) TTN, MME, APAF1, BLM, and LIMA1 expression-based survival data from BM-collected CD138+ from patients with MM (GSE9782). The analysis was performed on GenomicScape using log-rank test. ∗P < .05; ∗∗P < .01; ∗∗∗P < .001; ∗∗∗∗P < .0001. DMSO, dimethyl sulfoxide.
Inhibition of G9a or DNMTs promotes upregulation of TSGs in MM cells. (A) Average DNA methylation levels of TSGs from AZA-treated INA-6 MM cells (n = 3). Statistical analysis was performed with multiple t tests, corrected for multiple comparisons with the Holm-Šídák method. (B) RNA-seq data of TSGs gaining expression in AZA-treated INA-6 MM cells (n = 3). Statistical analysis was performed with multiple t tests. Values presented with SEM. (C) Upregulation of the TSGs MME, APAF1, and TTN in response to G9ai in MM cells (n = 2-3). Statistical analysis was performed with multiple t tests. Values presented with SEM. (D-H) Normalized expression of G9a/DNMT-associated TSGs in patients with MM compared to tPCs from the BPC data set (nMM = 3; ntPC = 3). Statistical analysis was performed with Student t test. Values are presented with SEM. (I-M) Normalized (MAS5) TTN, MME, APAF1, BLM, and LIMA1 expression-based survival data from BM-collected CD138+ from patients with MM (GSE9782). The analysis was performed on GenomicScape using log-rank test. ∗P < .05; ∗∗P < .01; ∗∗∗P < .001; ∗∗∗∗P < .0001. DMSO, dimethyl sulfoxide.
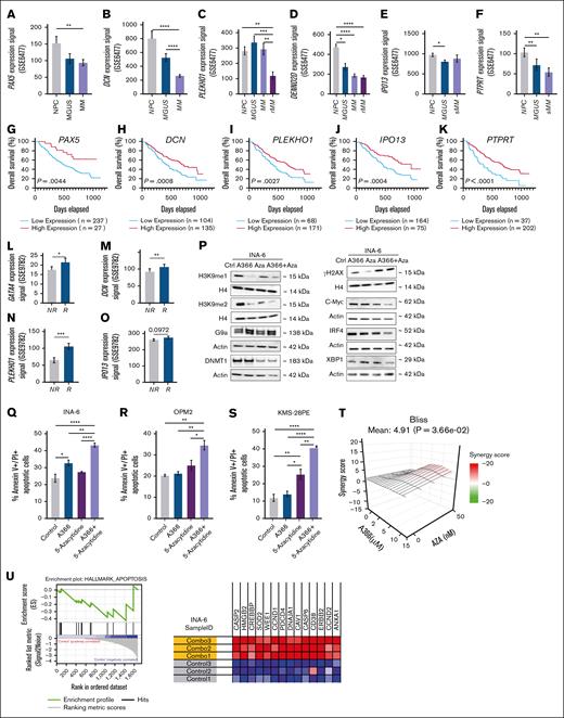
Next, we evaluated the effects of combinatorial inhibition of G9a and DNMTs in MM cells by RNA-seq. Indeed, we observed a cluster of genes that gain expression in the MM cell lines KMS-28PE, INA-6, and OPM2 (Figure 5A-C). In fact, we could detect 600, 840, and 579 genes that only became activated in the combinatorial treatment in the respective cell line (Figure 5D-F), of which the IPO13 gene was a common feature (Figure 5A-C). In addition, of the uniquely activated genes, 38 (KMS-28PE), 47 (INA-6), and 27 (OPM2) were identified as TSGs (Figure 5G-I). Intriguingly, expression of the TSGs PAX5 and DCN was found to be downregulated in primary samples (Figure 6A-B), while loss of PLEKHO1 expression was uniquely downregulated in relapsed MM samples (Figure 6C). In addition, the TSGs DENND2D, IPO13, and PTPRT showed loss of expression with progression of the disease (Figure 6D-F). Interestingly, loss of PAX5, DCN, PLEKHO1, IPO13, and PTPRT expression is associated with a poor prognosis in patients with MM (Figure 6G-K), and GATA4, DCN, PLEKHO1, and IPO13 gain of expression is associated with response to bortezomib or dexamethasone treatment (Figure 6L-O).
Dual inhibition of G9a and DNMTs promotes expression of TSGs in MM cells. (A-C) RNA-seq data of significantly (adjusted P < .05; log2 0.5-fold) downregulated and upregulated genes as a result of dual G9a and DNMTs inhibition in the MM cell lines KMS-28, INA-6, and OPM2. Statistical test: Wald test with Benjamini-Hochberg procedure to control the FDR. (D-F) Venn diagram showing genes that gain expression in samples treated with the combination therapy. (G-I) Significantly upregulated (adjusted P < .05; log2 0.5-fold) TSGs in samples treated with the combination therapy. FC, fold change; TPM, transcript per million.
Dual inhibition of G9a and DNMTs promotes expression of TSGs in MM cells. (A-C) RNA-seq data of significantly (adjusted P < .05; log2 0.5-fold) downregulated and upregulated genes as a result of dual G9a and DNMTs inhibition in the MM cell lines KMS-28, INA-6, and OPM2. Statistical test: Wald test with Benjamini-Hochberg procedure to control the FDR. (D-F) Venn diagram showing genes that gain expression in samples treated with the combination therapy. (G-I) Significantly upregulated (adjusted P < .05; log2 0.5-fold) TSGs in samples treated with the combination therapy. FC, fold change; TPM, transcript per million.
Combinatorial inhibition of G9a and DNMTs demonstrates an enhanced effect on cell viability, induces apoptosis, and reduces the abundance of MM-associated oncogenes. (A-B) Normalized expression of PAX5 and DCN in MGUS and MM compared with NPC, analyzed with GEO2R (GSE6477). Statistical analysis was performed with Kruskal-Wallis test. Values presented with SEM. (C-D) Normalized expression of PLEKHO1 and DENND2D in MGUS, MM, and rMM compared with NPC, analyzed with GEO2R (GSE6477). Statistical analysis was performed with Kruskal-Wallis test. Values presented with SEM. (E-F) Selection of normalized expression of (MAS5) IPO13 and PTPRT genes from CD138+ normal BMPCs, MGUS, patients with smMM, MM, and PCL (U133 Plus 2.0; Affymetrix GSE5900). Statistical analysis was performed with 1-way ANOVA in panel E and Kruskal-Wallis test in panel F. Values are presented with SEM. (G-K) Normalized (MAS5) PAX5, DCN, PLEKHO1, IPO13, and PTPRT expression-based survival data from BM-collected CD138+ from patients with MM (GSE9782). Statistical analysis was performed with log-rank test. (L-O) Response-based (nnon-response = 126; nresponse = 113) normalized expression of (MAS5) GATA4, DCN, PLEKHO1, and IPO13 genes from BM samples of patients with myeloma before treatment with bortezomib or dexamethasone. Statistical analysis was performed with Student t test in panels G,J and Mann-Whitney U test in panels H-I. Values are presented with SEM. (P) Representative western blot against H3K9me2, DNMT1, G9a, c-Myc, IRF4, and ɣH2AX. Actin and total histone H4 were used as loading controls. Data were collected from 3 biological replicates. The corresponding uncropped western blot figures can be found in supplemental Figure 13. (Q-S) Flow cytometry analysis of apoptosis markers on single- and combinatorially treated MM cell lines INA-6 (Q), OPM2 (R), and KMS-28PE (n = 3) (S). Statistical analysis was performed with 1-way ANOVA. Values are presented with SEM. Representative flow cytometry gating can be found in supplemental Figures 24, 26, and 28. (T) A-366 and AZA Bliss scores calculated from the effect of the drug combination on viability in INA-6 cells. Bliss score >0 indicates synergy. (U) GSEA shows gain of expression of genes associated with apoptosis, which become upregulated only with the combinatorial therapy in INA-6 cells. ∗P < .05; ∗∗P < .01; ∗∗∗P < .001; ∗∗∗∗P < .0001. Ctrl, control; NPC, normal plasma cell; NR, nonresponsive; R, responsive; rMM, relapsed MM.
Combinatorial inhibition of G9a and DNMTs demonstrates an enhanced effect on cell viability, induces apoptosis, and reduces the abundance of MM-associated oncogenes. (A-B) Normalized expression of PAX5 and DCN in MGUS and MM compared with NPC, analyzed with GEO2R (GSE6477). Statistical analysis was performed with Kruskal-Wallis test. Values presented with SEM. (C-D) Normalized expression of PLEKHO1 and DENND2D in MGUS, MM, and rMM compared with NPC, analyzed with GEO2R (GSE6477). Statistical analysis was performed with Kruskal-Wallis test. Values presented with SEM. (E-F) Selection of normalized expression of (MAS5) IPO13 and PTPRT genes from CD138+ normal BMPCs, MGUS, patients with smMM, MM, and PCL (U133 Plus 2.0; Affymetrix GSE5900). Statistical analysis was performed with 1-way ANOVA in panel E and Kruskal-Wallis test in panel F. Values are presented with SEM. (G-K) Normalized (MAS5) PAX5, DCN, PLEKHO1, IPO13, and PTPRT expression-based survival data from BM-collected CD138+ from patients with MM (GSE9782). Statistical analysis was performed with log-rank test. (L-O) Response-based (nnon-response = 126; nresponse = 113) normalized expression of (MAS5) GATA4, DCN, PLEKHO1, and IPO13 genes from BM samples of patients with myeloma before treatment with bortezomib or dexamethasone. Statistical analysis was performed with Student t test in panels G,J and Mann-Whitney U test in panels H-I. Values are presented with SEM. (P) Representative western blot against H3K9me2, DNMT1, G9a, c-Myc, IRF4, and ɣH2AX. Actin and total histone H4 were used as loading controls. Data were collected from 3 biological replicates. The corresponding uncropped western blot figures can be found in supplemental Figure 13. (Q-S) Flow cytometry analysis of apoptosis markers on single- and combinatorially treated MM cell lines INA-6 (Q), OPM2 (R), and KMS-28PE (n = 3) (S). Statistical analysis was performed with 1-way ANOVA. Values are presented with SEM. Representative flow cytometry gating can be found in supplemental Figures 24, 26, and 28. (T) A-366 and AZA Bliss scores calculated from the effect of the drug combination on viability in INA-6 cells. Bliss score >0 indicates synergy. (U) GSEA shows gain of expression of genes associated with apoptosis, which become upregulated only with the combinatorial therapy in INA-6 cells. ∗P < .05; ∗∗P < .01; ∗∗∗P < .001; ∗∗∗∗P < .0001. Ctrl, control; NPC, normal plasma cell; NR, nonresponsive; R, responsive; rMM, relapsed MM.
Dual inhibition of G9a and DNMTs blocks the proliferative capacity and downregulates MM-associated oncogenes in MM cells
Next, we investigated whether dual inhibition of G9a and DNMTs could improve treatment efficacy in a panel of MM cell lines. INA-6, KMS-28PE, and OPM2 cells were treated with A366 (G9ai) and AZA (DNMTi) independently or in combination. H3K9me1/2 was decreased in all G9ai-treated groups, and DNMT1 was decreased in all DNMTi-treated groups, confirming on-target effects of each drug (Figure 6P; supplemental Figure 5B). Induction of DNA double-strand breaks (indicated by increased ɣH2AX) in all AZA-treated groups (Figure 6P) confirmed AZA-mediated impairment of DNA repair mechanisms. Notably, the combinatorial treatment strongly reduced the abundance of the MM-associated oncoproteins c-Myc, XBP1, and IRF4, and more effectively induced apoptosis, cell death, and reduced cell viability as compared with both monotherapies (Figure 6P-S; supplemental Figure 5C-D). Interestingly, this response was further validated by using the dual inhibitor CM-272 targeting G9a and DNMTs (supplemental Figure 6A-C). Combinatorial index and positive Bliss synergism score for INA-6 and OPM2 confirmed the synergistic effect of both drugs, whereas KMS-28PE showed a combinatorial effect after treatment with A366 and AZA, but no synergy could be calculated (Figure 6T; supplemental Figure 7A-B). GSEA analysis of genes that only become upregulated by the combinatorial therapy showed enrichment of genes associated with apoptosis (Figure 6U; supplemental Figure 7C-D). Finally, coinhibition of G9a and DNMTs successfully pushed INA-6 cells of the G1 phase of the cell cycle and reduced proliferative capability in the OPM2 cells (supplemental Figure 7E-F).
To investigate if our in vitro findings were translatable to primary MM samples (Table 1), we treated samples from patients with MM with A366 and AZA, as monotherapies or in combination. A heterogenous response was observed in the primary MM samples, because some patients responded to the monotherapies independently. However, we observed an improved response with the combination (Figure 7A). In addition, we treated the CD138– fraction from the collected BM samples with the therapies, and observed no reduction of cell viability (supplemental Figure 5A).
Coinhibition of G9a and DNMTs demonstrated synergistically enhanced effects in reducing tumor growth in vivo. (A) Response of the primary MM cells to A366 and AZA administrated as single agent or in combination (n = 8). (B) Schematic representation of the experimental setup used for combinatorial A366 and AZA in vivo treatment. (C) Percent tumor volume in OPM2 tumor-bearing female Balb/c nu/nu CDX mice after treatment with either the single-agent therapies DAC,A366, or the combination over 6 days. (D) Percent tumor volume at end point after 6 days of treatment in OPM2 tumor-bearing female Balb/c nu/nu CDX mice (nvehicle = 10; nA366 = 10; nDAC = 9; ncombination = 10). Statistical analysis: a linear mixed-effects model was fitted to account for random variation across replicates, followed by pairwise comparisons using Fisher least significant difference test. Comparisons were specifically performed between the vehicle group and each treatment. Values are presented with SEM. (E) In vivo percent tumor inhibition and Bliss expected mean in mice after treatment with either the single therapies or the combination. The Bliss expected mean reflects the predicted additive effect assuming independent drug action. The synergy score represents the difference between observed and expected inhibition, with positive values indicating synergistic effects. (F) Body weight of mice monitored over the 6 days of combinatorial treatment period (ncombination = 10). ∗P < .05; ∗∗P < .01; ∗∗∗P < .001. Panel 7B was created with BioRender.com. Nylund P. and Garrido-Zabala B. (2025) https://BioRender.com/q2i0r5z.
Coinhibition of G9a and DNMTs demonstrated synergistically enhanced effects in reducing tumor growth in vivo. (A) Response of the primary MM cells to A366 and AZA administrated as single agent or in combination (n = 8). (B) Schematic representation of the experimental setup used for combinatorial A366 and AZA in vivo treatment. (C) Percent tumor volume in OPM2 tumor-bearing female Balb/c nu/nu CDX mice after treatment with either the single-agent therapies DAC,A366, or the combination over 6 days. (D) Percent tumor volume at end point after 6 days of treatment in OPM2 tumor-bearing female Balb/c nu/nu CDX mice (nvehicle = 10; nA366 = 10; nDAC = 9; ncombination = 10). Statistical analysis: a linear mixed-effects model was fitted to account for random variation across replicates, followed by pairwise comparisons using Fisher least significant difference test. Comparisons were specifically performed between the vehicle group and each treatment. Values are presented with SEM. (E) In vivo percent tumor inhibition and Bliss expected mean in mice after treatment with either the single therapies or the combination. The Bliss expected mean reflects the predicted additive effect assuming independent drug action. The synergy score represents the difference between observed and expected inhibition, with positive values indicating synergistic effects. (F) Body weight of mice monitored over the 6 days of combinatorial treatment period (ncombination = 10). ∗P < .05; ∗∗P < .01; ∗∗∗P < .001. Panel 7B was created with BioRender.com. Nylund P. and Garrido-Zabala B. (2025) https://BioRender.com/q2i0r5z.
Dual inhibition of G9a and DNMTs synergistically reduces tumor growth in vivo
To investigate the in vivo effects of G9a and DNMT inhibition, we employed a subcutaneous CDX model of MM using OPM2 cells in immunodeficient mice. Treatments were administered IP with A366 (8 mg/kg) daily for 6 days, DAC (0.2 mg/kg) during the final 72 hours, or both drugs in combination (8 mg/kg for 6 days + 0.2 mg/kg for the last 72 hours; Figure 7B). At the experimental end point, tumor volume increased by 171% in the vehicle group, while A366 and DAC monotherapy limited tumor growth to 52% and 60%, respectively (Figure 7B-D). Notably, the combination therapy showed a greater reduction of tumor volume to 20%, indicating an enhanced antitumor effect (Figure 7D). To assess whether the enhanced effect of the combination was synergistic, we performed Bliss independence analysis. The observed response exceeded the predicted additive effect (Bliss score > 0), indicating a synergistic interaction in vivo, with a synergy score of 27.3 (Figure 7E). Moreover, no toxicity was observed, as indicated by stable body weights and absence of clinical signs (Figure 7F). Together, these findings demonstrate that combined A366 and DAC treatment exerts synergistic antitumor activity, and is well tolerated in our preclinical xenograft model.
Discussion
Aberrations of epigenetic regulators are a common feature of hematological malignancies, and drugs targeting the dysregulated epigenetic machineries are currently FDA approved for use in hematological cancers.26,27
The histone methyltransferase G9a deposits H3K9me1 and H3K9me2, resulting in transcriptional repression.28 Genome-wide analysis of H3K9me2 distribution in differentiated cells compared with embryonic stem cells has revealed large regions of organized chromatin marked by H3K9me2 enrichment, which are highly conserved in humans.29 Dysregulation of these regions contributes to altered epigenetically mediated phenotypic plasticity in cancer.30
Previous studies reported that overexpression of G9a promotes cell proliferation, migration, and invasion in numerous cancers, including hematological malignancies.13,31-35 Accordingly, we previously showed that G9a/GLP inhibition delays tumor progression in MM in vivo.11 In this study, mapping of the genome-wide distribution of the H3K9me2 showed that the enriched genomic areas in MM cells include regions associated with 14 TSGs. Importantly, G9ai reduced cell viability and induced apoptosis in a panel of MM cell lines. Taken together, these data suggest that G9a plays a relevant role in MM pathogenesis.
Despite loss of H3K9me2 on protein level in all the MM cell lines treated with a G9a inhibitor, only 2 of the 4 cell lines responded to G9ai with increased apoptosis. To shed light on the putative link between different epigenetic regulatory systems, we asked whether coinhibition of another epigenetic mechanism could enhance the response to G9ai. Aberrations in DNA methylation have been described during neoplastic transformation of B cells, and have been largely connected to malignancies with a B-cell origin,36 and DNMTis have been successfully used to increase sensitivity to conventional treatment with bortezomib in MM.37 Furthermore, using DAC in combination with other epigenetic modifying enzymes has been shown to induce antimyeloma effects in vivo and in vitro.38
To evaluate the combinatorial potential of G9a and DNMTis in vitro, MM cell lines were treated with A366 in combination with AZA, and the samples were subjected to RNA-seq analysis, which revealed a cluster of genes that only became upregulated in the combination therapy. Interestingly, this included a cluster of cell line-specific TSGs that were also associated with poor prognosis and response in patients with MM. PAX5 is a critical transcription factor that promotes lymphoid progenitors to commit to the B-cell lymphocyte lineage. In line with our data, PAX5 activation has been shown to induce apoptosis in MM cells.39 Furthermore, increased decorin (DCN) levels in the BM of patients with MM have been associated with increased response to conventional chemotherapeutic treatment (vincristine, doxorubicin, dexamethasone, melphalan, and prednisolone).40 DCN induces autophagy and apoptosis by downregulating the c-Met/Akt/mechanistic target of rapamycin activity in human trophoblasts,41 suggesting that G9a/DNMTs inhibitory treatment could be beneficial in improving chemotherapeutic response. In addition, high levels of (PLEKHO1) CKIP-1 protein promote the expression of BAX, cleaved caspase-3, and cleaved caspase-9, suggesting that upregulated CKIP-1 induces apoptosis in gastric cancer.42
Previous studies have shown that the TSG PTPRT has been associated with promoter hypermethylation in lung cancer, resulting in STAT3 hyperactivation and a subsequent increase of cell proliferation in cancer.43 PTPRT phosphorylates STAT3, which leads to its degradation.44 Activation of STAT3 leads to inhibition of apoptosis-related factors and debilitation of the apoptosis process. STAT3 is commonly activated in tumor cells, protecting them against cell death; therefore, the expression of PTPRT activates apoptosis by downregulation of STAT3.45 Notably, we showed that IPO13 gain of expression was a common feature between all investigated MM cell lines, which has not been previously described in MM. Interestingly, IPO13 has previously been suggested to regulate CCCTC-binding factor, a zinc finger protein responsible for promoter activation or repression in normal tissues.46 However, other studies suggest that the role of IPO13 includes regulation of apoptosis by translocation of proapoptotic protein nuclear clustering.47
Dual inhibition of G9a and DNMTs has previously been shown to reduce proliferation and enhance apoptosis in AML, acute lymphoblastic leukemia, and DLBCL.13 In line with this, cotreatment of MM cells with G9ai and DNMTis enhanced apoptosis in all MM cell lines compared with each of the monotherapies, while also reducing proliferation. The therapy also demonstrated an increased response in primary MM cells without affecting the viability of the normal BM cell fraction. In addition, GSEA analysis of the upregulated genes, only associated with the combinatorial therapy, demonstrated enrichment of genes associated with apoptosis, suggesting that there might be large-scale rewiring of the chromatin landscape regulating these genes. Moreover, combinatorial inhibition of G9a and DNMTs reduced the abundance of the MM-associated oncoproteins IRF4, XBP1, and c-MYC, possibly further potentiating an anti-MM effect. Interestingly, upregulation of IRF4 and/or XBP1 is associated with the loss of expression of the master transcription factor for B-cell identity, PAX5.48 This is also consistent with our data, that loss of these oncogenes promotes the expression of PAX5. In addition, survival of MM cells is strongly dependent on the IRF4-MYC axis, within which IRF4 and MYC reciprocally transactivate each other, generating an autoregulatory circuit in MM cells.49 XBP1 protects the cell from endoplasmic reticulum stress as a result of fast protein production and accumulation of unfolded proteins.50 In MM, XBP1 is one of the highest expressed genes compared with normal PCs, and XBP1-expressing transgenic mice models gain MM-like features during aging.51 In addition, blocking of XBP1 splicing has been shown to reduce MM cellular growth.52
Finally, intrigued by our findings in MM cell lines and primary MM samples, we further confirmed the translatability of the combinatorial G9ai and DNMTis in vivo. Our dual targeting approach demonstrated evidence of synergistic antitumor effects. To date, the G9ai A366 has not been explored as a therapeutic strategy in combination with FDA-approved DNMTis such as AZA or DAC. Our findings therefore provide the first preclinical evidence supporting the therapeutic potential of targeting both DNMTs and G9a in MM. Importantly, we demonstrate that G9a inhibition not only exerts antitumor effects on its own, but also enhances the efficacy of DNMTs inhibition when used in combination both in vivo and in vitro. These results offer valuable insights into the translational potential of G9a- and DNMT-targeted therapies, and support further investigation of this combination approach in clinical settings.
In summary, our study reveals a combinatorial effect of G9ai and DNMTis in MM, resulting in the reduced expression of MM-associated oncogenes and increased apoptosis. In addition, we also observed upregulation of TSGs and a cluster of apoptosis-associated genes, which was only present upon dual G9a/DNMT inhibition. This study thus provides insights into the relationship between different epigenetic systems, as well as the clinically relevant question of how MM cells both in vitro and in vivo are dependent on key epigenetic modulators for their growth.
Acknowledgments
The authors are grateful to Charlotta Sandberg Blixt for the excellent technical assistance, and Pernilla Martinsson for assisting in preparing the azacytidine western blots and viability profiles. The authors also recognize Rose-Marie Amini for her assistance in verifying the purity of the multiple myeloma (MM) primary samples. Cell cycle/apoptosis flow cytometry analysis was performed at Biological Visualization, Science for Life Laboratory, Department of Immunology, Genetics and Pathology, Rudbeck Laboratory, Uppsala University, Uppsala, Sweden. This study utilizes the data from the BLUEPRINT consortium. The full list of contributing authors can be found on: https://ihec-epigenomes.org/. The data handling was enabled by resources provided by the Swedish National Infrastructure for Computing at Uppsala Multidisciplinary Center for Advanced Computational Science)partially funded by the Swedish Research Council through grant agreement number 2018-05973. The authors are grateful for the participants in the CoMMpass study and the Multiple Myeloma Research Foundation for sharing sequencing and clinical data, as well as the patients with MM consenting to be part of this study. The graphical abstract was created with BioRender.com. Nylund P. and Garrido-Zabala B. (2025) https://BioRender.com/il1hrpg.
The project was supported by grants from the Swedish Cancer Society (20 0674 ReVS 07H and 20 0727 PjVSF), the Swedish Research Council (2023-01852), and the Vrije Universiteit Brussel (SRP48-VUB).
Authorship
Contribution: P.N., B.G.-Z., A.K., and H.J.W. conceptualized the project; P.N., B.G.-Z., S.I.T., C.M., L.A.V.H., J.J., E.B., and E.D.B. acquired data; B.G.-Z., S.I.T., T.M., and H.B. performed the in vivo experiments; J.I.M.-S. provided the DNA methylation data; P.N., B.G.-Z., and L.V. performed formal analysis of the data; P.N., A.A.P., F.Ö., T.K., E.D.B., and M.N., assisted in project investigation; T.K. provided access to primary samples; H.J.W. provided acquisition of funding; M.N., A.K., and H.J.W. supervised the project; P.N., A.K., and H.J.W. administrated the project; P.N. and B.G.-Z. visualized all the data; P.N. organized and integrated the data, and wrote the original manuscript draft; and all authors read and approved the final manuscript, had full access to the data in the study, took responsibility to submit for publication, and agreed to be accountable for all aspects of the work included in this manuscript.
Conflict-of-interest disclosure: The authors declare no competing financial interests.
Correspondence: Helena Jernberg Wiklund, Department of Immunology, Genetics, and Pathology, Rudbeck Laboratory, Science for Life Laboratory, Uppsala University, Dag Hammarskjölds väg 20, 75185 Uppsala, Sweden; email: helena.jernberg_wiklund@igp.uu.se; and Patrick Nylund, Department of Immunology, Genetics, and Pathology, Rudbeck Laboratory, Science for Life Laboratory, Uppsala University, Dag Hammarskjölds väg 20, 75185 Uppsala, Sweden; email: patrick.nylund@igp.uu.se.
References
Author notes
P.N. and B.G.-Z. are joint first authors.
RNA-sequencing data have been deposited at the ArrayExpress platform (accession number E-MTAB-13813).
The full-text version of this article contains a data supplement.















