Key Points
HTLV-1–infected cells demonstrate GRP78 downregulation and display high sensitivity to apoptosis induced by PERK-ATF4-CHOP pathway.
HIV IN inhibitor MK 2048 activates PERK-ATF4-CHOP and induces cell death selectively in HTLV-1–infected cells of HTLV-1–carrier PBMCs.
Abstract
Patients with adult T-cell leukemia (ATL) exhibit a poor prognosis and overall survival rate when treated with standard chemotherapy, highlighting the continued requirement for the development of novel safe and effective therapies for human T-cell leukemia virus type 1 (HTLV-1)-related diseases. In this study, we demonstrated that MK-2048, a second-generation HIV-1 integrase (IN) inhibitor, potently and selectively kills HTLV-1–infected cells. Differential transcriptome profiling revealed significantly elevated levels of gene expression of the unfolded protein response (UPR) PKR-like ER kinase (PERK) signaling pathway in ATL cell lines following MK-2048 treatment. We also identified a significant downregulation in glucose regulated protein 78 (GRP78), a master regulator of the UPR in the CD4+CADM1+ HTLV-1–infected cell population of primary HTLV-1 carrier peripheral blood mononuclear cells (PBMCs) (n = 9), suggesting that HTLV-1–infected cells are hypersensitive to endoplasmic reticulum (ER) stress-mediated apoptosis. MK-2048 efficiently reduced proviral loads in primary HTLV-1 carrier PBMCs (n = 4), but had no effect on the total numbers of these cells, indicating that MK-2048 does not affect the proliferation of HTLV-1–uninfected PBMCs. MK-2048 specifically activated the ER stress–related proapoptotic gene, DNA damage-inducible transcript 3 protein (DDIT3), also known as C/EBP homologous protein (CHOP), in HTLV-1–infected but not uninfected cells of HTLV-1–carrier PBMCs. Our findings demonstrated that MK-2048 selectively induces HTLV-1–infected cell apoptosis via the activation of the UPR. This novel regulatory mechanism of the HIV IN inhibitor MK-2048 in HTLV-1–infected cells provides a promising prophylactic and therapeutic target for HTLV-1–related diseases including ATL.
Introduction
Human T-cell leukemia virus type 1 (HTLV-1) is a human retrovirus that causes adult T-cell leukemia (ATL),1-3 along with chronic inflammatory diseases, including HTLV-1–associated myelopathy/tropical spastic paraparesis/4,5 and HTLV-1 uveitis.6 ATL is associated with a highly chemoresistant malignancy of peripheral T lymphocytes,7 with patients in Japan exhibiting a poor prognosis, including a low overall survival rate (only 24%) at 3 years when treated with standard chemotherapy for aggressive ATL.8 Recently, mogamulizumab9-11 and the immunomodulatory drug lenalidomide12 have been newly approved for the treatment of ATL and HTLV-1–related diseases. Although these new agents show measurable effects on HTLV-1–associated diseases, they exhibit low efficacy for improving disease progression, and several severe adverse effects have also been reported. Therefore, novel, safe, and effective therapeutic approaches are still needed for HTLV-1–associated diseases.
The discovery of novel therapeutic roles for established drugs has become a major drug development strategy thanks to a reduction in the costs and time needed for development, including previously determined drug safety profiles. Several studies have reported the anti–HTLV-1 effect of various antiretroviral drugs developed to treat infection by HIV. HIV belongs to the Retroviridae family and exhibits a similar tropism as HTLV-1 for T cells.13 In a previous study, meta-analysis revealed that the combination of antiviral agents interferon-α (IFN-α) and zidovudine (azidothymidine [AZT]), an antiretroviral drug used to prevent and treat HIV/AIDS, improved survival in leukemic subtypes of ATL.14 Arsenic and IFN-α induced apoptosis in HTLV-1 transformed cells.15 Combined treatment with valproate, an inhibitor of histone deacetylases, and AZT induced a decrease in proviral loads (PVL) in simian T-lymphotropic virus type 1-infected baboons.16 A recent study showed that the therapeutic efficacy of AZT and IFN-α in ATL patients reflects the inhibition of HTLV-1 reverse transcriptase activity.17 However, the mechanisms of the efficacy of AZT/IFN-α in ATL have yet to be fully elucidated. Abacavir, a nucleoside analog reverse transcriptase inhibitor for HIV infection, demonstrated cytotoxic effects against HTLV-1–infected cells.18 Moreover, previous studies reported that HIV integrase (IN) inhibitors, including MK-2048, prevented HTLV-1 integration.19,20 Recently, clinical trials using HIV IN inhibitors for patients with ATL and HTLV-1 carriers were conducted.21,22 However, the inhibitory effect of HIV IN inhibitors on HTLV-1–infected cell proliferation remains unclear. Here, we examined whether HIV IN inhibitors demonstrate cytotoxic effects against HTLV-1–infected cells, in addition to the prevention effect of HTLV-1 integration.
Various cellular stresses can lead to an accumulation of misfolded proteins in the endoplasmic reticulum (ER), resulting in the activation of the unfolded protein response (UPR)23-25 to resolve stress or initiate programmed cell death.26 Glucose regulated protein 78 (GRP78), also referred to as BiP or HSPA5, is a master regulator of the UPR.27-29 GRP78 is traditionally regarded as a major ER chaperone and is highly related to the multidrug resistance and poor prognosis reported in several malignant cancers.30-37
In the present study, we found that MK-2048, a second-generation HIV IN inhibitor, has a strong inhibitory effect on HTLV-1–infected cell proliferation. We further identified that GRP78 is significantly downregulated in HTLV-1–infected cells. HTLV-1–infected cells were also found to be hypersensitive to ER stress–mediated cell death by MK-2048. MK-2048 selectively eliminated HTLV-1–infected cells by inducing ER stress–mediated apoptosis. These findings indicated that MK-2048 represents a novel prophylactic and therapeutic drug candidate for the treatment of ATL and HTLV-1–related disease.
Materials and methods
Cells
Interleukin-2 (IL-2) independent ATL-derived cell lines (OATL4 and ED),38 HTLV-1–infected cell lines (MT-2, MT-4,39 SLB-1,40 and C8166), and HTLV-1–uninfected T-cell leukemia cell lines (Jurkat [American Type Culture Collection] and MOLT-4) were maintained with RPMI 1640 medium supplemented with 10% fetal bovine serum. IL-2–dependent ATL cell lines (KOB and KK1) were maintained with the same medium supplemented with 100 ng/mL recombinant human IL-2 (Pepro Tech).
Healthy human peripheral blood mononuclear cells (PBMCs; Kurabo Industries Ltd) and CD4+ T cells (Lonza, Japan) were obtained from commercial suppliers. Peripheral blood samples from 4 HTLV-1–infected asymptomatic carriers (mean age 57 years; range 33 to 72 years) were provided by the Institute of Medical Science at the University of Tokyo. PBMCs were isolated from the blood by density gradient centrifugation using Histopaque-1077 (Sigma-Aldrich). PBMCs from ATL patients were obtained from a collaborative Japanese project, the Joint Study on Predisposing Factors of ATL Development. All PBMCs were cultured in RPMI 1640 supplemented with 10% fetal bovine serum and 100 ng/mL human IL-2.
Drugs
The HIV IN inhibitors, BMS-707035 (BMS), raltegravir (RAL), elvitegravir (EVG), dolutegravir (DTG), cabotegravir (CAB), and MK-2048, were obtained from Selleck Chemicals. The PKR-like ER kinase (PERK) inhibitor, GSK2606414, was obtained from Merck. Tunicamycin was obtained from Sigma-Aldrich. These drugs were dissolved in dimethyl sulfoxide. The HIV IN inhibitors were stored at −80°C, whereas the PERK inhibitors and tunicamycin were stored at −20°C until further use.
Cell proliferation assay
Cells were seeded at ∼0.75 to 1.5 × 105 per well in 24-well plates and cultured with or without HIV IN inhibitor (0 to 100 μM) for 4 days. Cell proliferation analysis was performed using the CellTiter-Glo Luminescent Cell Viability Assay in a Glomax Detection System (Promega) according to the manufacturer’s protocol.
Measurement of caspase-3/7 activity
Approximately 1.5 × 105 cells were seeded in each well of a 24-well plate. HTLV-1–infected cell lines were treated with or without 10, 25, or 50 μM of MK-2048 for 24 hours, and caspase-3/7 activity was measured by Caspase-Glo 3/7 Assay using a Glomax Detection System, according to the manufacturer’s protocol.
Microarray analysis
Cells were treated with or without 25 μM MK-2048 in triplicate for 16 hours. Total RNA was isolated using an RNeasy mini kit (Qiagen). A portion of the total RNA was used for reverse transcription-polymerase chain reaction (RT-PCR). RNA quality was determined using an Agilent 2100 Bioanalyzer upon receipt at Filgen. Microarray analysis was performed using an Affymetrix Human Clariom S Assay by Filgen. Differentially expressed genes were identified using Student t test (P < .01, fold change >2.0). Pathway analysis was performed using Microarray Data Analysis Tool, ver. 3.2 (Filgen) for genes with a >2.0 fold change (P < .01) in expression levels. The complete microarray data are available in the Gene Expression Omnibus database (GEO accession number GSE113265), concomitant with manuscript publication.
Real-time PCR
Total RNA from cells treated with or without 25 μM MK-2048 was isolated using an RNeasy Mini Kit (Qiagen). Any contaminated DNA was removed before further analysis. Complementary DNA was constructed using the SuperScriptIII First-Strand Synthesis System (Thermo Fisher). Quantitative real-time PCR with the 7500 Fast Real-Time PCR System (Applied Biosystems) was used to determine the messenger RNA (mRNA) levels in various cells. PCR was performed according to the manufacturer's protocol. The mRNA levels in each sample were calculated using the 2−ΔΔCT method and expressed as the fold difference relative to that in Jurkat cells or nontreated control cells. The sequences of the primers used are provided in supplemental Table 1.
Western blotting
Cell lysates were separated by sodium dodecyl sulfate–polyacrylamide gel electrophoresis followed by electroblotting to polyvinylidene difluoride membranes and probed with antibodies against specific proteins. The proteins of interest were detected using horseradish peroxidase–conjugated antibody and visualized using the ECL Prime Western Blotting Detection Reagent (GE Healthcare), according to the manufacturer’s protocol. The antibodies used in this study are listed in supplemental Table 2.
Immunofluorescence
Approximately 1.5 × 105 cells were seeded in each well of a 24-well plate and treated with or without MK-2048 (25 μM) for 24 hours. Cells were then mounted onto MAS-coated glass slides and fixed with methanol for 15 minutes at −20°C, blocked with Protein Block (Agilent Technologies), and incubated with primary antibodies followed by detection with conjugated secondary antibodies. Coverslips were then mounted using Vectashield with 4′,6-diamidino-2-phenylindole (DAPI; Vector Laboratories) and imaged using an Olympus FV1000 confocal microscope. The antibodies used in this study are listed in supplemental Table 3.
Flow cytometry and cell sorting
PBMCs were isolated from the whole blood of HTLV-1–infected asymptomatic carriers by density gradient centrifugation. The cell-sorting procedure was performed as described previously.41 In brief, PBMCs were stained using a combination of biotin–anti-CADM1, allophycocyanin (APC)–anti-CD7, APC-Cy7–anti-CD3, Pacific blue–anti-CD4, and Pacific orange–anti-CD14 antibodies. After washing, phycoerythrin-conjugated streptavidin was applied. Propidium iodide (PI; Sigma-Aldrich) was added to the samples to stain dead cells immediately prior to flow cytometry. A FACSAria instrument (BD Immunocytometry Systems) was used for all multicolor flow cytometry and fluorescence-activated cell sorting based on CD4 and CADM1 patterns: HTLV-1–infected cell population (PI−/CD14−/CD3+/CD4+/CADM1+) and uninfected cell population (PI−/CD14−/CD3+/CD4+/CADM1−).41 For apoptotic cell analysis, PBMCs were first stained with a mixture of biotin–anti-CADM1, FITC–anti-CD14, and phycoerythrin–anti-CD4, and then stained with streptavidin APC–anti-Cy7, APC–anti-annexin V, and DAPI. The stained PBMCs were analyzed using CytoFLEX (Beckman Coulter). Data were analyzed using FlowJo software (TreeStar).
Expression analysis of GRP78 in T cells from patients with ATL and normal controls
Expression levels of GRP78 in CD4+ T cells from patients with ATL and normal controls were obtained from a gene expression dataset deposited in the National Center for Biotechnology Information (NCBI) GEO Web site (http://www.ncbi.nlm.nih.gov/geo/query/acc.cgi) (accession number GSE33615).42 Significant differences in the levels of gene expression between the 2 groups were analyzed using Welch t test.
Quantitation of HTLV-1 PVL
Approximately 1 × 106 cells were seeded in each well of a 24-well plate. PBMCs from HTLV-1–infected asymptomatic carriers were treated with or without MK-2048 (25 or 50 μM) for 0 and 4 days, and genomic DNA was isolated using a QIAamp DNA Blood Mini Kit (Qiagen). The copy numbers of proviral DNA were measured using a real-time PCR in the 7500 Fast Real-Time PCR System, as previously described.43 More details are provided in the supplemental Methods.
Statistical analysis
The statistical significance of differences between the control and test groups was determined using Welch t test. The results are expressed as the mean ± standard deviation (SD) of 3 independent experiments. All statistical tests were 2-sided and P < .05 was considered statistically significant.
Ethics statement
All research protocols involving human subjects were reviewed and approved by the Institutional Review Boards of the National Institute of Infectious Diseases (approval ID: 890) and the Institute of Medical Science, the University of Tokyo (approval ID: 30-1-A0424).
Results
MK-2048 inhibits the proliferation of HTLV-1–infected cells
We investigated whether HIV IN inhibitors (BMS, RAL, EVG, DTG, CAB, and MK-2048) affected the proliferation of HTLV-1–infected cell lines (KK1, ED, SLB-1, and C8166), HTLV-1–uninfected T-cell leukemia cell lines (Jurkat and MOLT-4), and healthy donor PBMCs (Figure 1A). BMS and RAL poorly inhibited HTLV-1–infected cell proliferation. CAB and EVG inhibited the proliferation of HTLV-1–infected cell lines but were also cytotoxic to PBMCs. DTG and MK-2048 were highly toxic to HTLV-1–infected cell lines along with uninfected leukemia cell lines, but not PBMCs. Notably, MK-2048 showed a stronger anti–growth effect on HTLV-1–infected cell lines compared with HTLV-1–uninfected T-cell lines, suggesting that MK-2048 has a specific anti–growth potency for HTLV-1–infected T cells.
Growth inhibitory effects of HTLV-1–infected cell lines by MK-2048. (A) Viability of the indicated cells after treatment with IN inhibitors (50 or 100 μM). The CellTiter values of the treated cells relative to those of untreated cells are shown. The results are expressed as the mean ± SD of 3 independent experiments. (B) Viability of the indicated cells after treatment with MK-2048 (0 to 50 μM). The CellTiter values of the cells relative to the untreated cells are shown. The results are expressed as the mean ± SD of 3 independent experiments. (C) The IC50 values (μmol/L) of MK-2048 across 12 uninfected or HTLV-1–infected cell lines. Cells were treated for 72 hours.
Growth inhibitory effects of HTLV-1–infected cell lines by MK-2048. (A) Viability of the indicated cells after treatment with IN inhibitors (50 or 100 μM). The CellTiter values of the treated cells relative to those of untreated cells are shown. The results are expressed as the mean ± SD of 3 independent experiments. (B) Viability of the indicated cells after treatment with MK-2048 (0 to 50 μM). The CellTiter values of the cells relative to the untreated cells are shown. The results are expressed as the mean ± SD of 3 independent experiments. (C) The IC50 values (μmol/L) of MK-2048 across 12 uninfected or HTLV-1–infected cell lines. Cells were treated for 72 hours.
Therefore, we examined the anti–growth effect of MK-2048 (0-50 μM) on normal PBMCs, HTLV-1–uninfected leukemia cells, and HTLV-1–infected cells, including ATL cells (Figure 1B). Consistent with previous results, MK-2048 did not affect the proliferation of normal PBMCs, even at the highest dose (50 μM). In contrast, MK-2048 potently inhibited the proliferation of HTLV-1–infected cell lines (SLB-1, MT-2, MT-4, and C8166) in a dose-dependent manner. Notably, MK-2048 demonstrated a selective anti–growth effect against HTLV-1–infected cell lines (SLB-1, MT-2, MT-4, and C8166) with lower 50% inhibitory concentration (IC50) values compared with those for uninfected leukemia cell lines (Jurkat and MOLT-4) (Figure 1C). MK-2048 showed a high anti–growth effect toward ED and KK1 cells, but not OATL4 or KOB ATL cells, indicating the variable anti–growth effect of MK-2048 toward ATL cell lines (Figure 1B-C). KK1 cells exhibited the lowest IC50 value (7 μM) among the tested cells, whereas OATL4 cells had the highest IC50 value (106 μM). We found no relationship between HTLV-1 Tax or HBZ expression levels and sensitivity to MK-2048 in HTLV-1–infected or ATL cell lines (supplemental Figure 1). We further examined the anti–growth effect of MK-2048 (0 to 50 μM) on normal CD4+ T cells and ATL patient PBMCs (supplemental Figure 2). Interestingly, MK2048 did not affect the proliferation of normal CD4+ T cells entirely, but inhibited the proliferation of the examined primary ATL cells.
MK-2048 induces apoptosis in MK-2048-sensitive HTLV-1–infected cells
Next, we measured caspase-3/7 activity and cell proliferation to examine the apoptotic effects of MK-2048 on HTLV-1–infected cells. We found that MK-2048 activated caspase-3/7 and induced dose-dependent cell death in MK-2048–sensitive HTLV-1–infected KK1, ED, and SLB-1 cells (Figure 2A-B). In contrast, the activation of caspase-3/7 and decrease in cell proliferation induced by MK-2048 treatment were not observed in the MK-2048–resistant HTLV-1–infected cell lines OATL4 and KOB. In addition, cell-cycle analysis by PI staining and flow cytometry revealed an increase in the sub-G0/G1 peak, a hallmark of apoptosis, in an MK-2048–dose-dependent manner in MK-2048–sensitive HTLV-1–infected cells (SLB-1 and ED) (supplemental Figure 3). These findings indicated that MK-2048 induced the death of MK-2048–sensitive HTLV-1–infected cells via the induction of apoptosis.
MK-2048 induces caspase-3/7 activation. (A) Caspase-3/7 activity of the indicated cells after 24-hour treatment with MK-2048 (0 to 50 μM). The caspase-3/7 activity values of treated cells relative to those of untreated cells are shown. The results are expressed as the mean ± SD of 3 independent experiments. (B) Simultaneously measured viability. The CellTiter values of treated cells relative to those of untreated cells are shown. The results are expressed as the mean ± SD of 3 independent experiments.
MK-2048 induces caspase-3/7 activation. (A) Caspase-3/7 activity of the indicated cells after 24-hour treatment with MK-2048 (0 to 50 μM). The caspase-3/7 activity values of treated cells relative to those of untreated cells are shown. The results are expressed as the mean ± SD of 3 independent experiments. (B) Simultaneously measured viability. The CellTiter values of treated cells relative to those of untreated cells are shown. The results are expressed as the mean ± SD of 3 independent experiments.
MK-2048 upregulates the expression of UPR-related genes in HTLV-1–infected cells
To determine which pathways were modulated in HTLV-1–infected cells by MK-2048 treatment, we performed a gene microarray study to compare the transcriptomes of HTLV-1–infected cell lines with and without MK-2048 treatment of 16 hours. The numbers of significantly differentially expressed genes in MK-2048–sensitive KK1, SLB-1, and ED cells after treatment with MK-2048 were 215, 362, and 33, respectively (Figure 3A). Among the significantly differentially expressed genes, 19 were common in all 3 MK-2048–sensitive cell lines (Figure 3B). In particular, ChaC glutathione-specific γ-glutamylcyclotransferase 1 (CHAC1), a novel proapoptotic component among UPR-related genes,44 was the most significantly upregulated among all of the MK-2048–sensitive HTLV-1–infected cell lines analyzed (Table 1). In contrast, no significant gene expression changes were induced by MK-2048 in MK-2048–resistant OATL4 cells.
Volcanic plot representing differentially expressed genes of MK-2048–treated cells and Venn diagram of microarray results. (A) Volcano plot (fold change by significance) showing the gene expression ratio of the indicated cells after 16-hour treatment with 25 μM MK-2048. The gene expression ratios of the treated cells relative to untreated cells are shown (n = 3). Approximately 20 000 genes were tested. Red indicates significantly differentially expressed genes (P < .01, fold change (FC) >2); blue indicates UPR-related genes (listed in Table 1). The gene expression levels did not change in OATL4 cells. (B) Venn diagram of microarray results. Overlapping circles demonstrating the number of genes significantly differentially expressed by MK-2048 treatment in common, partially in common, or unique to each specific cell line. Blue circle: SLB-1 cells; red circle: ED cell; green circle: KK1 cells. The UPR-related genes are listed.
Volcanic plot representing differentially expressed genes of MK-2048–treated cells and Venn diagram of microarray results. (A) Volcano plot (fold change by significance) showing the gene expression ratio of the indicated cells after 16-hour treatment with 25 μM MK-2048. The gene expression ratios of the treated cells relative to untreated cells are shown (n = 3). Approximately 20 000 genes were tested. Red indicates significantly differentially expressed genes (P < .01, fold change (FC) >2); blue indicates UPR-related genes (listed in Table 1). The gene expression levels did not change in OATL4 cells. (B) Venn diagram of microarray results. Overlapping circles demonstrating the number of genes significantly differentially expressed by MK-2048 treatment in common, partially in common, or unique to each specific cell line. Blue circle: SLB-1 cells; red circle: ED cell; green circle: KK1 cells. The UPR-related genes are listed.
MK-2048 upregulates the expression of UPR-related genes
| Gene symbol . | Gene description . | Log2 ratio . | |||
|---|---|---|---|---|---|
| KK1 . | SLB-1 . | ED . | Average . | ||
| CHAC1 | ChaC glutathione-specific γ-glutamylcyclotransferase 1 | 5.61* | 4.48* | 4.38* | 4.82* |
| TRIB3 | Tribbles pseudokinase 3 | 3.45* | 3.51* | 1.25* | 2.74* |
| CHOP/DDIT3 | DNA damage-inducible transcript 3 | 2.36* | 2.04* | 1.42* | 1.94* |
| ASNS | Asparagine synthetase (glutamine-hydrolyzing) | 2.06* | 2.28* | 1.46* | 1.93* |
| ATF3 | Activating transcription factor 3 | 2.68* | 2.08* | 0.82* | 1.86* |
| XBP1 | X-box binding protein 1 | 1.21* | 2.22* | 1.58* | 1.67* |
| IRE1/ERN1 | ER to nucleus signaling 1 | 1.06* | 2.41* | ‡ | 1.16* |
| ATF4 | Activating transcription factor 4 | 1.16* | 1.33* | 0.84† | 1.11* |
| GADD34/PPP1R15A | Protein phosphatase 1, regulatory subunit 15A | 1.47* | 1.84* | ‡ | 1.10* |
| WARS | Tryptophanyl-tRNA synthetase | 1.45* | 0.98† | 0.88† | 1.10* |
| EDEM1 | ER degradation enhancer, mannosidase α-like 1 | 1.23* | 0.82† | 0.53† | 0.86* |
| ERDJ4/DNAJB9 | DnaJ (Hsp40) homolog, subfamily B, member 9 | 1.23* | 1.25* | ‡ | 0.83* |
| Gene symbol . | Gene description . | Log2 ratio . | |||
|---|---|---|---|---|---|
| KK1 . | SLB-1 . | ED . | Average . | ||
| CHAC1 | ChaC glutathione-specific γ-glutamylcyclotransferase 1 | 5.61* | 4.48* | 4.38* | 4.82* |
| TRIB3 | Tribbles pseudokinase 3 | 3.45* | 3.51* | 1.25* | 2.74* |
| CHOP/DDIT3 | DNA damage-inducible transcript 3 | 2.36* | 2.04* | 1.42* | 1.94* |
| ASNS | Asparagine synthetase (glutamine-hydrolyzing) | 2.06* | 2.28* | 1.46* | 1.93* |
| ATF3 | Activating transcription factor 3 | 2.68* | 2.08* | 0.82* | 1.86* |
| XBP1 | X-box binding protein 1 | 1.21* | 2.22* | 1.58* | 1.67* |
| IRE1/ERN1 | ER to nucleus signaling 1 | 1.06* | 2.41* | ‡ | 1.16* |
| ATF4 | Activating transcription factor 4 | 1.16* | 1.33* | 0.84† | 1.11* |
| GADD34/PPP1R15A | Protein phosphatase 1, regulatory subunit 15A | 1.47* | 1.84* | ‡ | 1.10* |
| WARS | Tryptophanyl-tRNA synthetase | 1.45* | 0.98† | 0.88† | 1.10* |
| EDEM1 | ER degradation enhancer, mannosidase α-like 1 | 1.23* | 0.82† | 0.53† | 0.86* |
| ERDJ4/DNAJB9 | DnaJ (Hsp40) homolog, subfamily B, member 9 | 1.23* | 1.25* | ‡ | 0.83* |
Log2 ratio >1, P < .01; †log2 ratio <1, P < .01; ‡P > .01.
Pathway analysis was performed to elucidate which signaling pathways may be responsible for the inhibitory effect of MK-2048 on HTLV-1–infected cell proliferation. The UPR pathway was markedly influenced by MK-2048 treatment in all of the MK-2048–sensitive HTLV-1–infected cell lines (supplemental Table 4). Furthermore, MK-2048 robustly upregulated the expression of UPR-related genes in MK-2048–sensitive HTLV-1–infected cell lines (KK1, SLB-1, and ED) (Table 1). In particular, 12 and 10 UPR-related genes were significantly upregulated in KK1 and SLB-1 cells, respectively (Figure 3A). The UPR is mediated mainly through 3 distinct signaling pathways: inositol-requiring enzyme 1α (IRE-1α)/ERN1, PERK/EIF2AK3, and activating transcription factor 6 (ATF6).27,45 In the MK-2048–sensitive HTLV-1–infected cell lines, MK-2048–upregulated UPR-related genes primarily comprised downstream molecules of the PERK/EIF2AK3 signaling pathway (supplemental Figure 4).
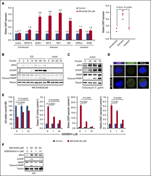
Notably, chronic or severe ER stress induces apoptosis through the upregulation of the downstream molecules of the PERK/EIF2AK3 signaling pathway, including CHAC144 and C/EBP homologous protein (CHOP)/DNA damage-inducible transcript 3 protein (DDIT3).46,47 Because our microarray analysis revealed that both CHAC1 and CHOP were highly upregulated in all 3 MK-2048–sensitive HTLV-1–infected cell lines after MK-2048 treatment (Table 1), we hypothesized that MK-2048 promotes ER stress–induced apoptosis in MK-2048–sensitive HTLV-1–infected cells through CHAC1 and CHOP activation. To confirm the gene microarray data and test our hypothesis, we examined whether MK-2048 upregulated the expression of CHOP in HTLV-1–infected cells using quantitative RT-PCR. MK-2048 significantly upregulated CHOP expression in MK-2048–sensitive HTLV-1 cell lines (SLB-1, MT-2, KK1, and ED) compared with that in MK-2048–resistant HTLV-1 cell lines (OATL-4 and KOB) (P < .005) and HTLV-1–uninfected T-cell lines (Jurkat and MOLT-4) (P < .01) (Figure 4A). There was no correlation between the relative CHOP expression levels and the sensitivity to MK-2048 of examined cell lines in the steady-state condition (supplemental Figure 5). However, MK-2048 strongly upregulated the gene expression and protein levels of CHOP in MK-2048–sensitive HTLV-1–infected cell lines (SLB-1, MT-2, KK1, and ED).
MK-2048 induces ER stress–related apoptosis in MK-2048-sensitive HTLV-1–infected cells. (A) CHOP mRNA expression levels in the indicated cells after 16-hour treatment with 25 μM MK-2048. The mRNA expression levels of treated cells relative to those of untreated cells are shown. The results are expressed as the mean ± SD of 3 independent experiments. The bar graph is shown as a dot plot. (B) The levels of protein expression in ER stress–related molecules at the indicated times after the addition of 25 μM MK-2048 in indicated cells are shown. (C) The levels of protein expression in ER stress–related molecules at the indicated times after the addition of 1 μg/mL tunicamycin in Jurkat cells are shown. (D) Representative immunostaining for CHOP (green) in KK1 cells after 24-hour treatment with 25 μM MK-2048. Bars represent 10 μm. (E) Cell viability, caspase-3/7 activity, and CHAC1 and CHOP mRNA expression levels in ED cells 24 hours after treatment with 50 μM MK-2048. The indicated values show the ratio of MK-2048–treated or –untreated cells. ED cells were pretreated for 1 hour with the indicated concentrations of GSK2606414 prior to the addition of 50 μM MK-2048. The indicated concentrations of GSK2606414 were added to the control cells. The results are expressed as the mean ± SD of 3 independent experiments. (F) Protein expression levels of ER stress–related molecules in ED cells at the indicated concentrations of GSK2606414 and 50 μM MK-2048.
MK-2048 induces ER stress–related apoptosis in MK-2048-sensitive HTLV-1–infected cells. (A) CHOP mRNA expression levels in the indicated cells after 16-hour treatment with 25 μM MK-2048. The mRNA expression levels of treated cells relative to those of untreated cells are shown. The results are expressed as the mean ± SD of 3 independent experiments. The bar graph is shown as a dot plot. (B) The levels of protein expression in ER stress–related molecules at the indicated times after the addition of 25 μM MK-2048 in indicated cells are shown. (C) The levels of protein expression in ER stress–related molecules at the indicated times after the addition of 1 μg/mL tunicamycin in Jurkat cells are shown. (D) Representative immunostaining for CHOP (green) in KK1 cells after 24-hour treatment with 25 μM MK-2048. Bars represent 10 μm. (E) Cell viability, caspase-3/7 activity, and CHAC1 and CHOP mRNA expression levels in ED cells 24 hours after treatment with 50 μM MK-2048. The indicated values show the ratio of MK-2048–treated or –untreated cells. ED cells were pretreated for 1 hour with the indicated concentrations of GSK2606414 prior to the addition of 50 μM MK-2048. The indicated concentrations of GSK2606414 were added to the control cells. The results are expressed as the mean ± SD of 3 independent experiments. (F) Protein expression levels of ER stress–related molecules in ED cells at the indicated concentrations of GSK2606414 and 50 μM MK-2048.
Next, we examined the expression of UPR- and apoptosis-related proteins in MK-2048–sensitive HTLV-1–infected cells (ED and KK1) and HTLV-1 uninfected T cells (Jurkat) after treatment with 25 μM MK-2048 (Figure 4B; supplemental Figure 6). ATF4 transiently increased 8 to 24 hours after treatment, followed by the induction of CHOP. CHOP was expressed at the highest level in ED cells 72 hours after treatment with MK-2048. The cleavage of PARP, a marker of apoptosis, was detected after an increase in the levels of ATF4 and CHOP expression, indicating that enhanced ATF4-CHOP signaling induced apoptosis in HTLV-1–infected cells. However, MK-2048 did not induce an increase in ATF4 and CHOP expression and cleavage of PARP in HTLV-1–uninfected Jurkat cells. On the other hand, ATF4 and CHOP were induced in Jurkat cells by tunicamycin, a chemical inducer of ER stress (Figure 4C).48 These data suggest that MK-2048 selectively induces apoptosis in HTLV-1–infected cells by upregulating the UPR pathway. Moreover, immunofluorescence staining revealed that CHOP was highly expressed in the MK-2048–sensitive ATL cell line, KK1, following treatment with 25 μM MK-2048 (Figure 4D).
MK-2048–induced cell death is significantly reduced by the inhibition of the UPR PERK pathway
Real-time PCR and western blotting analyses showed that ER stress–mediated apoptosis was mainly regulated by PERK-ATF4-CHOP/PERK-ATF4-CHAC1 signaling (Figure 4A-C). To test whether MK-2048–induced cell death could be suppressed by inhibiting PERK signaling, we cultured MK-2048–sensitive ED cells with MK-2048 in the presence or absence of a PERK inhibitor, GSK2606414.49 The activation of caspase-3/7 and decreased cell proliferation induced by MK-2048 treatment were significantly suppressed by GSK2606414 in ED cells, suggesting that MK-2408–induced apoptotic cell death was effectively inhibited by the downregulation of the PERK pathway. Conversely, caspase-3/7 activation and cell proliferation in ED cells were unaffected by the addition GSK2606414 to the culture medium alone (supplemental Figure 7). The inhibition of PERK significantly suppressed the increase in proapoptotic gene CHOP and CHAC1 expression in ED cells induced by MK-2048 treatment, according to the quantitative RT-PCR results (Figure 4E). Western blot analyses demonstrated that the PERK inhibitor strongly decreased MK-2048–induced ATF4-CHOP upregulation and apoptosis (Figure 4F). These results suggested that MK-2048 induces HTLV-1–infected cell death through the activation of the UPR pathway.
GRP78 is significantly downregulated in HTLV-1–infected cells
As previous studies indicated that the expression of GRP78, a master regulator of the UPR, was correlated with drug sensitivity in multiple cancers,30-37 we measured the GRP78 expression levels in HTLV-1–infected cells. MK-2048–resistant HTLV-1–infected cell lines (OATL4 and KOB) demonstrated significantly higher levels of GRP78 expression than that of other cell lines (P < .005) (supplemental Figure 8). Next, we investigated the GRP78 expression of HTLV-1–infected cells in primary HTLV-1 carriers and patients with ATL. Various studies have previously demonstrated that CADM1 is an excellent candidate marker of HTLV-1–infected cells, and that HTLV-1–infected cells are efficiently enriched in the CADM1+ subpopulations in CD14−CD4+ T cells.41,50,51 We then examined the expression of GRP78 in HTLV-1–infected asymptomatic carrier PBMCs that had been separated into CD4+CADM1+ HTLV-1–infected and CD4+CADM1− HTLV-1–uninfected cell-enriched populations by sorting using HTLV-1 Analysis System flow analysis staining.41 Notably, the levels of GRP78 expression were significantly decreased in CD4+CADM1+ HTLV-1–infected cells compared with CD4+CADM1− cells from all 9 of the HTLV-1–asymptomatic carriers analyzed (Figure 5A). We also evaluated the expression of GRP78 in PBMCs from patients with ATL and control healthy individual CD4+ cells using a gene expression dataset deposited in the NCBI GEO Web site. As a result, the expression of GRP78 was found to be markedly decreased in HTLV-1–infected ATL cells compared with that in normal CD4 cells (Figure 5B).
GRP78 expression is downregulated in the HTLV-1–infected cell population. (A) GRP78 mRNA expression levels in HTLV-1–carrier PBMCs (n = 9). The gene expression ratio of the CD4+CADM1+ cell population relative to the CD4+CADM1− cell population is shown. The bar graph is shown as a dot plot. (B) Box plots showing GRP78 mRNA expression levels in PBMCs from patients with ATL (smoldering, n = 3; chronic, n = 20; acute, n = 26) with the indicated type and control healthy individual CD4+ cells (n = 21). The expression levels were evaluated from a dataset deposited in the NCBI GEO Web site. NS, not significant.
GRP78 expression is downregulated in the HTLV-1–infected cell population. (A) GRP78 mRNA expression levels in HTLV-1–carrier PBMCs (n = 9). The gene expression ratio of the CD4+CADM1+ cell population relative to the CD4+CADM1− cell population is shown. The bar graph is shown as a dot plot. (B) Box plots showing GRP78 mRNA expression levels in PBMCs from patients with ATL (smoldering, n = 3; chronic, n = 20; acute, n = 26) with the indicated type and control healthy individual CD4+ cells (n = 21). The expression levels were evaluated from a dataset deposited in the NCBI GEO Web site. NS, not significant.
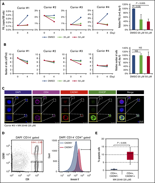
MK-2048 reduces PVLs and induces HTLV-1–infected cell death in HTLV-1 carrier PBMCs
Finally, we investigated the therapeutic effect of MK-2048 on primary HTLV-1–infected cells. We measured HTLV-1 PVLs and cell numbers of 4 HTLV-1–asymptomatic carrier PBMCs with and without MK-2048 treatment of 4 days. PVLs were significantly decreased after MK-2048 treatment in all analyzed carrier PBMCs in a dose-dependent manner, demonstrating that MK-2048 selectively killed HTLV-1–infected cells (Figure 6A). Conversely, MK-2048 had no effect on the total numbers of PBMCs during culture (Figure 6B). These results suggested that MK-2048 selectively eliminates HTLV-1–infected cells and minimally affects the proliferation of normal PBMCs.
MK-2048 reduces PVLs and induces ER stress–related apoptosis specifically in HTLV-1–infected cells in HTLV-1–carrier PBMCs. (A-B) PBMCs obtained from 4 asymptomatic carriers (numbers 1 to 4) were incubated for 4 days with the indicated concentrations of MK-2048. (A) PVL (copies per 100 cells) in each culture was measured using quantitative PCR. The bar graph shows the mean (carriers numbers 1 to 4) ratio of PVL of MK-2048–treated cells relative to that of MK-2048–untreated cells. (B) Simultaneously counted cell numbers. The bar graph shows the mean (carriers numbers 1 to 4) ratio of MK-2048–treated cell numbers relative to MK-2048–untreated cell numbers. (C) Representative immunostaining for CD4 (pink), CADM1 (red), and CHOP (green) in carrier PBMCs following 25 μM MK-2048 treatment. HTLV-1–infected cells (CD4+, CADM1+) are shown as yellow squares. Bars represent 20 μm. (D-E) PBMCs obtained from 6 asymptomatic carriers (n = 6; average PVL = 4.54 ± 2.82) were incubated for 16 hours with 25 μM MK-2048. (D) Representative FACS profiles of CADM1 and CD4 in DAPI− CD14− cells (left) and the expression of annexin V in the DAPI− CD14−CD4+ cell fraction (right) of HTLV-1–carrier PBMCs 16 hours after 25 μM MK2048 treatment. Data are expressed as the mean ± SD. (E) Box plots showing the percentage of annexin V+ apoptotic cells in DAPI− CD14−CD4+ cells of HTLV-1–carrier PBMCs 16 hours following treatment with 25 μM MK2048. DMSO, dimethyl sulfoxide.
MK-2048 reduces PVLs and induces ER stress–related apoptosis specifically in HTLV-1–infected cells in HTLV-1–carrier PBMCs. (A-B) PBMCs obtained from 4 asymptomatic carriers (numbers 1 to 4) were incubated for 4 days with the indicated concentrations of MK-2048. (A) PVL (copies per 100 cells) in each culture was measured using quantitative PCR. The bar graph shows the mean (carriers numbers 1 to 4) ratio of PVL of MK-2048–treated cells relative to that of MK-2048–untreated cells. (B) Simultaneously counted cell numbers. The bar graph shows the mean (carriers numbers 1 to 4) ratio of MK-2048–treated cell numbers relative to MK-2048–untreated cell numbers. (C) Representative immunostaining for CD4 (pink), CADM1 (red), and CHOP (green) in carrier PBMCs following 25 μM MK-2048 treatment. HTLV-1–infected cells (CD4+, CADM1+) are shown as yellow squares. Bars represent 20 μm. (D-E) PBMCs obtained from 6 asymptomatic carriers (n = 6; average PVL = 4.54 ± 2.82) were incubated for 16 hours with 25 μM MK-2048. (D) Representative FACS profiles of CADM1 and CD4 in DAPI− CD14− cells (left) and the expression of annexin V in the DAPI− CD14−CD4+ cell fraction (right) of HTLV-1–carrier PBMCs 16 hours after 25 μM MK2048 treatment. Data are expressed as the mean ± SD. (E) Box plots showing the percentage of annexin V+ apoptotic cells in DAPI− CD14−CD4+ cells of HTLV-1–carrier PBMCs 16 hours following treatment with 25 μM MK2048. DMSO, dimethyl sulfoxide.
To determine whether MK-2048 activates the UPR pathway in primary HTLV-1–infected cells, we examined the levels of CHOP expression in CD4+CADM1+ cells in carrier PBMCs at 24 hours after MK-2048 treatment. CHOP was highly expressed in CD4+CADM1+ but not CD4+CADM1− or CD4− cells from asymptomatic carrier PBMCs 24 hours after treatment with MK-2048 (Figure 6C).
We then investigated whether MK-2048 specifically induces HTLV-1–infected cell death in asymptomatic HTLV-1 carrier PBMCs. Notably, 10.6% of CD14−CD4+CADM1+ HTLV-1–infected T cells, albeit only 0.5% of CD14−CD4+CADM1− HTLV-1–uninfected T cells, underwent apoptosis (P < .005) at 16 hours after treatment with MK-2048 (Figure 6D-E). Together, these results indicated that MK-2048 selectively eliminated HTLV-1–infected cells via UPR-induced apoptosis in asymptomatic carrier PBMCs.
Discussion
In the present study, we demonstrated that MK-2048 specifically and potently induced HTLV-1–infected cell death by activating the PERK-ATF4-CHOP pathway and reduced PVLs in asymptomatic HTLV-1 carrier PBMCs. We found a novel strong inhibitory effect of the antiretroviral agent MK-2048 on HTLV-1–infected cell proliferation, in addition to the previously reported inhibitory effect on the integration of HTLV-1.20 The effective dose of MK-2048 as a growth inhibitor was higher than that as an IN inhibitor; nevertheless, we confirmed that MK-2048 did not affect healthy donor PBMCs or CD4+ T cells at the lethal dose of MK-2048 in HTLV-1–infected cells. MK-2048 has strong anti–growth potency for HTLV-1–infected T cells, whereas BMS and RAL poorly inhibited HTLV-1–infected cell proliferation. Although the mechanism by which MK-2048 activates the PERK-ATF4-CHOP pathway in HTLV-1–infected cells remains unclear, our findings suggest that the mechanisms of activation of the PERK pathway are not related to the function of inhibiting the viral integration of IN inhibitors. We found that MK-2048 also inhibits HTLV-1–uninfected Jurkat cell proliferation. However, the PERK-ATF4-CHOP activation and induction of apoptosis were not observed in Jurkat cells after treatment with MK-2048. These results indicate that MK-2048 reduces the proliferation rate of Jurkat cells in some way, but did not induce cell death in Jurkat cells, as in HTLV-1–infected cell lines.
Furthermore, we found that GRP78, a master regulator of ER stress, was markedly decreased in PBMCs from patients with ATL and the CD4+CADM1+ cell population of HTLV-1–carrier PBMCs. GRP78 controls ER-stress–signaling pathways leading to UPR survival and apoptosis responses.27,31,34 Specifically, GRP78 facilitates the folding of accumulated proteins to avoid the damage induced by various cellular stresses.52 A partial reduction in the expression of GRP78 can sensitize leukemia cells to chemotherapeutic treatment and induced apoptosis.34 Our data suggested that HTLV-1 infection may reduce GRP78 expression through an as-yet-undetermined mechanism, leading to hypersensitivity to apoptosis induced by ER stress. MK-2048 may trigger apoptotic responses in HTLV-1–infected cells because of the reduced expression of GRP78, which eventually leads to cell death. Thus, our findings indicated that the induction of ER stress–mediated apoptosis may serve as a novel potential prophylactic and a therapeutic target in HTLV-1–related diseases and ATL.
The expression levels of GRP78 showed a marked variation in patients with acute ATL compared with those diagnosed with smoldering or chronic ATL, which correlated with the heterogeneity of GRP78 expression in the ATL cell lines examined in the present study. Two (OATL4 and KOB) out of 4 (KK1, ED, OATL4, and KOB) ATL cell lines were resistant to MK-2048 (Figure 1B) and showed significantly higher expression levels of GRP78 (supplemental Figure 8). Previous studies have reported that the upregulation of GRP78 is highly related to multidrug resistance31 and poor prognosis in several malignant cancers,32,33 leukemia,34 and multiple myeloma.35,36 Moreover, in the present study, we found that GRP78 was significantly decreased in HTLV-1–infected cells compared with HTLV-1–uninfected cells in all 9 of the HTLV-1–asymptomatic carriers analyzed. Together, these findings suggested that GRP78 was initially downregulated in T cells following HTLV-1 infection, but that the accumulation of genomic mutations may have upregulated GRP78 and afforded subsequent multidrug resistance in HTLV-1–infected T cells during the long duration in the progression of ATL. Therefore, it may be important to eliminate HTLV-1–infected cells by ER stress–mediated cell death prior to the induction of GRP78 upregulation and the malignant transformation of HTLV-1–infected cells. Furthermore, these data suggested that the expression of GRP78 and other ER stress–related genes may serve as prognostic and predictive biomarkers for HTLV-1 carriers and patients with ATL.
We observed that GRP78 expression was downregulated in HTLV-1–infected cells. However, this contrasts with most other viral infections, which induce the upregulation of GRP78.53-55 Recent studies have shown that some viruses manipulate the host UPR to maintain an environment favorable for persistent infection. For example, hepatitis C virus and cytomegalovirus have been reported to suppress the IRE1-XBP1 pathway of the UPR,56,57 which was assumed to contribute to persistent infection of the virus in the cells. In addition, herpes simplex virus type 1 suppresses PERK activation to resist the attenuation of translation induced by acute ER stress in infected cells, which is detrimental to viral replication.58 However, the mechanism by which HTLV-1 interacts with the host UPR to establish a chronic infection remains to be elucidated. We found no relationships between HTLV-1 Tax or HBZ expression and MK-2048–mediated apoptosis in HTLV-1–infected cell lines. Thus, further experiments will be needed to determine the mechanism and physiological roles of HTLV-1 infection-mediated GRP78 downregulation.
Because MK-2048 is extremely insoluble in water, it was difficult to investigate its cytotoxic activity in an in vivo ATL mouse model by oral administration or IV injection. The development of a nontoxic solvent or an effective oral formulation of MK-2048 is therefore required in the future. Alternatively, metformin (N,N-dimethylimidodicarbonimidic diamide), an antidiabetic biguanide drug, has been shown by previous studies to induce ER stress–mediated apoptosis in acute lymphoblastic leukemia59 and prostate cancer.60 A recent report also demonstrated that metformin effectively reduces cell proliferation in HTLV-1–transformed cell lines.61 Although this previous study did not examine whether metformin regulates the UPR pathway, it is possible that metformin may induce HTLV-1 cell death via the activation of UPR. Therefore, the question of whether HTLV-1 PVLs are reduced in the PBMCs of HTLV-1 carriers with diabetes mellitus following regular treatment with metformin is worth investigating.
To the best of our knowledge, this study is the first to evaluate the efficacy of targeting the induction of ER stress–mediated cell death in HTLV-1–infected cells to prevent ATL onset and progression. We selected novel drug candidates for ATL considering the dual characteristics of ATL as a hematologic malignancy and a viral infectious disease. MK-2048 has already been shown to inhibit HTLV-1 integration in vitro.20 Since ER stress–targeting therapy for ATL and HTLV-1–related diseases is a novel therapeutic strategy, a synergistic effect of MK-2048 and other anti–HTLV-1 agents on ATL and HTLV-1–related disease is expected. It is worth noting that ER stress–mediated cell death was preferentially provoked in HTLV-1–infected cells, suggesting that ER stress–targeting therapy may have a high safety profile and be applicable to older adult patients with ATL.
The data reported in this article have been deposited in the Gene Expression Omnibus database (accession number GSE113265).
Send data sharing requests to the corresponding authors, Sahoko Matsuoka (sahoko@niid.go.jp) and Isao Hamaguchi (130hama@niid.go.jp).
Acknowledgments
The authors thank H. Iha for providing the OATL4 cells, H. Hasegawa for providing the KK1 and KOB cells, and M. Maeda for providing the ED cells. They also acknowledge the technical support provided by M. Hiyoshi and are grateful to E. Horibe for the assistance provided with the ethics application procedure, the explanation of research to obtain an HTLV-1–infected carrier volunteer agreement, and sample collection. In addition, the authors appreciate the invaluable assistance provided by the other members of the “JSPFAD” (Joint Study on Predisposing Factors of ATL Development) team, along with the patient donors and carrier donors. The authors thank Editage for English language editing.
This work was supported by Research Program on Emerging and Re-emerging Infectious Diseases grant 40106100 from the Japan Agency for Medical Research and Development (I.H.) and by the Joint Usage and Joint Research Programs, the Institute of Advanced Medical Sciences, Tokushima University.
Authorship
Contribution: E.I., S.M., and I.H. conceived and designed the experiments; J.M. and K.U. performed the clinical diagnosis; E.I., S.M., M.N., S.K., and M.Y. performed the experiments; E.I., S.M., K.T., M.K., K.O., M.Y., S.O., K.U., and I.H. analyzed and discussed results; and E.I. and S.M. designed the figures and wrote the paper.
Conflict-of-interest disclosure: The authors declare no competing financial interests.
Correspondence: Sahoko Matsuoka, Department of Safety Research on Blood and Biological Products, National Institute of Infectious Diseases, 4-7-1 Gakuen, Musashimurayama-shi, Tokyo 208-0011, Japan; e-mail: sahoko@niid.go.jp; and Isao Hamaguchi, Department of Safety Research on Blood and Biological Products, National Institute of Infectious Diseases, 4-7-1 Gakuen, Musashimurayama-shi, Tokyo 208-0011, Japan; e-mail: 130hama@niid.go.jp.
References
Author notes
E.I. and S.M. contributed equally to this study.
The full-text version of this article contains a data supplement.






