Abstract
The early innate response after Mycobacterium bovis bacille Calmette-Guérin (BCG) vaccination is poorly characterized but probably decisive for subsequent protective immunity against tuberculosis. Therefore, we vaccinated mice with fluorescent BCG strains in the ear dorsum, as a surrogate of intradermal vaccination in humans. During the first 3 days, we tracked BCG host cells migrating out of the dermis to the auricular draining lymph nodes (ADLNs). Resident skin dendritic cells (DCs) or macrophages did not play a predominant role in early BCG capture and transport to ADLNs. The main BCG host cells rapidly recruited both in the dermis and ADLNs were neutrophils. Fluorescent green or red BCG strains injected into nonoverlapping sites were essentially sheltered by distinct neutrophils in the ADLN capsule, indicating that neutrophils had captured bacilli in peripheral tissue and transported them to the lymphoid organ. Strikingly, we observed BCG-infected neutrophils in the lumen of lymphatic vessels by confocal microscopy on ear dermis. Fluorescence-labeled neutrophils injected into the ears accumulated exclusively into the ipsilateral ADLN capsule after BCG vaccination. Thus, we provide in vivo evidence that neutrophils, like DCs or inflammatory monocytes, migrate via afferent lymphatics to lymphoid tissue and can shuttle live microorganisms. (Blood. 2005;106: 1843-1850)
Introduction
Mycobacterium bovis bacille Calmette-Guérin (BCG) is the only available vaccine against tuberculosis (TB), a major public health problem. Being included in the World Health Organization (WHO) Expanded Program for Immunization, BCG is one of the most widely administered vaccines. It confers high levels of protection against disseminated forms of TB, particularly severe in children, but its efficacy against pulmonary TB in adults is estimated to be only 50%1 and varies widely among different geographic areas and populations. Thus, more efficient vaccines against TB are urgently needed. There are reasons to believe that such vaccines could be based on BCG. Therefore, a better understanding of the immune response induced by BCG could help in designing better strategies on a rational basis. Today, BCG vaccination is almost exclusively administered intradermally or percutaneously.2 Early events occurring after BCG vaccination that will have a strong impact on the adaptive immune response are poorly characterized. For example, it is unknown how BCG travels from the injection site to draining lymph nodes (DLNs) and which host cells could be involved in this early process. Mononuclear phagocytes such as epidermal Langerhans cells (LCs), dermal macrophages, and dendritic cells (DCs) are ideally located to capture microorganisms entering skin. Due to their migratory capacity, DCs shuttle pathogens such as HIV3 or Leishmania major4 to DLNs. Bacterial dissemination from gut to mesenteric DLNs occurs via infected DCs after ingestion of Salmonella5 or Listeria.6 Peripheral tissue DCs are not the only cells at play in bridging innate and acquired immunity to pathogens. Soon after an inflammatory stimulus, blood monocytes are recruited to the injured tissue from which they can migrate via afferent lymph toward DLNs. There, monocytes acquire a DC phenotype7 and prime the T-cell response.8 During systemic infection with Listeria monocytogenes, blood monocytes are able to shuttle bacteria into the brain.9 Thus, it is also plausible that inflammatory monocytes could transport pathogens from peripheral tissue to DLNs, although recent work suggests that, after Salmonella typhimurium injection into the skin, local inflammation impairs their migration and conversion to DCs in the DLNs.10
Given the decisive impact of innate events occurring after BCG vaccination on the ensuing adaptive immune response, we decided to analyze them in mice given injections in a strictly dermal site, the ear dorsum. Taking advantage of a fluorescent rBCG-egfp strain, cells carrying BCG were characterized from skin explants and auricular DLNs (ADLNs) at early time points after BCG vaccination. Contrary to our expectations, resident skin mononuclear phagocytes did not play a predominant role in BCG capture and transport to secondary lymphoid organs. We observed that neutrophils, which were the first cells recruited into the ear dermis and captured BCG, also massively infiltrated the ADLNs where they represented the main primary host cells for BCG. Neutrophils carrying fluorescent bacilli were detected inside skin lymphatic vessels. On BCG vaccination, green or red fluorescent-labeled neutrophils injected into left or right ear migrated exclusively to the ipsilateral DLNs. Together our data support the concept that neutrophils leave an inflamed site via afferent lymphatics, migrate to the secondary lymphoid organ, and participate in the transport of live microorganisms.
Materials and methods
Animals
Female 6- to 12-week-old C57BL/6 mice (Centre d'Elevage Janvier, Le Gesnet-Saint-L'Isle, France) were housed in our animal care facility under specific pathogen-free conditions. Our study protocol was approved by the Institut Pasteur review board.
Bacterial strain, immunizations, and colony-forming unit (CFU) determination
M bovis BCG Pasteur 1173P2 was transformed with Ms6-derived integrative vectors11 expressing either the Aequoria victoria egfp gene to obtain green-fluorescent BCG strain Myc 409 or the ds-red1 gene cut from plasmid pGMDs312 to obtain red-fluorescent BCG strain Myc 3305. Strains were grown as dispersed cultures in Beck medium and harvested at log-phase to freeze aliquots at -80°C.13 Then, 106 CFUs from frozen titered stocks under 10 μL were inoculated intradermally into each mouse ear dorsum. For CFU determination, each ear and ADLNs from 5 mice were collected and homogenized. Viable bacteria were counted after plating onto solid 7H11 medium enriched with oleic acid, albumin, dextrose, and catalase (BD Microbiology Systems, Sparks, MD).
Skin explant cultures and preparation of ADLN cell suspensions
At different time points after BCG-egfp injection into the ear dorsum, mice were humanely killed and ears were surgically removed. Control mice inoculated with 10 μL Beck medium were processed the same way. Dorsal and ventral halves were split and layered on RPMI 1640 medium supplemented with 10% fetal calf serum (FCS; Dominique Dutscher, Brumath, France), HEPES (N-2-hydroxyethylpiperazine-N′-2-ethanesulfonic acid; 100 mM), and penicillin (100 μg/mL). After 24 hours at 37°C, ear skin explant migrating cells from 8 mice were pooled and filtered through a 70-μm nylon mesh before antibody staining. ADLN cells were dissociated from the matrix by a 25-minute incubation at 37°C with 1 mg/mL collagenase D and 40 μg/mL DNAseI (Roche Diagnostics, Mannheim, Germany) in RPMI. Cells were filtered through a 70-μm nylon mesh and layered on a Histodenz gradient (Sigma-Aldrich, St Louis, MO) prepared in RPMI 10% FCS. Low-density cells, mainly macrophages, granulocytes, and DCs, were collected and washed in phosphate-buffered saline (PBS). In some experiments, DCs were enriched by positive immunomagnetic selection using anti-CD11c-coated beads according to the manufacturer's recommendations (magnetic-activated cell sorting [MACS], Miltenyi Biotec, Bergisch Gladbach, Germany) before antibody staining.
Flow cytometry and sorting
Conjugated antibodies against CD11b-phycoerythrin (PE), biotin, or allophycocyanin (APC; clone M1/70), I-A/I-E-biotin (clone 2G9), Ly-6G-PE (clone 1A8), and CD11c-PE or APC (clone HL3), were purchased from BD PharMingen (San Diego, CA), and anti-F4/80 (clone A3-1) was purchased from Serotec (Oxford, United Kingdom). Biotinylated monoclonal antibody (mAb) 929F3 was used for intracytoplasmic Langerin/CD207 staining of LCs.14 Isotype controls were all from BD PharMingen. After a 20-minute incubation with purified anti-CD16/32 mAb (clone 2.4G2; BD PharMingen), surface staining was performed in PBS-FCS (PBS, 5% FCS, 0.05% sodium azide) supplemented with 0.1% total mouse serum. For intracytoplasmic Langerin detection, cells were permeabilized with Fix/Perm kit (BD PharMingen) before incubation with mAb 929F3. Antibodies were incubated for 30 minutes followed by 2 washes in PBS-FCS. When biotinylated antibodies were used, the secondary reagent was streptavidin-peridinin chlorophyll protein-cyanine 5 (PerCP-Cy5; BD PharMingen). Fluorescence was analyzed on a total of 3.104 cells per sample using FACSCalibur and CellQuest Pro software (BD Biosciences, San Jose, CA).
Morphologic characterization of neutrophils sorted by fluorescence-activated cell sorting
Twenty-four hours after BCG inoculation, ADLNs or skin explant cells were isolated. CD11b+ cells were enriched by positive selection with immunomagnetic beads using the MACS system (Miltenyi Biotec) and CD11b+ enhanced green fluorescent protein-positive (EGFP+) cells were then sorted by fluorescence-activated cell sorting using (FACSCalibur; BD Biosciences). Cells (2 × 105) cells were either cytocentrifuged onto slides, air-dried, and then fixed with methanol, or were allowed to adhere onto polylysine-coated (Sigma-Aldrich) coverslips for 30 minutes and then fixed for 20 minutes in PBS-2% paraformaldehyde. Cytocentrifuged slides were colored with May-Grünwald-Giemsa and coverslips were stained with anti-Ly-6G followed by Alexa fluor 594 goat anti-rat immunoglobulin G (IgG) (Molecular Probes, Eugene, OR). To assess nuclear morphology, coverslips were incubated 5 minutes at room temperature with DAPI (4,6 diamidino-2-phenylindole; Molecular Probes) and examined under an ultraviolet (UV) fluorescence microscope.
Immunofluorescence and immunohistochemistry on tissue sections
Frozen tissues were cryosectioned (5 μm thick) and sections were fixed for 10 minutes in acetone. Slides were sequentially rehydrated for 10 minutes in PBS, treated for 30 minutes at room temperature with blocking agent (DuPont NEN, Boston, MA), and incubated for 2 hours at room temperature with rat anti-Langerin/CD207 929F3, ER-MP23 directed against the mouse macrophage galactose N-acetylgalactosamine lectin (MGL)/asialoglycoprotein receptor (ASGPR), anti-Ly-6G, anti-CD4 (clone RM4-5), or anti-CD8 (clone 53-6.7). Slides were then incubated 45 minutes at room temperature with secondary antibody goat anti-rat IgG-Alexa fluor 594, 488, or 633 (Molecular Probes). For anti-CD11c staining, slides were rehydrated in PBS-1% bovine serum albumin (BSA) for 10 minutes and endogenous biotin was blocked using the avidin/biotin blocking kit (Vector Laboratories, Burlingame, CA) for 30 minutes at room temperature. Thereafter, slides were incubated with biotin-conjugated anti-CD11c for 2 hours followed by Texas red-conjugated streptavidin (Molecular Probes) for 45 minutes at room temperature. After 3 washes in PBS, slides were mounted with Fluoromount-G (Southern Biotechnology Associates, Birmingham, AL). Slides were analyzed with a fluorescence microscope (Axioskop, Zeiss, Munich-Hallbergmoos, Germany) equipped with an image processing and analysis system Advanced Quips (Leica Camera AG, Solms, Germany) or a confocal microscope equipped with a blue laser diode 405 nm, an Ar laser 488 nm, and a HeNe laser 543 nm and the software LSM 510 V3.2 (Zeiss). Detection of lymphatic vessels in ear dermis was performed with anti-Lyve-1 antibody15 generously given by Dr David Jackson (John Radcliffe Hospital, Oxford, United Kingdom). For immunohistochemistry on transversal sections, ears were incubated for 2 days at 4°C in PBS-4% paraformaldehyde. They were then dried by serial washes in baths ranging from 70% to 100% ethanol and 100% xylene. Three final washes were performed in 100% paraffin at 60°C. Sections of 5 μm thickness were transferred onto glass slides. Paraffin was removed by incubating the slides twice for 5 minutes in xylene, and then twice for 1 minute in 100% ethanol. Slides were dried and rehydrated for 20 minutes in PBS. Endogenous peroxidases were inactivated by a 20-minute incubation in PBS-1% H2O2. After 3 washes in PBS and incubation for 30 minutes with blocking agent (DuPont NEN), slides were incubated with anti-Lyve-1 overnight, then 30 minutes with secondary antirabbit horseradish peroxidase (HRP) using the Envision + System HRP rabbit from Dako (Via Real, CA). Peroxidase activity was revealed with 3-amino-9-ethylcarbozle (AEC; AEC substrate kit for peroxidase, Vector Laboratories). Cells were either counter-colored with hematoxylin (Vector Laboratories), or incubated with anti-Ly-6G for 1 hour, followed by 1 hour of incubation with biotinylated rat immunoglobulin (Dako), and 1 hour of incubation with alkaline phosphatase (AP)-streptavidin (Dako). AP activity was revealed with a Fast Blue substrate-chromogen system (Sigma-Aldrich). Slides were preserved in Aquamount (BDH, Poole Dorset, United Kingdom). For immunofluorescence on whole dermis, ear dorsal halves were incubated in 0.5 M phosphate-buffered ammonium thiocyanate for 30 minutes at 37°C. Epidermis were peeled off and dermis samples were fixed in PBS-2% paraformaldehyde. After 3 washes with PBS, dermis samples were incubated with anti-Lyve-1 antibody overnight at 4°C. The following 30-minute incubations were serially performed: goat anti-rabbit IgG-Alexa fluor 594 (Molecular Probes), anti-Ly-6G (BD PharMingen), and goat anti-rat IgG-Alexa fluor 633 (Molecular Probes). Slides were analyzed with confocal microscopy as described.
Bone marrow neutrophil purification, fluorescent labeling, and in vivo trafficking
Bone marrow cells from 4 mice were harvested in PBS/0.5% FCS. For depletion of lymphocytes, monocytes, and DCs, cells were incubated with a cocktail of mAbs, anti-F4/80, anti-I-A/I-E, anti-CD4 anti-CD8, anti-B220 (clone RA3-6B2), and anti-CD11c all biotin-conjugated and used at 10 μg/mL (all from BD PharMingen, except anti-F4/80 from Serotec). After 15 minutes of incubation, avidin-coated magnetic beads (MACS, Miltenyi Biotec) were added for 15 minutes. This negative selection was followed by positive selection by incubating cells 15 minutes with purified anti-Ly-6G and then 15 minutes with antirat IgG-coated magnetic beads (MACS, Miltenyi Biotec). More than 95% pure neutrophils were obtained as assessed by microscopy after May-Grünwald-Giemsa staining. Viability by trypan blue exclusion was 98%. For in vivo tracking experiments, neutrophils were incubated with the green fluorescent dye carboxyfluorescein diacetate succinimidyl ester (CFSE; Molecular Probes) or the red fluorescent dye PKH26 (Sigma-Aldrich) according to the manufacturer's protocol. Cells (106/ear) were injected in the ear dorsum with or without concomitant injection of 106 CFUs of wild-type BCG. Four hours later each ear and ADLNs were frozen and embedded in ornithine carbamoyltransferase (OCT) compound (Fischer Diagnostics, Middleton, VA). Frozen tissues were cryosectioned (5-μm-thick sections), collected on Superfrost slides (Fischer Diagnostics), air-dried, and observed under a fluorescence microscope as described.
Results
Intradermal inoculation of BCG in mouse ear rapidly leads to bacilli transfer to ADLNs
To study cell migration that occurs early after intradermal BCG vaccination, we have used a model of BCG inoculation in mouse ear, a site allowing injection strictly into the dermis and excluding the involvement of subcutaneous connective tissue.16 We first quantified bacterial multiplication in the ear and the ADLNs after vaccination with 106 CFUs BCG (Figure 1). The majority of the injected BCG was recovered from the ears at 4 hours after injection and the bacterial load only slightly declined over the next 7 days. At 14 days after injection, a more important reduction of the bacterial load was observed in the ear, probably corresponding to the onset of the adaptive immune response. In the ADLNs, approximately 1% of the injected bacilli (104 CFUs) was recovered as soon as 4 hours after injection and this BCG load was stably maintained over the next 14 days. Thus, the model of BCG intradermal inoculation in C57/BL6 mouse ear leads to rapid transfer of live bacilli into the ADLNs where they can persist for at least 2 weeks.
BCG bacilli are rapidly detected and persist in ADLNs after intradermal vaccination in the ear. BCG (106 CFUs) was inoculated into the dermis of each ear dorsum. From 4 hours to 14 days after injection, each ear (•) and ADLNs (○) were harvested and BCG multiplication was estimated by counting CFUs after plating on selective medium; data are the mean CFUs ± SD from 5 animals, that is, 10 ears and ADLNs processed individually.
BCG bacilli are rapidly detected and persist in ADLNs after intradermal vaccination in the ear. BCG (106 CFUs) was inoculated into the dermis of each ear dorsum. From 4 hours to 14 days after injection, each ear (•) and ADLNs (○) were harvested and BCG multiplication was estimated by counting CFUs after plating on selective medium; data are the mean CFUs ± SD from 5 animals, that is, 10 ears and ADLNs processed individually.
BCG is neither associated with DCs nor with macrophages in the dermis. (A) From 4 to 72 hours after BCG-egfp inoculation, skin explant cells were stained with CD11c and analyzed by flow cytometry. (B) Ear cryosections from BCG-egfp and mock-injected mice were immunostained with antibodies directed against CD11c and mMGL, a receptor largely distributed among dermal phagocytes. Colocalization of BCG (green) with these cell populations (red) could not be observed. After labeling with Texas red (CD11c) or Alexa 594 (mMGL), slides mounted in Fluoromount were analyzed under a Zeiss Axioskop fluorescence microscope with an Achroplan 20 ×/0.45 NA objective. Images were acquired with a Leica DC300F camera and Leica Qwin software. Images were then processed with Adobe Photoshop (Adobe Systems, San Jose, CA).
BCG is neither associated with DCs nor with macrophages in the dermis. (A) From 4 to 72 hours after BCG-egfp inoculation, skin explant cells were stained with CD11c and analyzed by flow cytometry. (B) Ear cryosections from BCG-egfp and mock-injected mice were immunostained with antibodies directed against CD11c and mMGL, a receptor largely distributed among dermal phagocytes. Colocalization of BCG (green) with these cell populations (red) could not be observed. After labeling with Texas red (CD11c) or Alexa 594 (mMGL), slides mounted in Fluoromount were analyzed under a Zeiss Axioskop fluorescence microscope with an Achroplan 20 ×/0.45 NA objective. Images were acquired with a Leica DC300F camera and Leica Qwin software. Images were then processed with Adobe Photoshop (Adobe Systems, San Jose, CA).
DCs are minimally associated with BCG at the vaccination site and in the ADLNs
In vivo, LCs from the epidermis and DCs from the dermis migrate to the DLNs very shortly on inflammatory stimulation. This situation can be mimicked in vitro by the skin explant culture method where cells migrating out of skin can be analyzed after 24 hours of incubation in medium.17 To track BCG-infected DCs crawling out of skin, we performed ear skin explant cultures from 4 to 72 hours after auricular injection of BCG-egfp. Throughout the kinetics, 19% to 48% from all skin explant cells were EGFP+, that is, BCG infected (Figure 2A). Among them, remarkably low numbers, at most 3%, stained positive for CD11c, the most widely distributed mouse DC marker, indicating that rare emigrant DCs carried BCG. In accordance, BCG was generally not associated with CD11c+ DCs in the dermis as observed after immunofluorescence on ear skin sections (Figure 2B). We also analyzed LCs and BCG association by means of anti-CD207 (Langerin) antibody 929F3.14 At 12 and 72 hours after injection, between 19% and 5% of the total skin explant emigrant CD11c+ cells were identified as LCs. Among all skin migrant LCs, a maximum of 4% carried BCG and no Langerin-BCG colocalization could be observed in ear skin sections (Figure S1; see the Supplemental Figures link at the top of the online article, at the Blood website). Thus, although rare skin emigrant DCs carrying BCG could be observed by flow cytometry, they accounted for a minor proportion of total BCG host cells.
DCs do not carry BCG into the ADLNs after vaccination in the ear dermis. (A) Low-density cells recovered from ADLNs from 4 to 72 hours after BCG-egfp injection were stained with anti-CD11c and analyzed by flow cytometry. (B) ADLN sections from BCG or mock-injected mice were immunostained with anti-CD11c. At 72 hours after injection, colocalization of conventional DCs and BCG was observed on rare occasions (inset), but most of the bacilli remained localized under the ADLN capsule. Images were acquired as in Figure 2B, except that cells were labeled only with Texas red, and 10 ×/0.25 NA and 40 ×/0.75 NA (inset only) objectives were used.
DCs do not carry BCG into the ADLNs after vaccination in the ear dermis. (A) Low-density cells recovered from ADLNs from 4 to 72 hours after BCG-egfp injection were stained with anti-CD11c and analyzed by flow cytometry. (B) ADLN sections from BCG or mock-injected mice were immunostained with anti-CD11c. At 72 hours after injection, colocalization of conventional DCs and BCG was observed on rare occasions (inset), but most of the bacilli remained localized under the ADLN capsule. Images were acquired as in Figure 2B, except that cells were labeled only with Texas red, and 10 ×/0.25 NA and 40 ×/0.75 NA (inset only) objectives were used.
We next stained ear sections with ER-MP23, an antibody directed against mMGL (murine macrophage galactose/N-acetylgalactosamine-specific C-type lectin/DC asialoglycoprotein receptor) a receptor largely distributed on mononuclear phagocytes that populate mouse skin.18 At 4 or 72 hours after injection, we rarely detected ER-MP23+ cells carrying BCG (Figure 2B). Taken together, our data indicate that resident skin mononuclear phagocytes, including LCs, dermal DCs, and macrophages, are not main cells for early BCG uptake at the vaccination site.
Because BCG transfer from the injection site to the ADLNs occurred rapidly, we assessed whether BCG-loaded DCs could be detected in the ADLNs. Thus, we analyzed CD11c+ cells in ADLNs from 4 to 72 hours after injection (Figure 3A). A maximum of 1% of CD11c+EGFP+ cells was observed, indicating that CD11c+ cells were not predominant host cells for BCG in the ADLNs. These results were supported by immunofluorescence on ADLN sections, where colocalization of CD11c+ cells and BCG was only rarely observed at 72 hours (Figure 3B).
To analyze if BCG-loaded LCs could be detected in ADLNs, CD11c+ cells were enriched by magnetic selection at 12 and 72 hours after injection and flow cytometry was performed after straining with anti-CD207. Among the CD11c+ CD207+ LCs, none were associated with BCG and no colocalization of CD207+ cells with BCG could be observed by immunohistochemistry on ADLN sections (Figure S2). Together these results confirm that only a minor proportion of skin DCs, including epidermal LCs, is involved in early BCG transport from skin to ADLNs.
Neutrophils are rapidly recruited at the site of inoculation and in ADLNs where they represent the main early BCG host cells
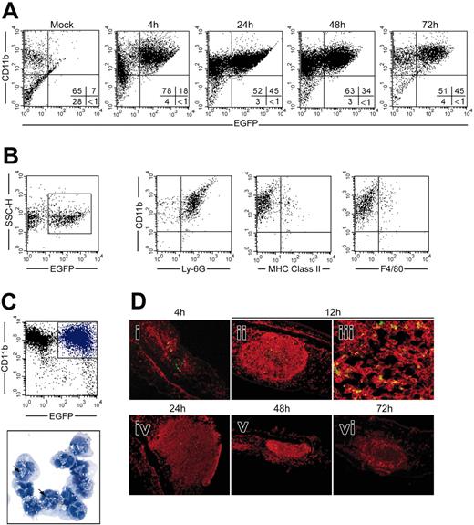
Because we observed that mononuclear phagocytes accounted for only a minor fraction of EGFP+ cells, thus harboring bacteria, in skin and ADLNs following BCG inoculation, we further characterized the infected cells migrating out of skin explants. As soon as 4 hours after BCG injection, a significant proportion of emigrants was carrying EGFP+ bacteria and was CD11b+ (Figure 4A). Their frequency among skin emigrants remained high through 72 hours after injection. These cells were further characterized as CD11b+, Ly-6G+, F4/80-, and major histocompatibility complex class II negative (MHCII-; Figure 4B) suggesting that they were neutrophils. After flow cytometry sorting, the EGFP+ cells displayed characteristic polylobed nuclei, which confirmed that the BCG-infected cells crawling out of skin were mainly neutrophils (Figure 4C). The localization of incoming neutrophils at the vaccination site was then analyzed by immunofluorescence using anti-Ly-6G19 as a neutrophil-specific marker and not anti-Gr1, which detects both neutrophils and mononuclear cells (Figure 4D). From 4 to 72 hours, neutrophils massively invaded the ear where they mostly colocalized with BCG. Interestingly, neutrophils remained focused around the bacilli over time, suggesting a role in limiting BCG spread outside of the injection site. Until 72 hours, neutrophils were the main dermal cells loaded with bacilli. Both high EGFP fluorescence and CFU counts at these time points showed that the neutrophils did not efficiently clear BCG from the dermis.
Neutrophils are rapidly recruited to the dermis where they phagocytose BCG and then massively crawl out from the skin. (A) Cells crawling out from ear skin explants from 4 to 72 hours after BCG-egfp vaccination were analyzed by flow cytometry after CD11b staining. (B) Twenty-four hours after vaccination, EGFP+ skin explant cells gated on a side-scatter (SSC-H), EGFP dot plot were phenotyped as CD11b+ Ly-6G+, MHCII-, and F4/80-. (C) CD11b+/EGFP+ cells were sorted by flow cytometry and observed by light microscopy after staining with May-Grünwald-Giemsa. Characteristic polylobed nuclei confirmed that main BCG host cells in skin are neutrophils. In most cases, several bacilli were detected inside each neutrophil (arrows). Cytocentrifuged cells were observed under a Zeiss Axioskop light microscope with an Achroplan 100 ×/1.25 NA oil iris objective. Images were acquired with a Leica 300F camera and processed with Leica Qwin software. (D i-ii, iv-vi) Ear skin cryosections were immunolabeled with anti-Ly-6G (red). Neutrophils that invaded the dermis from 4 to 72 hours after injection were focally organized around bacilli at the injection site. Images were acquired as in Figure 3B. (iii) At 12 hours, bacillus (green) and neutrophil (red) colocalization was observed by confocal microscopy. After labeling with Alexa 594 slides were analyzed under a Zeiss Axioskop 2FS microscope with a Plan-APOCHROMAT 63 ×/1.4 NA objective. Images were acquired and processed with Zeiss LSM 510 software.
Neutrophils are rapidly recruited to the dermis where they phagocytose BCG and then massively crawl out from the skin. (A) Cells crawling out from ear skin explants from 4 to 72 hours after BCG-egfp vaccination were analyzed by flow cytometry after CD11b staining. (B) Twenty-four hours after vaccination, EGFP+ skin explant cells gated on a side-scatter (SSC-H), EGFP dot plot were phenotyped as CD11b+ Ly-6G+, MHCII-, and F4/80-. (C) CD11b+/EGFP+ cells were sorted by flow cytometry and observed by light microscopy after staining with May-Grünwald-Giemsa. Characteristic polylobed nuclei confirmed that main BCG host cells in skin are neutrophils. In most cases, several bacilli were detected inside each neutrophil (arrows). Cytocentrifuged cells were observed under a Zeiss Axioskop light microscope with an Achroplan 100 ×/1.25 NA oil iris objective. Images were acquired with a Leica 300F camera and processed with Leica Qwin software. (D i-ii, iv-vi) Ear skin cryosections were immunolabeled with anti-Ly-6G (red). Neutrophils that invaded the dermis from 4 to 72 hours after injection were focally organized around bacilli at the injection site. Images were acquired as in Figure 3B. (iii) At 12 hours, bacillus (green) and neutrophil (red) colocalization was observed by confocal microscopy. After labeling with Alexa 594 slides were analyzed under a Zeiss Axioskop 2FS microscope with a Plan-APOCHROMAT 63 ×/1.4 NA objective. Images were acquired and processed with Zeiss LSM 510 software.
In the ADLNs, 24 hours following BCG-egfp inoculation, EGFP+ cells were phenotyped by flow cytometry as CD11bhi, Ly-6Ghi, F4/80-, and MHCII- indicating that most BCG-infected cells in the ADLNs were neutrophils (Figure 5A). To confirm this surprising observation, ADLN CD11b+ cells, including macrophages, some DC subsets, and neutrophils, were magnetically enriched and EGFP+/CD11b+ cells were sorted by flow cytometry. The majority of BCG-loaded cells stained positive for Ly-6G and displayed the characteristic polylobed nuclei of neutrophils (Figure 5B). Neutrophil and BCG (EGFP+) influx into the ADLNs was then analyzed by immunofluorescence with anti-Ly-6G (Figure 5C). As early as 4 hours, neutrophils infiltrated the ADLN capsule, and at 12 hours sinuses were filled with Ly-6G+ cells. By 72 hours, neutrophils started to disappear from the ADLNs. BCG and neutrophil colocalization was observed by confocal microscopy whereby green BCG bacilli were detected inside the cytoplasm of neutrophils surface-stained with anti-Ly-6G (12 hours in Figure 5C).
Neutrophils massively infiltrate ADLNs early after vaccination and shelter BCG. (A) At 24 hours after vaccination with BCG-egfp, ADLN EGFP+ gated cells were phenotyped as CD11b+, Ly-6G+, F4/80-, and MHCII-, indicating they were neutrophils. (B) CD11b+ ADLN cells were magnetically enriched and EGFP+ cells were sorted by fluorescence-activated cell sorting (FACS). The majority of the CD11b+/EGFP+ cells were positive for Ly-6G (red), and microscopic analysis revealed their characteristic polylobed nucleus stained with DAPI (blue). Several bacilli (green) were often detected inside the same neutrophil. Cells adhering to slides were labeled with Alexa fluor 594 (red) and DAPI (blue) and observed under a Zeiss Axioskop fluorescence microscope with an Achroplan 100 ×/1.25 NA oil iris objective. Images were acquired with a Leica 300F camera and processed with Leica Qwin software. (C) Neutrophil recruitment to the ADLNs was analyzed at 4, 12, 24, and 72 hours after BCG-egfp injection, by immunostaining cryosections with anti-Ly-6G. From 4 to 24 hours, neutrophils (red) massively infiltrated the subcapsular space and sinuses of the ADLNs and mainly colocalized with BCG (green). Bacilli were detected inside neutrophils under the ADLN capsule as observed by confocal microscopy and indicated by arrows. At 72 hours, neutrophils disappeared from the ADLNs. (i-ii, iv-vi) Images were acquired as in Figure 3B. (iii) Image was acquired as in Figure 4Diii.
Neutrophils massively infiltrate ADLNs early after vaccination and shelter BCG. (A) At 24 hours after vaccination with BCG-egfp, ADLN EGFP+ gated cells were phenotyped as CD11b+, Ly-6G+, F4/80-, and MHCII-, indicating they were neutrophils. (B) CD11b+ ADLN cells were magnetically enriched and EGFP+ cells were sorted by fluorescence-activated cell sorting (FACS). The majority of the CD11b+/EGFP+ cells were positive for Ly-6G (red), and microscopic analysis revealed their characteristic polylobed nucleus stained with DAPI (blue). Several bacilli (green) were often detected inside the same neutrophil. Cells adhering to slides were labeled with Alexa fluor 594 (red) and DAPI (blue) and observed under a Zeiss Axioskop fluorescence microscope with an Achroplan 100 ×/1.25 NA oil iris objective. Images were acquired with a Leica 300F camera and processed with Leica Qwin software. (C) Neutrophil recruitment to the ADLNs was analyzed at 4, 12, 24, and 72 hours after BCG-egfp injection, by immunostaining cryosections with anti-Ly-6G. From 4 to 24 hours, neutrophils (red) massively infiltrated the subcapsular space and sinuses of the ADLNs and mainly colocalized with BCG (green). Bacilli were detected inside neutrophils under the ADLN capsule as observed by confocal microscopy and indicated by arrows. At 72 hours, neutrophils disappeared from the ADLNs. (i-ii, iv-vi) Images were acquired as in Figure 3B. (iii) Image was acquired as in Figure 4Diii.
Infected neutrophils leave the skin via lymphatic vessels after BCG vaccination and shuttle bacilli to the ADLNs
We next asked where BCG-loaded neutrophils observed in the ADLNs acquired bacilli. Indeed, our data suggested 2 possible pathways: (1) bacilli mainly enter the ADLN capsule as free particles subsequently phagocytosed by neutrophils, or (2) phagocytosis occurs in the skin, and loaded neutrophils subsequently carry BCG to the ADLNs. To address this question, we injected green fluorescent BCG-egfp and red fluorescent BCG-dsred into close but distinct sites of one ear dorsum. We reasoned that if bacilli mainly entered the ADLN capsule as free particles to be phagocytosed locally, then neutrophils carrying both red and green bacilli should mainly be observed. On the other hand, if neutrophils acquired bacilli in the periphery before migrating to the ADLNs, then cells carrying either red or green fluorescent BCG should be detected. Four hours following injection, ADLN cryosections containing a significative amount of green and red bacilli were selected and neutrophils were surface stained with anti-Ly-6G. Seven different fields in each of these representative cryosections were scanned under a confocal microscope (Figure 6A). Individual Ly-6G+ cells colocalized with either green or red bacilli, or with both strains were scored and averaged. After injection of red and green BCG in 2 distinct sites, we counted 75% ± 8% of neutrophils colocalizing exclusively with red or green bacilli. Thus, a predominant proportion of infected neutrophils observed under the capsule acquired BCG in the periphery before migrating to the ADLNs.
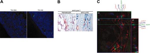
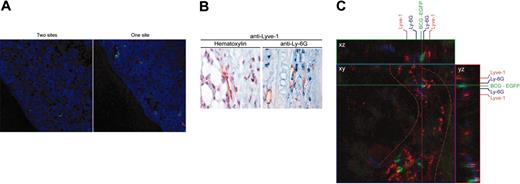
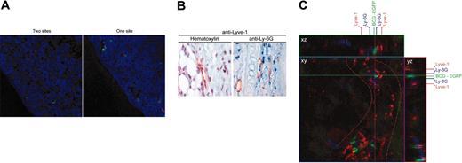
Infected neutrophils leave the skin via afferent lymphatics after BCG injection and shuttle fluorescent bacilli to the ADLNs. (A) A total of 106 CFUs of rBCG-dsred and rBCG-egfp fluorescent strains was injected into 2 adjacent distinct sites of the ear dorsum (left panel). Four hours later, ADLN cryosections were laser scanned under a confocal microscope to colocalize red or green bacilli with Ly-6G+ cells (blue). Neutrophils carrying either red or green bacilli or coinfected with both strains in the ADLNs were scored in 7 fields from 2 ADLN sections. Right panel is control coinjection of mixed red and green bacilli in the same site. Cryosections were labeled with Alexa fluor 633 (blue) mounted in Fluoromount. Otherwise, images were acquired as in Figure 4Diii. (B) Four hours after BCG-egfp inoculation, ear sections were immunostained with anti-Lyve-1 (brown) and neutrophils were detected either by counterstaining polylobed nuclei with hematoxylin or by anti-Ly-6G (blue). Neutrophils were detected inside the lumen of lymphatic vessels in the injection site vicinity. After antibody treatment, paraffin embedded sections were preserved in Aquamount and observed under a Nikon Microphot FXA light microscope with Plan Apo 60 ×/1.40 NA oil iris objective (left) or 40 ×/0.70 NA objective (right). Images were acquired with a Nikon DX digital camera and processed with the Nikon capture software. (C) Four hours following BCG-egfp inoculation, ear dermis was stained with anti-Lyve-1 (red) and anti-Ly-6G (blue), and a 3-dimensional “orthogonal” slice projection was analyzed by confocal microscopy. The large central panel shows a single image among 46 slices recorded at 0.23-μm intervals. To characterize cells inside lymphatic vessels (underlined by red dashes), the x-axis (green line) and y-axis (red line) were defined for sliced z-axis reconstruction. The corresponding results for the x, z slice and y, z slice are shown and the crossing point between green and red lines represents the z-stack position of the central panel image. A neutrophil carrying bacilli inside the lymphatic vessel lumen is depicted. Dermis cryosections were labeled with Alexa fluor 594 (red) and 633 (blue) mounted in Fluoromount under a Zeiss Axioskop 2FS with a Plan-APOCHROMAT 63 ×/1.4 NA objective and zoomed 2.9 ×. Images were acquired and processed with Zeiss LSM 510 software.
Infected neutrophils leave the skin via afferent lymphatics after BCG injection and shuttle fluorescent bacilli to the ADLNs. (A) A total of 106 CFUs of rBCG-dsred and rBCG-egfp fluorescent strains was injected into 2 adjacent distinct sites of the ear dorsum (left panel). Four hours later, ADLN cryosections were laser scanned under a confocal microscope to colocalize red or green bacilli with Ly-6G+ cells (blue). Neutrophils carrying either red or green bacilli or coinfected with both strains in the ADLNs were scored in 7 fields from 2 ADLN sections. Right panel is control coinjection of mixed red and green bacilli in the same site. Cryosections were labeled with Alexa fluor 633 (blue) mounted in Fluoromount. Otherwise, images were acquired as in Figure 4Diii. (B) Four hours after BCG-egfp inoculation, ear sections were immunostained with anti-Lyve-1 (brown) and neutrophils were detected either by counterstaining polylobed nuclei with hematoxylin or by anti-Ly-6G (blue). Neutrophils were detected inside the lumen of lymphatic vessels in the injection site vicinity. After antibody treatment, paraffin embedded sections were preserved in Aquamount and observed under a Nikon Microphot FXA light microscope with Plan Apo 60 ×/1.40 NA oil iris objective (left) or 40 ×/0.70 NA objective (right). Images were acquired with a Nikon DX digital camera and processed with the Nikon capture software. (C) Four hours following BCG-egfp inoculation, ear dermis was stained with anti-Lyve-1 (red) and anti-Ly-6G (blue), and a 3-dimensional “orthogonal” slice projection was analyzed by confocal microscopy. The large central panel shows a single image among 46 slices recorded at 0.23-μm intervals. To characterize cells inside lymphatic vessels (underlined by red dashes), the x-axis (green line) and y-axis (red line) were defined for sliced z-axis reconstruction. The corresponding results for the x, z slice and y, z slice are shown and the crossing point between green and red lines represents the z-stack position of the central panel image. A neutrophil carrying bacilli inside the lymphatic vessel lumen is depicted. Dermis cryosections were labeled with Alexa fluor 594 (red) and 633 (blue) mounted in Fluoromount under a Zeiss Axioskop 2FS with a Plan-APOCHROMAT 63 ×/1.4 NA objective and zoomed 2.9 ×. Images were acquired and processed with Zeiss LSM 510 software.
To confirm that BCG-infected neutrophils can enter skin lymphatics to migrate to the ADLNs, ear cryosections were labeled 4 hours after BCG injection with antibody against Lyve-1, a molecule specifically expressed in lymphatic endothelium.15 After hematoxylin counterstaining we observed that, close to the injection site, neutrophils characterized by their polylobed nucleus, were present in the lymphatic vessel lumen (Figure 6B). Phenotype and localization of such neutrophils were further confirmed by anti-Ly-6G and anti-Lyve-1 costaining (Figure 6B). After removing the epidermis, we stained the dermis with anti-Lyve-1 to observe longitudinal lymphatic vessels by confocal microscopy. Neutrophils, surface stained with anti-Ly-6G, were detected inside the lumen of lymphatics and contained intracellular BCG (EGFP+; Figure 6C). Thus, BCG-infected neutrophils were observed inside skin lymphatic vessels in the injection site vicinity, confirming their capacity to shuttle live bacilli from skin to ADLNs.
Fluorescent-labeled neutrophils injected into the ear accumulate in ipsilateral ADLNs after BCG administration
The migratory capacity of tissue resident DCs has been largely described. More recently, monocytes recruited to tissues on inflammation have been shown to retrotransmigrate to the DLNs.7,8 To our knowledge, neutrophil trafficking from peripheral tissue to DLNs via lymphatics has not been reported. To confirm this pathway, neutrophils were purified from syngeneic mouse bone marrow after anti-Ly-6G labeling and magnetic sorting. Neutrophils thus obtained (> 95% purity) were labeled in vitro with one of the 2 fluorescent dyes CFSE (green fluorescence) or PKH26 (red fluorescence) and were reinjected concomitantly with 106 CFUs of wild-type BCG into the left or right ear dorsal face, respectively. Four hours later, accumulation of green fluorescent neutrophils was observed in the subcapsular region of the LNs draining the left ear, and red fluorescent neutrophils were found to infiltrate the right ADLNs (Figure 7A). No red fluorescent cells were observed in contralateral left ADLNs and no green fluorescent cells were detected in the right ADLNs. Thus, migration was restricted to the ipsilateral regional LNs, which confirmed that neutrophils had reached the ADLNs via afferent lymphatics and not via the systemic circulation.
Because the secondary lymphoid organ is a privileged site where the adaptive immune response occurs, we further analyzed the distribution of neutrophils in the ADLNs. At 12 hours after injection, neutrophils that invaded the sinuses of the ADLNs reached the paracortex and contacted T cells and CD11c+ DCs (Figure 7B), suggesting that neutrophils may play a role in antigen delivery.
Fluorescent-labeled neutrophils accumulate in the ipsilateral ADLNs and reach the paracortical region. (A) Bone marrow neutrophils were labeled with CFSE (green) or PKH26 (red) and injected inside the left or right ear dorsum concomitantly with 106 CFUs of wild-type BCG (i-ii). Four hours later, green neutrophils were detected only in the left ADLNs and red neutrophils in the right ADLNs (iii-iv). In 3 independent experiments analyzed, no mixed green and red neutrophils were ever observed. Control mock-injection induced only moderate infiltration of fluorescent neutrophils in the regional ADLNs (i-ii). (B) At 12 hours after injection, Ly-6G+ neutrophils (green) were detected inside the T-cell (CD4+ and CD8+ in red) area of the ADLNs (i). CD11c+(red) DCs were also detected in the same zone and contacts between neutrophils and DCs could be observed (ii, arrows). Images were acquired as in Figure 3B.
Fluorescent-labeled neutrophils accumulate in the ipsilateral ADLNs and reach the paracortical region. (A) Bone marrow neutrophils were labeled with CFSE (green) or PKH26 (red) and injected inside the left or right ear dorsum concomitantly with 106 CFUs of wild-type BCG (i-ii). Four hours later, green neutrophils were detected only in the left ADLNs and red neutrophils in the right ADLNs (iii-iv). In 3 independent experiments analyzed, no mixed green and red neutrophils were ever observed. Control mock-injection induced only moderate infiltration of fluorescent neutrophils in the regional ADLNs (i-ii). (B) At 12 hours after injection, Ly-6G+ neutrophils (green) were detected inside the T-cell (CD4+ and CD8+ in red) area of the ADLNs (i). CD11c+(red) DCs were also detected in the same zone and contacts between neutrophils and DCs could be observed (ii, arrows). Images were acquired as in Figure 3B.
Discussion
Gaining a better understanding of how BCG induces antimycobacterial immune responses could be of great benefit for improved vaccine development against TB. Today, BCG is the most widely administered live vaccine. It is injected almost exclusively intradermally, in sites known to be rich in professional antigen-presenting cells. However, nothing is known about the role of skin cells in the onset of the immune response. We decided to characterize the early immune events induced locally and in the LNs draining the BCG injection site using the mouse ear as a surrogate model of intradermal vaccination. We first determined if professional antigen-presenting cells populating the skin were involved in BCG uptake and transport from the vaccination site to the DLNs. Skin or mucosal DCs, and especially LCs, which reside in epithelia, have been described as transporting microorganisms to the DLNs and helping to establish persistent infection.4,20 However, after inoculation of BCG in the ear dorsum, we did not detect BCG-infected LCs in the ADLNs, indicating that these cells are not predominantly involved in early BCG capture and transport. In this context, the role of LCs in shuttling herpes simplex virus 221 or L major,22 from the injection site to the DLNs has recently been ruled out. Only on occasion, between 4 and 72 hours after injection, did we detect conventional CD11c+ DCs carrying BCG in ADLNs. Skin-derived DCs that reside in cutaneous LNs are the first to acquire lymph-borne antigens inoculated into the mouse dermis.23 Because BCG-loaded DCs, in the dermis or crawling out of skin explants, were barely observed at these time points, we favor the idea that the rare early BCG-infected DCs in ADLNs had captured live bacilli in situ rather than in the periphery. However, because BCG persisted in skin for at least 14 days, we do not rule out that resident DCs transported BCG to regional DLNs after the first 3 days following inoculation, during later migration waves. Inflammatory blood-borne monocytes are able to shuttle Listeria9 into the brain. Because these cells can also retrotransmigrate from tissue to LNs via afferent lymph,7,8 they were also likely candidates to shuttle BCG to regional DLNs. Nevertheless, in our model where a strong influx of neutrophils was induced, infected mononuclear cells were not observed at early time points in ADLNs. Interestingly, Rotta et al recently reported that local inflammation induced by S typhimurium injected into the skin blocked inflammatory monocyte migration and conversion into DCs in the DLNs.10
In humans, reported side effects of BCG vaccines include local cutaneous lesions and regional suppurative lymphadenitis,24 and BCG vaccination often develops as a local ulcer that leaves a characteristic scar.2 These observations suggest the involvement of acute inflammatory cells, in addition to a role for tissue-resident cells, in the local response to BCG vaccination. Manufactured BCG vaccines are composed of live bacilli, usually in the range of 4 × 104 to 106 CFUs per dose, and also contain dead bacilli13 that contribute to the strong local inflammatory reaction. The dose we used in our mouse model induced a similar local reaction characterized by the early recruitment of inflammatory cells. We observed that neutrophils massively infiltrated the dermis after vaccination with BCG. Indeed, neutrophils are acute inflammatory cells that provide the first line of defense against infection. Neutrophils have previously been described as the first cells recruited to tissue following infection with various mycobacterial species.25-28 We found that neutrophils were recruited to the skin within 4 hours after intradermal BCG injection and colocalized with bacilli, which they efficiently phagocytosed. However, invariably high numbers of bacteria could be grown from the dermis for at least 14 days, showing that neutrophils did not efficiently clear BCG in skin. This is consistent with a report that mouse blood neutrophils efficiently phagocytose BCG but that the oxidative burst, essential for killing, is impaired.27 During the first 3 days, neutrophils remained concentrated mainly at the injection site where they focused around BCG. Later after injection, macrophages were localized close to neutrophils suggesting a granuloma-like formation (data not shown). It was recently shown that neutrophils play an essential role in the early granulomatous response in the lung after TB infection in mice.29 Our study suggests a role for neutrophils in the establishment of this immune cell structure after BCG vaccination as well, although its precise contribution is unknown.
Neutrophils are considered as end-stage inflammatory cells, rapidly recruited to inflammatory sites to fight against microbial infection. There, they are assumed to rapidly die before phagocytosis by resident macrophages. Thus, we were surprised to observe that neutrophils were also the main early BCG host cells in the ADLNs. As soon as 4 hours after injection, neutrophils colocalized with BCG in the subcapsular space indicating that they had reached the lymphoid tissue via afferent lymph. By using 2 different fluorescent BCG strains, we observed that neutrophils reaching the ADLNs were mainly, although not exclusively, loaded with one color, indicating that they had phagocytosed BCG in the periphery. Strikingly, using antibody directed against Lyve-1, a molecule expressed only in lymphatic endothelium,15 we could observe BCG-infected neutrophils in skin lymphatic vessel lumen only a few hours after BCG vaccination thus confirming the migration of infected neutrophils from periphery to the secondary lymphoid organ via afferent lymphatics. So far, such a role in microorganism transport has been documented only for DCs4,20 and inflammatory monocytes.9 We report here that neutrophils may also play such a role. Nevertheless, our data do not exclude that some bacilli also enter the ADLNs as cell-free particles to be phagocytosed there by neutrophils. Despite their high phagocytic capacity and bactericidal functions, neutrophils could not prevent BCG from persisting in the lymphoid tissue. Thus, as recently suggested for Mycobacterium tuberculosis infection in lungs,30 we think that neutrophils are Trojan horses for intracellular mycobacteria and could also shelter them in the DLNs.
We observed that fluorescent-labeled neutrophils injected into the ears could efficiently reach the ADLN capsular space on BCG administration. Injection of green neutrophils in the left ear and red neutrophils in the right ear resulted in detection of a single-color fluorescence under the ipsilateral ADLN capsule, excluding their circulation via blood vasculature. Together with the detection of neutrophils in skin lymphatic vessels following BCG inoculation, this provides direct in vivo evidence that neutrophils migrate from inflamed skin to the ADLNs and thus extend their function beyond the inflamed tissue site.
Early invasion of the DLNs by neutrophils migrating from peripheral tissue likely also has an impact on the T-cell response that is initiated in these immune sites. Neutrophils polarize the Th2 response in mice susceptible to infection with L major, suggesting an immunomodulatory function.31 Mast cells and eosinophils are recruited to the DLNs on sensitization with allergens and may play a direct role in antigen presentation.32,33 However, such a role is controversial for eosinophils that cooperate with local DCs for priming of the T-cell response, rather than functioning as antigen-presenting cells by themselves.34 Early after BCG vaccination, contacts between neutrophils and T cells as well as DCs were observed in the ADLNs (Figure 7B). This suggests that neutrophils, together with resident DCs, may play an important role in the mycobacterial antigen presentation process. However, because neutrophils are not highly efficient at degrading BCG, they could also shelter bacilli in the DLNs and impair or delay the induction of the adaptive immune response. Taken together, our present findings justify revisiting the role played by neutrophils during BCG vaccination.
Prepublished online as Blood First Edition Paper, May 10, 2005; DOI 10.1182/blood-2005-03-1281.
Supported by grants from the European Economic Community (QLRT-PL1999-00228 and ICA4-CT-2000-30032) and the Agence Nationale de Recherches contre le SIDA (V.A.).
The online version of this article contains a data supplement.
The publication costs of this article were defrayed in part by page charge payment. Therefore, and solely to indicate this fact, this article is hereby marked “advertisement” in accordance with 18 U.S.C. section 1734.
We are most grateful to Ludovic Tailleux for strong support throughout the work, Pascal Roux and Emmanuelle Perret from the Plate-Forme d'Imagerie Dynamique (Institut Pasteur, Paris) for confocal microscopy, and Patricia Charles for technical assistance. We are thankful to Geneviève Milon for teaching us inoculation in mouse ears and for constant support and to Daniel Scott for critical reading of the manuscript. We acknowledge David Jackson and Wilbert Bitter for sharing reagents with us.













