Abstract
B-lineage acute lymphoblastic leukemia (ALL) may express CD52 and CD20. Alemtuzumab (ALM) and rituximab (RTX) are therapeutic antibodies directed against CD52 and CD20, respectively, but showed limited activity against ALL in clinical trials. The mechanisms for the impaired responses remained unclear. We studied expression of CD52 and CD20 on ALL cells and found that most cases coexpressed CD52 and CD20. However, distinct CD52-negative (CD52−) subpopulations were detected in most cases as the result of defective glycophosphatidyl-inositol anchoring. Although ALM efficiently eradicated CD52-positive (CD52+) cells in NOD/scid mice engrafted with primary human ALL, CD52− subclones escaped therapy. In the same model, RTX showed limited activity resulting from occurrence of CD20 down-modulation. However, CD52− cells concurrently lacked the glycophosphatidyl-inositol–anchored complement regulators CD55 and CD59 and showed increased susceptibility to RTX-mediated complement-dependent cytotoxicity in vitro. At the same time, ALM was shown to inhibit down-modulation of CD20 in response to RTX by depleting the trogocytic capacity of phagocytic cells. Probably because of these complementary mechanisms, combined administration of ALM and RTX induced complete responses in vivo. Based on these data, we propose a mechanistic rationale for combined application of RTX and ALM in ALL.
Introduction
Despite intensive polychemotherapy and stem cell transplantation, only 40% of adult patients with acute lymphoblastic leukemia (ALL) show long-term survival.1-3 Treatment intensification is limited by treatment-related toxicity; therefore, monoclonal antibodies may be of value in the treatment of adult ALL.4
Alemtuzumab (ALM) is a humanized antibody directed against the CD52 antigen, which is expressed by most normal and malignant lymphoid cells5,6 and has shown to be effective in chronic lymphocytic leukemia (CLL).7 Rituximab (RTX) is a chimeric antibody directed against the CD20 antigen, which is expressed by most normal and malignant cells of the B lineage, and is included in standard treatment of non-Hodgkin lymphoma.8 Because B-ALL cells may express CD52 and/or CD20, ALM and RTX may be of therapeutic value in this disease.
Little is known on the activity of these antibodies in ALL. Complete responses to ALM monotherapy have been reported,9 but phase I/II studies revealed that less than half of the patients responded to ALM; and without additional therapy, these responses were short-lasting.10,11 Results of RTX monotherapy have been reported for 6 cases.12-15 Several complete responses were achieved; but because the responders subsequently underwent stem cell transplantation, the duration of these responses remained unclear. Although these studies suggest that ALM and RTX may be active against ALL, it is unclear why some patients did not respond to ALM or RTX. Because expression levels of CD20 and CD52 on the leukemic cells are known to vary strongly between cases, responses to ALM or RTX may directly relate to the expression levels of the targeted antigens on the malignant cells,6,16 but detailed analysis of expression levels of CD52 or CD20 on the ALL cells was not performed.
Because at relapse or after progression after ALM treatment the leukemic cells were not analyzed for the presence of ALM or CD52 on the cell surface, it is unknown whether the failure of ALM may have been the result of escape of CD52-negative (CD52−) tumor cells. CD52 is attached to the membrane by a glycophosphatidylinositol (GPI) anchor.17 Some of the genes involved in GPI anchor biosynthesis are highly prone to inactivating mutations,18 resulting in loss of all GPI-anchored proteins from the cell surface. Because small numbers of GPI-defective lymphocytes exist in virtually all healthy persons, loss of GPI-anchored proteins appears to be a relatively common event in lymphoid cells.19 In patients treated with ALM for CLL or rheumatoid arthritis, the frequencies of GPI-defective lymphocytes increased,20-22 and emergence of GPI-defective lymphocytes was observed in patients receiving ALM as part of a stem cell transplantation regimen.23 It can be hypothesized that, if GPI-defective subclones exist in ALL, this would lead to antigenic escape.
CD20 has 4 transmembrane domains with both termini located in the cytosol and the extracellular portions forming 2 loops.24 Permanent loss of CD20 or mutations in the CD20 gene that impair binding of RTX are rare events.25 However, reversible down-regulation of CD20 in response to RTX has been reported in the majority of non-Hodgkin lymphoma.26 In CLL, reversible loss of CD20 expression in response to RTX has been reported, probably because of trogocytosis of membrane fragments containing CD20-RTX complexes from the target cells by cells of the reticuloendothelial system.27 These decreased levels of CD20 probably impair the activity of RTX.
In this study, we analyzed the expression of CD20 and CD52 on ALL cells. Coexpression of CD52 was found in more than half of the analyzed cases; but in most patients, low frequencies of CD52−, GPI-defective subpopulations were observed. In a preclinical in vivo model of ALL, we studied the efficacy of ALM and RTX alone and in combination. ALM efficiently eradicated CD52+ cells, but GPI-deficient leukemic cells emerged. RTX showed activity in peripheral blood and spleen, but limited activity was observed in bone marrow resulting from RTX-CD20 complex-mediated trogocytosis. However, GPI-defective ALL cells were particularly susceptible to RTX-mediated complement-dependent cytotoxicity, and ALM reduced the ability of phagocytic cells to down-modulate CD20 in response to RTX. Accordingly, combined administration of ALM and RTX induced complete responses.
Methods
Leukemic cells
After informed consent, leukemic cells were obtained by leukapheresis or bone marrow aspiration from patients with primary ALL or chronic myeloid leukemia in lymphatic blastic phase, and monocytes were obtained from healthy normal donors. Mononuclear fractions were isolated by Ficoll density gradient centrifugation, in case of patients resulting in cell populations that contained more than 95% leukemic cells. Cells were cryopreserved in liquid nitrogen in Iscove modified Dulbecco medium (Lonza Verviers) supplemented with 25% (vol/vol) fetal calf serum (Lonza Verviers) and 10% (vol/vol) dimethyl sulfoxide (Sigma-Aldrich). The studies were approved by the Leiden University Medical Center Review Board.
Antibodies and flow cytometric analysis
ALM (MabCampath) was obtained from Genzyme. RTX (MabThera) was obtained from Roche Diagnostic. Fluorescein isothiocyanate (FITC; Sigma-Aldrich) conjugates were prepared from both antibodies as described by The and Feltkamp.28 FITC-conjugated antihuman CD45, phycoerythrin (PE)-conjugated antihuman CD55, antihuman CD66c, antihuman CD10, antimouse CD45(Ly5), and isotype controls, and allophycocyanin-conjugated anti-CD19 were all obtained from BD Biosciences. PE-conjugated goat antihuman IgG (GaH-PE) was obtained from Caltac.
All staining procedures were performed on ice, and after each staining the cells were washed with ice-cold phosphate-buffered saline (PBS). For direct staining, 1 × 105 cells in 100 μL PBS were incubated with the relevant fluorochrome-conjugated antibodies for 20 minutes. For indirect staining of CD52 and CD20, the cells were incubated with 10 μg/mL of unconjugated ALM or RTX, respectively, for 20 minutes followed by staining with GaH-PE. As controls, or to detect ALM or RTX on the surface of cells recovered from animals, cells were stained with GaH-PE only. After indirect staining, if desired, subsequent staining with fluorochrome-conjugated antibodies was performed. Stained cells were analyzed on a FACSCalibur flow cytometer (BD Biosciences). For the detection of GPI-defective subpopulations in primary patient samples, a minimum of 200 000 leukemic cells were acquired in each measurement.
Trogocytosis assay
A trogocytosis assay was adapted from a previously described study.29 As effector cells, monocytes were isolated from cryopreserved peripheral blood mononuclear fractions using CD14-conjugated immunomagnetic beads according to the manufacturer's protocol (Miltenyi Biotec). As donor cells, the leukemic CD20+CD52+ ALL-CM cell line, previously established from patient 15, was used.30 To assess uptake of antibody from the surface of ALL cells by monocytes, monocytes were stained with the membrane dye PKH-26 according to the manufacturer's instructions (Sigma-Aldrich). ALL-CM cells were then coated with 40 μg/mL FITC-conjugated RTX (RTX-FITC) or ALM (ALM-FITC) for 30 minutes, washed, and plated in glass-bottomed Petri dishes (MatTec) in the 37°C thermostatic sample tray of a TCS-SP2 confocal laser scanning microscope with an inverted microscope stand DM-IRBE (both Leica Microsystems). Excitation source was the 488-nm laser, the objective used was a PL APO 40×/1.25-0.75 (Leica), without imaging medium. Digital scanning images were processed using Leica Confocal Software Version 2.5. The monocytes were then added to the dishes containing the leukemic cells, at a ratio of 1:1, and the fate of the fluorescent antibodies was assessed by taking images with 5-minute intervals for 45 minutes. To assess membrane transfer from ALL cells to monocytes, monocytes were labeled with FITC-conjugated anti-CD14 (BD Biosciences) for 30 minutes to later allow their identification and washed with PBS. ALL-CM cells were labeled with PKH-26, coated with 40 μg/mL unconjugated RTX or ALM for 30 minutes, washed, and plated. Monocytes were then added at a ratio of 1:1, and imaging was performed as described for the antibody uptake experiments. For flow cytometric analysis, ALL-CM samples were harvested from the dishes and directly analyzed. Monocytes were gated out based on PKH staining.
Animal model
Female NOD/scid mice 5 to 6 weeks of age were obtained from Charles River Laboratories. As described previously,31 107 leukemic cells were injected into a lateral tail vein. Engraftment and progression of leukemia were monitored weekly by flow cytometric analysis of peripheral blood samples of individual animals, taken from a lateral tail vein. Total nucleated cell counts were determined on a Sysmex F800 (Sysmex). Plasma was harvested after centrifugation. After red blood cell lysis, the percentage of human leukemic cells (% LC) was determined by flow cytometry after staining with antimouse CD45 and antihuman CD45. Absolute leukemic cell counts were calculated as follows: leukemic cell counts = nucleated cell counts × % LC. Antibodies were administered intraperitoneally in 250 μL saline. Control animals received saline only. When required for analysis, animals were killed by CO2 inhalation and analyzed. Engraftment levels with ALL cells in the organs were expressed as percentages human CD45+CD19+ cells. In secondary passage experiments, 107 leukemic cells obtained from bone marrow suspensions were inoculated intravenously into secondary recipients, and 2 months after inoculation the animals were killed and leukemic cells were recovered and analyzed.
Antibody levels in the plasma samples were determined by flow cytometry using the CD20+CD52+ cell line ALL-CM. A series of standards with different known amounts of ALM or RTX were prepared. Subsequently, aliquots of 1 × 105 CM cells in 100 μL PBS were incubated with 100 μL of these standards, or with 100 μL of the plasma samples that were obtained from the treated animals. Cells were washed twice with PBS, probed with GaH-PE to detect surface-bound ALM or RTX, washed twice again, and analyzed by flow cytometry. From the relation between ALM or RTX concentration and GaH-PE fluorescence intensity, ALM or RTX concentrations in the samples were calculated by linear regression.
Complement-dependent cytotoxicity assay
To assay antibody-mediated complement-dependent cytotoxicity, 1 × 106 cells in 1 mL of PBS were incubated with various concentrations of RTX for 20 minutes, washed twice with PBS, and plated in 96-well plates (Corning Life Sciences) at 5000 cells per well in 100 μL of serum-free medium.31 Various concentrations of baby rabbit complement (Cedarlane Labs) in 100μL of serum-free medium were added to the wells. Plates were incubated at 37°C and 5% CO2 for 1 hour, after which propidium iodide was added to each well. The percentage of viable (propidium iodide–negative) cells in each well was determined by flow cytometry.
RT-PCR and sequencing
For reverse-transcribed polymerase chain reaction (RT-PCR), RNA was isolated using Trizol reagent (Invitrogen). cDNA was prepared from 1 μg RNA using the First Strand cDNA synthesis kit (Roche Diagnostics). PCR was performed on 0.5 μL of cDNA using the PWO Super Yield kit (Roche Diagnostics). All procedures were performed according to the manufacturer's instructions. Primers used were (5′→3′): BCR forward, CCACCACCTACCGCATGTT; ABL1 reverse, CCACTGGCCACAAAATCATA; PIGA forward, TGGAACTCACCGGTAATAGAGG; PIGA reverse, CCCCCAAAAGCAAGGTTATT. For sequencing, PCR products were purified after agarose gel electrophoresis using the QIAGEN Gel extraction kit (QIAGEN) and sequenced using the PCR primers and the Big Dye Terminator kit (Applied Biosystems) and analyzed on an ABI Prism 3100 sequence analyzer (Applied Biosystems). The BCR/ABL1 PCR was performed in the validated setting of the molecular diagnostics department at a sensitivity of 1 BCR/ABL1 positive cell in 10 000.
Results
Expression of CD20 and CD52 on primary ALL cells and detection of GPI-defective subclones
We evaluated expression of CD20 and CD52 in a random selection of 24 cases of B-cell precursor ALL. The selection included 7 pro B-ALL (CD19+CD10−), 10 common-ALL (CD19+CD10+cμ−), and 7 pre B-ALL (CD19+CD10+cμ+). Samples taken at diagnosis were analyzed by flow cytometry using RTX followed by PE-conjugated GaH antibodies, followed by FITC-conjugated ALM, to detect expression of CD20 and CD52, respectively.
All pro B-ALL were CD20−, and only 2 of 7 cases showed expression of CD52 (Figure 1). CD52 was present on all common B- and pre B-ALL cases. Six of 10 common B-ALL cases and 5 of 7 pre B-ALL cases expressed significant levels of CD20. Within leukemic cell populations, the expression levels of CD20 varied considerably (Figure 1C top, patients 24, 11, 15, and 22 shown). The expression of CD52 was more narrowly distributed; but in some cases, distinct CD52− subpopulations were detected. These CD52− cells expressed CD10, suggesting that they represented a leukemic subpopulation (middle). The CD52− subpopulations also lacked surface expression of the GPI-anchored proteins CD55 (bottom), CD59, and CD66c (not shown), indicating a GPI-defective phenotype. Overall, discrete CD52− subpopulations were detected in 11 of 19 CD52+ cases, with frequencies ranging from 0.01% to 4.0%. In 5 cases, GPI-defective cells could not be discriminated because overall expression levels of CD52 were low. In 3 of the cases, no CD52− cells were detected (Table 1).
Expression of CD52 and CD20 in primary ALL and detection of GPI-defective cells. Twenty-four ALL samples taken at diagnosis were analyzed by flow cytometry. (A) Expression of CD52 according to subtype. The dotted line represents the fluorescence intensity of isotype controls. (B) Expression of CD20 according to subtype. (C) Top: Expression of CD52 and CD20 within double-positive cases (patients 11, 15, 23, and 24). In 11 of 19 cases in which the bulk of the cells expressed CD52, distinct CD52− subpopulations were detected. Middle: CD52− cells express CD10, indicating their leukemic origin. Bottom: CD52− cells show concurrent loss of CD55, indicating a GPI-defective phenotype.
Expression of CD52 and CD20 in primary ALL and detection of GPI-defective cells. Twenty-four ALL samples taken at diagnosis were analyzed by flow cytometry. (A) Expression of CD52 according to subtype. The dotted line represents the fluorescence intensity of isotype controls. (B) Expression of CD20 according to subtype. (C) Top: Expression of CD52 and CD20 within double-positive cases (patients 11, 15, 23, and 24). In 11 of 19 cases in which the bulk of the cells expressed CD52, distinct CD52− subpopulations were detected. Middle: CD52− cells express CD10, indicating their leukemic origin. Bottom: CD52− cells show concurrent loss of CD55, indicating a GPI-defective phenotype.
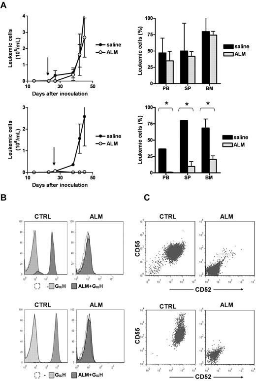
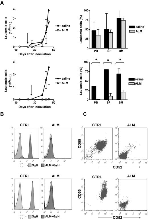
Complete eradication of CD52+ ALL cells by ALM and escape of GPI-defective subclones
To determine the in vivo activity of ALM and to determine the relevance of the GPI-defective subpopulations, 2 cases were selected for evaluation. Patient 24 expressed CD52 at relatively low levels (median fluorescence intensity [MFI] of 137) and contained 4.0% CD19+CD52−CD55− cells. Patient 15 expressed CD52 at a high level (MFI = 616) and contained no detectable CD19+CD52−CD55− cells (Figure 1; Table 1). NOD/scid mice were inoculated intravenously with 107 primary cells and monitored for engraftment by flow cytometric analysis of peripheral blood samples.
Pilot studies showed that administration of RTX or ALM to animals with high levels of leukemic cells (> 50% leukemic cells in the bone marrow) resulted in lethal infusion reactions. Therefore, treatment was started when leukemic cell content in the bone marrow was known to be between 5% and 40% (21 and 26 days after inoculation for patients 24 and 15, respectively). Animals received 250 μg ALM in PBS, 5 days a week for 3 consecutive weeks. This dosing regimen resulted in therapeutic concentrations of ALM in the serum in all animals at constant levels throughout the treatment period (median serum levels, 152 μg/mL; range, 51-199 μg/mL). Control animals received PBS. In patient 24, progression rates after ALM treatment were comparable with controls; and at the experimental endpoint, bone marrow and spleen of treated animals contained similar levels of leukemic cells compared with controls (Figure 2A top panels). In patient 15, ALM initially induced complete disappearance of leukemic cells from peripheral blood; but after 3 weeks, all animals relapsed in peripheral blood with low leukemic cell counts (median, 0.008 × 106 cells/mL; range, 0.001-0.065 × 106/mL), and spleen and bone marrow contained significant numbers of leukemic cells, although at significantly lower levels compared with controls (P < .01, bottom panels).
In vivo activity of ALM and selection of CD52− GPI-defective cells. Animals were inoculated with primary leukemic cells from patient 24 (top) or patient 15 (bottom). Starting from the time points indicated by the arrows, animals received 250 μg ALM or saline daily for 5 days per week for a total of 3 weeks. For each case, 2 independent experiments were performed with 3 treated animals and 3 control animals per group. Data are mean ±SD of all measurements. (A) Leukemic cell counts in peripheral blood (PB) during treatment, and leukemic cell content of PB, spleen (SP), and bone marrow (BM) at the experimental endpoint. *P < .01 by 2-tailed Student t test. (B) Flow cytometric analysis of cells recovered from BM. Cells recovered from treated animals did not stain with PE-conjugated GaH, indicating that ALM was not present on the surface (light gray histograms). Preincubation of the cells with ALM before GaH staining did not increase fluorescence, demonstrating the absence of CD52 on the surface (dark gray histograms). Cells recovered from control animals stained with GaH after preincubation with ALM, illustrating normal expression of CD52. Representative histograms are shown. (C) Cells recovered from the bone marrow of treated animals showed concurrent absence of CD52 and CD55 in both cases, illustrating a GPI-defective phenotype.
In vivo activity of ALM and selection of CD52− GPI-defective cells. Animals were inoculated with primary leukemic cells from patient 24 (top) or patient 15 (bottom). Starting from the time points indicated by the arrows, animals received 250 μg ALM or saline daily for 5 days per week for a total of 3 weeks. For each case, 2 independent experiments were performed with 3 treated animals and 3 control animals per group. Data are mean ±SD of all measurements. (A) Leukemic cell counts in peripheral blood (PB) during treatment, and leukemic cell content of PB, spleen (SP), and bone marrow (BM) at the experimental endpoint. *P < .01 by 2-tailed Student t test. (B) Flow cytometric analysis of cells recovered from BM. Cells recovered from treated animals did not stain with PE-conjugated GaH, indicating that ALM was not present on the surface (light gray histograms). Preincubation of the cells with ALM before GaH staining did not increase fluorescence, demonstrating the absence of CD52 on the surface (dark gray histograms). Cells recovered from control animals stained with GaH after preincubation with ALM, illustrating normal expression of CD52. Representative histograms are shown. (C) Cells recovered from the bone marrow of treated animals showed concurrent absence of CD52 and CD55 in both cases, illustrating a GPI-defective phenotype.
To determine whether persistence and relapse of leukemic cells after ALM treatment were the result of outgrowth of CD52− cells, we analyzed leukemic cells recovered from bone marrow of the animals. Leukemic cell suspensions recovered from control animals contained 95% CD52+ cells and 5% CD52− cells in patient 24, and more than 99% CD52+ cells in patient 15. In contrast, on cells recovered from ALM-treated animals, no CD52 could be detected in both cases. This was not the result of shielding of CD52 by ALM because no antibody was present on the surface as determined by staining of the cells with GaH antibodies alone (Figure 2B). The CD52− cells showed concurrent loss of CD55, illustrating that ALM had efficiently eradicated all CD52+ cells, but GPI-defective cells had emerged in both cases (Figure 2C).
To determine whether selection of CD52− cells was an early event, mice were engrafted with cells from patient 24 and received a single dose of 250 μg ALM or saline only (n = 4 each). Twenty-four hours after treatment, the animals were killed and bone marrow was analyzed. Whereas bone marrow of control animals contained 5.4% plus or minus 2.6% leukemic cells of which 7.1% plus or minus 0.6% were CD52−, bone marrow of ALM-treated animals contained 0.5% plus or minus 0.2% leukemic cells, all of which were CD52−.
The CD52− cells that escaped ALM remained CD52−CD55− when passaged through secondary untreated recipients, demonstrating that the GPI-defective phenotype was the result of an irreversible intrinsic defect (not shown). Because mutation of the phosphatidylinositol glycan anchor biosynthesis class A gene (PIGA) is the most frequent cause of GPI deficiency, we analyzed expression and sequence of this gene in the CD52− cells that escaped ALM treatment. However, RT-PCR and direct sequencing revealed expression of normal full-length PIGA transcripts in both cases.
Limited activity of rituximab as a single agent resulting from down-modulation of CD20
To assess the activity of RTX against CD20+ ALL in vivo, similar studies were performed using 250 μg RTX in the same dosing scheme and the same 2 ALL cases. Patient 24 expressed relatively low levels of CD20 (MFI = 254), and patient 15 expressed high levels of CD20 (MFI = 889). During the entire treatment period, RTX could be detected in the serum of all animals at constant concentrations (median, 399 μg/mL; range, 200-739 μg/mL). In both cases, RTX induced complete disappearance of leukemic cells from peripheral blood of treated animals but at the experimental end point bone marrow contained significant levels of leukemic cells (Figure 3A). Cells recovered from bone marrow-treated animals showed moderate staining, with GaH antibodies alone demonstrating that low levels of RTX were present on the cell surface (Figure 3B). Additional incubation with excess RTX before GaH staining did not increase staining with GaH, demonstrating that the absolute expression of CD20 was decreased, and all CD20 molecules on the recovered cells were occupied by RTX. In patient 15, leukemic cells also persisted in the spleen, and these cells showed similar staining. When transplanted into secondary recipients, CD20low cells repopulated the animals with normal CD20+ progeny, demonstrating that the CD20low phenotype of the ALL cells that persisted during RTX treatment was reversible (Figure 3C).
In vivo activity of RTX and persistence of cells with a reversible CD20low phenotype. Animals were inoculated with primary leukemic cells from patient 24 (top) or patient 15 (bottom). Starting from the time points indicated by the arrows, animals received 250 μg rituximab or saline daily for 5 days per week for a total of 3 weeks. For each case, 2 independent experiments were performed with 3 treated animals and 3 control animals per group. Data are mean ±SD of all measurements. (A) Leukemic cell counts in peripheral blood (PB) during treatment, and leukemic cell content of PB, spleen (SP), and bone marrow (BM) at the experimental endpoint. *P < .01 by 2-tailed Student t test. (B) Flow cytometric analysis of cells recovered from BM. Cells recovered from treated animals slightly stained with PE-conjugated GaH, indicating that low levels of RTX were present on the surface (light gray histograms). Preincubation of the cells with RTX before GaH staining did not increase fluorescence, demonstrating absence of free CD20 epitopes on the surface and hence loss of surface C20 (dark gray histograms). Cells recovered from control animals stained with GaH only after preincubation with RTX, illustrating normal expression of CD20. Representative histograms are shown. (C) Expression of CD20 was restored after passage through secondary recipients.
In vivo activity of RTX and persistence of cells with a reversible CD20low phenotype. Animals were inoculated with primary leukemic cells from patient 24 (top) or patient 15 (bottom). Starting from the time points indicated by the arrows, animals received 250 μg rituximab or saline daily for 5 days per week for a total of 3 weeks. For each case, 2 independent experiments were performed with 3 treated animals and 3 control animals per group. Data are mean ±SD of all measurements. (A) Leukemic cell counts in peripheral blood (PB) during treatment, and leukemic cell content of PB, spleen (SP), and bone marrow (BM) at the experimental endpoint. *P < .01 by 2-tailed Student t test. (B) Flow cytometric analysis of cells recovered from BM. Cells recovered from treated animals slightly stained with PE-conjugated GaH, indicating that low levels of RTX were present on the surface (light gray histograms). Preincubation of the cells with RTX before GaH staining did not increase fluorescence, demonstrating absence of free CD20 epitopes on the surface and hence loss of surface C20 (dark gray histograms). Cells recovered from control animals stained with GaH only after preincubation with RTX, illustrating normal expression of CD20. Representative histograms are shown. (C) Expression of CD20 was restored after passage through secondary recipients.
Loss of CD20 in the presence of RTX has been attributed to down-modulation rather than to selective kill of CD20high cells.32 We therefore determined whether loss of CD20 in our studies was the result of selective killing or to down-modulation. Animals were inoculated with primary cells and received a single dose of 500 μg RTX on day 21 (patient 24) or day 26 (patient 15), respectively. Twenty-four hours later, the animals were killed and peripheral blood, spleen, and bone marrow were analyzed. Treated animals showed significantly reduced leukemic cell numbers in peripheral blood and spleen compared with controls; but in bone marrow, leukemic cell numbers were reduced by only 30% (Figure 4A). On the cells recovered from RTX-treated animals, absolute CD20 expression levels were only 25% of those that were observed on cells recovered from control treated animals, indicating that down-modulation of CD20 had occurred (Figure 4B). Cells recovered from RTX-treated animals or control animals equally stained with ALM-FITC, demonstrating that down-modulation of CD20 by RTX did not affect CD52 surface levels.
RTX mediates down-modulation of surface CD20. Animals were inoculated with primary cells from patient 24 (top) or patient 15 (bottom), and after 21 or 26 days, respectively, animals received a single dose of 500 μg RTX or saline only (n = 4 for each case). (A) Leukemic cell content in peripheral blood (PB), spleen (SP), and bone marrow (BM) 24 hours after single-dose RTX. Data are mean ±SD of all measurements. (B) Flow cytometric analysis of cells recovered from BM. Cells recovered from treated animals moderately stained with PE-conjugated GaH, indicating that low levels of RTX were present on the surface (light gray histograms). Additional incubation of the cells with RTX before GaH staining did not increase fluorescence, demonstrating absence of free CD20 epitopes on the surface and hence loss of surface C20 (dark gray histograms). Cells recovered from control animals stained with GaH only after preincubation with RTX, illustrating normal expression of CD20. Representative histograms are shown.
RTX mediates down-modulation of surface CD20. Animals were inoculated with primary cells from patient 24 (top) or patient 15 (bottom), and after 21 or 26 days, respectively, animals received a single dose of 500 μg RTX or saline only (n = 4 for each case). (A) Leukemic cell content in peripheral blood (PB), spleen (SP), and bone marrow (BM) 24 hours after single-dose RTX. Data are mean ±SD of all measurements. (B) Flow cytometric analysis of cells recovered from BM. Cells recovered from treated animals moderately stained with PE-conjugated GaH, indicating that low levels of RTX were present on the surface (light gray histograms). Additional incubation of the cells with RTX before GaH staining did not increase fluorescence, demonstrating absence of free CD20 epitopes on the surface and hence loss of surface C20 (dark gray histograms). Cells recovered from control animals stained with GaH only after preincubation with RTX, illustrating normal expression of CD20. Representative histograms are shown.
CD52− GPI-defective ALL cells show increased susceptibility to RTX-mediated complement-dependent cytotoxicity
GPI-defective cells have been shown to be particularly susceptible to complement-mediated cytotoxicity (CDC) because they lack the protective function of CD55 and CD59.33,34 Because CD52− ALL cells recovered from ALM-treated animals and the CD52+ cells that were recovered from control treated animals expressed similar levels of CD20 (Figure 5A), we compared their susceptibility to RTX-mediated CDC. In the presence of 10 μg/mL RTX, CD52− cells were efficiently killed at complement dilutions that mediated only 50% lysis of CD52+ cells, illustrating increased sensitivity to complement (Figure 5B). Likewise, when the assay was performed at a fixed complement dilution and various concentrations of RTX, CD52− cells were lysed at lower RTX concentrations than CD52+ cells (Figure 5C). CD52− cells from patient 24 also showed increased sensitivity to RTX mediated CDC compared with their CD52+ counterparts. In the presence of 0.5 μL complement and 10 μg/mL RTX, survival of CD52+ and CD52− patient 24 cells was 60% and 15%, respectively.
CD52− GPI-defective ALL cells are highly susceptible to RTX-mediated CDC. CD52− cells recovered from ALM-treated animals and CD52+ cells recovered from control animals were analyzed for expression of CD20 and susceptibility to RTX-CDC. Results from patient 15 are shown. (A) CD20 expression on CD52+ and CD52− patient 15 cells was analyzed by staining of the cells with various concentrations of RTX-FITC, confirming that CD52+ and CD52− cells expressed CD20 to similar levels. (B) Survival of CD52+ and CD52− cells after 1 hour of exposure to various amounts of complement in the absence or presence of 10 μg/mL RTX. Decreased survival of CD52− cells compared with CD52+ cells indicates increased susceptibility to RTX-CDC. (C) Survival of CD52− cells and CD52+ cells after exposure to various concentrations of RTX in the absence or presence of 0.5% complement (COMP).
CD52− GPI-defective ALL cells are highly susceptible to RTX-mediated CDC. CD52− cells recovered from ALM-treated animals and CD52+ cells recovered from control animals were analyzed for expression of CD20 and susceptibility to RTX-CDC. Results from patient 15 are shown. (A) CD20 expression on CD52+ and CD52− patient 15 cells was analyzed by staining of the cells with various concentrations of RTX-FITC, confirming that CD52+ and CD52− cells expressed CD20 to similar levels. (B) Survival of CD52+ and CD52− cells after 1 hour of exposure to various amounts of complement in the absence or presence of 10 μg/mL RTX. Decreased survival of CD52− cells compared with CD52+ cells indicates increased susceptibility to RTX-CDC. (C) Survival of CD52− cells and CD52+ cells after exposure to various concentrations of RTX in the absence or presence of 0.5% complement (COMP).
ALM limits down-regulation of CD20 by depleting the trogocytic capacity of phagocytic cells
Previously, it has been demonstrated that down-modulation of CD20 by RTX can be the result of “shaving,” an Fc-receptor–mediated trogocytic process in which phagocytic cells take up immune complexes, including fragments of the surrounding membrane, of the target cells without killing them.29,32 To determine whether CD20 and CD52 could be subject to shaving in response to RTX or ALM, respectively, we performed a trogocytosis assay.29 ALL cells were coated with FITC-labeled RTX or ALM after which human monocytes were added. The fate of the fluorescent antibodies was then followed by fluorescence microscopy. Within 5 minutes after addition of monocytes, transfer of RTX and of ALM from ALL cells into the monocytes was evident (Figure 6A). To determine whether this transfer of antibodies coincided with trogocytosis, ALL cells labeled with the membrane marker PKH incubated with unconjugated RTX or ALM and subsequently exposed to monocytes. In the case of RTX, uptake of PKH-labeled membrane fragments by the monocytes was observed, demonstrating the occurrence of trogocytosis. In contrast, no membrane transfer was observed in the case of ALM treatment, indicating that ALM was readily taken up by monocytes, but trogocytosis did not take place (Figure 6B). Flow cytometric comparison of total CD20 or CD52 surface levels on ALL cells after incubation with monocytes indicated that down-modulation of CD20 occurred in response to RTX, but down-modulation of CD52 did not occur in response to ALM (Figure 6C). Because these data indicated that surface-bound ALM was readily internalized by monocytes, whereas CD52 remained on the target cells, we hypothesized that the presence of excess ALM may result in a continuous cycle of ALM uptake by monocytes without limiting the ability of target cells to bind newly available ALM. This process could quickly deplete the capacity of monocytes to take up antibody, limiting their ability to down-modulate CD20 through RTX-mediated trogocytosis. When monocytes were first incubated with ALL cells in the presence of excess ALM, washed and subsequently exposed to RTX-FITC labeled ALL cells, no transfer of RTX was observed, suggesting that exposure to surface-bound ALM depleted their trogocytotic capacity (Figure 6D).
ALM interferes with down-regulation of CD20 by phagocytic cells through depletion of their trogocytic capacity. (A) When incubated with RTX-FITC (top) or ALM-FITC (bottom) coated ALL-CM cells, monocytes labeled with the red membrane dye PKH-26 rapidly internalized antibodies from the leukemic cells as illustrated by the transfer of green signal into the monocytes. (B) When CD14 FITC-labeled monocytes were incubated with PKH-labeled ALL-CM cells coated with unconjugated RTX, the monocytes rapidly internalized red signal indicating membrane transfer, or trogocytosis (top). In contrast, trogocytosis did not occur when monocytes were incubated with ALL-CM cells coated with unconjugated ALM (bottom). (C) Uncoated, RTX-FITC–coated, or ALM-FITC–coated ALL-CM cells were incubated in the absence or presence of excess (200 μg/mL) RTX-FITC or ALM-FITC, and in the absence or presence of monocytes as indicated. After 45 minutes, cells were analyzed by flow cytometry. In the absence of excess RTX and the presence of monocytes, fluorescence of initially RTX-coated ALL cells was decreased compared with controls, confirming that RTX-FITC had been removed from the cell surface by monocytes, and fluorescence remained low in the presence of excess RTX-FITC, confirming that CD20 had simultaneously been removed (top). Incubation with monocytes alone also reduced fluorescence of initially ALM-FITC–coated cells, confirming that ALM-FITC, like RTX-FITC, was removed from the surface by monocytes. However, in the presence of excess ALM-FITC, fluorescence remained at normal levels, indicating that CD52 itself remained present (bottom). (D) Monocytes were first incubated with ALL cells in the absence or presence of ALM for 45 minutes, after which RTX-FITC–labeled ALL cells were added to assess remaining trogocytic capacity. Preincubation with ALL cells only did not affect the trogocytic capacity of monocytes, as internalization of RTX-FITC occurred as seen before (top). In contrast, preincubation with ALL cells and excess ALM-depleted the trogocytic capacity as no internalization of RTX-FITC was detected (bottom).
ALM interferes with down-regulation of CD20 by phagocytic cells through depletion of their trogocytic capacity. (A) When incubated with RTX-FITC (top) or ALM-FITC (bottom) coated ALL-CM cells, monocytes labeled with the red membrane dye PKH-26 rapidly internalized antibodies from the leukemic cells as illustrated by the transfer of green signal into the monocytes. (B) When CD14 FITC-labeled monocytes were incubated with PKH-labeled ALL-CM cells coated with unconjugated RTX, the monocytes rapidly internalized red signal indicating membrane transfer, or trogocytosis (top). In contrast, trogocytosis did not occur when monocytes were incubated with ALL-CM cells coated with unconjugated ALM (bottom). (C) Uncoated, RTX-FITC–coated, or ALM-FITC–coated ALL-CM cells were incubated in the absence or presence of excess (200 μg/mL) RTX-FITC or ALM-FITC, and in the absence or presence of monocytes as indicated. After 45 minutes, cells were analyzed by flow cytometry. In the absence of excess RTX and the presence of monocytes, fluorescence of initially RTX-coated ALL cells was decreased compared with controls, confirming that RTX-FITC had been removed from the cell surface by monocytes, and fluorescence remained low in the presence of excess RTX-FITC, confirming that CD20 had simultaneously been removed (top). Incubation with monocytes alone also reduced fluorescence of initially ALM-FITC–coated cells, confirming that ALM-FITC, like RTX-FITC, was removed from the surface by monocytes. However, in the presence of excess ALM-FITC, fluorescence remained at normal levels, indicating that CD52 itself remained present (bottom). (D) Monocytes were first incubated with ALL cells in the absence or presence of ALM for 45 minutes, after which RTX-FITC–labeled ALL cells were added to assess remaining trogocytic capacity. Preincubation with ALL cells only did not affect the trogocytic capacity of monocytes, as internalization of RTX-FITC occurred as seen before (top). In contrast, preincubation with ALL cells and excess ALM-depleted the trogocytic capacity as no internalization of RTX-FITC was detected (bottom).
In vivo synergy of ALM and RTX
Because, in vitro, CD52− GPI-defective cells displayed increased susceptibility to RTX and because ALM interfered with the capacity of phagocytic cells to down-modulate CD20, we hypothesized that the combination of ALM and RTX may show synergy in vivo. To test this hypothesis, NOD/scid mice were engrafted with patient 15 cells or patient 24 cells, monitored for engraftment, and given ALM plus RTX from day 21 (patient 24) or day 26 (patient 15) (250 μg of each daily, 5 days per week, for 3 weeks). Combined administration resulted in complete and sustained disappearance of leukemic cells from peripheral blood in both cases. At the experimental endpoint, no leukemic cells could be detected in any of the treated animals, except for one animal in patient 24 in which 1% leukemic cells were detected in bone marrow, all of which expressed a CD20−CD52− phenotype (Figure 7). Because patient 15 was Philadelphia chromosome positive, bone marrow of all patient 15-engrafted animals was analyzed by RT-PCR for the presence of bcr/abl transcripts. No bcr/abl transcripts could be detected in bone marrow of any of the treated animals, demonstrating complete eradication of the leukemic cells.
Synergistic effect of ALM and RTX in vivo. Animals were inoculated with primary leukemic cells from patient 24 (top) or patient 15 (bottom). Starting from the time points indicated by the arrows, animals received 250 μg ALM plus 250 μg RTX (A + R) or saline daily for 5 days per week for a total of 3 weeks. For each case, 2 independent experiments were performed with 3 treated animals and 3 control animals per group. Data are mean ±SD of all measurements. (A) Leukemic cell counts in peripheral blood (PB) during treatment, and leukemic cell content of PB, spleen (SP), and bone marrow (BM) at the experimental endpoint. Treatment start is indicated by arrows. (B) Flow cytometric analysis of bone marrow of ALM + RTX–treated and control treated animals. Cells were stained with antimurine CD45 (muCD45) and antihuman CD45 (HuCD45). The elliptic gate indicates the location of leukemic cells.
Synergistic effect of ALM and RTX in vivo. Animals were inoculated with primary leukemic cells from patient 24 (top) or patient 15 (bottom). Starting from the time points indicated by the arrows, animals received 250 μg ALM plus 250 μg RTX (A + R) or saline daily for 5 days per week for a total of 3 weeks. For each case, 2 independent experiments were performed with 3 treated animals and 3 control animals per group. Data are mean ±SD of all measurements. (A) Leukemic cell counts in peripheral blood (PB) during treatment, and leukemic cell content of PB, spleen (SP), and bone marrow (BM) at the experimental endpoint. Treatment start is indicated by arrows. (B) Flow cytometric analysis of bone marrow of ALM + RTX–treated and control treated animals. Cells were stained with antimurine CD45 (muCD45) and antihuman CD45 (HuCD45). The elliptic gate indicates the location of leukemic cells.
To identify the mechanism of the synergism between ALM and RTX, mice were engrafted with cells from patient 24 and received a single dose of 250 μg ALM, 250 μg RTX, 250 μg ALM plus 250 μg RTX, or saline only in a separate experiment (each group n = 4). Twenty-four hours after dosing, the animals were killed and bone marrow was analyzed for the presence of leukemic cells. Bone marrow of control animals contained 3.3% plus or minus 1.4% leukemic cells. In accordance with the previous findings, eradication of CD52+ cells and selection of CD52− cells immediately occurred, as bone marrow of ALM-treated animals contained 0.1% plus or minus 0.1% leukemic cells, all of which were CD52−. Likewise, the activity of RTX was limited as bone marrow of RTX-treated animals contained 0.9% plus or minus 0.5% cells, all of which showed complete down-modulation of CD20. The ratios of CD52+ cells to CD52− cells in RTX-treated animals were, however, comparable with those in controls, suggesting that down-modulation of CD20 had occurred before elimination could take place. However, no leukemic cells could be detected in any of the animals that had received the combination of RTX and ALM, suggesting that the combined administration of RTX and ALM had prevented down-modulation of CD20, allowing complete eradication of all leukemic cells.
Discussion
In this study, we demonstrate that ALM is highly active against CD52+ ALL cells. However, because CD52− subclones resulting from defective GPI anchoring are a common phenomenon in ALL, ALM treatment resulted in antigenic escape of CD52− ALL cells. The activity of RTX was prominent in blood and spleen but limited in the bone marrow because of down-modulation of CD20 and escape of down-modulated cells. The different escape mechanisms after ALM or RTX were investigated. First, because of the concurrent loss of the GPI-anchored complement regulatory proteins CD55 and CD59, the CD52−, GPI-defective ALL cells displayed increased susceptibility to RTX-mediated CDC. However, because ALM limited the capacity of phagocytic cells to down-modulate CD20 through trogocytosis, the combination of ALM and RTX was highly synergistic and resulted in complete molecular remissions in an vivo model of established disease. Because all common B- or pre B-ALL expressed CD52, and two-thirds of these cases coexpressed CD20, a significant number of patients may be eligible for combination treatment with ALM and RTX.
We detected CD52− subpopulations in the majority of ALL cases as the result of defective GPI anchoring. GPI-defective T- and B-cell subpopulations exist in most normal individuals,18,19,22 and we demonstrated that these subpopulations also frequently exist within clonal ALL populations. Because acquisition of a GPI-defective phenotype appears to be a common event in ALL, the limited clinical activity of ALM in this disease10,11 could have been the result of selection and emergence of CD52− GPI-defective ALL cells. The molecular mechanism of the observed GPI deficiency in ALL remained unclear. In paroxysmal nocturnal hemoglobinuremia, characterized by emergence of GPI-defective hematopoiesis, the causal event frequently is a mutation in the PIGA gene, which encodes a critical enzyme in GPI biosynthesis.35 CD52− patient 24 and patient 15 cells expressed normal PIGA transcripts, suggesting that GPI deficiency in ALL cells is mediated through alternative mechanisms. Non–PIGA-related GPI deficiency has previously been described.36
GPI deficiency also implies loss of the complement regulatory proteins CD55 and CD59.33,34 Because of this, GPI-defective cells show increased susceptibility to CDC and may therefore be more vulnerable to aspecific activation of the complement system, resulting in their destruction. In paroxysmal nocturnal hemoglobinuremia, an immunologic reaction against GPI-anchored proteins is thought to eliminate GPI competent cells, leading to emergence of GPI-defective hematopoietic clones.35 Analogously, in all ALL samples tested, the frequency of GPI-defective subclones was low, suggesting no clonal advantage. However, ALM treatment enabled their outgrowth. Emergence of GPI-defective B and T cells after ALM infusion has been observed in patients receiving ALM for chronic lymphocytic leukemia, as well as in patients who had received ALM as a conditioning agent in allogeneic stem cell transplantation,20-23 suggesting that selection of GPI-defective subpopulations may be an inevitable result of ALM monotherapy. We hypothesized that the increased sensitivity of CD52− ALL cells to CDC offers a unique opportunity for clinical exploitation. As demonstrated in our study, in accordance with the concurrent loss of the negative complement regulators CD55 and CD59, the CD52− GPI-defective ALL cells showed higher sensitivity to complement and RTX-mediated CDC in vitro. Therefore, if CD20 down-modulation would occur on these CD52− cells, relatively low levels of bound RTX may already be sufficient for CDC. In primary patient material, as well as after selection by ALM, CD52− ALL cells expressed CD20 at similar levels as the CD52+ counterparts, illustrating that they did not represent a less mature cell type and that they could be targeted by RTX.
RTX showed activity in our preclinical model, but this activity was limited because of down-modulation of CD20 in the bone marrow. Modulation of CD20 by RTX has been described to be mediated by a trogocytosis-like process known as shaving,29 a process in which RTX/CD20 complexes on target cells are taken up by phagocytes in a reaction mediated by Fcγ receptor I without killing the cells.37 RTX-mediated shaving of CD20 from normal or lymphoma B cells has been observed in several preclinical and clinical studies.27,32,37 Because down-modulation of CD20 limits the binding of RTX to the cells, it results in decreased susceptibility to RTX-mediated CDC and antibody-dependent cellular cytotoxicity.38 In the present study, we demonstrated that ALL cells were also susceptible to shaving, as RTX-CD20 complexes were quickly removed from RTX-labeled ALL cells by human monocytes. In contrast, although ALM was also quickly removed from ALL cells by monocytes, surface CD52 was not removed. A probable cause for this difference in behavior between RTX and ALM may be the relatively low affinity of ALM for CD52,39 allowing disruption of the ALM-CD52 complex before trogocytosis takes place. Because internalization of surface-bound antibodies is mediated by Fc receptors, which are also internalized during this process, the trogocytic capacity of monocytes may in this case be quickly reduced, resulting in unaltered surface CD20 in the presence of RTX. We therefore hypothesize that, in the absence of ALM, treatment with RTX alone results in rapid shaving of CD20 on both CD52+ and CD52− cells, allowing leukemic cells to persist. In the presence of ALM, however, trogocytosis is inhibited, allowing RTX to optimally kill CD20 expressing target cells, preferentially those that are CD52−.
In conclusion, we offer a rationale for combination of ALM and RTX in ALL. ALM and RTX alone showed activity against the targeted cells, but escape of leukemic cells occurred in response to both therapeutic antibodies, through different mechanisms. However, the ALM-selected GPI-deficient cells showed increased susceptibility to RTX-mediated CDC, and ALM inhibited RTX-mediated down-modulation of CD20. Accordingly, in vivo, ALM and RTX displayed strongly synergistic activity. Highly active high-affinity antibodies are currently in development that are directed against non–GPI-anchored molecules expressed from early B-cell stages onwards, such as CD1940 or CD22.41 Like RTX, the activity of these antibodies may be limited by the occurrence of trogocytosis. However, the combination of such antibodies with ALM may result in the same synergy that was observed in the present study. Clinical evaluation of ALM combined with RTX, or with other antibodies directed at non–GPI-anchored molecules, is therefore warranted.
The publication costs of this article were defrayed in part by page charge payment. Therefore, and solely to indicate this fact, this article is hereby marked “advertisement” in accordance with 18 USC section 1734.
Acknowledgment
This work was supported by the Dutch Cancer Society (KWF; grant UL-2004-3020).
Authorship
Contribution: B.A.N. designed the research, performed experiments, and wrote the paper; M.L.J.v.S. performed experiments; and M.G., C.J.M.H., R.W., and J.H.F.F. designed the research and wrote the paper.
Conflict-of-interest disclosure: The authors declare no competing financial interests.
Correspondence: Bart A. Nijmeijer, Department of Hematology, Leiden University Medical Center Zone C2R, PO Box 9600, 2300 RC Leiden, The Netherlands; e-mail: nijmeijerbart@gmail.com.













