Key Points
Wnt secretion can be genetically and pharmacologically blocked without effect on normal adult hematopoiesis.
The clinical use of upstream Wnt inhibitors is unlikely to cause significant hematopoietic toxicity.
Abstract
Wnt signaling controls early embryonic hematopoiesis and dysregulated β-catenin is implicated in leukemia. However, the role of Wnts and their source in adult hematopoiesis is still unclear, and is clinically important as upstream Wnt inhibitors enter clinical trials. We blocked Wnt secretion in hematopoietic lineages by targeting Porcn, a membrane-bound O-acyltransferase that is indispensable for the activity and secretion of all vertebrate Wnts. Surprisingly, deletion of Porcn in Rosa-CreERT2/PorcnDel, MX1-Cre/PorcnDel, and Vav-Cre/PorcnDel mice had no effects on proliferation, differentiation, or self-renewal of adult hematopoietic stem cells. Targeting Wnt secretion in the bone marrow niche by treatment with a PORCN inhibitor, C59, similarly had no effect on hematopoiesis. These results exclude a role for hematopoietic PORCN-dependent Wnts in adult hematopoiesis. Clinical use of upstream Wnt inhibitors is not likely to be limited by effects on hematopoiesis.
Introduction
Wnt signaling plays a key role in proliferation and differentiation in development. Wnts also regulate adult stem cells in highly proliferative organs such as gut and skin. Wnt signaling has been implicated in hematopoiesis, but its precise role remains controversial. Wnts signal through β-catenin and additional pathways to regulate processes such as proliferation, fate commitment, and cell migration. The diverse Wnt pathways interact in complex ways. Wnt5a was reported to inhibit the proliferation of hematopoietic stem cells (HSCs) in vivo and in vitro through suppressing the Wnt/β-catenin pathway,1-4 however, other studies found that β-catenin–independent Wnt signaling positively regulates HSC proliferation and self-renewal.5-7 Conversely, inhibition of the Wnt/β-catenin pathway by overexpression of Dkk1 and Wif1 in osteoblasts in the HSC niche impaired the reconstitution capacities of HSCs. However, this effect was prominent in secondary but not in primary transplanted recipient mice, a result difficult to reconcile with an effect of the niche.8,9 Moreover, embryonic knockout of either Wnt3a or β-catenin (Ctnnb1) impaired HSC self-renewal only in secondary, but not primary, bone marrow (BM) transplantations (BMTs).10,11 β-catenin abundance can influence hematopoiesis, as forced overexpression of β-catenin in HSCs resulted in stem cell exhaustion.12 However, under normal circumstances, β- and γ-catenin are dispensable for normal adult hematopoiesis.13,14 These diverse and seemingly contradictory results emphasize the need to better elucidate the role of Wnt signaling in hematopoiesis. This need takes on increasing clinical relevance as small molecules and antibodies targeting Wnt signaling are now entering clinical trials.15
To understand the role of Wnts in hematopoiesis, it is essential to know which Wnt ligands are functionally important, and which cells produce them. In some tissues, Wnts function via autocrine loops, whereas in others, such as the intestine, the stroma rather than the epithelium is the essential source of Wnts.16 In hematopoiesis, the source of Wnts is unclear. Some reports favor the BM niche as a source of Wnt ligands,3,6,17,18 whereas others support a major role for autocrine production.2,4,10 Identifying the source of functionally important Wnts presents an experimental challenge because there are multiple Wnt ligands expressed in various hematopoietic and BM niche cells. Fortunately, new tools are available to better address the tissue-specific functions of Wnts.19-24 All Wnts are posttranslationally modified in the endoplasmic reticulum by addition of a palmitoleate moiety that is required both for their secretion and for binding to their cell-surface receptor Frizzled.25-28 Wnt palmitoleation is catalyzed by PORCN, a nonredundant membrane-bound O-acyl transferase. Genetic knockout or pharmacologic inhibition of Porcn therefore eliminates the activity, but not the expression, of all Wnts.29,30 Although embryonic knockout of Porcn is lethal, targeted knockout in specific tissues can provide important insights into Wnt biology.
In the current study, we used a genetic and pharmacologic approach to investigate the role of hematopoietic Wnts in hematopoiesis, by knocking out Porcn in HSCs of mice using 3 different alleles expressing Cre recombinase. We find that hematopoietic production and secretion of Wnt is completely dispensable for the proliferation and differentiation of blood progenitors, as well as for HSC self-renewal. In addition, treatment with a highly active PORCN inhibitor, C59, that blocks Wnt secretion both from hematopoietic and stromal cells, had minimal effects on normal hematopoiesis. Thus, Wnts have an unexpectedly limited role in adult murine hematopoiesis.
Methods
Mouse strains
Generation and validation of the Porcn conditional null allele was described previously.26,31 Porcnflox mice were backcrossed to C57BL/6 mice. Porcnflox mice were crossed with Rosa-CreERT2,32 Mx1-Cre,33 and Vav-Cre mice.34 Age- and sex-matched mice were used in all experiments. For BMT, C57BL6/Ly5.1 mice were used. Porcn genotyping, expression analysis, and primers was previously described.16,26,31 All mouse procedures were approved by the institutional care and use committee.
Inducible Porcn deletion and drug administration
Tamoxifen chow (80 mg tamoxifen/kg body weight assuming 20-g mice eat 3 g of chow per day; Harlan Laboratories [TD.110403]) was made available for 5 days followed by normal chow for 2 days, for 3 consecutive weeks, before resuming normal chow. Where indicated, Mx1-cre mice were injected with 800 μg of Poly I:C every other day for 7 doses. Vehicle or C59 (50 mg/kg per day) was administered by gavage for 20 days as described previously.16
Flow cytometry
Peripheral blood from the facial vein was analyzed with a HemaVet. Single-cell suspensions from BM, blood, spleen, and thymus were analyzed by flow cytometry. Monoclonal antibodies conjugated with various dyes including allophycocyanin (APC), APC-Cy7, phycoerythrin (PE), PE-CY7, eFluor 450 or fluorescein isothiocyanate obtained from BD Pharmingen, eBioscience, or BioLegend. The antibodies used in our study were: Gr-1 (8C5), CD3 (KT31.1), Mac-1/CD11b (M1/70), B220 (RA3-6B2), CD19 (1D3), TER119 (TER-119), CD4 (GK1.5), CD8 (53-6.7), c-Kit (2B8), Sca1 (E13-161-7), CD16/32 (2.4G3), CD48 (HM48-1), CD150 (TC15-12F12.2), CD45.2, CD45.1 (A20), CD127 (A7R34), and Flk2 (A2F10). Stained cells were examined with an LSRII flow cytometer (BD Biosciences) and sorted by FACSAria. Propidium iodide staining was performed to exclude dead cells from analysis. Identical numbers of total BM cells from PorcnDel or control marrow were analyzed using Diva (BD Pharmingen) and FlowJo (Tree Star) software.
BMT
For BMT, a total of 1 × 106 BM cells from either control, Rosa-CreERT2/PorcnDel, or MX1-Cre/PorcnDel mice (CD45.2) were transplanted through tail vein injection into lethally irradiated CD45.1 congenic recipient mice. Samples collected 8 to 16 weeks after transplantation were analyzed by fluorescence-activated cell sorter (FACS) or secondary BMT.
Colony-forming assay
A total of 1 × 104 BM cells were plated in the presence of Methocult M3434. Colonies were scored 2 weeks later. All assays were conducted in triplicate.
Proliferation assay
The Click-iT EdU Alexa Fluor 555 Imaging kit and 5-ethynyl-2′-deoxyuridine (EdU) were from Life Technologies. Mice received 1.5 mg/kg EdU by intraperitoneal injection 24 hours prior to sacrifice. BM was sorted to obtain 10 000 LSK (Lin−, Sca1+, c-Kit+) cells on slides. Cells were fixed, washed, permeabilized, and stained based on the manufacturer’s instructions. Slides were mounted in fluorescent mounting medium with 4,6 diamidino-2-phenylindole (VectaShield) and images obtained with a LSM710 Carl Zeiss confocal microscope. ImageJ software was used for analyzing the images. The percentage of proliferative (EdU+) LSK cells was determined by counting 1500 LSK cells per mouse.
Statistical analysis
Data were analyzed using Prism 5 software, ImageJ, and Excel. The 2-tailed t test was performed in Excel for Mac 2011, version 14.3.2.
Results
Total-body knockout of Porcn in adult mice
We crossed Porcnflox with Rosa-CreERT2 mice to generate mice with widespread expression of a tamoxifen-sensitive Cre recombinase.31,32 Porcn is on the X chromosome. To induce Porcn inactivation, control (Rosa-CreERT2/PorcnWT,WT or PorcnWT,Y) and inducible Porcn knockout mice (Rosa-CreERT2/Porcnflox,flox or Porcnflox,Y) received tamoxifen chow for 3 weeks. The excised allele(s) are referred to collectively as PorcnDel. Consistent with the well-documented role of Wnt/β-catenin signaling in hair follicle formation,20 Rosa-CreERT2/PorcnDel mice showed progressive global alopecia beginning 5 weeks after starting tamoxifen chow (Figure 1B).22,35 Substantial excision of Porcn exon 3 was observed in skin samples (supplemental Figure 1B, available on the Blood Web site). Histologically, PorcnDel mice exhibited an impaired skin structure with lack of hair follicles in the dermis and an increased number of cells in the epidermal layer (Figure 1C), similar to the phenotype seen after inactivation of either β-catenin or the Wnt transporter Wls in the skin.20,36 As expected, Porcn inactivation was accompanied by a marked reduction of Porcn messenger RNA (mRNA) in skin (Figure 1A). In addition, there was a decrease in Wnt/β-catenin signaling, shown by loss of β-catenin protein in hair follicles (supplemental Figure 1E) and downregulation of the Wnt/β-catenin target gene Axin2 (Figure 1A). These results confirm the Porcnflox mouse as a useful tool to study the tissue-specific role of Wnt secretion.
Porcn inactivation blocks Wnt signaling and caused alopecia in adult mice, but did not impair hematopoiesis. (A) Inactivation of Porcn downregulated expression of Wnt/β-catenin target gene (Axin2) in skin samples of Rosa-CreERT2/PorcnDel mice. Expression was normalized to PGK. The mean values of PorcnWT samples were set to 1 within each group (n = 4 mice in each group, 2 independent experiments, *P < .05, Mann-Whitney test). (B) Tamoxifen supplementation in chow for 3 weeks caused progressive alopecia in mice. Photo taken 7 weeks after start of tamoxifen. (C) Loss of hair follicles in skin after Porcn inactivation. H&E stain. Scale bar = 200 μm. (D) CBC after deletion of Porcn (5-6 weeks after tamoxifen chow administration). Total WBC and lymphocyte counts did not differ significantly between Rosa-CreERT2/PorcnWT (n = 5) and PorcnDel mice (n = 9) (*P < .05; Mann-Whitney test), whereas neutrophils were modestly increased (representative data of 4 independent experiments, P = .019, Mann-Whitney test). (E) Porcn was downregulated in BM of Porcn-inactivated mice 4 weeks after tamoxifen chow administration. Expression assessed by qRT-PCR was normalized to PGK and β-actin. Individual expression was normalized to mean of respective PorcnWT samples within the same group (n = 6; 2 independent experiments; *P < .01; Mann-Whitney test). (F) The total number of LT-HSCs (Lin−, Sca1+, c-Kit+, CD150+, CD48−), ST-HSCs (Lin−, Sca1+,c-Kit+, CD150−, CD48−), and HPCs (Lin−, Sca1+,c-Kit+, CD150−, CD48+) did not differ between Rosa-CreERT2/PorcnWT and PorcnDel mice (right panel). Representative flow cytometry data are shown in left panel (n = 6, cell number per 1 leg, 2 independent experiments, P > .05, Mann-Whitney test). (G) Total CLP cells (1 leg) were similar in Rosa-CreERT2/PorcnWT and PorcnDel mice 4 weeks after tamoxifen (n = 6 in each group, P > .05, Mann-Whitney test). (H) Total number of myeloid progenitor cells (1 leg) were similar in Rosa-CreERT2/PorcnWT and PorcnDel mice (middle and right panels) (n = 6 mice, 4 independent experiments, P > .05, Mann-Whitney test). Left panel, The representative gating for CMP, MEP, and GMP. H&E, hematoxylin and eosin; NS, not significant.
Porcn inactivation blocks Wnt signaling and caused alopecia in adult mice, but did not impair hematopoiesis. (A) Inactivation of Porcn downregulated expression of Wnt/β-catenin target gene (Axin2) in skin samples of Rosa-CreERT2/PorcnDel mice. Expression was normalized to PGK. The mean values of PorcnWT samples were set to 1 within each group (n = 4 mice in each group, 2 independent experiments, *P < .05, Mann-Whitney test). (B) Tamoxifen supplementation in chow for 3 weeks caused progressive alopecia in mice. Photo taken 7 weeks after start of tamoxifen. (C) Loss of hair follicles in skin after Porcn inactivation. H&E stain. Scale bar = 200 μm. (D) CBC after deletion of Porcn (5-6 weeks after tamoxifen chow administration). Total WBC and lymphocyte counts did not differ significantly between Rosa-CreERT2/PorcnWT (n = 5) and PorcnDel mice (n = 9) (*P < .05; Mann-Whitney test), whereas neutrophils were modestly increased (representative data of 4 independent experiments, P = .019, Mann-Whitney test). (E) Porcn was downregulated in BM of Porcn-inactivated mice 4 weeks after tamoxifen chow administration. Expression assessed by qRT-PCR was normalized to PGK and β-actin. Individual expression was normalized to mean of respective PorcnWT samples within the same group (n = 6; 2 independent experiments; *P < .01; Mann-Whitney test). (F) The total number of LT-HSCs (Lin−, Sca1+, c-Kit+, CD150+, CD48−), ST-HSCs (Lin−, Sca1+,c-Kit+, CD150−, CD48−), and HPCs (Lin−, Sca1+,c-Kit+, CD150−, CD48+) did not differ between Rosa-CreERT2/PorcnWT and PorcnDel mice (right panel). Representative flow cytometry data are shown in left panel (n = 6, cell number per 1 leg, 2 independent experiments, P > .05, Mann-Whitney test). (G) Total CLP cells (1 leg) were similar in Rosa-CreERT2/PorcnWT and PorcnDel mice 4 weeks after tamoxifen (n = 6 in each group, P > .05, Mann-Whitney test). (H) Total number of myeloid progenitor cells (1 leg) were similar in Rosa-CreERT2/PorcnWT and PorcnDel mice (middle and right panels) (n = 6 mice, 4 independent experiments, P > .05, Mann-Whitney test). Left panel, The representative gating for CMP, MEP, and GMP. H&E, hematoxylin and eosin; NS, not significant.
The PorcnDel mice started to lose body weight 4 weeks after tamoxifen treatment (supplemental Figure 1C). Additionally, they developed signs of neurologic impairment including altered gait and poor grooming. These mice survived 5 to 7 weeks after tamoxifen administration, when they were sacrificed due to weight loss. Necropsy did not reveal additional specific pathology beyond loss of body fat.
Normal hematopoiesis after total-body Porcn inactivation
We had anticipated that Porcn deletion would affect multiple tissues including the BM, where we confirmed multiple Wnt genes are expressed (supplemental Figure 1A). To test whether hematopoiesis was impaired in the Rosa-CreERT2/PorcnDel mice, we examined complete blood counts (CBCs) 4 to 5 weeks after starting tamoxifen chow. The CBCs of PorcnDel and PorcnWT blood samples did not differ significantly in hemoglobin (Hg), erythrocytes (red blood cells [RBCs]), platelets, and total white blood counts (WBCs) (Figure 1D, supplemental Figure 1D). There was a modest increase in mature neutrophils as compared with controls (Figure 1D), which we suspect is secondary to the inflammation accompanying hair and weight loss. This unexpected lack of effect on hematopoiesis was not due to poor excision or selection against the deleted allele, as we confirmed near-total Porcn deletion in peripheral blood cells by polymerase chain reaction (PCR) from genomic DNA 2 weeks after stopping tamoxifen (supplemental Figure 1F).
We investigated the role of hematopoietic Wnt secretion in the maintenance of HSCs and in the proliferation of progenitor cells. Similar to the peripheral blood, the BM of the PorcnDel mice showed substantially reduced expression of Porcn by quantitative reverse transcriptase PCR (qRT-PCR), but expression of Wnt target genes such as Axin2, c-myc, and Cyclin D1 was not altered (Figure 1E). In addition, there were no changes in the number of long-term HSCs (LT-HSCs, Lin−, Sca-1+, c-kit+, CD150+, CD48−), short-term HSCs (ST-HSCs, Lin−, Sca1+, c-Kit+, CD150−, CD48−), and hematopoietic progenitor cells (HPCs; Lin−, Sca1+, c-Kit+, CD150−, CD48+) in these mice (Figure 1F).37 Moreover, the number of common lymphoid progenitors (CLPs; CD127+, c-Kit+, Sca1+, Flk2+) and myeloid progenitors (common myeloid progenitor [CMP], granulocyte-monocyte progenitor [GMP], megakaryocyte-erythroid progenitor [MEP]) in PorcnDel mice were in the range observed in the PorcnWT mice (Figure 1G-H, supplemental Figure 1H).38 Consistent with peripheral blood findings, there was a greater frequency of granulocytes in the BM of PorcnDel mice (supplemental Figure 1G). Collectively, the global knockout of Porcn in adult Rosa-CreERT2 mice (while producing significant hair, weight, and neurologic effects) hematologically caused only a modest increase in granulocytes.
We asked whether cell-autonomous Wnt production was important in the differentiation of hematopoietic progenitor cells using colony-forming assays. Unexpectedly, both PorcnDel LSK (Lin−, Sca1+, c-Kit+) and BM cells were able to form colonies of all lineages and showed modestly increased numbers of colonies compared with controls (Figure 2A, supplemental Figure 1I). The increase in total colony numbers from PorcnDel cells was due to an increase in granulocyte and mixed granulocyte/monocyte colonies, consistent with peripheral blood findings. Importantly, colony formation was not the result of selection for rare cells not undergoing Porcn excision by the Rosa-CreERT2 driver, as we confirmed that the colonies from PorcnDel mice arose from PorcnDel cells.
Successful BM reconstitution from PorcnDel HSCs. (A) Rosa-CreERT2/PorcnDel BM cells formed hematopoietic progenitor colonies in culture. PorcnDel (n = 5 wells, 2 mice) were compared with PorcnWT donors (n = 4 wells, 2 mice). A mild increase in granulopoiesis was observed. Total: all types of colonies including granulocyte, erythrocyte, monocyte, megakaryocyte (GEMM), granulocyte (Gr), monocyte (M), granulocyte and monocyte (Gr/M) (*P < .05 and **P < .01. NS: P > .05, Mann-Whitney test). (B) Rosa-CreERT2/PorcnDel BM successfully reconstitutes sublethally irradiated recipient mice. Analysis was performed 5 months after BMT. Representative gating for donor BM lymphocytes and neutrophils (CD45.2+) (n = 4 and 5 for PorcnWT and PorcnDel mice, respectively, 2 independent experiments). (C) Quantification of donor neutrophil frequency in total BM cells from recipient mice. (D) Quantification of donor lymphocyte frequency in total BM cells from recipient mice. (E) Representative LT-HSCs, and HPC gating based on donor cells (CD45.2+) (right panel). Quantification of donor LT-HSCs, and HPC frequency in total BM cells from recipient mice (n = 4 and 5 for PorcnWT and PorcnDel mice, respectively, 2 independent experiments). (F) Representative myeloid progenitor gating based on donor cells (left panel). Quantification of donor myeloid progenitor frequency in total BM cells from recipient mice.
Successful BM reconstitution from PorcnDel HSCs. (A) Rosa-CreERT2/PorcnDel BM cells formed hematopoietic progenitor colonies in culture. PorcnDel (n = 5 wells, 2 mice) were compared with PorcnWT donors (n = 4 wells, 2 mice). A mild increase in granulopoiesis was observed. Total: all types of colonies including granulocyte, erythrocyte, monocyte, megakaryocyte (GEMM), granulocyte (Gr), monocyte (M), granulocyte and monocyte (Gr/M) (*P < .05 and **P < .01. NS: P > .05, Mann-Whitney test). (B) Rosa-CreERT2/PorcnDel BM successfully reconstitutes sublethally irradiated recipient mice. Analysis was performed 5 months after BMT. Representative gating for donor BM lymphocytes and neutrophils (CD45.2+) (n = 4 and 5 for PorcnWT and PorcnDel mice, respectively, 2 independent experiments). (C) Quantification of donor neutrophil frequency in total BM cells from recipient mice. (D) Quantification of donor lymphocyte frequency in total BM cells from recipient mice. (E) Representative LT-HSCs, and HPC gating based on donor cells (CD45.2+) (right panel). Quantification of donor LT-HSCs, and HPC frequency in total BM cells from recipient mice (n = 4 and 5 for PorcnWT and PorcnDel mice, respectively, 2 independent experiments). (F) Representative myeloid progenitor gating based on donor cells (left panel). Quantification of donor myeloid progenitor frequency in total BM cells from recipient mice.
Luis et al reported that Wnt3a-deficient HSCs could not successfully reconstitute the BM of WT lethally irradiated recipient mice after a secondary BMT, suggesting a role for WNT3A in the maintenance of embryonic HSCs.10 To investigate adult HSC function after inhibition of Wnt secretion, BM from Rosa-CreERT2/PorcnDel mice (CD45.2) was transplanted into PorcnWT irradiated recipient mice (CD45.1). PorcnDel BM fully reconstituted the recipients, as determined by CBC and FACS analysis of peripheral blood at 8 weeks, and FACS analysis of BM at 20 weeks. We confirmed that hematopoietic reconstitution was predominantly from PorcnDel rather than Porcnflox donor cells by genomic PCR of peripheral blood samples (supplemental Figure 2B). As with the colony-forming assays, this rules out the possibility that residual Porcnflox nonexcised HSCs were responsible for the successful primary BMT. The frequencies of donor neutrophils (CD45.2+, Mac1+, Gr1+), B lymphocytes (CD45.2+, CD19+, CD3e−), and T lymphocytes (CD45.2+, CD19−, CD3e+) in the total BM cells of the primary recipient mice were similar regardless of whether the donor was PorcnWT or PorcnDel (Figure 2B-D, supplemental Figure 2A). Interestingly, the frequencies of donor LSKs, LT-HSCs, HPCs, and myeloid progenitors (CMP, GMP, MEP) indicated a normal reconstitution of the BM from both Rosa-CreERT2/PorcnDel and PorcnWT mice (Figure 2E-F).
To assess whether loss of Wnt secretion reduced the functional frequency of HSCs and progenitors, BM samples from the primary recipient mice were transplanted into secondary lethally irradiated mice. PorcnDel, like PorcnWT, HSCs successfully reconstituted the secondary recipient mice (supplemental Figure 2D-F) and outcompeted the residual Porcnflox donor cells (supplemental Figure 2C). We conclude that HSCs of the Rosa-CreERT2/PorcnDel mice are phenotypically and functionally normal in the absence of HSC Wnt secretion. Finally, a competitive reconstitution assay (supplemental Figure 2G-H) showed stable engraftment of both PorcnWT and PorcnDel HSCs. The fraction of reconstitution from PorcnDel was slightly smaller than that from PorcnWT which may be technical, or may reflect a modest depletion of HSC after global Porcn deletion.
Normal hematopoiesis following Porcn inactivation in hematopoietic cells
The lack of significant effect on hematopoiesis after excision of Porcn with the Rosa-CreERT2 driver was unexpected. We considered the possibility that although we had significantly reduced PORCN function (eg, as demonstrated by reduction of Porcn mRNA), subtotal excision of Porcn in Rosa-CreERT2/PorcnDel mice left sufficient Wnt secretion to maintain normal function. As a second test, we crossed Porcnflox mice with Mx1-Cre mice to get more complete and specific excision of Porcn in HSC after induction of Cre expression in adult mice. Mice were treated with poly I:C every other day for 7 doses. WBCs were suppressed as expected after poly I:C injection and recovered normally after 15 days (Figure 3A). In addition, RBCs and platelets remained in the normal range (supplemental Figure 3A). Extensive excision of Porcn was confirmed in the peripheral blood (Figure 3B). Similar to Rosa-CreERT2 mice, expression of Wnt target genes did not change in the Mx1-Cre/PorcnDel mice (Figure 3C). The BM total and differential cell counts, examined 4 months after poly I:C, remained in the normal range (supplemental Figure 3B-D). In addition, the frequencies of HSCs and progenitors were not affected (Figure 3D-E). Consistent with the results from Rosa-CreERT2 mice, Mx1-Cre/PorcnDel BM cells produced both myeloid and erythroid colonies similar to controls in methylcellulose colony-forming assays (Figure 3F). Quantitative real-time PCR on genomic DNA from BM, blood, and hematopoietic colonies confirmed a near total excision of Porcn (supplemental Figure 3E) in Mx1-Cre/PorcnDel mice. Again, the deletion of Porcn in the colonies confirmed that there was no strong selection for colony formation from rare nondeleted cells. To test the self-renewal ability of Mx1-Cre/PorcnDel HSCs, BM from PorcnDel and PorcnWT CD45.2 mice were transplanted into lethally irradiated recipient mice (CD45.1). PorcnDel donor HSCs were capable of successful reconstitution of the recipient (supplemental Figure 3G-H). We confirmed that recipient hematopoiesis was by cells with deletion of Porcn exon 3 (supplemental Figure 3F), ruling out the possibility that reconstitution was due to survival of rare non-Porcn–deleted cells. To test the long-term progenitor function of PorcnDel HSCs, the primary recipient mice were sacrificed 6 months following BMT and their BM was subsequently transplanted into secondary recipient mice. The secondary recipient mice survived >1 year with normal hematopoiesis, and BM analysis showed successful reconstitution from donor PorcnDel cells (supplemental Table 1). These results strongly suggest that hematopoietic Wnts are fully dispensable for maintenance of HSCs.
Normal function of adult HSCs after inducible deletion of Porcn in Mx1-Cre mice. (A) Normal WBCs after Cre-mediated inactivation of Porcn in MX1-Cre/Porcnflox mice. The poly I:C–induced transient leukopenia was similar in PorcnDel and PorcnWT mice (3 independent experiments, P > .05, Mann-Whitney test). (B) Cre expression leads to Porcn deletion in blood samples of Mx1-Cre/PorcnDel mice as assessed by PCR of genomic DNA (gDNA) (Del, excised Porcn allele; FL, floxed allele; WT, wild-type allele). Each lane represents an individual mouse. (C) Wnt target genes were not downregulated in peripheral blood mononuclear cells (PBMCs) from Mx1-Cre/PorcnDel mice. Expression of Axin2 and c-Myc was normalized to PGK and HPRT (n = 5 mice in each group, P > .05, Mann-Whitney test). (D) Myeloid progenitor frequency in Mx1-Cre/PorcnWT and Mx1-Cre/PorcnDel did not differ significantly (n = 4 per group, 2 independent experiments). (E) LT-HSC, ST-HSC, and HPC frequency in Mx1-Cre/PorcnWT and Mx1-Cre/PorcnDel mice did not significantly differ (n = 4 per group, 2 independent experiments). (F) Differentiation ability of Porcn-deleted HSCs did not differ from control in colony-forming assay. Quantification of total number of colonies (colony-forming unit granulocyte-macrophage [CFU-GM], burst forming unit-erythroid [BFU-E], colony-forming unit granulocyte, erythrocyte, monocyte, megakaryocyte [CFU-GEMM]) from 3 wells in each group.
Normal function of adult HSCs after inducible deletion of Porcn in Mx1-Cre mice. (A) Normal WBCs after Cre-mediated inactivation of Porcn in MX1-Cre/Porcnflox mice. The poly I:C–induced transient leukopenia was similar in PorcnDel and PorcnWT mice (3 independent experiments, P > .05, Mann-Whitney test). (B) Cre expression leads to Porcn deletion in blood samples of Mx1-Cre/PorcnDel mice as assessed by PCR of genomic DNA (gDNA) (Del, excised Porcn allele; FL, floxed allele; WT, wild-type allele). Each lane represents an individual mouse. (C) Wnt target genes were not downregulated in peripheral blood mononuclear cells (PBMCs) from Mx1-Cre/PorcnDel mice. Expression of Axin2 and c-Myc was normalized to PGK and HPRT (n = 5 mice in each group, P > .05, Mann-Whitney test). (D) Myeloid progenitor frequency in Mx1-Cre/PorcnWT and Mx1-Cre/PorcnDel did not differ significantly (n = 4 per group, 2 independent experiments). (E) LT-HSC, ST-HSC, and HPC frequency in Mx1-Cre/PorcnWT and Mx1-Cre/PorcnDel mice did not significantly differ (n = 4 per group, 2 independent experiments). (F) Differentiation ability of Porcn-deleted HSCs did not differ from control in colony-forming assay. Quantification of total number of colonies (colony-forming unit granulocyte-macrophage [CFU-GM], burst forming unit-erythroid [BFU-E], colony-forming unit granulocyte, erythrocyte, monocyte, megakaryocyte [CFU-GEMM]) from 3 wells in each group.
In contrast to the Rosa-CreERT2/PorcnDel mice, there was no increase of granulopoiesis in the Mx1-Cre mice. Therefore, the increased granulopoiesis in the Rosa-CreERT2/PorcnDel mice is likely to be secondary to nonhematologic effects of decreased Wnt activity in other organs such as skin, hair, and brain.
There was incomplete hematopoietic excision of Porcn in Mx1-Cre mice, as a faint floxed, nonexcised band was seen after genomic PCR of blood and BM samples. Importantly, these Wnt-competent cells were not selected for in the transplantation and colony-forming assays.
Murine hematopoietic Wnts are dispensable for adult hematopoiesis
To achieve a complete inhibition of Wnt secretion from hematopoietic cells, Porcnflox mice were bred with Vav-Cre mice,34 with constitutive expression of Cre in all hematopoietic lineages from early in development. If hematopoietic Wnts are essential at any point after Vav expression begins, Vav-Cre/PorcnDel mice should exhibit impaired hematopoiesis. Again unexpectedly, Vav-Cre/PorcnDel mice were developmentally normal, fertile, and did not show any gross phenotypic abnormalities.
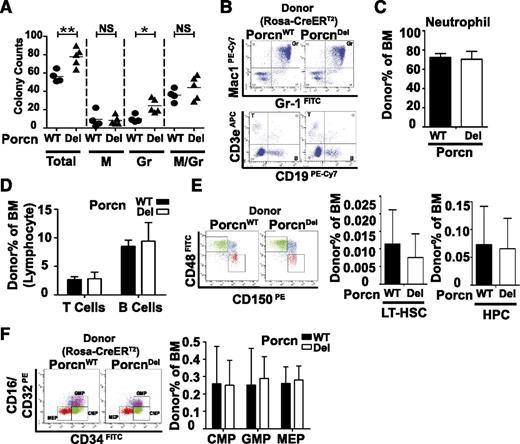
Complete deletion of Porcn exon 3 was confirmed in blood and BM samples (Figure 4A-B). However, the BM expression of Axin2, c-Myc, and Cyclin D1 was not altered, indicated that hematopoietic Wnts are not controlling their expression (Figure 4B). WBCs, RBCs, and Hg were normal in the Vav-Cre/PorcnDel mice (supplemental Figure 4A-B). The frequencies of BM granulocytes and lymphocytes, and BM myeloid and CLP cell numbers were not altered in Vav-Cre/PorcnDel mice (Figure 4C-D, supplemental Figure 4C-E). Thymic cells had normal populations of double-negative, double-positive, CD4 T cells and CD8 T cells (supplemental Figure 4G).
Normal hematopoiesis after Vav-Cre–mediated complete inhibition of Wnt secretion from hematopoietic cells. (A) Complete excision of Porcn in blood samples of Vav-Cre/PorcnDel mice was assessed by PCR of gDNA (Del, excised Porcn allele; FL, floxed allele; WT, wild-type allele). Each lane represents an individual mouse from 8 independent experiments. (B) Expression of Wnt target genes Axin2, c-Myc, and Cyclin D1 was not downregulated in Porcn inactivated BM samples. No expression of Porcn was detected in BM samples of Vav-Cre/PorcnDel mice (n = 7 per group [3 independent experiments, *P < .05, NS P > .05, Mann-Whitney test]). (C) Similar myeloid progenitor cell numbers were observed in Vav-Cre/PorcnWT and PorcnDel mice. Graphs represent the CMP, MEP, and GMP cell numbers from 1 leg (n = 6 per group, 3 independent experiments, NS P > .05 Mann-Whitney test). (D) The CLP cell numbers (1 leg) were not significantly different in Vav-Cre/PorcnWT and PorcnDel mice (n = 6 mice per group, 3 independent experiments, P > .05 Mann-Whitney test). (E) The LT-HSC, ST-HSC, HPC numbers (1 leg) were not significantly different in 1-year-old Vav-Cre/PorcnWT and PorcnDel mice (n = 6 mice per group, 2 independent experiments, P > .05 Mann-Whitney test). (F) The LT-HSC, ST-HSC, HPC numbers (1 leg) were not significantly different in 6- to 8-week-old Vav-Cre/PorcnWT and PorcnDel mice (n = 4 mice per group, P > .05 Mann-Whitney test).
Normal hematopoiesis after Vav-Cre–mediated complete inhibition of Wnt secretion from hematopoietic cells. (A) Complete excision of Porcn in blood samples of Vav-Cre/PorcnDel mice was assessed by PCR of gDNA (Del, excised Porcn allele; FL, floxed allele; WT, wild-type allele). Each lane represents an individual mouse from 8 independent experiments. (B) Expression of Wnt target genes Axin2, c-Myc, and Cyclin D1 was not downregulated in Porcn inactivated BM samples. No expression of Porcn was detected in BM samples of Vav-Cre/PorcnDel mice (n = 7 per group [3 independent experiments, *P < .05, NS P > .05, Mann-Whitney test]). (C) Similar myeloid progenitor cell numbers were observed in Vav-Cre/PorcnWT and PorcnDel mice. Graphs represent the CMP, MEP, and GMP cell numbers from 1 leg (n = 6 per group, 3 independent experiments, NS P > .05 Mann-Whitney test). (D) The CLP cell numbers (1 leg) were not significantly different in Vav-Cre/PorcnWT and PorcnDel mice (n = 6 mice per group, 3 independent experiments, P > .05 Mann-Whitney test). (E) The LT-HSC, ST-HSC, HPC numbers (1 leg) were not significantly different in 1-year-old Vav-Cre/PorcnWT and PorcnDel mice (n = 6 mice per group, 2 independent experiments, P > .05 Mann-Whitney test). (F) The LT-HSC, ST-HSC, HPC numbers (1 leg) were not significantly different in 6- to 8-week-old Vav-Cre/PorcnWT and PorcnDel mice (n = 4 mice per group, P > .05 Mann-Whitney test).
Florian et al suggested that aging of HSCs is driven by a shift from Wnt/β-catenin signaling to β-catenin–independent Wnt signaling due to increased expression of WNT5A in aged LT-HSCs.4 To evaluate the intrinsic effect of Wnt signaling in HSC aging, the total number of LT-HSCs, ST-HSCs, and HPCs in both aged and young mice was compared. We found no significant differences between Vav-Cre/PorcnWT and PorcnDel mice at any age (Figure 4E-F). In addition, the proliferation rate of aged Vav-Cre/PorcnDel LSK cells was similar to aged Vav-Cre/PorcnWT LSK cells (supplemental Figure 4F). Thus, we find no evidence for a role of Wnt ligands in regulating proliferation and differentiation of young or aged HSCs.
Porcn inhibition had minimal effects on adult murine hematopoiesis
We considered the possibility that stromal rather than hematopoietic Wnts regulated hematopoiesis. Deletion of Porcn from the stroma using the Rosa-CreERT2 driver gave no hematopoietic phenotype, but stromal excision of Porcn might have been incomplete. As a second approach to inhibit Wnt secretion in both hematopoietic and BM niche cells, we used the PORCN inhibitor C59. We previously reported that as little as 5 to 10 mg/kg daily C59 for 20 days suppressed the growth of MMTV-WNT1–driven mouse mammary tumors, with significant downregulation of Wnt target genes. PORCN inhibition did not result in significant toxicity at effective doses, including no obvious small intestine or BM toxicity.39,40 Substantially higher dose C59 (50 mg/kg daily for up to 20 days) blocked Wnt signaling in the small intestine, as evidenced by decreased stem cell proliferation and downregulation of Wnt target genes.16 We saw no effect of that dose on WBCs, RBCs, platelets, and neutrophils (supplemental Figure 5A-D). The C59 was active, as expression of Axin2 in intestine samples of C59-treated mice was significantly reduced. Again consistent with a lack of preexisting Wnt signaling, C59 did not alter the expression of Axin2 and c-Myc in the BM of the same mice (Figure 5A). Expression of Cyclin D1 was modestly but nonsignificantly reduced in BM samples of C59-treated mice (Figure 5A). Importantly, the frequency of myeloid progenitors, including CMP, GMP, and MEP, did not differ between C59 and vehicle-treated mice (Figure 5B). Furthermore, FACS analysis showed no changes in LT-HSC, ST-HSC, and HPC numbers, whereas the CLP cell numbers were nonsignificantly increased in C59-treated mice (Figure 5C-D, supplemental Figure 5E). Thus, pharmacologic inhibition of Wnt secretion from stroma and hematopoietic cells in adult mice had minimal effects on normal hematopoiesis.
Inhibition of Wnt secretion by Porcn inhibitor in BM niche had limited effect on hematopoiesis. (A) Expression of Wnt target gene Axin2 was significantly downregulated in intestine samples of mice treated with 50 mg/kg for 20 days (2 independent experiments, P = .007, Mann-Whitney test). However, expression of Axin2, c-myc, and Cyclin D1 was not significantly altered in BM samples of these C59-treated mice. (n = 7; 2 independent experiments, P > .05, Mann-Whitney test). (B) The myeloid progenitor cells (1 leg) were not different in vehicle and C59-treated mice (n = 7; 3 independent experiments, P > .05, Mann-Whitney test). (C) C59 treatment did not alter the total LT-HSC, ST-HSC, and HPC numbers (1 leg). Representative flow cytometer data are shown in the left. The HSC numbers were graphed in the right. (n = 7; 3 independent experiments, P > .05, Mann-Whitney test). (D) The CLP cell numbers (1 leg) were not significantly different in vehicle and C59-treated mice (n = 7; 2 independent experiments, P > .05, Mann-Whitney test).
Inhibition of Wnt secretion by Porcn inhibitor in BM niche had limited effect on hematopoiesis. (A) Expression of Wnt target gene Axin2 was significantly downregulated in intestine samples of mice treated with 50 mg/kg for 20 days (2 independent experiments, P = .007, Mann-Whitney test). However, expression of Axin2, c-myc, and Cyclin D1 was not significantly altered in BM samples of these C59-treated mice. (n = 7; 2 independent experiments, P > .05, Mann-Whitney test). (B) The myeloid progenitor cells (1 leg) were not different in vehicle and C59-treated mice (n = 7; 3 independent experiments, P > .05, Mann-Whitney test). (C) C59 treatment did not alter the total LT-HSC, ST-HSC, and HPC numbers (1 leg). Representative flow cytometer data are shown in the left. The HSC numbers were graphed in the right. (n = 7; 3 independent experiments, P > .05, Mann-Whitney test). (D) The CLP cell numbers (1 leg) were not significantly different in vehicle and C59-treated mice (n = 7; 2 independent experiments, P > .05, Mann-Whitney test).
Discussion
In this study, we genetically and pharmacologically blocked Wnt secretion by targeting the Wnt O-acyltransferase, Porcn, in the hematopoietic system. We find that hematopoietic and stromal production of Wnts is dispensable for the maintenance, proliferation, and differentiation of adult HSCs. Porcn excision using 3 different Cre drivers consistently produced no overt hematopoietic phenotype. Targeting PORCN in the stem cell niche either by the PORCN inhibitor C59 or by excision in Rosa-CreERT2/PorcnDel mice similarly had minimal effects on adult hematopoiesis. We conclude that hematopoietic Wnts are dispensable in adult hematopoiesis and that Wnts from the niche play a limited, if any, role in normal adult hematopoiesis. Thus, therapeutic targeting of Wnt secretion by PORCN inhibitors could be beneficial for the patients with high Wnt diseases without immediate toxicity on HSCs and blood cell production.
Wnts have long been proposed to play a role in self-renewal of HSCs, but the data are generally indirect. Studies that implicate Wnt signaling in the maintenance of HSCs have generally targeted downstream proteins such as β-catenin, adenomatous polyposis coli (APC), and GSK3 present in the signal-receiving cells.11,41-43 However, these proteins regulate, and can be regulated by, additional signaling pathways, so phenotypes arising from their mutation cannot prove a role for Wnt proteins. For example, β-catenin plays a role in stabilizing cadherin/actin interactions at the membrane, APC regulates chromosomal segregation and DNA methyltransferase expression independent of β-catenin, and GSK3 is downstream in diverse pathways such as insulin and hedgehog signaling and may regulate the stability of many proteins besides β-catenin.44-50 Abnormal β-catenin signaling has been implicated in chronic myelogenous leukemia and acute myelogenous leukemia.51,52 Our data are not inconsistent with studies that demonstrate that stabilization of β-catenin in leukemia occurs from diverse downstream events such as inactivation of GSK3 and increased translation of β-catenin mRNA rather than an increase in Wnt ligand expression.53,54 There are few studies that focus specifically on the role of Wnt ligands in the self-renewal of HSCs and they mostly examined fetal rather than adult hematopoiesis. Wnts may have different roles in embryonic vs adult hematopoiesis, as embryonic knockout of Wnt3a and Wnt4 impaired the self-renewal function of HSCs.10,55 This contrasts with the lack of requirement for hematopoietic or stromal Wnt production in our study in adult hematopoiesis. Although we did not overtly stress BM function, we subjected mice to serial BMT, and assessed HSC function in in vitro culture. These assays, which can be considered stressors of HSC function, also did not demonstrate any role for PORCN in adult hematopoiesis.
Both stromal niche and hematopoietic cells express various Wnt genes and so both sources were proposed to be involved in different steps of hematopoiesis.56,57 One limitation of this study is that we did not directly demonstrate that PORCN knockout or inhibition blocked Wnt secretion from these specific hematopoietic or stromal cells. However, multiple lines of evidence demonstrate that nonpalmitoleated Wnts are inactive in all other cell types tested. It is important to note that PORCN inhibition will not alter the abundance of Wnt mRNA nor Wnt protein, but will, by inhibiting Wnt modification, block Wnt travel to the cell surface, and the ability of Wnts to interact with its receptors. Our results exclude cell-autonomous requirements for Wnts in murine adult hematopoiesis. Pharmacologic targeting of PORCN was also well tolerated, excluding a major role for stromal Wnts. Possibly, longer-term or more complete inhibition of stromal Wnt secretion will reveal differences in HSCs that are not apparent in 20 days of treatment.
Florian et al proposed that a shift from canonical to noncanonical Wnt signaling is involved in aging of HSCs and suggested a role for hematopoietic Wnt5a in this process.4 However, we did not observe any defect in the proliferation or frequencies of HSCs in either young and aged PorcnDel mice and our data exclude an intrinsic source of hematopoietic Wnts for normal hematopoiesis. We confirmed that several Wnt ligands are highly expressed in murine BM cells, but our data indicate they do not play a significant role in normal hematopoiesis. We speculate that these Wnts instead might play a role in bone anabolism or vasculogenesis.58,59
β-catenin–dependent and β-catenin–independent Wnt signaling might reciprocally regulate hematopoiesis. For instance, the pattern of Wnt gene expression is distinctive in hematopoietic tissues. Wnt3a is only expressed in hematopoietic cells, whereas the β-catenin–independent Wnt5a is expressed in both hematopoietic and stromal cells. β-catenin–independent Wnts could antagonize Wnt/β-catenin signaling in HSCs and enhance their repopulation capacity.17 However, inhibition of Wnt/β-catenin signaling is also reported to impair hematopoiesis in mice.8,9,11,60 In the current study, we suppressed both β-catenin–dependent and β-catenin–independent Wnts in all hematopoietic cells, but we observed intact hematopoiesis. It is possible that there is a balance between these pathways in hematopoietic cells that control precise hematopoiesis. Consequently, disruption of each Wnt/β-catenin–dependent or Wnt/β-catenin–independent pathway individually could affect hematopoiesis. In contrast, targeting all Wnt pathways together might have a balanced and hence limited effect on hematopoiesis. This is a reassuring finding as novel agents that pharmacologically inhibit PORCN function enter clinical trials.39,40
The online version of this article contains a data supplement.
There is an Inside Blood Commentary on this article in this issue.
The publication costs of this article were defrayed in part by page charge payment. Therefore, and solely to indicate this fact, this article is hereby marked “advertisement” in accordance with 18 USC section 1734.
Acknowledgments
The authors thank Dr Tim Chan Hon Man, Hui Si Kwok, and Jamal Aliyev for technical support.
This work was supported by grants to D.M.V. and D.G.T. by the National Research Foundation Singapore under its STAR Award Program, administered by the Singapore Ministry of Health’s National Medical Research Council.
Authorship
Contribution: Z.K., A.N., A.K., Edison, D.G.T., and D.M.V. designed the experiments and analyzed the data; Z.K., A.N., A.K., and Edison performed the research; and Z.K. and D.M.V. wrote the paper.
Conflict-of-interest disclosure: The authors declare no competing financial interests.
The current address for Z.K. is Department of Pharmacology and Cancer Biology, Duke University Medical Center, Durham NC 27710.
Correspondence: David M. Virshup, Duke-NUS Graduate Medical School, 8 College Road #07-20, Singapore, 169857, Singapore; e-mail: david.virshup@duke-nus.edu.sg.
References
Author notes
A.N., A.K., and Edison contributed equally to this manuscript.


![Figure 3. Normal function of adult HSCs after inducible deletion of Porcn in Mx1-Cre mice. (A) Normal WBCs after Cre-mediated inactivation of Porcn in MX1-Cre/Porcnflox mice. The poly I:C–induced transient leukopenia was similar in PorcnDel and PorcnWT mice (3 independent experiments, P > .05, Mann-Whitney test). (B) Cre expression leads to Porcn deletion in blood samples of Mx1-Cre/PorcnDel mice as assessed by PCR of genomic DNA (gDNA) (Del, excised Porcn allele; FL, floxed allele; WT, wild-type allele). Each lane represents an individual mouse. (C) Wnt target genes were not downregulated in peripheral blood mononuclear cells (PBMCs) from Mx1-Cre/PorcnDel mice. Expression of Axin2 and c-Myc was normalized to PGK and HPRT (n = 5 mice in each group, P > .05, Mann-Whitney test). (D) Myeloid progenitor frequency in Mx1-Cre/PorcnWT and Mx1-Cre/PorcnDel did not differ significantly (n = 4 per group, 2 independent experiments). (E) LT-HSC, ST-HSC, and HPC frequency in Mx1-Cre/PorcnWT and Mx1-Cre/PorcnDel mice did not significantly differ (n = 4 per group, 2 independent experiments). (F) Differentiation ability of Porcn-deleted HSCs did not differ from control in colony-forming assay. Quantification of total number of colonies (colony-forming unit granulocyte-macrophage [CFU-GM], burst forming unit-erythroid [BFU-E], colony-forming unit granulocyte, erythrocyte, monocyte, megakaryocyte [CFU-GEMM]) from 3 wells in each group.](https://ash.silverchair-cdn.com/ash/content_public/journal/blood/126/9/10.1182_blood-2014-09-598540/5/m_1086f3.jpeg?Expires=1768190526&Signature=Tbie8M3hDQ9C~eRy6TSzmgSeJQ4j0GD~FpOSiVR8G0fzcDYjvV2YTs8u2SC6w5IlKV5bS48LK-YH7JQ7hI9y7DA4ndZMh8B51eAd5nm8Irl3IFNoqHR3ERqxYh~34YrOHMYx8i2h4EFMld7N~DnlM5UpE84FKDkS200urkS32gmMsBYwXeLa-OlQfnV8O17c9ez8UfEP3eEgS0eX-SqLpXVYP9fJEQi9eimcTkEefPOYHuvIMzvpNLpbS4HzCD2y9v36Q2vMSZDrDNRHf92i1pcVi92ehP3Yxg9OO1mS1VAD9OwEtZDJVLvtuRDVMp4duFbYkNdWR5xP3N2cIXrkgQ__&Key-Pair-Id=APKAIE5G5CRDK6RD3PGA)
![Figure 4. Normal hematopoiesis after Vav-Cre–mediated complete inhibition of Wnt secretion from hematopoietic cells. (A) Complete excision of Porcn in blood samples of Vav-Cre/PorcnDel mice was assessed by PCR of gDNA (Del, excised Porcn allele; FL, floxed allele; WT, wild-type allele). Each lane represents an individual mouse from 8 independent experiments. (B) Expression of Wnt target genes Axin2, c-Myc, and Cyclin D1 was not downregulated in Porcn inactivated BM samples. No expression of Porcn was detected in BM samples of Vav-Cre/PorcnDel mice (n = 7 per group [3 independent experiments, *P < .05, NS P > .05, Mann-Whitney test]). (C) Similar myeloid progenitor cell numbers were observed in Vav-Cre/PorcnWT and PorcnDel mice. Graphs represent the CMP, MEP, and GMP cell numbers from 1 leg (n = 6 per group, 3 independent experiments, NS P > .05 Mann-Whitney test). (D) The CLP cell numbers (1 leg) were not significantly different in Vav-Cre/PorcnWT and PorcnDel mice (n = 6 mice per group, 3 independent experiments, P > .05 Mann-Whitney test). (E) The LT-HSC, ST-HSC, HPC numbers (1 leg) were not significantly different in 1-year-old Vav-Cre/PorcnWT and PorcnDel mice (n = 6 mice per group, 2 independent experiments, P > .05 Mann-Whitney test). (F) The LT-HSC, ST-HSC, HPC numbers (1 leg) were not significantly different in 6- to 8-week-old Vav-Cre/PorcnWT and PorcnDel mice (n = 4 mice per group, P > .05 Mann-Whitney test).](https://ash.silverchair-cdn.com/ash/content_public/journal/blood/126/9/10.1182_blood-2014-09-598540/5/m_1086f4.jpeg?Expires=1768190526&Signature=AItBUbwxngiD5VS8bJXWiiAl3P2zsfGCXzOc2ysx07KjLrtZ5kNoHV9cjgxbdROLf-6wfZMf0pKzZhoRyDK2IHMdxMFPoBjTkA5V79hqIR4Vopfz7iGtNB4Tizwuq2kLfZMMDCXIilSnh9HEcKw-OpofvS1or1nQTso0eGrvYfAZx8VEDR6S6PcGWkDeyMuzWrE5aTnhmuvMty40w6FyLT3tDgp~0WkYLTMtVIg3QuUsZMJtdK~AcjqMWqcybVZdh4oZyzghXFmVu0kPZFtMHjgTReF3S6M4j4p68DOgluef1-gizGkQOCvM-MAN7vPEC5EpnugFYBjndTg~q99I0Q__&Key-Pair-Id=APKAIE5G5CRDK6RD3PGA)



![Figure 3. Normal function of adult HSCs after inducible deletion of Porcn in Mx1-Cre mice. (A) Normal WBCs after Cre-mediated inactivation of Porcn in MX1-Cre/Porcnflox mice. The poly I:C–induced transient leukopenia was similar in PorcnDel and PorcnWT mice (3 independent experiments, P > .05, Mann-Whitney test). (B) Cre expression leads to Porcn deletion in blood samples of Mx1-Cre/PorcnDel mice as assessed by PCR of genomic DNA (gDNA) (Del, excised Porcn allele; FL, floxed allele; WT, wild-type allele). Each lane represents an individual mouse. (C) Wnt target genes were not downregulated in peripheral blood mononuclear cells (PBMCs) from Mx1-Cre/PorcnDel mice. Expression of Axin2 and c-Myc was normalized to PGK and HPRT (n = 5 mice in each group, P > .05, Mann-Whitney test). (D) Myeloid progenitor frequency in Mx1-Cre/PorcnWT and Mx1-Cre/PorcnDel did not differ significantly (n = 4 per group, 2 independent experiments). (E) LT-HSC, ST-HSC, and HPC frequency in Mx1-Cre/PorcnWT and Mx1-Cre/PorcnDel mice did not significantly differ (n = 4 per group, 2 independent experiments). (F) Differentiation ability of Porcn-deleted HSCs did not differ from control in colony-forming assay. Quantification of total number of colonies (colony-forming unit granulocyte-macrophage [CFU-GM], burst forming unit-erythroid [BFU-E], colony-forming unit granulocyte, erythrocyte, monocyte, megakaryocyte [CFU-GEMM]) from 3 wells in each group.](https://ash.silverchair-cdn.com/ash/content_public/journal/blood/126/9/10.1182_blood-2014-09-598540/5/m_1086f3.jpeg?Expires=1768347198&Signature=CBMvX3v9QJE-xSMf6es~dRJKVz4BpJ~VWB08HrYSrC8kW7hYfoyw9j3NHg-pkWVLd-v6uI6KSVH7NTj60tQWtUHv~I1St0qSS1Pc58BbMObe0SHLAkUaz5xxOILAq70vruNhAAtDyWTU5cHBj~q2MJNtZLhUgRD4~cgaF1AyKCyvBvLQpYhhzj82xo~tiNjB6yFIKItVBDKSM3kTJQY3V1ZSIoI-ucEo8dFGCV~evRm91YWkMJq3lSJD9WTftqL7MuRvkBAA9xtrJeQ1lQbZTmEfEH6spuFCa2XfmiMhOcVC87bvTq0sSP3RiRJ2j0L2bxAIqUtIBtjj7TiPwr3pYg__&Key-Pair-Id=APKAIE5G5CRDK6RD3PGA)
![Figure 4. Normal hematopoiesis after Vav-Cre–mediated complete inhibition of Wnt secretion from hematopoietic cells. (A) Complete excision of Porcn in blood samples of Vav-Cre/PorcnDel mice was assessed by PCR of gDNA (Del, excised Porcn allele; FL, floxed allele; WT, wild-type allele). Each lane represents an individual mouse from 8 independent experiments. (B) Expression of Wnt target genes Axin2, c-Myc, and Cyclin D1 was not downregulated in Porcn inactivated BM samples. No expression of Porcn was detected in BM samples of Vav-Cre/PorcnDel mice (n = 7 per group [3 independent experiments, *P < .05, NS P > .05, Mann-Whitney test]). (C) Similar myeloid progenitor cell numbers were observed in Vav-Cre/PorcnWT and PorcnDel mice. Graphs represent the CMP, MEP, and GMP cell numbers from 1 leg (n = 6 per group, 3 independent experiments, NS P > .05 Mann-Whitney test). (D) The CLP cell numbers (1 leg) were not significantly different in Vav-Cre/PorcnWT and PorcnDel mice (n = 6 mice per group, 3 independent experiments, P > .05 Mann-Whitney test). (E) The LT-HSC, ST-HSC, HPC numbers (1 leg) were not significantly different in 1-year-old Vav-Cre/PorcnWT and PorcnDel mice (n = 6 mice per group, 2 independent experiments, P > .05 Mann-Whitney test). (F) The LT-HSC, ST-HSC, HPC numbers (1 leg) were not significantly different in 6- to 8-week-old Vav-Cre/PorcnWT and PorcnDel mice (n = 4 mice per group, P > .05 Mann-Whitney test).](https://ash.silverchair-cdn.com/ash/content_public/journal/blood/126/9/10.1182_blood-2014-09-598540/5/m_1086f4.jpeg?Expires=1768347198&Signature=RKx7ULCel9bC94k4RHKs292AWofbxfOYwGx0DfA380nRXoR2W4FxfZLOcm4LslHyAJXb2DruEyStRhv20yWldA2s3BgLoU~erJS48F1oGj1imrfLL6oHzGFi8P0KDhKuP8~TMONrFbNhE16FzsBXj21jNUeilVDWHypIFWG8H8sN2CEzuWOPxagXXJgNW~xM~foP0YMHh2MuRQgs7Br11q2R-QvZlUikb4Swce1dUpR-u9WG~gTxkZIuJu63toNECRit72ZcYDCT9F78crXJlylJm4pitOLK-FQElHonQVWkC9o2Luiaan-pk1wPDgJCWajGEB98Vl-13qrM-wFbkA__&Key-Pair-Id=APKAIE5G5CRDK6RD3PGA)
