Key Points
Warfarin impairs murine hematopoiesis via reduction of macrophagic secretion of functional periostin binding to integrin β3 on HSC.
Vitamin K antagonism impairs human HSC engraftment and, in humans, associates with modestly reduced leukocyte counts and MDS.
Abstract
Vitamin K antagonists (VKAs) have been used in 1% of the world’s population for prophylaxis or treatment of thromboembolic events for 64 years. Impairment of osteoblast function and osteoporosis has been described in patients receiving VKAs. Given the involvement of cells of the bone marrow microenvironment (BMM), such as mesenchymal stem cells (MSCs) and macrophages, as well as other factors such as the extracellular matrix for the maintenance of normal hematopoietic stem cells (HSCs), we investigated a possible effect of VKAs on hematopoiesis via the BMM. Using various transplantation and in vitro assays, we show here that VKAs alter parameters of bone physiology and reduce functional HSCs 8-fold. We implicate impairment of the functional, secreted, vitamin K-dependent, γ-carboxylated form of periostin by macrophages and, to a lesser extent, MSCs of the BMM and integrin β3-AKT signaling in HSCs as at least partly causative of this effect, with VKAs not being directly toxic to HSCs. In patients, VKA use associates with modestly reduced leukocyte and monocyte counts, albeit within the normal reference range. VKAs decrease human HSC engraftment in immunosuppressed mice. Following published examples that alteration of the BMM can lead to hematological malignancies in mice, we describe, without providing a causal link, that the odds of VKA use are higher in patients with vs without a diagnosis of myelodysplastic syndrome (MDS). These results demonstrate that VKA treatment impairs HSC function via impairment of the BMM and the periostin/integrin β3 axis, possibly associating with increased MDS risk.
Introduction
The complex entity of the bone marrow (BM) microenvironment (BMM) has been conceptualized as an important regulator of hematopoietic stem and progenitor cells (HSPCs).1 Whereas the role of mesenchymal stromal cells (MSCs), which differentiate into chondrocytes, osteoblasts, and others,2 in supporting HSPCs is well established,3-6 the role of other cells, such as mature osteoblasts, which were originally thought to be essential components of the HSC niche,7,8 and macrophages, is controversial. Some studies reported that macrophages promote an increase in HSC number,9 whereas others did not.10-12 However, macrophages contribute to retention11,12 and engraftment13 of HSPC in this niche, and administration of granulocyte colony-stimulating factor leads to depletion of macrophages localized close to the endosteum.11
Osteoblastic differentiation14 and function can be inhibited by the anticoagulant warfarin, an inhibitor of the vitamin K reducing enzyme vitamin K epoxide reductase. In fact, warfarin treatment can lead to reduction of bone density15,16 and increased fracture risk.17 Conversely, vitamin K administration promotes bone synthesis.18
Warfarin has been used in 1% of the world’s population for prophylaxis or treatment of thromboembolic events19 for 6 decades. Vitamin K epoxide reductase converts vitamin K to the hydroquinone form of vitamin K, allowing vitamin K to act as cofactor for the vitamin K-dependent carboxylase, leading to γ carboxylation of glutamic residues. Enzymatic conversion of glutamic acid (Glu) residues to γ-carboxyglutamic acid (Gla) is required for the activity of vitamin K-dependent proteins.20 In the coagulation system, warfarin reduces the activity of factors II, VII, IX, and X, as well as proteins C and S. In bone, osteocalcin, matrix Gla protein, periostin, and Gas6 are vitamin K-dependent proteins.21,22 Periostin,23 secreted by osteoblasts and MSC, was recently implicated in hematopoiesis.23 Therefore, we hypothesized that warfarin treatment may affect hematopoiesis via impairment of the BMM or via impairment of the proteases of the coagulation system, known to be involved in HSC mobilization.24
Here we show that vitamin K antagonists (VKAs) compromise HSC via impairment of the HSC-supportive function of macrophages of the BMM in mice and associate with reduced leukocyte counts in humans and engraftment of human HSC in immunosuppressed mice. Without providing a causal link, we demonstrate higher odds of warfarin use in patients with myelodysplastic syndrome (MDS), a disorder of HSC leading to pancytopenia. The warfarin-induced detrimental effect on HSC is shown to be a result of impairment of the interaction between integrin β3, expressed on HSC, and decarboxylated periostin in the BMM, as well as altered AKT signaling. Our data offer pathophysiological mechanisms for bone loss and altered hematopoiesis after long-term treatment with warfarin, and raise the clinical concern of continued warfarin use, especially in elderly patients, whose hematopoiesis may already be compromised.25
Materials and methods
In vivo warfarin treatment
First, 0.5 mg/kg/d or 0.05 mg/kg/d of warfarin, resuspended in phosphate-buffered saline, was administered to mice via subcutaneously implanted osmotic minipumps (ALZET minipumps, Cupertino, CA). Sham-operated (skin incision and suture) mice served as controls.
Statistical methods
χ-squared test and logistic regression adjusted for age and sex were used to compare the odds of VKA use in individuals with vs without a diagnosis of MDS. A Student’s t test was used to compare the mean of 2 groups. Differences in survival were assessed by Kaplan-Meier nonparametric estimates (log-rank test). When multiple hypotheses were tested, 1-way analysis of variance (ANOVA) and a Tukey test were used as post hoc test. All data were presented as mean ± standard deviation. We used L-Calc software (Stemcell Technologies, Vancouver, Canada) to calculate HSC frequency by Poisson statistics. P values ≤ .05 were accepted as significant.
Results
Warfarin compromises hematopoiesis and HSC function
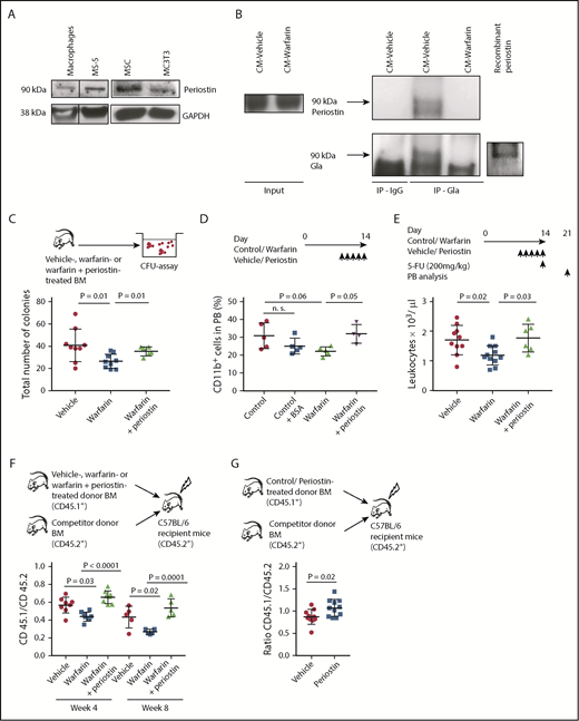
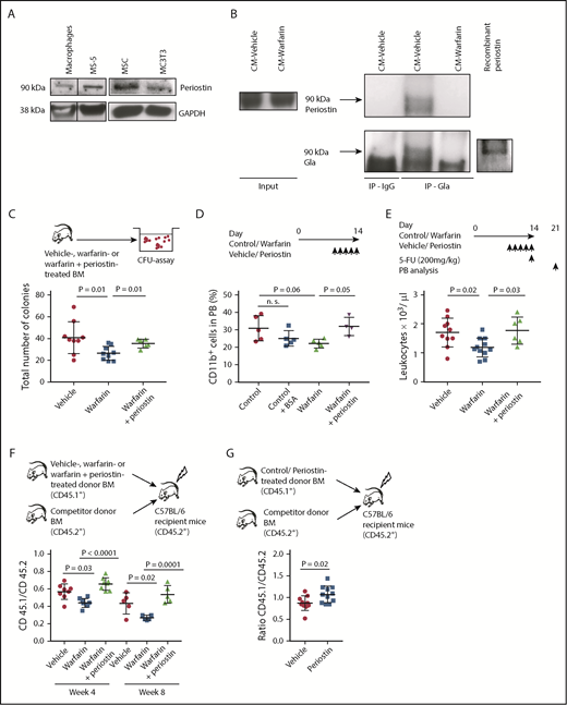
Treatment of mice with warfarin led to a modest, but significant increase of the international normalized ratio, a derived measure of the prothrombin time, at a dose of 0.5 mg/kg (P < .0001; supplemental Figure 1A-B, available on the Blood Web site) compared with sham-operated control mice. Numbers of leukocytes (P = .009; Figure 1A), monocytes (P = .008; Figure 1B), and lymphocytes (P = .002; supplemental Figure 1C) in peripheral blood (PB) were reduced at the higher and a lower dose of warfarin. The lower dose is equivalent to the human dose (approximately 0.05-0.07 mg/kg for an international normalized ratio between 2 and 3). The percentage of CD11b+ myeloid cells (P = .008; Figure 1C, supplemental Table 2) was also decreased. Oral vs subcutaneous administration of warfarin similarly reduced leukocytes and monocytes (supplemental Figure 1D). However, Lin− c-Kit+ Sca-1+ (LKS), LKS CD150+ CD48− at 2 (supplemental Figure 1E-G) and 4 (supplemental Figure 1H) weeks, myeloid progenitor cells (supplemental Figure 1I-J) or macrophages (supplemental Figure 1K) in the BM were not reduced. The effects of warfarin were observed 3 days after treatment begin (supplemental Figure 2A-B), but did not persist in PB cells beyond 2 months (supplemental Figure 2C-E). The colony-forming ability of HSPCs from warfarin-treated compared with control mice was significantly reduced (P = .02; Figure 1D). In response to a 1-time dose of 5-fluorouracil (5-FU)-induced stress, leukocyte counts were lower in warfarin-treated compared with control mice (P = .004; Figure 1E), and survival was shortened in mice treated with warfarin (P = .0004; Figure 1F). HSC impairment after 5-FU stress persisted after 2 months of warfarin treatment (P = .007; supplemental Figure 2F). Transplantation-based assays revealed impaired function of whole BM cells from a warfarin-treated compared with a control BMM in competitive (P = .04; Figure 1G; supplemental Figure 2G-J), serial (P = .004; Figure 1H), and limiting dilution assays. In fact, the limiting dilution assay revealed a 7.6-fold reduction of functional HSC in warfarin-treated compared with control mice (P = .0006; Figure 1I). Colony-formation assays of Lin− cells, previously exposed to vehicle or warfarin in vitro to rule out a direct toxic effect of warfarin on hematopoietic cells, did not yield significantly different numbers of colonies (Figure 1J), and culturing of Lin− hematopoietic cells in warfarin-containing media had no direct effect on phenotypical Lin− or LKS cells, the percentage of annexin V+ DAPI+ dead cells (supplemental Figures 1E and 3A), their cycling (supplemental Figure 3B), or myeloid cells (supplemental Figure 3C). Homing of Lin− (supplemental Figure 3D) and LKS (supplemental Figure 3E) cells to a warfarin-treated BMM was uncompromised. Further, administration of vitamin K1 to previously warfarin-treated mice rescued the decreased percentage of myeloid cells (P = .01; supplemental Figure 4A), the number of leukocytes after challenge with 5-FU (P = .02; Figure 1K; supplemental Figure 4B), and HSPC function after competitive transplantation (P = .05; supplemental Figure 4C-G), while having no significant effects on non-warfarin-treated control mice (supplemental Figure 4H). This suggested that the detrimental effect of warfarin on hematopoiesis was a result of deficient γ carboxylation of vitamin K-dependent factors. These results indicate that warfarin reduces myeloid cells in PB and impairs HSPC ability to adequately respond to hematopoietic stress. This effect on hematopoiesis occurs indirectly, possibly via detrimental effects on the BMM.
Warfarin compromises hematopoiesis and HSC function. (A-B) Total number of leukocytes (P = .009 and P = .003; ANOVA, Tukey test, n = 10-16) (A) and monocytes (P = .008 and P = .001; ANOVA, Tukey test, n = 10) (B) in peripheral blood of control mice (red circles) or mice treated with 0.5 mg/kg (blue squares) or 0.05 mg/kg (green triangles) warfarin 14 days after the beginning of treatment. The data were generated in 3 independent experiments. (C) Percentage of CD11b+ myeloid cells in peripheral blood of control mice (red) or mice treated with 0.5 mg/kg (blue) warfarin 14 days after begin of treatment (P = .008; t test, n = 8). The data were generated in 3 independent experiments. (D) Number of colonies in methylcellulose derived from BM cells from controls (red circles) or warfarin (blue)-treated mice (P = .02; t test) on day 10 after plating. Ten thousand Lin− cells were plated. Five donor mice were used. The experiment was performed in triplicate for each donor mouse. The data were generated in 2 independent experiments. (E-F) Total number of leukocytes (P = .004; t test) 7 days after a 1-time treatment with 200 mg/kg 5-FU (n = 10) (E) and Kaplan-Meier-style survival curve (F) of control mice (red line) (n = 8) or mice treated with 0.5 mg/kg (blue dashed line) (P = .0004; Log-rank test, n = 8) or 0.05 mg/kg warfarin (green dotted line; = .016; Log-rank test, n = 5) cotreated with 75 mg/kg 5-FU on days 0, 7, 14, 21 (starting on day 14 of warfarin treatment). The schematic details the treatment schedule. (G-I) Competitive (P values as indicated; t test, n = 5) (G), serial (P values as indicated; t test, n = 5) (H), and limiting dilution (P = .0006) (I) transplantation assays using 1 × 106 CD45.1+ total donor BM cells from control (red line) mice or warfarin-treated mice (blue line) for the competitive and serial transplantation assay. In the competitive transplantation assay 106 CD45.2+ competitor cells were cotransplanted. The limiting dilution assay (I), in which 5 × 105, 12.5 × 104, 6 × 104, and 1.5 × 104 pooled CD45.1+ BM cells were transplanted into 5 CD45.2+ mice per group, shows the percentage of nonengrafted mice (y-axis) in relation to the dose of transplanted BM. The lines fitted by regression analysis (L-Calc) allow estimation of functional HSC frequency, which was 7.6-fold lower in warfarin-treated donors. (J) Number of colonies arising from 50 000 plated Lin− BM cells pretreated with vehicle (red) or 2 μM warfarin (blue) for 7 days in methylcellulose in the absence of drugs. Colonies were scored on day 10 after plating (n = 6). The data were generated in 3 independent experiments. (K) Relative leukocyte count 7 days after a 1-time treatment with 200 mg/kg 5-FU in control mice treated without (red circles) or with vitamin K (blue squares; 15 mg/kg) or mice treated with 0.5 mg/kg warfarin (green triangles) or warfarin plus vitamin K (purple inverted triangles; P = .02; Kruskal-Wallis test, n = 4-10). Warfarin and vitamin K had been administered concomitantly for 14 days before the dose of 5-FU.
Warfarin compromises hematopoiesis and HSC function. (A-B) Total number of leukocytes (P = .009 and P = .003; ANOVA, Tukey test, n = 10-16) (A) and monocytes (P = .008 and P = .001; ANOVA, Tukey test, n = 10) (B) in peripheral blood of control mice (red circles) or mice treated with 0.5 mg/kg (blue squares) or 0.05 mg/kg (green triangles) warfarin 14 days after the beginning of treatment. The data were generated in 3 independent experiments. (C) Percentage of CD11b+ myeloid cells in peripheral blood of control mice (red) or mice treated with 0.5 mg/kg (blue) warfarin 14 days after begin of treatment (P = .008; t test, n = 8). The data were generated in 3 independent experiments. (D) Number of colonies in methylcellulose derived from BM cells from controls (red circles) or warfarin (blue)-treated mice (P = .02; t test) on day 10 after plating. Ten thousand Lin− cells were plated. Five donor mice were used. The experiment was performed in triplicate for each donor mouse. The data were generated in 2 independent experiments. (E-F) Total number of leukocytes (P = .004; t test) 7 days after a 1-time treatment with 200 mg/kg 5-FU (n = 10) (E) and Kaplan-Meier-style survival curve (F) of control mice (red line) (n = 8) or mice treated with 0.5 mg/kg (blue dashed line) (P = .0004; Log-rank test, n = 8) or 0.05 mg/kg warfarin (green dotted line; = .016; Log-rank test, n = 5) cotreated with 75 mg/kg 5-FU on days 0, 7, 14, 21 (starting on day 14 of warfarin treatment). The schematic details the treatment schedule. (G-I) Competitive (P values as indicated; t test, n = 5) (G), serial (P values as indicated; t test, n = 5) (H), and limiting dilution (P = .0006) (I) transplantation assays using 1 × 106 CD45.1+ total donor BM cells from control (red line) mice or warfarin-treated mice (blue line) for the competitive and serial transplantation assay. In the competitive transplantation assay 106 CD45.2+ competitor cells were cotransplanted. The limiting dilution assay (I), in which 5 × 105, 12.5 × 104, 6 × 104, and 1.5 × 104 pooled CD45.1+ BM cells were transplanted into 5 CD45.2+ mice per group, shows the percentage of nonengrafted mice (y-axis) in relation to the dose of transplanted BM. The lines fitted by regression analysis (L-Calc) allow estimation of functional HSC frequency, which was 7.6-fold lower in warfarin-treated donors. (J) Number of colonies arising from 50 000 plated Lin− BM cells pretreated with vehicle (red) or 2 μM warfarin (blue) for 7 days in methylcellulose in the absence of drugs. Colonies were scored on day 10 after plating (n = 6). The data were generated in 3 independent experiments. (K) Relative leukocyte count 7 days after a 1-time treatment with 200 mg/kg 5-FU in control mice treated without (red circles) or with vitamin K (blue squares; 15 mg/kg) or mice treated with 0.5 mg/kg warfarin (green triangles) or warfarin plus vitamin K (purple inverted triangles; P = .02; Kruskal-Wallis test, n = 4-10). Warfarin and vitamin K had been administered concomitantly for 14 days before the dose of 5-FU.
Warfarin impairs cellular constituents of the BMM
Patients receiving long-term treatment with warfarin experience bone loss16 and an increased risk for fracture.17 Enumeration of Nestin-GFP+ MSC, known to support HSPC,6 revealed a significant reduction in warfarin-treated compared with control mice (P = .02; supplemental Figure 5A). Further, histomorphometric analysis of femora of warfarin-treated mice revealed a significant reduction in cancellous bone mass (Figure 2A), shown by a decreased ratio of bone volume/tissue volume (P < .001; Figure 2B), reduced trabecular number and thickness, and increased trabecular separation (Figure 2A; supplemental Table 1), compared with control mice. In addition, osteoid volume/bone volume (P = .046; Figure 2C; supplemental Figure 5B) was significantly increased on treatment with warfarin, suggesting reduced mineralization and partially explaining the decreased bone mass. Osteoblast surface (P = .0008; Figures 2D; supplemental Figure 5B), as well as osteoblast numbers (P = .0001; supplemental Table 1; supplemental Figure 5B) were significantly increased in warfarin-treated compared with vehicle-treated mice. Impairment of osteoblast function was supported by the increase in osteoid volume, suggesting that osteoblast-driven matrix mineralization was impaired. Consistently, relative expression of osteoblastic genes such as Col1 (Col1a1) and others were significantly reduced in primary calvaria cells treated with warfarin compared with vehicle (supplemental Figure 5C). However, osteoclast surface (supplemental Table 1; supplemental Figure 5B) and pit formation on bone discs by warfarin-treated osteoclasts (P = .04; supplemental Figure 5D) were increased, partially explaining the reduced bone mass. In vitro treatment of osteoclasts with warfarin did not change their number (supplemental Figure 5E), size (supplemental Figure 5F), or tartrate-resistant acid phosphatase activity (supplemental Figure 5G). Taken together, these data suggest that warfarin treatment impairs osteoblast function and increases bone resorption.
Warfarin impairs the BMM. (A) Trichrome stain of the distal femora of a representative control vs a warfarin-treated mouse. Note the dramatic reduction in cancellous bone (green) in warfarin-treated animals compared with vehicle control. Osteoid is stained in pink above the green cancellous bone. The scale bar depicts 100 μm (n = 5). (B-D) Ratios of bone volume/tissue volume (P < .001; t-test, n = 4-5) (B), osteoid volume/bone volume (P = .046; t-test, n = 4-5) (C), and osteoblast surface/bone surface (P = .0008, t-test, n = 4-5) (D) in control (red circles) vs warfarin-treated (blue squares) mice.
Warfarin impairs the BMM. (A) Trichrome stain of the distal femora of a representative control vs a warfarin-treated mouse. Note the dramatic reduction in cancellous bone (green) in warfarin-treated animals compared with vehicle control. Osteoid is stained in pink above the green cancellous bone. The scale bar depicts 100 μm (n = 5). (B-D) Ratios of bone volume/tissue volume (P < .001; t-test, n = 4-5) (B), osteoid volume/bone volume (P = .046; t-test, n = 4-5) (C), and osteoblast surface/bone surface (P = .0008, t-test, n = 4-5) (D) in control (red circles) vs warfarin-treated (blue squares) mice.
Warfarin impairs the HSC-supportive function of macrophages of the BMM
As the influence of osteoblastic cells on HSPC is controversial1 and macrophages contribute to HSC dormancy,9 we assessed the support of HSPC by vehicle- or warfarin-treated macrophages, obtained via their adherence to plastic26 and reaching a purity of 95% CD11b+ F4/80+ cells (supplemental Figure 6A-C). Plating of untreated Lin− hematopoietic cells on macrophages revealed significantly decreased numbers of cobblestone-forming areas on previously warfarin-treated macrophages (P = .02; Figure 3A). Consistently, coculture of Lin− hematopoietic cells on sorted, previously warfarin-treated F4/80+ CD11b+ macrophages revealed a decrease of LKS cells (P = .04; supplemental Figure 6D). We also observed a modest increase of annexin V+ DAPI+ Lin− cells in coculture on warfarin-treated macrophages (P = .04; supplemental Figure 6E).
Warfarin impairs the HSC-supportive function of BM macrophages. (A) Number of cobblestones formed by 30 000 Lin− cells under macrophages that had previously been treated with vehicle (red circles) or warfarin (blue squares) for 10 days (P = .02; t-test) (n = 6). The data were generated in 2 independent experiments. B) Percentage of total donor Actin DsRed+ leukocytes (P = .029; t test, n = 10) (B) and percentage of donor CD11b+ Actin DsRed+ myeloid cells (P = .023; t test, n = 6-8) (C) in recipients, which had been intrafemorally cotransplanted with 105 untreated actin DsRed+ Lin− and 5 × 105 vehicle-pretreated (red circles) or warfarin-pretreated (blue squares) macrophages 6 to 8 weeks previously. The macrophages had, originally, been obtained from warfarin-treated mice and expanded in the continuous presence of warfarin in vitro. The data were generated in 2 independent experiments. (D) Total number of hematopoietic cells grown in CM harvested from MSCs (P = .009; ANOVA, Tukey test, n = 9) or macrophages (P = .04; ANOVA, Tukey test, n = 6) grown in vehicle-containing (red circles) or warfarin-containing (blue squares) medium 3 days after plating of 1 × 106 Lin− cells. The data were generated in 3 independent experiments.
Warfarin impairs the HSC-supportive function of BM macrophages. (A) Number of cobblestones formed by 30 000 Lin− cells under macrophages that had previously been treated with vehicle (red circles) or warfarin (blue squares) for 10 days (P = .02; t-test) (n = 6). The data were generated in 2 independent experiments. B) Percentage of total donor Actin DsRed+ leukocytes (P = .029; t test, n = 10) (B) and percentage of donor CD11b+ Actin DsRed+ myeloid cells (P = .023; t test, n = 6-8) (C) in recipients, which had been intrafemorally cotransplanted with 105 untreated actin DsRed+ Lin− and 5 × 105 vehicle-pretreated (red circles) or warfarin-pretreated (blue squares) macrophages 6 to 8 weeks previously. The macrophages had, originally, been obtained from warfarin-treated mice and expanded in the continuous presence of warfarin in vitro. The data were generated in 2 independent experiments. (D) Total number of hematopoietic cells grown in CM harvested from MSCs (P = .009; ANOVA, Tukey test, n = 9) or macrophages (P = .04; ANOVA, Tukey test, n = 6) grown in vehicle-containing (red circles) or warfarin-containing (blue squares) medium 3 days after plating of 1 × 106 Lin− cells. The data were generated in 3 independent experiments.
To test HSPC support by macrophages directly, we intrafemorally cotransplanted vehicle- or warfarin-treated macrophages with untreated Lin− BM cells. This led to decreased engraftment of total donor BM (P = .029; Figure 3B) and donor-derived myeloid cells (P = .023; Figure 3C) with persistence of injected macrophages (supplemental Figure 6F-G). In confirmation of a prominent role for macrophages in the warfarin-induced effects, ablation of macrophages by clodronate12 in wild-type mice or diphtheria toxin in LysM-iDTR mice27 did not lead to a reduction of leukocytes after 5-FU challenge (supplemental Figure 6H) or reduced leukocyte counts (supplemental Figure 6I) after warfarin treatment, respectively.
Hypothesizing that HSC-supportive cytokines may be reduced in a warfarin-treated BMM, we cultured untreated Lin− BM cells in conditioned medium (CM) harvested from macrophages or MSC grown in vehicle- or warfarin-containing medium. This revealed decreased hematopoietic cells (P = .04 [macrophages] and P = .009 [MSC]; Figure 3D), as well as a decrease of the myeloid (P = .001; supplemental Figure 6J) and Lin− (P = .0001; supplemental Figure 6J) cell fractions in cultures grown in CM from warfarin-treated macrophages. Colony-formation assays of these Lin− cells, previously exposed to the CM of vehicle- or warfarin-treated macrophages or MSC, revealed reduced colony formation after culture in warfarin-treated CM from macrophages and on replating also from MSC (P = .001 [macrophages]; P = .01 [MSC]; supplemental Figure 6K). A focused gene expression analysis revealed significant decreases of angiopoietin (Angpt1), insulin-like growth factor 1 (Igf1), and others in warfarin-treated macrophages (supplemental Figure 6L; supplemental Table 3). In summary, these data suggest that warfarin impairs the HSPC-supportive ability of macrophages, and possibly MSC, of the BMM, leading to compromised function of HSPC.
Warfarin impairs hematopoiesis via the decarboxylation of periostin, secreted by macrophages
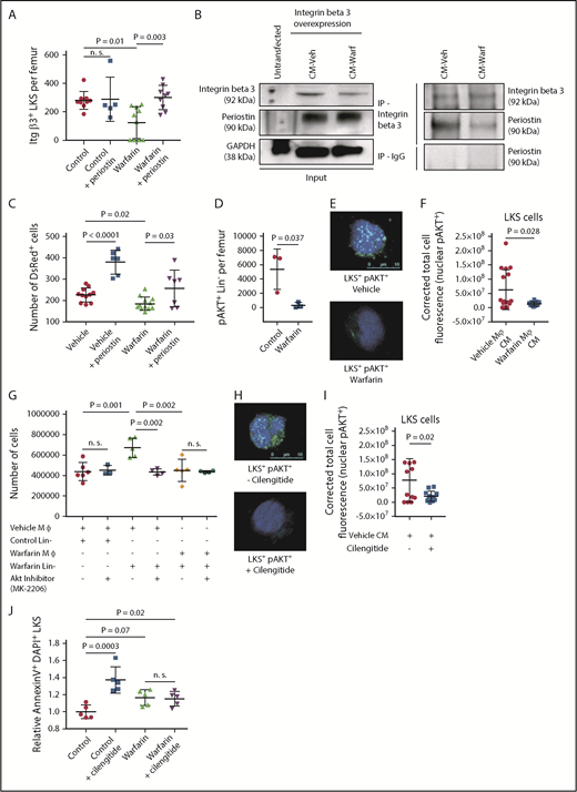
Several proteins produced by cells in the BMM require vitamin K for their γ carboxylation22 and function. However, no relevant hematological phenotype has been observed in mice deficient for the γ-carboxylated factors osteocalcin,28 matrix gla protein,29 or Gas6.30 Periostin, however, an extracellular matrix protein31,32 secreted by MSC,22 is the most abundant Gla-containing protein and regulates HSC function,23 whereas periostin-deficient mice are characterized by anemia, myelomonocytosis, and lymphopenia.23 As reported,33 F4/80+ macrophages are a source of the vitamin K-dependent protein periostin (Figures 4A; supplemental Figure 7A). However, coimmunoprecipitation of total periostin in CM from vehicle-treated vs warfarin-treated macrophages revealed no significant reduction of total periostin levels (supplemental Figure 7B-C). In contrast, γ-carboxylated periostin was undetectable in CM of warfarin-treated macrophages in a coimmunoprecipitation, using an anti-gla antibody (Figures 4B; supplemental Figure 7D). Treatment of mice with carboxylated periostin (Figure 4B) and warfarin restored or rescued the number of colonies formed by BM cells (P = .01; Figure 4C), the percentage of CD11b+ cells in PB (P = .05; Figure 4D), and significantly reduced annexin V+ apoptotic LKS cells (P = .03; supplemental Figure 8A) compared with mice treated with warfarin alone. Cotreatment with periostin and warfarin also rescued the number of leukocytes in PB after 5-FU-challenge (P = .03; Figure 4E) and increased the engraftment of donor BM in competitive transplantation (P = .0001; Figure 4F) compared with the warfarin-treated control. Furthermore, competitive transplantation of total BM from CD45.1+ donor mice treated with vehicle or periostin (without warfarin) into CD45.2+ recipients led to temporarily and modestly increased engraftment of CD45.1+ periostin-treated BM (P = .02; Figure 4G). In contrast, treatment of periostin knockout mice with warfarin did not lead to a decrease of leukocytes, monocytes (supplemental Figure 8B), or LKS cells (supplemental Figure 8C) compared with control mice, and repetitive doses of 5-FU to warfarin-treated periostin knockout mice did not alter leukocyte counts (supplemental Figure 8D) or survival (data not shown) compared with control periostin knockout mice. This suggested that periostin and, likely, the γ-carboxylation of periostin play a role in HSC impairment and the decrease of myeloid cells after warfarin treatment.
Warfarin impairs hematopoiesis via periostin in the BMM. (A) Western blot of protein lysates of macrophages, the stroma cell line MS-5, MSCs, and the osteoblast precursor cell line MC3T3 (as a known producer of periostin33 ) stained with an antibody to periostin (90 kDa). Vertical lines have been inserted to indicate a repositioned gel lane. The blot is representative of 3 independent western blots. (B) Co-immunoprecipitation of concentrated CM from vehicle- or warfarin-treated macrophages with an anti-Gla antibody. The western blot was performed with an antibody to periostin (90 kDa). The upper band represents periostin at 90 kDa, marked by an arrow. The blot is representative of 3 independent experiments. (C) Total number of colonies formed by 10 000 BM cells from mice treated with vehicle (red circles), warfarin (blue squares), or warfarin plus periostin (green triangles) in methylcellulose assays (P = .01, ANOVA, Tukey Test, n = 6-9). As seen in the schematic for panel D, 4 μg/day periostin had been added on days 10 to 14 of the warfarin treatment. (D) Percentage of CD11b+ myeloid cells in the peripheral blood of control mice (red circles), control mice treated with BSA (blue squares), or mice treated with warfarin (green triangles) or warfarin plus periostin (purple inverted triangles). The increase of the percentage of myeloid cells after a 5-day treatment with periostin is significant (P = .05; ANOVA, Tukey test, n = 5). Periostin was administered at 4 μg/d from day 10 to 14 of concomitant warfarin treatment. (E) Total number of leukocytes 7 days after a 1-time treatment with 200 mg/kg 5-FU in mice treated with vehicle (red circles) or mice treated with 0.5 mg/kg warfarin (blue squares) or warfarin plus periostin (green triangles; P = .03; ANOVA, Tukey Test, n = 6-10). The schematic details the treatment schedule. (F) Ratio of CD45.1/CD45.2 in peripheral blood 4 and 8 weeks after competitive transplantation of 1 × 106 CD45.1+ total donor BM from vehicle-treated (red circles), warfarin-treated (blue squares), or warfarin-treated plus periostin (green triangles) mice, mixed with 106 CD45.2+ competitor cells and transplanted into CD45.2+ recipient mice (ANOVA, Tukey Test, n = 8). (G) Ratio of CD45.1/CD45.2 4 weeks after competitive transplantation of 106 CD45.1+ total donor BM from vehicle-treated (red circles) or periostin-treated (blue squares) mice (no warfarin treatment), mixed with 106 CD45.2+ competitor cells and transplanted into CD45.2+ recipient mice (P = .02; t test, n = 10).
Warfarin impairs hematopoiesis via periostin in the BMM. (A) Western blot of protein lysates of macrophages, the stroma cell line MS-5, MSCs, and the osteoblast precursor cell line MC3T3 (as a known producer of periostin33 ) stained with an antibody to periostin (90 kDa). Vertical lines have been inserted to indicate a repositioned gel lane. The blot is representative of 3 independent western blots. (B) Co-immunoprecipitation of concentrated CM from vehicle- or warfarin-treated macrophages with an anti-Gla antibody. The western blot was performed with an antibody to periostin (90 kDa). The upper band represents periostin at 90 kDa, marked by an arrow. The blot is representative of 3 independent experiments. (C) Total number of colonies formed by 10 000 BM cells from mice treated with vehicle (red circles), warfarin (blue squares), or warfarin plus periostin (green triangles) in methylcellulose assays (P = .01, ANOVA, Tukey Test, n = 6-9). As seen in the schematic for panel D, 4 μg/day periostin had been added on days 10 to 14 of the warfarin treatment. (D) Percentage of CD11b+ myeloid cells in the peripheral blood of control mice (red circles), control mice treated with BSA (blue squares), or mice treated with warfarin (green triangles) or warfarin plus periostin (purple inverted triangles). The increase of the percentage of myeloid cells after a 5-day treatment with periostin is significant (P = .05; ANOVA, Tukey test, n = 5). Periostin was administered at 4 μg/d from day 10 to 14 of concomitant warfarin treatment. (E) Total number of leukocytes 7 days after a 1-time treatment with 200 mg/kg 5-FU in mice treated with vehicle (red circles) or mice treated with 0.5 mg/kg warfarin (blue squares) or warfarin plus periostin (green triangles; P = .03; ANOVA, Tukey Test, n = 6-10). The schematic details the treatment schedule. (F) Ratio of CD45.1/CD45.2 in peripheral blood 4 and 8 weeks after competitive transplantation of 1 × 106 CD45.1+ total donor BM from vehicle-treated (red circles), warfarin-treated (blue squares), or warfarin-treated plus periostin (green triangles) mice, mixed with 106 CD45.2+ competitor cells and transplanted into CD45.2+ recipient mice (ANOVA, Tukey Test, n = 8). (G) Ratio of CD45.1/CD45.2 4 weeks after competitive transplantation of 106 CD45.1+ total donor BM from vehicle-treated (red circles) or periostin-treated (blue squares) mice (no warfarin treatment), mixed with 106 CD45.2+ competitor cells and transplanted into CD45.2+ recipient mice (P = .02; t test, n = 10).
Warfarin impairs hematopoiesis via the periostin/ integrin β3 signaling axis
In vivo administration of periostin to mice treated with warfarin also rescued the number of LKS cells positive for integrin β3, whose binding to its ligand periostin34 mediates HSC support (P = .003; Figures 5A; supplemental Figure 9A-B).35 Warfarin treatment had increased the percentage of integrin β3+ CD11b+ myeloid cells (P = .05; supplemental Figure 9C). An altered physical interaction between periostin and integrin β3 became evident, as periostin in the CM of macrophages exposed to vehicle, but not warfarin (Figure 4B), efficiently bound integrin β3 overexpressed on 293T cells (Figures 5B; supplemental Figure 9D-F). Further, addition of periostin to cocultures restored adhesion of Lin− cells to macrophages in warfarin-treated conditions (P = .03; Figure 5C). Overall, these data suggest that impairment of HSPC and myeloid cells after warfarin treatment is at least partially mediated by decreased binding of decarboxylated periostin to integrin β3 on HSPC leading to decreased HSC support. Differential effects of warfarin on myeloid vs LKS cell number may be a result of differences in expression of integrin β3.
Warfarin impairs hematopoiesis via the periostin/ integrin β3/ AKT axis. (A) Number of LKS cells expressing integrin β3 in control mice (red circles), control mice treated with periostin (blue squares), or mice treated with warfarin (green triangles) or warfarin plus periostin (purple inverted triangles) for 14 days (P = .01 for control vs warfarin and P = .003 for warfarin vs warfarin plus periostin; ANOVA, Tukey Test, n = 9-10). The data were generated in 2 independent experiments. (B) Protein lysates of 293T cells, transfected with an integrin β3-overexpressing construct and grown in CM from vehicle- or warfarin-treated macrophages for 7 days, were subjected to coimmunoprecipitation with an anti-integrin β3 antibody, and coimmunoprecipitation of periostin was assessed by immunoblotting, as indicated. Anti-IgG-isotype antibody was used as control in the co-immunoprecipitation. The input (left) shows the presence of integrin β3 (92 kDa) and periostin (90 kDa), and GAPDH (38 kDa) was used to control for equal loading. The CM had been concentrated before use. The data are representative of 3 independent experiments. (C) Adhesion of 100 000 Lin− Actin- DsRed+ cells to vehicle- or warfarin-treated macrophages in the presence or absence of periostin (P = .03; ANOVA, Tukey Test). Cells were allowed to adhere for 6 hours before being counted. The data were generated in 2 independent experiments. (D) Number of Lin− pAKT+ cells per femur of control mice or mice treated with warfarin 14 days after initiation of treatment (P = .037, t test, n = 3). (E-F) Representative confocal images (scale bar depicts 10 μm) (E) and quantification of nuclear pAKT+ (P = .028, t-test, n = 10) (F) in LKS cells stained with pAKT (green) and DAPI (blue) after 15 hours of culture in CM harvested from vehicle or warfarin-treated macrophages. The experiment was performed twice. (G) Total number of hematopoietic cells 4 days after plating of 1 × 106 Lin− cells from vehicle- or warfarin-treated mice on vehicle- or warfarin-treated macrophages in the presence of the AKT inhibitor MK-2206 (5 μM; P = .002 for the impairment of the increase of the cell number by MK-2206; ANOVA, Tukey Test, n = 4-5). The data were generated in 3 independent experiments. (H-I) Representative confocal images (scale bar depicts 10 μm) (H) and quantification of nuclear pAKT+ (P = .02, t-test, n = 10) (I) in LKS cells stained with pAKT (green) and DAPI (blue) after 15 hours of culture in CM harvested from vehicle-treated macrophages in the presence or absence of 0.05 μM cilengitide. The experiment was performed twice. (J) Relative abundance of annexin+ DAPI+ LKS cells in control mice treated with vehicle (red circles) or cilengitide (blue squares) or mice treated with warfarin (green triangles) or warfarin and cilengitide (purple inverted triangles) relative to vehicle-treated control mice (P = .0003 for control plus vehicle vs control plus cilengitide; ANOVA, Tukey Test, n = 5).
Warfarin impairs hematopoiesis via the periostin/ integrin β3/ AKT axis. (A) Number of LKS cells expressing integrin β3 in control mice (red circles), control mice treated with periostin (blue squares), or mice treated with warfarin (green triangles) or warfarin plus periostin (purple inverted triangles) for 14 days (P = .01 for control vs warfarin and P = .003 for warfarin vs warfarin plus periostin; ANOVA, Tukey Test, n = 9-10). The data were generated in 2 independent experiments. (B) Protein lysates of 293T cells, transfected with an integrin β3-overexpressing construct and grown in CM from vehicle- or warfarin-treated macrophages for 7 days, were subjected to coimmunoprecipitation with an anti-integrin β3 antibody, and coimmunoprecipitation of periostin was assessed by immunoblotting, as indicated. Anti-IgG-isotype antibody was used as control in the co-immunoprecipitation. The input (left) shows the presence of integrin β3 (92 kDa) and periostin (90 kDa), and GAPDH (38 kDa) was used to control for equal loading. The CM had been concentrated before use. The data are representative of 3 independent experiments. (C) Adhesion of 100 000 Lin− Actin- DsRed+ cells to vehicle- or warfarin-treated macrophages in the presence or absence of periostin (P = .03; ANOVA, Tukey Test). Cells were allowed to adhere for 6 hours before being counted. The data were generated in 2 independent experiments. (D) Number of Lin− pAKT+ cells per femur of control mice or mice treated with warfarin 14 days after initiation of treatment (P = .037, t test, n = 3). (E-F) Representative confocal images (scale bar depicts 10 μm) (E) and quantification of nuclear pAKT+ (P = .028, t-test, n = 10) (F) in LKS cells stained with pAKT (green) and DAPI (blue) after 15 hours of culture in CM harvested from vehicle or warfarin-treated macrophages. The experiment was performed twice. (G) Total number of hematopoietic cells 4 days after plating of 1 × 106 Lin− cells from vehicle- or warfarin-treated mice on vehicle- or warfarin-treated macrophages in the presence of the AKT inhibitor MK-2206 (5 μM; P = .002 for the impairment of the increase of the cell number by MK-2206; ANOVA, Tukey Test, n = 4-5). The data were generated in 3 independent experiments. (H-I) Representative confocal images (scale bar depicts 10 μm) (H) and quantification of nuclear pAKT+ (P = .02, t-test, n = 10) (I) in LKS cells stained with pAKT (green) and DAPI (blue) after 15 hours of culture in CM harvested from vehicle-treated macrophages in the presence or absence of 0.05 μM cilengitide. The experiment was performed twice. (J) Relative abundance of annexin+ DAPI+ LKS cells in control mice treated with vehicle (red circles) or cilengitide (blue squares) or mice treated with warfarin (green triangles) or warfarin and cilengitide (purple inverted triangles) relative to vehicle-treated control mice (P = .0003 for control plus vehicle vs control plus cilengitide; ANOVA, Tukey Test, n = 5).
Rebounding of warfarin-exposed HSPC in an untreated microenvironment
A mere reduction of HSC number in warfarin-treated mice did not account for impaired hematopoietic reconstitution upon transplantation (Figure 1G-I). However, transplantation of equal numbers of CD45.1+ LKS cells from control or warfarin-treated mice into CD45.2+ recipients led to a higher percentage of CD45.1+ donor cells in recipients 1 month (P = .03; supplemental Figure 10A), but not 2 months, after transplantation, if the transplanted LKS cells were derived from warfarin-treated donors. Hypothesizing that HSCs from a warfarin-treated environment enter cell cycle on transplantation into an untreated BMM and exhaust thereafter, we showed a modest increase of the percentage of Lin− cells in the S/G2/M phases of the cell cycle (P = .04; supplemental Figure 10B), which may explain the recovery of warfarin-treated HSPCs on exposure to a fresh or untreated BMM. However, in mice treated with warfarin compared with vehicle, the percentage of LKS cells in the G0 phase of the cell cycle was significantly increased (P = .005; supplemental Figure 10C). Consistent with a role of pAKT in cell cycling,36 in particular downstream of periostin,37 we observed a significant reduction of pAKT+ Lin− cells in the BM of warfarin-treated compared with control mice (P = .037; Figure 5D; supplemental Figure 10D) and of pAKT+ in LKS cells after culture in warfarin-treated CM (P = .028; Figure 5E-F). AKT was also involved in the temporary recovery of warfarin-exposed Lin− cells after plating on untreated macrophages, as treatment with the AKT-inhibitor MK-2206 prevented this recovery (P = .002; Figure 5G).
Because of the role of pAKT, downstream of integrin β3,38 in periostin-mediated cell survival,37 we tested the effect of integrin β3 inhibition by cilengitide, an inhibitor of integrins αvβ3, αvβ5, and α5β1, on Lin− cells after culture in CM from vehicle-treated vs warfarin-treated macrophages. This led to a decrease of Lin− cells in the G2/M phases of the cell cycle (P = .05; supplemental Figure 10E) and a decrease of pAKT levels in LKS cells (P = .02; Figure 5H-I) cultured in CM from vehicle-treated macrophages. In vivo, 5-FU challenge of control mice treated with cilengitide led to a trend toward reduction of leukocytes similar to mice treated with warfarin (supplemental Figure 10F) and an increase of annexin+ DAPI+ LKS cells (P = .0003; Figure 5J). However, periostin knockout mice treated with cilengitide were resistant to a change in annexinV+ DAPI+ LKS cell numbers (supplemental Figure 10G) and leukocytes (data not shown). This suggested that the detrimental effect of warfarin on HSPC may be a result of induction of a more quiescent state via nonbinding of integrin β3 to decarboxylated periostin and, consequently, reduction of pAKT. Transplantation into an untreated BMM or replating on untreated macrophages led to a temporary, pAKT-mediated increase in cycling.
VKAs are associated with reduction of human leukocytes and engraftment of human HSC
To test a potential effect of warfarin on human hematopoietic cells, we transplanted untreated human CD34+ cells into nonobese diabetic severe combined immunodeficiency interleukin-2 receptor γ knockout (NSG) mice demonstrating reduced engraftment of human CD45+ leukocytes in warfarin-treated compared with vehicle-treated mice (P = .015; Figure 6A). Further, intrafemoral cotransplantation of untreated human CD34+ cells with vehicle- or warfarin-treated macrophages (supplemental Figure 11A) demonstrated decreased engraftment of human CD45+ leukocytes, when the HSC were cotransplanted with warfarin-treated macrophages (P = .046; Figure 6B; supplemental Figure 11B). Although still in the normal reference range, leukocytes (P < .001; Figure 6C), monocytes (P = .006; Figure 6D), eosinophils (P = .002; Figure 6E), and basophils (P = .0008; Figure 6F) in patients receiving warfarin were significantly decreased compared with controls. Similarly, there was a trend toward reduction of leukocytes (P = .08; supplemental Figure 11C) and significant reduction of monocytes (P = .04; Figure 6G) in patients receiving fluindione, another VKA, compared with controls. Platelets were not reduced in warfarin-treated (supplemental Figure 11D) or fluindione-treated (supplemental Figure 11E) patients. Leukocytes in patients receiving the factor Xa inhibitor apixaban, belonging to the novel oral anticoagulant group, were higher than in patients receiving warfarin (P = .01; supplemental Figure 11F). Although the differences in leukocyte populations between patients receiving VKA vs controls are minor, these data and reduced human HSC engraftment in warfarin-treated NSG mice support our results in mice.
Vitamin K antagonism leads to reduction of human leukocytes and engraftment of human HSC. (A) Percentage of human CD45+ leukocytes in the peripheral blood of vehicle-treated (red circles) or warfarin-treated (blue squares) NSG mice 6 weeks after transplantation with 1.3 × 105 human CD34+ HSC (P = .015, t test, n = 9). (B) Percentage of human CD45+ leukocytes in the peripheral blood of NSG mice 4 weeks after intrafemoral co-transplantation of 105 human CD34+ HSC and 5 × 105 vehicle-treated (red circles) or warfarin-treated (blue squares) human macrophages (P = .046; t test, n = 6). (C-F) Total number of leukocytes (P < .001; Wilcoxon test with Bonferroni correction) (C), monocytes (P = .006; Wilcoxon test with Bonferroni correction) (D), eosinophils (P = .002; Wilcoxon test with Bonferroni correction) (E), and basophils (P < .001; Wilcoxon test with Bonferroni correction) (F) in the peripheral blood of control patients (red) or patients receiving warfarin (blue; n = 131). The data in panels C-F are matched for sex and age. (G) Total number of monocytes (P = .04; Wilcoxon test with Bonferroni correction) in the peripheral blood of control patients (red) and patients receiving fluindione (blue; n = 109), another vitamin K-antagonist similar to warfarin. The controls in panel G are the same as in panels C-F, but matched to fluindione patients for sex and age. (H-I) Use of VKAs in men and women aged 70 to 79 years (n = 5 464 258) (H) or 50 to 60 years (n = 11 452,848) (I) with and without a diagnosis of MDS in 2015. Data source: French health-care databases.
Vitamin K antagonism leads to reduction of human leukocytes and engraftment of human HSC. (A) Percentage of human CD45+ leukocytes in the peripheral blood of vehicle-treated (red circles) or warfarin-treated (blue squares) NSG mice 6 weeks after transplantation with 1.3 × 105 human CD34+ HSC (P = .015, t test, n = 9). (B) Percentage of human CD45+ leukocytes in the peripheral blood of NSG mice 4 weeks after intrafemoral co-transplantation of 105 human CD34+ HSC and 5 × 105 vehicle-treated (red circles) or warfarin-treated (blue squares) human macrophages (P = .046; t test, n = 6). (C-F) Total number of leukocytes (P < .001; Wilcoxon test with Bonferroni correction) (C), monocytes (P = .006; Wilcoxon test with Bonferroni correction) (D), eosinophils (P = .002; Wilcoxon test with Bonferroni correction) (E), and basophils (P < .001; Wilcoxon test with Bonferroni correction) (F) in the peripheral blood of control patients (red) or patients receiving warfarin (blue; n = 131). The data in panels C-F are matched for sex and age. (G) Total number of monocytes (P = .04; Wilcoxon test with Bonferroni correction) in the peripheral blood of control patients (red) and patients receiving fluindione (blue; n = 109), another vitamin K-antagonist similar to warfarin. The controls in panel G are the same as in panels C-F, but matched to fluindione patients for sex and age. (H-I) Use of VKAs in men and women aged 70 to 79 years (n = 5 464 258) (H) or 50 to 60 years (n = 11 452,848) (I) with and without a diagnosis of MDS in 2015. Data source: French health-care databases.
VKA use is more frequent in people with vs without a diagnosis of MDS
We hypothesized that VKA use may be associated with an increased risk for MDS, a clonal hematopoietic stem cell disorder, which, in mice, may also arise as a result of impairment of the BMM.39,40 In a population of 70- to 79-year-olds, VKA use was more frequent in people with vs without a diagnosis of MDS (14.66% vs 5.76%; P < .001; supplemental Table 4). The odds of VKA use was significantly higher in patients with vs without a diagnosis of MDS (adjusted odds ratio, 2.49; 95% confidence interval, 2.31-2.68; Figure 6H). In comparison, the odds of novel oral anticoagulant use were also higher in patients with vs without a diagnosis of MDS (4.74% vs 3.29%), although this association was weaker than for VKA (adjusted odds ratio, 1.35; 95% confidence interval, 1.19-1.55). As somatic mutations associated with clonal hematopoiesis and MDS risk increase with age41 and VKA use may trigger development of these mutations or increase MDS risk, we investigated VKA use in patients aged 50 to 60 years. Here, VKA use was also more frequent in patients with vs without a diagnosis of MDS (7.1% vs 0.85%; P < .001; supplemental Table 4). The odds of VKA use in this age group was significantly higher in patients with vs without a diagnosis of MDS, and higher than in patients aged 70 to 79 years (adjusted odds ratio, 8.2; 95% confidence interval, 6.64-10.13; Figure 6I). Sequencing of 5 control patients and 4 patients receiving VKA did not reveal any mutations associated with clonal hematopoiesis (supplemental Table 5). In summary, these data suggest that the odds of VKA use are increased in patients with MDS.
Discussion
In this report, we show that VKAs compromise normal hematopoiesis via modulation of the BMM. In mice, the effect on PB cells is short-term, whereas the effect on HSCs persists for at least 2 months. Decarboxylated periostin and inefficient binding to integrin β3 on HSPC are mediators of this effect. Our results are consistent with previous reports ascribing a beneficial role to vitamin K for the treatment of cytopenias and MDS.42,43 We extend these studies demonstrating a previously unreported, although descriptive and noncausal, link between VKA and human MDS.
Although a role for the periostin/ integrin αvβ3 axis for the support of hematopoiesis was elucidated,23,44 periostin-deficient mice had an increased number of HSCs, characterized by increased cycling and faster recovery after sublethal irradiation.23 HSCs in periostin-deficient mice exhibited poor repopulating ability on transplantation, similar to our data, but in vitro treatment of HSC with periostin decreased pAKT+ HSC.23 In contrast, we observed impaired hematopoietic recovery after 5-FU stress and increased HSC quiescence, as well as a decrease of pAKT+ HSC after treatment with warfarin, consistent with AKT activation by periostin increasing cellular survival in colon cancer via αvβ3 integrin.37 These discrepancies may reflect differences between quantitative vs functional (γ carboxylated) levels of periostin. Alternatively, genetic knockout of periostin may lead to compensatory production of proteins with similar function,45 although this may not occur after decarboxylation of periostin by warfarin. Further, the duration of periostin deficiency is short-term in our studies vs more long-term in genetic deficiency of periostin.23
Decreased bone mineral density and osteoporosis are adverse effects in patients receiving warfarin,16,46 and fetal skeletal abnormalities in pregnant mothers receiving warfarin have been described.47 Our data provide evidence that impaired osteoblast maturation and/or function, an increase of osteoid, decreased levels of functional periostin, and possibly increased osteoclast function may account for decreased bone mineral density. However, we do not link decreased osteoblast function to impaired hematopoiesis, but rather implicate decreased levels of γ-carboxylated, functional periostin, generated by macrophages, MSCs, and possibly other cells of the BMM.
Whether warfarin may be associated with clonal hematopoiesis,41 which increases the risk for atherosclerotic cardiovascular disease,48 via these mechanisms is unknown and has not been established by us. Although a minor increase in thrombotic rate was observed in some patients with clonal hematopoiesis,49 our human MDS data included patients with overt MDS only. Thrombotic risk is not characteristically elevated in MDS, but will require further investigation in clonal hematopoiesis/MDS in the future. Overall, interpretation of our human data must be done with caution, and discontinuation of warfarin, in view of lack of causal and mechanistic links, is not suggested at this time. Higher age in patients receiving warfarin and in patients with cardiovascular disease are confounding factors, and temporality between VKA use and MDS diagnosis needs to be carefully and mechanistically investigated. As patients with cardiovascular disease are frequently treated with VKA, it is possible that VKA may be associated with development and/or progression of clonal hematopoiesis. Increased HSC stress, possibly after discontinuation of warfarin therapy, may lead to reduced quiescence, possible exhaustion, accumulation of mutations, and clonal hematopoiesis. Sequencing efforts need to be extended to address this question on a large scale.
Given our results on periostin, the definitive study of the periostin/integrin β3-axis for maintenance or apoptosis of HSC is a worthwhile goal. Whether therapeutic periostin may improve engraftment23 (Figure 4G) in HSC transplantation or improve MDS will be assessed in the future.
In conclusion, our results suggest that warfarin treatment impairs HSC function via compromising of functional periostin in the BMM. Our data implicate the periostin/integrin β3 axis as a mediator of HSC maintenance. Concomitantly, warfarin reduces osteoblast maturation and/or function, leading to impaired bone mineralization and a (possibly also osteoclast-mediated) reduction of trabecular bone. These data connect BMM impairment in warfarin-treated patients with previously underrecognized impairment of hematopoiesis, possibly establishing an association with MDS.
Data can be obtained via e-mailing the corresponding author.
The online version of this article contains a data supplement.
The publication costs of this article were defrayed in part by page charge payment. Therefore, and solely to indicate this fact, this article is hereby marked “advertisement” in accordance with 18 USC section 1734.
Acknowledgments
This work was supported by grant 2015_A238 to D.S.K. from the Else Kröner-Fresenius-Stiftung. Histomorphometric analysis was partially supported by a grant from the National Institutes of Health, National Institute of Arthritis and Musculoskeletal and Skin Diseases (P30 AR66261).
Authorship
Contribution: D.V. designed and carried out experiments, analyzed the data, and critically reviewed the manuscript; R.K., R.S.P., C.K., C.Z., V.R.M. helped with cloning, co-immunoprecipitation, and other experiments and critically reviewed the manuscript; K.F. performed immunohistochemistry studies, analyzed data, and critically reviewed the manuscript; K.K. and S.H. performed the mass spectrometry experiments and reviewed the manuscript; S.Z.-C. and M.F. identified and contributed patients and analyzed the patient data; M.-J.J., J.E., and R.D.-S. analyzed the patient data from the French National Health Insurance Information System and reviewed the manuscript; F.K., K.H., and E.S. performed and analyzed the sequencing results; P.W. provided LysMCre-iDTR mice and advice on experiments; S.M. supervised the mass spectrometry experiments and reviewed the manuscript; N.F. provided statistical advice; P.D.P. performed experiments, analyzed data, and critically reviewed the manuscript; and D.S.K. designed experiments, supervised the project, analyzed data, and wrote the manuscript.
Conflict-of-interest disclosure: D.V. and D.S.K. hold patent EP18184430.9 for the clinical use of periostin.
Correspondence: Daniela S. Krause, Georg-Speyer-Haus, Institute for Tumor Biology and Experimental Therapy, Paul-Ehrlich-Str. 42-44, 60596 Frankfurt am Main; e-mail: krause@gsh.uni-frankfurt.de.
REFERENCES
Author notes
R.K. and R.S.P. contributed equally to this work.
M.F. and P.D.P. contributed equally to this work.













