Introduction:
Acute Graft-versus-Host Disease (aGVHD) affects 30-70% of all allogeneic stem cell transplant (alloSCT) recipients, contributing to high non-relapse mortality. aGVHD is due to donor T cell cytotoxic inflammatory effects stimulated by exposure to foreign host antigens. Epigenetic modulation by BET inhibition boasts anti-inflammatory effects. BET proteins are a class of epigenetic "reader molecules," functioning as key mediators of transcription. BET proteins regulate inflammatory gene expression and are targetable. BET inhibition decreases NF-kB dependent cytokine expression and Th1/Th17 differentiation without affecting regulatory T cell differentiation. BET inhibition disrupts BRD4 interaction with the acetylated component of NF-kB, RelA. Therefore, we hypothesize that BET inhibition is a feasible and effective strategy to mitigate T cell mediated aGVHD inflammation.
In this study, we have used PLX51107 and PLX2853 - novel BET inhibitors developed by Plexxikon Inc that possess a unique binding mode and high bioavailability ideal for preclinical evaluation. PLX2853 (second generation) was designed to increase potency and improve tolerability.
Materials and Methods:
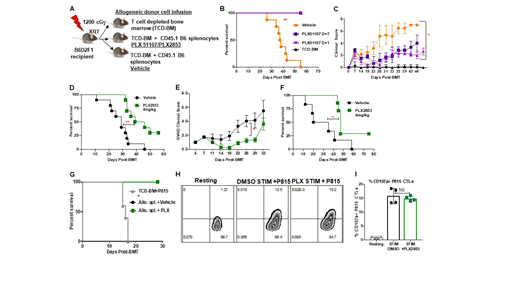
aGVHD allogeneic mouse model: Lethally irradiated (1200 cGy) B6D2F1 recipients received T cell depleted bone marrow cells (TCD-BM, 10x106) and CD45.1+ B6 splenocytes (15x106) intravenously via tail vein injection. Recipients were treated by oral gavage, 3x weekly with PLX51107 (10 mg/kg), PLX2853 (4 mg/kg) or vehicle. We evaluated two dosing schedules - starting at day +1 or day +7 after transplant in the PLX51107 studies and day +1 only after infusion of allogeneic CD45.1+ B6 splenocytes in the PLX2853 studies. Survival and clinical aGVHD scores were assessed.
Xenogeneic mouse model: NSG mice were conditioned with 50 cGy X-ray irradiation and injected with 15-20x106 human PBMCs and treated with PLX2853 (4 mg/kg) or vehicle starting day +1. Survival was assessed.
Graft-versus-Tumor model: In vivo: Lethally irradiated F1 mice were intravenously injected with firefly luciferase-transduced murine mastocytoma P815 cells on day 0 with B6 TCD-BM ± allogeneic B6 splenocytes (n=8 per cohort). Recipients were treated with PLX2853 (4 mg/kg) or vehicle (oral gavage, 3x weekly) starting at day +1 post-transplant. Survival was assessed. In vitro: Murine CD45.1 B6 CD8+ T cells were stimulated in vitro with PMA/Ionomycin ± PLX2853 (10nM) for 5 days and then degranulation was analyzed in response to P815 tumor challenge to evaluate CTL capacity via flow cytometry of intracellular CD107a expression.
Study designs are illustrated in the Figure (Panel A).
Results:
PLX51107 demonstrates potent biological activity andimproves survival in a murine model of aGVHD. Administration of PLX51107 dramatically improved survival of recipient mice (B) and reduced aGVHD clinical scores (C).
PLX2853 significantly improves survival in multiple mouse models of aGVHD. Our in-vitro data show that PLX2853 (IC50 ~10nM) is more potent than PLX51107 (IC50 ~500nM). Therefore, we validated the biological activity and efficacy of PLX2853 in mouse models of aGVHD. PLX2853 significantly prolonged survival of allogeneic transplanted recipient mice (D) and resulted in reduced clinical scores (E). Recipient mice in the xenogeneic mouse model showed improved survival with PLX2853 treatment (F).
PLX2853 maintains Graft Versus Tumor response in vivo and does not abrogate CD8+ cytotoxic T lymphocyte (CTL) responses in vitro. BET inhibition retained beneficial GVT effects as seen by improvement in survival comparable to vehicle group (G). PLX2853 treated CD8+ T cells showed comparable degranulation to control as measured by CD107a mobilization (H, I). These results suggest that BET inhibition does not abrogate CD8+ CTL capacity, correlating to retention of GVT effects observed in vivo.
Conclusions:
PLX51107 was well tolerated at both day +1 and +7 initiation, demonstrating the future feasibility of BET inhibition as a prophylactic or therapeutic strategy for aGVHD. PLX2853 given at lower doses demonstrated similar improvements in survival and GVHD scoring, consistent with increased potency. Preliminary in vivo and in vitro studies of PLX2853 on GVT and on CD8+ CTLs show that PLX2853 retains GVT effects. Additional mechanistic in vivo and in vitro studies are ongoing.
Powell:Plexxikon Inc.: Employment. Bollag:Plexxikon Inc.: Employment.
Author notes
Asterisk with author names denotes non-ASH members.
