Abstract
Type 1 interferon–producing cells (IPCs), also known as plasmacytoid dendritic cell (DC) precursors, represent the key effectors in antiviral innate immunity and triggers for adaptive immune responses. IPCs play important roles in the pathogenesis of systemic lupus erythematosus (SLE) and in modulating immune responses after hematopoietic stem cell transplantation. Understanding IPC development from hematopoietic progenitor cells (HPCs) may provide critical information in controlling viral infection, autoimmune SLE, and graft-versus-host disease. FLT3-ligand (FLT3-L) represents a key IPC differentiation factor from HPCs. Although hematopoietic cytokines such as interleukin-3 (IL-3), IL-7, stem cell factor (SCF), macrophage–colony-stimulating factor (M-CSF), and granulocyte M-CSF (GM-CSF) promote the expansion of CD34+ HPCs in FLT3-L culture, they strongly inhibit HPC differentiation into IPCs. Here we show that thrombopoietin (TPO) cooperates with FLT3-L, inducing CD34+ HPCs to undergo a 400-fold expansion in cell numbers and to generate more than 6 × 106 IPCs per 106 CD34+ HPCs within 30 days in culture. IPCs derived from HPCs in FLT3-L/TPO cultures display blood IPC phenotype and have the capacity to produce large amounts of interferon-α (IFN-α) and to differentiate into mature DCs. This culture system, combined with the use of adult peripheral blood CD34+ HPCs purified from G-CSF–mobilized donors, permits the generation of more than 109 IPCs from a single blood donor.
Introduction
Dendritic cells (DCs) are professional antigen-presenting cells (APCs) that display an extraordinary capacity to stimulate naive T cells and to initiate primary immune responses.1 Recent studies suggest that DCs also play critical roles in the induction of peripheral immunologic tolerance, regulate the types of T-cell immune responses, and function as effector cells in innate immunity against microbes.2,3 The diverse functions of DCs in immune regulation depend on the functional plasticity of DCs at the immature stage and the diversity of DC subsets and lineages.2 Progress in understanding the molecular regulation of DC development from hematopoietic progenitor cells (HPCs) has led to the development of in vitro culture systems for the generation of large numbers of myeloid DCs from CD34+ HPCs with granulocyte macrophage–colony-stimulating factor (GM-CSF) and tumor necrosis factor α (TNF-α)4 or peripheral blood monocytes with GM-CSF and interleukin-4 (IL-4).5,6 These culture systems not only permit detailed studies of DC biology, they allow the development of DC-based cancer vaccines.7
Type 1 interferon–producing cells (IPCs), or plasmacytoid DC precursors, are distinct from myeloid-derived DC types. IPCs appear to be lymphoid-related because they express antigens or mRNA transcript related to lymphocytes (CD2, CD5, CD7, pre–T-cell receptor-α [TCRα], immunoglobulin germline J chain, immunoglobulin-like 14.2, and Spi-B), and they display neither common myeloid antigens (CD11b, CD13, CD33) nor macrophage function or differentiation potential. IPCs express a set of microbial pattern recognition receptors (Toll-like receptors 7 and 9) different from that expressed by myeloid DCs (Toll-like receptors 2-6).8 In antimicrobial innate immune responses, though monocytes or immature myeloid DCs play a critical role in phagocytoses of bacteria and parasites, IPCs play a major role in antiviral immunity by rapidly producing large amounts of type 1 interferon after viral infection. The critical role of IPCs in human antiviral immunity is suggested by the observation that the loss of IPCs correlates with disease progression to AIDS in HIV-infected patients.9 In patients of systemic lupus erythematosus (SLE), constitutive activation of IPCs by dsDNA and anti-dsDNA antibody complexes appears to contribute to the pathogenesis of SLE.10 In allogeneic bone marrow transplantation, increasing evidence indicates that IPCs may play an important role in immune responses after hematopoietic stem cell transplantation (HSCT) to facilitate engraftment and to prevent graft-versus-host disease (GVHD).11-13 Understanding the molecular mechanisms underlying IPC development from HPCs may provide a novel therapy for viral infectious diseases, autoimmune diseases, GVHD, and organ allograft rejection.
FLT3-ligand (FLT3-L) represents a key IPC differentiation factor from HPCs. We have shown that the development of IPCs from HPCs, in humans and mice, depends on FLT3-L.14,15 Injection of FLT3-L was shown to dramatically increase the number of myeloid and lymphoid DCs in blood and lymphoid tissues of mice.16-20 Studies also show that FLT3-L treatment increases the numbers of CD11c+ myeloid DCs and CD4+CD123highCD11c- IPCs in the peripheral blood of human donors by 13-fold and 48-fold, respectively.21,22 These findings suggest that FLT3-L directly induces the differentiation of CD34 HPCs into IPCs. Interestingly, cytokines that promote the development of myeloid DCs, such as GM-CSF, stem cell factor (SCF), M-CSF, and IL-3, or T- and B-cell development such as IL-7, all significantly inhibited IPC development from HPCs in FLT3-L culture.14 To further understand the regulation of IPC development from HPCs, we have continued to analyze the function of other hematopoietic growth factors and cytokines such as TNF-α, thrombopoietin (TPO), and erythropoietin (EPO). We observed that TNF-α completely blocked IPC development from HPCs in FLT3-L culture. In contrast, TPO and FLT3-L synergistically induced in vitro generation of large numbers of IPCs, CD11c+ immature DCs, CD14+ monocytes, and CD34+ cells from HPCs, indicating an unexpected but important function of TPO in facilitating IPC development and expansion.
Materials and methods
Isolation of CD34+CD45RA- HPCs from human fetal liver
Isolation of CD34+ HPCs from fetal liver tissue (16-22 weeks of gestation) obtained from Advanced Bioscience Resources (Alameda, CA) were performed as described previously.14 Briefly, mononuclear cells (MNCs) were isolated from the samples by Ficoll-Hypaque density gradient centrifugation (Lymphoprep, 1.077 g/mL; Amersham Pharmacia Biotech, Piscataway, NJ). MNCs were washed 3 times in phosphate-buffered saline (PBS; BioWhittaker, Walkersville, MD) and were resuspended in PBS containing 2% human serum (Gemini Bioproducts, Woodland, CA) and 2 mM EDTA (ethylenediaminetetraacetic acid). Magnetic bead depletion was performed to remove lineage-positive cells by incubating MNCs with a mixture of antibodies against CD3 (OKT-3 ascites), CD8 (OKT-8 ascites), CD14 (RPA-M1 ascites), CD16 (3G8) (Immunotech, Miami, FL), CD19 (4G7 ascites), CD56 (My31 ascites), CD66B (80H3) (Immunotech), and Glycophorin A (10F7MN ascites). After 2 washes the cells were incubated with goat-antimouse IgG coupled to magnetic beads (Dynabeads M-450, goat-antimouse IgG; Dynal, Lake Success, NY) and were isolated according to the manufacturer's instructions. The enriched lineage-negative cells were stained with CD34 APC (HPCA-2) and CD45RA-phycoerythrin (CD45RA-PE) (Leu-18) antibodies from Becton Dickinson (San Jose, CA). CD34+CD45RA- HPCs were isolated by cell sorting (FACSVantage; Becton Dickinson).
Isolation of peripheral blood CD34+ HPCs from adult G-CSF–mobilized donors
Peripheral blood CD34+ HPCs were isolated from leukapheresis products of G-CSF–mobilized donors. After obtaining written, informed consent to protocols approved by the institutional review board at the University of Minnesota, HPC donors were treated with human recombinant G-CSF (Neupogen; Amgen, Thousand Oaks, CA) 10 μg/kg per day for 5 days by subcutaneous injections. Leukapheresis was performed on day 5 and day 6 using a continuous flow blood cell separator (CS3000; Baxter, Deerfield, IL) at Fairview University Hospital Blood Bank (Minneapolis, MN). CD34+ HPCs were purified from the apheresis product of each G-CSF–primed donor using Miltenyi CliniMACS CD34+ cell isolation reagents and the CliniMACS system according to the manufacturer's instructions Millenyi Biotech, Bergisch Gladbach, Germany). The purity of HPCs was determined by staining with fluorescein isothiocyanate (FITC)– or PE-labeled antibodies against CD3, CD14, CD19, CD56, CD34, CD45RA, or mouse IgG isotype controls (BD PharMingen, San Diego, CA) and subjected to fluorescence-activated cell sorter (FACS) analysis. CD34+ HPCs isolated from G-CSF–mobilized donors (n = 6) for this study was more than 98% pure. HPCs obtained were cryopreserved in media containing 10% dimethyl sulfoxide (DMSO), 40% human AB serum, and 50% RPMI 1640 medium in liquid nitrogen.
In vitro generation and isolation of IPCs from CD34+ HPC cultures
CD34+ HPCs were cultured in 24-well plates or flasks at 2 × 105 cells/mL in Yssel medium (Gemini Bio-Products, Calabasas, CA) containing recombinant human FLT3-L (100 ng/mL; R&D Systems, Minneapolis, MN) or one of the following recombinant human growth factors: TPO (50 ng/mL), EPO (50 ng/mL), and TNF-α (10 ng/mL) (all from R&D Systems) or GM-CSF (100 ng/mL) from Immunex (Seattle, WA). Cell cultures were refreshed every 5 days with Yssel medium containing designated growth factors. Cells were split on confluence. On days 5, 10, 15, 20, 25, and 30 in culture, cell number and expansion fold were calculated after live cells were counted by trypan blue exclusion. Samples of cells were harvested every 5 days from days 10 to 30 and were analyzed using flow cytometry after staining with a cocktail of FITC-conjugated antibodies against lineage markers (Lin-1) (CD3, CD14, CD16, CD19, CD20, and CD56), or FITC-, PE-, or APC-labeled anti–HLA-DR, CD34, CD3, CD14, CD19, CD56, CD45RA, CD11c, and CD123 antibodies. To purify IPCs, cells were stained with FITC-conjugated anti–Lin-1, APC-conjugated anti-CD11c, and PE-conjugated anti-CD123 antibodies. Labeled cells were sorted on a FACSVantage (Becton Dickinson) to collect the Lin-CD11c-CD123high IPCs and Lin-1-CD11c+CD123dim immature myeloid DCs. In some experiments, CD14+ cells in the bulk HPC cultures were depleted before staining and subsequent sorting by using the Easysep CD14 cocktail and the columnless positive-selection protocol from StemCell Technology (Vancouver, BC, Canada) to reduce the cell sorting time.
In vitro activation and maturation of IPCs purified from CD34+ HPC cultures
For in vitro activation with virus, sorted IPCs or CD11c+ immature DCs derived from CD34+ HPCs were cultured (2 × 104 cells/well) with HSV-1 (herpes simplex virus KOS strain, attenuated by γ-irradiation) at 30 plaque-forming units (PFUs)/cell in 200 μL X-VIVO-15 serum-free medium (BioWhittaker) in 96-well microplates for 48 hours, as described.23 For in vitro maturation of IPCs or CD11c+ immature DCs, sorted cells (5-10 × 104 cells/well) were cultured in X-VIVO-15 for 3 days in 96-well plates precoated with human CD40L transfected L cells (1.5-5 × 104 cells/well, irradiated at 100 Gy)23 in the presence of recombinant human IL-3 (25 ng/mL; R&D Systems) for IPCs or the addition of GM-CSF (100 ng/mL; Immunex) for CD11c+ immature DCs. In some experiments, sorted IPCs were stimulated with a CpG oligodeoxynucleotide (ODN) at 3 μg/mL (ODN 2006: tcgtcgttttgtcgttttgtcgtt; Coley Pharmaceutical Group, Wellesley, MA) for 3 days. At the end of stimulation, cultured cells were harvested and assessed for their phenotypic changes by flow cytometric analysis and for their T-cell stimulatory function in mixed leukocyte reaction (MLR). Culture supernatants were collected and frozen at -80°C until use for cytokine analysis.
Flow cytometry
FITC-, PE-, APC-, or CyC-conjugated mouse antihuman mAbs directed against CD3, CD14, CD19, CD40, CD45, CD54, CD80, CD83, CD86, CD123, HLA-ABC, HLA-DR antigens, and isotype control mAbs were from BD PharMingen. FITC-conjugated anti–Lin-1 cocktail, PE-labeled anti-CD56, and APC-labeled anti-CD11c mAbs were from Becton Dickinson Immunocytometry Systems. Cells were stained with FITC-, PE-, or APC-conjugated mAbs for 45 minutes on ice, washed twice with Hanks balanced salt solution (HBSS) containing 0.2% fetal bovine serum (FBS) and fixed with 0.2% paraformaldehyde PBS. Fluorescence intensity and positive cell percentages were measured on a FACSCalibur, and data were analyzed using CellQuest (Becton Dickinson) software.
Cytokine production assays
Culture supernatants collected from IPCs or CD11c+ immature DCs activated under different culture conditions were assessed for cytokine production. Interferon-α (IFN-α) levels in the culture supernatant were determined by using enzyme-linked immunosorbent assay (ELISA) kits according to manufacturer's instructions (BenderMed Systems, Vienna, Austria). The lower limit of IFN-α detection was 4.8 pg/mL.
T-cell proliferative assays
T cells were purified by labeling peripheral blood mononuclear cells (PBMCs) with a cocktail of MACS CD14, CD19, and CD56 microbeads and by depleting the labeled cells on magnetic separation columns (Miltenyi Biotec). The purity of CD3+ T cells was determined using flow cytometric analysis and was shown to be more than 95% of cells positive for the CD3 surface marker. Purified T cells in X-VIVO-15 medium were added at 2 × 105 cells per well in round-bottomed, 96-well plates as responder cells. Sorted IPCs and CD11c+ immature DCs with or without activation by CD40L for 3 days were harvested, irradiated at 30 Gy, resuspended in X-VIVO-15 medium, and added to allogeneic T cells as stimulators at the indicated concentration in T-cell proliferative assays (MLRs). In some experiments, sorted IPCs stimulated with CpG ODN 2006 were used as stimulators in MLR. Plates were cultured at 37°Cina5%CO2 humidified incubator for 5 days and were pulsed with 1 μCi (0.037 MBq) [3H]-thymidine per well for 18 hours before harvesting. All determinations were carried out in triplicate, and [3H]-thymidine incorporation (cpm) was determined.
Morphology of IPCs derived from HPCs in FLT3-L/TPO cultures
For Giemsa staining, sorted IPCs from HPCs in FLT3-L and TPO (FLT3-L/TPO) cultures were placed on glass slides in a cytospin rotor with plastic chamber and paper divider at 105 cells per spot and were spun by Cytospin 3 at 1000 rpm for 10 minutes. Slides were air dried, fixed in methanol, stained with modified Giemsa stain GS-500 (Sigma Diagnostics, St Louis, MO), and examined under a Nikon E1000 microscope. For transmission electron microscopy samples of IPCs, 106 purified IPCs were fixed in solution composed of 2.5% glutaraldehyde and 2% paraformaldehyde in PBS. Cells were then postfixed in 1% OsO4 for 1 hour and were dehydrated using a series of increasing ethanol concentrations. Samples were polymerized in Embed 812 (Epon substitute; Electron Microscopy Sciences, Fort Washington, PA) and portioned in 50-nm microtome sections. Sections were stained with uranyl acetate and modified Reynold lead (Polysciences, Warrington, PA) and were examined using transmission electron microscopy (JEOL-1200EX).
RT-PCR for Toll-like receptors
Total RNAs were extracted from 2 × 106 sorted IPCs or CD11c+DCs, respectively, with TRIZOL reagent and then treated with DNase I to remove contaminating genomic DNA. Reverse transcription (RT) was performed with SuperScript First-Strand Synthesis System for the RT–polymerase chain reaction (RT-PCR) kit. The PCR reaction volume was 50 μL, containing 0.2 μM of each primer, 0.2 mM of each dNTP, and 1 U platinum Taq DNA polymerase. DNA Engine DYAD Peltier Thermal Cycler (MJ Research) was used with an initial denaturation step of 94°C for 5 minutes, followed by 35 cycles of 94°C for 30 seconds, 55°C for 30 seconds, 72°C for 1 minute, and a final elongation step of 72°C for 7 minutes. β-Actin was used as internal control. PCR primer sequences were the same as described previously.8 PCR products were separated on a 3% agarose gel containing ethidium bromide. A 1-kilobase (kb) DNA ladder standard was used as a size marker. All RT-PCR reagents were from Invitrogen (Carlsbad, CA).
Data analysis
Data from experiments are expressed as the mean ± SD. Statistical analysis of the results between groups was performed using the Student t test. P values less than .05 were considered significant.
Results
TPO induces massive expansion of HPCs in FLT3-L culture without inhibiting FLT3-L–mediated IPC differentiation
Our previous studies showed that although hematopoietic cytokines such as SCF, GM-CSF, G-CSF, IL-3, and IL-7 promoted FLT3-L–induced expansion of CD34+CD45RA- HPCs from human fetal liver, they all significantly inhibited FLT3-L–mediated IPC differentiation.14 In this study, we tested the combinations of FLT3-L with other hematopoietic and nonhematopoietic growth factors including TPO, EPO, and TNF-α in this culture system. At periodic intervals between days 10 and 51, the total cell numbers were counted and the percentage of HLA-DR+CD123high IPCs was determined by immunofluorescence flow cytometric analysis. As previously reported, isolated CD34+CD45RA- HPCs from human fetal liver did not contain detectable Lin-HLA-DR+CD123high IPCs. FLT3-L induced the generation of IPCs, which increased from undetectable levels to 0.3%, 2.3%, 3.8%, and 3.0% in HPC culture on days 10, 15, 20, and 25, respectively (Figure 1A). Cultured cell numbers underwent expansion to 2.7-, 4.5-, 8.5-, and 17.5-fold at 10, 15, 20, and 25 days of culture, respectively (Figure 1B). After days 20 to 25, the percentage of IPCs and the total cell numbers were decreased in FLT3-L culture. From 106 CD34+CD45RA- HPCs, a maximum of 0.6 × 106 IPCs was generated after 20 days of culture (Figure 1C). EPO did not have significant effects on either the cell number or the IPC percentage in HPC cultures with FLT3-L (Figure 1A,C). TNF-α completely blocked IPC generation from HPCs in FLT3-L culture (Figure 1A,C). This confirms our previous study in the mouse system that TNF-α inhibited IPC differentiation from bone marrow culture with FLT3-L.15 Interestingly, TPO together with FLT3-L induced a dramatic expansion of cultured cell numbers to 47-, 62-, 140-, and 134-fold on days 10, 15, 20, and 25, respectively (Figure 1B). Unlike all the other cytokines tested, TPO did not inhibit FLT3-L–mediated IPC differentiation from CD34+CD45RA- HPCs, as demonstrated by the similar percentages of IPCs generated in cultures with FLT3-L alone or in FLT3-L/TPO (Figure 1A). At day 20 of FLT3-L/TPO culture, approximately 6.2 × 106 IPCs were generated from 106 CD34+CD45RA- HPCs, 10 times more than the maximal number of IPCs generated in FLT3-L alone. TPO alone did not induce IPC differentiation (Figure 1C). After day 25, both the percentage of IPCs and the total cell number were decreased in FLT3-L and TPO cultures.
TPO and TNF-α have opposing effects on FLT3-L–mediated IPC generation from human HPCs. Purified CD34+CD45RA- HPCs from fetal liver were cultured in medium supplemented with FLT3-L or FLT3-L and with TPO, EPO, or TNF-α, as described in “Materials and methods.” Samples of cells from each culture condition were harvested, counted, and analyzed on days 10, 15, 20, and 25. (A) Percentages of HLA-DR+CD123high IPCs by immunofluorescence flow cytometry. (B) Total cell expansion. (C) Total IPC yields per 10 × 106 HPCs at day 20. Data shown in panels A and B are representative results from 1 of 3 experiments. Data shown in panel C are aggregate results from 3 experiments and are presented as mean ± SD. *P < .001 (compared day 20 IPC yield from FLT3-L/TPO cultures with IPC yield from other culture conditions).
TPO and TNF-α have opposing effects on FLT3-L–mediated IPC generation from human HPCs. Purified CD34+CD45RA- HPCs from fetal liver were cultured in medium supplemented with FLT3-L or FLT3-L and with TPO, EPO, or TNF-α, as described in “Materials and methods.” Samples of cells from each culture condition were harvested, counted, and analyzed on days 10, 15, 20, and 25. (A) Percentages of HLA-DR+CD123high IPCs by immunofluorescence flow cytometry. (B) Total cell expansion. (C) Total IPC yields per 10 × 106 HPCs at day 20. Data shown in panels A and B are representative results from 1 of 3 experiments. Data shown in panel C are aggregate results from 3 experiments and are presented as mean ± SD. *P < .001 (compared day 20 IPC yield from FLT3-L/TPO cultures with IPC yield from other culture conditions).
TPO and FLT3-L permit the generation of more than 109 IPCs from adult blood HPCs obtained from a G-CSF–mobilized donor
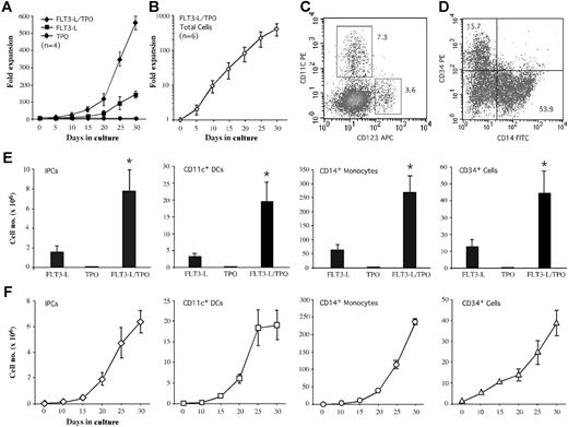
Subsequent experiments investigated the use of purified adult CD34+ HPCs from peripheral blood of G-CSF–mobilized donors to generate large numbers of IPCs in culture with FLT3-L/TPO. The average yield of purified CD34+ HPCs (purity more than 98%) from a G-CSF–mobilized donor is approximately 400 × 106 (406 ± 142 million; n = 9). Purified peripheral blood CD34+ HPCs in cultures of FLT3-L alone underwent expansion to 128-fold at day 30 of culture (Figure 2). Adding various doses of TPO at 5, 10, 25, 50, or 100 ng/mL to HPCs in FLT3-L cultures significantly increased the total cell yield to 189-, 232-, 417-, 529-, and 437-fold at day 30, respectively (Figure 2). TPO at 50 ng/mL was identified as the optimal dose and was used in this study to promote the growth of HPCs in FLT3-L cultures. Combining FLT3-L and TPO induced a massive expansion of peripheral blood HPCs with an average 551.9-fold total cell number increase at day 30, which was 4 times more than that obtained from FLT3-L culture alone and 580 times more that obtained from TPO culture alone (Figure 3A). In 6 separate experiments with HPCs from different donors, the average cell yields from 106 HPC culture with FLT3-L/TPO were 2.1 × 106 at day 5, 9.8 × 106 at day 10, 29.6 × 106 at day 15, 85.3 × 106 at day 20, 233.6 × 106 at day 25, and 421.9 × 106 at day 30 (Figure 3B). Four populations of cells were found in the HPC cultures with FLT3-L/TPO, including Lin-HLA-DR+CD123highCD11c- IPCs, Lin-HLA-DR+CD123dim CD11c+ immature DCs, CD14+ monocytes, and CD34+ cells (Figure 3C-D). Although the percentage of CD34+ cells progressively decreased from 99.5% before culture to 12.4% at day 30, IPCs progressively increased from undetectable levels before culture to 1.3% at day 10 and a maximum of 3.8% at day 30. The CD11c+ immature DCs increased in frequency from undetectable levels before culture to 2.5% at day 10 and up to 7.3% at day 30. CD14+ monocytes underwent the most impressive increase, from undetectable levels before culture to a maximum of 55.3% at day 30 of culture. Comparative analysis of day-30 yields of these 4 cell populations obtained from 106 HPCs under FLT3-L and TPO culture conditions showed that the average yield of IPCs in FLT3-L/TPO culture was 7.8 million, which was 4.9 times more than that obtained from FLT3-L culture alone. The average yield of CD11c+ immature DCs in FLT3-L/TPO culture was 19.6 million, which was 7.1 times more than that obtained from FLT3-L culture alone. The average yield of CD14+ monocytes in FLT3-L/TPO culture was 262.3 million, which was 4.3 times more than that obtained from FLT3-L culture alone. The yield of CD34+ cells in FLT3-L/TPO culture was 44.3 million, which was 3.3 times more than that obtained from FLT3-L culture alone (Figure 3E). The kinetics of cell yields of these 4 different cell populations from 6 experiments using HPCs from different donors are shown in Figure 3F. Average day-30 cell yields of IPCs, CD11c+ immature DCs, CD14 monocytes, and CD34+ cells from 106 HPCs in FLT3-L/TPO cultures were 6.4 × 106, 19.1 × 106, 233.3 × 106, and 38.7 × 106, respectively (Figure 3F). Therefore, starting from 400 × 106 CD34+ HPCs isolated from a G-CSF–mobilized donor, 2.4 × 109 IPCs, 7.6 × 109 CD11c+ immature DCs, 93.3 × 109 CD14+ monocytes, and 11.5 × 109 CD34+ cells could be generated in this culture system within 30 days.
Dose effect of TPO on the expansion of HPCs in FLT3-L culture. Purified CD34+ HPCs from peripheral blood of G-CSF–mobilized donors were cultured in medium supplemented with FLT3-L with or without the indicated doses of TPO. Kinetics of HPC expansion under different TPO dosages were monitored by counting cells on days 5, 10, 15, 20, 25, and 30. Data shown are aggregate results of TPO dose effect on HPC expansion in FLT3-L culture with HPCs from 3 different donors and are presented as mean ± SD.
Dose effect of TPO on the expansion of HPCs in FLT3-L culture. Purified CD34+ HPCs from peripheral blood of G-CSF–mobilized donors were cultured in medium supplemented with FLT3-L with or without the indicated doses of TPO. Kinetics of HPC expansion under different TPO dosages were monitored by counting cells on days 5, 10, 15, 20, 25, and 30. Data shown are aggregate results of TPO dose effect on HPC expansion in FLT3-L culture with HPCs from 3 different donors and are presented as mean ± SD.
Generation of large number of IPCs from adult CD34+ HPCs obtained from peripheral blood of G-CSF–mobilized donors. Purified CD34+ HPCs from peripheral blood of G-CSF–mobilized donors were cultured in medium supplemented with FLT3-L or TPO alone or FLT3-L and TPO (50 ng/mL). Cultured cells were counted and analyzed for HLADR+CD11c-CD123high IPCs, HLADR+CD11c+CD123dim immature DCs, CD14+ monocytes, and CD34+ HPCs on days 10, 15, 20, 25, and 30. (A) Total cell yields from 106 HPCs cultured in medium with FLT3-L, TPO, or FLT3-L/TPO. Data shown are aggregate results of experiments with HPCs from 4 donors. (B). Total cell yields from 106 HPCs cultured in medium with FLT3-L/TPO. Data shown are aggregate results of experiments with HPCs from 6 donors. (C) IPCs and CD11c+ immature DCs and their frequencies (%) in day-30 HPC culture with FLT3-L/TPO. (D) CD14+ monocytes and CD34+ cells and their frequencies (%) in day-30 HPC culture with FLT3-L/TPO. (E) Day-30 cell yields of IPCs, CD11c+ immature DCs, CD14+ monocytes, and CD34+ cells under 3 different culture conditions of the experiments in panel A. *P < .01 (compared day-30 yield of each cell population from FLT3-L/TPO cultures with FLT3-L or TPO culture alone). (F) Kinetics of cell yields of IPCs, CD11c+ immature DCs, CD14+ monocytes, and CD34+ cells from 106 CD34+ HPCs of experiments in panel B. Data presented in panels E (n = 4) and F (n = 6) are aggregate results and are expressed as means ± SD.
Generation of large number of IPCs from adult CD34+ HPCs obtained from peripheral blood of G-CSF–mobilized donors. Purified CD34+ HPCs from peripheral blood of G-CSF–mobilized donors were cultured in medium supplemented with FLT3-L or TPO alone or FLT3-L and TPO (50 ng/mL). Cultured cells were counted and analyzed for HLADR+CD11c-CD123high IPCs, HLADR+CD11c+CD123dim immature DCs, CD14+ monocytes, and CD34+ HPCs on days 10, 15, 20, 25, and 30. (A) Total cell yields from 106 HPCs cultured in medium with FLT3-L, TPO, or FLT3-L/TPO. Data shown are aggregate results of experiments with HPCs from 4 donors. (B). Total cell yields from 106 HPCs cultured in medium with FLT3-L/TPO. Data shown are aggregate results of experiments with HPCs from 6 donors. (C) IPCs and CD11c+ immature DCs and their frequencies (%) in day-30 HPC culture with FLT3-L/TPO. (D) CD14+ monocytes and CD34+ cells and their frequencies (%) in day-30 HPC culture with FLT3-L/TPO. (E) Day-30 cell yields of IPCs, CD11c+ immature DCs, CD14+ monocytes, and CD34+ cells under 3 different culture conditions of the experiments in panel A. *P < .01 (compared day-30 yield of each cell population from FLT3-L/TPO cultures with FLT3-L or TPO culture alone). (F) Kinetics of cell yields of IPCs, CD11c+ immature DCs, CD14+ monocytes, and CD34+ cells from 106 CD34+ HPCs of experiments in panel B. Data presented in panels E (n = 4) and F (n = 6) are aggregate results and are expressed as means ± SD.
IPCs derived from HPCs in FLT3-L/TPO cultures display blood IPC phenotype and have the capacity to produce large amounts of IFN-α and differentiate into mature DCs
To determine whether the IPCs derived from FLT3-L/TPO–driven HPC cultures were similar to ex vivo IPCs isolated from peripheral blood, Lin-1-CD11c-CD123high IPCs and Lin-1-CD11c+CD123dim immature DCs generated from HPCs in FLT3-L/TPO culture were purified by magnetic bead isolation followed by cell sorting. Giemsa staining results showed that IPCs derived from HPCs in FLT3-L/TPO cultures exhibited a plasmacytoid morphology typical of blood IPCs (Figure 4A). Transmission electron microscopy (TEM) pictures showed that culture-derived IPCs have a plasmacytoid morphology, with a rough endoplasmic reticulum and Golgi apparatus, similar to the TEM morphology of blood IPCs reported previously.24 In accordance with our previous report about different TLR expressions on distinct blood DC subsets,8 the IPCs derived from HPCs in FLT3-L/TPO cultures strongly expressed TLR-9, whereas CD11c+ immature DCs preferentially expressed TLR-3 (Figure 4B). Phenotypic analysis of the culture-derived IPCs showed that they express CD4, CD45RA, and HLA-DR but low levels of CD40, CD80, CD86, and CD83 (data not shown). On activation by HSV, IPCs but not CD11c+ immature DCs produced high amounts of IFN-α (Figure 5A). In culture with CpG ODN 2006 or CD40-L, IPCs differentiated into mature DCs, which expressed higher levels of HLA-DR, CD40, CD80, CD86, and CD83 (data not shown). Purified IPCs and CD11c+ immature DCs can be effectively matured by CD40L and acquire the capacity to strongly stimulate the proliferation of allogeneic T cells (Figure 5B-C). Purified IPCs can be similarly induced to mature by the addition of CpG ODN to strongly stimulate the proliferation of allogeneic T cells (Figure 5D). These results demonstrated that IPCs derived from FLT3-L/TPO cultures had functional properties similar to those of peripheral blood IPCs.
IPCs derived from HPCs in FLT3-L/TPO cultures exhibit morphology typical of and TLR-9 expression similar to those of peripheral blood IPCs. (A) Giemsa staining of IPCs purified from day 25 HPC culture in FLT3-L/TPO was examined under a Nikon E1000 microscope at × 1000 original magnification. (B) Sorted IPCs and CD11c+ immature DCs from day 25 culture of HPCs in FLT3-L/TPO were assessed for their expression of TLR1, TLR3, and TLR9, as detailed in “Materials and methods.” Data shown are representative of 3 experiments.
IPCs derived from HPCs in FLT3-L/TPO cultures exhibit morphology typical of and TLR-9 expression similar to those of peripheral blood IPCs. (A) Giemsa staining of IPCs purified from day 25 HPC culture in FLT3-L/TPO was examined under a Nikon E1000 microscope at × 1000 original magnification. (B) Sorted IPCs and CD11c+ immature DCs from day 25 culture of HPCs in FLT3-L/TPO were assessed for their expression of TLR1, TLR3, and TLR9, as detailed in “Materials and methods.” Data shown are representative of 3 experiments.
IPCs derived from HPCs in FLT3-L/TPO cultures have functional properties similar to those of peripheral blood IPCs. (A) Sorted IPCs and CD11c+ immature DCs from HPCs in FLT3-L/TPO culture were activated by HSV for 48 hours. Culture supernatants were collected and assayed for IFN-α production using ELISA. Data shown are aggregate results from 3 independent experiments and are expressed as means ± SD. (B) Sorted CD11c+ immature DCs and (C) sorted IPCs from FLT3-L/TPO cultures were cultured in media with or without CD40L for 3 days and were used as stimulators in graded doses to 2 × 105 purified allogeneic CD3+ T cells in an MLR assay. (D) Sorted IPCs from FLT3-L/TPO cultures were cultured in media with or without CpG ODN 2006 at 3 μg/mL for 3 days and were used as stimulators in graded doses to 2 × 105 purified allogeneic CD3+ T cells in an MLR assay. [3H]-Thymidine was added to each well 18 hours before harvesting, and [3H]-thymidine incorporation (cpm) was determined. MLR data are representative results from 1 of 3 independent experiments and are expressed as means ± SD.
IPCs derived from HPCs in FLT3-L/TPO cultures have functional properties similar to those of peripheral blood IPCs. (A) Sorted IPCs and CD11c+ immature DCs from HPCs in FLT3-L/TPO culture were activated by HSV for 48 hours. Culture supernatants were collected and assayed for IFN-α production using ELISA. Data shown are aggregate results from 3 independent experiments and are expressed as means ± SD. (B) Sorted CD11c+ immature DCs and (C) sorted IPCs from FLT3-L/TPO cultures were cultured in media with or without CD40L for 3 days and were used as stimulators in graded doses to 2 × 105 purified allogeneic CD3+ T cells in an MLR assay. (D) Sorted IPCs from FLT3-L/TPO cultures were cultured in media with or without CpG ODN 2006 at 3 μg/mL for 3 days and were used as stimulators in graded doses to 2 × 105 purified allogeneic CD3+ T cells in an MLR assay. [3H]-Thymidine was added to each well 18 hours before harvesting, and [3H]-thymidine incorporation (cpm) was determined. MLR data are representative results from 1 of 3 independent experiments and are expressed as means ± SD.
Discussion
This study demonstrated that—unlike other hematopoietic and nonhematopoietic cytokines such as SCF, G-CSF, GM-CSF, TNF-α, EPO, IL-3, and IL-7—TPO induced a dramatic expansion of CD34+ HPCs and allowed the generation of more than 6 × 106 IPCs from 106 CD34+ HPCs in FLT3-L culture. This culture system, combined with the use of adult peripheral blood CD34+ HPCs purified from G-CSF–mobilized donors (approximately 400 × 106 HPCs per donor), permitted the generation of more than 109 IPCs from a single blood donor. Although TPO has been shown to be the primary regulator of platelet production,25 many studies demonstrate that TPO supports the proliferation and long-term expansion of primitive HPCs in synergy with FLT3-L.26,27 We confirmed these findings and further demonstrated that TPO and FLT3-L permit HPCs to differentiate into CD11c-CD123high IPCs, CD11c+ immature DCs, and CD14+ monocytes. The finding that TPO alone did not induce the generation of CD11c-CD123high IPCs, CD11c+ immature DCs, and CD14+ monocytes suggests that although TPO plays a critical role in the expansion of primitive HPCs, FLT3-L is critical for the expansion of HPCs in synergy with TPO and in the differentiation of HPCs into CD11c-CD123high IPCs, CD11c+ immature DCs, and CD14+ monocytes. Although other hematopoietic cytokines, such as GM-CSF, SCF, TNF-α, and IL-3, could induce or enhance HPC differentiation into CD11c+ immature DCs and CD14+ monocytes, none of them could induce HPC differentiation into IPCs. On the contrary, all these cytokines were shown to inhibit FLT3-ligand–mediated IPC differentiation from HPCs. These data suggest that the regulation of IPC development is different from that of myeloid DCs and that IPC development is sensitive to inhibition by multiple hematopoietic cytokines.
IPCs represent 0.2% to 0.8% of total peripheral blood mononuclear cells, or 2 to 8 cells/mm3 blood of healthy humans. Unfortunately, IPCs express HIV receptor complexes CD4, CCR5, and CXCR4. Previous studies of peripheral blood IPC numbers in HIV-infected patients revealed 3 important findings: (1) depletion of IPCs (less than 0.01%, or less than 2 cells/mm3 blood, to undetectable levels) was observed in disease progression to AIDS, when patients had either opportunistic infection or Kaposi sarcoma; (2) HIV-infected patients diagnosed with AIDS because of very low CD4+ T-cell counts (less than 100/mm3 blood) had normal peripheral IPC numbers and stable clinical conditions; (3) HIV-infected, asymptomatic, long-term survivors with normal CD4 T-cell counts and low viral loads had significantly higher numbers of peripheral blood IPCs (average, 1.8% or 18 cells/mm3) than did healthy donors. These findings suggest that IPCs are critical effector cells in controlling HIV replication and in maintaining the integrity of the immune system. Our current study suggests that TPO may represent a key factor in controlling IPC development. TPO, together with FLT3-L, not only permitted the generation of large numbers of IPCs for further studies of their biology but also represented a new step toward the development of IPC-based therapy for AIDS and other viral infectious diseases. Recent studies also suggest that constitutive activation of IPCs by anti-dDNA and dDNA complexes to produce large amounts of type 1 IFN may contribute to the pathogenesis of SLE.10 Blocking IPC hematopoiesis by TPO or FLT3-L antagonists should be investigated as a potential therapy for SLE.
In allogeneic peripheral blood HSCT, despite higher doses of transplanted T cells, acute GVHD does not develop at a higher rate in recipients of peripheral blood HPCs from G-CSF–mobilized donors than it does in recipients of marrow. Studies by Arpinati et al11 showed that peripheral blood hematopoietic cell transplants contained higher doses of IPCs than marrow transplants, which may be why acute GVHD does not develop at a higher proportion in recipients of peripheral blood HPC transplants than in recipients of marrow transplants. In an allogeneic BMT study of patients with hematologic malignancies, Waller et al13 showed that recipients of marrow containing large numbers of IPCs had a significantly lower incidence of chronic GVHD and a higher incidence of relapse. Increasing evidence indicates that IPCs may play a role in immune responses after HSCT to facilitate engraftment and to prevent GVHD reactions.12 The adoptive transfer of IPCs as cellular therapy to modulate immune responses after HSCT or the use of host IPCs to induce immune tolerance of donor T lymphocytes to host alloantigens before infusions (DLI) depends on the availability of IPCs. New findings from our study will allow in vitro generation of large numbers of human IPCs to facilitate future studies of the immune function of IPCs and their clinical applications in immune-based therapies. A definitive answer about the potential role of IPCs in HSCT can now be gained by using the DC culture system developed here for expansion and adoptive transfer of IPCs.
Prepublished online as Blood First Edition Paper, December 11, 2003; DOI 10.1182/blood-2003-09-3058.
Supported in part by research grants from the Children's Cancer Research Fund, the McKnight Presidential Faculty Award (W.C.), and National Institutes of Health grant RO1 CA72669 (B.B.). DNAX Research Institute of Molecular and Cellular Biology is fully supported by Schering-Plough.
An Inside Blood analysis of this article appears in the front of this issue.
The publication costs of this article were defrayed in part by page charge payment. Therefore, and solely to indicate this fact, this article is hereby marked “advertisement” in accordance with 18 U.S.C. section 1734.
We thank Sue Fautsch at the University of Minnesota Cancer Center Cell Therapy Core for CD34+ HPC isolation and Janet Peller at the University of Minnesota Cancer Center Flow Cytometry Core for cell sorting.




![Figure 5. IPCs derived from HPCs in FLT3-L/TPO cultures have functional properties similar to those of peripheral blood IPCs. (A) Sorted IPCs and CD11c+ immature DCs from HPCs in FLT3-L/TPO culture were activated by HSV for 48 hours. Culture supernatants were collected and assayed for IFN-α production using ELISA. Data shown are aggregate results from 3 independent experiments and are expressed as means ± SD. (B) Sorted CD11c+ immature DCs and (C) sorted IPCs from FLT3-L/TPO cultures were cultured in media with or without CD40L for 3 days and were used as stimulators in graded doses to 2 × 105 purified allogeneic CD3+ T cells in an MLR assay. (D) Sorted IPCs from FLT3-L/TPO cultures were cultured in media with or without CpG ODN 2006 at 3 μg/mL for 3 days and were used as stimulators in graded doses to 2 × 105 purified allogeneic CD3+ T cells in an MLR assay. [3H]-Thymidine was added to each well 18 hours before harvesting, and [3H]-thymidine incorporation (cpm) was determined. MLR data are representative results from 1 of 3 independent experiments and are expressed as means ± SD.](https://ash.silverchair-cdn.com/ash/content_public/journal/blood/103/7/10.1182_blood-2003-09-3058/6/m_zh80070459150005.jpeg?Expires=1763503500&Signature=gAmLWOL9w0Ks1n7KskGFcAFaca96QsZziGroktYOWJpkCl1y0RIhRGjmOXrLZMROIVR6sa29wmpsvMtaTAcjnnUU9pXktqjpeMo0i-cIih2de6PeTXsR321DG4LoFCCklfRmeGAGGYj4tFhSuKAVIZ8nOt8BXqkQPqZ2T7Vgz8aw~CzwCRZFcAMu24FVSQi3KUOayoSutw-AihGVPVeAMrSfCEwh8iKzEsgQW8cRFtUWiRwWlXwnJNa74woWDoJPNSgLBIbISLwrAf8QRfUim1OSkDLFWasLVkgIZcguwUzx2WSRhNEGD6MdG993DiUFxhC2VrN880KWUYdKD80byw__&Key-Pair-Id=APKAIE5G5CRDK6RD3PGA)
This feature is available to Subscribers Only
Sign In or Create an Account Close Modal