Abstract
Approximately one third of acute myeloid leukemias (AMLs) are characterized by aberrant cytoplasmic localization of nucleophosmin (NPMc+ AML), consequent to mutations in the NPM putative nucleolar localization signal. These events are mutually exclusive with the major AML-associated chromosomal rearrangements, and are frequently associated with normal karyotype, FLT3 mutations, and multilineage involvement. We report the gene expression profiles of 78 de novo AMLs (72 with normal karyotype; 6 without major chromosomal abnormalities) that were characterized for the subcellular localization and mutation status of NPM. Unsupervised clustering clearly separated NPMc+ from NPMc– AMLs, regardless of the presence of FLT3 mutations or non–major chromosomal rearrangements, supporting the concept that NPMc+ AML represents a distinct entity. The molecular signature of NPMc+ AML includes up-regulation of several genes putatively involved in the maintenance of a stem-cell phenotype, suggesting that NPMc+ AML may derive from a multipotent hematopoietic progenitor.
Introduction
The most frequent chromosomal rearrangements in acute myeloid leukemias (AMLs) are t(8;21), t(15;17), inv(16), and t(9;11), which, with their variants, account for approximately 40% of cases.1 The resulting fusion genes encode for oncogenic proteins capable of initiating leukemia in mice.2 Many other chromosomal abnormalities have been described, representing, however, less than 10% of AMLs. The remaining 50% of cases carry a normal karyotype or, less frequently, random chromosomal aberrations, and the underlying genetic lesion is unknown.3
A recent survey of nucleophosmin (NPM) subcellular localization in a large series of de novo AMLs revealed aberrant cytoplasmic NPM localization (NPMc+) in about 35% of cases.4 Analysis of the NPM gene identified mutations within the putative NPM nucleolar localization signal in all NPMc+ AMLs.4 These mutations cause cytoplasmic localization of the abnormal protein4 and, being mutually exclusive with recurrent AML-associated chromosomal abnormalities, are likely to play a key role in leukemogenesis. NPMc+ AML encompasses a wide French-American-British (FAB) morphologic spectrum, frequently displays multilineage involvement, and usually shows normal karyotype and FLT3 mutations. We studied the global expression profiles of de novo AMLs without major chromosomal translocations and here demonstrate that NPMc+ AMLs display a specific gene expression profile dominated by a stem-cell molecular signature.
Study design
Tumor samples
We studied 78 patients with de novo AMLs (age, 15-60 years, other than M3) from the GIMEMA (Gruppo Italiano Malattie Ematologiche Maligne dell'Adulto) LAM 99P and GIMEMA/EORTC (European Organization for Research on Treatment of Cancer) AML12 trials, showing greater than 70% bone marrow infiltration by leukemic cells, previously characterized for subcellular NPM localization, karyotype, reverse transcription–polymerase chain reaction (RT-PCR) for major fusion transcripts, MLL status, FLT3 mutations.4 NPM subcellular localization was detected in bone marrow paraffin sections4 using specific anti-NPM monoclonal antibodies5,6 and the alkaline phosphatase anti–alkaline phosphatase technique.7
NPM mutations were previously reported in 24 of 78 of cases.4 Additional mutational analysis of NPM transcript was performed by PCR amplification of cDNA with the following primers: 5′-region, Fw1, 5′-GGTTGTTCTCTGGAGCAGCGTTCT-3′, and Rev1, 5′-GGAGTATCTCGTATAGATTTCTTCAC-3′; 3′-region, Fw2, 5′-GGAGGAGGATGTGAAACTCTTAAG-3′, and Rev2, 5′-ACTGCCAGATATCAACTGTTACAG-3′.
Microarray analysis and real-time RT-PCR
Microarray and RT-PCR methods and data analysis are described in detail in Document S1 (available at the Blood website; see the Supplemental Materials link at the top of the online article). Briefly, Affymetrix HG-U133A chips were hybridized with labeled targets obtained from 2 to 5 μg total RNA as described.8 Data were analyzed with MASv5 (Affymetrix, Santa Clara, CA), and further elaborated with GeneSpring 6.1 (Silicon Genetics, Redwood City, CA) or Significance Analysis of Microarrays (SAM).9 RT-PCR was performed using TaqMan GeneExpression Assays (http://myscience.appliedbiosystems.com).
Results and discussion
We studied 78 patients with de novo AMLs (58 NPMc+ and 20 NPMc–), negative for AML-associated chromosomal translocations at cytogenetic and/or molecular level (Table S2). NPMc+ cases were representative of the 3 major genetic features of this novel AML entity4 : prevalence of normal karyotype (52 of 58), frequent occurrence of FLT3 mutations (32 of 58), and presence in all cases of NPM mutations (Table 1). As reported,4 the 20 NPMc– AMLs with normal karyotype included in this study had a lower frequency of FLT3 mutations (8 of 20), and none harbored NPM mutations. Complete description of cytogenetic, molecular, and FAB characteristics is shown in Supplemental Table S2.
Main features of the AML cases used for analysis of gene expression profiles
Patient no. . | NPM loc . | NPM gene . | FAB . | FLT3 . | Karyotype . | CD34 . |
|---|---|---|---|---|---|---|
| Training set | ||||||
| 1 | NPMc+ | Mut | M1 | ITD | NK | Neg |
| 2 | NPMc+ | Mut | M1 | ITD | NK | Neg |
| 3 | NPMc+ | Mut | M1 | ITD | NK | Neg |
| 4 | NPMc+ | Mut | M1 | ITD | NK | Neg |
| 5 | NPMc+ | Mut | M1 | ITD | NK | Neg |
| 6 | NPMc+ | Mut | M1 | ITD | NK | Neg |
| 7 | NPMc+ | Mut | M1 | WT | NK | Neg |
| 8 | NPMc+ | Mut | M1 | WT | NK | Neg |
| 9 | NPMc+ | Mut | M1 | WT | NK | Neg |
| 10 | NPMc+ | Mut | M2 | ITD | NK | Pos |
| 11 | NPMc+ | Mut | M2 | ITD | NK | Neg |
| 12 | NPMc+ | Mut | M2 | ITD | NK | Neg |
| 13 | NPMc+ | Mut | M2 | ITD | NK | Neg |
| 14 | NPMc+ | Mut | M2 | ITD | NK | Neg |
| 15 | NPMc+ | Mut | M2 | ITD | NK | Neg |
| 16 | NPMc+ | Mut | M2 | WT | NK | Neg |
| 17 | NPMc+ | Mut | M2 | WT | NK | Neg |
| 18 | NPMc+ | Mut | M2 | WT | NK | Neg |
| 19 | NPMc+ | Mut | M2 | WT | NK | Pos |
| 20 | NPMc+ | Mut | M4 | ITD | NK | Neg |
| 21 | NPMc+ | Mut | M4 | ITD | NK | Neg |
| 22 | NPMc+ | Mut | M4 | WT | NK | Neg |
| 23 | NPMc+ | Mut | M4 | WT | NK | Neg |
| 24 | NPMc+ | Mut | M5a | WT | NK | Neg |
| 25 | NPMc+ | Mut | M5a | WT | NK | Neg |
| 26 | NPMc+ | Mut | M5a | WT | NK | Neg |
| 27 | NPMc+ | Mut | M5b | D835 | NK | Neg |
| 28 | NPMc+ | Mut | M5b | D835 | NK | Neg |
| 29 | NPMc+ | Mut | M5b | WT | NK | Neg |
| 30 | NPMc- | WT | M0 | ITD | NK | Pos |
| 31 | NPMc- | WT | M0 | WT | NK | Pos |
| 32 | NPMc- | WT | M1 | WT | NK | Pos |
| 33 | NPMc- | WT | M1 | WT | NK | Pos |
| 34 | NPMc- | WT | M1 | WT | NK | Pos |
| 35 | NPMc- | WT | M2 | WT | NK | Pos |
| 36 | NPMc- | WT | M4 | WT | NK | Pos |
| 37 | NPMc- | WT | M4 | WT | NK | Pos |
| 38 | NPMc- | WT | M5a | ITD | NK | Neg |
| 39 | NPMc- | WT | M5a | ITD | NK | Neg |
| Test set | ||||||
| 40 | NPMc+ | Mut | M1 | ITD | NK | Neg |
| 41 | NPMc+ | Mut | M1 | WT | NK | Neg |
| 42 | NPMc+ | Mut | M2 | D835 | NK | Neg |
| 43 | NPMc+ | Mut | M2 | ITD | NK | Pos |
| 44 | NPMc+ | Mut | M2 | WT | NK | Neg |
| 45 | NPMc+ | Mut | M2 | WT | NK | Neg |
| 46 | NPMc+ | Mut | M4 | D835 | NK | Neg |
| 47 | NPMc+ | Mut | M4 | ITD | NK | Neg |
| 48 | NPMc+ | Mut | M4 | ITD | NK | Neg |
| 49 | NPMc+ | Mut | M4 | ITD | NK | Neg |
| 50 | NPMc+ | Mut | M4 | ITD/D835 | NK | ND |
| 51 | NPMc+ | Mut | M4 | WT | NK | Neg |
| 52 | NPMc+ | Mut | M5 | ITD | NK | Neg |
| 53 | NPMc+ | Mut | M5a | ITD | NK | Neg |
| 54 | NPMc+ | Mut | M5a | ITD | NK | Neg |
| 55 | NPMc+ | Mut | M5a | WT | NK | Neg |
| 56 | NPMc+ | Mut | M5b | ITD | NK | Neg |
| 57 | NPMc+ | Mut | M5b | ITD | NK | Neg |
| 58 | NPMc+ | Mut | M5b | WT | NK | Neg |
| 59 | NPMc+ | Mut | M5b | WT | NK | Neg |
| 60 | NPMc+ | Mut | M5b | WT | NK | Neg |
| 61 | NPMc+ | Mut | M5b | WT | NK | Neg |
| 62 | NPMc+ | Mut | M0 | WT | del(11) | Pos |
| 63 | NPMc+ | Mut | M1 | WT | add(1) | Neg |
| 64 | NPMc+ | Mut | M4 | ITD | inv(3) | Neg |
| 65 | NPMc+ | Mut | M4 | WT | tri(8) | Pos |
| 66 | NPMc+ | Mut | M5b | ITD | del(9) | Neg |
| 67 | NPMc+ | Mut | M5b | ITD/D835 | tri(8) | Neg |
| 68 | NPMc+ | Mut | M0 | WT | NK | Pos |
| 69 | NPMc- | WT | M1 | ITD | NK | Neg |
| 70 | NPMc- | WT | M1 | WT | NK | Pos |
| 71 | NPMc- | WT | M2 | ITD | NK | Pos |
| 72 | NPMc- | WT | M2 | WT | NK | Pos |
| 73 | NPMc- | WT | M2 | WT | NK | Pos |
| 74 | NPMc- | WT | M4 | ITD | NK | Pos |
| 75 | NPMc- | WT | M4 | ITD | NK | Pos |
| 76 | NPMc- | WT | M4 | ITD | NK | Pos |
| 77 | NPMc- | WT | M4 | WT | NK | Pos |
| 78 | NPMc- | WT | M4e | WT | NK | Pos |
Patient no. . | NPM loc . | NPM gene . | FAB . | FLT3 . | Karyotype . | CD34 . |
|---|---|---|---|---|---|---|
| Training set | ||||||
| 1 | NPMc+ | Mut | M1 | ITD | NK | Neg |
| 2 | NPMc+ | Mut | M1 | ITD | NK | Neg |
| 3 | NPMc+ | Mut | M1 | ITD | NK | Neg |
| 4 | NPMc+ | Mut | M1 | ITD | NK | Neg |
| 5 | NPMc+ | Mut | M1 | ITD | NK | Neg |
| 6 | NPMc+ | Mut | M1 | ITD | NK | Neg |
| 7 | NPMc+ | Mut | M1 | WT | NK | Neg |
| 8 | NPMc+ | Mut | M1 | WT | NK | Neg |
| 9 | NPMc+ | Mut | M1 | WT | NK | Neg |
| 10 | NPMc+ | Mut | M2 | ITD | NK | Pos |
| 11 | NPMc+ | Mut | M2 | ITD | NK | Neg |
| 12 | NPMc+ | Mut | M2 | ITD | NK | Neg |
| 13 | NPMc+ | Mut | M2 | ITD | NK | Neg |
| 14 | NPMc+ | Mut | M2 | ITD | NK | Neg |
| 15 | NPMc+ | Mut | M2 | ITD | NK | Neg |
| 16 | NPMc+ | Mut | M2 | WT | NK | Neg |
| 17 | NPMc+ | Mut | M2 | WT | NK | Neg |
| 18 | NPMc+ | Mut | M2 | WT | NK | Neg |
| 19 | NPMc+ | Mut | M2 | WT | NK | Pos |
| 20 | NPMc+ | Mut | M4 | ITD | NK | Neg |
| 21 | NPMc+ | Mut | M4 | ITD | NK | Neg |
| 22 | NPMc+ | Mut | M4 | WT | NK | Neg |
| 23 | NPMc+ | Mut | M4 | WT | NK | Neg |
| 24 | NPMc+ | Mut | M5a | WT | NK | Neg |
| 25 | NPMc+ | Mut | M5a | WT | NK | Neg |
| 26 | NPMc+ | Mut | M5a | WT | NK | Neg |
| 27 | NPMc+ | Mut | M5b | D835 | NK | Neg |
| 28 | NPMc+ | Mut | M5b | D835 | NK | Neg |
| 29 | NPMc+ | Mut | M5b | WT | NK | Neg |
| 30 | NPMc- | WT | M0 | ITD | NK | Pos |
| 31 | NPMc- | WT | M0 | WT | NK | Pos |
| 32 | NPMc- | WT | M1 | WT | NK | Pos |
| 33 | NPMc- | WT | M1 | WT | NK | Pos |
| 34 | NPMc- | WT | M1 | WT | NK | Pos |
| 35 | NPMc- | WT | M2 | WT | NK | Pos |
| 36 | NPMc- | WT | M4 | WT | NK | Pos |
| 37 | NPMc- | WT | M4 | WT | NK | Pos |
| 38 | NPMc- | WT | M5a | ITD | NK | Neg |
| 39 | NPMc- | WT | M5a | ITD | NK | Neg |
| Test set | ||||||
| 40 | NPMc+ | Mut | M1 | ITD | NK | Neg |
| 41 | NPMc+ | Mut | M1 | WT | NK | Neg |
| 42 | NPMc+ | Mut | M2 | D835 | NK | Neg |
| 43 | NPMc+ | Mut | M2 | ITD | NK | Pos |
| 44 | NPMc+ | Mut | M2 | WT | NK | Neg |
| 45 | NPMc+ | Mut | M2 | WT | NK | Neg |
| 46 | NPMc+ | Mut | M4 | D835 | NK | Neg |
| 47 | NPMc+ | Mut | M4 | ITD | NK | Neg |
| 48 | NPMc+ | Mut | M4 | ITD | NK | Neg |
| 49 | NPMc+ | Mut | M4 | ITD | NK | Neg |
| 50 | NPMc+ | Mut | M4 | ITD/D835 | NK | ND |
| 51 | NPMc+ | Mut | M4 | WT | NK | Neg |
| 52 | NPMc+ | Mut | M5 | ITD | NK | Neg |
| 53 | NPMc+ | Mut | M5a | ITD | NK | Neg |
| 54 | NPMc+ | Mut | M5a | ITD | NK | Neg |
| 55 | NPMc+ | Mut | M5a | WT | NK | Neg |
| 56 | NPMc+ | Mut | M5b | ITD | NK | Neg |
| 57 | NPMc+ | Mut | M5b | ITD | NK | Neg |
| 58 | NPMc+ | Mut | M5b | WT | NK | Neg |
| 59 | NPMc+ | Mut | M5b | WT | NK | Neg |
| 60 | NPMc+ | Mut | M5b | WT | NK | Neg |
| 61 | NPMc+ | Mut | M5b | WT | NK | Neg |
| 62 | NPMc+ | Mut | M0 | WT | del(11) | Pos |
| 63 | NPMc+ | Mut | M1 | WT | add(1) | Neg |
| 64 | NPMc+ | Mut | M4 | ITD | inv(3) | Neg |
| 65 | NPMc+ | Mut | M4 | WT | tri(8) | Pos |
| 66 | NPMc+ | Mut | M5b | ITD | del(9) | Neg |
| 67 | NPMc+ | Mut | M5b | ITD/D835 | tri(8) | Neg |
| 68 | NPMc+ | Mut | M0 | WT | NK | Pos |
| 69 | NPMc- | WT | M1 | ITD | NK | Neg |
| 70 | NPMc- | WT | M1 | WT | NK | Pos |
| 71 | NPMc- | WT | M2 | ITD | NK | Pos |
| 72 | NPMc- | WT | M2 | WT | NK | Pos |
| 73 | NPMc- | WT | M2 | WT | NK | Pos |
| 74 | NPMc- | WT | M4 | ITD | NK | Pos |
| 75 | NPMc- | WT | M4 | ITD | NK | Pos |
| 76 | NPMc- | WT | M4 | ITD | NK | Pos |
| 77 | NPMc- | WT | M4 | WT | NK | Pos |
| 78 | NPMc- | WT | M4e | WT | NK | Pos |
NPM loc indicates NPM localization (c+, cytoplasmic and nuclear; c-, nuclear); NPM gene, status of the NPM gene (Mut, mutated; WT, wild type); FAB, M0 to M5 subtypes; FLT3, status of the FLT3 gene (ITD, internal tandem duplication; D835 mutation; WT, wild type); NK, normal karyotype; CD34, immunohistochemical expression of CD34 (Pos, 20% positive blasts; Neg, < 20% positive blasts; ND, no data available).
To investigate whether NPMc+ AMLs are associated with a specific pattern of gene expression, we divided the 78 AML samples into 2 groups and analyzed them on Affymetrix HG-U133A chips. The first group (training set) was used to identify genes that function as putative predictors of NPM status, whereas the second group (test set) was used to assess the validity of the identified predictors. Details of microarray methods, data analysis, and statistical tests are described in Supplemental Document S1.
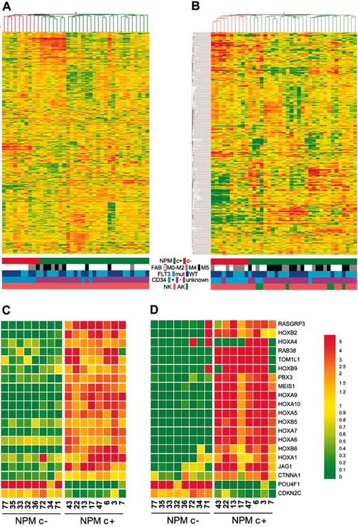
The training set included 39 AMLs with normal karyotype, differing for NPM and FLT3 status, and FAB subtype (Table 1). Unsupervised hierarchical clustering showed that, strikingly, the strongest clustering parameter was NPM status (Figure 1A). FAB subtype determined partial subclustering, (Figure 1A) with 1 of the 2 major branches of NPMc+ samples containing more M4 and M5 cases, whereas FLT3 mutations did not show specific subclustering. To identify genes that best discriminate the NPMc+ from NPMc– AMLs, we performed a supervised analysis of variance (ANOVA) and identified 369 probe sets (Table S3), corresponding to 330 nonredundant genes. An independent method to identify discriminating genes (Significance Analysis of Microarrays9 ) generated largely overlapping results (Table S4).
Gene-expression profiles of NPMc+and NPMc–AML. (A) Unsupervised hierarchical clustering of the training set. The dendrogram at the top was obtained using a list of 7197 selected genes (see Document S1, available on the Blood website; see the Supplemental Materials link at the top of the online article). The strongest parameter in determining AML clustering is NPM localization. Each of the 39 columns represents an AML sample, and each of the 7197 rows represents a gene (probe set). Genes were clustered according to Pearson correlation (the structure of the gene tree is not shown). (B) Hierarchical clustering of the test set using 369 probe sets obtained from an analysis of variance of the training set (see Document S1). The predictor genes efficiently discriminate AML cases according to NPM localization. Each of the 39 columns represents an AML sample, and each of the 369 rows represents a gene (probe set). Genes were clustered according to Pearson correlation, and the structure of the gene tree is shown. Color scheme used to identify sample characteristics is shown between panels A and B. NK indicates normal karyotype; AK, abnormal karyotype. (C-D) Affymetrix (C) and reverse transcription–quantitative polymerase chain reaction (RT-qPCR) (D) analysis of expression levels of 20 genes (with the highest scores among the 369 predictors) evaluated in 16 patients (8 NPMc+ and 8 NPMc–, identified by numbers). (D) Relative expression levels are calculated as deviation from the median, and expression values for each gene in each sample are calculated as 2-ΔCT (ΔCT = difference between the mean threshold cycle for each specific gene and for the 18S control ribosomal RNA gene). In the vast majority of cases, RT-qPCR reflects the results expected from microarray analysis. Homeobox gene expression levels appear to be particularly elevated in NPMc+ AML. The color bar (D, right) represents the color scheme applied to all parts of the figure.
Gene-expression profiles of NPMc+and NPMc–AML. (A) Unsupervised hierarchical clustering of the training set. The dendrogram at the top was obtained using a list of 7197 selected genes (see Document S1, available on the Blood website; see the Supplemental Materials link at the top of the online article). The strongest parameter in determining AML clustering is NPM localization. Each of the 39 columns represents an AML sample, and each of the 7197 rows represents a gene (probe set). Genes were clustered according to Pearson correlation (the structure of the gene tree is not shown). (B) Hierarchical clustering of the test set using 369 probe sets obtained from an analysis of variance of the training set (see Document S1). The predictor genes efficiently discriminate AML cases according to NPM localization. Each of the 39 columns represents an AML sample, and each of the 369 rows represents a gene (probe set). Genes were clustered according to Pearson correlation, and the structure of the gene tree is shown. Color scheme used to identify sample characteristics is shown between panels A and B. NK indicates normal karyotype; AK, abnormal karyotype. (C-D) Affymetrix (C) and reverse transcription–quantitative polymerase chain reaction (RT-qPCR) (D) analysis of expression levels of 20 genes (with the highest scores among the 369 predictors) evaluated in 16 patients (8 NPMc+ and 8 NPMc–, identified by numbers). (D) Relative expression levels are calculated as deviation from the median, and expression values for each gene in each sample are calculated as 2-ΔCT (ΔCT = difference between the mean threshold cycle for each specific gene and for the 18S control ribosomal RNA gene). In the vast majority of cases, RT-qPCR reflects the results expected from microarray analysis. Homeobox gene expression levels appear to be particularly elevated in NPMc+ AML. The color bar (D, right) represents the color scheme applied to all parts of the figure.
We used the 369 putative NPMc+ predictors to study the test set of AMLs, which included 29 NPMc+ and 10 NPMc– AML (Table 1), and, like the training set, was heterogeneous for FAB subtype and FLT3 mutations. This group of samples, however, also included 6 of 29 NPMc+ cases with rare chromosomal abnormalities (add(1), del(11), inv(3), del(9), and trisomy 8 in 2 cases). Hierarchical clustering efficiently segregated patients with NPMc– from patients with NPMc+, suggesting that these 369 genes reliably recapitulate the gene expression profile of NPMc+ AMLs, even in cases with rare chromosomal abnormalities (Figure 1B).
Levels of NPM1 mRNA do not differ in the 2 groups of samples (not shown), indicating that NPM1 mutations are not accompanied by quantitative differences in NPM1 expression. CD34 and CD133/prominin-1, which are rarely expressed in NPMc+ AML4 (Supplemental Table S2), are strongly repressed in NPMc+ cases and appear among the predictors (Supplemental Table S3), supporting the reliability of our results. For further validation, we analyzed by real-time RT-PCR the expression levels of other 20 predictor genes, chosen for function (relevance in hematopoiesis and/or cell differentiation) and predictive strength. Figure 1D shows analysis of 16 AMLs (8 NPMc+ and 8 NPMc–). Comparison of RT-PCR and microarray data resulted in a large overlap (Figure 1C).
Previous studies demonstrated that AMLs with recurrent chromosomal rearrangements show distinct gene-expression signatures, while AMLs with normal karyotype segregate within 2 or more clusters,10-13 none of which carries a unifying genetic lesion. Our analysis identifies, within AMLs with normal karyotype, a distinct subgroup unambiguously characterized by cytoplasmic dislocation of NPM and NPM gene mutations. Notably, the NPMc+ cluster also contained samples with rare chromosomal abnormalities, reinforcing the concept that NPMc+ AML represents a distinct subgroup regardless of the karyotype. Non–major chromosomal rearrangements rarely accompanying NPM mutations are, therefore, likely to be secondary events.4
A striking feature of NPMc+ gene-expression signature is the activation of numerous members of the homeodomain-containing family of transcription factors, including HOX and TALE genes, some of which are oncogenes in myeloid leukemias and implicated in hematopoietic development.14 Several HOX genes are highly expressed in hematopoietic stem cells (HSCs), and their expression decreases with differentiation.15 Their concerted overexpression in NPMc+ AML blasts may, therefore, contribute to the maintenance of a stem-cell phenotype. Notably, NPMc+ AMLs also display induction of the Notch1-ligand JAG1 and repression of CDKN2C/p18-INK4C, which are associated to expansion of the HSC pool.16,17 Repression of the HSC-associated genes CD34 and CD133/PROM1 is not necessarily in contrast with this view, since a HSC subpopulation negative for both lineage- and HSC-associated markers has been identified.18 Consistent with the view that NPMc+ AMLs might derive from a HSC, they show a wide FAB morphologic spectrum and frequent multilineage involvement.4
A similar HOX signature was previously reported in an uncharacterized subset of AML with normal karyotype.11 We demonstrate that this is a specific feature of NPMc+ AMLs. Acute leukemias carrying MLL rearrangements also display induction of HOX genes,19 possibly due to direct binding of mixed lineage leukemia (MLL) fusion proteins to HOX promoters.20 A similar mechanism is not likely for NPMc+ AML: NPM is a nuclear chaperone21 that regulates diverse processes (such as assembly and transport of preribosomal particles, and centrosome duplication22,23 ); interacts with tumor suppressors proteins p53, p19, and retinoblastoma pRB; and is crucial for p53 stabilization after stress.24-27 Homeobox activation in NPMc+ AML might, therefore, reflect the molecular status of the leukemic target cell rather than represent a direct consequence of NPM mutations.
Appendix
The authors thank all the centers and investigators contributing to the GIMEMA study, and in particular: G. Meloni (Rome), F. Fabbiano (Palermo), V. Liso (Bari), M. Sborgia (Pescara), F. Di Raimondo (Catania), A. Venditti (Rome), D. Magro (Catanzaro), F. Nobile (Reggio Calabria), B. Rotoli (Naples), N. Cantore (Avellino), L. Melillo (S. Giovanni Rotondo), E. Angelucci (Cagliari), A. Tabilio (Perugia), M. Petrini (Pisa), P. Leoni (Ancona), G. Torelli (Modena), A. Levis (Alessandria), L. Camba (Milan), F. Ricciuti (Potenza), E. Miraglia (Naples), G. Quarta (Brindisi), A. Gabbas (Nuoro), M.E. Mitra (Palermo), V. Rizzoli (Parma), G. Sparaventi (Pesaro), S. Moranti (Cremona), A. Gallamini (Cuneo), A. Serra (Orbassano), P.L. Castaldi (Ferrara), F. Dore (Sassari), E. Epis (Sondalo); R. Mozzana (Gallarate), G. Nalli (Lodi), A. M. D'Arco (Nocera Inferiore), P.L. Rossi Ferrini (Florence), M. Monaco (Foggia), M. Brugiatelli (Messina), M. Russo (Taormina).
Prepublished online as Blood First Edition Paper, April 14, 2005; DOI 10.1182/blood-2005-02-0560.
Supported by Associazione Italiana per la Ricerca sul Cancro (AIRC) grants (M.A., B.F., and P.G.P.) and by a Livia Benedetti grant (E.T.).
A complete list of the members of the GIMEMA (Gruppo Italiano Malattie Ematologiche Maligne dell'Adulto) Acute Leukemia Working Party appears in the “Appendix.”
M.A. and E.T. contributed equally to this work.
The online version of the article contains a data supplement.
The publication costs of this article were defrayed in part by page charge payment. Therefore, and solely to indicate this fact, this article is hereby marked “advertisement” in accordance with 18 U.S.C. section 1734.

This feature is available to Subscribers Only
Sign In or Create an Account Close Modal