Abstract
Hematopoiesis is tightly controlled by transcription regulatory networks, but how and when specific transcription factors control lineage commitment are still largely unknown. Within the hematopoietic stem cell (Lin−Sca-1+c-Kit+) compartment these lineage-specific transcription factors are expressed at low levels but are up-regulated with the process of lineage specification. CCAAT/enhancer binding protein α (C/EBPα) represents one of these factors and is involved in myeloid development and indispensable for formation of granulocytes. To track the cellular fate of stem and progenitor cells, which express C/EBPα, we developed a mouse model expressing Cre recombinase from the Cebpa promoter and a conditional EYFP allele. We show that Cebpa/EYFP+ cells represent a significant subset of multipotent hematopoietic progenitors, which predominantly give rise to myeloid cells in steady-state hematopoiesis. C/EBPα induced a strong myeloid gene expression signature and down-regulated E2A-induced regulators of early lymphoid development. In addition, Cebpa/EYFP+ cells compose a fraction of early thymic progenitors with robust myeloid potential. However, Cebpa/EYFP+ multipotent hematopoietic progenitors and early thymic progenitors retained the ability to develop into erythroid and T-lymphoid lineages, respectively. These findings support an instructive but argue against a lineage-restrictive role of C/EBPα in multipotent hematopoietic and thymic progenitors.
Introduction
Hematopoiesis exemplifies how multilineage diversity originates from a common stem cell through lineage commitment and subsequent differentiation. The prevailing immunophenotypic definition of murine hematopoietic stem cells (HSCs) is that they lack lineage markers but express Sca-1 and c-kit (Lin−Sca-1+c-Kit+ [LSK]). Within the LSK population, a hierarchy exists based on CD34 expression. The most primitive LSK cells, the long-term repopulating (LT)–HSCs, possess the capacity of life-long self-renewal and multilineage differentiation potential and do not express CD34. The consecutive descendants of LT-HSCs, the short-term (ST)–HSCs and multipotent progenitor cells (MPPs), have limited or no self-renewal potential.1 Both ST-HSCs and MPPs express CD34; and despite several efforts,2 no clear-cut differential phenotype for these populations is currently available.3 In addition to the aforementioned markers, the signaling lymphocyte activation molecules CD150 and CD48 are now being used to discriminate LT-HSCs (CD150+CD48−) from MPPs.4,5
Lineage-committed progenitor cells were first isolated prospectively outside the LSK fraction. In the classic hierarchical model, common lymphoid progenitors (CLPs) arise from MPPs and can form all cells of the lymphoid lineage but have lost all myeloid, erythroid, and megakaryocytic potential.6 By analogy, common myeloid progenitors (CMPs) develop into more specified progenitors, such as granulocyte/macrophage progenitors (GMPs) and megakaryocyte/erythrocyte progenitors (MEPs).7 This model of a hematopoietic tree that symmetrically branches into lymphoid and megakaryocytic/erythroid/granulocytic macrophage (MEGM) lineages has recently been challenged. Mainly based on the differential expression of Fms-like tyrosine kinase 3 (Flt3) on MPP, an alternative model was proposed in which the megakaryocytic/erythroid (ME) lineage diverts earlier, without implicitly going through a shared CMP stage.8,9 Based on VCAM-1, Ikaros, and Rag1 expression levels, further subfractions of MPP with differential lineage potential have been described.3,10,11 Accordingly, MPPs are now considered a heterogeneous population, containing transitional intermediates between LT-HSCs and oligopotent committed progenitors.3 Additional evidence against a strict distinction between lymphoid and MEGM lineage development comes from studies showing that thymic progenitor cells maintained myeloid (GM) potential, indicating the existence of a common T-cell/myeloid progenitor in the thymus.12,13 Conversely, Ng et al recently reported retained T-cell potential in GMP.14 Additional alternatives of lineage branching based on these results have been proposed,15,16 but differences in markers chosen for cell isolation and the use of different in vitro assays to test lineage restriction make these studies difficult to reconcile.17 Importantly, because of the lack of mouse models that enable lineage tracing of HSCs and progenitors,18 in vivo experiments still depend on transplantation studies involving total body irradiation, which is known to profoundly affect the stem and progenitor cell niches in the bone marrow.19,20
Lineage commitment and differentiation of HSCs are orchestrated by a network of transcription factors.21 Uncommitted progenitors and stem cells can promiscuously express genes characteristic of multiple blood cell types, a state termed “lineage primed” that is thought to reflect initial flexibility in cell-fate choices. A limited set of lineage-instructive transcription factors is thought to resolve this mixed pattern of gene expression by inducing transcriptional programs, resulting in commitment toward a specific cell fate and subsequent lineage restriction. At what exact stage of development these factors become active and which transcription programs they control is still largely unknown. PU.1, a key regulator of GM and lymphoid development,22 and GATA-1, essential for ME development,23 were recently shown to determine lineage choices in 2 distinct populations within the MPP.24 On the other hand, megakaryocytic commitment of CMP has been shown to rely on Notch signaling,25 whereas lymphoid differentiation of Flt3+ MPP depends on Ikaros,11 Mef2c,26 and E2A proteins.27 In contrast, little is known about the initial commitment toward the myeloid lineage, specifically whether lineage instruction may already occur in developmental stages preceding the currently defined GMP.
The basic region-leucine zipper transcription factor CCAAT/enhancer binding protein α (C/EBPα) is indispensable for the formation of granulocytes.28 C/EBPα is expressed in HSCs and GMPs, down-regulated as CMPs differentiate to MEPs, and absent in precursors of lymphoid cells.29 Mice lacking Cebpa have normal numbers of CMPs but are devoid of GMPs and consecutive granulocytic stages, indicating that C/EBPα is essential for the transition of CMPs to GMPs.30 Heterozygous (Cebpa+/−) mice have normal hematopoietic progenitor cell levels and mature myeloid cells, indicating that expression from a single Cebpa allele suffices for normal myeloid development.28 Enforced expression of C/EBPα in HSCs and GMPs promotes granulocytic differentiation31 and reprograms committed T-cell progenitors to macrophages.32 However, these studies did not address the role of C/EBPα under its natural transcriptional control, which is a critical prerequisite for determining its function under physiologic conditions.
To delineate at what stage of hematopoietic development C/EBPα starts to exert its function and to investigate how this impacts on the initiation of lineage-specific transcription programs, we generated a mouse model expressing Cre recombinase under the endogenous Cebpa promoter (Cebpacre/+ mice). Crossings with homozygous R26 lacZ or EYFP (enhanced yellow fluorescent protein) reporter strains33,34 enabled tracking of cells that either express Cebpa or are the progeny of Cebpa-expressing (Cebpa/EYFP+) cells in steady-state hematopoiesis. We show that, within the LSK compartment, Cebpa is expressed in a significant subset of MPP but rarely in LT-HSCs. Gene expression profiling showed that Cebpa/EYFP+ MPPs are transcriptionally programmed toward the myeloid lineage and that lymphoid regulatory genes are down-regulated. However, fetal thymic organ cultures revealed that lymphoid potential in Cebpa/EYFP+ MPP is retained, suggesting that C/EBPα is myeloid instructive, but not fully lymphoid prohibitive, at this progenitor level. In the early thymocyte progenitor fraction, Cebpa/EYFP+ cells displayed robust myeloid potential, including an enhanced potential to form dendritic cells (DCs).
Methods
Antibodies, cell staining, flow cytometry, and sorting
Blood, bone marrow, spleen, thymus, and lymph nodes were harvested from 7- to 12-week-old mice, and single-cell suspensions were prepared as described.35 All animal experiments were approved by the Animal Welfare/Ethics Committee of the ErasmusMC. Single-cell suspensions of fetal livers (FLs) were obtained on embryonic day 14.5 (day E14.5). A full list of antibody clones used for flow cytometry and supplier is given in supplemental Table 2 (available on the Blood Web site; see the Supplemental Materials link at the top of the online article). To determine EYFP expression in LSK subpopulations, cells were stained with anti–c-Kit, anti–Sca-1, anti-Flt3, anti-CD34 monoclonal antibodies and the following lineage markers: CD3ϵ, CD11b, CD45R/B220, Gr1, and Ter119. To identify LT-HSCs with signaling lymphocyte activation molecule markers, bone marrow cells were stained with anti-CD41, anti-CD48, and anti-CD150. Myeloid progenitors were defined as IL7Rα−Lin−Sca-1−c-Kit+CD34+FcγRII/IIIlo (CMP), IL7Rα−Lin−Sca-1−c-Kit+CD34+FcγRII/IIIhi (GMP), and IL7Rα−Lin−Sca-1−c-Kit+CD34− FcγRII/IIIlo (MEP).7 CLPs were defined as IL7Rα+Lin−Sca-1loc-Kitlo.6 Monocyte/DC progenitors were identified as Lin−c-KitintCD115+Flt3+.36 For analysis of stem and progenitor populations in FL, the lineage panel did not include anti-CD11b.2 Thymic progenitors were defined as Lin−c-Kit+CD25− (double negative 1 [DN1]), Lin−c-Kit+CD25+ (DN2), and Lin−c-Kit−CD25+ (DN3),12,13,37 including the following lineage markers: CD8, CD3ϵ, CD11b, CD45R/B220, Gr1, Ter119, CD49b/panNK, and anti-CD11c. Anti-CD4 antibodies were not included because some early thymocyte progenitor express low levels of CD4.12,13
For sorting, Lin+ cells were depleted using streptavidin-coupled beads (BD Biosciences PharMingen) before staining, which included streptavidin-coupled-allophycocyanin-Cy7 to mark any remaining Lin+ cells. Cells were then washed and resuspended in phosphate-buffered saline/1% fetal calf serum containing 7-aminoactinomycin D (Invitrogen) and either analyzed on an LSRII or double-sorted on a FACSAria (BD Biosciences). A forward-side scatter gate excluded cell debris and remaining red blood cells, and dead cells were excluded by 7-aminoactinomycin D uptake. All sorted stem and progenitor populations were more than 97% pure as determined by reanalysis.
In vitro methylcellulose colony-forming cell assays
For multilineage colony assay, double-sorted stem and progenitor populations of single or 3 or 4 pooled mice were cultured in Methocult 3231 (StemCell Technologies) supplemented with recombinant murine thrombopoietin (50 ng/mL), murine stem cell factor (SCF; 50 ng/mL), murine granulocyte-macrophage colony-stimulating factor (GM-CSF; 50 ng/mL), murine IL-3 (100 ng/mL, purified from supernatant of WEHI cells), murine Flt3 ligand (50 ng/mL), human IL-11 (50 ng/mL), and human erythropoietin (4 U/mL; a gift from Jansen-Cilag). Cytokines were purchased from PeproTech, if not otherwise mentioned. Colonies were visualized with an inverted bright-field microscope and were assigned scores from day 5 to day 16, as described.11 The identity of colonies was confirmed by staining of individually picked colonies with May-Grünwald-Giemsa staining. For GM-CSF-induced colony formation, cells were cultured in Methocult 3231 supplemented with GM-CSF. To determine myeloid colony formation of early thymocyte progenitors, sorted DN1/DN2 cells were cultured in Methocult 3231 supplemented with GM-CSF, human G-CSF (50 ng/mL; Amgen), SCF, and IL-3 as described in this paragraph. All colony assays were done in triplicate.
Supplementary experimental procedures
A detailed description of the generation of the CebpaCre/+ mouse model, the analysis of gene expression, β-Gal histochemistry, and fetal thymic organ cultures can be found in supplemental Methods.
Statistical analysis
Distributed data between 2 groups were analyzed with a Student t test. Analysis of data of more than 2 groups was done by a 1-way analysis of variance followed by Tukey post-hoc test. P values less than .05 were considered significant.
Results
Generation of Cebpa-Cre mice
The targeting strategy (supplemental Methods) is summarized in Figure 1A. Correctly targeted embryonic stem (ES) cell clones (Figure 1B) were injected into C57Bl/6 blastocysts and resulting chimeric mice were crossed with FLPeR deleter mice38 to remove the puromycin cassette (Figure 1C). CebpaCre/+ mice were backcrossed onto a C57Bl/6 background for more than 3 generations and did not show signs of organ pathologies or changes in (differential) blood counts, consistent with findings in Cebpa+/− mice.28 Histochemical analysis in CebpaCre/+ lacZ mice revealed Cebpa-driven Cre recombinase/β-galactosidase expression in liver hepatocytes and lung epithelium (Figure 1D), as expected.39 In contrast, no staining was seen in control mice expressing 2 Cebpa wild-type alleles (Cebpa+/+lacZ) or lacking the lacZ transgene (CebpaCre/+; supplemental Figure 1A). A crossing with homozygous Cebpa-floxed (CebpaF/F) mice was then performed.30 In half of their offspring, Cebpa-driven Cre expression disrupts the floxed Cebpa allele, resulting in a complete knock-out of C/EBPα that causes a selective inhibition of neutrophil differentiation by blocking transition of CMP to GMP.30 As expected, FLs of CebpaCre/F embryos lacked GMP (supplemental Figure 1B).
Gene-targeting strategy of the Cre gene into the Cebpa locus and analysis of cre expression in various organs using the R26 lacZ and R26 EYFP reporter mouse. (A) (1) Genomic structure of the single exon Cebpa locus; the coding sequence is indicated in black, (2) the cebpa-Cre targeting vector, (3) the targeted allele, (4) the targeted allele with deletion of the puromycin cassette (puroδ). Black triangle represents Frt sequence. Ba indicates BamHI; Bg, BglII; E, EcoRI; H, HindIII; Na, NaeI; and Nc, NcoI. (B) Southern blot analysis with 5′probe on EcoRI-digested DNA, with 3′probe on BglII-digested DNA, or with cre-probe on HindIII-digested DNA from PCR+ ES clones. (C) Nested PCR on the 3′ homology arm of the Cebpa locus on DNA from puromycin-resistant ES clones (left panel). PCR on DNA from Cebpacre/+ mice crossed with FLPeR deleter mice with primers Cre seq F1 and Cre ert2 R showing germline transmission (middle panel), and with primers Cre seq F1 and cebpa R1 showing deletion of the puromycin cassette (right panel). (D) Crossing Cebpacre/+ mice with R26 lacZ reporter mice reveals Cebpa-driven cre expression in liver (left) and lungs (right) as expected. Images were captured with a Leica DMLB microscope and 10×/0.25 objective, DFC 420, and processed with Leica Application Suite Version 2.7.1R1. (E) Analysis of the percentage of EYFP+ cells among peripheral blood leukocyte subsets in Cebpacre/+ R26 EYFP mice (mean ± SD of at least 6 mice analyzed). CD11b+Gr1+ granulocytes, CD11b+ CD115+ monocytes, and CD49b+ NK cells differ significantly from other subsets (***P < .001).
Gene-targeting strategy of the Cre gene into the Cebpa locus and analysis of cre expression in various organs using the R26 lacZ and R26 EYFP reporter mouse. (A) (1) Genomic structure of the single exon Cebpa locus; the coding sequence is indicated in black, (2) the cebpa-Cre targeting vector, (3) the targeted allele, (4) the targeted allele with deletion of the puromycin cassette (puroδ). Black triangle represents Frt sequence. Ba indicates BamHI; Bg, BglII; E, EcoRI; H, HindIII; Na, NaeI; and Nc, NcoI. (B) Southern blot analysis with 5′probe on EcoRI-digested DNA, with 3′probe on BglII-digested DNA, or with cre-probe on HindIII-digested DNA from PCR+ ES clones. (C) Nested PCR on the 3′ homology arm of the Cebpa locus on DNA from puromycin-resistant ES clones (left panel). PCR on DNA from Cebpacre/+ mice crossed with FLPeR deleter mice with primers Cre seq F1 and Cre ert2 R showing germline transmission (middle panel), and with primers Cre seq F1 and cebpa R1 showing deletion of the puromycin cassette (right panel). (D) Crossing Cebpacre/+ mice with R26 lacZ reporter mice reveals Cebpa-driven cre expression in liver (left) and lungs (right) as expected. Images were captured with a Leica DMLB microscope and 10×/0.25 objective, DFC 420, and processed with Leica Application Suite Version 2.7.1R1. (E) Analysis of the percentage of EYFP+ cells among peripheral blood leukocyte subsets in Cebpacre/+ R26 EYFP mice (mean ± SD of at least 6 mice analyzed). CD11b+Gr1+ granulocytes, CD11b+ CD115+ monocytes, and CD49b+ NK cells differ significantly from other subsets (***P < .001).
Tracing of Cebpa expression in the hematopoietic system
To trace Cebpa expression in the hematopoietic system, we crossed CebpaCre/+ mice with R26 EYFP reporters. We first analyzed EYFP expression in the peripheral blood. Whereas blood cells from either Cebpa+/+ R26 EYFP or CebpaCre/+ control mice without the EYFP gene did not show detectable fluorescence, in CebpaCre/+ R26 EYFP mice, a complete distinction between EYFP+ and EYFP− subsets could be made. The majority (> 90%) of Gr1+CD11b+ granulocytes and CD115+CD11b+ monocytes expressed EYFP (Figure 1E). In contrast, on average less than 5% of B (CD19+) and T (CD4+ or CD8+) lymphocytes expressed EYFP. Compared with B and T lymphocytes, we found a relatively high percentage (∼ 12%) of EYFP+ CD49b+ NK cells. Similar data were obtained from spleen and lymph nodes (supplemental Figure 2). Because EYFP is quenched by hemoglobin in mature erythroid cells, expression in the erythroid lineage was determined in Ter119+ bone marrow cells. On average, 15% of Ter119+ cells expressed EYFP (supplemental Figure 2).
Cebpa/EYFP+ cells within the LSK compartment are mainly MPP
To determine at what stage Cebpa expression starts, we investigated the distribution of EYFP-expressing cells in the more primitive hematopoietic compartments, starting with the LSK fraction in the bone marrow. Data of a representative CebpaCre/+ R26 EYFP mouse within the fraction of long-term HSCs (CD34− LSK) and MPPs (CD34+ LSK) are shown in Figure 2A. Results of all mice analyzed are summarized in supplemental Table 4. On average, 13% of LSK cells expressed EYFP, with a significantly higher percentage of EYFP+ cells in the CD34+ than in the CD34− LSK fraction (19% vs 9%). Based on signaling lymphocyte activation molecule markers,4 only 4% of LT-HSCs (CD150+CD48−) were EYFP+ (Figure 2B), whereas the majority of EYFP+ LSK cells expressed CD48 (supplemental Figure 3A). These findings indicate that Cebpa/EYFP+ LSK cells are mainly MPP.5 Because differences between fetal and adult hematopoiesis have been reported,40 we also determined EYFP expression of LSK cells in FLs from day E14.5 CebpaCre/+ R26 EYFP embryos. Similar distributions were found, indicating that no gross differences exist between fetal and adult LSK populations (Figure 2C). Cebpa/EYFP+ LSK cells were predominantly confined to the Sca-1low population (Figure 2D), as was previously reported for GATA-1 or PU.1.24 These findings mark the LSK Sca-1low fraction as the compartment in which expression of lineage-instructive transcription factors increases.
Cebpa/EYFP expression is found in a significant fraction of Sca-1low CD34+ LSK cells, whereas it is rarely expressed in LT-HSCs. (A) Analysis of the percentage of Cebpa/EYFP+ cells in the CD34− and CD34+ LSK compartment of adult murine bone marrow. (B) Percentage of Cebpa/EYFP+ cells among LT-HSCs (CD150+CD48−). (C) Percentage of Cebpa/EYFP+ cells in FL LSK cells of a Cebpacre/+ R26 EYFP embryo on day E14.5. (D) Analysis of Sca-1 expression levels in the LSK population reveals that the majority of Cebpa/EYFP+ LSK cells resides among the Sca-1low fraction. (E) Analysis of Cebpa/EYFP expression in CMP, GMP, and MEP. (F) Cebpa/EYFP expression in CLP. (G) Summary of Cebpa/EYFP+ cells in hematopoietic compartments. Within the CD34+ LSK population, a comparable percentage of Cebpa/EYFP+ cells was found in the Flt3+ and Flt3− fraction (12.1% vs 14.4%; supplemental Figure 3B; supplemental Table 4).
Cebpa/EYFP expression is found in a significant fraction of Sca-1low CD34+ LSK cells, whereas it is rarely expressed in LT-HSCs. (A) Analysis of the percentage of Cebpa/EYFP+ cells in the CD34− and CD34+ LSK compartment of adult murine bone marrow. (B) Percentage of Cebpa/EYFP+ cells among LT-HSCs (CD150+CD48−). (C) Percentage of Cebpa/EYFP+ cells in FL LSK cells of a Cebpacre/+ R26 EYFP embryo on day E14.5. (D) Analysis of Sca-1 expression levels in the LSK population reveals that the majority of Cebpa/EYFP+ LSK cells resides among the Sca-1low fraction. (E) Analysis of Cebpa/EYFP expression in CMP, GMP, and MEP. (F) Cebpa/EYFP expression in CLP. (G) Summary of Cebpa/EYFP+ cells in hematopoietic compartments. Within the CD34+ LSK population, a comparable percentage of Cebpa/EYFP+ cells was found in the Flt3+ and Flt3− fraction (12.1% vs 14.4%; supplemental Figure 3B; supplemental Table 4).
Distinct distribution of Cebpa/EYFP+ cells in committed progenitors
Having established that Cebpa/EYFP+ expression starts in the MPP, we investigated how Cebpa/EYFP+ cells are distributed among the committed CMPs, MEPs, and GMPs. The percentage of EYFP+ cells increased steeply during the transition from CMP toward GMP, consistent with the role of C/EBPα in the formation of GMP (Figure 2E; supplemental Table 4). In contrast, MEPs displayed a lower percentage of cells with EYFP expression (Figure 2E; supplemental Table 4). An even lower, but still significant, fraction of EYFP+ cells was found within the CLP population (Figure 2F, supplemental Table 4), which correlates to the low percentage of EYFP+ lymphocytes in the peripheral blood. An overall summary of the EYFP+ cell frequencies in the different hematopoietic compartments is shown in Figure 2G.
Cebpa/EYFP expression correlates with myeloid colony-forming potential of LSK, CMP, and GMP cells
To investigate whether Cebpa-Cre-induced EYFP expression is associated with myeloid potential in LSK cells, sorted EYFP+ and EYFP− LSK cells were cultured in methylcellulose supplemented with a mixed cytokine cocktail. Cebpa/EYFP+ LSK cells gave predominantly rise to GM colonies (Figure 3A). In line with a prevailing instruction of Cebpa/EYFP+ LSK cells to GM lineages, colony numbers after stimulation with GM-CSF alone were higher compared with EYFP− LSK cells (Figure 3B). Nevertheless, a significant fraction (29%) still formed mixed colonies, showing that ME potential is retained in some Cebpa/EYFP+ LSK cells (Figure 3A). Similar results were obtained with CMP. On stimulation with the mixed cytokine cocktail, 77% of Cebpa/EYFP+ CMP gave rise to GM colonies (Figure 3A) versus 49% of EYFP− CMP. In line with their commitment toward the GM lineage, GM-CSF-induced colony formation was significantly increased in Cebpa/EYFP+ CMP compared with EYFP− counterparts (Figure 3B). Next, we tested whether myeloid potential is retained in Cebpa/EYFP+ MEP. Although neither culture with GM-CSF alone nor with a mixed cytokine cocktail resulted in significant GM colony formation (Figure 3A-B), consistent with a near-complete loss of myeloid potential in MEP,7 incubation with a mixed cytokine cocktail revealed robust erythroid but decreased megakaryocytic potential in Cebpa/EYFP+ MEP. These results indicate that physiologic Cebpa expression negatively affects megakaryocyte development, in line with earlier findings that overexpression of Cebpa at the MEP stage inhibits megakaryocytic differentiation.41
Colony-forming capacity and actual Cebpa expression levels in Cebpa/EYFP+ and Cebpa/EYFP+ stem and progenitor populations. (A) Double- sorted EYFP+ and EYFP− stem and progenitor cells were cultured in Methocult 3231 with a mixed cytokine cocktail (thrombopoietin, FLT3L, SCF, IL-3, IL-11, GM-CSF, and erythropoietin) and types of colonies were determined morphologically from day 7 to 14. The identity of single colonies was confirmed by staining cells of individual colonies with May-Grünwald-Giemsa. Results show the numbers of colony types of 1 representative of 3 experiments done in triplicates. (B) Indicated EYFP+ and EYFP− cell populations were cultured in Methocult 3231 with GM-CSF, and the number of colonies was determined on day 8. Results show the mean ± SD of 3 independent experiments done in triplicate. **P < .01. ***P < .001. All colonies derived from EYFP− progenitor cells eventually became EYFP+ after GM-CSF stimulation. (C) Cebpa mRNA levels relative to Gapdh expression in indicated EYFP+ and EYFP− cell populations, as determined by quantitative PCR (mean ± SEM; n = 5). *P < .05.
Colony-forming capacity and actual Cebpa expression levels in Cebpa/EYFP+ and Cebpa/EYFP+ stem and progenitor populations. (A) Double- sorted EYFP+ and EYFP− stem and progenitor cells were cultured in Methocult 3231 with a mixed cytokine cocktail (thrombopoietin, FLT3L, SCF, IL-3, IL-11, GM-CSF, and erythropoietin) and types of colonies were determined morphologically from day 7 to 14. The identity of single colonies was confirmed by staining cells of individual colonies with May-Grünwald-Giemsa. Results show the numbers of colony types of 1 representative of 3 experiments done in triplicates. (B) Indicated EYFP+ and EYFP− cell populations were cultured in Methocult 3231 with GM-CSF, and the number of colonies was determined on day 8. Results show the mean ± SD of 3 independent experiments done in triplicate. **P < .01. ***P < .001. All colonies derived from EYFP− progenitor cells eventually became EYFP+ after GM-CSF stimulation. (C) Cebpa mRNA levels relative to Gapdh expression in indicated EYFP+ and EYFP− cell populations, as determined by quantitative PCR (mean ± SEM; n = 5). *P < .05.
Cebpa transcript levels assessed by quantitative reverse-transcription PCR
Because our model does not provide a measure of actual Cebpa expression, we determined Cebpa transcript levels in the EYFP+ versus EYFP− stem and progenitor populations by quantitative reverse-transcribed-polymerase chain reaction (PCR; Figure 3C). As expected, EYFP+ LSK and CMP cells displayed higher levels of Cebpa expression than their EYFP− counterparts. There was a further increase in Cebpa expression in GMP, but this was also seen in EYFP− GMP. Given the rapid up-regulation of Cebpa during transition of CMP to GMP,30 lack of EYFP expression at this stage most probably reflects a still unfinished process of Cre recombination in a proportion of GMP cells, as has been reported for other Cre-based reporter mouse models.42 Accordingly, comparable numbers of GM-CSF-induced colonies were found in both EYFP+ and EYFP− GMP (Figure 3B). In contrast, Cebpa mRNA levels were equally low in EYFP+ and EYFP− MEP as well as CLP (Figure 3C; and data not shown). EYFP expression at this stage therefore illustrates their ancestry from Cebpa-expressing progenitors. In conjunction with the in vivo fate mapping and the colony assay data, these results suggest an advancing commitment toward the myeloid lineage with increasing Cebpa expression levels. Although at the LSK/CMP stage Cebpa expression levels in EYFP+ cells suffice for myeloid instruction along with oppression of lymphoid and megakaryocytic development, respectively, full restriction to the myeloid lineage is achieved with high Cebpa levels in the GMP population.
Cebpa/EYFP+ LSK cells display a myeloid gene expression profile
To gain further insight in the myeloid commitment of Cebpa/EYFP+ LSK cells and its underlying molecular mechanisms, we performed global gene expression profiling of EYFP+ and EYFP− LSK cells. A total of 1690 probe sets were up-regulated and 1560 probe sets down-regulated in EYFP+ relative to EYFP− cells. All microarray data are available on the GEO public database under accession number GSE23800. Gene-ontology analysis linked up-regulated genes to the immune and inflammatory response, antigen processing, and myeloid differentiation (supplemental Figure 4A). Some of the genes with the highest up-regulation encode crucial regulators as well as markers of myeloid cell fate (eg, S100a8, Ear2, Ly6c1, Ctsg, Ccr2, Fcgr3, Irf8, Vcam1, Mpo, Csfr1, Id2, Csfr2b, and Lyz1; Table 1). In contrast, major regulators and markers of early lymphoid development, such as Rag1, Ebf1, Vpreb1, Pik3cd, Tcf4, and Ccr9 were down-regulated in Cebpa/EYFP+LSK cells. Quantitative reverse-transcribed-PCR was used to confirm the expression changes in some of these targets (supplemental Figure 5). Notably, most of the down-regulated lymphoid genes are direct targets of E2A transcription factors, which have been implicated in early stages of lymphoid differentiation.27 Genes specific for erythroid development were not expressed differentially (Gata1, Klf1, Gja1, Klf9; supplemental Figure 5; and data not shown), in line with the observation that Cebpa/EYFP+ LSK cells retained erythroid potential in vitro (Figure 3A) and in vivo (supplemental Figure 2A). Genes associated with stem cell function (Evi1, Ndn, Procr, Mll5, Hoxa9, Foxo3, Hoxa5, and Mycn) were down-regulated in Cebpa/EYFP+ LSK cells, whereas markers of the LSK phenotype were not significantly affected (Kit and Sca-1; data not shown).
C/EBPα directly affects changes in myeloid and lymphoid gene expression in Cebpa/EYFP+ LSK cells, whereas the down-regulation of stem cell-specific genes in this cell population is only in part dependent on C/EBPα
| . | . | CebpaCre/+ LSK cells (EYFP+ vs EYFP−) . | Cebpanull LSK cells (EYFP+ vs EYFP−) . |
|---|---|---|---|
| Up-regulation | |||
| S100a8 | S-100 calcium-binding protein A8 | 55.8 | 0.76 |
| Ear2 | Eosinophil-associated ribonuclease A | 32.4 | 3.2 |
| Ly6c1 | Ly6c antigen, locus C1 | 21.6 | 0.83 |
| Ctsg | Cathepsin G | 14.5 | 1.8 |
| Ccr2 | Chemokine receptor 2 | 8.6 | 1.3 |
| Fcgr3 | Fc receptor, IgG, high-affinity III | 8.0 | 2.0 |
| Irf8 | Interferon regulatory factor 8 | 6.6 | 0.72 |
| Vcam1 | Vascular cell adhesion molecule 1 | 5.8 | 1.2 |
| Mpo | Myeloperoxidase | 5.2 | 1.0 |
| Csf1r | M-CSF receptor | 5.1 | 1.6 |
| Id2 | Inhibitor of DNA binding 2 | 4.4 | 1.4 |
| Csfr2b | GM-CSF receptor, subunit b | 2.5 | 0.45 |
| Lyz1 | Lysozyme 1 | 1.9 | 0.53 |
| Down-regulation | |||
| Evi1 | Ectropic viral integration site 1 | 0.18 | 0.03 |
| Ndn | Necdin | 0.21 | 0.4 |
| Rag1 | Recombination activating gene 1 | 0.23 | 1.5 |
| Ebf1 | Early B-cell factor 1 | 0.28 | 2.4 |
| Procr | Protein C receptor, endothelial | 0.29 | 0.23 |
| Mll5 | Mixed-lineage leukemia 5 | 0.35 | 1.76 |
| Vpreb1 | Pre-B lymphocyte gene 1 | 0.36 | 0.94 |
| Hoxa9 | Homeobox A9 | 0.38 | 0.65 |
| Pik3cd | PI3-kinase catalytic delta polypeptide | 0.39 | 1.27 |
| Foxo3 | Forkhead box O3 | 0.40 | 0.84 |
| Hoxa5 | Homeobox A5 | 0.41 | 0.83 |
| Tcf4 | Transcription factor 4 | 0.43 | 1.68 |
| Mycn | v-myc related, neuroblastoma derived | 0.48 | 0.34 |
| Ccr9 | Chemokine receptor 9 | 0.50 | 0.19 |
| . | . | CebpaCre/+ LSK cells (EYFP+ vs EYFP−) . | Cebpanull LSK cells (EYFP+ vs EYFP−) . |
|---|---|---|---|
| Up-regulation | |||
| S100a8 | S-100 calcium-binding protein A8 | 55.8 | 0.76 |
| Ear2 | Eosinophil-associated ribonuclease A | 32.4 | 3.2 |
| Ly6c1 | Ly6c antigen, locus C1 | 21.6 | 0.83 |
| Ctsg | Cathepsin G | 14.5 | 1.8 |
| Ccr2 | Chemokine receptor 2 | 8.6 | 1.3 |
| Fcgr3 | Fc receptor, IgG, high-affinity III | 8.0 | 2.0 |
| Irf8 | Interferon regulatory factor 8 | 6.6 | 0.72 |
| Vcam1 | Vascular cell adhesion molecule 1 | 5.8 | 1.2 |
| Mpo | Myeloperoxidase | 5.2 | 1.0 |
| Csf1r | M-CSF receptor | 5.1 | 1.6 |
| Id2 | Inhibitor of DNA binding 2 | 4.4 | 1.4 |
| Csfr2b | GM-CSF receptor, subunit b | 2.5 | 0.45 |
| Lyz1 | Lysozyme 1 | 1.9 | 0.53 |
| Down-regulation | |||
| Evi1 | Ectropic viral integration site 1 | 0.18 | 0.03 |
| Ndn | Necdin | 0.21 | 0.4 |
| Rag1 | Recombination activating gene 1 | 0.23 | 1.5 |
| Ebf1 | Early B-cell factor 1 | 0.28 | 2.4 |
| Procr | Protein C receptor, endothelial | 0.29 | 0.23 |
| Mll5 | Mixed-lineage leukemia 5 | 0.35 | 1.76 |
| Vpreb1 | Pre-B lymphocyte gene 1 | 0.36 | 0.94 |
| Hoxa9 | Homeobox A9 | 0.38 | 0.65 |
| Pik3cd | PI3-kinase catalytic delta polypeptide | 0.39 | 1.27 |
| Foxo3 | Forkhead box O3 | 0.40 | 0.84 |
| Hoxa5 | Homeobox A5 | 0.41 | 0.83 |
| Tcf4 | Transcription factor 4 | 0.43 | 1.68 |
| Mycn | v-myc related, neuroblastoma derived | 0.48 | 0.34 |
| Ccr9 | Chemokine receptor 9 | 0.50 | 0.19 |
Microarray analysis of the expression of genes involved in the biology of stem cells, myeloid and lymphoid cells, presented as “fold-change” in EYFP+ bone marrow LSK cells of Cebpacre/+ R26 EYFP mice compared with EYFP− LSK cells (third column). Data represent the mean “fold change” obtained from expression levels of two (EYFP−) and three (EYFP+) independent experiments. In the fourth column, the fold change in expression of the same probe sets/genes obtained from EYFP+ vs EYFP− LSK cells of fetal livers of Cebpacre/Fl R26 EYFP embryos is given (mean “fold change” obtained from expression levels of 2 independent experiments).
Identification of C/EBPα target genes in LSK cells
Another important question that we wished to address was to what extent Cebpa expression itself drives myeloid instruction in early hematopoietic progenitor compartments. To address this, we analyzed gene expression in EYFP+ LSK cells of FL obtained from CebpaCre/F R26 EYFP reporter embryos (E14.5) that express EYFP under the Cebpa promoter but do not express C/EBPα. Numbers of LSK cells and the percentage of EYFP+ LSK cells were in the same range in CebpaCre/F and CebpaCre/wt FL, confirming earlier data that loss of Cebpa does not affect the LSK compartment in FL.30 We used FL cells for this comparison because Cebpa−/− mice die immediately after birth. Of note, the pattern of differential gene expression in FL LSK cells was highly similar (P < .001, χ2 test) to that observed in EYFP+ versus EYFP− bone marrow LSK, including the genes depicted in Table 1 and supplemental Table 5. The myeloid genes and lymphoid genes that were differentially expressed in EYFP+ LSK cells with a wild-type Cebpa allele were not or less affected in EYFP+ LSK cells lacking Cebpa (Table 1, fourth column). Accordingly, gene-ontology analysis did not show any correlation to immune and inflammatory responses, antigen processing, and myeloid differentiation as was seen in EYFP+ LSK cells of CebpaCre/+ EYFP mice (supplemental Figure 4B). Expression of some genes associated with stem cell function, such as Evi1, Ndn, Procr, and Mycn, was reduced in EYFP+ LSK cells of CebpaCre/F R26 EYFP embryos relative to EYFP− LSK cells. These data indicate that up-regulation of C/EBPα in LSK cells determines myeloid instruction at the expense of lymphoid potential not only via induction of myeloid genes, but apparently also via counteracting the expression of genes that are crucial for early lymphoid development. In contrast, down-regulation of some stem cell-specific genes in this distinct cell population was independent of C/EBPα and probably reflects a general loss of stem cell gene expression in committed progenitor cells.14
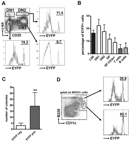
Cebpa/EYFP+ thymic progenitors have increased myeloid and DC potential
Thymic progenitor cells have been shown to retain myeloid potential, suggesting the existence of a common T-cell/myeloid precursor in the thymus.12,13 CD4−CD8− T-cell progenitors (DN) are hierarchically classified based on the expression of c-Kit and CD25 into DN1 (c-Kit+CD25−), DN2 (c-Kit+CD25+), and DN3 (c-Kit−CD25+).37 Myeloid potential is predominantly confined to the DN1 fraction, reduced in DN2, and absent in DN3 cells.32 To track EYFP+ single cells within thymic progenitor compartments, we analyzed DN cells from 6 CebpaCre/+ EYFP mice (Figure 4A). A substantial fraction (∼ 22%) of DN1 was EYFP, whereas the percentage of EYFP+ cells decreased during T-cell maturation resulting in the lowest EYFP+ fraction among the most mature single-positive CD3ϵ+ thymocytes (Figure 4B). To determine whether myeloid potential is confined to thymic progenitors with a Cebpa+ ancestry, we assessed the myeloid colony-forming capacity of EYFP+ versus EYFP− DN1/DN2 cells. Cebpa/EYFP+ DN1/DN2 cells contained approximately 7 times higher numbers of myeloid colony-forming cells relative to EYFP− DN1/DN2 cells (Figure 4C, P < .01). The frequency of these myeloid colony-forming cells within the EYFP+ DN1/DN2 fraction was approximately 1:50. This fits with the finding that, despite single-cell analysis using in vitro stromal cell assays revealed a high percentage of bipotential T-cell and myeloid progenitors within the DN1/DN2 populations,12 only few of these cells had robust colony-forming capacity.13 Because thymic DCs have been proposed to descend from DN1/DN2 cells,37 we also analyzed the distribution of this cell population (Figure 4D). Approximately 20% of CD11cintB220+ plasmacytoid DCs expressed EYFP, whereas 50% of CD11chighB220− conventional DCs were EYFP+ (Figure 4D). Given that Cebpa is not expressed during DC differentiation,43 these data imply that significant fractions of conventional and, to a lesser extent, plasmacytoid DCs in the thymus are derived from Cebpa-expressing progenitors. In summary, these data show that C/EBPα instructs a subset of DN1/DN2 cells to develop toward clonogenic cells with robust myeloid potential or to (conventional) DCs.
Cebpa/EYFP expression is found in a prominent fraction of early thymic progenitor cells with robust myeloid potential and thymic DCs. (A) Gating strategy and analysis of the percentage of EYFP+ cells in thymic progenitor compartments. (B) The percentage of EYFP+ cells (mean ± SD of 6 mice analyzed) among thymic cell subsets is highest in the DN1 fraction with a gradual decline toward more differentiated thymocyte populations. The corresponding percentages of Cebpa/EYFP+ cells of bone marrow LSK cells as well as of T and B cells of the peripheral blood of the same mice are also shown. (C) Analysis of the clonogenic myeloid potential of sorted EYFP+ and EYFP− DN1/DN2 cells incubated in Methocult 3231 supplemented with IL-3, SCF, GM-CSF, and G-CSF revealed robust myeloid potential among EYFP+ cells. Results show the mean ± SD of 3 independent experiments done in triplicate. **P < .01. (D) Analysis of the percentage of EYFP+ cells in plasmacytoid (CD11c+B220+) and conventional (CD11chiB220−) thymic DCs.
Cebpa/EYFP expression is found in a prominent fraction of early thymic progenitor cells with robust myeloid potential and thymic DCs. (A) Gating strategy and analysis of the percentage of EYFP+ cells in thymic progenitor compartments. (B) The percentage of EYFP+ cells (mean ± SD of 6 mice analyzed) among thymic cell subsets is highest in the DN1 fraction with a gradual decline toward more differentiated thymocyte populations. The corresponding percentages of Cebpa/EYFP+ cells of bone marrow LSK cells as well as of T and B cells of the peripheral blood of the same mice are also shown. (C) Analysis of the clonogenic myeloid potential of sorted EYFP+ and EYFP− DN1/DN2 cells incubated in Methocult 3231 supplemented with IL-3, SCF, GM-CSF, and G-CSF revealed robust myeloid potential among EYFP+ cells. Results show the mean ± SD of 3 independent experiments done in triplicate. **P < .01. (D) Analysis of the percentage of EYFP+ cells in plasmacytoid (CD11c+B220+) and conventional (CD11chiB220−) thymic DCs.
Cebpa/EYFP+ LSK and DN1/DN2 thymocytes expand in FTOC
We then asked whether C/EBPα affects the expansion of LSK and DN1/DN2 cells in a T-cell-inducing environment. Cebpa/EYFP+ and Cebpa/EYFP− LSK cells expanded at comparable proliferation rates in fetal thymic organ culture (FTOC; Figure 5A), a result supported by competitive repopulation experiments (Figure 5B). Similar data were obtained with DN1/DN2 thymocytes (Figure 5A-B). In accordance, bromodeoxyuridine/5-Ethynyl-2′-deoxyuridine (EdU) uptake was not negatively affected in any fraction of Cebpa/EYFP+ DN cells (supplemental Figure 6). However, a significantly greater proportion of cells obtained from Cebpa/EYFP+ DN1/DN2 cells remained DN (CD4−CD8−) after 3 weeks of culture, relative to the Cebpa/EYFP− DN1/DN2 (Figure 5C). These results suggest that, although their ability to proliferate in FTOC is not affected, Cebpa/EYFP+ DN1/DN2 cells are hampered in differentiation toward CD4+CD8+ thymocytes.
Cebpa/EYFP+ LSK and DN1/DN2 cells display retained early lymphoid potential, but Cebpa/EYFP+ DN1/DN2 cells are hampered in T-cell differentiation. (A) LSK and DN1/DN2 cells were cultured in FTOC for 3 weeks. Results show the mean ± SEM values of cell numbers obtained of the indicated LSK population of 3 independent experiments. (B) In a competitive FTOC assay, EYFP+ and EYFP− LSK/DN1/DN2 cells were mixed as indicated (see annotation on the x-axis), and the percentage of EYFP+CD3ϵ+ was analyzed after 3 weeks of culture. Results show the mean percentage (± SEM) of 3 assays. (C) Analysis of CD4 and CD8 expression in cells obtained from FTOC assays after 3 weeks of culture. Although most cells derived from EYFP− DN1/DN2 cell are double positive, the majority of EYFP+ DN1/DN2-derived cells are DN.
Cebpa/EYFP+ LSK and DN1/DN2 cells display retained early lymphoid potential, but Cebpa/EYFP+ DN1/DN2 cells are hampered in T-cell differentiation. (A) LSK and DN1/DN2 cells were cultured in FTOC for 3 weeks. Results show the mean ± SEM values of cell numbers obtained of the indicated LSK population of 3 independent experiments. (B) In a competitive FTOC assay, EYFP+ and EYFP− LSK/DN1/DN2 cells were mixed as indicated (see annotation on the x-axis), and the percentage of EYFP+CD3ϵ+ was analyzed after 3 weeks of culture. Results show the mean percentage (± SEM) of 3 assays. (C) Analysis of CD4 and CD8 expression in cells obtained from FTOC assays after 3 weeks of culture. Although most cells derived from EYFP− DN1/DN2 cell are double positive, the majority of EYFP+ DN1/DN2-derived cells are DN.
Cebpa/EYFP distribution in hematopoietic compartments does not require selective growth (dis)advantages projected by C/EBPα
Finally, we wondered whether the in vivo EYFP distribution at the progenitor stages (CLP, CMP, GMP, and MEP) summarized in Figure 2G can simply be explained by instruction toward the myeloid lineage or whether they are indicative of a selective growth (dis)advantages of Cebpa/EYFP+ cells. To address this question, frequency calculations were deliberately made on the premise that no differences in proliferation exist between EYFP+ and EYFP− cells in any stage of progenitor development (supplemental data). By taking the colony culture data (Figure 3) as endpoints for myeloid/granulocyte cell fate in the different progenitor cell fractions (supplemental Tables 6-7), the observed frequencies were fully compatible with a model in which C/EBPα does not project selective growth (dis)advantages in any of the progenitors stages but does induce myeloid instruction. In line with these calculations, we did not detect differences in proliferation rates of Cebpa/EYFP+ versus Cebpa/EYFP− fractions of CMP and GMP cells (supplemental Figure 6) using the bromodeoxyuridine/EdU assay. However, the percentage of EdU+ cells was higher in Cebpa/EYFP+ compared with Cebpa/EYFP− LSK cells. The fact that most EYFP+ LSK cells resemble cycling CD150−CD48+ MPP5 (Figure 2) rather than quiescent LT-HSCs might explain this difference.
Discussion
To date, the exact role of lineage-specific transcription factors in early hematopoietic cell fate decisions has not been elucidated. Here, we showed that expression of the myeloid transcription factor C/EBPα defines a subpopulation within the MPP fraction instructed to develop toward the myeloid lineage. On one hand, C/EBPα appeared to have a clear role in defining a myeloid gene expression program and myeloid growth potential within the MPP population. On the other hand, Cebpa expression did not exclude development of these cells toward lymphoid or erythroid lineages. Thus, C/EBPα is clearly an instructive, but not a restrictive, transcription factor in these early stages of hematopoietic development.
Accumulating evidence suggests that hematopoietic lineage decisions are made within the MPP compartment, with one of the earliest hematopoietic branch points resulting from reciprocal activation of GATA-1 and PU.1.24 Like GATA-1+ and PU.1+ LSK cells, the Cebpa/EYFP+ LSK cells identified in this study were present mainly within the Sca-1low MPP fraction. However, these MPP subsets probably only partially overlap because: (1) Cebpa expression was very low in GATA-1+ MPP24 ; and (2) approximately 50% of Cebpa+ MPP are Flt3− (supplemental Figure 3B) as opposed to PU.1 MPP, which uniformly express Flt3.24 Accordingly, PU.1 expression levels were not different between Cebpa/EYFP+ and Cebpa/EYFP− LSK cells. In further support of this notion, myeloid potential of MPP is neither restricted to high PU.1 expression24 nor exclusively found in Flt3+ cells.8-10 Collectively, these findings suggest that the myeloid lineage may develop from Flt3−Cebpa+ MPP independent of the 2 lineages branching from the PU.1+ or GATA-1+ MPP, although it cannot formally be excluded that Flt3−Cebpa+ MPP are precursors of Flt3+Cebpa+ MPP. Nonetheless, because PU.1+ and GATA-1+ MPP represent only approximately 17% of total CD34+ MPPs,24 it is most probable that additional subpopulations with distinct lineage potential develop within the MPP compartment, instructed by transcription factors, such as C/EBPα.3,8,10,11 Compared with the MPP, there was only a slight increase of Cebpa/EYFP+ cells in the CMP compartment, which is indicative of a continuous recruitment of cells from these stages to the myeloid lineage, rather than representing a strict segregation into different compartments. This is also highlighted by the fact that the discrimination between these populations by fluorescence-activated cell sorting analysis relies only on the level of Sca-1 expression. Using additional surface markers, Pronk et al recently proposed a phenotypic and functional topography of the myeloerythroid progenitor cell hierarchy.44 They identified a CD150−Endoglin− PreGM progenitor within the CMP compartment with predominant myeloid potential in vitro and high Cebpa expression. Conceivably, there is considerable overlap between these PreGM and the Cebpa/EYFP+ CMPs identified in our mouse model.
Gene expression analysis showed that several critical positive regulators and markers of early lymphoid development, such as Ebf1, Rag1, Vpreb1, Ccr9, and Pik3cd, were down-regulated in Cebpa/EYFP+ LSK cells compared with Cebpa/EYFP− cells. With the exception of Pik3cd, these genes are all targets of the E2A transcription factors E12 and E47, which promote development of lymphoid primed multipotent progenitor27 and are indispensable for the proper formation of B and T lymphocytes. E2A proteins specify the B lymphocyte fate by inducing the crucial transcription factor Ebf145 and regulate the expression of Notch1, an essential factor for T lymphocyte development.46 Accordingly, Tcfe2a−/− mice, deficient for the gene encoding the E2A factors, lack B lymphocytes and have markedly reduced numbers of T lymphocytes. Although target genes of E2A proteins were low in Cebpa/EYFP+ LSK cells, Tcfe2a itself was not expressed differentially. However, we observed a significant up-regulation of Id2 in Cebpa/EYFP+ LSK cells, which is known to directly interact with E2A proteins inhibiting their transcriptional activity and to counteract B lymphocyte development.47,48 Strong induction of Id2 expression was also observed after ectopic expression of Cebpa in committed T-cell precursors at the DN3 stage as well as CLPs resulting in down-regulation of Notch1 and in reprogramming of cells to macrophages.32,41 Conversely, expression of Ebf1 in MPP directed B-cell generation at the expense of myeloid cell fates and was associated with concordant down-regulation of Cebpa and Id2.49 Together with our results, these data argue for a critical role of a reciprocal antagonism of C/EBPα with E2A transcription factors in early myeloid versus lymphoid cell fate decision via a mechanism involving Id2.26 Intriguingly, Id2 expression is directly regulated via C/EBP-binding sites during mammary gland development.50
Using an IL7RCre R26 EYFP mouse model, Schlenner et al recently showed a separate origin of myeloid cells and T cells in the thymus.42 Although T lymphocytes were exclusively derived from IL7R/EYFP+ progenitors, thymic macrophages and conventional DCs were of IL7R/EYFP− origin. Among pro T cells, which by definition overlap with DN1 cells, only 85% showed an IL7R/EYFP+ ancestry, with the remaining 15% being IL7R/EYFP−. In full complement to these data, we found approximately 20% of DN1 cells to be positive for Cebpa/EYFP expression along with myeloid/DC potential. Of note, Il7r mRNA expression was rarely detected in IL7R/EYFP+ pro T cells, indicating that these cells are derived from an Il7r-expressing progenitor in the bone marrow, most probably the CLP.42 We also detected low Cebpa mRNA expression in DN1/DN2 cells (cycle threshold values > 38; data not shown), which was much lower than the decisive levels found in bone marrow progenitors (Figure 3C). Thus, the thymus is seeded by (at least) 2 different progenitor populations: one with an Il7r+ but Cebpa− ancestry, which gives rise to thymocyte development. The other population is derived from Cebpa+ but Il7r− ancestors, is myeloid instructed, and constitutes the progenitors for thymic macrophages,42 granulocytes,12 and conventional DCs (Figure 4D).49 However, because both the IL7R/EYFP− as well as the Cebpa/EYFP+ early thymic progenitors still display thymocyte potential in vivo42 and in vitro (Figure 5), they are not fully myeloid restricted at this stage.
In conclusion, this study has demonstrated that C/EBPα acts as a cue for myeloid commitment in hematopoietic multipotent progenitor cells by activating myeloid genes and suppressing genes essential for lymphoid development. In addition, the data provide new insight in the heterogeneity of MPP and identified early thymic progenitors with robust myeloid/DC potential. These findings contribute to the current endeavors to define the molecular hierarchy and to create high-resolution maps of lineage commitment and cell fate decisions in early steps of hematopoiesis. In addition, together with the growing list of available floxed lines, the CebpaCre mouse line will serve as a valuable tool to pinpoint the consequences of genetic alterations directly downstream of Cebpa expression in vivo, both in physiologic and in pathologic conditions.
An Inside Blood analysis of this article appears at the front of this issue.
The online version of this article contains a data supplement.
The publication costs of this article were defrayed in part by page charge payment. Therefore, and solely to indicate this fact, this article is hereby marked “advertisement” in accordance with 18 USC section 1734.
Acknowledgments
The authors thank Elwin Rombouts for help with cell sorting, Renée Beekman for advice on microarray analysis, John Kong-a-San for blastocyst injections, members of the Erasmus MC animal core facility EDC for taking care of animals, and Marieke von Lindern for valuable comments on the manuscript.
This work was supported by the Netherlands Organization for Scientific Research and the Dutch Cancer Society KWFkankerbestrijding. A.W. was supported by the Austrian Society of Hemato-Oncology (research fellowship) and Leukämiehilfe Steiermark (research grant).
Authorship
Contribution: A.W. performed experiments and wrote the paper; A.A.D.-v.O. generated the mouse strain; J.R.H. performed flow cytometry and gene expression analysis and contributed to writing of the paper; M.V. and P.v.S. generated the mouse strain and performed experiments; C.B and A.N. did flow cytometry sorting and performed colony assay experiments and gene expression analysis; E.V. and T.C. performed and supervised fetal thymic organ cultures; and I.P.T. initiated and supervised the project and wrote the paper.
Conflict-of-interest disclosure: The authors declare no competing financial interests.
Correspondence: Ivo P. Touw, Department of Hematology, Erasmus MC, Dr Molewaterplein 50, 3015 GE, Rotterdam, The Netherlands; e-mail: i.touw@erasmusmc.nl.





This feature is available to Subscribers Only
Sign In or Create an Account Close Modal