Abstract
The Rac family of small Rho GTPases coordinates diverse cellular functions in hematopoietic cells including adhesion, migration, cytoskeleton rearrangements, gene transcription, proliferation, and survival. The integrity of Rac signaling has also been found to critically regulate cellular functions in the initiation and maintenance of hematopoietic malignancies. Using an in vivo gene targeting approach, we demonstrate that Rac2, but not Rac1, is critical to the initiation of acute myeloid leukemia in a retroviral expression model of MLL-AF9 leukemogenesis. However, loss of either Rac1 or Rac2 is sufficient to impair survival and growth of the transformed MLL-AF9 leukemia. Rac2 is known to positively regulate expression of Bcl-2 family proteins toward a prosurvival balance. We demonstrate that disruption of downstream survival signaling through antiapoptotic Bcl-2 proteins is implicated in mediating the effects of Rac2 deficiency in MLL-AF9 leukemia. Indeed, overexpression of Bcl-xL is able to rescue the effects of Rac2 deficiency and MLL-AF9 cells are exquisitely sensitive to direct inhibition of Bcl-2 family proteins by the BH3-mimetic, ABT-737. Furthermore, concurrent exposure to NSC23766, a small-molecule inhibitor of Rac activation, increases the apoptotic effect of ABT-737, indicating the Rac/Bcl-2 survival pathway may be targeted synergistically.
Introduction
The pathway to aberrant self-renewal and survival in acute myeloid leukemia (AML) commonly begins with specific chromosomal lesions. In a recent study, rearrangement of the mixed-lineage-leukemia (MLL) gene on chromosome 11q23 was the most prevalent chromosomal abnormality in pediatric AML, constituting 16% of all patients.1 The most common MLL gene rearrangement, seen in 49% of all MLL-positive patients, involved a balanced translocation with the AF9 gene on chromosome 9, t(9;11)(p21-22;q23), producing the fusion protein MLL-AF9 (MA9).1 AML with the MA9 fusion displays a myelomonocytic phenotype and is associated with intermediate prognostic risk. AF9 is one of several MLL fusion partners found to recruit a macromolecular complex involving positive transcription elongation factor B (pTEFb) and the histone methyltransferase DOT1L to the fusion protein with preserved DNA-binding domains at the MLL amino terminus.2,3 This pTEFb/DOT1L complex results in aberrant transcription elongation and histone H3K79 methylation of MLL target genes leading to their overexpression.4-7 Genetic, epigenetic, and signaling changes accumulate leading to leukemic transformation. Using retroviral vectors to express MA9 in hematopoietic stem and progenitor cells (HSC/Ps), we and others have been able to model the initiation and progression of AML in both xenograft and pure murine genetic models.8-12
Rac GTPases have garnered interest as a therapeutic target in hematologic malignancies because of their central role in coordinating diverse cellular functions in response to stimuli within the cell microenvironment.13-15 The Rac family of small Rho GTPases comprises the ubiquitously expressed Rac1 isoform, the hematopoietic specific Rac2, and Rac3, which is primarily expressed in the brain.16 In hematopoietic cells, loss of Rac1 impairs engraftment, homing, localization, and proliferation of HSC/Ps, whereas loss of Rac2 impairs survival and retention of the HSC/P in the bone marrow (BM).17-19 Loss of both Rac1 and Rac2 leads to massive mobilization of HSC/Ps into peripheral circulation, and exaggerates the adhesion, migration, and survival defects seen in HSC/Ps deficient in Rac2 alone.17,18 Rac GTPases have been found to play a role in transformation of HSC/Ps by the p210–BCR-ABL fusion protein.20,21 Development of p210–BCR-ABL chronic myeloid leukemia (CML) was significantly delayed in low-density bone marrow (LDBM) harvested from Rac2 null mice, an effect that was even more pronounced in LDBM with deletion of both Rac1 and Rac2. Treatment with NSC23766, a small molecule that inhibits Rac activation by blocking guanine exchange factor (GEF) binding to all Rac isoforms, also impaired growth of p210–BCR-ABL expressing murine and human cells in vitro and in vivo.20 Absence of Rac2 similarly delayed CML in a knock-in model of p210–BCR-ABL because of exhaustion of the p210–BCR-ABL HSC/P pool from decreased proliferation and survival.22
Recent studies suggest Rac GTPase signaling may also represent a target in AML, particularly in the context of MLL gene rearrangements. Analysis of a pediatric leukemia dataset identified Rac2 among the most highly overexpressed genes discriminating leukemia samples bearing MLL fusion genes irrespective of blast lineage.23 Murine MA9 leukemia cells have increased levels of both total Rac and active, GTP-bound Rac in association with enhanced migration and engraftment potential.11 Similarly, our laboratory found increased levels of Rac1-GTP in a model of AML generated by retroviral transduction of primary human CD34+ cells with an MA9 vector. In addition, we found that human MA9 cells undergo apoptosis in response to Rac inhibition using Rac1-specific shRNA or NSC23766, a small-molecule inhibitor of Rac activation.9 When a panel of human AML cell lines was treated with NSC23766, the ML-2 and THP-1 cell lines harboring MLL rearrangements (MLL-AF6 and MLL-AF9, respectively) had marked apoptosis and cell cycle arrest in comparison to normal human CD34+ cells.24 NSC23766 treatment also inhibited expansion of primary human AML samples, potentially through disruption of stroma cell interactions.25 NSC23766 inhibits both Rac1 and Rac2.20 Thus, the specific contributions of Rac1 and Rac2 to AML development and progression are previously unstudied. In addition, while Rac inhibition induces apoptosis in MA9 cells, the downstream signals mediating that effect have not been elucidated. Rac2 has been shown to positively regulate Bcl-xL expression in normal hematopoietic cells, but it is unknown whether this regulation is relevant and exploitable as a therapeutic target in the context of the leukemia stem cell (LSC).26
Using retroviral expression of MA9 in murine stem and progenitor cells with genetic deletion of Rac1 or Rac2, we show that loss of Rac2 significantly delays initiation of AML whereas latency of MA9 leukemia is unchanged on loss of Rac1. However, lentiviral gene knockdown studies found that both Rac1 and Rac2 are important for growth and survival of the fully transformed MA9 leukemia. Overexpression of downstream survival signals, using the antiapoptotic Bcl-xL protein, rescued MA9 leukemogenesis in Rac2 KO cells and partially rescued the effects of Rac inhibition by NSC23766. We further demonstrate that survival signaling through Rac and Bcl-2 family proteins can be effectively targeted with small-molecule inhibitors alone and in combination in MA9 leukemia.
Methods
Retroviral vectors and constructs
The SFß91 (REW) vector containing an EGFP cassette and MLL-AF9 was previously described (MA9).9 The MSCV-IRES-Venus vector was constructed by inserting Venus into MIEG3 in place of EGFP. The pBabe–Bcl-xL and pBabe control constructs were from Dr Douglas Green. The Bcl-xL cDNA was inserted into MSCV-Venus at EcoR1 sites (Bcl-xL–Venus). Wild-type murine Rac2 cDNA was subcloned into the MSCV-Venus backbone (Rac2WT-Venus). Retroviral supernatant was collected after transfection of these vectors, ecotropic or amphotropic env construct, and M57 gag-pol expression plasmid into Phoenix packaging cells.
Murine MLL-AF9 model
All animal experiments were performed in adherence to protocols approved by the Institutional Animal Care and Use Committee of Cincinnati Children's Hospital Medical Center (CCHMC). The generation of C57Bl/6 Mx1-Cre–transgenic (CreTg+); wild-type (WT/WT), CreTg+;Rac1flox/flox (FL/WT), and CreTg+;Rac2−/− (WT/KO) mice has been described previously.17,18 Harvest, culture, and retroviral transduction of 5-FU treated, LDBM cells was performed as described.20 Transduction efficiency was analyzed using a FACSCanto II flow cytometer (BD Biosciences) and FlowJo Version 9.2 software (TreeStar Inc). Equal numbers of EGFP+ cells were injected via tail vein into lethally-irradiated (700 + 475 cGy) 6- to 8-week-old congenic mice (BoyJ; The Jackson Laboratory). For in vivo deletion of floxed Rac1 sequences (KO/WT), 300 μg polyinosinic:polycytidylic acid (PIPC, Amersham) was administered intraperitoneally every other day for 4 doses. PBS was administered to controls. For rescue experiments, LDBM was harvested from C57Bl/6 Rac2−/− (Rac2 KO) mice, with wild-type C57Bl/6 donors as control. MA9 virus expressing EGFP and Rac2WT or Bcl-xL viruses expressing Venus were added simultaneously. Equal numbers of EGFP+ cells from unsorted cultures were transplanted into lethally-irradiated BoyJ mice. Peripheral blood (PB), bone marrow (BM), and splenocytes from diseased animals were stained with APC- or PE- conjugated antibodies (BD Pharmingen) for murine c-Kit (CD117), Sca-1 (Ly6A/E), Mac-1 (CD11b), Gr-1 (Ly-6G and Ly-6C), B220 (CD45R), and CD3, and analyzed by FACS. AML tumors (1-5 × 106 cells) were injected into sublethally-irradiated secondary recipients (BoyJ).
Human cell lines and MLL-AF9 xenografts
Human umbilical cord blood (UCB) was obtained from the Translational Trials Development and Support Laboratory (TTDSL) at CCHMC in adherence to a protocol approved by the CCHMC IRB. CD34+ cells were selected using immunomagnetic beads (EasySep; StemCell Technologies). MA9 and AML1-ETO (AE) cell lines were generated by retroviral transduction of UCB CD34+ cells and cultured as previously described.9,27 Control UCB CD34+ cells were cultured under identical conditions. The THP-1 and HL-60 cell lines were maintained in RPMI with 10% FBS. Xenografts were established by injecting cultured MA9 cells via tail vein into sublethally-irradiated (280 cGy) 6- to 8-week-old NOD/LtSz-scid-SGM3 (NSS) mice or percutaneously into livers of sublethally-irradiated (100 cGy) newborn NSS pups.28,29 Femoral or tibial aspirates were sampled to measure engraftment.
Lentiviral shRNA-mediated knockdown
Lentiviral vector MISSION pLKO.1-shRNA-puro constructs targeting human Rac2 and murine Rac1 were obtained from Sigma-Aldrich. The puromycin cassette was excised from these vectors with Kpn1/BamH1 and replaced with the Venus insert from the pLKO.1-nontargeting-Venus control vector (gift of Dr Lee Grimes, Cincinnati Childrens Hospital Medical Center). Murine Rac2 shRNA constructs were subcloned into a lentiviral gene ontology vector expressing Venus (LeGO-Venus), with nontargeting sequence from pLKO.1 NT-puro inserted into the LeGO-Venus backbone as control vector.30 Transduction using 100-fold concentrated lentiviral supernatant was performed as previously described.9 Venus+ cells were sorted on day 3-4 after transduction using a FACSAria (BD Biosciences). EGFP and Venus percentage was analyzed every 3-4 days. Annexin V/7-AAD staining followed the manufacturer's protocol (BD Biosciences). Murine MA9 cells (2500-5000) were plated in triplicate in MethoCult GF M3434 (StemCell Technologies) for colony-forming assays. Human MA9 cells were plated at 10 000 cells per plate in triplicate in MethoCult Express (StemCell Technologies). Colonies were counted at days 5-7 for murine and day 14 for human cells.
Immunoblotting
Whole-cell lysates were loaded onto 12% SDS-PAGE gels. After transfer, PVDF membranes were incubated with primary antibodies for Rac1 (Millipore); Rac2 (Novus Bio); pan-Rac and Bcl-xL (BD); Bcl-2 and Bax (Cell Signaling); Mcl-1 (Rockland); and ß-actin (Sigma-Aldrich), followed by HRP-conjugated secondary antibodies (Pierce). Detection was performed using SuperSignal West Pico Chemiluminescent Substrate (Pierce). Band intensity was measured using LabWorks Version 4.5 software (UVP, LLC).
Drug studies
Human MA9 cells were transduced with pBabe or pBabe–Bcl-xL retroviral supernatant and selected with puromycin. Cultures were treated with 0μM or 80μM NSC23766 for 48 hours, then analyzed for apoptosis by annexin V/7-AAD and protein expression by immunoblotting. Human MA9 cell lines, CD34+ UCB and THP-1 cells were plated with titrating doses of ABT-737 (ranging 0μM to 5μM) in triplicate. After 72 hours,10 μL WST-1 cell proliferation assay premix (MK 400; Takara Bio Inc) was added to each well. Plates were read at 450-560 nm to measure optical density (O.D.). Combination of ABT-737 and NSC23766 was tested in 2 MA9 cell lines, with HL-60, 2 AE cell lines, and UCB CD34+ cells as controls. Cells were plated as described, except with the addition of 0 or 20 μM NSC23766 to titrating doses of ABT-737 (ranging 0μM to 1μM). Beginning at 6 weeks after transplantation of MA9 cells into newborn NSS pups, ABT-737 (60-90 mg/kg, IP) was injected once daily for 21 days as previously described.31,32
Statistical analysis
Statistical analysis was performed using unpaired Student t test except for survival curves where log-rank test was used. P value < .05 was considered significant. Drug studies were analyzed by nonlinear regression using GraphPad Prism Version 5.08 software.
Results
Loss of Rac2, but not Rac1, delays leukemia onset in MLL-AF9 expressing cells
We used Mx1-Cre transgenic mice with wild-type Rac1 and Rac2 alleles (WT/WT), a conditional Rac1 allele with wild-type Rac2 (FL/WT), or wild-type Rac1 with a constitutional null Rac2 allele (WT/KO) to evaluate the specific contribution of each isoform to the development of AML in response to MA9 expression.20,22 LDBM was transduced with MA9 retroviral vectors, then transplanted into congenic recipients. Mice receiving FL/WT-MA9 cells were injected with PIPC beginning at day 14 after transplantation to delete Rac1 (KO/WT), with PBS-injected mice serving as control. Mice that received WT/WT (N = 26), FL/WT (no PIPC; N = 5), or KO/WT (N = 17) MA9 expressing cells uniformly developed AML and died at 3-5 months (Figure 1A). AML development was delayed in mice transplanted with Rac2 null (WT/KO; N = 18) cells expressing MA9 (6-10 months; P < .001; Figure 1A). Three mice from this group never developed AML. All 3 groups of mice maintained MA9 EGFP+ cells in PB, thus prolonged latency of AML was not a result of engraftment failure (Figure 1B). All 3 genotypes gave rise to identical end-stage AML with myelomonocytic blast morphology and c-Kit+/Sca-1−Mac-1+/Gr-1+/B220−/CD3− immunophenotype (Figure 1C). The resultant leukemia from each group was able to engraft and kill secondary recipients with a reduced latency of 3-4 weeks (Figure 1D). Expected Rac1 and Rac2 genotypes were confirmed in tumor samples by PCR (Figure 1E). Importantly, FL/WT-MA9 cells were not detected in the primary KO/WT group or in secondary recipients of KO/WT tumors (KO/WT 2°), ruling out the possibility that MA9 tumors developed from cells escaping Rac1 deletion. Loss of Rac1 or Rac2 expression was also demonstrated by immunoblot (Figure 1F). Interestingly, KO/WT tumors displayed increased Rac2 expression suggesting compensation by Rac2 in the Rac1 knockout cells. Thus, Rac2, but not Rac1, plays a critical role in the initiation of MA9-induced AML.
Rac2 is important during development of MA9 leukemia. (A) Survival curve comparing mice transplanted with CreTg+/WT (WT/WT), CreTg+/ Rac1flox/flox (FL/WT), and CreTg+ /Rac2−/− (WT/KO) LDBM cells expressing REW-EGFP-MA9 via retroviral transduction. Rac1 floxed genomic sequences were deleted by treating mice with PIPC (KO/WT). WT/WT and KO/WT mice uniformly developed leukemia and died with median latencies of 3 to 5 months. Recipients of WT/KO LDBM cells expressing MA9 survived significantly longer (P < .001), in some cases > 350 days after transplantation. (B) Percentage of EGFP+ cells in the PB was monitored monthly by FACS analysis beginning 15 days after transplantation. All groups showed sustained engraftment of MA9-expressing cells throughout the study. An abrupt rise in EGFP percentage was uniformly seen at time of death from leukemia in all groups (not plotted). (C) Each genotype gave rise to identical end-stage AML. Peripheral blasts demonstrate myelomonocytic morphology on Wright-Giemsa staining. Scale bars represent 10 μm. EGFP+ cells in BM, spleen, and PB were Gr1+/Mac1+/CD3−/B220−/Sca1−/cKit+. Shown is representative FACS analysis of a WT/WT BM specimen. (D) Survival curve comparing secondary recipients of MA9 leukemia cells from each group showed similar latency. (E) PCR genotyping confirmed deletion of Rac1 or Rac2. Genotyping of sublethally-irradiated secondary recipients of KO/WT MA9 tumors (KO/WT 2°) reveals the Rac1 deletion band in addition to host WT cells, but no residual FL/WT MA9 cells. Each lane represents a different tumor. (F) Knockout of Rac1 or Rac2 was also confirmed by immunoblot. KO/WT tumors demonstrated a compensatory increase in Rac2 expression. Each lane represents a distinct tumor. Images were taken from the same membrane under identical exposure conditions.
Rac2 is important during development of MA9 leukemia. (A) Survival curve comparing mice transplanted with CreTg+/WT (WT/WT), CreTg+/ Rac1flox/flox (FL/WT), and CreTg+ /Rac2−/− (WT/KO) LDBM cells expressing REW-EGFP-MA9 via retroviral transduction. Rac1 floxed genomic sequences were deleted by treating mice with PIPC (KO/WT). WT/WT and KO/WT mice uniformly developed leukemia and died with median latencies of 3 to 5 months. Recipients of WT/KO LDBM cells expressing MA9 survived significantly longer (P < .001), in some cases > 350 days after transplantation. (B) Percentage of EGFP+ cells in the PB was monitored monthly by FACS analysis beginning 15 days after transplantation. All groups showed sustained engraftment of MA9-expressing cells throughout the study. An abrupt rise in EGFP percentage was uniformly seen at time of death from leukemia in all groups (not plotted). (C) Each genotype gave rise to identical end-stage AML. Peripheral blasts demonstrate myelomonocytic morphology on Wright-Giemsa staining. Scale bars represent 10 μm. EGFP+ cells in BM, spleen, and PB were Gr1+/Mac1+/CD3−/B220−/Sca1−/cKit+. Shown is representative FACS analysis of a WT/WT BM specimen. (D) Survival curve comparing secondary recipients of MA9 leukemia cells from each group showed similar latency. (E) PCR genotyping confirmed deletion of Rac1 or Rac2. Genotyping of sublethally-irradiated secondary recipients of KO/WT MA9 tumors (KO/WT 2°) reveals the Rac1 deletion band in addition to host WT cells, but no residual FL/WT MA9 cells. Each lane represents a different tumor. (F) Knockout of Rac1 or Rac2 was also confirmed by immunoblot. KO/WT tumors demonstrated a compensatory increase in Rac2 expression. Each lane represents a distinct tumor. Images were taken from the same membrane under identical exposure conditions.
Knockdown of either Rac isoform impairs survival of fully transformed MLL-AF9 leukemia in vitro
We previously showed that transient knockdown of Rac1 using short hairpin RNA induced apoptosis in human MA9 cells.9 The lack of effect of Rac1 deletion on murine MA9 leukemia development may reflect a difference between signals required in leukemia initiation versus maintenance, or simply suggest a species difference. Lentiviral gene knockdown of Rac1 and Rac2 was carried out in primary wild-type murine MA9 leukemia cells. Two distinct shRNA sequences for each gene were confirmed to efficiently knockdown expression of murine Rac1 (Figure 2A) and Rac2 (Figure 2B). MA9 cells depleted of Rac1 expression were rapidly lost from culture, and this loss correlated with induction of apoptosis (Figure 2C-D). Rac1 knockdown MA9 cells had decreased colony-forming ability in methylcellulose, indicating that the clonogenic leukemic cell is also sensitive to Rac1 depletion (Figure 2E). These findings confirm that fully transformed MA9 leukemia cells are sensitive to Rac1 inhibition regardless of species. To determine the requirement for Rac2 in the maintenance of MA9 leukemia, cultures were serially analyzed by flow cytometry to track cells expressing the Rac2 shRNA. As was seen for Rac1 knockdown, MA9 cells depleted of Rac2 were rapidly lost from culture (Figure 2F) in association with increased apoptosis (Figure 2G). Rac2 deficiency also resulted in decreased colony-forming ability (Figure 2H). Taken together, these results demonstrate that deficiency of either Rac1 or Rac2 in the fully transformed MA9 leukemia impairs in vitro growth and survival of the clonogenic LSC responsible for leukemia maintenance.
Deficiency of Rac1 or Rac2 impairs MA9 leukemia maintenance in vitro. Western blot analysis demonstrated efficiency of lentiviral knockdown of Rac1 (A) and Rac2 (B) in murine LDBM. Band densitometry is normalized to β-actin and NT control. Knockdown of Rac1 (C) or Rac2 (F) in the fully transformed murine MA9 leukemia inhibits in vitro growth as shown by loss of Venus+ cells over time. Venus+ percentage was normalized to analysis day 0 (= day 4 after transduction). Rac1 (D) or Rac2 (G) knockdown induces apoptosis in MA9 cells as shown by annexin V/7-AAD staining. Rac1 (E) or Rac2 (H) knockdown causes loss of colony-forming MA9 cells. All figures are representative of 3-5 independent experiments.
Deficiency of Rac1 or Rac2 impairs MA9 leukemia maintenance in vitro. Western blot analysis demonstrated efficiency of lentiviral knockdown of Rac1 (A) and Rac2 (B) in murine LDBM. Band densitometry is normalized to β-actin and NT control. Knockdown of Rac1 (C) or Rac2 (F) in the fully transformed murine MA9 leukemia inhibits in vitro growth as shown by loss of Venus+ cells over time. Venus+ percentage was normalized to analysis day 0 (= day 4 after transduction). Rac1 (D) or Rac2 (G) knockdown induces apoptosis in MA9 cells as shown by annexin V/7-AAD staining. Rac1 (E) or Rac2 (H) knockdown causes loss of colony-forming MA9 cells. All figures are representative of 3-5 independent experiments.
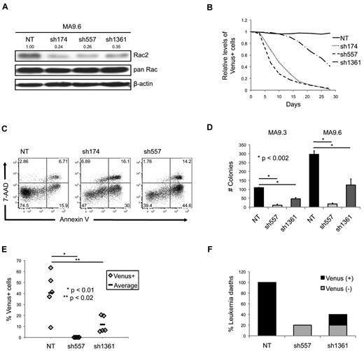
Knockdown of Rac2 impairs human MLL-AF9 leukemia maintenance in vivo
Modeling MA9 leukemia in the human cell system closely mirrors the clinical disease in immunophenotype, transcriptome, and other features that make it an attractive model for testing biologic targets.9 We sought to evaluate whether Rac2 could be targeted in the maintenance of human MA9 leukemia. Three shRNA sequences were confirmed to knockdown Rac2 expression after lentiviral transduction of a human MA9 cell line (Figure 3A). Venus-positive cells expressing the shRNA were sorted and maintained in culture to show that Rac2 deficient cells were lost from culture over time (Figure 3B). Rac2 knockdown induced apoptosis as measured by annexin V/7-AAD staining (Figure 3C). Rac2 knockdown resulted in decreased colony-forming ability of human MA9 cells, indicating impairment of the clonogenic LSC in vitro (Figure 3D). To determine whether Rac2 inhibition would impair the LSC in vivo, MA9 cells were sorted after Rac2 shRNA-Venus lentiviral transduction and transplanted into NSS mice. Mice that received MA9 cells expressing a control nontargeting sequence demonstrated mean engraftment of 40% Venus-positive cells after 16 weeks (Figure 3E). In comparison, recipients of MA9 cells expressing Rac2 shRNA had significantly reduced engraftment. Those in the Rac2 sh557 group, consistently shown to have the most efficient knockdown of Rac2, had the lowest level of engraftment (< 0.1%, P < .01), whereas the Rac2 sh1361 group had an intermediate level of engraftment (∼ 12%, P < .02; Figure 3E). All control mice ultimately died of Venus-positive MA9 leukemia. No Venus-positive leukemia deaths were seen in the Rac2 sh557 group, whereas one Venus-positive leukemia death occurred in the Rac2 sh1361 group (Figure 3F). Strikingly, despite representing < 2% of the postsort injected cell population, Venus-negative MA9 cells were able to engraft and kill one mouse in each Rac2 knockdown group (Figure 3F). Inhibition of Rac2, therefore, impairs survival and maintenance of the MA9 LSC in a xenograft model.
Human MA9 cells depend on Rac2 for growth and survival. (A) Western blot analysis of Rac2 knockdown efficiency using 3 shRNA sequences. Band densitometry is normalized to β-actin and NT control. (B) Cells were sorted for Venus+ cells on day 3 after transduction. Venus+ percentage was normalized to day 0 postsort. Plot is representative of 3 independent experiments using 2 different cell lines. (C) Lentiviral knockdown of Rac2 in MA9 cells induces apoptosis as shown by annexin V/7-AAD staining. Data are representative of 4 independent experiments. (D) Rac2 deficient MA9 cells exhibit decreased colony-forming ability in methylcellulose. Cells (10 000) were plated in triplicate and average colony count is shown from a representative of 4 separate experiments. (E) MA9 cells expressing Rac2 shRNA fail to expand in vivo. After lentiviral transduction, 12 500-20 000 FACS sorted Venus+ cells were injected intravenously into sublethally-irradiated NSS mice. Venus+ cell engraftment was measured by FACS analysis of BM aspirates at week 16. (F) Knockdown of Rac2 prevented leukemia deaths in a xenograft model. All NT control MA9 cell recipients died of Venus+ leukemia, whereas only 1 Venus+ MA9 leukemia death was seen in the knockdown groups. Two mice from the Rac2 knockdown groups died from Venus-negative MA9 AML, despite these cells representing < 2% of transplanted cells.
Human MA9 cells depend on Rac2 for growth and survival. (A) Western blot analysis of Rac2 knockdown efficiency using 3 shRNA sequences. Band densitometry is normalized to β-actin and NT control. (B) Cells were sorted for Venus+ cells on day 3 after transduction. Venus+ percentage was normalized to day 0 postsort. Plot is representative of 3 independent experiments using 2 different cell lines. (C) Lentiviral knockdown of Rac2 in MA9 cells induces apoptosis as shown by annexin V/7-AAD staining. Data are representative of 4 independent experiments. (D) Rac2 deficient MA9 cells exhibit decreased colony-forming ability in methylcellulose. Cells (10 000) were plated in triplicate and average colony count is shown from a representative of 4 separate experiments. (E) MA9 cells expressing Rac2 shRNA fail to expand in vivo. After lentiviral transduction, 12 500-20 000 FACS sorted Venus+ cells were injected intravenously into sublethally-irradiated NSS mice. Venus+ cell engraftment was measured by FACS analysis of BM aspirates at week 16. (F) Knockdown of Rac2 prevented leukemia deaths in a xenograft model. All NT control MA9 cell recipients died of Venus+ leukemia, whereas only 1 Venus+ MA9 leukemia death was seen in the knockdown groups. Two mice from the Rac2 knockdown groups died from Venus-negative MA9 AML, despite these cells representing < 2% of transplanted cells.
The effects of Rac inhibition can be rescued by overexpression of Bcl-xL
Knockdown of Rac2 in MA9 cell lines was associated with decreased expression of Bcl-xL and Bcl-2, while expression of proapoptotic Bax was stable to increased (Figure 4A). Thus, the apoptosis and growth impairment caused by Rac2 deficiency may be because of altered expression of Bcl-2 proteins toward a proapoptotic balance. We asked whether a survival signal, supplied by ectopic expression of Bcl-xL, could rescue the deficiency in AML induction in Rac2 KO cells. LDBM was harvested from WT or Rac2 KO mice and transduced with MA9-EGFP and either an empty vector control (MSCV-Venus), a wild-type Rac2 allele (Rac2WT-Venus), or Bcl-xL (Bcl-xL–Venus). Unsorted cells were transplanted to establish a competitive assay between singly transduced cells expressing MA9 alone and doubly transduced cells coexpressing both MA9 and Rac2WT or Bcl-xL. Mice receiving WT-MA9–empty vector cells (WT Venus) developed leukemia with a median latency of 143 days (Figure 4B-C). Consistent with our previous results, MA9 leukemogenesis was significantly delayed in the Rac2 KO-MA9-empty vector group (KO Venus) with a median latency of 191 days (P < .01; Figure 4B-C). Expression of wild-type Rac2 in the Rac2 KO-MA9 cells (KO Rac2WT) rescued latency of MA9 leukemia, showing kinetics essentially identical to WT cells (median 126.5 days, P = .96) and significantly accelerated compared with KO Venus (P = .02; Figure 4B). In every case, the resultant leukemia in the KO Rac2WT group coexpressed EGFP and Venus indicating a competitive advantage because of Rac2 expression (Figure 4B). Immunoblotting of the resultant AML samples showed lower Bcl-xL and Bcl-2 expression in the Rac2 KO tumors compared with WT tumors, and this deficiency was partially reversed on Rac2 expression in the KO Rac2WT tumors (Figure 4D). Consistent with this finding, the initiation of MA9 leukemia in Rac2 KO cells was also rescued by Bcl-xL overexpression (KO Bcl-xL) with a median latency of 120.5 days (P = .92, compared with WT Venus; P < .02 compared with KO Venus; Figure 4C). All resultant tumors were double positive for EGFP and Venus by FACS, indicating coexpression of MA9 and Bcl-xL (Figure 4C). Overexpression of Rac2 or Bcl-xL had no significant effect on MA9 leukemia formation in WT mice, indicating a specific benefit in the context of Rac2 KO cells (Figure 4B-C). These studies demonstrate that loss of Rac2 can be overcome in the murine MA9 leukemia-initiating cell by expression of a downstream prosurvival Bcl-2–family protein.
Rac2 or Bcl-xL expression rescues the effects of Rac2 deficiency in MA9 cells. (A) Western blot analysis of 2 MA9 cell lines demonstrates variably decreased expression of Bcl-xL, Bcl-2, and Mcl-1 on knockdown of Rac2. Band densitometry was normalized to β-actin and NT control. Wild-type Rac2 (B) or Bcl-xL (C) rescues MA9 leukemogenesis in Rac2 KO cells. LDBM was harvested from Rac2 KO mice with C57/Bl6 mice as wild-type control, then transduced with retroviral vector expressing MA9-EGFP and a second virus expressing empty vector control (Venus), wild-type Rac2 allele (Rac2WT), or Bcl-xL. MA9 leukemia development in both the KO Rac2WT and KO Bcl-xL groups was statistically identical to WT Venus control (P = .96 and P = .92, respectively) and accelerated in comparison to the KO Venus group (P = .02 and P < .02, respectively). FACS analysis of BM specimens from the KO groups demonstrated coexpression of Rac2WT (B) or Bcl-xL (C) and MA9 (x-axis) in all tumors. (D) Western blot analysis of Rac2, Bcl-xL, and Bcl-2 in MA9 tumors from the different groups. Each lane represents a distinct tumor. Band densitometry was normalized to β-actin. (E) Control MA9 cells and those expressing ectopic Bcl-xL were treated with the Rac inhibitor, NSC23766. Significantly fewer annexin V+ cells were seen in MA9 + Bcl-xL lines compared with MA9 + pBabe control lines. The average with SD of 3-5 experiments is shown. (F) Western blot confirmed overexpression of Bcl-xL. NSC23766 treatment decreased Bcl-xL expression in both control pBabe and Bcl-xL transduced MA9 cells, implicating a role for Rac in posttranscriptional regulation of Bcl-xL.
Rac2 or Bcl-xL expression rescues the effects of Rac2 deficiency in MA9 cells. (A) Western blot analysis of 2 MA9 cell lines demonstrates variably decreased expression of Bcl-xL, Bcl-2, and Mcl-1 on knockdown of Rac2. Band densitometry was normalized to β-actin and NT control. Wild-type Rac2 (B) or Bcl-xL (C) rescues MA9 leukemogenesis in Rac2 KO cells. LDBM was harvested from Rac2 KO mice with C57/Bl6 mice as wild-type control, then transduced with retroviral vector expressing MA9-EGFP and a second virus expressing empty vector control (Venus), wild-type Rac2 allele (Rac2WT), or Bcl-xL. MA9 leukemia development in both the KO Rac2WT and KO Bcl-xL groups was statistically identical to WT Venus control (P = .96 and P = .92, respectively) and accelerated in comparison to the KO Venus group (P = .02 and P < .02, respectively). FACS analysis of BM specimens from the KO groups demonstrated coexpression of Rac2WT (B) or Bcl-xL (C) and MA9 (x-axis) in all tumors. (D) Western blot analysis of Rac2, Bcl-xL, and Bcl-2 in MA9 tumors from the different groups. Each lane represents a distinct tumor. Band densitometry was normalized to β-actin. (E) Control MA9 cells and those expressing ectopic Bcl-xL were treated with the Rac inhibitor, NSC23766. Significantly fewer annexin V+ cells were seen in MA9 + Bcl-xL lines compared with MA9 + pBabe control lines. The average with SD of 3-5 experiments is shown. (F) Western blot confirmed overexpression of Bcl-xL. NSC23766 treatment decreased Bcl-xL expression in both control pBabe and Bcl-xL transduced MA9 cells, implicating a role for Rac in posttranscriptional regulation of Bcl-xL.
To determine whether this was also the case in human MA9 cells, we overexpressed Bcl-xL in human MA9 cell clones and tested sensitivity to NSC23766, a small-molecule inhibitor of Rac. We had previously shown that treatment of MA9 cells with NSC23766 induced apoptosis in association with reduced expression of Bcl-xL and possible degradation of Bcl-xL and Bcl-2.9 Significantly fewer apoptotic cells were present in MA9–Bcl-xL cells compared with control MA9-pBabe cells on NSC23766 treatment, demonstrating that excess Bcl-xL expression can partially rescue the phenotype associated with Rac inhibition in human MA9 cells (Figure 4E). Similar to what we previously reported, we observed a significant decrease in Bcl-xL protein expression on Rac inhibition, demonstrating that Bcl-xL is downstream of Rac signaling (Figure 4F). Interestingly, Bcl-xL expression was decreased in both the MA9-pBabe and MA9–Bcl-xL cells treated with NSC23766, implying posttranscriptional regulation of Bcl-xL by Rac GTPases.
The Rac inhibitor NSC23766 cooperates with the Bcl-2 family inhibitor ABT-737 to target MLL-AF9 cells
Survival signaling through Bcl-2 family members has recently been shown to be critical in ALL samples expressing an MLL fusion oncoprotein.33 ABT-737 is a BH3-mimetic that disrupts dimerization of Bcl-2, Bcl-xL, and Bcl-W with Bax and Bak, thus facilitating formation of the Bax/Bak complex that initiates mitochondrial membrane permeabilization and apoptosis.31 We tested 3 different human MA9 cell lines, as well as the THP-1 cell line bearing an MLL-AF9 fusion, and found each to be highly sensitive to ABT-737 by WST-1 assay (Figure 5A). No significant toxicity was observed in control human CD34+ cord blood cells. We have previously demonstrated that MA9 cell lines are differentially sensitive to Rac inhibition using NSC23766.9 To determine whether these 2 compounds could cooperate in targeting MA9 cells, we tested simultaneous treatment with ABT-737 and NSC23766. MA9 cell lines were treated with titrating doses of ABT-737 concurrent with 0 or 20μM NSC23766 (a concentration determined to be subtherapeutic as a single agent; Wei et al9 and B.M. and J.C.M, unpublished data, July 2010). NSC23766 potently cooperated with ABT-737 and resulted in a 2.5- to 9-fold decrease in the IC50, demonstrating that these 2 compounds could be used together at lowered doses to attain an effective therapeutic outcome (Figure 5B-D). In contrast, CD34+ UCB cells showed minimal sensitivity to low-dose NSC23766 and no significant toxicity in response to ABT-737 even in combination with the Rac inhibitor (Figure 5E). In addition, while the HL-60 AML cell line showed slight sensitivity to ABT-737 at the upper end of the dose range, no effect was seen from the addition of NSC23766 (Figure 5F). The compounds had no significant effect on 2 different AML1-ETO cell lines at any tested concentration, further demonstrating the specificity of this treatment for transformed MA9 cells (Figure 5G-H).
MA9 cells are sensitive to cooperative inhibition of Bcl-2 proteins using ABT-737 and Rac proteins using NSC23766. (A) Three distinct MA9 cell lines, as well as the THP-1 cell line bearing an MLL-AF9 fusion, were exposed to serial dilutions of ABT-737, and cell proliferation was measured by WST-1 assay. All MLL lines tested were exquisitely sensitive to ABT-737, while normal human cord blood CD34+ cells showed minimal sensitivity. Representative plot of 3 experiments is shown. Each repeat included a different UCB control. (B-C) The MA9.3 and MA9.6 cell lines were exposed to serial dilutions of ABT-737 in the absence or presence of a subtherapeutic dose of NSC23766. (D) Combination treatment resulted in a 2.5- to 9-fold reduction in the IC50 of ABT-737. (E-F) While UCB CD34+ cells showed slight sensitivity to NSC23766, and HL-60 showed slight sensitivity to ABT-737, neither showed an effect from combined treatment. (G-H) Two independent AE cell lines were insensitive to all tested doses of these 2 compounds. Representative plots of 3-6 experiments are shown.
MA9 cells are sensitive to cooperative inhibition of Bcl-2 proteins using ABT-737 and Rac proteins using NSC23766. (A) Three distinct MA9 cell lines, as well as the THP-1 cell line bearing an MLL-AF9 fusion, were exposed to serial dilutions of ABT-737, and cell proliferation was measured by WST-1 assay. All MLL lines tested were exquisitely sensitive to ABT-737, while normal human cord blood CD34+ cells showed minimal sensitivity. Representative plot of 3 experiments is shown. Each repeat included a different UCB control. (B-C) The MA9.3 and MA9.6 cell lines were exposed to serial dilutions of ABT-737 in the absence or presence of a subtherapeutic dose of NSC23766. (D) Combination treatment resulted in a 2.5- to 9-fold reduction in the IC50 of ABT-737. (E-F) While UCB CD34+ cells showed slight sensitivity to NSC23766, and HL-60 showed slight sensitivity to ABT-737, neither showed an effect from combined treatment. (G-H) Two independent AE cell lines were insensitive to all tested doses of these 2 compounds. Representative plots of 3-6 experiments are shown.
To determine whether inhibition of survival signaling through Bcl-2 family members was effective on leukemia initiating cells in vivo, we established human xenografts in immunodeficient mice and tested response to ABT-737. ABT-737 also dramatically reduced leukemia burden in the MA9 xenograft model, indicating that this signaling pathway may represent a good therapeutic target for tumors expressing the MLL-AF9 oncogene (Figure 6).
MA9 leukemogenesis in vivo is sensitive to inhibition of Bcl-2 proteins. MA9 leukemia burden was dramatically reduced in xenografted NSS mice treated with ABT-737 (N = 5) versus vehicle control (N = 4; P < .005). Bone marrow was sampled at day 0, day 10, and end of treatment (day 22) and engraftment measured by FACS.
MA9 leukemogenesis in vivo is sensitive to inhibition of Bcl-2 proteins. MA9 leukemia burden was dramatically reduced in xenografted NSS mice treated with ABT-737 (N = 5) versus vehicle control (N = 4; P < .005). Bone marrow was sampled at day 0, day 10, and end of treatment (day 22) and engraftment measured by FACS.
Discussion
We have shown that loss of Rac2 significantly delays the initiation of MA9 leukemia whereas loss of Rac1 has no effect on AML latency. In contrast, knockdown of either Rac1 or Rac2 in mouse or human MA9 AML significantly impairs the fitness of the clonogenic leukemia cell, partly through induction of apoptosis. These data imply that Rac signaling is essential for the maintenance of the functional MA9 leukemia stem cell, and that Rac2 is the more important Rac family member during the initiation of MA9 leukemia. We also showed that prosurvival Bcl-2 family proteins, including Bcl-2 and Bcl-xL, are essential downstream Rac targets and that survival signaling through ectopic Bcl-xL expression rescues the leukemia defect in the Rac2 KO cell. Finally, we demonstrate that MA9 leukemia cells can be effectively targeted with small-molecule inhibitors of Rac and Bcl-2 family members, alone and in combination.
The delay in MA9 leukemogenesis in Rac2 deficient HSC/Ps indicates a specific role for Rac2 in the transformation process. Studies of normal HSC/Ps show that Rac1 is essential for homing to the BM niche, but postengraftment deletion of Rac1 does not impair hematopoiesis.18 Similarly, our studies show that Rac1 is dispensable for the development of AML once the MA9-expressing HSC/P has established residence in the BM. The different outcomes for Rac1 versus Rac2 deficiency may partly reflect the relative expression levels of Rac isoforms in hematopoietic cells. Rac2 constitutes > 96% of total Rac protein in human neutrophils, suggesting that Rac2 is the dominant isoform in the myeloid lineage.34 It is possible that Rac2 is able to compensate for loss of Rac1 in the transformation of the MA9 expressing HSC/P, whereas Rac1 is less able to substitute for Rac2 during the transformation process, similar to studies showing that retrovirus-mediated expression of Rac1 is unable to rescue the apoptotic phenotype in Rac2−/− HSC/Ps.17 In contrast, the fully transformed MA9 cells become addicted to the Rac signaling pathway and inhibition of either Rac1 or Rac2 is able to perturb the survival signaling necessary for leukemia maintenance. Related to our findings in acute leukemia, Rac2 deficiency has recently been shown to be critical in an inducible model of CML. These studies revealed a dependence on Rac2 signaling for survival and long-term engraftment of the p210–BCR-ABL–expressing HSC/P.22 No defect was seen in homing, adhesion, or migration, but rather reduced proliferation relative to control HSC/Ps and increased apoptosis was shown to lead to exhaustion of the p210-BCR-ABL HSC/P pool. Earlier work had also shown a primary role for Rac2 in a retroviral CML model.20 These studies in conjunction with our present findings clearly indicate the importance of the Rac signaling pathway in both chronic and acute forms of myeloid leukemia and highlight survival signaling as one important mechanistic contribution of these signals.
The proper regulation of Rac activity is critical for balancing survival and apoptotic pathways. Rac2 is associated with survival signaling in normal hematopoietic cells, specifically leading to increased expression of prosurvival Bcl-xL and decreased levels of the proapoptotic Bad protein.26 Rac1 was recently found to directly bind Bcl-2 in a manner dependent on its BH3 domain, and disruption of this interaction by Rac inhibition or competitive binding using BH3 mimetics or synthetic peptides neutralized the antiapoptotic activity of Bcl-2.35 Rac1 has also been associated with regulation of Bcl-2 in T lymphocytes, where expression of a dominant-negative Rac1 mutant resulted in decreased Bcl-2 levels and exaggerated TCR-induced apoptosis.36 Constitutive activation of Rac in primary HSC/Ps also induces apoptosis, similar to what is seen with Rac deficiency.37 This effect of hyperactivated Rac signaling can be overcome by increased expression of Bcl-2 and Bcl-xL, such as occurs on loss of p53.37 Interestingly, MLL-AF9 is among the MLL fusion proteins found to significantly down-regulate the transcriptional activity of p53.38 We have confirmed that p53 signaling is muted in MA9 cells (F.-S.C. and J.C.M., unpublished observations, January 2009). Thus, the positive regulation of Bcl-2 and Bcl-xL by Rac activation as well as p53 loss may be critical for maintaining a prosurvival balance in MA9 cells, making these cells particularly vulnerable to inhibition of Bcl-2 family proteins. Indeed, we find that MA9 cells are highly sensitive to direct inhibition of Bcl-2 proteins using the BH3-mimetic ABT-737, suggesting that MA9 cells become addicted to survival signaling through Bcl-2 family members.
Preclinical studies of ABT-737 have shown promise in acute lymphoblastic leukemia (ALL) harboring MLL rearrangements, and some limited studies using AML cell lines and primary AML patient samples have demonstrated variable responses to Bcl-2 antagonists.32,33,39 ABT-737 works synergistically with cytarabine and doxorubicin, and was also found to inhibit the clonogenic progenitors of CD34+38−123+ stem cells within primary AML samples.32 ABT-737 also inhibits in vivo progression of a conditional leukemia model driven by Raf-transformed myeloid cells as well as a KG-1 xenograft.32 These data point to a central role of Bcl-2 family members in leukemia and the potential for targeting this signaling pathway. However, it will be important to identify cooperating agents that facilitate effective dosing of BH3 mimetics and spare toxicities, such as the dose-dependent thrombocytopenia seen with ABT-737 treatment.40,41 Our data indicate that the Rac family of proteins, which regulate Bcl-2 family signaling, could be one such cooperating target.
The mechanism of Rac activation in AML in general and in MLL-fusion leukemia in particular is currently unknown. MLL rearrangements have long been associated with activation of FLT3 signaling in both ALL and AML, through receptor overexpression as well as specific mutation.42,43 Coexpression of FLT3 and MA9 accelerated the progression of AML in a murine model.44 Stemming from these observations, studies of FLT3 inhibition in MLL leukemia have been undertaken. Using PKC412, an inhibitor of both wild-type and mutant FLT3 (as well as other tyrosine kinases), FLT3 inhibition was found to induce apoptosis and inhibit proliferation of lymphoblastic cell lines bearing the MLL-AF4 fusion and FLT3/ITD or FLT3 amplification (MV4-11 and SEMK2-M1, respectively).42,44 In our model system using MA9 expression in human CD34+ cells, we have found a particular dependence of these leukemia cells on FLT3L.9 Intriguingly, FLT3/ITD signaling is associated with increased ROS production in AML cell lines in a Rac1 dependent manner.45 FLT3 inhibition led to a decrease in Rac1 activity, and inhibition of Rac using NSC23766 significantly reduced ROS levels in murine 32D cell lines transfected with FLT3/ITD as well as in the human AML cell lines MOLM-14 (MLL-AF9) and MV4-11 (MLL-AF4) bearing FLT3/ITD mutations.45 Increased levels of activated Rac bound to pSTAT5 were found in 32D/ITD cells, suggesting that FLT3 signaling through Rac and STAT5 is an important pathway for producing ROS. Interestingly, Rac activation is required for STAT nuclear translocation.46 How these interactions may impact on Rac/Bcl-2 survival signaling in MLL-fusion leukemia and whether they may be cooperatively targeted is presently unknown and is a topic for future studies.
Nearly half of all children with AML will succumb to refractory or relapsed disease, despite treatment regimens that approach maximum tolerated doses, highlighting the need for improved targeted approaches.47,48 The goal of targeted therapy is to overcome self-renewal and survival advantages acquired by the LSC responsible for the initiation and progression of disease, while limiting toxicity to normal tissues. The development of novel targeted therapies is guided by insights into the signaling pathways that confer these advantages to the LSC. Targeted therapies are more likely to succeed when used in combination to overcome the redundancy and multifunctionality inherent in many biologic systems. Potential benefits of combination therapy include reducing the frequency of acquired resistance, lowering effective drug doses to limit nonoverlapping toxicity, and producing additive or synergistic effects to increase efficacy.49 Our data indicate that inhibitors targeting Rac and Bcl-2 family proteins have potent anti-leukemia effects on MA9-expressing cells while these compounds spare the normal stem and progenitor cells at the doses used in these studies. These studies highlight the importance of developing clinically applicable Rac inhibitors and testing their use in combination with Bcl-2 antagonists.
The publication costs of this article were defrayed in part by page charge payment. Therefore, and solely to indicate this fact, this article is hereby marked “advertisement” in accordance with 18 USC section 1734.
Acknowledgments
The authors thank the CCHMC Comprehensive Mouse and Cancer Core for help with animal experiments; the CCHMC Research Flow Cytometry Core for assistance with cell sorting; the CCHMC TTDSL for UCB; Abbott Pharmaceuticals for ABT-737; and Mick Milsom for the murine Rac2 shRNA LeGO vectors.
B.M. is a Fellow of the Pediatric Scientist Development Program (PSDP). J.C.M. is a Leukemia & Lymphoma Society Scholar. This work was supported by National Institutes of Health/NICHD grant K12-HD000850 (B.M.), a Cancer Free Kids award (B.M.), ASH Scholar Award (J.W.), National Institutes of Health grants K08-CA12291 (A.R.K.), DK62757 (D.A.W.), and CA140518 (J.C.M.), United States Public Health Service grant MO1 RR 08 084, General Clinical Research Centers Program, National Center for Research Resources, National Institutes of Health, a Center of Excellence in Molecular Hematology P30 award (DK090971), and Gabrielle's Angel Foundation for Cancer Research (J.C.M.).
National Institutes of Health
Authorship
Contribution: B.M., J.W., and M.S. designed experiments, performed the research, and participated in data analysis and manuscript preparation; M.W. performed experiments and assisted in manuscript preparation; F-S.C., A.G., C.E.H., and A.R.K. participated in the design and performance of some experiments; Y.Z. and D.A.W. contributed reagents and provided critical review of research design and analysis; and J.C.M. was responsible for the overall design of the study, analysis of data, and manuscript preparation.
Conflict-of-interest disclosure: The authors declare no competing financial interests.
The current affiliation for J.W. is R&D Systems Inc, Minneapolis, MN.
Correspondence: James C. Mulloy, PhD, Cincinnati Children's Hospital Medical Center, Cancer and Blood Diseases Institute, 3333 Burnet Ave, Cincinnati, OH 45229; e-mail: james.mulloy@cchmc.org.






This feature is available to Subscribers Only
Sign In or Create an Account Close Modal