Key Points
A negative PaGIA test in a patient with low/intermediate 4Ts score excludes HIT with a high level of confidence.
A low 4Ts score was insufficient to exclude HIT in some cases because the posttest probability of HIT with a positive PaGIA was moderate.
Abstract
Rapid exclusion of heparin-induced thrombocytopenia (HIT) is needed to determine which patients can continue to receive heparin. In this prospective management study, 526 participants had a 4Ts score, rapid particle gel immunoassay (platelet factor 4/heparin [PF4/H]-PaGIA), and serotonin-release assay (SRA) performed. While awaiting SRA results, participants with a low 4Ts score (irrespective of PF4/H-PaGIA result) or intermediate 4Ts score plus a negative PF4/H-PaGIA result received prophylactic doses of danaparoid or fondaparinux; all others received therapeutic doses of nonheparin anticoagulants. The primary outcome was the frequency of management failures defined as HIT-positive participants with a low 4Ts score (irrespective of PF4/H-PaGIA result) or intermediate 4Ts score plus negative PF4/H-PaGIA result. Six participants (1.1%; 95% confidence interval [CI], 0.2-2.1%) were management failures. A negative PF4/H-PaGIA result reduced the pretest probability of HIT from 1.9% to 0% (95% CI, 0-1.3%), 6.7% to 0% (95% CI, 0-2.7%), and 36.6% to 0% (95% CI, 0-14.3%) in the low, intermediate, and high score groups, respectively. A positive PF4/H-PaGIA result increased the probability of HIT in the low score group to 15.4% (95% CI, 5.9-30.5). Thus, a low or intermediate 4Ts score plus negative PaGIA result excluded HIT, whereas any other combination of results justified the use of alternative anticoagulants until HIT could be excluded. This trial was registered at www.clinicaltrials.gov as #NCT00489437.
Introduction
Heparin-induced thrombocytopenia (HIT) is an adverse drug reaction caused by immunoglobulin (Ig)G platelet-activating antibodies that bind to platelet factor 4/heparin (PF4/H) complexes on the surface of platelets.1,2 The resulting thrombin generation causes thrombocytopenia and can lead to devastating venous and arterial thromboembolic complications.1-3 Although a significant proportion of patients exposed to heparin will develop anti-PF4/heparin antibodies (eg, as high as 70% of patients who receive heparin during cardiac surgery),4 a much smaller fraction will develop clinical features of HIT (eg, 1-2% of cardiac surgery patients). The distinction between patients who have HIT and patients who have thrombocytopenia from other causes is important because patients with HIT should receive nonheparin anticoagulants to prevent thrombotic complication, whereas it would be preferable to avoid anticoagulant therapy in patients with thrombocytopenia caused by other reasons, if anticoagulant therapy is not otherwise indicated.
Functional assays for HIT (eg, platelet serotonin-release assay [SRA]; heparin-induced platelet activation assay [HIPA]) are considered the reference standard tests for diagnosis of HIT because they detect platelet-activating antibodies, but they are technically difficult to perform, and blood specimens must be sent to a reference laboratory. In contrast, the PF4/H-PaGIA is a rapid particle gel immunoassay (ie, gel centrifugation assay that shows a band of agglutinated polymer beads if anti-PF4/heparin antibodies are present in the patient’s serum)5 that can be performed by most laboratories within an hour. The primary disadvantage of HIT immunoassays is low specificity compared with the functional assays.6 When used as stand-alone tests, these assays tend to overdiagnose HIT, sometimes as often as 50% of the time, which leads to inappropriate withdrawal of heparin and initiation of nonheparin anticoagulants.4
By combining the clinical likelihood of HIT with a PF4/H-PaGIA result, it should be possible to stratify patients with suspected HIT into risk groups. This would allow patients who are in the lower-risk group to continue heparin without need for further testing, whereas other patients would receive protective nonheparin anticoagulant therapy while awaiting the result of further testing to confirm or rule out HIT.
Patients and methods
Participants
This was a single-group prospective cohort trial that enrolled consecutive patients presenting to 4 Canadian hospitals in Hamilton, ON, Canada with suspected HIT between January 2008 and February 2013. Eligible participants were identified when a request for HIT testing was received by a central laboratory. Participants provided written informed consent to include their diagnostic testing results and to have their management guided by study recommendations. The study was approved by the institutional review board at each participating center.
Procedures
For each participant, a physician completed a standardized 4Ts score sheet,7,8 and blood was drawn for HIT antibody testing with PF4/H-PaGIA, SRA, and an in-house IgG anti-PF4/H enzyme immunoassay (EIA).4,5 Recommendations for patient management while awaiting the result of the SRA were based on a combination of the 4Ts score and the PF4/H-PaGIA result (Table 1).
Recommendations for management of participants according to 4Ts score and PF4/H-PaGIA result
| 4Ts score . | PF4/H-PaGIA result . | Management recommendations . |
|---|---|---|
| Low | Negative | Danaparoid 750 units subcut twice daily or Fondaparinux 2.5 mg subcut od* |
| Low Intermediate | Positive Negative | Bilateral leg US recommended: |
| If US negative: same treatment as for low/negative | ||
| If US positive†: therapeutic dose nonheparin anticoagulants | ||
| Intermediate High | Positive Negative or Positive | Therapeutic dose nonheparin anticoagulants |
| 4Ts score . | PF4/H-PaGIA result . | Management recommendations . |
|---|---|---|
| Low | Negative | Danaparoid 750 units subcut twice daily or Fondaparinux 2.5 mg subcut od* |
| Low Intermediate | Positive Negative | Bilateral leg US recommended: |
| If US negative: same treatment as for low/negative | ||
| If US positive†: therapeutic dose nonheparin anticoagulants | ||
| Intermediate High | Positive Negative or Positive | Therapeutic dose nonheparin anticoagulants |
subcut, subcutaneously; US, ultrasound.
Unless participant required therapeutic dose anticoagulants for other reasons or physician preferred to continue heparin/LMWH.
Presence of DVT on screening ultrasound increased the likelihood of HIT, which justified managing the participants as if they were high risk.
Participants with a low 4Ts score (0-3), irrespective of PF4/H-PaGIA result, and participants with an intermediate 4Ts score (4 or 5) and negative PF4/H-PaGIA result were to receive danaparoid 750 units subcutaneously twice daily, unless they had an alternative indication for therapeutic anticoagulation or the treating physician chose to continue heparin/low-molecular-weight heparin (LMWH). Because of a worldwide shortage of danaparoid during the study period, fondaparinux 2.5 mg subcutaneously once daily was accepted as a substitute. Therapeutic-dose nonheparin anticoagulation was recommended for participants with an intermediate 4Ts score and positive PF4/H-PaGIA result and for all participants with a high 4Ts score (6-8), irrespective of the PF4/H-PaGIA result. Performance of baseline bilateral leg ultrasonography at study entry was encouraged for all participants who were low 4Ts score/positive PF4/H-PaGIA and intermediate 4Ts score/negative PF4/H-PaGIA. The presence of deep vein thrombosis (DVT) on screening ultrasound increased the likelihood of HIT, which justified managing these participants as if they were high risk. Management of participants after the SRA result was available was at the discretion of the treating physician.
Laboratory testing for HIT antibodies
All assays were performed in a central laboratory by technologists blinded to the participants’ 4Ts scores. The PF4/H-PaGIA was performed by Transfusion Medicine technologists within 24 hours of receipt of patient consent, and the results were reported only after the 4Ts score was completed by the physician. The SRA and EIA were performed twice weekly by Platelet Immunology technologists blinded to the PF4/H-PaGIA result and 4Ts score.
The PF4/H-PaGIA was performed per the manufacturer’s instructions (Bio-Rad Laboratories, Hercules, CA). Ten microliters fresh serum and 50 µL red-dyed polymer particles were placed in the reaction chamber of an ID card. After a 5-minute incubation at room temperature, the ID card was centrifuged for 10 minutes. A positive result was defined as agglutination of the particles at the top of the gel chamber. Samples with no clear agglutinate, which failed to show full sedimentation of the particles, were defined as indeterminate. Because of a worldwide shortage of this assay during the study, 82 study participants were managed according to their 4Ts score alone, and frozen serum samples were processed retrospectively. To confirm agreement between test results on fresh and frozen blood samples, both types of samples were tested with PF4/H-PaGIA for 14 participants.9
The SRA was performed as previously described.10 A HIT-positive result was defined as >50% serotonin release (mean) at 3 reaction conditions (0.1 U/mL heparin; 0.3 U/mL heparin; and 0.1 U/mL enoxaparin), as well as inhibition (<20% release or >50% inhibition) at 100 U/mL heparin and in the presence of Fc receptor-blocking monoclonal antibody and a positive in-house IgG EIA (>0.70 optical density [OD]).11 Patients with indeterminate SRA results after repeated testing with another heat-inactivated aliquot were classified as HIT positive, if the in-house IgG EIA was >1.00 OD.
Outcome measures
The primary outcome was the frequency of management failures defined as HIT-positive participants (determined by the SRA) who had one of the following combinations of results: (1) low 4Ts score and negative PF4/H-PaGIA result; (2) low 4Ts score and positive PF4/H-PaGIA result; or (3) intermediate 4Ts score and negative PF4/H-PaGIA result.
Secondary outcomes included the positive predictive value (PPV) and negative predictive value (NPV) of the 4Ts score and PF4/H-PaGIA results, separately, and the frequency of HIT according to 4Ts score, patient type, and heparin exposure. The incidence of new symptomatic thromboembolic events, major bleeding events, and death according to 4Ts score category at 30 days were also recorded. Patients were contacted by telephone at or after study day 30, and local electronic records were reviewed. Source data verification was not obtained for thrombosis or bleeding events that occurred outside of local hospitals.
To test agreement on the 4Ts score between experts (hematologist or thrombosis physician) and nonexperts (all others), 2 independently completed score cards were collected for participants who had both types of physicians involved in their care. When >1 4Ts score card was available, the 4Ts score from the expert was used to guide management recommendations.
Statistical analysis
Based on the literature, the estimated frequency of management failures was 2%.12-14 It was determined that 484 participants with suspected HIT and a low or intermediate 4Ts score would provide 80% power to detect a frequency of 2% of management failures with a 1-sided α of 0.05. The acceptable upper limit of the 95% confidence interval (CI) for the frequency of management failures determined a priori by expert consensus was 4%. Approximately 90% of participants were anticipated to have a low or intermediate 4Ts score, therefore the number of participants required for the study was 538.
Proportions and 95% CIs were reported for binary outcomes. Sensitivity, specificity, NPV, and PPV of the 4Ts score and PF4/H-PaGIA result were calculated from contingency tables. Interobserver agreement on the 4Ts score was evaluated using the Cohen κ.15 Data analyses were performed using SAS 9.3.
A data safety monitoring committee performed a planned unblinded interim analysis after enrollment of 286 participants to ensure the upper limit of the 95% CI for the proportion of management failures that did not exceed 4%. At the end of the study, the medical records and laboratory files of the participants categorized as management failures were independently reviewed by 2 investigators (L-.A.L. and T.E.W.) to achieve consensus on potential explanations for failure of the management strategy. Reasons for management failure were categorized as follows: (1) incorrect 4Ts score (clinical records indicated obvious features that should have led to a higher 4Ts score, eg, thrombosis given 0 instead of 2); (2) correct 4Ts score with mitigating features (clinical factors that made scoring difficult or problematic, eg, outpatient status with few available platelet counts); (3) incorrect final laboratory report (eg, inconsistent SRA result or incorrect interpretation of complex reaction pattern); or (4) other.
All authors had access to primary clinical trial data.
Results
A total of 538 participants were enrolled in the study. Eleven participants with ≥1 missing diagnostic test result and 1 participant who was enrolled in the study after the SRA result was already known were excluded from analysis of the primary outcome (Figure 1). A total of 526 participants with a mean age 66.5 years (standard deviation, 15.4 years) were analyzed. Characteristics of the study population are presented in Table 2.
Characteristics of study participants
| Characteristic . | All participants . | HIT-positive participants . |
|---|---|---|
| Number of participants, n | 526 | 32 |
| Age, years (SD) | 66.5 (15.4) | 68.6 (12.9) |
| Sex, M/F | 271/256 | 15/17 |
| Heparin exposure, n (%) | ||
| UFH | 330 (63) | 18 (56) |
| LMWH | 81 (15) | 3 (9) |
| Both | 105 (20) | 11 (34) |
| Unclear | 10 (2) | 0 |
| Patient type,*n (%) | ||
| Cardiovascular surgery | 121 (23) | 11 (32) |
| Noncardiovascular surgery | 121 (23) | 7 (20) |
| Medicine | 253 (48) | 4 (12) |
| Oncology | 69 (13) | 5 (16) |
| Critical care (ICU/CCU) | 269 (51) | 5 (16) |
| Indication for anticoagulation,*n (%) | ||
| Treatment of VTE | 114 (22) | 5 (16) |
| Cardiac valve/vascular surgery | 39 (7) | 10 (29) |
| Treatment of ischemic heart disease | 43 (8) | 0 |
| Stroke prevention in context of atrial fibrillation | 55 (10) | 0 |
| Thromboprophylaxis | 276 (52) | 17 (53) |
| Characteristic . | All participants . | HIT-positive participants . |
|---|---|---|
| Number of participants, n | 526 | 32 |
| Age, years (SD) | 66.5 (15.4) | 68.6 (12.9) |
| Sex, M/F | 271/256 | 15/17 |
| Heparin exposure, n (%) | ||
| UFH | 330 (63) | 18 (56) |
| LMWH | 81 (15) | 3 (9) |
| Both | 105 (20) | 11 (34) |
| Unclear | 10 (2) | 0 |
| Patient type,*n (%) | ||
| Cardiovascular surgery | 121 (23) | 11 (32) |
| Noncardiovascular surgery | 121 (23) | 7 (20) |
| Medicine | 253 (48) | 4 (12) |
| Oncology | 69 (13) | 5 (16) |
| Critical care (ICU/CCU) | 269 (51) | 5 (16) |
| Indication for anticoagulation,*n (%) | ||
| Treatment of VTE | 114 (22) | 5 (16) |
| Cardiac valve/vascular surgery | 39 (7) | 10 (29) |
| Treatment of ischemic heart disease | 43 (8) | 0 |
| Stroke prevention in context of atrial fibrillation | 55 (10) | 0 |
| Thromboprophylaxis | 276 (52) | 17 (53) |
CCU, cardiac care unit; ICU, intensive care unit; SD, standard deviation; UFH, unfractionated heparin; VTE, venous thromboembolism.
Categories not mutually exclusive.
HIT-positive participants
The prevalence of HIT-positive participants (based on a positive SRA) was 6.1% (32 of 526). Two participants initially reported by the laboratory as HIT positive were reclassified as HIT negative after consensus review found that 1 sample was not inhibited by high heparin and the other had an atypical SRA reaction pattern with weak EIA. The mean SRA release was 88% (range, 59-100%), with a mean EIA of 2.38 OD (range, 1.18-2.98 OD; Table 3). All of the patients who met the percent serotonin-release criteria for a positive SRA also tested positive in the EIA. The frequency of SRA-positive results observed in Hamilton (not just those enrolled in the study) during the time frame of the study was 6.0%, indicating that the study population was representative of the general patient population.
Characteristics, clinical management, and outcome of HIT positive participants
| Age/sex . | Patient type . | HITT . | 4Ts score . | PF4/H-PaGIA result . | Mean SRA (%) . | EIA (OD) . | Anticoagulant before SRA result . | Anticoagulant after SRA result . | Clinical outcome (at day 30) . | ||
|---|---|---|---|---|---|---|---|---|---|---|---|
| TE . | Bleed . | Death . | |||||||||
| 89 F | Ortho | No | 4 | POS | 95 | 2.67 | Fonda proph | Fonda FD | N | N | N |
| 79 F | Oncology | PE | 7 | POS | 100 | 2.80 | Fonda FD | Fonda FD | N | N | N |
| 67 F | Ortho | PE | 5 | POS | 94 | 2.75 | Fonda FD | Fonda FD | N | N | N |
| 79 F | ICU | DVT | 7 | POS* | 91 | 2.74 | None | None | N | N | N |
| 29 M | Medicine | DVT/PE | 6 | POS | 66 | 2.76 | Fonda FD | Fonda FD | N | N | N |
| 83 F | Ortho | No | 6 | POS | 98 | 1.18 | Fonda proph | Fonda proph | N | N | N |
| 51 M | Ortho | DVT/PE | 6 | POS | 96 | 2.98 | Fonda FD | Fonda FD | N | Y | N |
| 66 F | Oncology | PE | 7 | POS | 96 | 2.37 | Argatroban | Argatroban | N | N | N |
| 79 F | Oncology | PE | 8 | POS | 100 | 1.72 | Fonda FD | Fonda FD | N | N | N |
| 88 M | Ortho | PE | 6 | POS* | 89 | 1.39 | Fonda FD | Fonda FD | N | N | N |
| 53 F | CVS | No | 7 | POS* | 94 | 2.82 | Fonda FD | Fonda FD | N | N | N |
| 62 F | CVS | CVA | 8 | POS | 59 | 1.62 | Fonda FD | Fonda FD | N | N | N |
| 80 F | CVS | No | 5 | POS | 88 | 3.03 | Fonda FD | Fonda FD | N | N | N |
| 81 F | CVS | No | 7 | POS | 81 | 2.60 | None | Fonda FD | N | N | N |
| 66 M | CVS | DVT/PE | 4 | POS | 96 | 2.82 | Fonda FD | Fonda FD | N | N | N |
| 58 F | CVS | No | 6 | POS | 93 | 2.09 | Fonda FD | Fonda FD | N | N | N |
| 62 M | CVS | DVT | 7 | POS | 77 | 2.52 | Fonda FD | Fonda FD | N | N | N |
| 68 M | CVS | No | 6 | POS | 92 | 2.58 | None | None | N | Y | Y |
| 68 M | CCU | DVT | 4 | POS | 94 | 2.45 | Argatroban | Argatroban | N | N | Y |
| 72 F | Medicine | Arterial | 5 | POS | 94 | 2.43 | Fonda FD | Fonda FD | DVT† | N | N |
| 72 M | ICU | No | 5 | POS | 93 | 1.30 | None | Fonda proph | DVT | Y | N |
| 62 F | Medicine | No | 5 | POS | 70 | 2.09 | None | Fonda proph | N | N | N |
| 71 F | Medicine | No | 5 | POS | 77 | 1.98 | Fonda FD | Fonda FD | N | Y | N |
| 82 F | Medicine | No | 6 | POS | 96 | 2.73 | Fonda proph | Fonda FD | N | N | N |
| 79 M | Ortho | No | 5 | POS | 98 | 2.90 | Fonda proph | Fonda FD | N | Y | N |
| 65 F | CCU | MI | 5 | POS | 96 | 2.78 | None | None | N | N | N |
| Management failures . | |||||||||||
| 70 M | Oncology | No | 3 | POS | 96 | 1.87 | Fonda FD | Fonda FD | N | N | N |
| 46 M | Oncology | DVT | 3 | POS | 90 | 1.92 | Fonda FD | Fonda FD | N | N | N |
| 73 M | CVS | No | 2 | POS* | 66 | 2.60 | Fonda FD | Fonda FD | N | N | N |
| 81 M | CVS | HD lines | 0 | POS | 59 | 2.10 | Fonda proph | Fonda FD | DVT | Y | N |
| 77 M | CVS | No | 2 | POS | 92 | 2.82 | None | Dana FD | N | N | N |
| 53 M | Gen Surg | DVT | 3 | POS | 99 | 2.81 | Fonda proph | Argatroban | PE | N | N |
| Age/sex . | Patient type . | HITT . | 4Ts score . | PF4/H-PaGIA result . | Mean SRA (%) . | EIA (OD) . | Anticoagulant before SRA result . | Anticoagulant after SRA result . | Clinical outcome (at day 30) . | ||
|---|---|---|---|---|---|---|---|---|---|---|---|
| TE . | Bleed . | Death . | |||||||||
| 89 F | Ortho | No | 4 | POS | 95 | 2.67 | Fonda proph | Fonda FD | N | N | N |
| 79 F | Oncology | PE | 7 | POS | 100 | 2.80 | Fonda FD | Fonda FD | N | N | N |
| 67 F | Ortho | PE | 5 | POS | 94 | 2.75 | Fonda FD | Fonda FD | N | N | N |
| 79 F | ICU | DVT | 7 | POS* | 91 | 2.74 | None | None | N | N | N |
| 29 M | Medicine | DVT/PE | 6 | POS | 66 | 2.76 | Fonda FD | Fonda FD | N | N | N |
| 83 F | Ortho | No | 6 | POS | 98 | 1.18 | Fonda proph | Fonda proph | N | N | N |
| 51 M | Ortho | DVT/PE | 6 | POS | 96 | 2.98 | Fonda FD | Fonda FD | N | Y | N |
| 66 F | Oncology | PE | 7 | POS | 96 | 2.37 | Argatroban | Argatroban | N | N | N |
| 79 F | Oncology | PE | 8 | POS | 100 | 1.72 | Fonda FD | Fonda FD | N | N | N |
| 88 M | Ortho | PE | 6 | POS* | 89 | 1.39 | Fonda FD | Fonda FD | N | N | N |
| 53 F | CVS | No | 7 | POS* | 94 | 2.82 | Fonda FD | Fonda FD | N | N | N |
| 62 F | CVS | CVA | 8 | POS | 59 | 1.62 | Fonda FD | Fonda FD | N | N | N |
| 80 F | CVS | No | 5 | POS | 88 | 3.03 | Fonda FD | Fonda FD | N | N | N |
| 81 F | CVS | No | 7 | POS | 81 | 2.60 | None | Fonda FD | N | N | N |
| 66 M | CVS | DVT/PE | 4 | POS | 96 | 2.82 | Fonda FD | Fonda FD | N | N | N |
| 58 F | CVS | No | 6 | POS | 93 | 2.09 | Fonda FD | Fonda FD | N | N | N |
| 62 M | CVS | DVT | 7 | POS | 77 | 2.52 | Fonda FD | Fonda FD | N | N | N |
| 68 M | CVS | No | 6 | POS | 92 | 2.58 | None | None | N | Y | Y |
| 68 M | CCU | DVT | 4 | POS | 94 | 2.45 | Argatroban | Argatroban | N | N | Y |
| 72 F | Medicine | Arterial | 5 | POS | 94 | 2.43 | Fonda FD | Fonda FD | DVT† | N | N |
| 72 M | ICU | No | 5 | POS | 93 | 1.30 | None | Fonda proph | DVT | Y | N |
| 62 F | Medicine | No | 5 | POS | 70 | 2.09 | None | Fonda proph | N | N | N |
| 71 F | Medicine | No | 5 | POS | 77 | 1.98 | Fonda FD | Fonda FD | N | Y | N |
| 82 F | Medicine | No | 6 | POS | 96 | 2.73 | Fonda proph | Fonda FD | N | N | N |
| 79 M | Ortho | No | 5 | POS | 98 | 2.90 | Fonda proph | Fonda FD | N | Y | N |
| 65 F | CCU | MI | 5 | POS | 96 | 2.78 | None | None | N | N | N |
| Management failures . | |||||||||||
| 70 M | Oncology | No | 3 | POS | 96 | 1.87 | Fonda FD | Fonda FD | N | N | N |
| 46 M | Oncology | DVT | 3 | POS | 90 | 1.92 | Fonda FD | Fonda FD | N | N | N |
| 73 M | CVS | No | 2 | POS* | 66 | 2.60 | Fonda FD | Fonda FD | N | N | N |
| 81 M | CVS | HD lines | 0 | POS | 59 | 2.10 | Fonda proph | Fonda FD | DVT | Y | N |
| 77 M | CVS | No | 2 | POS | 92 | 2.82 | None | Dana FD | N | N | N |
| 53 M | Gen Surg | DVT | 3 | POS | 99 | 2.81 | Fonda proph | Argatroban | PE | N | N |
CCU, cardiac care; CVA, cerebrovascular accident; CVS, cardiovascular surgery; Dana FD, danaparoid full dose; Fonda FD, fondaparinux full dose; Fonda proph, fondaparinux prophylactic dose; Gen Surg, general surgery; HD, hemodialysis; HITT, HIT positive with thrombosis; ICU, intensive care; NEG, negative; ortho, orthopedic surgery; POS, positive; TE, thrombotic event.
Frozen blood sample.
Fondaparinux was held at time of event.
Within the study population of patients with suspected HIT, the frequency of SRA-confirmed HIT according to patient type was as follows: cardiovascular surgery, 8.2%; medicine, 7.5%; noncardiovascular surgery, 7.2%; oncology, 7.0%; and critical care, 4.4% (categories were not mutually exclusive). The frequency of HIT within the study population according to heparin exposure was as follows: heparin, 4.9%; LMWH, 6.3%; and both agents, 12.6%.
Seventeen participants had confirmed thrombosis attributed to HIT at the time of study enrollment (13 venous, 3 arterial, and 1 clotting of hemodialysis lines). Screening bilateral leg ultrasounds were performed on 21 HIT-positive participants. Of these screening ultrasounds, new asymptomatic thrombosis was detected in 1 participant and asymptomatic extension of previously documented DVT was seen in another participant.
Performance of 4Ts score
Among 526 study participants, HIT was confirmed in 6 of 321 with a low 4Ts score (1.9%), 11 of 164 with an intermediate 4Ts score (6.7%), and 15 of 41 with a high 4Ts score (36.6%). Sensitivity of the 4Ts score was 81.3% (95% CI, 67.7-94.8%), specificity was 63.8% (95% CI, 59.5-68.0%), NPV was 98.1% (95% CI, 96.7-99.6%), and PPV was 12.7% (95% CI, 8.1-17.2%). Expert and nonexpert 4Ts score cards were completed in duplicate for 111 participants with moderate agreement (κ = 0.43; 95% CI, 0.29-0.57).
Performance of PF4/H-PaGIA
Three participants with indeterminate PF4/H-PaGIA results were excluded from this analysis. PF4/H-PaGIA result was negative in 441 participants (83.8%). Sensitivity of the PF4/H-PaGIA was 100% (95% CI, 89.1-100%), specificity was 89.8% (95% CI, 87.1-92.5%), NPV was 100% (95% CI, 99.2-100%), and PPV was 39.2% (95% CI, 28.5-49.6%). There was complete agreement on the result of the PF4/H-PaGIA for the 14 participants who had both fresh and frozen blood samples tested.
Performance of combination of 4Ts score and PF4/H-PaGIA
A negative PF4/H-PaGIA result reduced the pretest probability of HIT as determined by the 4Ts score from 1.9% to 0% (95% CI, 0-1.3%) in the low group, from 6.7% to 0% (95% CI, 0-2.7%) in the intermediate group, and from 36.6% to 0% (95% CI, 0-14.3%) in the high group. A positive PF4/H-PaGIA result increased the probability of HIT to 15.4% (95% CI, 5.9-30.5%), 42.3% (95% CI, 23.4-63.1%), and 88.2% (95% CI, 63.6-98.5%) in each of these groups, respectively. Three participants with indeterminate PF4/H-PaGIA results were excluded from this analysis (Table 4).
Pretest and posttest probabilities of HIT according to 4Ts score and PF4/H-PaGIA result
| 4Ts score . | n (%) . | Pretest probability % (95% CI) . | PF4/H-PaGIA* number . | Posttest probability . | ||
|---|---|---|---|---|---|---|
| Negative . | Positive . | PF4/H-PaGIA negative % (95% CI) . | PF4/H-PaGIA positive % (95% CI) . | |||
| Low | 321 (61) | 1.9 (0.8-4.1) | 280 (0 HIT) | 39 (6 HIT) | 0 (0-1.3) | 15.4 (5.9-30.5) |
| Intermediate | 164 (31) | 6.7 (3.6-11.7) | 137 (0 HIT) | 26 (11 HIT) | 0 (0-2.7) | 42.3 (23.4-63.1) |
| High | 41 (8) | 36.6 (23.5-51.9) | 24 (0 HIT) | 17 (15 HIT) | 0 (0-14.3) | 88.2 (63.6-98.5) |
| 4Ts score . | n (%) . | Pretest probability % (95% CI) . | PF4/H-PaGIA* number . | Posttest probability . | ||
|---|---|---|---|---|---|---|
| Negative . | Positive . | PF4/H-PaGIA negative % (95% CI) . | PF4/H-PaGIA positive % (95% CI) . | |||
| Low | 321 (61) | 1.9 (0.8-4.1) | 280 (0 HIT) | 39 (6 HIT) | 0 (0-1.3) | 15.4 (5.9-30.5) |
| Intermediate | 164 (31) | 6.7 (3.6-11.7) | 137 (0 HIT) | 26 (11 HIT) | 0 (0-2.7) | 42.3 (23.4-63.1) |
| High | 41 (8) | 36.6 (23.5-51.9) | 24 (0 HIT) | 17 (15 HIT) | 0 (0-14.3) | 88.2 (63.6-98.5) |
Two low and 1 intermediate participants with indeterminate PF4/H-PaGIA were omitted.
The proportion of management failures was 1.1% (95% CI, 0.2-2.1%). All 6 participants who were identified as management failures had a low 4Ts score and a positive PF4/H-PaGIA result. Consensus review concluded the following explanations for the management failures: incorrect 4Ts score (2) and correct 4Ts score with mitigating features (4). The combination of a low 4Ts score (irrespective of PF4/H-PaGIA result) plus intermediate 4Ts score with negative PF4/H-PaGIA excluded HIT in 87% of the study population, with an NPV of 100% (95% CI, 99.1-100%).
Clinical management and outcomes
While awaiting the SRA result, 233 participants received nonheparin anticoagulants: danaparoid or fondaparinux prophylactic dose (26.2%), danaparoid therapeutic dose (1.5%), fondaparinux therapeutic dose (12%), argatroban (1.9%), and other (eg, warfarin, rivaroxaban) (2.7%). Heparin or LMWH was continued in 114 participants (21.6%), no anticoagulants were given to 176 (33.4%), and data were missing on 3 (0.6%) (Table 5). After a HIT-positive result was reported, participants were treated with therapeutic-dose fondaparinux (22), prophylactic-dose fondaparinux (3); therapeutic-dose danaparoid (1), argatroban (3), and no anticoagulants (3) (Table 3).
Anticoagulants prescribed according to 4Ts score before confirmation of HIT
| Anticoagulant . | 4Ts score . | |||
|---|---|---|---|---|
| Low (n = 321) . | Intermediate (n = 164) . | High (n = 41) . | Total % (n = 526) . | |
| No anticoagulants | 108 | 63 | 5 | 33 |
| Heparin or LMWH continued | 81 | 31 | 2 | 22 |
| Danaparoid or Fondaparinux (prophylactic dose) | 102 | 29 | 7 | 26 |
| Fondaparinux (therapeutic dose) | 15 | 25 | 22 | 12 |
| Danaparoid (therapeutic dose) | 1 | 5 | 2 | 1 |
| Argatroban | 3 | 5 | 2 | 2 |
| Other | 10 | 5 | 0 | 3 |
| Missing | 1 | 1 | 1 | 1 |
| Anticoagulant . | 4Ts score . | |||
|---|---|---|---|---|
| Low (n = 321) . | Intermediate (n = 164) . | High (n = 41) . | Total % (n = 526) . | |
| No anticoagulants | 108 | 63 | 5 | 33 |
| Heparin or LMWH continued | 81 | 31 | 2 | 22 |
| Danaparoid or Fondaparinux (prophylactic dose) | 102 | 29 | 7 | 26 |
| Fondaparinux (therapeutic dose) | 15 | 25 | 22 | 12 |
| Danaparoid (therapeutic dose) | 1 | 5 | 2 | 1 |
| Argatroban | 3 | 5 | 2 | 2 |
| Other | 10 | 5 | 0 | 3 |
| Missing | 1 | 1 | 1 | 1 |
During follow-up, 4 HIT-positive participants (2 low and 2 intermediate 4Ts score) had a new thrombotic event (3 DVT, 1 pulmonary embolism [PE]; 12.5% of HIT-positive participants), of which 3 occurred while receiving alternative anticoagulant therapy (fondaparinux prophylactic dose [1], fondaparinux therapeutic dose [1], and argatroban [1]). The fourth patient was off of anticoagulant therapy at the time of the thrombotic event. Six had a major bleed (19%) (3 while receiving therapeutic-dose alternative anticoagulant therapy and 2 while receiving prophylactic-dose fondaparinux) and 2 died (1 sepsis and 1 withdrawal of care after anoxic brain damage due to massive PE that occurred before any exposure to heparin) (Table 3).
During follow-up, of 494 HIT-negative participants, 32 had a thrombotic event (6.5%), 155 had ≥1 major bleed (31.3%), and 106 died (21.5%). Five HIT-negative participants had a bleed requiring transfusion of ≥2 units of blood within 24 hours of receiving ≥1 dose of alternative anticoagulant therapy (1 low, 3 intermediate, and 1 high; all had a negative PF4/H-PaGIA result). Screening bilateral leg ultrasounds were performed on 338 HIT-negative patients and confirmed baseline DVT in 4%.
Discussion
Timely exclusion of HIT is needed to reduce the risk of serious thrombotic events and to avoid unnecessary discontinuation of heparin in patients who do not have HIT. Functional platelet-activating assays have excellent sensitivity and specificity for HIT but are not readily available. The PF4/H-PaGIA is a rapid immunoassay for HIT antibodies that can be performed in <1 hour. From this prospective study, we determined that a combination of a 4Ts score and PF4/H-PaGIA result can be used to guide clinical management of patients with suspected HIT.
The 4Ts score is the most widely validated clinical prediction rule for HIT to date. A meta-analysis of 12 studies applying this rule reported an NPV of 99.8% (95% CI, 97-100%).16 The NPV for the 4Ts score in our study was lower, at 98.1% (95% CI, 96.7-99.6%) because of 6 HIT-positive patients classified as low probability. Inexperience of the operator has previously been identified as a potential source of variation in assigning a 4Ts score7,16,17 ; however, 4 of the 6 false low scores in the present study were scored by expert physicians. We determined that 4 of the 6 patients had mitigating clinical factors that made scoring difficult even for experts (eg, few platelet counts available in outpatient setting, coinciding non-HIT explanations for thrombocytopenia). These findings emphasize the point that patients suspected to have HIT may have >1 cause of thrombocytopenia; therefore, a 4Ts score alone may be insufficient to exclude HIT in more complex patients.
To reduce the small risk of missing HIT based on the 4Ts score alone, others have proposed combining a 4Ts score with the result of a PF4/H-PaGIA.13,18 In their prospective study of 213 patients, Pouplard et al13 reported that a negative PF4/H-PaGIA result reduced the posttest probability of HIT to 0.6% (95% CI, 0.3-1%) in patients with an intermediate 4Ts score and to 16% (95% CI, 3.8-61.7%) in patients with a high 4Ts score. Our findings in these groups were similar, with posttest probabilities of 0% (95% CI, 0-2.7%) and 0% (95% CI, 0-14.3%), respectively. Although the point estimate for the high group in our study was zero, the CI was too wide to conclude that a negative PF4/H-PaGIA result in this last group is sufficient to exclude HIT. In contrast, the posttest probability with a positive PF4/H-PaGIA result in our low group was higher (15.4%; 95% CI, 5.9-30.5%) than in the Pouplard et al study (0.7%; 95% CI, 0.1-2.6%). Our results showed that the combination of low 4Ts score (irrespective of PF4/H-PaGIA result) plus intermediate 4Ts score with a negative PF4/H-PaGIA result excluded HIT in the majority of patients evaluated (87%) with a high NPV (100%).
The consequences of overdiagnosing HIT are potentially as severe as missing cases of HIT. Patients who do not have HIT are at risk for thromboembolic events while off heparin and at risk of major bleeding events while receiving nonheparin anticoagulants. Of primary concern are the patients with low 4Ts score and a positive PF4/H-PaGIA result who do not have HIT and might not have been treated if the PF4/H-PaGIA result was negative (or not done at all). In our study, there were 33 patients who fit this pattern, representing 10% of the patients with low 4Ts score and 6.3% of the total study population. However, we must also take into consideration the intermediate 4Ts score group. Current practice would be to treat all of the patients in this group with an alternative anticoagulant until HIT can be excluded. Therefore, if the 4Ts score is used in isolation, there is the potential to overtreat the patients in this group who are HIT negative. In our study, a negative PF4/H-PaGIA result potentially reduced the number of intermediate risk patients who were inappropriately treated from 164 to 27. This represents 84% of the intermediate group and 26% of the total study population. On balance, the benefit of combining a PF4/H-PaGIA result with a 4Ts score appears to exceed the risk.
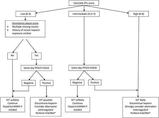
Our study suggests a note of caution regarding application of the Choose Wisely recommendation19 that advises against HIT testing in patients with a low pretest probability of HIT. We found that patients with a low 4Ts score had a frequency of HIT of 1.9%, but that frequency rose to 15% if the PF4/H-PaGIA result was positive. Leroux et al20 reported similar results when they combined results of the STic Expert assay with a 4Ts score in 334 participants with suspected HIT. A positive result in the low group increased the risk of HIT from 2.1% to 11.2%, whereas a negative result reduced the risk of HIT in the intermediate group from 11.2% to 0.4%. Given the role of individual clinical judgment in determining the score and the potential for concomitant causes of thrombocytopenia, a sensitive immunoassay may be a useful supplement to clinical judgment, in more complex cases, assuming the laboratory assay result can be provided to the clinician in real time. A proposed diagnostic algorithm based on our findings is given in Figure 2.
Proposed suspected HIT algorithm. *Washed platelet HIPA could likely be used instead of an SRA, but we did not evaluate the washed platelet HIPA test in the current study.
Proposed suspected HIT algorithm. *Washed platelet HIPA could likely be used instead of an SRA, but we did not evaluate the washed platelet HIPA test in the current study.
Although others have prospectively evaluated the combination of 4Ts score with a rapid immunoassay to diagnose HIT,13,20 the current study is the first, to our knowledge, to use this combination to guide clinical management of patients with suspected HIT in real time. Several clinical management findings are worthy of discussion. First, of 67 patients with a high clinical suspicion of HIT (ie, intermediate 4Ts score plus positive PF4/H-PaGIA result or high 4Ts score), only 19% received alternative anticoagulants while awaiting the result of the SRA. Concern about bleeding was documented as the reason for this omission for 26% of these patients. This observation suggests that physicians are reluctant to order alternative anticoagulants and/or they fail to appreciate the high thrombotic risk associated with untreated HIT. Second, because of a shortage of danaparoid during the study period, the majority of HIT-positive patients were treated with off-label fondaparinux. Of the 25 HIT-positive patients who were treated with fondaparinux, 3 (12.0%) had recurrent thrombosis (1 of whom had received only prophylactic-dose fondaparinux) and 5 (20.0%) had a major bleed. Last, we found that patients who were suspected to have HIT, but were negative on HIT testing, had half the risk of thrombosis of HIT-positive patients at 30 days but a significantly higher risk of death (21% vs 6%), likely reflecting greater mortality associated with non-HIT causes of thrombocytopenia, such as infection, multiorgan system failure, and cancer.
Limitations of this study include inability to use the PF4/H-PaGIA in real time for all study patients because of issues with assay availability and lack of source verification of thrombotic/bleeding events after hospital discharge. In addition, restriction of study enrollment to a single city may reduce the generalizability of the results. Last, HIT is typically diagnosed based on the combination of clinical criteria together with positive serology; however, because of our objective to evaluate the 4Ts score, we defined HIT positive based on laboratory criteria.
The combination of a low or intermediate 4Ts score and negative PF4/H-PaGIA result identifies patients with suspected HIT who can continue heparin if needed. Patients with any other combination of results should be considered for alternative nonheparin anticoagulant therapy until HIT is excluded by additional testing.
Authorship
Contribution: L.-A.L. is the study principal investigator; L.-A.L., S.M.B., A.Y.Y.L., and T.E.W. designed the study, enrolled patients, and wrote the manuscript; L.-A.L., T.E.W., and G.W. analyzed the data; G.W. analyzed the data and participated in writing the manuscript; and N.M.H. is the director of the study research coordinating center (McMaster Transfusion Research Program) and participated in writing the manuscript.
Conflict-of-interest disclosure: L.-A.L. has received lecture honoraria from Bayer Inc and Pfizer. S.M.B. holds the Eli Lilly Canada/May Cohen Chair in Women’s Health at McMaster University and has received lecture honoraria from Pfizer Canada and Leo Pharma. A.Y.Y.L. declares no competing financial interests. N.M.H. receives infrastructure funding for the McMaster Transfusion Research program from Canadian Blood Services and Health Canada and consultancy fees from Terumo BCT and Macopharma. G.W. declares no competing financial interests. T.E.W. has received research funding from GSK and Immucor GTI Diagnostics, consultancy fees from WL Gore and Partingenix, and lecture honoraria from Pfizer.
Correspondence: L. Linkins, Department of Medicine, McMaster University, Juravinski Hospital Site, Room A3-74, 1280 Main St West, Hamilton, ON, Canada L8S 4K1; e-mail: linkinla@mcmaster.ca.
Presented in part at the 55th American Society of Hematology Annual Meeting, New Orleans, LA, December 5, 2013.
There is an Inside Blood Commentary on this article in this issue.
The publication costs of this article were defrayed in part by page charge payment. Therefore, and solely to indicate this fact, this article is hereby marked “advertisement” in accordance with 18 USC section 1734.
Acknowledgments
The authors thank Pam Stevens, Laurie Sardo, Lisa Rudd-Scott, Michelle Zondag, Ellen McDonald, France Clarke, Laura Molnar, Tracy Willard, Erin Jamula, Naomi Bedek, and Catherine Osborne for enrolling patients; Rebecca Barty, Emmy Arnold, Julie Carruthers, and Yang Liu for research coordination and statistical support; Jo-Ann I. Sheppard, Jane Moore, Jelena Lucas, Sandra Fazari, Duane Boychuk, and the Hamilton Regional Laboratory Medicine Program Transfusion Medicine technologists for laboratory technological support; and Jeffrey Ginsberg and Donnie Arnold for serving as data safety monitors. Finally, the authors thank all participants and their families.
This study was supported by grant funding from the Heart & Stroke Foundation of Ontario. PF4/H-PaGIA assays were provided at cost by Biorad.
The funding source had no role in data collection, analysis, or interpretation of the data, the writing of the report, or the decision to submit for publication.


This feature is available to Subscribers Only
Sign In or Create an Account Close Modal