Key Points
AFT024-induced HSC maintenance correlates with early survival/proliferation whereas early death is a major reason for HSC loss in culture.
Dermatopontin is required for ex vivo HSC maintenance, and also improves HSC clonogenicity in stroma-based and stroma-free cultures.
Abstract
The maintenance of hematopoietic stem cells (HSCs) during ex vivo culture is an important prerequisite for their therapeutic manipulation. However, despite intense research, culture conditions for robust maintenance of HSCs are still missing. Cultured HSCs are quickly lost, preventing their improved analysis and manipulation. Identification of novel factors supporting HSC ex vivo maintenance is therefore necessary. Coculture with the AFT024 stroma cell line is capable of maintaining HSCs ex vivo long-term, but the responsible molecular players remain unknown. Here, we use continuous long-term single-cell observation to identify the HSC behavioral signature under supportive or nonsupportive stroma cocultures. We report early HSC survival as a major characteristic of HSC-maintaining conditions. Behavioral screening after manipulation of candidate molecules revealed that the extracellular matrix protein dermatopontin (Dpt) is involved in HSC maintenance. DPT knockdown in supportive stroma impaired HSC survival, whereas ectopic expression of the Dpt gene or protein in nonsupportive conditions restored HSC survival. Supplementing defined stroma- and serum-free culture conditions with recombinant DPT protein improved HSC clonogenicity. These findings illustrate a previously uncharacterized role of Dpt in maintaining HSCs ex vivo.
Introduction
Hematopoietic stem cells (HSCs) regenerate the blood system by constantly producing differentiating blood cells while self-renewing long-term to maintain the HSC pool. HSC/bone marrow transplantations have been used since 19551-4 against blood disorders, injury, or nonhematopoietic conditions. The extremely low HSC frequency limits their improved clinical application. For their improved analysis and therapeutic manipulation, ex vivo cultivation is required.5 However, even short-term culture significantly reduces HSC numbers.
Survival and stemness retention are key requirements for quantitative and qualitative HSC maintenance ex vivo. Extensive research has been done to identify culture conditions supporting HSC survival/proliferation while favoring self-renewal vs differentiation. A plethora of different hematopoietic cytokines (stem cell factor [SCF], thrombopoietin [TPO], Flt3 ligand, interleukin-3, -6, and -116-10 ), growth factors (pleiotrophin,11 insulin-like growth factor,12 fibroblast growth factor,13 angiopoietin-like proteins14 ), and their combinations have been extensively tested over the last decades. However, robust ex vivo maintenance of repopulating cells has not yet been achieved15,16 or is limited to extremely short culture periods,10,17,18 mainly due to pleiotropic effects of those factors in cell-fate decisions.19 Ectopic overexpression of intrinsic factors (eg, polycomb family Ezh2,20 Hoxb4,21 nucleoporin98-Hoxa10/nucleoporin98-homeodomain,22 Hoxb623 ) or chemical inhibitors24,25 prevented exhaustion or achieved considerable HSC expansion. Yet, direct genetic manipulation has limited clinical applicability, due to high risk of oncogenic transformation,26,27 reduced stability of virus-free delivery systems,5,28 or nonpredictable off-target effects.
Mimicking the interaction between HSCs and niche cells offers a potentially less invasive alternative for ex vivo culture. Only a few cell lines are capable of maintaining cocultured HSCs.29,30 Among those, the clonal AFT024 line qualitatively and quantitatively maintains murine29 and human HSCs31-36 for several weeks. However, the exact behavior of cocultured HSCs remains obscure. For example, both increased proliferation, and/or reduced cell death, and/or quiescent cells surviving without division, and/or repeated asymmetric cell division could all result in the reported maintenance of HSC numbers. Population-based snapshot analyses are insufficient to describe single-cell behaviors over time, especially when studying heterogeneous or impure populations such as isolated HSCs.37-40 Similarly, low-temporal resolution41 or short-term imaging42,43 often fail to preserve single-cell identity after initial divisions in long-term cultures. Unraveling the biology behind such events requires continuous long-term observation of living cells with a temporal resolution allowing precise reconstruction of colony genealogy.
Identifying the responsible maintenance-promoting factor(s) could improve HSC culture toward better defined and clinically applicable stroma-free conditions. In-depth messenger RNA expression analysis revealed over 1000 candidate factors preferentially or exclusively expressed by supportive “AFT024” compared with intermediate (“2012”) or nonsupportive cells (“2018”).44,45 However, this high number of candidates, in combination with lengthy functional readouts required upon their manipulation, made it impossible to comprehensively screen individual molecules improving HSC maintenance.
To better filter the long list of candidate factor(s) responsible for AFT024-mediated HSC maintenance, we aimed at first identifying HSC behaviors specific for their maintenance. These would then be used to filter relevant molecular candidates and functional screening upon molecular manipulation. We therefore performed continuous long-term time-lapse imaging of individual primary murine HSCs and their progeny for up to 2 weeks in stroma cocultures. This allowed identification of HSC behavior under maintenance conditions, and of dermatopontin (DPT) as a key factor for HSC survival and proliferation. DPT improves nonsupportive HSC cultures both in the presence and absence of stromal cells. It therefore plays a critical and previously unanticipated role in maintaining HSCs in culture.
Methods
Mice
Twelve-week-old male wild-type C57Bl/6J-Ly5.2, C57Bl/6J-Ly5.1, or transgenic B6J;129-Tg(CAG-EYFP)7AC5Nagy/J46 (>10 backcrosses) mice were used to isolate hematopoietic cells and C57Bl/6J-Ly5.1 or immunocompromised KitW-41J as transplantation recipients. All procedures were approved by the veterinary office of Canton Basel-Stadt, Switzerland (numbers 2655, 2707) and Regierung von Oberbayern (AZ55.1-2-54-2531-59-08).
Stroma culture and generation of manipulated stromal lines
Stroma lines obtained from K.M. were cultured as previously described.29,47 For stroma manipulation, third-generation lentiviruses expressing gene-specific short hairpin RNAs (shRNAs) (supplemental Table 1, available on the Blood Web site) or AFT024-derived candidate genes followed by fluorescent reports were used (supplemental Figure 4A). shRNA knockdown efficiency was quantified by flow cytometry (membrane proteins, working antibodies, supplemental Figure 4B) or quantitative real-time polymerase chain reaction (qRT-PCR) (supplemental Figure 4C-D). Transduced stroma was isolated based on fluorescent marker expression and analyzed frequently for expression stability.
Hematopoietic cell isolation
Bone marrow cells were suspended in phosphate-buffered saline (1 mM EDTA, 2% fetal calf serum) and stained with biotinylated CD3e (145-2C11), CD19 (eBio1D3), CD41 (eBioMWRag30), Ter119 (TER-119), B220 (RA3-6B2), Ly-6G (RB6-8C5), and CD11b (M1/70) lineage antibodies (eBioscience) followed by addition of streptavidin-labeled magnetic beads (Roth). Lineage cells were depleted by immune-magnetic removal (EasySep magnet) and lineage-depleted cells were stained with CD34-e450 (RAM34), Sca1-peridinin chlorophyll protein complex Cy5.5 (D7), CD48-allophycocyanin (APC; HM48-1), cKit-phycoerythrin (PE) Cy7 (2B8), streptavidin-APC e780 (eBioscience), and CD150-PE (TC15-12F12.2; Biolegend) for 60 minutes on ice and sorted with FACSAriaIII.
Hematopoietic cultures with or without stroma
Stroma cells grown to confluency in 0.1% gelatin-coated plates (Nunc) were irradiated (20 Gy) 1 day prior to coculture. Media was changed to “Dexter-type”: 10% fetal calf serum (PAA), 10% horse serum (Gibco), 5 × 10−5 M β-mercaptoethanol, 10−6 M hydrocortisone, and penicillin/streptomycin in Dulbecco modified Eagle medium (Gibco). Conditioned media were collected, centrifuged, and filtered (0.22 μm) before use. Alternatively, HSCs were cultured in stroma/serum-free media (StemCell Technologies) supplemented with 100 ng/mL SCF and TPO (Peprotech).
Time-lapse imaging and single-cell tracking
Time-lapse imaging was performed using Zeiss Axiovert 200M or AxioObserver.Z1 microscopes equipped with motorized stages and temperature incubators (37°C). Yellow fluorescent protein (YFP) was detected by 46HE filter (Excitation BP500/25, BS FT515HE, Emission 535/30; Zeiss). Sorted cells and their progeny were monitored for up to 2 weeks and tracked up to the third generation. Phase-contrast and fluorescent pictures were acquired every 6 to 12 and 7 to 15 minutes, respectively, by 5× PlanNeoFluar objective (0.3 NA) and AxioCam HRm camera (1388 × 1040 or 692 × 520 pixel resolution; Zeiss) using Zeiss AxioVision 4.8 software. Mercury lamps or light-emitting diode-based systems (Laser 2000; Lumencore) were used for fluorescent illumination. Single-cell tracking was performed as previously described48,49 and cell behaviors were displayed in tree pedigrees.
RNA extraction and qRT-PCR
RNA isolation was performed using the RNeasy Mini kit (Qiagen). Intron-separated gene-specific primers were used (supplemental Table 2) and all samples performed in triplicates. Dissociation/melting curves always generated as quality controls. Normalization was based on glyceraldehyde-3-phosphate dehydrogenase expression of each line.
Transplantation experiments and chimerism analysis
In vivo transplantations were performed using a CD45.1/CD45.2 congenic mouse system. For knockdown experiments, 1250 HSCs (CD45.1) were cocultured with wild-type AFT024, 2018, or AFT024-knockdown stroma for 7 days. The contents of each well were transplanted into a sublethally irradiated CD45.2 recipient (4 Gy). For rescue experiments, 125 HSCs were cocultured with AFT024, 2018, or DPT-expressing 2018 stroma for 7 days before injection into sublethally irradiated immunocompromised W41 primary and later secondary recipients (more sensitive for assessing HSC potential). Peripheral blood was collected on defined time points to assess chimerism levels. Erythrocytes were lysed by ammonium-chloride-potassium buffer (Life Technologies). White blood cells (WBCs) were stained with CD45.1–fluorescein isothiocyanate (A20), CD45.2-APC (104), Ter119-APC e780 (TER-119), B220-PE (RA3-6B2), CD11b-PE Cy7 (M1/70), and Ly-6G-PE Cy7 (RB6-8C5). Donor-derived single living cells, positive for CD11b/Ly-6G and negative for B220, were classified as myeloid cells and lineage contribution was calculated over the total WBCs of that lineage.
Statistical analysis
Results were analyzed with GraphPad Prism using the nonparametric Mann-Whitney test for nonnormally distributed data, unless otherwise stated. Bars represent mean and error bars standard deviation. Statistically significant differences were: *P < .05, **P < .01, ***P < .001.
Results
Long-term single-cell quantification of HSC behavior
To identify the HSC-specific behavior in different stroma cocultures, we followed single cells and their progeny for up to 2 weeks using time-lapse imaging and single-cell tracking (Figure 1). Highly enriched HSCs (CD150+CD34−CD48−KSL)50 and multipotent progenitors (MPPs)50 were isolated from mice ubiquitously expressing YFP+ to facilitate hematopoietic cell identification in complex cocultures. Sorted cells cultured with stroma lines previously reported to fully (AFT024), intermediately (2012), or unable to support (2018) HSC maintenance.29 Fates of individual cells and their progeny were followed for 3 generations and up to 2 weeks. Quantification included 3 distinct fates: division, death, or survival without division until the end of the imaging period.
Long-term single-cell quantification of HSC/MPP behavior in complex stroma cocultures for up to 2 weeks. HSCs, early and late MPPs were isolated from B6J;129-Tg(CAG-EYFP)7AC5Nagy/J mice ubiquitously expressing YFP and cocultured with stroma lines differentially supporting HSC maintenance. Cells were observed for a maximum of 3 generations for up to 2 weeks. FSC, forward scatter.
Long-term single-cell quantification of HSC/MPP behavior in complex stroma cocultures for up to 2 weeks. HSCs, early and late MPPs were isolated from B6J;129-Tg(CAG-EYFP)7AC5Nagy/J mice ubiquitously expressing YFP and cocultured with stroma lines differentially supporting HSC maintenance. Cells were observed for a maximum of 3 generations for up to 2 weeks. FSC, forward scatter.
Initial survival and early proliferation correlate with stroma-induced HSC maintenance
We hypothesized that HSC behavior would differ depending on stroma’s capacity to maintain their numbers. To identify HSC-specific behavior under maintenance conditions, we compared genealogy trees from cells cultured on AFT024, 2012, or 2018 stroma. Most of the founder HSCs cocultured with AFT024 stroma survived and displayed high proliferation, whereas the majority died on 2012 and 2018 stroma (Figure 2A). Less than 5% of founder HSCs survived without division for 2 weeks in all conditions. Because at least 50% of the purified founder cells were HSCs at culture initiation,51 the nondividing cell compartment (<5%) cannot contain all HSCs, illustrating that most HSCs proliferated over the culture period. Importantly, high proliferation levels were maintained for the first 3 generations on AFT024 stroma (Figure 2B). These data suggest that the stroma’s reported capacity to maintain repopulating cells directly correlates with and can be quantified by founder-HSC survival and proliferation rates.
Continuous single-cell analysis reveals cell-fate differences between supportive and nonsupportive conditions. (A) Cell-fate quantification of founder HSCs cocultured with different stroma: supportive AFT024 (dark gray bars, n = 7 independent experiments, 290 trees), intermediately supportive 2012 (n = 3 independent experiments, 129 trees), and nonsupportive 2018 (white bars, n = 5 independent experiments, 264 trees). (B) Quantification of dividing HSC rates on different stroma over the first 3 generations. (C) Cell-fate quantification of founder early (n = 5 independent experiments, 274 trees) and late MPPs (n = 4 independent experiments, 211 trees) compared with HSCs cultured on supportive AFT024 stroma. (D) Cumulative time curves representing absolute time required for HSC/MPP division on AFT024 stroma. (E) Quantification of most representative HSC/MPP tree genealogies cultured on AFT024 stroma (up to generation 1).
Continuous single-cell analysis reveals cell-fate differences between supportive and nonsupportive conditions. (A) Cell-fate quantification of founder HSCs cocultured with different stroma: supportive AFT024 (dark gray bars, n = 7 independent experiments, 290 trees), intermediately supportive 2012 (n = 3 independent experiments, 129 trees), and nonsupportive 2018 (white bars, n = 5 independent experiments, 264 trees). (B) Quantification of dividing HSC rates on different stroma over the first 3 generations. (C) Cell-fate quantification of founder early (n = 5 independent experiments, 274 trees) and late MPPs (n = 4 independent experiments, 211 trees) compared with HSCs cultured on supportive AFT024 stroma. (D) Cumulative time curves representing absolute time required for HSC/MPP division on AFT024 stroma. (E) Quantification of most representative HSC/MPP tree genealogies cultured on AFT024 stroma (up to generation 1).
To assess whether the effects of AFT024 stroma were HSC specific, different MPPs were analyzed (early MPPs, CD150+CD48−CD34+KSL; late MPPs, CD150−CD48+CD34+KSL). Indeed, we find decreased levels of founder MPP survival/proliferation on AFT024 stroma (Figure 2C), which was gradually increased in later generations (data not shown). The vast majority of founder MPPs died on nonsupportive stroma (supplemental Figure 1). HSCs divided slower than early and late MPPs when cultured on AFT024 (Figure 2D) or other stroma. These results highlight the presence of an early AFT024-mediated selection mechanism based on the primitiveness of cocultured hematopoietic cells. After initial selection, the progeny of surviving cells is highly supported by AFT024.
Tree analysis reveals distinct HSC and MPP colony types
Continuous time-lapse imaging and single-cell tracking allowed retrospective reconstruction of HSC and MPP colony genealogies. To identify cell-type–specific tree patterns, we quantified 290 HSC, 257 early, and 184 late MPP colonies cultured on AFT024 stroma (Figure 2E). For HSC colonies, the most frequent patterns include symmetric (43%, both daughters divide or die) or asymmetric fates of the 2 daughters (17%, 1 dies, 1 divides). Colonies without surviving progeny (22% total) had lower frequencies than those with at least 1 surviving daughter (22% and 60%, respectively). In contrast, the most frequent pattern for MPP trees were dying colonies. From those surviving, 30% of early MPPs show symmetric, whereas 11% asymmetric, fates. Tree analysis up to the third generation can be found in supplemental Figure 2. These results illustrate considerable hematopoietic colony heterogeneity and the need for continuous single-cell analysis.
Cell adhesion is required for self-renewal–specific behavior
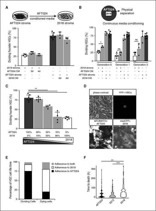
To identify whether adhesion or secreted factors are responsible for HSC behavior under self-renewing conditions, we performed conditioned media experiments. No proliferation differences were observed for HSCs cultured on 2018 stroma supplemented with AFT024-conditioned media or vice versa (Figure 3A). To exclude conditioned-media stability issues, HSCs were cocultured on a physically separated area of 2018 stroma, while being exposed to media conditioned by surrounding AFT024 cells (Figure 3B). Under those conditions, founder HSC proliferation slightly increased, but reduced again in later generations, suggesting that AFT024-secreted factor(s) have only transient effects on HSC proliferation. 2018-conditioned media did not affect HSCs cultured on AFT024 stroma, suggesting that 2018 do not secrete cell-death promoting factors. All HSCs died in stroma-free cultures in Dexter-type media, also with AFT024-conditioned media, but the latter doubled time until death (supplemental Figure 3). These results illustrate that adhesion to stroma components is required for the self-renewing–specific HSC behavior.
Direct contact is required for HSC survival/proliferation on AFT024 cocultures. (A) Schematic representation of the experimental procedure for the conditioned media exchange approach (top panel): irradiated AFT024 stroma was cultured on “Dexter-type” media for 2 or 4 days, before conditioned media were transferred to 2018 stroma (or vice versa). Percentage of dividing founder HSCs cultured on 2018 cells in the presence of AFT024 media conditioned for 2 days (n = 4 independent experiments, 168 trees) or 4 days (n = 3 independent experiments, 162 trees) are compared with the 2018 control (no media exchange, white bar). In addition, the respective percentage of dividing HSCs cultured on AFT024 stroma with 2018-conditioned media for 2 days (n = 3 independent experiments, 149 trees) and 4 days (n = 3 independent experiments, 175 trees) is compared with the AFT024 control (dark gray bar). (B) Schematic representation of the experimental procedure for continuous media conditioning (top panel): AFT024 stroma surrounding a physically separated (silicon insert) island of 2018 cells (or vice versa). Area covered by the surrounding stroma is ∼8 times larger. HSCs were exclusively cultured in contact with the inner stroma compartment, but exposed to media mainly conditioned by the outer stroma (∼6 times more cells). Generation-based analysis of dividing HSCs cultured on 2018 stroma while exposed to AFT024 conditioned media (n = 3 independent experiments, 194 trees) or vice versa (n = 3 independent experiments, 141 trees). White and dark gray bars represent control conditions. (C) Quantification of HSC divisional rates after culture on different ratios of AFT024 and 2018 stroma: 100% to 0% (AFT024 control, dark gray bar), 90% to 10% (n = 5 independent experiments, 180 trees), 50% to 50% (n = 4 independent experiments, 122 trees), 10% to 90% (n = 4 independent experiments, 120 trees), and 0% to 100% (2018 control, white bar) respectively. (D) Snapshots from time-lapse imaging experiment showing the different channels acquired. Stroma cells were differentially transduced with lentiviral vectors expressing distinct fluorescent proteins fused with the c-HA-Ras farnesylation signal domain for membrane anchoring allowing visualization of the entire cell volume (including cell protrusions). (E) Bar chart representing the percentage of cell lifetime, for which dividing (left panel) or dying HSCs (right panel) were adherent to AFT024 (black bar), 2018 (white bar), or both stroma (gray bar) (n = 3 independent experiments, 47 trees). (F) Violin plots depicting cell lifetime of dying founder HSCs cultured on AFT024 (n = 7 independent experiments, 49 trees), 2018 (n = 5 independent experiments, 184 trees), or 2012 stroma (n = 3 independent experiments, 75 trees). Black lines represent the median. Data were compared using the rank-based nonparametric Kruskal-Wallis test with Dunn post-hoc test. CM, conditioned media; mseCFP, monomeric super enhanced cyan fluorescent protein; ns, nonsignificant; tdTOMATO, tandem dimer Tomato.
Direct contact is required for HSC survival/proliferation on AFT024 cocultures. (A) Schematic representation of the experimental procedure for the conditioned media exchange approach (top panel): irradiated AFT024 stroma was cultured on “Dexter-type” media for 2 or 4 days, before conditioned media were transferred to 2018 stroma (or vice versa). Percentage of dividing founder HSCs cultured on 2018 cells in the presence of AFT024 media conditioned for 2 days (n = 4 independent experiments, 168 trees) or 4 days (n = 3 independent experiments, 162 trees) are compared with the 2018 control (no media exchange, white bar). In addition, the respective percentage of dividing HSCs cultured on AFT024 stroma with 2018-conditioned media for 2 days (n = 3 independent experiments, 149 trees) and 4 days (n = 3 independent experiments, 175 trees) is compared with the AFT024 control (dark gray bar). (B) Schematic representation of the experimental procedure for continuous media conditioning (top panel): AFT024 stroma surrounding a physically separated (silicon insert) island of 2018 cells (or vice versa). Area covered by the surrounding stroma is ∼8 times larger. HSCs were exclusively cultured in contact with the inner stroma compartment, but exposed to media mainly conditioned by the outer stroma (∼6 times more cells). Generation-based analysis of dividing HSCs cultured on 2018 stroma while exposed to AFT024 conditioned media (n = 3 independent experiments, 194 trees) or vice versa (n = 3 independent experiments, 141 trees). White and dark gray bars represent control conditions. (C) Quantification of HSC divisional rates after culture on different ratios of AFT024 and 2018 stroma: 100% to 0% (AFT024 control, dark gray bar), 90% to 10% (n = 5 independent experiments, 180 trees), 50% to 50% (n = 4 independent experiments, 122 trees), 10% to 90% (n = 4 independent experiments, 120 trees), and 0% to 100% (2018 control, white bar) respectively. (D) Snapshots from time-lapse imaging experiment showing the different channels acquired. Stroma cells were differentially transduced with lentiviral vectors expressing distinct fluorescent proteins fused with the c-HA-Ras farnesylation signal domain for membrane anchoring allowing visualization of the entire cell volume (including cell protrusions). (E) Bar chart representing the percentage of cell lifetime, for which dividing (left panel) or dying HSCs (right panel) were adherent to AFT024 (black bar), 2018 (white bar), or both stroma (gray bar) (n = 3 independent experiments, 47 trees). (F) Violin plots depicting cell lifetime of dying founder HSCs cultured on AFT024 (n = 7 independent experiments, 49 trees), 2018 (n = 5 independent experiments, 184 trees), or 2012 stroma (n = 3 independent experiments, 75 trees). Black lines represent the median. Data were compared using the rank-based nonparametric Kruskal-Wallis test with Dunn post-hoc test. CM, conditioned media; mseCFP, monomeric super enhanced cyan fluorescent protein; ns, nonsignificant; tdTOMATO, tandem dimer Tomato.
Nonsupportive stroma lacks factor(s) promoting HSC proliferation
To further investigate the relevance of cell contact for HSC behavior, we performed mixed-stroma experiments. HSC proliferation rates were similar to controls when AFT024 was mixed with 10% 2018 stroma (or vice versa, Figure 3C). Equal mixing of both stroma lines led to intermediate proliferation levels, suggesting dose-dependent stroma effects. Differential fluorescent stroma labeling allowed us to quantify the absolute time individual HSCs adhere to each stroma and correlate this with their future fates (Figure 3D). HSCs that mostly adhered to AFT024 (75% of their life time) proliferated, despite their transient adherence to 2018 cells (Figure 3E), again suggesting that 2018 stroma does not actively promote HSC death. No active migration toward AFT024 stroma was observed. Comparing cell-death kinetics revealed that 2018-cultured HSCs exhibit the longest cell lifetime of all groups with almost half of founder cells surviving over 100 hours (Figure 3F). In combination, those data demonstrate that nonsupportive stroma do not actively promote HSC death, but probably lack mitogenic and/or prosurvival factor(s) expressed on AFT024 cells.
Delta-like 1 homolog, dermatopontin, and fibroblast activation protein knockdown reduce HSC/MPP proliferation on AFT024-based cultures
Knowing that cell contact is essential for the observed HSC behavior, we selected cell-surface and extracellular matrix–related candidates from AFT024-specific gene lists. We first confirmed differential gene expression between AFT024 and 2018 by qRT-PCR. The expression of 152 genes, which include 115 genes previously described to be preferentially expressed by AFT024,44,45 was compared. From those, 27 were differentially expressed between AFT024 and 2018 stroma (Figure 4A). To mimic coculture conditions, we also examined irradiated stroma, where fold differences were slightly reduced.
DPT is essential for ex vivo proliferation and maintenance of long-term repopulating cells. (A) Fold difference in the expression of membrane-bound or extracellular matrix genes between nonirradiated or irradiated AFT024 and 2018 stroma at the RNA level based on qRT-PCR (ΔΔ cycle threshold [ΔΔCt] method). (B) Comparison of proliferation rates of founder HSCs cultured on different knockdown AFT024 lines (gray bars) or wild-type (wt) stroma (AFT024, dark gray bar; 2018, white bar). AFT024 knockdown lines included scrambled shRNA control (n = 3 independent experiments, 103 trees), single DLK1KD (20% knockdown efficiency, n = 3 independent experiments, 133 trees), single DLK1KD (90% knockdown by fluorescence-activated cell sorting, n = 4 independent experiments, 163 trees), single DPTKD (99% knockdown, RNA level, n = 6 independent experiments, 211 trees), single FAPKD (95% knockdown, RNA level, n = 4 independent experiments, 109 trees), double DLK1DPTKD (n = 3 independent experiments, 111 trees), double DLK1FAPKD (n = 4 independent experiments, 150 trees), double DPTFAPKD (n = 3 independent experiments, 120 trees), and triple DLK1DPTFAPKD (n = 5 independent experiments, 196 trees). (C) Proliferation rates of founder HSCs or early MPPs upon coculture with wild-type, DLK1KD (n = 3 independent experiments, early MPP 108 trees), DPTKD (n = 3 independent experiments, 91 early MPP trees), or FAPKD stroma (n = 4 independent experiments, 184 early MPP trees). (D) Experimental approach for in vivo transplantation of sorted HSCs cultured on knockdown cell lines prior to injection into sublethally irradiated recipients. (E) CD45.1 HSCs (1250) were sorted and cocultured with different stroma cell lines. After 7 days of coculture, the content of each well was transplanted into a CD45.2 sublethally irradiated recipient. The peripheral blood (PB) contribution of donor CD45.1 cells was analyzed at several time points up to 32 weeks posttransplantation.
DPT is essential for ex vivo proliferation and maintenance of long-term repopulating cells. (A) Fold difference in the expression of membrane-bound or extracellular matrix genes between nonirradiated or irradiated AFT024 and 2018 stroma at the RNA level based on qRT-PCR (ΔΔ cycle threshold [ΔΔCt] method). (B) Comparison of proliferation rates of founder HSCs cultured on different knockdown AFT024 lines (gray bars) or wild-type (wt) stroma (AFT024, dark gray bar; 2018, white bar). AFT024 knockdown lines included scrambled shRNA control (n = 3 independent experiments, 103 trees), single DLK1KD (20% knockdown efficiency, n = 3 independent experiments, 133 trees), single DLK1KD (90% knockdown by fluorescence-activated cell sorting, n = 4 independent experiments, 163 trees), single DPTKD (99% knockdown, RNA level, n = 6 independent experiments, 211 trees), single FAPKD (95% knockdown, RNA level, n = 4 independent experiments, 109 trees), double DLK1DPTKD (n = 3 independent experiments, 111 trees), double DLK1FAPKD (n = 4 independent experiments, 150 trees), double DPTFAPKD (n = 3 independent experiments, 120 trees), and triple DLK1DPTFAPKD (n = 5 independent experiments, 196 trees). (C) Proliferation rates of founder HSCs or early MPPs upon coculture with wild-type, DLK1KD (n = 3 independent experiments, early MPP 108 trees), DPTKD (n = 3 independent experiments, 91 early MPP trees), or FAPKD stroma (n = 4 independent experiments, 184 early MPP trees). (D) Experimental approach for in vivo transplantation of sorted HSCs cultured on knockdown cell lines prior to injection into sublethally irradiated recipients. (E) CD45.1 HSCs (1250) were sorted and cocultured with different stroma cell lines. After 7 days of coculture, the content of each well was transplanted into a CD45.2 sublethally irradiated recipient. The peripheral blood (PB) contribution of donor CD45.1 cells was analyzed at several time points up to 32 weeks posttransplantation.
Gene-specific shRNA vectors (4-5 per gene) were then designed to knockdown the following cell-adhesion–related genes expressed by AFT024 stroma: Slc38a4, Slc02a1, Dlk1, Igfbp6, Ptx3, Bgn, Thbs2, Mmp9, Col6a3, Dpt, Arhgdib, Fap, Dcn, Vcam1, Tgfbi, Loxl1, Plaur, Tm4sf1.
Founder HSCs cultured on delta-like 1 homolog (DLK1)-knockdown AFT024 stroma (DLK1KD) exhibit 1.4-fold reduced proliferation, whereas dermatopontin KD (DPTKD) or fibroblast activation protein KD (FAPKD) stroma reduced HSC proliferation by 1.8-fold (Figure 4B). Importantly, coculture with “scrambled” shRNA control lines or less efficient constructs (20% DLK1 knockdown) had no effect on HSC behavior. Double knockdown (DKD) DLK1/DPTDKD or DLK1/FAPDKD stroma did not further decrease HSC proliferation, whereas DPT/FAPDKD or triple knockdown DLK1/DPT/FAPTKD reduced it to 2018 levels. Thus, DPT and FAP are independently important for HSC survival and proliferation. Analysis of HSC progeny revealed that the reduced proliferation levels were maintained throughout the first 3 generations (data not shown), suggesting that DLK1, DPT, and FAP permanently impair HSC survival/proliferation ex vivo.
No significant proliferation defects were detected upon early MPP coculture with DLK1KD or FAPKD stroma (Figure 4C). However, DPTKD stroma coculture resulted in marked decrease of both early MPP (4.3-fold) and HSC proliferation capacity (1.9-fold), suggesting that DPT affects the fates of both HSCs and early MPPs.
DPT is essential for maintenance of short- and long-term repopulating cells
To confirm DLK1, DPT, and FAP effects on HSC maintenance, we transplanted CD45.1 HSCs cultured on wild-type or knockdown stroma into CD45.2 recipients (Figure 4D). Peripheral blood analysis revealed significantly higher chimerism from AFT024-cultured HSCs compared with 2018 cultures (Figure 4E). Chimerism levels of DLK1KD or FAPKD cultured HSCs were similar to AFT024 levels for the first 16 weeks (supplemental Table 3, short-/intermediate-term repopulation), but decreased by 32 weeks (supplemental Table 3, long-term repopulation). Importantly, HSCs cultured on DPTKD stroma had similar kinetics, chimerism levels, and lineage contribution with 2018-cultured cells (Figure 4E; supplemental Figure 5A-B). These results validate that DLK1 and FAP have intermediate effects on long-term HSCs, whereas DPT is essential for maintenance of both short- and long-term repopulating cells.
DPT restores HSC behavior under nonsupportive conditions
Next, we ectopically expressed DLK1, DPT, FAP or their combination on 2018 stroma. Ectopic DPT expression alone fully restored founder HSC proliferation to AFT024 levels (Figure 5A), whereas coculture with 2018DLK1 or 2018FAP stroma resulted in a twofold increase. Although slightly decreased in later generations, proliferation rates were maintained at significantly higher levels than wild-type 2018 stroma (Figure 5B). Notably, all combinations (except 2018DLK1/DPT) led to intermediate HSC proliferation, suggesting a potential antagonistic interaction between DPT and FAP. DPT overexpression also restored early MPP proliferation to AFT024 levels (Figure 5C). Transplantation experiments confirmed that HSCs cultured on 2018DPT or AFT024 stroma (supplemental Figure 6A) exhibit equally high chimerism in primary and secondary recipients’ peripheral blood and bone marrow (Figure 5D; supplemental Figure 6B-D), and almost exclusively outcompeted recipients’ HSC/MPP populations (Figure 5E). In contrast, HSCs cultured on nonsupportive stroma showed lower contribution in peripheral blood (Figure 5F; supplemental Figure 6B-D) and bone marrow, where residual HSCs and early MPPs were not outcompeted. Taken together, DPT is sufficient to convert nonsupportive stroma to supportive, being indispensable for maintaining HSC potential under stroma cocultures.
DPT is sufficient to improve ex vivo maintenance of long-term repopulating cells. (A) Comparison of proliferation rates of founder HSCs cultured on wt (2018: n = 5 independent experiments, 264 trees; AFT024: n = 7 independent experiments, 290 trees) or virally transduced 2018 stroma overexpressing tdTOMATO − 2018tdTOMATO (mock, n = 3 independent experiments, 120 trees), DLK1 − 2018DLK1 (n = 4 independent experiments, 162 trees), DPT − 2018DPT (n = 4 independent experiments, 202 trees), FAP − 2018FAP (n = 4 independent experiments, 138 trees) or combinations, such as DLK1 and DPT − 2018DLK1DPT (n = 4 independent experiments, 132 trees), DLK1 and FAP − 2018DLK1FAP (n = 3 independent experiments, 103 trees), DPT and FAP – 2018DPTFAP (n = 4 independent experiments, 150 trees) or all 3 − 2018DLK1DPTFAP (n = 4 independent experiments, 216 trees). (B) Generation-based analysis of HSC and their progeny cultured on the same conditions as in panel A. (C) Similar analysis for early MPPs on wild-type (2018: n = 3 independent experiments, 270 trees; AFT024: n = 5 independent experiments, 279 trees) or virally transduced 2018 stroma overexpressing DLK1 (n = 5 independent experiments, 150 trees), DPT (n = 3 independent experiments, 194 trees), FAP (n = 3 independent experiments, 90 trees), DLK1 and DPT (n = 5 independent experiments, 169 trees), DLK1 and FAP (n = 3 independent experiments, 90 trees), DPT and FAP (n = 3 independent experiments, 93 trees), or all 3 (n = 3 independent experiments, 90 trees). (D) CD45.1 HSCs (125) were sorted and cocultured with wild-type lines (AFT024, 2018) or DPT expressing 2018 stroma for 7 days before being transplanted into sublethally irradiated W41 recipients. Donor contribution was calculated in the peripheral blood (PB) and bone marrow (BM) 20 weeks posttransplantation. (E) Cell-type–specific contribution of donor cells in recipient’s bone marrow. (F) Lineage-specific donor contribution in recipients’ peripheral blood 20 weeks posttransplant.
DPT is sufficient to improve ex vivo maintenance of long-term repopulating cells. (A) Comparison of proliferation rates of founder HSCs cultured on wt (2018: n = 5 independent experiments, 264 trees; AFT024: n = 7 independent experiments, 290 trees) or virally transduced 2018 stroma overexpressing tdTOMATO − 2018tdTOMATO (mock, n = 3 independent experiments, 120 trees), DLK1 − 2018DLK1 (n = 4 independent experiments, 162 trees), DPT − 2018DPT (n = 4 independent experiments, 202 trees), FAP − 2018FAP (n = 4 independent experiments, 138 trees) or combinations, such as DLK1 and DPT − 2018DLK1DPT (n = 4 independent experiments, 132 trees), DLK1 and FAP − 2018DLK1FAP (n = 3 independent experiments, 103 trees), DPT and FAP – 2018DPTFAP (n = 4 independent experiments, 150 trees) or all 3 − 2018DLK1DPTFAP (n = 4 independent experiments, 216 trees). (B) Generation-based analysis of HSC and their progeny cultured on the same conditions as in panel A. (C) Similar analysis for early MPPs on wild-type (2018: n = 3 independent experiments, 270 trees; AFT024: n = 5 independent experiments, 279 trees) or virally transduced 2018 stroma overexpressing DLK1 (n = 5 independent experiments, 150 trees), DPT (n = 3 independent experiments, 194 trees), FAP (n = 3 independent experiments, 90 trees), DLK1 and DPT (n = 5 independent experiments, 169 trees), DLK1 and FAP (n = 3 independent experiments, 90 trees), DPT and FAP (n = 3 independent experiments, 93 trees), or all 3 (n = 3 independent experiments, 90 trees). (D) CD45.1 HSCs (125) were sorted and cocultured with wild-type lines (AFT024, 2018) or DPT expressing 2018 stroma for 7 days before being transplanted into sublethally irradiated W41 recipients. Donor contribution was calculated in the peripheral blood (PB) and bone marrow (BM) 20 weeks posttransplantation. (E) Cell-type–specific contribution of donor cells in recipient’s bone marrow. (F) Lineage-specific donor contribution in recipients’ peripheral blood 20 weeks posttransplant.
Recombinant DPT improves HSC clonogenicity in both serum/stroma-free conditions
To examine whether recombinant protein could efficiently replace virus-mediated gene-delivery methods, we supplemented 2018 cocultures with murine DPT (mDPT) or human DPT. Indeed, HSC proliferation was increased by 2.3-fold in their presence, an effect that was maintained for the first 3 generations (Figure 6A-B).
Exogenous addition of DPT enhances HSC clonogenicity in both stroma/serum-based and stroma/serum-free culture conditions without influencing cell-cycle progression. (A) Effect of exogenous addition of 1.67 μg/mL mouse recombinant DPT (mrp, n = 4 independent experiments, 166 trees) or human recombinant DPT (hrp, n = 4 independent experiments, 155 trees) on proliferation rates of founder HSCs cultured on 2018 stroma. (B) Similar analysis showing the effect of exogenous DPT addition on the HSC progeny for the first 3 generations. (C) Founder HSC proliferation rates in stroma/serum-free cultures supplemented with 100 ng/mL SCF, 100 ng/mL TPO without (n = 5 independent experiments, at least 30 trees per experiment, 153 trees total) or with 1.67 μg/mL mouse DPT (n = 5 independent experiments, at least 30 trees per experiment, 190 trees total). (D) HSC proliferation kinetics in stroma/serum-free conditions in the presence of 100 ng/mL SCF, 100 ng/mL TPO, and 1.67 μg/mL mDPT. Values indicate the time at which 50% of the cells have divided. Dividing cells from 3 independent experiments were pooled. exp, experiment.
Exogenous addition of DPT enhances HSC clonogenicity in both stroma/serum-based and stroma/serum-free culture conditions without influencing cell-cycle progression. (A) Effect of exogenous addition of 1.67 μg/mL mouse recombinant DPT (mrp, n = 4 independent experiments, 166 trees) or human recombinant DPT (hrp, n = 4 independent experiments, 155 trees) on proliferation rates of founder HSCs cultured on 2018 stroma. (B) Similar analysis showing the effect of exogenous DPT addition on the HSC progeny for the first 3 generations. (C) Founder HSC proliferation rates in stroma/serum-free cultures supplemented with 100 ng/mL SCF, 100 ng/mL TPO without (n = 5 independent experiments, at least 30 trees per experiment, 153 trees total) or with 1.67 μg/mL mouse DPT (n = 5 independent experiments, at least 30 trees per experiment, 190 trees total). (D) HSC proliferation kinetics in stroma/serum-free conditions in the presence of 100 ng/mL SCF, 100 ng/mL TPO, and 1.67 μg/mL mDPT. Values indicate the time at which 50% of the cells have divided. Dividing cells from 3 independent experiments were pooled. exp, experiment.
Finally, we assessed the effect of recombinant mDPT in defined stroma/serum-free conditions supporting short-term self-renewal.10 Supplementing SCF, TPO with mDPT consistently increased the number of proliferating HSCs (80%, Figure 6C) without influencing their proliferation kinetics (Figure 6D). Therefore, recombinant DPT can supplement standard serum/stroma-free culture conditions to improve HSC clonogenicity.
Discussion
Long-term imaging and single-cell analysis provide quantitative data of HSC fates
Despite characterization of the AFT024 molecular milieu, the large number of candidate factors and effort, duration and high cost required for their functional assessment by conventional methodologies (transplantations) discouraged high-throughput screenings. In the current study, we used long-term imaging coupled with cell-fate quantification52-55 to establish a sensitive screening platform with single-cell resolution. This technology allowed for continuous following of fates of single HSCs directly after isolation and for the first time up to 3 generations or 2 weeks in vitro, recording both early and late effects. We reconstructed HSC colony history under different stroma cocultures and identified the HSC-specific behavior under self-renewing conditions.
We report for the first time that the balance between HSC survival and death in vitro quantitatively correlates with their reported repopulating potential in vivo. High HSC proliferation rates were characteristic of self-renewing conditions (AFT024 stroma), whereas intermediate and high cell-death rates marked cultures with reduced or no supportive capacity. Similar survival rates were reported when human CD34+CD38− HSCs were cultured with AFT024 stroma.41 Notably, initial proliferation cannot always be coupled with stemness retention, especially under stroma-free conditions.56 No differences in HSC cell-cycle progression were observed between different stroma, suggesting that no active regulation of proliferation occurs.
Our data illustrate that differences in HSC behavior between supportive and nonsupportive conditions occur early, before the first cell division. Because the majority of founder HSCs divide only under supportive conditions, early proliferation was used as a fast indicator of stroma’s potential to maintain repopulating cells. This allowed us to minimize the overall length of molecular screening from several months required for typical in vitro (long-term culture-initiating cell, cobblestone area-forming assay) or in vivo experiments (transplantations) to a few days.
Taking advantage of our imaging and single-cell analysis pipeline, we report precise cell-death rates and kinetics per generation for up to 2 weeks. Our data show that death occurring at the initial or later generations is a major reason for loss of stemness under nonsupportive culture conditions. This had been overlooked in previous studies based on snapshot analyses of bulk populations, which analyzed only surviving and not all starting HSCs. Our findings expand previous data linking HSC clonogenicity with repopulation capacity during short-term culture,56 by providing data over 2 weeks in vitro (Figure 3F; supplemental Figure 7).
Continuous long-term imaging revealed a small proportion of cells that survive without division under all conditions. It is likely that some of those cells have repopulating capacity, as indicated by low chimerism under nonsupporting conditions and previous studies.57 However, due to their low frequency (5%), the possibility that repopulating cells exclusively reside in this deeply quiescent compartment can be excluded.
We also extended our analysis to MPPs and reported for the first time that their survival is also favored under maintenance-promoting conditions. Given that MPPs are responsible for short-term reconstitution of hematopoiesis upon transplantation, such a finding might have important clinical applications. Comparing kinetics of cocultured HSCs and MPPs, we confirm that longer cell-cycle length over the first 3 generations correlates with more primitive/immature hematopoietic cells extending previous reports limited to short-term imaging.57-59
Identification of novel players for improved cultivation of HSCs ex vivo
Little was known about the underlying mechanism governing the interaction between AFT024 stroma and murine HSCs, whereas studies using human cells led to contradictory results suggesting prevalence of either adhesion31,34,35 or secreted factors.33,36 We therefore performed conditioned media and stroma-free experiments and found that cell adhesion was essential for HSC fate regulation, despite the transient synergistic effect of secreted factor(s). Notably, mechanisms might vary between different stroma lines, as aorta-gonad-mesonephros–derived lines (UG26-1B6) regulate HSC self-renewal via secreted factors,60,61 whereas embryonic (EL08-1D2)60 and fetal liver-derived (AFT024) require direct contact.
Functional screening of adhesion-related molecules revealed that 2 transmembrane proteins (DLK1 and FAP) are involved in maintenance of HSC self-renewal in vitro. DLK1 is an epidermal growth factor–like transmembrane protein and the best known noncanonical Notch ligand.62 Cleavage of the extracellular domain yields a soluble 50-kDa protein63 with potentially distinct function.64 The precise role of Dlk1 in hematopoiesis is not fully understood. It has been reported that Dlk1 is necessary for normal B-cell differentiation,65 and is involved in inhibiting the Notch1 receptor66 expressed by adult HSCs although it is dispensable for their in vivo maintenance.67 In addition, there is growing evidence that Dlk1 might play a role in extracellular signal-regulated kinase/MAPK68 and fibroblast growth factor signaling.69 Here, we report that DLK1 knockdown decreases the survival and repopulation capacity of HSCs but not short-term repopulating progenitors, whereas ectopic overexpression in nonsupportive stroma partially restores HSC behavior. These results confirm previous studies reporting similar intermediate effects of DLK1 on HSC maintenance,70 thus validating our approach while also suggesting that additional factors are necessary for AFT024-mediated HSC maintenance ex vivo. Recent studies used DLK1 as a marker to isolate fetal-liver hepatic progenitors capable of maintaining HSCs in direct-contact cultures,71,72 but provided no evidence on its role on the observed HSC maintenance. Interestingly, it is reported that Dlk1 can also negatively regulate HSCs when cocultured with stroma cells from the aorta-gonad-mesonephros region,73 suggesting that its role is context-dependent and might reflect functional differences between in vivo niches.
FAP is a transmembrane glycoprotein with peptidase activity.74 Similar to DLK1, extracellular domain cleavage yields a soluble form (antiplasmin-cleaving enzyme75 or soluble FAP76 ). FAP is involved in matrix remodeling,77 but its precise function in homeostatic conditions is unknown because Fap knockout mice showed no abnormalities.78 Recent data showed that depletion of Fap-expressing bone marrow stroma reduced committed progenitors in vivo,79 but its role in the maintenance of cultured HSCs has not been assessed. We report that FAP is important for HSC maintenance ex vivo, similar to DLK1. The fact that both proteins have biologically active soluble forms might explain the transient positive effect of AFT024-conditioned media on HSC proliferation. However, overexpression of single or a combination of both proteins only partially restored HSC behavior ex vivo.
We also identified Dpt as a key factor for maintaining HSC self-renewal ex vivo. DPT, an extracellular matrix-located protein, regulates cell-matrix interactions and matrix assembly.80,81 No role in hematopoiesis was previously reported in Dpt knockout mice.82 We show that DPT knockdown significantly impairs HSC and early MPP proliferation and repopulation capacity, whereas ectopic overexpression reverts effects of nonsupportive conditions. Also, exogenous DPT addition increases HSC clonogenicity under stroma/serum-free conditions.
The exact mechanism through which DPT interacts with hematopoietic cells is unknown. Its high content of sulfated tyrosine residues enables interaction with secreted factors.83 In the presence of decorin (also expressed by AFT024), DPT enhances the binding and activity of transforming growth factor β1 (TGF-β1) to target cells.84,85 TGF-β signaling regulates HSC maintenance, proliferation, and dormancy through SMAD2/3 activation both in vivo86 and in vitro.87 In addition to niche cells (nonmyelinating Schwann cells), HSCs themselves secrete latent TGF-β1, but the niche is required for its biological activation.87 However, TGF-β–deficient mice exhibit no defects in HSC maintenance or quiescence,88 illustrating that its role in hematopoiesis is not essential or compensated by other factors in vivo. DPT has a characteristic peptide sequence functioning as a potential integrin-binding site.85 HSCs express a wide range of integrins, such as integrin α4/β1, α7, α9, and β1, which bind to the extracellular matrix proteins fibronectin,89 laminin,90 tenasin-c,91 and osteopontin,92 respectively, ensuring adhesion to the niche thus maintaining stem cell properties. It is therefore possible that DPT facilitates HSC contact with supportive stroma/niche through integrin binding.
In summary, this study provides quantitative continuous data of single HSCs and their progeny under self-renewing conditions. To our knowledge, this is the first study using long-term single mammalian stem cell behavior quantification for screening of molecular candidates. This new approach identified DPT as a niche factor which is both essential for maintaining HSCs in stromal coculture and able to improve stem cell survival in stroma- and serum-free cultures. These results have important implications in improving ex vivo HSC culture and clinical applicability.
The online version of this article contains a data supplement.
The publication costs of this article were defrayed in part by page charge payment. Therefore, and solely to indicate this fact, this article is hereby marked “advertisement” in accordance with 18 USC section 1734.
Acknowledgments
The authors are grateful to S. Ammersdoerfer, C. Raithel, B. Vogel, and H. Oller for technical support, and to V. Jäggin and T. Lopes for advice and technical support for flow cytometry. Plasmid backbone for lentiviral vectors was a kind gift from C. Baum.
This work was supported by grants from the Deutscher Akademischer Austausch Dienst (K.D.K.), Boehringer Ingelheim Fonds (K.D.K.), the Schweizerischer Nationalfonds (T.S.), and SystemsX.ch (T.S., O.H., and S.S.).
T.S. is President Elect of the International Society for Experimental Hematology.
Authorship
Contribution: K.D.K. designed and performed experiments and collected and analyzed data; E.D. performed experiments; M.E. provided support with transplantations with C.H. and M.K., and maintained flow cytometry with P.S.H.; M.T. provided support with molecular biology; K.M. provided stroma lines and advised the study with I.L.; and T.S. designed and supervised the study, developed and maintained long-term bioimaging with D.L. and K.D.K., single-cell tracking with O.H., analysis software with B.S. and S.S., and wrote the manuscript with K.D.K.
Conflict-of-interest disclosure: The authors declare no competing financial interests.
Correspondence: Timm Schroeder, Department of Biosystems Science and Engineering (D-BSSE), ETH Zurich, Mattenstr 26, 4058 Basel, Switzerland; e-mail: timm.schroeder@bsse.ethz.ch.



![Figure 4. DPT is essential for ex vivo proliferation and maintenance of long-term repopulating cells. (A) Fold difference in the expression of membrane-bound or extracellular matrix genes between nonirradiated or irradiated AFT024 and 2018 stroma at the RNA level based on qRT-PCR (ΔΔ cycle threshold [ΔΔCt] method). (B) Comparison of proliferation rates of founder HSCs cultured on different knockdown AFT024 lines (gray bars) or wild-type (wt) stroma (AFT024, dark gray bar; 2018, white bar). AFT024 knockdown lines included scrambled shRNA control (n = 3 independent experiments, 103 trees), single DLK1KD (20% knockdown efficiency, n = 3 independent experiments, 133 trees), single DLK1KD (90% knockdown by fluorescence-activated cell sorting, n = 4 independent experiments, 163 trees), single DPTKD (99% knockdown, RNA level, n = 6 independent experiments, 211 trees), single FAPKD (95% knockdown, RNA level, n = 4 independent experiments, 109 trees), double DLK1DPTKD (n = 3 independent experiments, 111 trees), double DLK1FAPKD (n = 4 independent experiments, 150 trees), double DPTFAPKD (n = 3 independent experiments, 120 trees), and triple DLK1DPTFAPKD (n = 5 independent experiments, 196 trees). (C) Proliferation rates of founder HSCs or early MPPs upon coculture with wild-type, DLK1KD (n = 3 independent experiments, early MPP 108 trees), DPTKD (n = 3 independent experiments, 91 early MPP trees), or FAPKD stroma (n = 4 independent experiments, 184 early MPP trees). (D) Experimental approach for in vivo transplantation of sorted HSCs cultured on knockdown cell lines prior to injection into sublethally irradiated recipients. (E) CD45.1 HSCs (1250) were sorted and cocultured with different stroma cell lines. After 7 days of coculture, the content of each well was transplanted into a CD45.2 sublethally irradiated recipient. The peripheral blood (PB) contribution of donor CD45.1 cells was analyzed at several time points up to 32 weeks posttransplantation.](https://ash.silverchair-cdn.com/ash/content_public/journal/blood/128/9/10.1182_blood-2016-03-705590/4/m_1181f4.jpeg?Expires=1769122300&Signature=uHBtHwNDMkdduhu6tVMzppFsuNhcDnYJQtSJdLRzuR7djdAtXKTQLs0YDTm2emOkjaou7IQIuxWiMZ7EcpRORBrOX3LVoF7CW9OVNLJxo6P39EhUB-S~-4BDqfMKX6vBWA9W6CjyFprKhP7XtHpdAfaOh7tqeWUPbiYP~jFyHpCr1llLOzm4jQDg~f0U7JxFBTDfNKMQlPKJFhCsfTBMSC9sIM7KdAMi5YrNYeC7oGu1pE3VRi-XqWlCNZ6d2PqhPw4Mab8TZMW3kriCmnhvhoJ98WTEVAWo8AnomkfvqOeS70gP6QFoV9rFlUk7lEZQ193004UnZbceCFIh5ULjZw__&Key-Pair-Id=APKAIE5G5CRDK6RD3PGA)


This feature is available to Subscribers Only
Sign In or Create an Account Close Modal