Graft-versus-host disease (GVHD) remains a significant cause of morbidity and mortality in patients receiving allogeneic hematopoietic stem cell transplants (aHSCTs). Pre-HSCT conditioning typically consists of irradiation and drug administration resulting in the death of rapidly dividing cells and release of endogenous danger signals. These molecules drive the activation of antigen presenting cells (APCs) and the differentiation of allo-reactive donor T cells, leading to damage of particular host tissues characteristic of GVHD. Cell death following conditioning has promoted the hypothesis that sensors of cytoplasmic DNA damage in GVHD target tissues contribute to pro-inflammatory cytokine production. We identified a role for Stimulator of Interferon Genes (STING), an innate immune sensor, in GVHD using pre-clinical MHC-matched unrelated donor (MUD) aHSCT models. Here we show that STING rapidly promotes donor CD8+ T cell activation and recipient APC death early after aHSCT.
To assess STING involvement immediately post-HSCT, cytokine mRNA expression was examined 48 hrs after transplant of MUD C3H.SW bone marrow (BM) + T cells into irradiated B6 wildtype (WT) or STING-/- recipients. Colon tissue from STING-/- recipients had >2x reduction in IFNβ, TNFα and IL-6 mRNA vs WT. MUD STING-/- HSCT recipients also experienced decreased weight loss, GVHD scores and skin pathology 6 wks post-HSCT vs WT. Double chimerism studies showed that the absence of STING in non-hematopoietic cells was responsible for GVHD amelioration. Conversely, a single dose of the highly specific STING agonist DMXAA given in vivo increased IFNβ, TNFα and IL-6 mRNA expression in WT, but not STING-/-, colon tissue 48 hrs after transplant and increased GVHD scores and lethality post-HSCT. Post-transplant cytoxan treatment abolished the ability of DMXAA to augment GVHD, supporting the notion that STING signaling increases donor T cell activation during aHSCT. To evaluate the potential impact of STING in the clinical setting, we transplanted C3H.SW BM + T cells into mice homozygous for a murine homologue of a human allele associated with diminished STING activity (STINGHAQ/HAQ) and found that these mice also exhibited diminished GVHD.
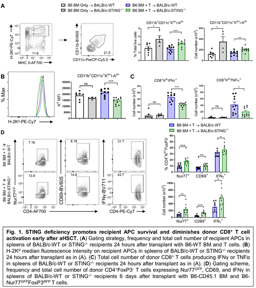
Interestingly, our findings that STING deficiency ameliorates GVHD in MUD aHSCT contrasts to reported observations that STING deficiency can exacerbate GVHD after MHC-mismatched (MMUD) aHSCT (Fischer J, et al, Sci. Transl. Med. 2017). Since CD4+ and CD8+ T cells are central in MMUD and MUD GVHD, respectively, we hypothesized that STING's effect on the predominant T cell subset in each model may explain these seemingly paradoxical results in STING-/- vs WT recipients. Therefore, we transplanted MMUD BALB/c BM + CD8+ T cells into B6-WT and STING-/- mice and found that - in contrast to MMUD recipients of combined CD4+ and CD8+ T cells - STING-/- recipients developed lower GVHD clinical scores, reduced skin pathology and had lower frequencies of activated T cells 8 wks post-HSCT vs WT, supporting a role for STING in the promotion of CD8+ T cell-mediated GVHD. Next, we investigated if recipient APCs played a role in STING's enhancement of CD8+ T cell-mediatedGVHD. We found that STING-/- mice had greater frequencies and numbers of recipient splenic CD11b+CD11c+ APCs 1 day after MMUD B6 into BALB/c aHSCT (Fig. A). BALB/c-STING-/- APCs also expressed reduced MHC class I protein levels (Fig. B). Moreover, STING-/- recipient spleens contained lower numbers of donor CD8+ T cells producing IFNγ and TNFα (Fig. C). These data support the hypothesis that STING contributes to early activation of donor CD8+ T cells and elimination of recipient APCs. Next, to identify if the loss of host MHC II+ APCs affected subsequent donor CD4+ T cell activation, B6-Nur77GFP transgenic donor T cells were used to explicitly monitor T cell receptor signaling. Consistent with increased numbers of host MHC II+ APCs in the spleens of STING-/- recipients 1 day post-aHSCT, we found greater frequencies and numbers of donor Nur77GFP CD4+ T cells expressing GFP, CD69 and IFNγ in STING-/- spleens 6 days after transplant (Fig. D). In summary, our studies demonstrate that STING plays an important role in regulating aHSCT and provide one potential mechanism by which STING could promote CD8+ T cell-mediated GVHD yet diminish CD4+-mediated GVHD. Overall, our studies suggest this pathway can provide a target for new therapeutic strategies to ameliorate GVHD.
Blazar:BlueRock Therapeutics: Membership on an entity's Board of Directors or advisory committees; Childrens' Cancer Research Fund: Research Funding; KidsFirst Fund: Research Funding; Tmunity: Other: Co-Founder; Kamon Pharmaceuticals, Inc: Membership on an entity's Board of Directors or advisory committees; Regeneron Pharmaceuticals: Membership on an entity's Board of Directors or advisory committees; Five Prime Therapeutics Inc: Co-Founder, Membership on an entity's Board of Directors or advisory committees; Magenta Therapeutics and BlueRock Therapeuetics: Membership on an entity's Board of Directors or advisory committees; Fate Therapeutics, Inc.: Research Funding; RXi Pharmaceuticals: Research Funding; Alpine Immune Sciences, Inc.: Research Funding; Abbvie Inc: Research Funding; Leukemia and Lymphoma Society: Research Funding. Levy:Heat Biologics: Consultancy, Equity Ownership, Membership on an entity's Board of Directors or advisory committees, Research Funding; Pelican Therapeutics: Consultancy, Research Funding.
Author notes
Asterisk with author names denotes non-ASH members.

This feature is available to Subscribers Only
Sign In or Create an Account Close Modal