Introduction
T-cell prolymphocytic leukemia (T-PLL) is a rare and aggressive T-lymphoid malignancy with poor response to current treatment strategies. We recently demonstrated single agent activity of venetoclax in relapsed/refractory (r/r) T-PLL, however resistance developed on mono-therapy. We here set out to identify partners for an effective combinatorial treatment concept.
Methods
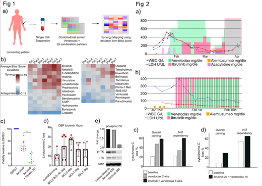
To overcome bcl-2 inhibitor resistance we utilized primary T-PLL patient samples and applied a combinatorial next-generation functional drug screen for venetoclax and 25 additional therapeutic agents (Fig.1a). Molecular mechanisms of drug combinations were evaluated by BH3-family member profiling and mass spectrometry. Protein expression was assessed by Western Blot and viability by AnnexinV/Hoechst staining. The best scoring combination was evaluated in two late stage r/r T-PLL patients.
Results
Pairwise combinations screen of venetoclax with candidate small molecule inhibitors and chemotherapeutic drugs on primary T-PLL cells revealed synergistic action of venetoclax with ibrutinib, idelalisib, and 5-azacytidine, and to lower extents Olaparib, Temsirolimus, Ruxolitinib and Belinostat whereas cisplatin antagonized the effect of venetoclax across all patient samples tested (Fig 1b). The combination of venetoclax and ibrutinib resulted in substantial reduction of viability in primary T-PLL cells (Fig 1c). BH3-profiling on primary T-PLL samples with and without ibrutinib treatment demonstrated enhanced overall priming with predominant increase of bcl-2 dependency upon ibrutinib treatment (Fig 1d). Addition of ibrutinib to venetoclax led to decreased phosphorylation of ITK in vivo (Fig 1e).
Two patients suffering from r/r T-PLL after failing at least two treatment lines including alemtuzumab were treated with the combination of venetoclax and ibrutinib resulting in significant clinical responses with substantial drops in leukocytosis and LDH as well as substantial clinical improvement (Fig 2a, b). The dynamic BH3 profiling in samples taken from these patients confirmed that the addition of ibrutinib is indeed increasing overall priming and Bcl-2 dependency (Fig 2c, d).
Conclusion
Our findings suggest efficacy of combinatorial treatment of venetoclax with ibrutinib in T-PLL. Mechanistically, ibrutinib dephosphorylated ITK in T-PLL cells and, furthermore, enhanced BCL2 dependency, both, in-vivo and in-vitro. Patients treated with the combination venetoclax and ibrutinib experienced profound clinical responses which needs further evaluation in an prospective clinical study on a larger cohort of r/r T-PLL patients.
Herbaux:Abbvie: Honoraria; Janssen: Honoraria; Takeda: Honoraria; BMS: Honoraria; Gilead: Honoraria. Mayerhoefer:Siemens: Research Funding, Speakers Bureau; BMS: Speakers Bureau. Jaeger:Novartis, Roche, Sandoz: Consultancy; AbbVie, Celgene, Gilead, Novartis, Roche, Takeda Millennium: Research Funding; Amgen, AbbVie, Celgene, Eisai, Gilead, Janssen, Novartis, Roche, Takeda Millennium, MSD, BMS, Sanofi: Honoraria; Celgene, Roche, Janssen, Gilead, Novartis, MSD, AbbVie, Sanofi: Membership on an entity's Board of Directors or advisory committees. Davids:AbbVie, Acerta Pharma, Adaptive, Biotechnologies, Astra-Zeneca, Genentech, Gilead Sciences, Janssen, Pharmacyclics, TG therapeutics: Membership on an entity's Board of Directors or advisory committees; AbbVie, Astra-Zeneca, Genentech, Janssen, MEI, Pharmacyclics, Syros Pharmaceuticals, Verastem: Consultancy; Acerta Pharma, Ascentage Pharma, Genentech, MEI pharma, Pharmacyclics, Surface Oncology, TG Therapeutics, Verastem: Research Funding; Research to Practice: Honoraria. Staber:Takeda-Millenium: Honoraria, Membership on an entity's Board of Directors or advisory committees, Research Funding, Speakers Bureau; MSD: Honoraria, Speakers Bureau; Celgene: Honoraria, Membership on an entity's Board of Directors or advisory committees; AbbVie: Honoraria, Membership on an entity's Board of Directors or advisory committees, Speakers Bureau; Roche: Honoraria, Membership on an entity's Board of Directors or advisory committees, Research Funding, Speakers Bureau; Janssen: Honoraria, Speakers Bureau; Gilead: Honoraria, Membership on an entity's Board of Directors or advisory committees, Speakers Bureau.
Ibrutinib - BTK inhibitor Venetoclax - bcl2 inhibitor
Author notes
Asterisk with author names denotes non-ASH members.

This feature is available to Subscribers Only
Sign In or Create an Account Close Modal