Key Points
AXL activity is upregulated in AML stem/progenitor cells, so a novel AXL inhibitor with favorable pharmaceutical properties was developed.
AXL inhibition sensitizes AML cells to venetoclax, with strong synergistic effects via AXL/BCL-2–mediated oxidative phosphorylation signaling pathways.
Abstract
The abundance of genetic abnormalities and phenotypic heterogeneities in acute myeloid leukemia (AML) poses significant challenges to the development of improved treatments. Here, we demonstrated that a key growth arrest-specific gene 6/AXL axis is highly activated in cells from patients with AML, particularly in stem/progenitor cells. We developed a potent selective AXL inhibitor that has favorable pharmaceutical properties and efficacy against preclinical patient-derived xenotransplantation (PDX) models of AML. Importantly, inhibition of AXL sensitized AML stem/progenitor cells to venetoclax treatment, with strong synergistic effects in vitro and in PDX models. Mechanistically, single-cell RNA-sequencing and functional validation studies uncovered that AXL inhibition, alone or in combination with venetoclax, potentially targets intrinsic metabolic vulnerabilities of AML stem/progenitor cells and shows a distinct transcriptomic profile and inhibits mitochondrial oxidative phosphorylation. Inhibition of AXL or BCL-2 also differentially targets key signaling proteins to synergize in leukemic cell killing. These findings have a direct translational impact on the treatment of AML and other cancers with high AXL activity.
Introduction
Acute myeloid leukemia (AML) is a rapidly progressing and often fatal hematopoietic malignancy that is characterized by clonal expansion of leukemic stem cells (LSCs) and differentiation block in the myeloid lineage with accumulation of blasts.1-4 It is highly heterogeneous, with up to 9 categories of genetic alterations.1,5,6 Although progress has been made in identifying therapeutic targets, which has led to several clinical trials and approved therapies, AML therapies and long-term patient outcomes have not improved significantly in the last 40 years.3,7-10 Thus, the overall 5-year survival rate remains at <30% and at only 10% to 15% for older patients.11,12 Resistance to frontline chemotherapy remains a major cause of treatment failure, highlighting the need for more effective therapies.4,13,14 Venetoclax (ABT-199), a BH3 mimetic and selective BCL-2 inhibitor, was recently approved for the treatment of elderly patients with AML and other hematological malignancies, and it has shown promising short-term treatment effects.10,15-17 It functionally displaces proapoptotic BH3-only proteins (BIM and BID) from BCL-2 and then activates BAX and BAK proteins in the BCL-2 pathway to induce apoptosis in leukemic cells.16,18 However, drug resistance and disease progression while on venetoclax are emerging challenges.11,19-24 In addition, AML LSCs and progenitors are resistant to most therapies and can maintain the potential for relapse.25-27
AXL is a member of the TYRO3, AXL, MER (TAM) family of receptor tyrosine kinases.28-30 There are 4 putative TAM receptor ligands: growth arrest-specific gene 6 (GAS6), protein S, TUBBY, and TUBBY-like protein 1.28,31 GAS6 is the only activating ligand for AXL.28,29 TAM family members are overexpressed in many solid tumors, enhancing survival and resistance to apoptosis.28-30 Increased AXL and GAS6 expression in AML and chronic myeloid leukemia patients was also reported and is associated with a poor prognosis in AML.28,32-35 Recent studies suggest an important role for AXL in stem cell maintenance, angiogenesis, and epithelial-mesenchymal transition, but the mechanisms are largely unknown.30,36,37 Thus, targeting GAS6/AXL activity is a rational treatment strategy for AML and many other solid tumors. Several AXL and/or MER inhibitors are in development.29,30 However, many are multikinase inhibitors; thus, off-target effects and/or toxicity on healthy hematopoietic cells are challenging.29,30,38,39 Little is known about whether the GAS6/AXL axis is activated in subgroups of AML patients with specific chromosomal abnormalities or mutations or in subpopulation(s) who might express the highest levels of AXL and, hence, would be the most sensitive to AXL inhibition. It is also not known whether AXL inhibitors can sensitize LSCs and progenitor cells to other therapeutics.
Here, we report a new highly selective AXL inhibitor that eradicates primitive AML patient cells and sensitizes them to venetoclax with strong synergistic effects, both in vitro and in preclinical patient-derived xenotransplantation (PDX) models. Single-cell RNA-sequencing (scRNA-seq) analysis uncovers that AXL inhibition, alone or in combination with venetoclax, perturbs oxidative metabolism to enhance killing of AML cells. We also provide molecular and structural insights into how this approach might improve AML treatment.
Methods
Cell lines and primary patient samples
AML cell lines used in this study are listed in supplemental Table 1 (available on the Blood Web site). Heparin-anticoagulated peripheral blood (PB) or bone marrow (BM) cells were obtained from 18 newly diagnosed patients with AML (supplemental Table 2) and from 4 healthy adult donors from the Hematology Cell Bank of British Columbia. An additional 33 patients with AML and 6 healthy donors were obtained from The First Affiliated Hospital of Soochow University and the National Clinical Research Center for Hematologic Diseases (supplemental Table 3). Informed consent was obtained in accordance with the Declaration of Helsinki, and all procedures were approved by the Research Ethics Boards at the University of British Columbia and Soochow University. Mononuclear cells were isolated using Lymphoprep (STEMCELL Technologies) density gradient separation, and CD34+ cells (only if CD34+ content was <80%, otherwise used directly) were enriched immunomagnetically using an EasySep CD34 Human Positive Selection Kit (STEMCELL Technologies). Purity was verified by restaining isolated cells with an allophycocyanin (APC)-labeled anti-CD34 antibody (BD Biosciences) and analyzed on a BD FACSCalibur flow cytometer (BD Biosciences), as described.40-44
Kinase activity assays for TAM kinases
Active recombinant human AXL, TYRO3, and MER were expressed in and purified from Sf9 insect cells using baculovirus (SignalChem Lifesciences Corporation). A standard radiometric kinase activity assay was carried out as described in supplemental Methods. To determine 50% inhibitory concentration (IC50), adenosine triphosphate (ATP) concentration was set at respective ATP Michaelis constants (Kms) for AXL, TYRO3, and MER. Nonlinear regression analysis (curve fit) was performed to derive IC50. The potency results are summarized in supplemental Figure 3A.
Drugs
SLC-391 was obtained from SignalChem Lifesciences Corporation. Venetoclax (ABT-199) was purchased from Selleck Chemicals and ChemShuttle. Daunorubicin and cytarabine were purchased from Sigma-Aldrich. Stock solutions (10 mM) were prepared with dimethyl sulfoxide (DMSO) and stored at −20°C.
CFC and LTC-IC assays
Colony-forming cell (CFC) and long-term culture-initiating cell (LTC-IC) assays were performed as described (additional details can be found in supplemental Methods).40-44 For replating assays, cells from primary CFC assays were harvested, washed once with phosphate-buffered saline, and replated in fresh methylcellulose assay medium of the same composition used for the primary assay; colonies were counted after 2 weeks.
Xenotransplantation experiments using PDX models
MV4-11GFP/Luc cells (2.5 × 106 per mouse) or Molm13GFP/Luc cells (2 × 105 per mouse) were injected IV into NOD/SCID-IL2Rγc-null (NSG) mice; mice were treated with 50 mg/kg SLC-391, 50 mg/kg venetoclax, or a combination of both and analyzed. CD34+ AML cells from 2 patients (5 × 104 cells per mouse) were transduced with the GFP/luciferase lentivirus reporter and injected into NOD-Rag1−/−IL2Rγc−/− (NRG-3GS) mice (producing human interleukin-3, granulocyte-monocyte colony-stimulating factor, and Steel factor); mice were treated with SLC-391, venetoclax, or a combination of both by oral gavage once daily for 4 weeks. PB and BM samples were collected, and mice were euthanized and analyzed up to 20 weeks posttransplantation (additional details can be found in supplemental Methods).40-44 Animal experiments were performed in the Animal Resource Centre of the BC Cancer Research Centre using procedures approved by the Animal Care Committee of the University of British Columbia.
scRNA-seq
CD34+ cells from 3 AML patients were purified, treated with DMSO, SLC-391, or venetoclax, alone or in combination for 16 hours, and then sorted for CD34+CD33+AnnexinV−PI− cells to ensure high purity and quality of myeloid AML stem/progenitor cells. A total of 3300 cells per treatment and per patient sample was then used for scRNA-seq with the 10× Genomics platform/technology. The heat map was generated and gene set enrichment analysis (GSEA) were performed as detailed in supplemental Methods.
Statistics and data analyses
All experimental and public data were analyzed and visualized using GraphPad Prism v.8 or R v.3.6.1 using the stats, dplyr, ggplot2, and GGally packages. Details about the performed calculations are explained in the respective methodology sections and figure legends. Standard deviations (SDs) were calculated, using GraphPad Prism, for values obtained from ≥3 independent experiments. The P values (an indication of statistical significance) were calculated using the Student t test, 1-way analysis of variance (ANOVA) or Welch’s test, as deemed appropriate based on data distribution and variance. Differences between multiple treatment groups were analyzed by 2-way ANOVA, with Tukey’s post hoc correction for multiple comparisons, using GraphPad Prism. One outlier calculation was performed on the in vivo imaging region of interest (ROI) fluorescence quantification data in Figure 5B: a high outlier threshold, defined as 1.5 times the interquartile range (shown in parentheses), led to the exclusion of 1 sample per group with normalized ROIs of 399.6 (223.5) for the group that received SLC-391, 320.1 (286.9) for the group that received venetoclax, and 205.7 (73.7) for group that received SLC-391 + venetoclax. Survival curves were compared with the log-rank (Mantel-Cox) test using GraphPad Prism.
Results
AXL and GAS6 expression is highly elevated in primitive AML cells, particularly in stem/progenitor cells
To determine whether the GAS6/AXL pathway is specifically activated in patients with AML that have specific mutations or in certain subpopulations, we examined AXL and GAS6 transcripts in 15 AML cell lines (supplemental Table 1). Quantitative reverse transcription polymerase chain reaction (qRT-PCR) showed that expression of AXL and GAS6 was higher in AML cell lines harboring mixed-lineage leukemia (MLL) fusion genes and/or FLT3-internal tandem duplication (FLT3-ITD) mutations (MV4-11, Molm13, and THP-1) compared with cell lines without MLL fusions (more than eightfold and >2000-fold, respectively; supplemental Figure 1A,D). These results were supported by RNA-sequencing (RNA-seq) data obtained from the Broad Institute Cancer Cell Line Encyclopedia database and a study by Banerji et al (Gene Expression Omnibus accession ID: GSE35200, supplemental Figure 1B-D).45,46 Western blotting analysis confirmed that AXL, including phosphorylated (p)-AXL(Y779), and GAS6 protein levels were higher in 3 MLL cell lines compared with 12 non-MLL cell lines, because most non-MLL cell lines expressed AXL or GAS6, but not both (supplemental Figure 2). Notably, AXL RNA transcript and protein expression levels showed good correlation in AML cell lines (Pearson’s R = +0.78; P < .0001), but this was not the case for GAS6, possibly hinting toward a higher degree of posttranscriptional regulation of GAS6 in AML (supplemental Figure 2C).
Interestingly, AXL transcripts were highly elevated (approximately sevenfold) in CD34+ stem/progenitor cells compared with CD34− cells in 18 samples from patients with AML at diagnosis (Figure 1A; supplemental Table 2). AXL and GAS6 transcripts were relatively higher in lin−CD34+CD38− cells (a stem cell–enriched population) from patients carrying MLL fusions compared with non-MLL samples, and AXL expression correlated significantly with GAS6 expression in CD34+ AML cells (P = .0014; Figure 1B-C). This was supported by detection of increased AXL surface protein levels in CD34+ AML cells from 2 cohorts (n = 32), particularly in CD34+CD38− cells compared with normal BM (NBM) samples from healthy donors (P ≤ .042; Figure 1E-H; supplemental Tables 2 and 3). Additionally, transcript levels of AXL and GAS6 in samples from patients with and without MLL also showed that MLL patient cells express, on average, higher AXL and particularly higher GAS6 transcript levels compared with cells from patients without MLL, based on studies from the Beat AML program (∼300 AML samples; Figure 1D).47 Hence, RNA and protein expression of AXL and GAS6 are abnormally elevated in AML stem and progenitor cells from most AML patients at diagnosis.
GAS6/AXL expression is highly increased in primitive AML patient cells. (A) qRT-PCR results for AXL and GAS6 transcript levels in unpurified (FH/NH4CL) cells, CD34+ stem/progenitor cells, and CD34− cells from patients with AML (CD34+ cells from 18 samples and CD34− from 6 samples). (B) qRT-PCR results for AXL and GAS6 transcript levels in stem cell–enriched CD34+CD38−, CD34+CD38+ progenitor and CD34− mature cells from patients with AML. (C) Dot plot of AXL vs GAS6 transcript levels in MLL (n = 10) and non-MLL (n = 6) primary AML samples. (D) RNA-seq analysis of transcript levels of AXL and GAS6 in MLL (n = 9) and non-MLL (n = 296) samples from patients with AML obtained from the Beat AML program. (E-F) FACS graphs of AXL-APC+ surface staining in CD34+ AML and NBM cells from cohort 1 (left panel: AML, n = 10 and NBM, n = 3) and representative samples from cohort 2 (right panel: AML, n = 12 and NBM, n = 6) (E) with corresponding quantification of mean fluorescence intensity in all samples from both cohorts (F). (G-H) FACS graphs of AXL-APC+ staining in CD34+CD38− AML and NBM cells from cohort 1 (AML, n = 10 and NBM, n = 3) (G), with corresponding quantification of mean fluorescence intensity (H). The P values were calculated using a 2-tailed, unpaired Student t test or 1-way ANOVA with Tukey’s post hoc correction for multiple comparisons.
GAS6/AXL expression is highly increased in primitive AML patient cells. (A) qRT-PCR results for AXL and GAS6 transcript levels in unpurified (FH/NH4CL) cells, CD34+ stem/progenitor cells, and CD34− cells from patients with AML (CD34+ cells from 18 samples and CD34− from 6 samples). (B) qRT-PCR results for AXL and GAS6 transcript levels in stem cell–enriched CD34+CD38−, CD34+CD38+ progenitor and CD34− mature cells from patients with AML. (C) Dot plot of AXL vs GAS6 transcript levels in MLL (n = 10) and non-MLL (n = 6) primary AML samples. (D) RNA-seq analysis of transcript levels of AXL and GAS6 in MLL (n = 9) and non-MLL (n = 296) samples from patients with AML obtained from the Beat AML program. (E-F) FACS graphs of AXL-APC+ surface staining in CD34+ AML and NBM cells from cohort 1 (left panel: AML, n = 10 and NBM, n = 3) and representative samples from cohort 2 (right panel: AML, n = 12 and NBM, n = 6) (E) with corresponding quantification of mean fluorescence intensity in all samples from both cohorts (F). (G-H) FACS graphs of AXL-APC+ staining in CD34+CD38− AML and NBM cells from cohort 1 (AML, n = 10 and NBM, n = 3) (G), with corresponding quantification of mean fluorescence intensity (H). The P values were calculated using a 2-tailed, unpaired Student t test or 1-way ANOVA with Tukey’s post hoc correction for multiple comparisons.
SLC-391 is uncovered as a unique, potent, and selective AXL inhibitor
To develop a selective AXL inhibitor for targeted cancer therapy, we performed a high-throughput screen against an in-house kinase-focused small molecule compound library. We identified several hit compounds against AXL, profiled the potential inhibitors, and optimized the most promising scaffold, 1,3,4-oxadiazolyl-2-aminopyridine, to characterize AXL inhibitory activity, selectivity, and drug-like properties (Figure 2A). This led to the discovery of SLC-391 [SLC-0211; 3-(5-(cyclopropylmethyl)-1,3,4-oxadiazole-2-yl)-5-(1-(piperidine-4-yl)-1H-pyrazole-4-yl)pyridine-2-amine], a selective potent AXL inhibitor (Figure 2B). The potency of SLC-391 against the TAM family kinases (AXL, TYRO3, and MER) was determined by a radiometric activity–based kinase assay with an IC50 of 9.6 nM against AXL, an IC50 of 42.3 nM against TYRO3, and an IC50 of 44 nM against MER (>fourfold; supplemental Figure 3A). Selectivity of SLC-391 was evaluated against a panel of 93 individually expressed receptor tyrosine kinases using BaF3 cells; in addition to AXL (>70% inhibition), only MER, FGFR3, and vascular endothelial growth factor receptor 1 were found to be inhibited by 60% at 100 nM (supplemental Figure 3B). In vitro evaluation of the pharmaceutical properties of SLC-391 indicated reasonable solubility, excellent metabolic stability in mouse, rat, dog, and human hepatocytes, medium protein binding capacity, and no CYP inhibition or human ERG blocking potential (supplemental Table 4). Pharmacokinetics studies demonstrated that SLC-391 is readily absorbed, with desirable bioavailability in mice and rats (supplemental Table 5). Thus, SLC-391 is identified as a new, potent, and selective inhibitor of AXL.
AXL inhibitor SLC-391 stabilizes the AXL kinase domain, binds to its active site, and inhibits the growth of AML cells in vitro. (A-B) Chemical structures of 1,3,4-oxadiazolyl-2-aminopyridine (A) and SLC-391 [3-(5-(cyclopropylmethyl)-1,3,4-oxadiazole-2-yl)-5-(1-(piperidine-4-yl)-1H-pyrazole-4-yl)pyridine-2-amine] (B). (C) Differential scanning fluorimetry analysis determined the melting temperatures to be 36.7°C (±1.5) and 52.7°C (±0.1) for AXL kinase and the AXL kinase-SLC-391 complex, respectively. (D) Electrostatic surface representations of AXL kinase–SLC-391 complex model obtained from in silico docking and previously reported crystal structure of AXL kinase–macrocyclic inhibitor complex (PDB code: 5U6B). (E) Cartoon representations of the modeled AXL kinase–SLC-391 complex model and the AXL kinase–macrocyclic inhibitor complex crystal structure showed that SLC-391 potentially blocks the kinase active site. (F) Several AML cell lines were treated with SLC-391 (10 nM to 1 µM) for 72 hours, and viable cells were counted. IC50 values were calculated based on drug concentrations that result in 50% cell viability compared with DMSO-treated control cells (left panel). Comparison of SLC-391 IC50 values in MLL (n = 3) vs non-MLL (n = 5) AML cell lines (right panel). (G) Western blotting analysis of THP-1 cells treated with SLC-391 for 3 hours at the indicated concentrations. GAS6 was added 15 minutes before harvesting the cells. p-AXL(Y779) and p-AKT(S473) levels were quantified, normalized to actin, and compared with no drug treatment control, as indicated. (H) MV4-11 cells were treated with SLC-391 (SLC; 0.1 or 0.25 µM) and venetoclax (VEN; 5 or 10 nM), alone or in combination, for 72 hours, and viable cells were counted. CI values were calculated based on serial dilutions of drug concentrations by CompuSyn software. CI < 1, CI = 1, and CI > 1 indicate synergistic, additive, and antagonistic effects, respectively. (I) The same treated cells as in (H) were subjected to Annexin V/propidium iodide staining and flow cytometry analysis. Annexin V+ cells were graphed as apoptotic cells. (J) MV4-11 cells treated as in panel H were lysed, and whole-cell lysates were subjected to western blotting and probed with the indicated antibodies. Data shown are the mean ± SD of measurements for ≥3 experimental replicates. The P values were calculated using a 2-tailed, unpaired Student t test.
AXL inhibitor SLC-391 stabilizes the AXL kinase domain, binds to its active site, and inhibits the growth of AML cells in vitro. (A-B) Chemical structures of 1,3,4-oxadiazolyl-2-aminopyridine (A) and SLC-391 [3-(5-(cyclopropylmethyl)-1,3,4-oxadiazole-2-yl)-5-(1-(piperidine-4-yl)-1H-pyrazole-4-yl)pyridine-2-amine] (B). (C) Differential scanning fluorimetry analysis determined the melting temperatures to be 36.7°C (±1.5) and 52.7°C (±0.1) for AXL kinase and the AXL kinase-SLC-391 complex, respectively. (D) Electrostatic surface representations of AXL kinase–SLC-391 complex model obtained from in silico docking and previously reported crystal structure of AXL kinase–macrocyclic inhibitor complex (PDB code: 5U6B). (E) Cartoon representations of the modeled AXL kinase–SLC-391 complex model and the AXL kinase–macrocyclic inhibitor complex crystal structure showed that SLC-391 potentially blocks the kinase active site. (F) Several AML cell lines were treated with SLC-391 (10 nM to 1 µM) for 72 hours, and viable cells were counted. IC50 values were calculated based on drug concentrations that result in 50% cell viability compared with DMSO-treated control cells (left panel). Comparison of SLC-391 IC50 values in MLL (n = 3) vs non-MLL (n = 5) AML cell lines (right panel). (G) Western blotting analysis of THP-1 cells treated with SLC-391 for 3 hours at the indicated concentrations. GAS6 was added 15 minutes before harvesting the cells. p-AXL(Y779) and p-AKT(S473) levels were quantified, normalized to actin, and compared with no drug treatment control, as indicated. (H) MV4-11 cells were treated with SLC-391 (SLC; 0.1 or 0.25 µM) and venetoclax (VEN; 5 or 10 nM), alone or in combination, for 72 hours, and viable cells were counted. CI values were calculated based on serial dilutions of drug concentrations by CompuSyn software. CI < 1, CI = 1, and CI > 1 indicate synergistic, additive, and antagonistic effects, respectively. (I) The same treated cells as in (H) were subjected to Annexin V/propidium iodide staining and flow cytometry analysis. Annexin V+ cells were graphed as apoptotic cells. (J) MV4-11 cells treated as in panel H were lysed, and whole-cell lysates were subjected to western blotting and probed with the indicated antibodies. Data shown are the mean ± SD of measurements for ≥3 experimental replicates. The P values were calculated using a 2-tailed, unpaired Student t test.
SLC-391 stabilizes the AXL kinase domain and has potential to bind the active site
It has been shown that the AXL kinase domain is less stable and more dynamic than the kinase domain of MER, another member of the TAM family.48 We purified a recombinant AXL kinase domain and used differential scanning fluorimetry to assess the effect of SLC-391 on AXL’s thermal stability. The AXL kinase–SLC-391 complex had an estimated melting temperature of 52.7°C, which is ∼16°C higher than that of the AXL kinase domain alone (Figure 2C). This result suggests that SLC-391 enhances the stability and likely reduces the conformational flexibility of the AXL kinase domain. In silico molecular docking analysis showed that SLC-391 can adopt a conformation with surface and charge complementarity to the active site of AXL kinase (Figure 2D). By comparing our in silico–derived model with the previously reported crystal structure of AXL kinase in complex with a macrocyclic inhibitor (Figure 2E), we found that SLC-391 can potentially engage in hydrophobic ring–mediated interaction at the active site, specifically the ATP-binding pocket occupied by the macrocyclic inhibitor. Therefore, SLC-391 could competitively displace ATP or adenosine diphosphate from the active site of the AXL kinase.
SLC-391 inhibits the growth of AML cells with high expression of GAS6/AXL and shows superior synergistic effects in combination with venetoclax in vitro
To determine whether SLC-391 treatment specifically inhibits the growth of AML cells in vitro, we compared the biological effects of SLC-391 in AML cell lines with high or low expression of GAS6/AXL, with or without MLL/FLT3-ITD mutations. AML cell lines with high expression of GAS6/AXL and MLL/FLT3-ITD mutations (MV4-11, Molm13, and THP-1) were more sensitive to SLC-391 compared with 5 cell lines with low expression of GAS6/AXL and without MLL/FLT3-ITD mutations, as assessed by viability assays (two- to threefold, P = .0068; Figure 2F). AXL transcript levels were also negatively correlated with the IC50 of SLC-391 (R = −0.99; P < .0001; supplemental Figure 4A). Notably, SLC-391 was more potent than another AXL inhibitor (BGB342) or a vascular endothelial growth factor receptor inhibitor in most of these cells (1.5- to 15-fold; supplemental Figure 5). Molecularly, SLC-391 treatment inhibited p-AXL(Y779) and the known AXL substrate p-AKT(S473) in a dose-dependent manner in THP-1 cells (Figure 2G). This result was further supported by similar results in MLL MV4-11 cells and, to a lesser extent, in non-MLL OCI-AML3 cells (supplemental Figure 6A). Phenotypically, SLC-391 showed some synergistic, but mostly additive, effects with chemotherapy drugs (cytarabine and daunorubicin) in MV4-11 cells (combination index [CI], 0.6-1.1; supplemental Figure 6B). However, combination treatment with SLC-391 and a BCL-2 inhibitor (venetoclax) significantly reduced cell viability, with a strong synergistic effect (CI < 0.6) and increased apoptosis in AML cells with high expression of GAS6/AXL, compared with any single agent alone or AML cells with low expression of GAS6/AXL (P ≤ .0148; Figure 2H-I; supplemental Figures 4, 7, and 8). Western blotting detected elevated cleaved PARP and caspase-3, which confirmed induction of apoptosis (Figure 2J). Cell cycle analysis further showed that combination treatment with SLC-391 and venetoclax alters cell cycle control and induces cell death, with an increase in the sub-G1 population (supplemental Figure 9). These results demonstrate that targeting of the AXL kinase with SLC-391 sensitizes AML cells in which the GAS6/AXL pathway is highly activated to venetoclax, with a strong synergistic effect.
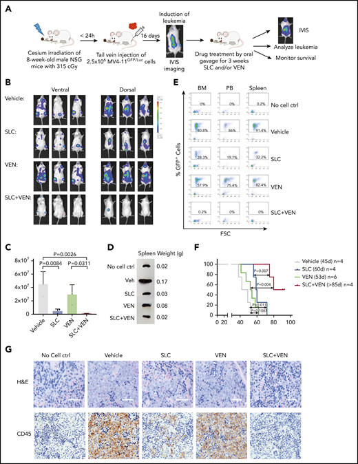
Dual SLC-391 and venetoclax treatment in vivo decreases leukemia burden and enhances survival of mice in 2 aggressive AML models
To investigate whether the combination of SLC-391 and venetoclax is effective in eradicating leukemic cells in vivo, we assessed the combination in mice engrafted with MV4-11 cells, which generate a lethal leukemia. MV4-11 cells (2.5 × 106) carrying a luciferase reporter and GFP marker were injected IV into sublethally irradiated NSG mice (Figure 3A). A strong and consistent bioluminescence signal was detected in all mice 16 days later. Oral gavages with SLC-391 (50 mg/kg), venetoclax (50 mg/kg), a combination of these, or vehicle were administered for 3 weeks and then bioluminescent imaging was performed, and the intensity was quantified in each group. SLC-391–treated mice had dramatically lower bioluminescent signals compared with vehicle- or venetoclax-treated mice (P = .0084), and the signal of the combination-treated mice was even below the limit of detection (P = .03; Figure 3B-C). There was no evidence of spleen enlargement in mice treated with SLC-391 or the combination, in contrast to vehicle control or venetoclax (Figure 3D). Fluorescence-activated cell sorting (FACS) and histological analyses, including CD45 staining, confirmed that the combination reduced the engraftment of leukemic cells and prevented the infiltration of these cells in multiple hematopoietic organs (Figure 3E,G). Monitoring of mice 3 weeks postcompletion of oral gavage treatment showed that combination-treated mice still had a much lower bioluminescent signal compared with mice treated with a single drug, with normal spleen size and less leukemic cell infiltration in hematopoietic organs, resulting in significantly prolonged survival compared with mice treated with single agents or vehicle (P ≤ .007; Figure 3F; supplemental Figure 10). Strikingly, 50% of combination-treated mice were still alive after 85 days compared with mice treated with vehicle, venetoclax, or SLC-391 (median survival, 45, 53, and 60 days, respectively; Figure 3F). Interestingly, these results were further supported by an additional more aggressive in vivo model using Molm13 cells: SLC-391 or the combination treatment resulted in significantly reduced bioluminescence signals (P ≤ .011) and reduced GFP+ cells in PB, BM, and spleen (P ≤ .02) compared with vehicle control and mice that received venetoclax (5 mice per group; supplemental Figure 11). Thus, we demonstrated that SLC-391 effectively reduced leukemia-propagating activity in vivo and that this inhibitory effect can be significantly enhanced with venetoclax.
Combined treatment with SLC-391 and venetoclax decreases the leukemia burden and prolongs the survival of leukemic mice. (A) Schematic diagram of the experimental design. (B) Noninvasive in vivo bioluminescence imaging of NSG mice 1 week after discontinuation of oral gavage treatments with vehicle, 50 mg/kg SLC-391 (SLC; n = 3), 50 mg/kg venetoclax (VEN; n = 3), or both (SLC+VEN; n = 4). Three representative mice are shown. (C) Bioluminescent imaging intensity was measured in each animal from the ROIs shown in panel B and is presented as total photon counts per second. The P values were calculated using 1-way ANOVA with Tukey's post hoc correction for multiple comparisons. (D) Representative spleen appearance and weights of mice euthanized after 3 weeks of oral gavage treatments. (E) FACS analysis of GFP+ cells in BM, PB, and spleen of the same euthanized mice. (F) Overall survival of mice from each treatment group (n = 4-6 mice per group). Median survival for each treatment group is indicated in days in parentheses. The P values were calculated using a log-rank (Mantel-Cox) test. (G) Hematoxylin and eosin staining and CD45 staining of representative spleen tissue of mice from each treatment group (n = 1 mouse per treatment group) after 3 weeks of oral gavage treatment. Scale bars, 50μm. ctrl, control; FSC, forward scatter; IVIS, in vivo imaging system.
Combined treatment with SLC-391 and venetoclax decreases the leukemia burden and prolongs the survival of leukemic mice. (A) Schematic diagram of the experimental design. (B) Noninvasive in vivo bioluminescence imaging of NSG mice 1 week after discontinuation of oral gavage treatments with vehicle, 50 mg/kg SLC-391 (SLC; n = 3), 50 mg/kg venetoclax (VEN; n = 3), or both (SLC+VEN; n = 4). Three representative mice are shown. (C) Bioluminescent imaging intensity was measured in each animal from the ROIs shown in panel B and is presented as total photon counts per second. The P values were calculated using 1-way ANOVA with Tukey's post hoc correction for multiple comparisons. (D) Representative spleen appearance and weights of mice euthanized after 3 weeks of oral gavage treatments. (E) FACS analysis of GFP+ cells in BM, PB, and spleen of the same euthanized mice. (F) Overall survival of mice from each treatment group (n = 4-6 mice per group). Median survival for each treatment group is indicated in days in parentheses. The P values were calculated using a log-rank (Mantel-Cox) test. (G) Hematoxylin and eosin staining and CD45 staining of representative spleen tissue of mice from each treatment group (n = 1 mouse per treatment group) after 3 weeks of oral gavage treatment. Scale bars, 50μm. ctrl, control; FSC, forward scatter; IVIS, in vivo imaging system.
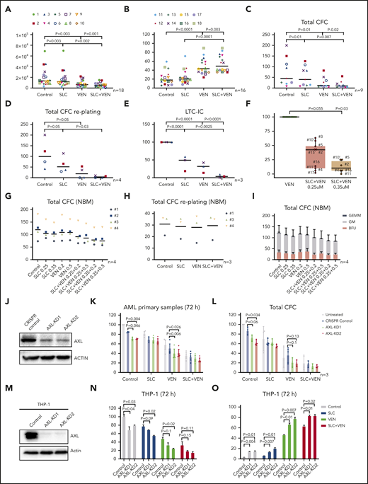
Dual inhibition of AXL and BCL-2 synergistically inhibits proliferation and long-term clonogenic activities of AML stem/progenitor cells in vitro
To investigate the effectiveness of SLC-391 plus venetoclax therapy in AML patient cells, CD34+ cells from AML patients at diagnosis, with low or high AXL expression and with or without MLL fusions/FLT3-ITD mutations, were treated in vitro. The combination significantly reduced cell viability (n = 18) and increased apoptosis (n = 16) in AML patient cells compared with controls or cells treated with single agents (P ≤ .003; Figure 4A-B). Interestingly, FACS analysis of these cultured cells demonstrated that the combination of SLC-391 and venetoclax was effective in eliminating AML stem cells, progenitors, and myeloid blast cells using multiple cell surface markers, including CD47, CD44, CD99, CD123, and TIM3 (supplemental Figure 12). CFC assays showed that treatment with SLC-391 plus venetoclax had a dramatic inhibitory effect on colony formation (70-80% inhibition, P ≤ .02; Figure 4C); these effects were strikingly enhanced in replating assays, showing eradication of more primitive AML patient cells (>95% inhibition, P ≤ .05; Figure 4D). Similarly, the combination treatment strongly inhibited the growth of LSCs, as detected by CFC output in 6-week LTC-IC assays (>95% inhibition, P ≤ .0025; Figure 4E). Importantly, the drug concentrations used were not noticeably toxic to CD34+ BM cells from healthy individuals, and their colony types also were not affected (n = 4; Figure 4G-I). Similar results were obtained in CD34+ AML patient cells from a second cohort (n = 10 and NBM = 5; supplemental Figure 13). Notably, we observed that AML patient cells with high expression of AXL were more sensitive to SLC-391–mediated cell killing than were AML patient cells with lower AXL expression (P ≤ .05); this observation held to a lesser extent when comparing their MLL vs non-MLL status (supplemental Figures 14-16). Importantly, we also demonstrated that increased doses of SLC-391 (0.25 and 0.35 µM) were able to enhance venetoclax sensitivity in AML patient cells, including samples that were relatively resistant to venetoclax (IC50 >400 nM),23 by correlating IC50 values of venetoclax with SLC-391 (68% and 87% reduction in venetoclax IC50 if combined with 0.25 µM and 0.35 µM SLC-391 vs treatment with venetoclax alone in primary AML samples; P = .03; Figure 4F; supplemental Figure 17).
Combination treatment with SLC-391 and venetoclax synergistically inhibits proliferation and long-term clonogenic activities of cells from patients with AML in vitro. (A) CD34+ cells from AML patients were treated with DMSO (0.05%), SLC-391 (SLC; 0.25 µM), or venetoclax (VEN; 0.2 µM), alone or in combination for 72 hours, and absolute viable cells were counted (n = 18). Each point represents an individual patient sample with indicated symbols. (B) Quantification of Annexin V+ (apoptotic) cells after performing Annexin V/propidium iodide (PI) staining and flow cytometry on cells from panel A (n = 16). (C) Total CFCs counted 2 weeks after plating 1200 CD34+ AML cells (n = 9) in semisolid media containing the indicated drugs. (D) Colonies harvested from panel C were replated in semisolid media for another 2 weeks and counted (n = 4). (E) CFC outputs from CD34+ AML cells (n = 3) maintained in 6-week LTC-IC assays to which the indicated drugs were added for the first 2 weeks. (F) Cells from patients with AML were treated with VEN, alone or in combination with SLC (0.25 or 0.35 µM) for 72 hours, and viable cells were counted. IC50 values were calculated based on drug concentrations that result in 50% cell viability compared with DMSO-treated control cells. The boxplot shows IC50 relative to VEN alone (which equates to 100%) per sample. The corresponding raw IC50 values are shown in supplemental Figure 17. Patients with AML with monocytic features or FAB-M5 subtype are denoted with an apostrophe (‘). (G) Colonies obtained from CD34+ NBM cells (n = 4) 2 weeks after plating in semisolid media containing the indicated drugs. (H) Colonies harvested from panel G were replated in semisolid media for another 2 weeks and counted (n = 3). (I) Distributions of colony types, including GEMM (granulocytes, erythrocytes, monocytes, and megakaryocytes), GM (granulocyte and macrophage), and BFU-E (burst-forming unit-erythroid) under each treatment condition. (J) Western blot analysis of AXL protein levels in AML cells transduced with LentiCRISPRv2/GFP or AXL-knockdown (KD) constructs and sorted for GFP+ cells 7 days posttransduction. (K) Cells from patients with AML were transfected with AXL-KD construct (KD1 and KD2), sorted for GFP+ cells, and treated with SLC (0.25 µM) and VEN (0.2 µM), alone or combination, for 72 hours; viable cells were counted (n = 4, patients #2, #3, #6, and #14). (L) CFC outputs from CD34+GFP+ AXL-KD cells from panel K compared with untreated cells and cells transfected with control construct and treated with the indicated drugs. (M) Western blotting analysis of AXL in THP-1 cells transfected with CRISPR control or with 2 AXL-KD constructs (KD1 and KD2). (N) THP-1 cells in panel M were treated with the indicated drugs for 72 hours, and viable cells were counted (n = 2). (O) The same treated cells as in panel N were subjected to Annexin V/PI staining and flow cytometry analysis. Annexin V+ cells were graphed as apoptotic cells (n = 2). All data are presented as mean ± SD of measurements for the indicated number of patients or samples. The P values were calculated using a 2-tailed, paired Student t test (A-H,K-L), or a 2-tailed, unpaired Student t test (N-O).
Combination treatment with SLC-391 and venetoclax synergistically inhibits proliferation and long-term clonogenic activities of cells from patients with AML in vitro. (A) CD34+ cells from AML patients were treated with DMSO (0.05%), SLC-391 (SLC; 0.25 µM), or venetoclax (VEN; 0.2 µM), alone or in combination for 72 hours, and absolute viable cells were counted (n = 18). Each point represents an individual patient sample with indicated symbols. (B) Quantification of Annexin V+ (apoptotic) cells after performing Annexin V/propidium iodide (PI) staining and flow cytometry on cells from panel A (n = 16). (C) Total CFCs counted 2 weeks after plating 1200 CD34+ AML cells (n = 9) in semisolid media containing the indicated drugs. (D) Colonies harvested from panel C were replated in semisolid media for another 2 weeks and counted (n = 4). (E) CFC outputs from CD34+ AML cells (n = 3) maintained in 6-week LTC-IC assays to which the indicated drugs were added for the first 2 weeks. (F) Cells from patients with AML were treated with VEN, alone or in combination with SLC (0.25 or 0.35 µM) for 72 hours, and viable cells were counted. IC50 values were calculated based on drug concentrations that result in 50% cell viability compared with DMSO-treated control cells. The boxplot shows IC50 relative to VEN alone (which equates to 100%) per sample. The corresponding raw IC50 values are shown in supplemental Figure 17. Patients with AML with monocytic features or FAB-M5 subtype are denoted with an apostrophe (‘). (G) Colonies obtained from CD34+ NBM cells (n = 4) 2 weeks after plating in semisolid media containing the indicated drugs. (H) Colonies harvested from panel G were replated in semisolid media for another 2 weeks and counted (n = 3). (I) Distributions of colony types, including GEMM (granulocytes, erythrocytes, monocytes, and megakaryocytes), GM (granulocyte and macrophage), and BFU-E (burst-forming unit-erythroid) under each treatment condition. (J) Western blot analysis of AXL protein levels in AML cells transduced with LentiCRISPRv2/GFP or AXL-knockdown (KD) constructs and sorted for GFP+ cells 7 days posttransduction. (K) Cells from patients with AML were transfected with AXL-KD construct (KD1 and KD2), sorted for GFP+ cells, and treated with SLC (0.25 µM) and VEN (0.2 µM), alone or combination, for 72 hours; viable cells were counted (n = 4, patients #2, #3, #6, and #14). (L) CFC outputs from CD34+GFP+ AXL-KD cells from panel K compared with untreated cells and cells transfected with control construct and treated with the indicated drugs. (M) Western blotting analysis of AXL in THP-1 cells transfected with CRISPR control or with 2 AXL-KD constructs (KD1 and KD2). (N) THP-1 cells in panel M were treated with the indicated drugs for 72 hours, and viable cells were counted (n = 2). (O) The same treated cells as in panel N were subjected to Annexin V/PI staining and flow cytometry analysis. Annexin V+ cells were graphed as apoptotic cells (n = 2). All data are presented as mean ± SD of measurements for the indicated number of patients or samples. The P values were calculated using a 2-tailed, paired Student t test (A-H,K-L), or a 2-tailed, unpaired Student t test (N-O).
To demonstrate that the effects observed with AXL inhibitor treatment are due to uniquely targeting AXL, we stably knocked down AXL using a CRISPR/Cas9 lentiviral-mediated single guide RNA system.49 Four AXL single guide RNA constructs, including a scrambled control, were cloned into a LentiCRISPRv2/GFP vector, and 2 clones showed successful knockdown of AXL (>80%), with reduced growth and increased apoptosis in CD34+ AML patient cells with originally high expression of AXL (n = 4; Figure 4J-K). As expected, knockdown of AXL in AML patient cells made them more susceptible to venetoclax treatment, with a decrease in the cell growth and colony-forming ability of AXL-knockdown cells treated with venetoclax (P ≤ .026; Figure 4K-L). In addition, we observed >95% knockdown of AXL in THP-1 cells, which significantly reduced their growth and increased apoptosis, particularly in response to venetoclax treatment (P ≤ .02; Figure 4M-O). Taken together, these results indicate that genetic and pharmacological inhibition of AXL specifically targets AML patient cells, including LSCs, and sensitizes these cells to venetoclax.
Combined treatment with SLC-391 and venetoclax decreases leukemia burden and significantly enhances survival of leukemic mice in a PDX model
To investigate whether targeting AXL/GAS6 and BCL-2 together would inhibit LSC-driven long-term growth and leukemia development in vivo, we performed studies using a PDX model in NRG-3GS mice with CD34+ stem/progenitor cells from 2 patients with high AXL and GAS6 expression transduced with a GFP/Luc reporter (Figure 5A). After initiation of leukemia was confirmed by bioluminescent imaging, oral gavages with SLC-391 (50 mg/kg), venetoclax (50 mg/kg), a combination of these, or vehicle were administered for 4 weeks, and bioluminescent imaging was repeated 1 and 3 weeks posttreatment. Remarkably, the combination of SLC-391 plus venetoclax was highly effective in delaying, as well as eliminating, leukemia development at early time points, whereas venetoclax-treated mice, and especially vehicle controls, displayed rapid leukemia progression, as assessed by quantification of bioluminescent imaging intensity (P = .003; Figure 5B; supplemental Figure 18). Notably, SLC-391–treated mice had lower bioluminescent signals compared with vehicle- or venetoclax-treated mice (P = .006). Furthermore, targeting AXL plus BCL-2 prevented splenomegaly (Figure 5C) and reduced the engraftment of patient leukemic cells in PB and BM (Figure 5D) and their infiltration into the spleen (supplemental Figure 19A), resulting in a significant survival advantage compared with mice treated with single agents or vehicle in both cohorts (Figure 5F; P ≤ .025). Some mice treated with the combination were still alive after 95 to 137 days compared with mice treated with vehicle (70-87.5 days), venetoclax (76-99 days), or SLC-391 (81-107 days; Figure 5F). Detailed FACS analyses of the BM of representative leukemic mice using multiple stem cell, myeloid, and immune markers revealed that concurrent AXL/GAS6 and BCL-2 inhibition was very effective in eliminating engrafted primitive AML subpopulations and myeloid blasts (Figure 5E; supplemental Figures 19 and 20). These results indicate that inhibition of AXL specifically targets primitive AML cells and that this acts in synergy with BCL-2 inhibition.
Combined treatment with SLC-391 and venetoclax decreases leukemia burden and significantly enhances survival of leukemic mice in a PDX model. (A) Schematic overview of PDX study design. In cohort 1, 20 mice received cells from patient #2 (5 mice each were treated with vehicle, 50 mg/kg SLC-319 [SLC], 50 mg/kg venetoclax [VEN], or SLC+VEN combination therapy for 4 weeks). In cohort 2, 22 mice received cells from patient #14 (4 were treated with vehicle, 6 were treated with SLC, 5 were treated with VEN, and 7 were treated with SLC+VEN combination therapy for 4 weeks at the same drug concentrations used for cohort 1). (B) Representative bioluminescent imaging of mice from cohort 1 and quantification of results of mice from cohort 1 (1 and 3 weeks after oral gavages with the indicated drugs) and cohort 2 (1 week after oral gavages with the indicated drugs. The P values were calculated using 1-way ANOVA with Tukey's post hoc correction for multiple comparisons. (C) Spleen sizes and weights from representative euthanized mice from each treatment group for each patient cohort 3 weeks after oral gavages. (D) FACS analyses quantifying the percentages of transduced (GFP+) and untransduced (GFP−) engrafted human leukemic cells in PB and BM from 1 representative animal from each cohort and treatment group 3 weeks after oral gavage. (E) FACS analysis quantifying the percentages of transduced (GFP+) and untransduced (GFP−) engrafted CD34+CD38− human leukemic cells in the CD45+ BM compartment from 1 representative animal from each cohort and treatment group 3 weeks after oral gavages. (F) Kaplan-Meier survival curves of leukemic mice reaching the experimental end point in the indicated treatment groups for both cohorts (n = 4-7 mice per group). Median survival for each treatment group is indicated in days in parentheses. The P values were calculated using a log-rank (Mantel-Cox) test, and significant differences between groups are indicated. α-DT, antidiphtheria toxin; IP, intraperitoneal; IVIS, in vivo imaging system; Veh., vehicle.
Combined treatment with SLC-391 and venetoclax decreases leukemia burden and significantly enhances survival of leukemic mice in a PDX model. (A) Schematic overview of PDX study design. In cohort 1, 20 mice received cells from patient #2 (5 mice each were treated with vehicle, 50 mg/kg SLC-319 [SLC], 50 mg/kg venetoclax [VEN], or SLC+VEN combination therapy for 4 weeks). In cohort 2, 22 mice received cells from patient #14 (4 were treated with vehicle, 6 were treated with SLC, 5 were treated with VEN, and 7 were treated with SLC+VEN combination therapy for 4 weeks at the same drug concentrations used for cohort 1). (B) Representative bioluminescent imaging of mice from cohort 1 and quantification of results of mice from cohort 1 (1 and 3 weeks after oral gavages with the indicated drugs) and cohort 2 (1 week after oral gavages with the indicated drugs. The P values were calculated using 1-way ANOVA with Tukey's post hoc correction for multiple comparisons. (C) Spleen sizes and weights from representative euthanized mice from each treatment group for each patient cohort 3 weeks after oral gavages. (D) FACS analyses quantifying the percentages of transduced (GFP+) and untransduced (GFP−) engrafted human leukemic cells in PB and BM from 1 representative animal from each cohort and treatment group 3 weeks after oral gavage. (E) FACS analysis quantifying the percentages of transduced (GFP+) and untransduced (GFP−) engrafted CD34+CD38− human leukemic cells in the CD45+ BM compartment from 1 representative animal from each cohort and treatment group 3 weeks after oral gavages. (F) Kaplan-Meier survival curves of leukemic mice reaching the experimental end point in the indicated treatment groups for both cohorts (n = 4-7 mice per group). Median survival for each treatment group is indicated in days in parentheses. The P values were calculated using a log-rank (Mantel-Cox) test, and significant differences between groups are indicated. α-DT, antidiphtheria toxin; IP, intraperitoneal; IVIS, in vivo imaging system; Veh., vehicle.
scRNA-seq analyses uncover that inhibition of AXL or BCL-2 differentially targets metabolic/signaling pathways to synergize in leukemic cell killing
In an attempt to investigate which mechanisms lead to the synergistic cell killing of primitive AML cells via the identification of potential early molecular changes, we performed scRNA-seq on 3300 viable CD34+CD33+ stem/progenitor cells per treatment group from 3 samples from patients with AML with high expression of AXL (patients #2, #3, and #14) after treatment with SLC-391, venetoclax, DMSO (control), or a combination of SLC-391 plus venetoclax for 16 hours. scRNA-seq analysis demonstrated that known AXL/GAS6-mediated pathways, including phosphatidylinositol 3-kinase/AKT/mTOR and MAPK, were significantly downregulated in SLC-391–treated cells, whereas the apoptosis pathway was inhibited to a greater extent in venetoclax-treated cells (Figure 6A-B). Importantly, GSEA demonstrated that SLC-391, alone or in combination with venetoclax, significantly downregulated oxidative phosphorylation (OXPHOS) (normalized enrichment score [NES]: −1.647 and −1.551 vs venetoclax 1.501), glycolysis (−1.484 and −1.419 vs venetoclax 1.34), fatty acid metabolism (−1.424 and −1.481 vs venetoclax 1.096), and MYC targets; it upregulated positive regulation of T-cell–mediated cytotoxicity to a lesser extent (Figure 6A-B). In contrast, venetoclax treatment alone had a stronger effect on downregulating the apoptosis gene signature and MAPK pathway, and this was well maintained in combination with SLC-391 (Figure 6A-B). These results suggest that targeting perturbed metabolic and signaling pathways simultaneously with SLC-391 and venetoclax leads to the synergistic cell killing of drug-insensitive stem/progenitor cells, which may overcome resistance to venetoclax monotherapy.
scRNA-seq analysis of CD34+ AML patient cells identifies differentially expressed gene signatures and that SLC-391, alone or with venetoclax, inhibits expression/activity of key signaling proteins. (A) CD34+ AML cells (n = 3, patients #2, #3, and #14) were pretreated with the indicated control and inhibitors (alone or in combination) for 16 hours and were then sorted for propidium iodide−Annexin V−CD34+CD33+ cells. Three thousand and three hundred cells per treatment group and per patient sample were used for barcoding and library construction for scRNA-seq with 10× Genomics. Heat map of enriched up/downregulated gene signatures based on adjusted P values and NESs derived via GSEA of scRNA-seq data from 3 AML patient samples after the indicated treatments (relative to DMSO control). (B) GSEA enrichment plots for significant gene signatures from panel A with corresponding NESs. Negative values indicate downregulation of gene sets, whereas positive values indicate upregulation of gene sets, relative to DMSO-treated control cells. (C) MV4-11 cells were treated with 0.25 µM SLC-391 (SLC) and 5 nM venetoclax (VEN), alone or in combination, for 3 hours, and cell pellets were harvested for western blotting analysis. Antibodies used are indicated. (D) MV4-11 cells were treated as in panel C for 72 hours, and cell lysates were subjected to western blotting analysis for BCL-2 family proteins, as indicated. (E) MV4-11 cells were treated with SLC and VEN, alone or in combination, for 16 hours. BIM was immunoprecipitated from whole-cell lysates and then subjected to western blotting analysis. Antibodies used are indicated. Phosphorylation or total protein expression changes were quantified relative to actin and normalized to no drug treatment control, with fold changes indicated.
scRNA-seq analysis of CD34+ AML patient cells identifies differentially expressed gene signatures and that SLC-391, alone or with venetoclax, inhibits expression/activity of key signaling proteins. (A) CD34+ AML cells (n = 3, patients #2, #3, and #14) were pretreated with the indicated control and inhibitors (alone or in combination) for 16 hours and were then sorted for propidium iodide−Annexin V−CD34+CD33+ cells. Three thousand and three hundred cells per treatment group and per patient sample were used for barcoding and library construction for scRNA-seq with 10× Genomics. Heat map of enriched up/downregulated gene signatures based on adjusted P values and NESs derived via GSEA of scRNA-seq data from 3 AML patient samples after the indicated treatments (relative to DMSO control). (B) GSEA enrichment plots for significant gene signatures from panel A with corresponding NESs. Negative values indicate downregulation of gene sets, whereas positive values indicate upregulation of gene sets, relative to DMSO-treated control cells. (C) MV4-11 cells were treated with 0.25 µM SLC-391 (SLC) and 5 nM venetoclax (VEN), alone or in combination, for 3 hours, and cell pellets were harvested for western blotting analysis. Antibodies used are indicated. (D) MV4-11 cells were treated as in panel C for 72 hours, and cell lysates were subjected to western blotting analysis for BCL-2 family proteins, as indicated. (E) MV4-11 cells were treated with SLC and VEN, alone or in combination, for 16 hours. BIM was immunoprecipitated from whole-cell lysates and then subjected to western blotting analysis. Antibodies used are indicated. Phosphorylation or total protein expression changes were quantified relative to actin and normalized to no drug treatment control, with fold changes indicated.
AXL kinase inhibition selectively targets AML stem/progenitor cells via downregulation of key AXL/BCL-2–mediated signaling proteins and mitochondrial OXPHOS
We then extended the results of the RNA-seq analyses on proteins regulating the AXL signaling pathway and BCL-2 family proteins. SLC-391 treatment reduced phosphorylation of AXL-AKT and RAF–MEK–extracellular signal-regulated kinase (ERK)–GSK3α/β, and it decreased total protein expression of GRB2, K-RAS, N-RAS, RAF, and β-catenin in MV4-11 cells (Figure 6C). This effect was greatly increased in combination with venetoclax (Figure 6C), but not, or to a lesser extent, with venetoclax treatment alone. The combination reduced MCL-1 levels and increased BIM expression, which was also observed with SLC-391 treatment (Figure 6D). Notably, these changes were not observed in OCI-AML3 cells that expressed low AXL and were relatively resistant to SLC-391 or venetoclax treatment (supplemental Figure 21). Coimmunoprecipitation analysis further demonstrated that venetoclax, alone or in combination with SLC-391, reduced BCL-2 and increased BAX/BAK, which interacts with BIM (Figure 6E). The inhibition of β-catenin by SLC-391 was further demonstrated by a significant reduction in the transcripts of several β-catenin downstream target genes, including LEF1, TCF1, CCND1, and MYC, compared with control or venetoclax treatment alone (P ≤ .0254; supplemental Figure 22). Thus, concurrent AXL and BCL-2 inhibition greatly reduces the expression of key signaling proteins in the AXL pathway and increases BIM-BAX/BAK complex formation to induce cell apoptosis (Figure 7E).
Combined treatment with SLC-391 (SLC) and venetoclax (VEN) inhibits mitochondrial OXPHOS in primitive AML cells. (A) Flow cytometry was used to quantify mitochondrial content using MitoTracker Deep Red (MTDR) in CD34+ cells from patients with AML (n = 2; patients #2 and #13) 72 hours posttreatment with the indicated drugs (left panels). Flow cytometry was used to quantify MitoRed mitochondrial superoxide indicator (MitoSOX) in CD34+ AML cells after 4 hours of treatment with the indicated drugs via flow cytometry (right panels). (B-D) OCR and the extracellular acidification rate (ECAR) were measured in MV4-11 cells (B), OCI-AML3 cells (C), and cells from patients with AML (D; patients #2, #3, and #6) after a 1-hour treatment with the indicated drugs. Maximal OCR and spare capacity were analyzed and compared among each treatment condition. Each point is representative of multiple replicates (B-C) or the mean of multiple replicates from each patient sample (D). The P values were calculated using 1-way ANOVA with Tukey’s post hoc correction for multiple comparisons or a 2-tailed, unpaired Student t test. (E) Model showing how inhibition of AXL activity sensitizes AML stem/progenitor cells to VEN in vitro and in PDX models, by dual targeting of AXL-mediated pathways and BCL-2.
Combined treatment with SLC-391 (SLC) and venetoclax (VEN) inhibits mitochondrial OXPHOS in primitive AML cells. (A) Flow cytometry was used to quantify mitochondrial content using MitoTracker Deep Red (MTDR) in CD34+ cells from patients with AML (n = 2; patients #2 and #13) 72 hours posttreatment with the indicated drugs (left panels). Flow cytometry was used to quantify MitoRed mitochondrial superoxide indicator (MitoSOX) in CD34+ AML cells after 4 hours of treatment with the indicated drugs via flow cytometry (right panels). (B-D) OCR and the extracellular acidification rate (ECAR) were measured in MV4-11 cells (B), OCI-AML3 cells (C), and cells from patients with AML (D; patients #2, #3, and #6) after a 1-hour treatment with the indicated drugs. Maximal OCR and spare capacity were analyzed and compared among each treatment condition. Each point is representative of multiple replicates (B-C) or the mean of multiple replicates from each patient sample (D). The P values were calculated using 1-way ANOVA with Tukey’s post hoc correction for multiple comparisons or a 2-tailed, unpaired Student t test. (E) Model showing how inhibition of AXL activity sensitizes AML stem/progenitor cells to VEN in vitro and in PDX models, by dual targeting of AXL-mediated pathways and BCL-2.
To functionally validate altered oxidative metabolism in AML upon AXL inhibition, we performed a MitoTracker assay with a dye that accumulates in active mitochondria, the site of OXPHOS. SLC-391, alone and in combination with venetoclax, reduced mitochondria and their membrane potential in CD34+ AML stem/progenitor cells (Figure 7A). A similar observation was made using a MitoSOX assay (Figure 7A). To further demonstrate whether OXPHOS, glycolysis, or both are specifically inhibited by combination treatment in AML cells, we performed a Seahorse assay using AXL/BCL-2 inhibition–sensitive (MV4-11) or nonsensitive (OCI-AML3) cells, as well as AML patient cells. Interestingly, we observed that baseline OXPHOS levels in MV4-11 cells were not changed 1 hour after treatment with SLC-391, venetoclax, or both; however, maximal oxygen consumption rate (OCR) and spare capacity were significantly reduced by the combination treatment, which were not observed in OCI-AML3 cells (P ≤ .02; Figure 7B-C). Similar results were obtained from cells from patients with AML (patients #2, #3, and #6; P ≤ .0486; Figure 7D). There were no obvious changes observed by measuring extracellular acidification rate in these cells (Figure 7B-D). These results indicate that combined AXL and BCL-2 inhibition significantly decreased OXPHOS (but not glycolysis) in primitive AML cells, a key feature of LSCs in AML (Figure 7E).
Discussion
There is a need to identify key targets/pathways and combination treatment strategies to overcome drug resistance and disease relapse in AML.24 Inhibition of the GAS6/AXL pathway is one of the important therapeutic strategies for the treatment of various cancers,28-30 and clinical-grade, highly selective, and less toxic small molecule AXL inhibitors are critical for rapid translation to the clinic. Thus, we developed a highly selective and orally bioavailable AXL inhibitor that has great potency and pharmaceutical properties and demonstrates remarkable preclinical efficacy against preclinical PDX models of AML, especially in combination with venetoclax, which is of particular interest as a result of the early promising clinical results for the treatment of AML.10,15,23 Encouragingly, SLC-391 is being evaluated in a phase 1 clinical trial in solid tumors (https://clinicaltrials.gov/ct2/show/NCT03990454), which opens a promising avenue for combination cancer therapies.
Cancer stem cells are known to be resistant to chemotherapy and targeted therapies, but the mechanisms of action remain largely unknown.25-27,50 It has been suggested that the GAS6/AXL axis plays an indirect role in stem cell maintenance/function because its expression is highly increased in some solid tumors, correlating with the expression of several stem cell marker genes, together potentially contributing to the tumorigenicity of breast cancer.30,36,51 In this study, we provide direct evidence of AXL’s role in the survival and the long-term propagating activity of AML stem/progenitor cells. AXL is highly activated in AML stem/progenitor cells, including those from patients harboring an MLL fusion, a group with poor prognosis.30,33 Strikingly, the highest expression of AXL, at the RNA and protein levels, was found in the AML stem cell–enriched population, correlating with phenotypical consequences of AXL inhibition and being most profound in the long-term coculture system with stromal cells and in PDX models, which measure functional LSC activities in vitro and in vivo. Notably, most samples from patients with AML examined expressed increased levels of AXL protein compared with normal individuals, and the efficacy of SLC-391 correlates strongly with AXL expression levels, which is not limited to patients carrying MLL fusions. Thus, a substantial group of patients with AML might be eligible for AXL/BCL-2 inhibitor therapy; GAS6/AXL expression could serve as a biomarker for the selection of patients and potentially predict their responses to treatment.
Notably, venetoclax treatment alone did not eliminate most AML cells in our PDX models, which is supported by previous studies, as well as clinical observations.10,19,52 It has been reported that mitochondrial reprogramming may underlie the resistance of BCL-2 inhibition in lymphoid malignancies19 ; thus, identification of new treatment strategies that can reverse venetoclax insensitivity are critical and urgently needed. In this study, additive effects of AXL inhibition with the chemotherapeutic drug cytarabine or daunorubicin were observed in vitro. Remarkably, simultaneous AXL suppression plus venetoclax treatment showed a superior synergistic effect on AML cell lines and CD34+ AML stem/progenitor cells in vitro and in vivo, underscoring the consistency of this finding. The combination approach was not toxic to healthy adult BM counterparts, indicating that cancer-specific pathways are being targeted. In addition, it has recently been reported that monocytic leukemic cells are more resistant to venetoclax-based therapy in patients with AML.49 Although the sample size of our study is relatively small, we noticed that a few patients with AML that had monocytic features or identified as the FAB-M5 subtype seem to be more resistant to venetoclax. Most interestingly, we observed that AXL inhibition significantly increased the sensitivity of AML patient cells that are more resistant to venetoclax in a dose-dependent manner, providing an alternative strategy to target these venetoclax-resistant cells.
Mechanistically, scRNA-seq and western blot analyses showed that AXL inhibition with SLC-391 reduces the activity of its known downstream targets: AXL-GRB-RAS-RAF-MEK-ERK and AXL–phosphatidylinositol 3-kinase–AKT. Venetoclax enhances this, to further deregulate GSK3β–β-catenin and reduce its transcriptional activity. We demonstrated that SLC-391 stabilizes BIM through AKT and ERK to induce cell apoptosis; this effect is boosted by adding venetoclax to release BIM from BCL-2 and enhance the conformation change of BAX/BAK, leading to synergistic cell killing of cells from patients with AML. Strikingly, our scRNA-seq analysis demonstrated that SLC-391, alone or with venetoclax, inhibited mitochondrial OXPHOS uniquely in AML stem/progenitor cells. Recent evidence indicates that cancer stem cells and their progenitor cells possess an altered metabolic state and might constitute a targetable vulnerability in human leukemias.53-55 A recent clinical study also demonstrated that venetoclax plus the chemotherapeutic drug azacitidine disrupted energy metabolism in primitive AML cells.9 Indeed, we further demonstrated that inhibition of AXL activity with venetoclax significantly decreases OXPHOS, but not glycolysis, which inhibits the ability of AML leukemic cells to upregulate OXPHOS. Thus, targeting AXL/BCL-2–mediated metabolic and key signaling pathways simultaneously with this combination treatment approach potentially corrects defective apoptosis and aberrantly increased cell survival, which is necessary to eradicate AML LSCs and their blast cells rapidly and completely.
Overall, our findings highlight the important and tractable advantages of this combination treatment strategy using available clinical-grade inhibitors that will have a direct translational impact on the treatment of AML and other cancers with high AXL activity.
The AML scRNA-seq data reported in this article have been deposited in the European Genome-Phenome Archive (accession number EGAS00001004663).
Data sharing requests should be sent to Xiaoyan Jiang (xjiang@bccrc.ca).
The online version of this article contains a data supplement.
The publication costs of this article were defrayed in part by page charge payment. Therefore, and solely to indicate this fact, this article is hereby marked “advertisement” in accordance with 18 USC section 1734.
Acknowledgments
The authors thank the Stem Cell Assay Laboratory for initial cell processing and cryopreservation of patient samples, patients, members of the Leukemia/BMT Program of British Columbia, and the Hematology Cell Bank of British Columbia (Vancouver, BC, Canada) for providing clinical samples and data. They also thank the Terry Fox Laboratory FACS Facility for cell-sorting assistance, Josephine Leung for excellent technical assistance, and STEMCELL Technologies for cell culture reagents.
This work was supported by MITACS (Mathematics of Information Technology and Complex Systems) grant IT08556 (X.J.), MITACS Team Grant IT12678 (C.K.Y., X.J.), and, in part, by the Canadian Cancer Society and the Canadian Institutes of Health Research (X.J.). X.N. received a China Scholarship Council Scholarship. K.R. and Y.-H.A. are MITACS Elevate Postdoctoral Fellows. S.G. is supported by funds from the Deutsche Forschungsgemeinschaft (German Research Foundation; project 446251518), the Michael Smith Foundation for Health Research, and the Lotte and John Hecht Memorial Foundation (project RT-2020-0578).
Authorship
Contribution: X.N., K.R., Z.Z., and X.J. conceived and designed the experiments; X.N., K.R., and M.C. performed most experiments and analyzed data; G.E.N. and W.W.W. carried out RNA-seq analyses; Y.-H.A. helped with some of the in vitro studies; X.Z., H.L., Y.Z., and D.W. designed and performed experiments and analyzed data for the second cohort study; Y.G. provided AML cell lines and insightful discussions; R.L., S.L., H.Z., J.Y., and Z.Z. developed and provided SLC inhibitors; S.-E.N. and C.K.Y. completed the biochemical and structural characterization of the AXL kinase domain; I.M., A.R., and F.K. helped to design and analyze data from Seahorse assays; F.K. provided clinical information and insightful discussions; S.G. provided extensive statistical and data analyses and insightful discussions; X.N., K.R., C.K.Y., Z.Z., and X.J. wrote the manuscript; and all other authors reviewed the manuscript.
Conflict-of-interest disclosure: R.L., S.L., H.Z., J.Y., and Z.Z are employees of SignalChem Lifesciences Corporation, which developed the SLC inhibitors. The remaining authors declare no competing financial interests.
Correspondence: Xiaoyan Jiang, Terry Fox Laboratory, BC Cancer, 675 West 10th Ave, Vancouver, BC V5Z 1L3, Canada; e-mail: xjiang@bccrc.ca.


![AXL inhibitor SLC-391 stabilizes the AXL kinase domain, binds to its active site, and inhibits the growth of AML cells in vitro. (A-B) Chemical structures of 1,3,4-oxadiazolyl-2-aminopyridine (A) and SLC-391 [3-(5-(cyclopropylmethyl)-1,3,4-oxadiazole-2-yl)-5-(1-(piperidine-4-yl)-1H-pyrazole-4-yl)pyridine-2-amine] (B). (C) Differential scanning fluorimetry analysis determined the melting temperatures to be 36.7°C (±1.5) and 52.7°C (±0.1) for AXL kinase and the AXL kinase-SLC-391 complex, respectively. (D) Electrostatic surface representations of AXL kinase–SLC-391 complex model obtained from in silico docking and previously reported crystal structure of AXL kinase–macrocyclic inhibitor complex (PDB code: 5U6B). (E) Cartoon representations of the modeled AXL kinase–SLC-391 complex model and the AXL kinase–macrocyclic inhibitor complex crystal structure showed that SLC-391 potentially blocks the kinase active site. (F) Several AML cell lines were treated with SLC-391 (10 nM to 1 µM) for 72 hours, and viable cells were counted. IC50 values were calculated based on drug concentrations that result in 50% cell viability compared with DMSO-treated control cells (left panel). Comparison of SLC-391 IC50 values in MLL (n = 3) vs non-MLL (n = 5) AML cell lines (right panel). (G) Western blotting analysis of THP-1 cells treated with SLC-391 for 3 hours at the indicated concentrations. GAS6 was added 15 minutes before harvesting the cells. p-AXL(Y779) and p-AKT(S473) levels were quantified, normalized to actin, and compared with no drug treatment control, as indicated. (H) MV4-11 cells were treated with SLC-391 (SLC; 0.1 or 0.25 µM) and venetoclax (VEN; 5 or 10 nM), alone or in combination, for 72 hours, and viable cells were counted. CI values were calculated based on serial dilutions of drug concentrations by CompuSyn software. CI < 1, CI = 1, and CI > 1 indicate synergistic, additive, and antagonistic effects, respectively. (I) The same treated cells as in (H) were subjected to Annexin V/propidium iodide staining and flow cytometry analysis. Annexin V+ cells were graphed as apoptotic cells. (J) MV4-11 cells treated as in panel H were lysed, and whole-cell lysates were subjected to western blotting and probed with the indicated antibodies. Data shown are the mean ± SD of measurements for ≥3 experimental replicates. The P values were calculated using a 2-tailed, unpaired Student t test.](https://ash.silverchair-cdn.com/ash/content_public/journal/blood/137/26/10.1182_blood.2020007651/7/m_bloodbld2020007651f2.png?Expires=1770149653&Signature=dWDGpwtX8dphL31lIrdFgy-7qV3bToN6a3XTqtPQSzRxj0e~PRLW-kaUp9L1lu2XFbmH32jVW40~3SAqrzE7qcz7ooN~f99yMmyLsM1oRtQ0IAQ~4Uz6FexvpPXTQtPfnTJBVqgrraqESUBek0Q6WDXAsSnHa31XQc6PO28zN~wIRPh~gAKCDrYSIfoeevsmNiw6ZvcLREcUMu9u3HO1XtgPDNCjYaS9AMd0OEnWE27QUyd-ctcH6HflD97qAB~m9kAleNdI1mUr66OR2-pwJALJfO4N6jr42Hyd0Gock-NL6xGBKT1A-z-0T9nbQvgTW6VirS2HEwBc64nkCj~TBw__&Key-Pair-Id=APKAIE5G5CRDK6RD3PGA)


![Combined treatment with SLC-391 and venetoclax decreases leukemia burden and significantly enhances survival of leukemic mice in a PDX model. (A) Schematic overview of PDX study design. In cohort 1, 20 mice received cells from patient #2 (5 mice each were treated with vehicle, 50 mg/kg SLC-319 [SLC], 50 mg/kg venetoclax [VEN], or SLC+VEN combination therapy for 4 weeks). In cohort 2, 22 mice received cells from patient #14 (4 were treated with vehicle, 6 were treated with SLC, 5 were treated with VEN, and 7 were treated with SLC+VEN combination therapy for 4 weeks at the same drug concentrations used for cohort 1). (B) Representative bioluminescent imaging of mice from cohort 1 and quantification of results of mice from cohort 1 (1 and 3 weeks after oral gavages with the indicated drugs) and cohort 2 (1 week after oral gavages with the indicated drugs. The P values were calculated using 1-way ANOVA with Tukey's post hoc correction for multiple comparisons. (C) Spleen sizes and weights from representative euthanized mice from each treatment group for each patient cohort 3 weeks after oral gavages. (D) FACS analyses quantifying the percentages of transduced (GFP+) and untransduced (GFP−) engrafted human leukemic cells in PB and BM from 1 representative animal from each cohort and treatment group 3 weeks after oral gavage. (E) FACS analysis quantifying the percentages of transduced (GFP+) and untransduced (GFP−) engrafted CD34+CD38− human leukemic cells in the CD45+ BM compartment from 1 representative animal from each cohort and treatment group 3 weeks after oral gavages. (F) Kaplan-Meier survival curves of leukemic mice reaching the experimental end point in the indicated treatment groups for both cohorts (n = 4-7 mice per group). Median survival for each treatment group is indicated in days in parentheses. The P values were calculated using a log-rank (Mantel-Cox) test, and significant differences between groups are indicated. α-DT, antidiphtheria toxin; IP, intraperitoneal; IVIS, in vivo imaging system; Veh., vehicle.](https://ash.silverchair-cdn.com/ash/content_public/journal/blood/137/26/10.1182_blood.2020007651/7/m_bloodbld2020007651f5.png?Expires=1770149653&Signature=Es~H654YAG~U6nXjne1O2dDRkhNZJVpEoCP-HXh6oLUCpWW8G2awGHGwa1kEIm0Sa-9xcbxFIwqMeAjpsKq6eGdXiISiMjs4I6NT5QAiRzUH475eFmDo3VssN6B4FEOJbCOirr8nlVPF5Ha~Jxcu4zsSSWm94WSxTAB8ZEajeiyqpOX9IuIKfmgOv6VBEX8HHw0LyUm3vLeWRdfMrYMcnkDZVT1KUc2ALUIRKem05M8FO8TBXZzjNT5pwRmnP8KX2qe3TIIJYidhd8OT5pDSuyjT--WIsDXaY7ha62INT2Qx8V7Yf4IFfhNi8u5s95fLNPIGTpVcNvzCh-VwPTsFVg__&Key-Pair-Id=APKAIE5G5CRDK6RD3PGA)


This feature is available to Subscribers Only
Sign In or Create an Account Close Modal