Abstract
Honokiol (HNK) is an active component purified from magnolia, a plant used in traditional Chinese and Japanese medicine. Here we show that HNK significantly induces cytotoxicity in human multiple myeloma (MM) cell lines and tumor cells from patients with relapsed refractory MM. Neither coculture with bone marrow stromal cells nor cytokines (interleukin-6 and insulin-like growth factor-1) protect against HNK-induced cytotoxicity. Although activation of caspases 3, 7, 8, and 9 is triggered by HNK, the pan-caspase inhibitor z-VAD-fmk does not abrogate HNK-induced apoptosis. Importantly, release of an executioner of caspase-independent apoptosis, apoptosis-inducing factor (AIF), from mitochondria is induced by HNK treatment. HNK induces apoptosis in the SU-DHL4 cell line, which has low levels of caspase 3 and 8 associated with resistance to both conventional and novel drugs. These results suggest that HNK induces apoptosis via both caspase-dependent and -independent pathways. Furthermore, HNK enhances MM cell cytotoxicity and apoptosis induced by bortezomib. In addition to its direct cytotoxicity to MM cells, HNK also represses tube formation by endothelial cells, suggesting that HNK inhibits neovascurization in the bone marrow microenvironment. Taken together, our results provide the preclinical rationale for clinical protocols of HNK to improve patient outcome in MM. (Blood. 2005;106:1794-1800)
Introduction
The root and stem bark of magnolia has been used as a traditional Chinese and Japanese medicine for the treatment of thrombotic stroke, gastrointestinal complaints, and anxiety. Honokiol (HNK), an active component isolated and purified from magnolia, has antioxidant, antithrombosis, antibacterial, xanthine oxidase inhibitory, and anxiolytic effects.1-5 Previous reports have demonstrated that HNK induces apoptosis and inhibits the growth of leukemia cell lines HL-60 and Molt 4B; colon cancer cell line RKO; lung cancer cell line CH27; transformed endothelial cell line SVR; and has remarkable in vivo antitumor activity against skin tumors and SVR angiosarcoma in a mouse model.6-11 To date, however, little is known about the precise mechanism of growth inhibition and apoptosis by HNK.10
Multiple myeloma (MM) is a B-cell malignancy characterized by proliferation of monoclonal plasma cell in bone marrow (BM). Despite clinical efficacy of high-dose therapy as well as novel agents including thalidomide, revlimid, and bortezomib in patients with relapsed and refractory MM, responses are not durable and few, if any, patients are cured.12-14 Therefore, new therapeutic strategies are needed to improve patient outcome.
In this study, we evaluate the therapeutic potential of HNK against MM in vitro. We demonstrate that HNK inhibits growth and induces apoptosis of MM cells via both caspase-dependent and -independent pathways, overcomes conventional drug resistance and inhibits angiogenesis in the BM milieu, and enhances MM cell cytotoxicity of bortezomib.
Materials and methods
Cells
Dexamethasone (Dex)-sensitive MM.1S and Dex-resistant MM.1R human MM cell lines were kindly provided by Dr Steven Rosen (Northwestern University, Chicago, IL). RPMI 8226-Dox40 (doxorubicin-resistant) and RPMI 8226-LR5 (melphalan-resistant) human MM cell lines were kindly provided by Dr William Dalton (Moffit Cancer Center, Tampa, FL). RPMI-8226 and U266 cells were obtained from the American Type Culture Collection (Rockville, MD). SU-DHL-4 cells were kindly provided by Dr Margaret Shipp (Dana-Farber Cancer Institute, Boston, MA). Fresh peripheral blood mononuclear cells (PBMNCs), obtained from healthy subjects after informed consent, were separated from heparinized peripheral blood by Ficoll-Hipaque density sedimentation. BM specimens were acquired from patients with MM after obtaining informed consent and mononuclear cells were separated by Ficoll-Hipaque density sedimentation. Cells were cultured at 37°C in RPMI 1640 containing 10% fetal bovine serum (FBS; Sigma, St Louis, MO), 2 μM l-glutamine, 100 U/mL penicillin, and 100 μg/mL streptomycin (Gibco, Grand Island, NY).
Reagents
HNK (Calbiochem, San Diego, CA) was dissolved in ethanol at 20 mg/mL stock solution. Recombinant human interleukin-6 (IL-6), vascular endothelial growth factor (VEGF), and insulin-like growth factor-1 (IGF-1) (R&D Systems, Minneapolis, MN) were reconstituted with sterile phosphate-buffered saline (PBS) containing 0.1% FBS (IL-6 and VEGF) and 10 mM acetic acid containing 0.1% FBS (IGF-1), respectively. Concanavalin A (Con A; Sigma) was dissolved in RPMI 1640. Pan-caspase inhibitor z-VAD-fmk (Bachem, Bubendorf, Switzerland) was dissolved in methanol. Bortezomib (Millennium Pharmaceuticals, Cambridge, MA) was dissolved in dimethylsulfoxide (DMSO) at 1 mM. These reagents were stored at 20°C and diluted by media just before use. Doxorubicin (Sigma) was dissolved in sterile water at a concentration of 3.45 mM and stored at 4°C. Arsenic trioxide (As2O3; 5 mM in PBS) was provided by Cell Therapeutics (Seattle, WA) and stored at room temperature.
Cellular proliferation and DNA synthesis assay
Colorimetric assays were performed to evaluate drug activity. MM cell lines and BMSCs were treated with the indicated concentration of HNK in 96-well culture plates for 48 hours in 100 μL media and pulsed with 10 μL of 2-(2-methoxy-4-nitrophenyl)-3-(4-nitrophenyl)-5-(2,4-disulfophenyl)-2H-tetrazolium (WST-8; Cell Counting Kit-8; Dojindo, Kumamoto, Japan) to each well for 4 hours. WST-8 is converted to WST-8-formazan upon bioreduction in the presence of an electron carrier 1-methoxy-5-methylphenazinium methylsulfate that is abundant in viable cells. Absorbance readings at a wavelength of 450 nm and reference wavelength of 650 nm were taken on a spectrophotometer (Molecular Devices, Sunnyvale, CA).
DNA synthesis was measured as previously described.17 Cells in 96-well culture plates were pulsed with 0.5 μCi [0.0185 MBq]/well of [3H]-thymidine (Perkin Elmer, Boston, MA) during the last 8 hours of culture, harvested onto glass filters with an automatic cell harvester (Cambridge Technology, Cambridge, MA), and counted using the LKB Betaplate scintillation counter (Wallac, Gaithersburg, MD). All experiments were performed in triplicate.
Assessment of HNK-induced cytotoxicity against patient MM cells
Cytotoxicity of HNK against fresh MM cells was determined as previously determined.18 Fresh MNCs separated from bone marrow samples derived from patients with MM were incubated with phycoerythrin (PE)-conjugated anti-CD138 antibody and/or fluorescein isothiocyanate (FITC)-conjugated anti-CD38 antibody (BD Biosciences, San Diego, CA) for 30 minutes on ice and washed, followed by analysis using EPICS XL flow cytometer (Beckman Coulter, Hialeah, FL). A CD38high fraction enriched for MM cells was determined in side and forward scatter panel in each case. The expression of CD138 on gated cells was also evaluated. After HNK treatment for 48 hours, cells were harvested and the percentage of CD38high cells with or without HNK treatment was evaluated.
Cell-cycle analysis
MM cells cultured with HNK were harvested, fixed with 70% ethanol, and pretreated with 250 μg/mL RNAse (Sigma). Cells were stained with propidium iodide (PI; 50 μg/mL; Sigma), and cell cycle profile was determined by using the program M software on an EPICS XL flow cytometer.
Detection of apoptosis and caspase 3 activity
TdT-mediated d-UTP nick end labeling (TUNEL) assay (MBL, Nagoya, Japan) and APO 2.7 staining (Immunotech, Marseille, France) were used to determine apoptosis. In brief, cells were fixed and permeabilized by 4% paraformaldehyde and 70% ethanol, respectively, and incubated with a mixture of FITC-dUTP and TdT for 1 hour at 37°C for TUNEL assay. For detection of mitochondrial membrane protein 7A6 expression on apoptotic cells, cells were incubated with APO 2.7 reagent for 20 minutes. Fluorescence intensity of TUNEL and APO 2.7 staining was determined using an EPICS XL flow cytometer. Cytotoxicity was determined by trypan blue exclusion assay. To evaluate activation of caspase 3, flow cytometric analysis was done using FITC-conjugated monoclonal active caspase 3 antibody apoptosis kit I (BD Biosciences).
Western blotting
MM cells cultured under indicated conditions were harvested, washed twice with ice-cold PBS, and lysed in lysis buffer; 50 mM Tris-HCl (pH 7.4), 150 mM NaCl, 1% nonidet P-40 (NP-40), 5 mM EDTA (ethylenediamine tetraacetic acid), 5 mM NaF, 2 mM Na3V4, 1 mM phenylmethylsulfonyl fluoride (PMSF), 5 μg/mL leupeptine, and 5 μg/mL aprotinin for immunoblotting of whole cell lysate. Subcellular proteins from 1 × 107 HNK-treated cells were extracted using Nuclear/Cytosol fractionation kit (BioVision, Mountain View, CA). Cell lysates or fractionated proteins were subjected to sodium dodecyl sulfate-polyacrylamide gel electrophoresis (SDS-PAGE), transferred to nitrocellulose membrane, and immunoblotted with these antibodies: anti-caspase 3, -caspase 6, -caspase 7, -caspase 8, -caspase 9, Bad, phosphorylated (p)-Bad (Ser112), Bax, Bak, X-linked inhibitor of apoptosis protein (XIAP), apoptosis-inducing factor (AIF), p-Akt, Akt, heat shock protein (Hsp) 27 and p-Hsp27 (Cell Signaling, Beverly, MA); anti-ERK2, p-ERK, signal transducers and activators of transcription 3 (STAT3), p-STAT3, bcl-2, Mcl-1, gp80, and Hsp70 (Santa Cruz Biotechnology, Santa Cruz, CA); anti-Bid (Biosource International, Camarillo, CA); anti-endonuclease G (Endo G; Axxora, San Diego, CA); and anti-gp130 (Upstate Biotechnology, Lake Placid, NY). Immunoblotting with anti-alpha-tubulin antibody (Ab) (Sigma) confirmed equivalent protein loading.
Effect of IL-6, IGF-1, and BMSCs on HNK-induced growth inhibition
MM-1S cells were incubated for 48 hours with HNK, in the presence or absence of IL-6 or IGF-1. Proliferation of MM cells was then assessed by [3H]-thymidine uptake. To evaluate growth stimulation in MM cells adherent to BMSCs, MM.1S cells were cultured in BMSC-coated 96-well plates for 48 hours, in the presence or absence of HNK. DNA synthesis was measured by [3H]-thymidine uptake. To elucidate the modulation of growth signaling induced by IL-6 or IGF-1 in HNK-treated cells, MM.1S cells were cultured in media containing 2.5% FCS with 10 μg/mL HNK for 3 hours and 6 hours, followed by stimulation of IL-6 (10 ng/mL) or IGF-1 (25 ng/mL) for 10 minutes and 20 minutes. Cell lysates were prepared as described for Western blotting.
Angiogenesis assay
The antiangiogenic effect of HNK was determined using an In Vitro Angiogenesis Assay Kit (Chemicon, Temecula, CA). Human umbilical vein endothelial cells (HUVECs) were cultured in the presence or absence of HNK on polymerized matrix gel at 37°C. After 6 hours, tube formation by endothelial cells was evaluated using an Olympus CK2 microscope equipped with a 4 ×/0.10 NA objective lens (Olympus, Tokyo, Japan), photographed with an F440 digital camera (Fuji Film, Tokyo, Japan), and processed with Adobe Photoshop 7.0 software (Adobe, San Jose, CA). Direct toxicity of HNK against HUVECs was determined by colorimetric assay.
Results
HNK inhibits growth of MM cell lines
To identify the therapeutic potential of HNK, MM cell lines and normal PBMNCs were cultured with the indicated concentration of HNK for 48 hours, and growth was determined by colorimetric assays. HNK inhibited the growth of drug sensitive RPMI 8226, U266, and MM.1S cells, with 50% inhibition (IC50) at 48 hours of 8 to 10 μg/mL. HNK also inhibited growth of drug-resistant RPMI 8226-Dox40, RPMI 8226-LR5, and MM.1R cells, with IC50 values similar to parental drug-sensitive cell lines (Figure 1A-B). Shorter (3-, 6-, and 12-hour) exposures to HNK, followed by culturing in media without HNK until 48 hours, also induced cytotoxicity (data not shown). Up to 20 μg/mL HNK did not significantly reduce the viability of normal PBMNCs at 48 hours (Figure 1C).
HNK induces cytotoxicity in MM cell lines and tumor cells from patients with MM, but not in normal PBMNCs. (A, B) Growth inhibition in MM cell lines by HNK was assessed by colorimetric assay after 48-hour culture. Data represent mean plus or minus the standard deviation (SD) of 3 independent experiments (*P < .05 versus untreated cells). (C) Viability of PBMNCs derived from 7 healthy subjects was assessed by colorimetric assay after 48-hour culture. Data represent mean plus or minus SD of triplicate cultures (*P < .05 versus untreated cells). (D) Cytotoxicity of HNK against patient MM cells was determined by comparison of percentage of CD38high cells after culture with HNK (4, 6, 8, and 10 μg/mL) versus media for 48 hours. HNK induced cytotoxicity to patient MM cells in a dose-dependent manner (n = 6, values represent the mean plus or minus SD, *P < .005 versus untreated cells). Double asterisks indicate statistical significance in 2 lines; triple asterisks, in 3 lines.
HNK induces cytotoxicity in MM cell lines and tumor cells from patients with MM, but not in normal PBMNCs. (A, B) Growth inhibition in MM cell lines by HNK was assessed by colorimetric assay after 48-hour culture. Data represent mean plus or minus the standard deviation (SD) of 3 independent experiments (*P < .05 versus untreated cells). (C) Viability of PBMNCs derived from 7 healthy subjects was assessed by colorimetric assay after 48-hour culture. Data represent mean plus or minus SD of triplicate cultures (*P < .05 versus untreated cells). (D) Cytotoxicity of HNK against patient MM cells was determined by comparison of percentage of CD38high cells after culture with HNK (4, 6, 8, and 10 μg/mL) versus media for 48 hours. HNK induced cytotoxicity to patient MM cells in a dose-dependent manner (n = 6, values represent the mean plus or minus SD, *P < .005 versus untreated cells). Double asterisks indicate statistical significance in 2 lines; triple asterisks, in 3 lines.
HNK is cytotoxic to patient MM cells
Cytotoxicity of HNK against tumor cells isolated from 6 patients with relapsed refractory MM was next evaluated. The percentage of CD38high tumor cells was determined by flow cytometry: the percentage of CD38high cells was decreased in a dose dependent manner, with 26.2% ± 15.8% after treatment with 8 μg/mL HNK at 48 hours compared with control cultures (Figure 1D).
HNK induces apoptosis in MM cell lines
In order to further characterize the cytotoxicity of HNK against MM cell lines, we next analyzed the cell cycle profile of MM.1S and RPMI 8226 cells cultured with 10 μg/mL HNK for 24 hours, HNK treatment significantly augmented sub-G0/G1 cells (data not shown). Moreover, treatment of MM.1S and RPMI 8226 cells with 10 μg/mL HNK for 48 hours induced 38.2% and 41.5% TUNEL-positive cells, respectively (Figure 2A). Treatment of MM.1S and RPMI 8226 cells with 10 μg/mL HNK for 24 hours induced 21.7% ± 3.4% (Figure 2D) and 32.9% ± 0.6% (data not shown) APO2.7-positive cells, respectively. Normal PBMNCs treated with 20 μg/mL and 40 μg/mL HNK for 48 hours did not undergo apoptosis and cell death, determined by APO2.7 staining and trypan blue exclusion dye, respectively. Stimulation of normal PBMNCs by Con A did not sensitize to HNK (data not shown).
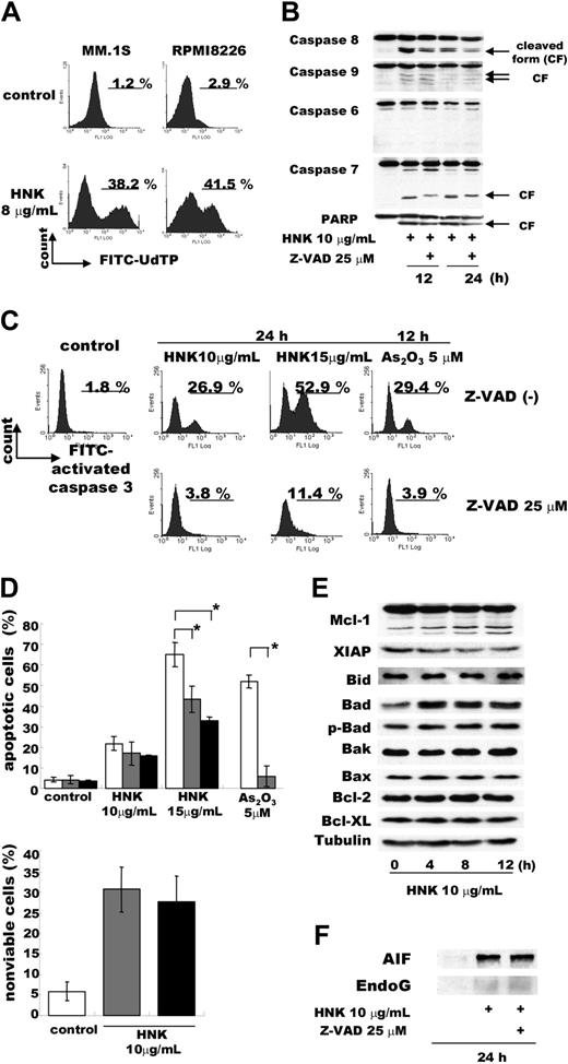
HNK induces apoptosis in MM cells. (A) MM.1S and RPMI 8226 cells were treated with 8 μg/mL HNK for 48 hours, and apoptosis was assessed using TUNEL assay. (B) Cleavage of caspases and PARP was determined by Western blotting of MM.1S whole-cell lysates after 10 μg/mL HNK treatment for 12 hours and 24 hours, with or without z-VAD-fmk (25 μM) preincubation for 1.5 hours. (C) MM.1S cells were treated with HNK or As2O3, with or without 25 μM z-VAD-fmk pretreatment for 1.5 hours. Activation of caspase 3 was determined by flow cytometry. (D) MM cells were treated with HNK or As2O3 for 24 hours, with or without z-VAD-fmk (25 μM, 100 μM) pretreatment for 1.5 hours. Induction of apoptosis and cytotoxicity was determined by flow cytometry after APO2.7 staining and trypan blue exclusion, respectively. Values represent the mean plus or minus SD for 3 independent experiments. (E) MM.1S cells were treated with HNK (10 μg/mL for 0, 4, 8 and 12 hours). Whole-cell lysates were subjected to Western blotting to assess the expression of Bcl-2 family proteins. (F) MM.1S cells were treated with HNK (10 μg/mL for 24 hours), with or without pretreatment by z-VAD-fmk. Proteins in cytosolic fraction were subjected to immunoblotting of AIF and Endo G.
HNK induces apoptosis in MM cells. (A) MM.1S and RPMI 8226 cells were treated with 8 μg/mL HNK for 48 hours, and apoptosis was assessed using TUNEL assay. (B) Cleavage of caspases and PARP was determined by Western blotting of MM.1S whole-cell lysates after 10 μg/mL HNK treatment for 12 hours and 24 hours, with or without z-VAD-fmk (25 μM) preincubation for 1.5 hours. (C) MM.1S cells were treated with HNK or As2O3, with or without 25 μM z-VAD-fmk pretreatment for 1.5 hours. Activation of caspase 3 was determined by flow cytometry. (D) MM cells were treated with HNK or As2O3 for 24 hours, with or without z-VAD-fmk (25 μM, 100 μM) pretreatment for 1.5 hours. Induction of apoptosis and cytotoxicity was determined by flow cytometry after APO2.7 staining and trypan blue exclusion, respectively. Values represent the mean plus or minus SD for 3 independent experiments. (E) MM.1S cells were treated with HNK (10 μg/mL for 0, 4, 8 and 12 hours). Whole-cell lysates were subjected to Western blotting to assess the expression of Bcl-2 family proteins. (F) MM.1S cells were treated with HNK (10 μg/mL for 24 hours), with or without pretreatment by z-VAD-fmk. Proteins in cytosolic fraction were subjected to immunoblotting of AIF and Endo G.
HNK induces both caspase-dependent and -independent apoptosis
We next examined the apoptotic pathway induced by HNK. MM.1S cells were treated with 10 μg/mL HNK for 12 hours and 24 hours. Protein expression of caspases 6, 7, 8, and 9 and poly(adenosine diphosphate [ADP]-ribose) polymerase (PARP) was then determined by Western blotting, and activated caspase 3 was measured using a flow cytometric assay. Cleavage of caspases 7, 8, and 9 and PARP were induced by HNK (Figure 2B). Activation of caspase 3 induced by HNK or As2O3 was completely blocked by pretreatment with 25 μM z-VAD-fmk in MM.1S cells (Figure 2C). However, in contrast to the complete block of As2O3-induced apoptosis by z-VAD-fmk, inhibition of HNK-induced apoptosis by z-VAD-fmk was only partial, evidenced by PARP cleavage and APO2.7 assay (Figure 2B,D). Pretreatment with 100 μM z-VAD-fmk completely inhibited HNK-induced cleavage of caspase 7 (data not shown), but HNK-induced apoptosis was still observed. Moreover, cytotoxicity against MM.1S cells was not significantly reduced by z-VAD-fmk pretreatment: the percentage of nonviable cells by trypan blue exclusion was 5.9% ± 2.4%, 30.7% ± 5.5%, and 27.6% ± 6.4% in control cultures, treated with 10 μg/mL HNK for 24 hours, and cultured with 25 μM z-VAD-fmk for 1.5 hours followed by 10 μg/mL HNK for 24 hours, respectively (Figure 2D). Of bcl-2 family proteins, Mcl-1 was cleaved and XIAP was down-regulated; Bad was markedly up-regulated; and Bid, p-Bad, Bak, Bax, Bcl-2, and Bcl-xL were unchanged after HNK treatment (Figure 2E). HNK also induced release of mitochondrial proapoptotic protein AIF to cytosol (Figure 2F). Finally, HNK also induced apoptosis in SU-DHL-4 cells, which are resistant to doxorubicin and As2O3-induced apoptosis (Table 1), without associated activation of caspase 3 (data not shown).
Combination of HNK with bortezomib enhances cytotoxicity against MM.1S cells. (A) MM.1S cells were treated with HNK and bortezomib for 48 hours and cell growth was determined by colorimetric assay. Values represent the mean plus or minus SD of triplicate cultures (*P < .05). (B) MM.1S cells were treated with HNK and bortezomib for 48 hours and induction of apoptosis was determined by APO2.7. Values represent the mean plus or minus SD of 2 independent cultures (*P < .05). (C) MM.1S cells were treated with HNK and bortezomib for 8 hours. Whole-cell lysates were subjected to Western blotting to assess phosphorylation and protein expression of Hsp27, Hsp70, and Mcl-1.
Combination of HNK with bortezomib enhances cytotoxicity against MM.1S cells. (A) MM.1S cells were treated with HNK and bortezomib for 48 hours and cell growth was determined by colorimetric assay. Values represent the mean plus or minus SD of triplicate cultures (*P < .05). (B) MM.1S cells were treated with HNK and bortezomib for 48 hours and induction of apoptosis was determined by APO2.7. Values represent the mean plus or minus SD of 2 independent cultures (*P < .05). (C) MM.1S cells were treated with HNK and bortezomib for 8 hours. Whole-cell lysates were subjected to Western blotting to assess phosphorylation and protein expression of Hsp27, Hsp70, and Mcl-1.
Combined treatment with HNK and bortezomib augments inhibition of MM.1S-cell growth
Combined treatment of MM.1S cells with HNK and bortezomib enhances the cytotoxicity and induction of apoptosis compared with treatment using each drug alone (Figure 3A-B). To elucidate the mechanism of the enhanced cytotoxicity of combined HNK and bortezomib, MM.1S cells were treated with HNK for 8 hours, alone and together with bortezomib. Bortezomib-induced up-regulation of Hsp27, p-Hsp27, and Hsp70 was significantly blocked by HNK. Cleavage of Mcl-1 is augmented by the combination of HNK and bortezomib, compared with using either drug alone (Figure 3C).
HNK overcomes the protective effects of IL-6, IGF-1, and adherence to patient BMSCs. MM.1S cells were treated for 48 hours with indicated concentrations of HNK in the presence or absence of IL-6 (A), IGF (B), or BMSCs derived from 2 patients with MM (C, D). DNA synthesis was determined by measuring [3H]-thymidine incorporation during the last 8 hours of 48-hour cultures. Values represent the mean plus or minus SD of triplicate cultures (*P < .05, **P < .05 inversely significant).
HNK overcomes the protective effects of IL-6, IGF-1, and adherence to patient BMSCs. MM.1S cells were treated for 48 hours with indicated concentrations of HNK in the presence or absence of IL-6 (A), IGF (B), or BMSCs derived from 2 patients with MM (C, D). DNA synthesis was determined by measuring [3H]-thymidine incorporation during the last 8 hours of 48-hour cultures. Values represent the mean plus or minus SD of triplicate cultures (*P < .05, **P < .05 inversely significant).
Effect of HNK on MM cells cultured with exogenous IL-6, IGF-1, and BMSCs
The effect of HNK on MM cells in the presence of exogenous IL-6 and IGF-1, as well as BMSCs, was next evaluated. Neither IL-6 nor IGF-1 protected against HNK-induced growth inhibition (Figure 4A-B). Binding of MM cells to BMSCs derived from 2 patients with MM triggers DNA synthesis, which was also abrogated by HNK (Figure 4C-D). Importantly, at similar concentrations HNK did not affect the viability of BMSCs, as determined by colorimetric assay (data not shown).
To further delineate the effect of HNK on growth signaling, MM.1S cells were stimulated by IL-6 (10 ng/mL) or IGF-1 (25 ng/mL) for 10 minutes and 20 minutes following pretreatment with 10 μg/mL HNK for 3 hours and 6 hours in 2.5% FCS. HNK significantly reduced phosphorylation of STAT-3, ERK, and Akt induced by IL-6, as well as ERK and Akt induced by IGF-1 (Figure 5A-B). Down-regulation of gp130 and gp80 were also observed after HNK treatment (Figure 5C).
HNK significantly inhibits angiogenesis of HUVECs
HUVECs were cultured with 8 μg/mL HNK for 6 hours, and tube formation by endothelial cells was evaluated. HNK significantly inhibited the tube formation (Figure 6A-B), but at this concentration did not affect the viability of HUVECs (data not shown).
HNK modulates growth and survival signaling pathways in MM.1S cells. (A) MM.1S cells were pretreated with HNK (10 μg/mL) in 2.5% FCS containing media for 3 hours and 6 hours; cells were then stimulated with IL-6 (10 ng/mL) for 10 and 20 minutes. Whole-cell lysates were subjected to Western blotting to assess phosphorylation and protein expression of STAT3, ERK2, and Akt. (B) MM.1S cells were pretreated with HNK (10 μg/mL) in 2.5% FCS containing media for 3 hours and 6 hours, and then stimulated with IGF-1 (25 ng/mL) for 10 and 20 minutes. Whole-cell lysates were subjected to Western blotting for phosphorylation and protein expression of ERK2 and Akt. (C) MM.1S cells were pretreated with HNK (10 μg/mL) in 2.5% FCS containing media for 3 hours and 6 hours. Whole-cell lysates were subjected to Western blotting to determine cleavage of caspases and expression of gp80 and gp130.
HNK modulates growth and survival signaling pathways in MM.1S cells. (A) MM.1S cells were pretreated with HNK (10 μg/mL) in 2.5% FCS containing media for 3 hours and 6 hours; cells were then stimulated with IL-6 (10 ng/mL) for 10 and 20 minutes. Whole-cell lysates were subjected to Western blotting to assess phosphorylation and protein expression of STAT3, ERK2, and Akt. (B) MM.1S cells were pretreated with HNK (10 μg/mL) in 2.5% FCS containing media for 3 hours and 6 hours, and then stimulated with IGF-1 (25 ng/mL) for 10 and 20 minutes. Whole-cell lysates were subjected to Western blotting for phosphorylation and protein expression of ERK2 and Akt. (C) MM.1S cells were pretreated with HNK (10 μg/mL) in 2.5% FCS containing media for 3 hours and 6 hours. Whole-cell lysates were subjected to Western blotting to determine cleavage of caspases and expression of gp80 and gp130.
Discussion
In this study, we first showed that HNK directly inhibits growth of MM cell lines. Growth inhibition of MM cell lines, including melphalan (Mel)-, doxorubicin (Dox)-, and Dex-resistant cell lines, was observed at an IC50 of less than 10 μg/mL. Furthermore, MM cells from patients with relapsed/refractory MM were also significantly reduced by HNK treatment. In contrast, normal PBMNCs were less sensitive to HNK, with an IC50 of 40 μg/mL to 80 μg/mL. Importantly, our studies further showed that treatment with 20 μg/mL and 40 μg/mL HNK for 48 hours did not induce apoptosis and cell death in normal PBMNCs. These data therefore demonstrate that HNK effectively induces cytotoxicity in MM cell lines, including drug-resistant cell lines and patient MM cells, without toxicity to normal PBMNCs.
HNK-induced apoptosis in MM cell lines was associated with significant activation of caspase 3, 7, 8, and 9. Although pretreatment with z-VAD-fmk almost completely inhibited HNK-induced activation of caspase 3, inhibition of HNK-induced cytotoxicity and apoptosis was only partial. In contrast, pretreatment with z-VAD-fmk completely inhibited both caspase 3 activation and apoptosis in MM.1S cells induced by As2O3. HNK also induced apoptosis in caspase 3-deficient MCF-7 cells (data not shown). Caspase 7, which is an executioner caspase in MCF-7 cells,19-21 was cleaved in HNK-treated MM.1S cells.
These results indicate that HNK induces apoptosis in both caspase 3-dependent and -independent pathways. Bad, a proapoptotic Bcl-2 family member protein, can displace Bax from binding to Bcl-2 and Bcl-xL, thereby promoting apoptosis.22 On the other hand, phosphorylated Bad prevents the binding of Bad to Bcl-2 and Bcl-xL, thereby inhibiting induction of apoptosis.23,24 In this study, HNK significantly enhanced Bad expression with modest phosphorylation, but did not significantly change Bcl-2, Bcl-xL, Bax, and Bid. The expression of XIAP was decreased, and Mcl-1 was cleaved during HNK-induced apoptosis. XIAP is a well-characterized IAP family member in terms of its caspase inhibitory mechanism.25 Although XIAP is negatively regulated by nuclear factor (NF)-κB,26 phosphorylation of IκBα and p65 NF-κB were not modulated in MM.1S cells by HNK (data not shown). Mcl-1 is an antiapoptotic member of the Bcl-2 family; cleaved Mcl-1 by caspases counteracts the function of residual intact Mcl-1.27 Taken together, these results suggest that HNK-induced down-regulation of XIAP relieves the inhibition of effector caspases; moreover, HNK-induced activation of caspases is further enhanced by cleaved Mcl-1.
Most drugs used to treat MM as well as other malignant diseases induce tumor cell death by activation of caspases and apoptosis. However, recent studies suggest that caspase activation is not the sole pathway for inducing apoptosis by death stimuli.28-30 Caspase-independent apoptosis in vitro can be induced by some clinically available drugs.31-34 In MM, apoptosis in RPMI 8226 cells and patient MM cells induced by As2O3 is caspase independent.35 HNK also induces apoptosis in SU-DHL-4 cells, which express low levels of caspases 8 and 3. We therefore further examined the HNK-induced caspase-independent AIF/Endo G pathway.34,36-40 In this pathway, death stimuli induce release of AIF and/or Endo G from mitochondria to the cytosol and nucleus, with subsequent chromatin condensation and cell death. During HNK-induced apoptosis, AIF, but not Endo G, was significantly released from mitochondria to cytosol. There are few reports that apoptosis induced via the AIF/Endo G pathway can also be caspase dependent by showing that the release of AIF and Endo G from mitochondria is blocked by z-VAD-fmk.40,41 In our study, the release of AIF protein was caspase independent, since HNK effects on AIF were not blocked by z-VAD-fmk. Finally, since pretreatment with serine protease inhibitor 4-(2-aminoethyl) benzenesulfonyl fluoride (AEBSF) did not inhibit HNK-induced apoptosis (data not shown), the caspase-dependent and -independent cell death pathway induced by serine protease activity33,42,43 is not likely to mediate HNK-induced apoptosis.
These results indicate that HNK induces apoptosis in MM cells via both caspase-dependent and -independent pathways. HNK induces apoptosis in SU-DHL-4 cells, which express low levels of caspases 8 and 3 and are resistant to doxorubicin, As2O3, melphalan, dexamethasone, bortezomib, and revlimid.44 Therefore, agents such as HNK, which kill MM cells via both caspase-dependent and -independent pathways, may be particularly useful to overcome drug resistance.
HNK significantly inhibited angiogenesis of HUVECs. HUVECs were cultured with (B) or without (A) 8 μg/mL HNK for 6 hours, and tube formation was assessed. Original magnification ×40.
HNK significantly inhibited angiogenesis of HUVECs. HUVECs were cultured with (B) or without (A) 8 μg/mL HNK for 6 hours, and tube formation was assessed. Original magnification ×40.
The combination of HNK with bortezomib enhanced cytotoxicity and induction of apoptosis, compared with using either drug alone. Importantly, we have previously shown that Hsp27 and Hsp70 are up-regulated after bortezomib treatment in MM cells45,46 ; since Hsps inhibit apoptotic signaling at several levels,47-49 this up-regulation of Hsps in PS-341-treated MM cells induces resistance to bortezomib-induced apoptosis. In our study, combination of HNK with bortezomib significantly down-regulated expression of bortezomib-induced Hsp27 and Hsp70. HNK enhanced cleavage of Mcl-1 induced by either of these drugs. Modulation of Hsps and Mcl-1 protein by HNK therefore augments cytoxicity of bortezomib. Studies to elucidate the pathways whereby HNK down-regulates bortezomib-induced expression of Hsps are undergoing.
The BM microenvironment confers drug resistance in MM cells.50 Therefore, to mimic the BM microenvironment, we next evaluated the effects of exogenous IL-6, IGF-1, and coculture of MM cells with BMSCs on HNK cytotoxicity. Adherence to BMSCs, IL-6, or IGF-1 did not protect against HNK-induced MM cell death. HNK-triggered modulation of signaling pathways induced by IL-6 and IGF-1 were also further elucidated. STAT3, ERK, and Akt signaling induced by IL-6 as well as ERK and Akt signaling triggered by IGF-1 were blocked by HNK. We have reported down-regulation of the cytoplasmic domain of the IL-6 receptor gp130 by activated caspases during bortezomib-treated apoptosis in MM cells.51 Down-regulation of gp130 as well as gp80 was also observed in HNK-treated cells, which thereby abrogates IL-6-induced signaling.
Antiangiogenesis activity of HNK, evidenced by blocking of VEGF-induced VEGF receptor 2 autophosphorylation and growth inhibition in HUVECs, has been reported.11 In this study, we also showed that subtoxic doses of HNK induced inhibition of tube formation of HUVECs, suggesting that HNK inhibits vascular formation in the BM microenvironments.
In conclusion, we have shown that HNK induces apoptosis via caspase-dependent and -independent pathways in MM cells. It induces cell death in drug-resistant MM cells and overcomes the growth-promoting activities of IL-6, IGF-1, and BMSCs; its antiangiogenesis activity further supports its anti-MM potential in the BM milieu. These results suggest that HNK, used either alone or in combination with other drugs, represents a promising novel targeted approach to overcome drug resistance and improve patient outcome in MM.
Prepublished online as Blood First Edition Paper, May 3, 2005; DOI 10.1182/blood-2005-01-0346.
Supported by National Institutes of Health Grants Specialized Programs of Research Excellence (SPORE) IP50 CA10 070-01, PO-1 78 378, and RO-1 CA 50 947; the Doris Duke Distinguished Clinical Research Scientist Award (K.C.A.); the Multiple Myeloma Research Foundation (T.H.); the Cure for Myeloma Research Fund (K.C.A.); and National Institutes of Health (NIH) RO1 AR 47 901(J.A.).
An Inside Blood analysis of this article appears in the front of this issue.
The publication costs of this article were defrayed in part by page charge payment. Therefore, and solely to indicate this fact, this article is hereby marked “advertisement” in accordance with 18 U.S.C. section 1734.



![Figure 4. HNK overcomes the protective effects of IL-6, IGF-1, and adherence to patient BMSCs. MM.1S cells were treated for 48 hours with indicated concentrations of HNK in the presence or absence of IL-6 (A), IGF (B), or BMSCs derived from 2 patients with MM (C, D). DNA synthesis was determined by measuring [3H]-thymidine incorporation during the last 8 hours of 48-hour cultures. Values represent the mean plus or minus SD of triplicate cultures (*P < .05, **P < .05 inversely significant).](https://ash.silverchair-cdn.com/ash/content_public/journal/blood/106/5/10.1182_blood-2005-01-0346/6/m_zh80170583310004.jpeg?Expires=1765922235&Signature=ck5fnERbcUWMC63ibjOWvpFzhpDvrmNtpjQSKARnnYj7tCZVRMHOaR3vScFEUNJ8-6~uHnqYT0HYQ0DxeMFTZxNDiL5Ses3SMbxcp7d9MEyjFYMYiECuvdpc6i7K4nYKk1dgLRhhdsaW4iKCC-fRjjc-2AQ7H~OGysb7584N2MoToYflQPB7ZOTkTVTC7HRrFlSR-2URSTQZLR0axvZ4Fy13FfyUTjcQBNWC3JJ5koFJxVGOICPiEarI2DI0omrGwQ7alu~w~RvXhdeATOtlnaib9URWjt1YAXPSZupd6WlZM18dmdGxj6jffBiIPgRs9nIxccyPL2I3h7upWK7lCw__&Key-Pair-Id=APKAIE5G5CRDK6RD3PGA)

