Key Points
Increasing levels of c-Myc protein during differentiation of HSCs are posttranscriptionally regulated by the ubiquitin-proteasome system.
Interferon-α-mediated entry of quiescent HSCs into the cell cycle is associated with robust upregulation of c-Myc protein but not mRNA.
Abstract
Previous studies have established pivotal roles for c-Myc and its homolog N-Myc in hematopoietic stem cell (HSC) maintenance and niche-dependent differentiation. However, it remains largely unclear how c-Myc expression is regulated in this context. Here, we show that HSCs and more committed progenitors express similar levels of c-myc transcripts. Using knock-in mice expressing a functional enhanced green fluorescent protein-c-Myc fusion protein under control of the endogenous c-myc locus, c-Myc protein levels were assessed. Although HSCs express low levels of c-Myc protein, its expression increases steadily during progenitor differentiation. Thus, mRNA and protein expression patterns differ significantly in stem/progenitor cells, suggesting that c-Myc expression is largely controlled posttranscriptionally. Moreover, interferon-α exposure, which activates dormant HSCs, strongly induces c-Myc expression at the protein level but not at the transcript level. This posttranscriptional mechanism of c-Myc regulation provides the blood system with a rapid way to adjust c-Myc expression according to demand during hematopoietic stress.
Introduction
The hematopoietic stem cell (HSC) pool is maintained by self-renewal while giving rise to mature cell types of our blood system by differentiation. Previous work by our group has shown that c-Myc controls this delicate balance between HSC self-renewal and differentiation.1,2 Although c-Myc overexpression leads to loss of functional HSCs in vivo, c-Myc-deficient HSCs in conditional knock-out mice accumulated in the bone marrow (BM), most likely because of failure to exit the niche and differentiate. Consequently, mice suffered from pancytopenia and died after 6 to 8 weeks. Concurrent induced deletion of c-myc and N-myc in the BM of mice resulted in rapid and severe pancytopenia that culminated in lethality as early as 12 days after Cre induction.3 However, little is known about how Myc activity, and consequently its crucial function, are regulated in HSCs. Here we investigated the regulation of c-Myc expression at the transcriptional and posttranscriptional level in HSCs during homeostasis and stress.
Study design
Animal experiments
Procedures were approved by the Regierungspräsidium Karlsruhe (G-127/08 and G-145/11). Mice used in experiments were 7 to 12 weeks old. Enhanced green fluorescent protein (eGFP)-c-Myc knock-in mice (Myctm1Slek) were provided by Barry Sleckman.4 For polyI:C treatment, mice were injected intraperintoneally with 100 μg/mouse (Invivogen, San Diego, CA) in phosphate-buffered saline 72 and 24 hours prior to analysis. Control mice were C57BL/6JOlaHsd (Harlan, Boxmeer, Netherlands).
Cell culture and treatment
Lin− BM cells were isolated and cultured in StemPro-34 with nutrients (Gibco, Carlsbad, CA) in the presence of thrombopoietin (TPO), stem cell factor, and Fms-related tyrosine kinse 3 ligand (Flt3L) (R&D Systems, Minneapolis, MN). Cells were incubated with either dimethylsulfoxide (Sigma, Schnelldorf, Germany) as a control or 10 μM MG-132 (Calbiochem, San Diego, CA) and/or 50 μg/mL cycloheximide (Th. Geyer, Renningen, Germany).
Flow cytometry
BM was isolated and lineage depleted as previously described.3 For an overview of antibodies used and cell surface phenotypes, see supplemental Tables 1 and 2 available on the Blood Web site. Dead cells were excluded with 7-Aminoactinomycin (7-AAD) (Becton Dickinson, San Jose, CA). Analyses were performed on LSRII/Fortessa (Becton Dickinson). Cell sorting was performed on a fluorescence-activated cell sorter (FACS) AriaI/II (Becton Dickinson). Data were analyzed with FlowJo software (Tree Star, Ashland, OR).
RNA isolation and real-time polymerase chain reaction
A total of 1000 to 20 000 cells were sorted in Extraction Buffer, and RNA isolation was performed according to the PicoPure RNA isolation kit manual (Life Technologies, Carlsbad, CA) including RNase-free DNase digestion (Qiagen, Hilden, Germany). RNA samples were transcribed using the SuperScript VILO cDNA synthesis kit using additional oligo-dT primers (Life Technologies). Quantitative reverse transcription-polymerase chain reaction (qRT-PCR) was performed using the ABI Power SYBR Green Master Mix (Life Technologies). PCR reactions were performed on a Viia7 (Life Technologies). Primers are listed in supplemental Table 3.
Results and discussion
c-Myc activity controls the delicate balance between HSC self-renewal and differentiation,1,2 and it therefore is of great importance to understand how the expression of c-myc is regulated in this context. First, we determined c-myc mRNA expression in several FACS-sorted hematopoietic populations in the BM by qRT-PCR. We observed that c-myc mRNA expression levels in HSCs and more committed progenitors are comparable (Figure 1A). However, protein levels, rather than mRNA levels, are critical for its activity. To measure the low expressed c-Myc protein in hematopoietic subpopulations, we took advantage of the eGFP-cMyc knock-in mouse model.4 Using flow cytometry, different hematopoietic cell populations of homozygous eGFP-cMyc knock-in mice were immunophenotypically identified, which enabled us to measure eGFP-c-Myc expression at the single cell level. This analysis revealed that median eGFP-c-Myc protein expression is low in HSCs, as expected, but increases steadily during early hematopoietic progenitor differentiation, culminating in megakaryocyte-erythroid progenitors (Figure 1B-C). This result is consistent with previous genetic data showing that c-Myc deficient HSCs fail to leave the BM niche and supports the resulting hypothesis that c-Myc upregulation is necessary for initiating HSC differentiation and subsequent progenitor proliferation.1,2 Terminally differentiated cell types in the BM, except for red blood cells, show relatively low c-Myc protein expression (Figure 1C). Because c-myc transcript levels remain rather constant during the maturation of HSCs toward committed progenitors while c-Myc protein steadily increases, the data strongly suggest that during this process, c-Myc expression is regulated post-transcriptionally. To confirm that c-Myc expression is controlled by posttranscriptional mechanisms, we cultured Lin− cells in the presence or absence of the proteasome inhibitor MG-132 and/or the translation inhibitor cycloheximide. Although inhibition of the proteasome led to rapid accumulation of eGFP-c-Myc protein in Lin−Sca1+ cells, translational inhibition resulted in the rapid loss of eGFP-c-Myc expression (Figure 1D-E; supplemental Figure 1), suggesting that c-Myc protein levels in immature hematopoietic cells are controlled by de novo translation and degradation through the ubiquitin-proteasome system. By this mechanism, there is potential for upregulation of c-Myc protein expression in HSCs without an increase in transcription, which might allow for a rapid reaction to injury signals that activate proliferation and differentiation programs, such as in the context of bacterial or viral infections or after toxic insults such as chemotherapy.
Expression of c-Myc in the hematopoietic system is regulated by posttranscriptional mechanisms. (A) mRNA expression of c-Myc by hematopoietic cells of the bone marrow were measured by qRT-PCR (pooled data of 2 independent experiments; N = 8; mean and standard deviation (SD); no significant differences between HSCs and progenitors according to 1-way analysis of variance followed by Dunnett’s multiple comparison test). (B) Histogram of eGFP-c-Myc fluorescence of HSCs and overlay of eGFP-c-Myc fluorescence of HSCs, multipotent progenitor 1 (MPP1), MPP2, MPP4, and MEPs. The eGFP signal is shown in blue, and the background signal of control cells is in gray. (C) eGFP-c-Myc protein expression of hematopoietic cells of the bone marrow as measured by flow cytometry, expressed as background-corrected median eGFP fluorescence (pooled data of 3 independent experiments; N = 12; mean and SD; 1-way analysis of variance followed by Dunnett’s multiple comparison test: differences between HSCs and MPP2/MPP3/MPP4/common myeloid progenitors [CMP]/granulocyte-macrophage progenitors [GMP]/megacaryocyte-erythroid progenitors [MEP] are significant). (D) eGFP-c-Myc expression of Lin− cells cultured in vitro in the presence or absence of proteasome inhibitor MG-132 and/or translation inhibitor cycloheximide as measured by flow cytometry. (E) Quantification of D. Plotted are background-corrected median eGFP signals (pooled data of 2 independent experiments; N = 8; *P < .05; unpaired 2-tailed t test). For a list of abbreviations of hematopoietic cell types and markers used to identify them, refer to Supplemental Table 1.
Expression of c-Myc in the hematopoietic system is regulated by posttranscriptional mechanisms. (A) mRNA expression of c-Myc by hematopoietic cells of the bone marrow were measured by qRT-PCR (pooled data of 2 independent experiments; N = 8; mean and standard deviation (SD); no significant differences between HSCs and progenitors according to 1-way analysis of variance followed by Dunnett’s multiple comparison test). (B) Histogram of eGFP-c-Myc fluorescence of HSCs and overlay of eGFP-c-Myc fluorescence of HSCs, multipotent progenitor 1 (MPP1), MPP2, MPP4, and MEPs. The eGFP signal is shown in blue, and the background signal of control cells is in gray. (C) eGFP-c-Myc protein expression of hematopoietic cells of the bone marrow as measured by flow cytometry, expressed as background-corrected median eGFP fluorescence (pooled data of 3 independent experiments; N = 12; mean and SD; 1-way analysis of variance followed by Dunnett’s multiple comparison test: differences between HSCs and MPP2/MPP3/MPP4/common myeloid progenitors [CMP]/granulocyte-macrophage progenitors [GMP]/megacaryocyte-erythroid progenitors [MEP] are significant). (D) eGFP-c-Myc expression of Lin− cells cultured in vitro in the presence or absence of proteasome inhibitor MG-132 and/or translation inhibitor cycloheximide as measured by flow cytometry. (E) Quantification of D. Plotted are background-corrected median eGFP signals (pooled data of 2 independent experiments; N = 8; *P < .05; unpaired 2-tailed t test). For a list of abbreviations of hematopoietic cell types and markers used to identify them, refer to Supplemental Table 1.
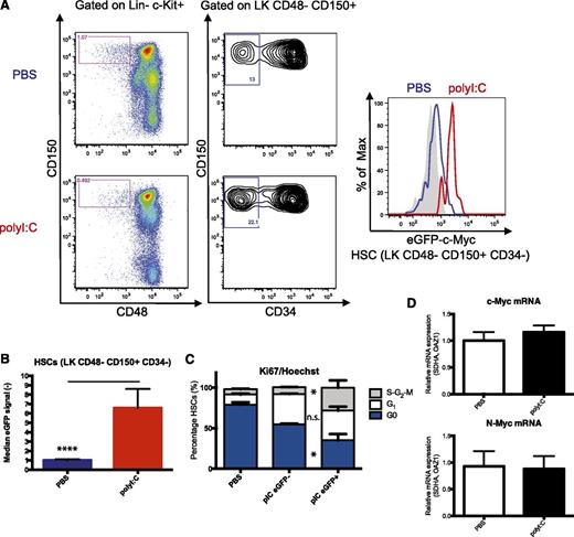
As c-Myc activity promotes metabolic growth5,6 and proliferation,7 we hypothesized that stress-activated HSCs may express higher c-Myc levels. We and others previously demonstrated that interferon-α (IFN-α) is capable of activating dormant HSCs and driving them into the cell cycle.8,9 Hence, we asked whether IFN-α-induced proliferation is associated with c-Myc induction. To test this hypothesis, we injected eGFP-cMyc knock-in mice4 intraperitoneally with polyI:C, which induces IFN-α production. Indeed, polyI:C stimulation in vivo induced a 6.6-fold increase (standard deviation, ± 2.0) in eGFP-cMyc expression in Lin−Kit+CD150+CD48−CD34− HSCs as measured by flow cytometry, which correlated with their cell cycle status (Figure 2A-C). Sca-1 was omitted as a surface marker of HSCs, because it is itself strongly upregulated in response to IFN-α stimulation.9,10 Similarly, induction of eGFP-cMyc expression in HSCs could also be observed after subcutaneous injection of IFN-α (data not shown). Interestingly, c-myc and N-myc mRNA levels remain unchanged in HSCs in response to polyI:C treatment, suggesting that c-Myc protein is induced posttranscriptionally in response to this stress signal (Figure 2C). L-myc expression was neither detectable before nor after polyI:C treatment (data not shown). In summary, c-Myc protein expression in HSCs is rapidly induced posttranscriptionally in response to IFN-α. Together with the known proliferative function of c-Myc, this suggests that c-Myc may play a functional role in IFN-α-induced HSC activation.
eGFP-c-Myc protein expression is induced by polyI:C and IFN-α in HSCs. (A) Treatment of eGFP-c-Myc knock-in mice with polyI:C induces eGFP-c-Myc expression in HSCs as shown by flow cytometry. Sca-1 was omitted as a marker, as polyI:C leads to a shift in Sca-1 expression. (B) Quantification of A (pooled data of 3 independent experiments; N = 12; mean and SD; ****P < .001; unpaired 2-tailed t test). (C) Correlation of cell cycle status (Ki67-Hoechst) and eGFP-c-Myc expression of HSCs after polyI:C treatment (N = 3; mean and SD; *P < .05; unpaired 2-tailed t test). (D) mRNA expression of c-Myc and N-Myc were measured by qRT-PCR in FACS-sorted Lin−Kit+CD48−CD150+ cells of wild-type mice injected with phosphate-buffered saline or polyI:C (pooled data of 2 independent experiments; N = 6-8 per group; mean and SD; unpaired 2-tailed t test).
eGFP-c-Myc protein expression is induced by polyI:C and IFN-α in HSCs. (A) Treatment of eGFP-c-Myc knock-in mice with polyI:C induces eGFP-c-Myc expression in HSCs as shown by flow cytometry. Sca-1 was omitted as a marker, as polyI:C leads to a shift in Sca-1 expression. (B) Quantification of A (pooled data of 3 independent experiments; N = 12; mean and SD; ****P < .001; unpaired 2-tailed t test). (C) Correlation of cell cycle status (Ki67-Hoechst) and eGFP-c-Myc expression of HSCs after polyI:C treatment (N = 3; mean and SD; *P < .05; unpaired 2-tailed t test). (D) mRNA expression of c-Myc and N-Myc were measured by qRT-PCR in FACS-sorted Lin−Kit+CD48−CD150+ cells of wild-type mice injected with phosphate-buffered saline or polyI:C (pooled data of 2 independent experiments; N = 6-8 per group; mean and SD; unpaired 2-tailed t test).
Transcription factors regulating c-myc mRNA expression have attracted recent attention,11 but it is now emerging that post-transcriptional mechanisms, for instance, E3 ubiquitin ligases, regulate tissue- and cell type-specific c-Myc activity. Thus, we analyzed the mRNA expression of several candidate E3 ubiquitin ligases in different HSC and progenitor compartments. Our data suggest that several of these ligases may regulate c-Myc levels, of which Trim32 and Trpc4ap exhibit mRNA patterns that negatively correlate with c-Myc protein levels at homeostasis and after polyI:C (supplemental Figures 2-4).
Interestingly, it was recently demonstrated that Fbw7 controls c-Myc protein stability in HSCs,12 suggesting that c-Myc expression in HSCs is regulated to a large extent on the posttranscriptional level and that Fbw7 is one of the negative posttranscriptional regulators involved. Our data provide new insights into the regulation of c-Myc protein expression in HSCs in homeostasis and the IFN-α-induced stress response. This is likely to be important beyond the scope of normal stem cell biology, because c-Myc is critical in other stem cells and is one of the most potent oncogenes frequently deregulated in hematologic and solid malignancies.13-17
The online version of this article contains a data supplement.
The publication costs of this article were defrayed in part by page charge payment. Therefore, and solely to indicate this fact, this article is hereby marked “advertisement” in accordance with 18 USC section 1734.
Acknowledgments
The authors thank Melanie Neubauer and Andrea Takacs for technical help and Dr Aine Prendergast for critical reading of the manuscript. Support by the animal facility and the flow cytometry core facility of the German Cancer Research Center is gratefully acknowledged.
This work was supported by the BioRN Spitzencluster “Molecular and Cell Based Medicine,” supported by the German Bundesministerium für Bildung und Forschung, the SFB 873 funded by the Deutsche Forschungsgemeinschaft, and the Dietmar Hopp Foundation (to A.T.).
Authorship
Contribution: A.E., M.A.E., and A.T. designed the research; A.E., T.B., M.A.E., H.U., and K.M. performed experiments and analyzed the data; B.P.S. generated and provided eGFP-c-Myc knock-in mice; and A.E. and A.T. wrote the manuscript.
Conflict-of-interest disclosure: The authors declare no competing financial interests.
Correspondence: Andreas Trumpp, DKFZ, Im Neuenheimer Feld 280, D-69120 Heidelberg, Germany; e-mail: a.trumpp@dkfz-heidelberg.de.
![Figure 1. Expression of c-Myc in the hematopoietic system is regulated by posttranscriptional mechanisms. (A) mRNA expression of c-Myc by hematopoietic cells of the bone marrow were measured by qRT-PCR (pooled data of 2 independent experiments; N = 8; mean and standard deviation (SD); no significant differences between HSCs and progenitors according to 1-way analysis of variance followed by Dunnett’s multiple comparison test). (B) Histogram of eGFP-c-Myc fluorescence of HSCs and overlay of eGFP-c-Myc fluorescence of HSCs, multipotent progenitor 1 (MPP1), MPP2, MPP4, and MEPs. The eGFP signal is shown in blue, and the background signal of control cells is in gray. (C) eGFP-c-Myc protein expression of hematopoietic cells of the bone marrow as measured by flow cytometry, expressed as background-corrected median eGFP fluorescence (pooled data of 3 independent experiments; N = 12; mean and SD; 1-way analysis of variance followed by Dunnett’s multiple comparison test: differences between HSCs and MPP2/MPP3/MPP4/common myeloid progenitors [CMP]/granulocyte-macrophage progenitors [GMP]/megacaryocyte-erythroid progenitors [MEP] are significant). (D) eGFP-c-Myc expression of Lin− cells cultured in vitro in the presence or absence of proteasome inhibitor MG-132 and/or translation inhibitor cycloheximide as measured by flow cytometry. (E) Quantification of D. Plotted are background-corrected median eGFP signals (pooled data of 2 independent experiments; N = 8; *P < .05; unpaired 2-tailed t test). For a list of abbreviations of hematopoietic cell types and markers used to identify them, refer to Supplemental Table 1.](https://ash.silverchair-cdn.com/ash/content_public/journal/blood/123/25/10.1182_blood-2013-10-531038/4/m_3909f1.jpeg?Expires=1765510716&Signature=iJdKda-MtxF9wCUsk8WSLPiOJGbMZVt~rrcEpCnEteHqV73y0JtyDSUX8qgFusAW-Yw26MAYWkeHzf4W5InkFelESB4cehH3GnVxkiGFOliz53uEGMTH7LKOalJkulJ-F~hWKnfEnFij1ntUBUyjkvVW36Qe3hOfpfPTqNAzMz~oO-wYR5AfLyak~5cpoUgRA9rHovPp6zXzMWUyh75xkjTxZ6sMLQ4NMSTPGzhWztTSSBxWXDXAAOZk-yyFS4mhrf9UlzE~9osGoFZq0sfszsGngWQIVoXcIYrkZm-KCzIM-vHWz3iwHbCd8Pprl6kCzW3uyIyF4iWxyjELVS6wDg__&Key-Pair-Id=APKAIE5G5CRDK6RD3PGA)
