Abstract
Complex dosing regimens, costs, side effects, biodistribution limitations, and variable drug pharmacokinetic patterns have affected the long-term efficacy of antiretroviral medicines. To address these problems, a nanoparticle indinavir (NP-IDV) formulation packaged into carrier bone marrow-derived macrophages (BMMs) was developed. Drug distribution and disease outcomes were assessed in immune-competent and human immunodeficiency virus type 1 (HIV-1)-infected humanized immune-deficient mice, respectively. In the former, NP-IDV formulation contained within BMMs was adoptively transferred. After a single administration, single-photon emission computed tomography, histology, and reverse-phase-high-performance liquid chromatography (RP-HPLC) demonstrated robust lung, liver, and spleen BMMs and drug distribution. Tissue and sera IDV levels were greater than or equal to 50 μM for 2 weeks. NP-IDV-BMMs administered to HIV-1-challenged humanized mice revealed reduced numbers of virus-infected cells in plasma, lymph nodes, spleen, liver, and lung, as well as, CD4+ T-cell protection. We conclude that a single dose of NP-IDV, using BMMs as a carrier, is effective and warrants consideration for human testing.
Introduction
Despite the significant impact of antiretroviral therapy (ART), the worldwide human immunodeficiency virus type 1 (HIV-1) pandemic continues to grow.1-3 An estimated 40 million people globally are virus infected, with the majority from the developing world.4-6 Although ART has reduced disease morbidity and increased life expectancy, drug expenses, treatment failures, and dosing complexities limit global access.7-9 Multiple daily dosing regimens and untoward secondary side effects diminish achievement of significant long-term HIV-1 suppression in infected people.10-12 Additionally, continuous viral suppression requires maintenance of therapeutically effective drug concentrations.13-15 Most significantly, elimination of viral reservoirs in the infected human host has not yet been achieved.16,17
To address these challenges to effective antiretroviral delivery, we designed a novel bone marrow-derived macrophage (BMM) pharmacologic nanoparticle (NP) delivery system. This system could provide a strategy to achieve therapeutic efficacy, improve drug distribution to areas of active viral replication, and extend dosing intervals. Because of the small size of the NPs and their highly stable nature, NPs could be packaged within macrophages for subsequent systemic trafficking and sustained drug distribution. We reasoned that such a cell-based drug delivery system could reflect the patterns of viral replication and improve therapeutic outcomes.
To test this idea, we loaded indinavir (IDV) nanosuspension into BMMs and administered intravenously into naive mice. Cell tissue distribution was tracked by single-photon emission computed tomography (SPECT) and T2* weighted magnetic resonance imaging (MRI) of radio- and superparamagnetic iron oxide (SPIO; Feridex)-labeled BMMs, and confirmed by histology. Reverse phase-high-performance liquid chromatography (RP-HPLC) IDV measurements showed sustained high drug levels in body tissues, sera, and urine. To assess antiretroviral responses, NOD/SCID mice reconstitution with human peripheral blood lymphocytes (PBLs) was used to generate humanized (hu)-PBL-NOD/SCID mice. Pharmacokinetic behavior and immune and antiretroviral activities were monitored after HIV-1ADA infection and a single dose of nanoparticle indinavir-loaded BMMs (NP-IDV-BMMs). Sustained antiretroviral therapeutic responses with concomitant immune reconstitution were seen up to 14 days. These results provide proof of concept for the use of NP delivery in ART and open the possibility of developing such regimens for those with limited drug access and high disease prevalence.
Materials and methods
Preparation and characterization of nanoparticles
IDV suspensions were prepared by high-pressure homogenization. The surfactant coating of the IDV crystals comprised Lipoid E80 (Lipoid, Ludwigshafen, Germany), an egg phosphatide mixture of phosphatidylcholine, phosphatidylethanoloamine, and the hydrolyzed lyso (single aliphatic chain). Lipoid E80, 1.2% wt/vol, coated the particles. The nanosuspension was formulated at an alkaline pH at 8.5. IDV free-base (1.2 g) was added to the phospholipid dispersion and a presuspension prepared using an Ultraturrax rotor-stator mixer (IKA Werke, Staufen, Germany) for 4 minutes to reduce particle size. The phospholipid dispersion was made in isotonic buffer by dissolving 2.4 g Lipoid E80, 1.8 g sodium chloride, and 0.28 g sodium phosphate dibasic in 200 mL water. The presuspension was homogenized at 15 000 psi for 40 passes. The final mean NP size of the suspension was 1.6 μm, with 99% of the particles (by volume) smaller than 8.4 μm. The process was optimized for temperature, pressure, and homogenization cycles. Particle size was optimized to minimize dissolution before and during macrophage uptake and measured using light scattering and suspension stability assays and assessed by stress and short-term stability tests. The NP suspension was made in a concentration at 10-2 M. Lissamine rhodamine B 1,2-dihexadecanoyl-sn-glycero-3-phosphoethanolamine, triethylammonium salt (rDHPE; Invitrogen, Carlsbad, CA) was used to label NP-IDV, which appeared as red fluorescence.
BMM isolation and culture
Mice femur bone marrow was dissociated into single-cell suspensions and cultured for 10 days supplemented with 2 mg/mL macrophage colony stimulating factor (MCSF, a generous gift from Wyeth, Cambridge, MA). Cells were analyzed using a FACSCalibur (BD Biosciences, San Jose, CA), and 98% of cells were found to be CD11b+.
NP-IDV uptake and release
BMMs were cultured at 5 × 105/mL with NP-IDV (5 × 10-4 M). NP-IDV uptake was assessed without medium change for 72 hours and BMM samples were collected at 10, 30, 45, 60, 90, and 120 minutes, and every 2 hours thereafter. NP-IDV/IDV release from BMMs, with or without media changes, was evaluated as a function of time. Time course release was performed with a single washout after 12 hours of NP-IDV exposure to BMMs. Additionally, BMMs were cultured with NP-IDV for 12 hours with daily fresh medium changes. BMM and medium samples were then collected each day between medium changes.
NP-IDV-BMM preparation and delivery
BALB/c mice (Charles River Laboratory, Wilmington, MA), males at 4 to 5 weeks of age, were used as BMM donors. BMMs were incubated with 5 × 10-4 M of either rDHPE-NP-IDV or NP-IDV for 12 hours. Following NP-IDV loading, a single intravenous dose of NP-IDV-BMMs (20 × 106) was transferred to naive recipients for pharmacokinetic and antiretroviral efficacy studies.
SPECT analysis of BMM migration
To assess cell migration by SPECT, BALB/c 5- to 8-week old male mice (Charles River Laboratory) were used in experiments (n = 4). BMMs were labeled with 111indium oxyquinoline (indium oxine; Amersham Healthcare, Arlington Heights, IL) at a dose of 600 μCi (22.2 MBq) per 30 × 106 cells in 1 mL RPMI-1640/10 mM HEPES for 45 minutes at 37°C. Cells were extensively washed and resuspended in HBSS. Labeling efficiency as determined by γ-scintillation spectrometry (Packard Instrument Company, Meriden, CT) was routinely 70% to 80% of total input isotope. Each recipient received 5 to 7 × 106 111In-labeled BMMs. Mice were anesthetized with 0.5% to 1% isoflurane delivered in a 2:1 mixture of nitrous oxide and oxygen. Image acquisition was accomplished with a γ-scintillation camera detector fitted with a 1-mm pinhole collimator and interfaced with image acquisition software (A-SPECT; GammaMedica, Northridge, CA). Briefly, for each animal, 64 1-minute equiangular exposures over a 360° axis of rotation were acquired at each time point. Acquired exposures were reconstructed into a single 3-dimensional tomogram. Each region of interest (ROI) within the processed tomograms was circumscribed by electronic bit maps to contain lung, liver, or spleen. Relative activities for each were determined. After acquisition of SPECT images for final time point, animals were killed, and tissues excised, weighed, and submitted for γ-scintillation spectrometry to determine the intensity of 111In signal in each tissue.
MRI tracking of Feridex-labeled BMMs
BMMs were labeled with SPIO nanoparticles (Feridex; Berlex Laboratory, Wayne, NJ) by culturing at 2 mg Feridex/107 cells/mL complete media for 1 hour at 37°C. Cells were washed twice with DMEM and each recipient mouse received 1 × 107 Feridex-labeled BMMs in 200 μL intravenously. Four mice were used for each group (5-8-week-old male BALB/c mice from Charles River Laboratory). More than 95% cells were labeled with SPIO particles as evidenced by the presence of Prussian blue stain. The presence of Feridex-labeled BMMs in tissues was evaluated by MRI whereby SPIO particles in tissue induce increased magnetic relaxivity of tissue water, which is strongly field dependent, directly related to cell density, and produces a corresponding loss of image signal. The measurements were performed with a 7-Tesla system (Bruker 21-cm Biospec operating Paravision 3.0.2; Bruker, Karlsruhe, Germany). High-resolution 3D gradient recall echo MRI scans of mouse body were acquired using a 25-mm birdcage volume coil covering a region from the neck to the hips with acquisition parameters of TE = 3 ms, TR = 50 ms, 30% echo, flip angle = 45 degrees, NA = 2, field of view = 35 × 25 × 50 mm with a resolution of 256 × 128 × 128 (voxel size = 137 × 195 × 390 μm) reconstructed to 256 × 256 × 128, total acquisition time = 30 minutes. Signal intensity was normalized to an external standard to account for signal drift over time. After injection of Feridex-labeled cells, 3D gradient recall echo images were acquired every 30 minutes for 6.5 hours, at 24 hours and on days 3, 5, and 7 thereafter. Signal intensity, normalized to an external standard, was measured within anatomic ROI to determine the rate of labeled cell influx or efflux. R2* (1/T2*) decreased in proportion to the density of labeled cells in tissue. We used this to calculate the average cell density from normalized signal loss using the following equation: cell density = α ln(Munlabeled) - ln(MSPIO). Munlabeled is the normalized signal intensity before injection of Feridex-labeled cells, and MSPIO is the normalized signal intensity at each time point after injection.
IDV measurements
A single dose of IDV, NP-IDV, or NP-IDV-BMMs was administered intravenously and tissues (spleen, liver, lung, kidney), sera, and urine were harvested. Briefly, tissues were homogenized in 60% methanol (mL/g), maintained at 4°C overnight and clarified by centrifugation at 20 000g for 15 minutes at 4°C. Supernatants were collected and added to glass tubes containing 1 mL diethyl ether. Tubes were mixed for 30 seconds and maintained on ice for 30 minutes. The ether layer was evaporated to dryness under a nitrogen stream at room temperature. The residue was reconstituted in 100 μL mobile phase (10 mM ammonium dihydrogen phosphate with 1 mM 1-heptanesulfonic acid at pH 4.8 mixed with acetonitrile 65:35 [vol/vol]). Rehydrated samples were clarified by centrifugation at 20 000g for 5 minutes. Triplicate 35-μL aliquots of each sample were injected for RP-HPLC analysis. A C4 reversed-phase column with 5-μm particle size packing (Phenomenex, Torrance, CA) was used, and analytes were measured at 210 nm. Data were analyzed using chromatographic software (EZStart; Shimadzu, Columbia, MD), and peak area was integrated; concentrations of IDV were determined compared with a standard concentration curve of IDV in mobile phase. Processing and analyses were validated using known concentrations of IDV and spiking drug into homogenized tissue samples from naive animals.
hu-PBL-NOD/SCID mice
Four-week-old male NOD-C.B-17 SCID mice (n = 4-6/group) were purchased from the Jackson Laboratory (Bar Harbor, ME). Animals were injected once intraperitoneally with rat anti-CD122 Ab (0.2 mg/mouse) and twice with rabbit asialo-GM1 Ab (0.2 mg/mouse) (Wako, Richmond, VA) 2 days before and 3 days after reconstitution with 20 to 50 × 106 human PBLs.
HIV-1 infection and NP-IDV-BMM treatments
Hu-PBL-NOD/SCID mice (n = 4) were treated with a single dose of NP-IDV-BMMs (1 × 107-2 × 107) on day 5 after PBL reconstitution. Mice were injected intraperitoneally with HIV-1ADA at 102 TCID50/mouse immediately after NP-IDV-BMM administration. Mice were killed 7 and 14 days after viral challenge.
Flow cytometric immunophenotypic analyses
Cells were isolated from hu-PBL-NOD/SCID mouse spleens (n = 4-6/group). Splenocytes were analyzed with antibodies for mouse and human leukocyte common antigen (LCA; FITC anti-CD45), human CD4 (allophycocyanin anti-CD4), and human CD8 (phycoerythrin anti-CD8) (Boehringer Mannheim, Mannheim, Germany).
ELISA tests
HIV-1p24 concentrations were determined by enzyme-linked immunosorbent assay (ELISA) kit according to the manufacturer's instructions (Advanced BioScience Laboratories, Kensington, MD) and HIV-1p24 standard curves. Values were considered positive when the readings of the absorbance in the tested samples were 2-fold higher than those in control samples.
Histopathology and image analyses
Immunohistochemical analysis used antibodies to Vimentin (Vim), HIV-1p24, or CD3. Feridex-labeled cells were stained with Prussian blue. Antibody to CD11b (BD Pharmingen, San Diego, CA) was used to visualize macrophages by immunofluorescence. Histologic and immunofluorescence images were obtained using a Nikon E800 microscope (Nikon USA, Melville, NY) interfaced with an Optronics digital camera (Buffalo Grove, IL), acquired using MagnaFire 2.0 acquisition software (Goleta, CA), and processed using Adobe Photoshop 7.0 software (Adobe Systems, San Jose, CA). Acquisition of images was achieved for 100× magnification using a 10×/0.30 numeric aperture (NA) Plan Fluor dry objective; for 200× magnification, using a 40×/0.75 NA Plan Fluor dry objective. Immune-positive cells were enumerated as absolute numbers per field per section in 7 sections per mouse.
Statistical analysis
Animal studies were performed with 4 to 8 animals per group. Significance among groups was determined by 2-tailed unpaired nonparametric Mann-Whitney test. P values less than .05 were deemed significant. Analysis was done using GraphPad Prism version 4.0a for Macintosh (GraphPad Software, San Diego, CA).
Results
Characteristics, uptake, and cell-based release of NP-IDV
The NPs are drug crystals, prepared from the free base, that are coated with phospholipids, which stabilize the nanocrystals and prevent aggregation. The volume-weighted mean size of NP-IDV was approximately 1.6 μm and ellipsoid in morphology. Scanning electron microscopy (SEM) performed on NP-IDV suspensions revealed distinct, smooth-surfaced particles, without gross defects, which maintained structural integrity after loading into cells (Figure 1A). Our study of Confocal Z-scan51 and transmission electron microscopy (TEM) images demonstrated the localization of NP-IDV in the BMM cytoplasm (Figure 1B black arrowhead). Entry occurred at less than 1 hour, thereby supporting endocytosis as the likely mechanism for cell entry (Figure 1C).18 Lissamine rhodamine B 1,2-dihexadecanoyl-sn-glycero-3-phosphoethanolamine, triethylammonium salt (rDHPE) labeling was accomplished by adding the fluorescent phospholipid described in the article. We did not study the effects of including the labeled phospholipid on surface properties. However, based on the amount of added tracer, the thickness of the phospholipid coating derived from our experience with many other drugs, the number of labeled phospholipid molecules represents a very small fraction of the total coating material. The rDHPE-labeled NP-IDV (rDHPE-NP-IDV) produced red fluorescence. More than 95% of BMMs had taken up rDHPE-NP-IDV after 12 hours of incubation (Figure 1D). A linear correlation of NP-IDV uptake from 1 × 10-6 M to 5 × 10-4 M established an upper threshold concentration of 5 × 10-4 M, which afforded significant in vitro attenuation of HIV-1 replication without cytotoxicity (data not shown). Light and fluorescence microscopy showed identical intracellular patterns of rDHPE-NP-IDV and NP-IDV (Figure 1C-D). The majority of BMMs showed high levels of NP uptake after 6 hours of culture in the presence of 5 × 10-4 M NP-IDV. RP-HPLC assays used to measure intracellular drug concentrations confirmed that intracellular levels of NP-IDV increased during 12 hours of incubation (Figure 1E).
NP-IDV synthesis, cell uptake, and release. Images were captured with a Hitachi H7500 Transmission Electron Microscope (TEM) or a Hitachi S3000N variable pressure Scanning Electron Microscope (SEM). (A) SEM analysis (magnification, ×12 000) showed smooth surfaces of NPs with sizes of approximately 1.6 μm. (B) TEM (original magnification, ×20 000) demonstrated uptake of NP-IDV into BMMs (arrowhead). (C) BMM cytoplasm appeared dark by light microscopic examination due to uptake and concentration of NPs after culture in the presence of NP-IDV for 12 hours. (D) Fluorescence microscopy of BMMs cocultured with rDHPE-NP-IDV (red) confirmed intracellular localization of NP-IDV. Ingested NPs appeared as red fluorescent dots and showed intensity located within cytoplasm. (E) Levels of IDV were assayed by HPLC from lysates of cultured BMMs sampled at specified times. (F) After single washout, extracellular (media) and intracellular (BMM) IDV levels were determined. (G) With subsequent media changes, intracellular and extracellular levels of IDV progressively diminished until reaching a nadir at day 6, when IDV levels fell below the limit of detection.
NP-IDV synthesis, cell uptake, and release. Images were captured with a Hitachi H7500 Transmission Electron Microscope (TEM) or a Hitachi S3000N variable pressure Scanning Electron Microscope (SEM). (A) SEM analysis (magnification, ×12 000) showed smooth surfaces of NPs with sizes of approximately 1.6 μm. (B) TEM (original magnification, ×20 000) demonstrated uptake of NP-IDV into BMMs (arrowhead). (C) BMM cytoplasm appeared dark by light microscopic examination due to uptake and concentration of NPs after culture in the presence of NP-IDV for 12 hours. (D) Fluorescence microscopy of BMMs cocultured with rDHPE-NP-IDV (red) confirmed intracellular localization of NP-IDV. Ingested NPs appeared as red fluorescent dots and showed intensity located within cytoplasm. (E) Levels of IDV were assayed by HPLC from lysates of cultured BMMs sampled at specified times. (F) After single washout, extracellular (media) and intracellular (BMM) IDV levels were determined. (G) With subsequent media changes, intracellular and extracellular levels of IDV progressively diminished until reaching a nadir at day 6, when IDV levels fell below the limit of detection.
Alkaline pH limited the solubility of NP-IDV and improved its physical stability. After NP-IDV was ingested by the BMMs, reductions in phagosomal pH enhanced drug release (data not shown). Two very distinct physicochemical steps are involved in the release of intracellular NP-IDV, including the initial dissolution of the NP in the cell and subsequent diffusion of the released IDV into the extracellular media. From the release profile of NP-IDV during the initial 12 hours after being loaded into BMMs, an initial burst-release of extracellular IDV at levels approximating 30% of total intracellular concentration was observed within 4 hours after fresh media change (Figure 1F). In the absence of media changes, a slow diffusion of IDV occurred over 3 days, establishing an environment of IDV equilibrium, suggesting that diffusion or possibly recycling rather than active transport was responsible for extracellular drug transport. With sequential media changes, intracellular and extracellular levels of IDV progressively diminished and reached a nadir by day 6 (Figure 1G). At this time, IDV levels fell below the limit of detection, likely through achieving molecular equilibration.
BMM tissue migration: a “Trojan horse” for drug delivery
Parallel BMM migration and viral tissue tropism provide a first step toward proof of concept that the drug, when carried inside the cell, can be transported to tissues of interest where ongoing viral replication occurs. If NP-IDV-BMMs could act as Trojan horses for transport of drug into tissues known to be targets for HIV, it would direct ART into diseased body regions. To address this question, we measured 111indium-labeled BMM migration by SPECT following adoptive transfer of cells to naive animals. For each recipient, cell migration was analyzed by SPECT at 6 and 24 hours and every other day thereafter up to 7 days. Relative counts per cm3 for each ROI were determined and corrected for radioactive decay. Within 6 hours of injection, the largest cell concentrations of BMMs were detected in lungs based on radioactive intensity (Figure 2A). Quantitative analysis of BMM density from tomographic images (Figure 2B) showed significant (P < .05) accumulation of radiolabeled BMMs in lung at 6 hours after adoptive transfer compared with other tissues (spleen, liver, and kidney). By day 1, radiolabeled BMMs were significantly diminished (P < .001) from lung with concomitant increases in liver and spleen (Video S1, available at the Blood website; see the Supplemental Video link at the top of the online article). BMM levels in liver and spleen remained relatively constant, but not significantly different from days 1 through 7 (Figure 2B). Histologic examination of tissues after adoptive transfer of Feridex-labeled BMMs is shown in Figure 2C.
Confirmation of the SPECT data set was provided by T2* weighted MRI and histology using Feridex-labeled BMMs. MRI tests demonstrated increased hyperdensities of BMMs in spleen and liver compared with kidney from 0, 3, 6, and 24 hours (Figure 3A, B, C, and D, respectively). Histologic quantification of Prussian blue-stained cells (Feridex-labeled BMMs) showed the highest numbers of cells in spleen at days 1 and 7 (721 ± 98 and 625 ± 126, respectively) and was distributed primarily within the resident macrophage areas surrounding germinal centers. By day 7, a 5-fold increase of BMMs was found in spleen compared with liver (625 ± 126 vs 159 ± 37). Feridex-labeled cells were not detected in lymph nodes collected at day 1 after adoptive transfer of labeled BMMs via intravenous infusion. However, by day 7, BMMs were detected in both cervical and mesenteric lymph nodes (data not shown).
BMM carriage of NP-IDV: parallel of tissue distributions for BMMs and IDV
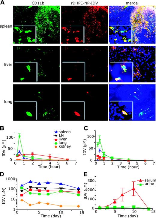
It was reasoned that BMMs loaded with NP-IDV would show parallel distributions of BMMs labeled with 111In and Feridex (Figures 2 and 3, respectively). Therefore, we engaged the optical properties of red fluorescent rDHPE-NP-IDV to investigate in vivo drug delivery. In this manner, BMMs were easily identified under fluorescence microscopy (Figure 4A). The images reflected robust labeling of BMMs by rDHPE-NP-IDV. This enabled drug visualization in tissue sections.
Double-fluorescent immunohistochemistry performed in tissue sections demonstrated that all red rDHPE-NP-IDV-BMMs were identified by CD11b-immunopositive macrophages (Figure 4A, yellow). CD11b cells were both rDHPE-NP-IDV positive and negative. The rDHPE-NP-IDV-labeled BMMs were widely distributed in the lymph nodes (data not shown), as well as in the liver and lung. Both rDHPE-NP-IDV and CD11b+ yellow cells were most numerous in spleen. All together, these findings provide clear evidence that the NP-IDV-loaded BMMs traffic to areas of active HIV-1 replication.
BMM tissue distribution assessed by SPECT and histologic tests. (A) BMM migration and tissue distribution of 111In-labeled BMMs are illustrated by SPECT analysis. Planar presentations of the tomographic images from a representative mouse show that radiolabeled BMMs initially accumulate in the lung (Lun), liver (Liv), and spleen (Spl). (B) To quantify BMM migration, ROIs were circumscribed and radioactive counts determined as a function of time (in days) after adoptive transfer. Data represent mean ± SEM for 4 mice. (C) Histologic analysis of Feridex-labeled BMMs, as determined by Prussian blue staining (blue cells), was consistent with SPECT data. BMMs in liver and lung were less than observed in spleen after day 7. Magnifications are (originals) × 100 and (insets) × 400.
BMM tissue distribution assessed by SPECT and histologic tests. (A) BMM migration and tissue distribution of 111In-labeled BMMs are illustrated by SPECT analysis. Planar presentations of the tomographic images from a representative mouse show that radiolabeled BMMs initially accumulate in the lung (Lun), liver (Liv), and spleen (Spl). (B) To quantify BMM migration, ROIs were circumscribed and radioactive counts determined as a function of time (in days) after adoptive transfer. Data represent mean ± SEM for 4 mice. (C) Histologic analysis of Feridex-labeled BMMs, as determined by Prussian blue staining (blue cells), was consistent with SPECT data. BMMs in liver and lung were less than observed in spleen after day 7. Magnifications are (originals) × 100 and (insets) × 400.
BMM tissue distribution assessed by MRI tests. MRI tests were used to track BMM migration. Feridex was administered to BMMs in vitro. After Feridex labeling, the BMMs were administered intravenously to immune-competent mice. Signal loss (darkened areas) is shown in the spleen (arrow) over time from 0, 3, 6, and 24 hours (A, B, C, and D, respectively) after adoptive transfer, demonstrating cell migration.
BMM tissue distribution assessed by MRI tests. MRI tests were used to track BMM migration. Feridex was administered to BMMs in vitro. After Feridex labeling, the BMMs were administered intravenously to immune-competent mice. Signal loss (darkened areas) is shown in the spleen (arrow) over time from 0, 3, 6, and 24 hours (A, B, C, and D, respectively) after adoptive transfer, demonstrating cell migration.
Tissue IDV levels after single-dose NP-IDV-BMM administration
RP-HPLC assays were used to measure IDV levels in tissue, sera, and urine. In these experiments, a solution of IDV sulfate (Figure 4B), free NP-IDV (Figure 4C), or nanoparticle indinavir packaged into BMMs (NP-IDV-BMM) (Figure 4D-E) was administered into animals as a single dose. IDV and NP-IDV showed equivalent drug levels, time distribution, and tissue patterns with peak concentrations at 1 hour and rapid elimination by 6 hours (Figure 4B-C). In all animals that received IDV solution or free NP-IDV, no significant difference in serum drug levels was measured (data not shown). In contrast, administration of NP-IDV-BMMs at drug concentrations identical to that of IDV elicited sustained IDV in tissue and sera for up to 10 days. More importantly, NP-IDV-BMM delivery showed drug levels in sera more than 4- and 50-fold of clinical effective plasma concentrations (5-10 μM)19-22 at 24 hours and 10 days (Figure 4E). Urine levels demonstrated drug excretion over time. NP-IDV-BMMs showed no demonstrable toxicity to the animals when measures of weight, behavior, or tissue pathology were used to compare untreated controls and animals that received IDV or NP-IDV (data not shown). To demonstrate release of drug from cells, replicate experiments were performed where IDV was extracted from isolated spleen cells and drug concentrations were compared with tissue levels. These assays demonstrated that more than 30% and 47% of IDV were released from cells at days 1 and 5, respectively. The relative bioavailability of IDV measured in tissues from mice receiving NP-IDV-BMMs showed peak levels by day 1 in kidney and lung, and day 3 in liver (Figure 4D). Rapid progressive elimination of IDV was observed in lung with 600 μM at 6 hours and 106 μM (Figure 4D) on day 1 following cell injection. Spleen IDV levels were sustained over 14 days and peaked at 3 days after administration. Drug levels were more than 50 μM in lymph nodes during the 2-week analysis. IDV plasma concentrations reached a peak at day 10 (Figure 4E). Of interest, NP-IDV-BMMs were not detected in the kidney (by rDHPE-NP-IDV staining, data not shown) and IDV levels in kidney were relatively low at each time point, suggesting that the drug was likely secreted in urine. These results confirmed that IDV was secreted from cellular stores, as it was present at significant levels in sera and urine and shown to be released from spleen cells, thus providing initial proof of concept for therapeutic drug testing in animal models of human disease (see “Antiretroviral responses of NP-IDV-BMMs in HIV-1 hn-PBL-NOD/SCID mice” and “Immune restoration after NP-IDV-BMM therapy”).
Antiretroviral responses of NP-IDV-BMMs in HIV-1 hu-PBL-NOD/SCID mice
To determine the effects of NP-IDV-BMM administration on long-term antiviral responses, HIV-1p24 antigens were measured in serum by ELISA analysis and in tissue by immunohistochemical tests in HIV-1-challenged hu-PLB-NOD/SCID mice. HIV-1p24 antigen levels were reduced by 23% and 51% between treated and untreated mice at days 7 and 14, respectively (Figure 5A). Numbers of virus-infected cells were next measured in microscopic sections of spleen tissue. CD3+ T cells and HIV-1p24 antigens were readily identified in the empty white pulp of the spleen 14 days after viral challenge in untreated mice (Figure 5B). There was a reduction of HIV-1p24+ cells in the treated mice (Figure 5C) compared with the untreated animals.
Efficiency of engraftment of human PBLs in hu-PBL-NOD/SCID mice was evaluated by vimentin (Vim) immunohistochemistry to assess numbers of human cells. Vim-positive cells were unchanged in NP-IDV-BMM animals and untreated control (Figure 5D). HIV-1p24-immunopositive cells were readily visualized in HIV-1ADA-infected hu-PBL-NOD/SCID mice and colocalized with Vim in lymph nodes, spleen, liver, and lung. Although engraftment efficiencies for human lymphocytes varied among the hu-PBL-NOD/SCID mice, NP-IDV-BMM administration did not affect human lymphoid cell reconstitution (Figure 6A). The largest numbers of human PBLs (Vim+ cells/field/section) were observed in lymph nodes and spleen and were significantly higher than that found in liver and lung, respectively (Figure 6A, P < .01). To determine whether NP-IDV-BMM treatment affected the numbers of productively infected cells, HIV-1p24 antigen-positive cells were assessed as a percent of total human lymphocytes (Vim) (Figure 6B). Decreased numbers of HIV-1-infected cells were observed following NP-IDV-BMM treatment. This was significantly apparent in cervical lymph nodes (P < .01), spleen (P < .01), liver (P < .05), and lung (P < .01) (Figure 6B) on day 14, reflecting a long-term robust antiretroviral response elicited by NP-IDV-BMM administration. Although mesenteric lymph nodes (M-LNs) of NP-IDV-BMM-treated mice showed remarkable reduction in HIV-1-infected cells, no statistical differences were observed by days 7 and 14 after viral infection.
NP-IDV tissue distribution and pharmacokinetics. (A) Sections of spleen, liver, and lung from mice at day 5 after transfer of rDHPE-NP-IDV-labeled BMMs were stained for CD11b and examined by fluorescence microscopy. Higher magnification inserts demonstrate the presence of rDHPE-NP-IDV (red) colocalized in the cell cytoplasm of CD11b+ cells (green). BMMs (yellow) were abundantly present in spleen but were less in liver and lung. (B-E) IDV distribution in targeted tissues and body fluids was assessed in mice treated with a single intravenous dose of (B) IDV sulfate solution, (C) cell-free NP-IDV, or (D-E) NP-IDV-BMMs. In contrast to IDV concentrations in mice treated with NP-IDV-BMMs, nadirs within 6 hours after treatment in mice treated with IDV sulfate solution or NP-IDV, levels were prolonged in tissues and plasma over 14 days in mice treated with NP-IDV-BMMs. Data represent mean ± SEM for 4 mice/group per time point. Magnifications are (originals) × 100 and (insets) × 400.
NP-IDV tissue distribution and pharmacokinetics. (A) Sections of spleen, liver, and lung from mice at day 5 after transfer of rDHPE-NP-IDV-labeled BMMs were stained for CD11b and examined by fluorescence microscopy. Higher magnification inserts demonstrate the presence of rDHPE-NP-IDV (red) colocalized in the cell cytoplasm of CD11b+ cells (green). BMMs (yellow) were abundantly present in spleen but were less in liver and lung. (B-E) IDV distribution in targeted tissues and body fluids was assessed in mice treated with a single intravenous dose of (B) IDV sulfate solution, (C) cell-free NP-IDV, or (D-E) NP-IDV-BMMs. In contrast to IDV concentrations in mice treated with NP-IDV-BMMs, nadirs within 6 hours after treatment in mice treated with IDV sulfate solution or NP-IDV, levels were prolonged in tissues and plasma over 14 days in mice treated with NP-IDV-BMMs. Data represent mean ± SEM for 4 mice/group per time point. Magnifications are (originals) × 100 and (insets) × 400.
Immune restoration after NP-IDV-BMM therapy
To assess whether cell delivery of antiretroviral drugs could initiate immune restoration, we evaluated human CD4 and CD8 T-cell populations after HIV-1 infection and single-dose administration of NP-IDV-BMMs in humanized NOD/SCID mice. Despite reduced numbers of human lymphoid cells in the model, the relative proportions of CD4+ and/or CD8+ populations paralleled those observed in HIV-1-infected humans.23
Engraftment of human PBLs was readily demonstrated in spleen, lymph nodes, liver, and lung. Spleen cells were isolated from HIV-1-challenged hu-PBL-NOD/SCID mice at days 7 and 14. The human CD4+ and CD8+ T cells were analyzed against total numbers of (mouse and human) CD45+ cells (Figure 7A). Numbers of PBL reconstitution were increased from days 7 to 14. Intravenous administration of 107 NP-IDV-BMMs showed no differences in the ability to reconstitute PBLs between untreated (control) and NP-IDV-BMM-treated groups (Figure 7B).
The CD4+/CD8+ human T-cell ratios were reduced after HIV-1 challenge. This progressive loss of human CD4+ T lymphocytes observed in the spleens of HIV-1-infected hu-PBL-NOD/SCID mice was previously observed by our group.9,23 By day 7 after infection, CD4+ T cells accounted for 42.2% and 45.8% of human T cells in controls (untreated animals) and NP-IDV-BMM-treated mice, respectively (Figure 7C). However despite the progressive loss of CD4+ T cells in both groups by day 14, a significant increase of CD4+ T cells (24.4%) was obtained in NP-IDV-BMM-treated mice compared with the untreated group (7.6%) (Figure 7C, P < .05), suggesting that NP-IDV-BMMs enhanced human CD4+ T-cell survival. At days 7 to 14, the percentages of CD8+ T cells to human T cells were 57.8% and 92.4% in untreated mice and 54.2% and 75.6% in NP-IDV-BMM-treated animals, respectively (Figure 7D). Thus, no differences were detected in CD8+ T cells in either NP-IDV-BMM-treated and control mice at day 7. However, by day 14, the numbers of CD8+ T cells in untreated compared with treated HIV-1-infected hu-PBL-NOD/SCID animals were increased (P < .05). NP-IDV-BMM treatment provided a significant increase of CD4+/CD8+ cell ratios at day 14 compared with controls at day 14 (Figure 7E, P < .01).
Antiretroviral activities of NP-IDV-BMMs in HIV-1-infected hu-PBL-NOD/SCID mice. (A) Serum HIV-1p24 levels (mean ± SEM) from HIV-1-challenged hu-PBL-NOD/SCID mice untreated (control) or treated with NP-IDV-BMMs after days 7 and 14. Spleen sections from (B) untreated or (C) NP-IDV-BMM-treated mice were immunostained for CD3 (pink) and HIV-1p24 (brown). CD3+ T cells were observed at comparable frequencies, whereas HIV-1p24-positive cells were vastly diminished in NP-IDV-BMM-treated mice. *P < .05 compared with untreated controls. Magnification is (originals) ×200 and (insets) ×400. (D) Distribution of human PBLs (Vim+) and HIV-1-infected cells (HIV-1p24+) were evaluated in lymph nodes, spleen, liver, and lung from HIV-1-infected mice that were untreated or treated with NP-IDV-BMMs. Magnification is ×200.
Antiretroviral activities of NP-IDV-BMMs in HIV-1-infected hu-PBL-NOD/SCID mice. (A) Serum HIV-1p24 levels (mean ± SEM) from HIV-1-challenged hu-PBL-NOD/SCID mice untreated (control) or treated with NP-IDV-BMMs after days 7 and 14. Spleen sections from (B) untreated or (C) NP-IDV-BMM-treated mice were immunostained for CD3 (pink) and HIV-1p24 (brown). CD3+ T cells were observed at comparable frequencies, whereas HIV-1p24-positive cells were vastly diminished in NP-IDV-BMM-treated mice. *P < .05 compared with untreated controls. Magnification is (originals) ×200 and (insets) ×400. (D) Distribution of human PBLs (Vim+) and HIV-1-infected cells (HIV-1p24+) were evaluated in lymph nodes, spleen, liver, and lung from HIV-1-infected mice that were untreated or treated with NP-IDV-BMMs. Magnification is ×200.
Discussion
We used macrophages as a carrier of NP for antiretroviral drug delivery. The advantages of this system include its stability, controlled release, and enhanced drug bioavailability. This owes to the fact that particles of such small size are efficient in crossing permeable barriers when packaged into cells. The significance of this work is reflected by its interdisciplinary approaches to assess antiretroviral responses of drug nanoformulations. The work progressed from analyses of cell biology, to imaging, to biochemical and pharmacologic approaches in investigations of disease outcomes. Humanized mice permitted analysis of human T-cell subsets and viral replication, ensuring translation of works from cell culture to proof of concept in therapeutic responses. Although IDV therapy can elicit the emergence of clinically significant viral isolates,24-28 the NP-IDV-BMM delivery system used under the conditions developed in this report induced significant viral inhibition. Moreover, the animal models used herein have already demonstrated bench-to-bedside translational potential in ART and adjunctive therapies for HIV-1 infection and virus-associated dementia.9,29
Quantitation of HIV-1p24-expressing cells in NP-IDV-BMM-treated HIV-1-infected hu-PBL-NOD/SCID mice. (A) Numbers of human PBLs in cervical lymph nodes (C-LN), M-LN, spleen, liver, and lung were determined from Vim+ immunostained sections. (B) Numbers of HIV-1p24+ cells were normalized to total Vim+ cells and expressed as the mean percent (± SEM). *P < .05 and **P < .01 compared with untreated controls.
Quantitation of HIV-1p24-expressing cells in NP-IDV-BMM-treated HIV-1-infected hu-PBL-NOD/SCID mice. (A) Numbers of human PBLs in cervical lymph nodes (C-LN), M-LN, spleen, liver, and lung were determined from Vim+ immunostained sections. (B) Numbers of HIV-1p24+ cells were normalized to total Vim+ cells and expressed as the mean percent (± SEM). *P < .05 and **P < .01 compared with untreated controls.
T-cell subset analyses in hu-PBL-NOD/SCID mice after NP-IDV-BMM treatment. (A) Flow cytometric histograms of splenocytes from mice 14 days following NP-IDV-BMM treatments were used to determine the numbers of mouse CD45 cells and human reconstituted CD4+ and CD8+ T cells. (B) The level of human lymphocyte reconstitution in mouse spleens was determined compared with mouse CD45+ cells. (C-D) Frequencies of (C) CD4+ and (D) CD8+ T cells were assessed as percentages of total human T cells. (E) Ratios of CD4+/CD8+ T cells increased significantly in NP-IDV-BMM-treated group compared with control animals. Data represent mean ± SEM for 4-6 mice/group. *P < .05 and **P < .01 compared with untreated controls.
T-cell subset analyses in hu-PBL-NOD/SCID mice after NP-IDV-BMM treatment. (A) Flow cytometric histograms of splenocytes from mice 14 days following NP-IDV-BMM treatments were used to determine the numbers of mouse CD45 cells and human reconstituted CD4+ and CD8+ T cells. (B) The level of human lymphocyte reconstitution in mouse spleens was determined compared with mouse CD45+ cells. (C-D) Frequencies of (C) CD4+ and (D) CD8+ T cells were assessed as percentages of total human T cells. (E) Ratios of CD4+/CD8+ T cells increased significantly in NP-IDV-BMM-treated group compared with control animals. Data represent mean ± SEM for 4-6 mice/group. *P < .05 and **P < .01 compared with untreated controls.
Nanotechnology has revolutionized modern-day pharmacology.30-34 The abilities of carriers to alter their size, shape, and composition allow incorporation of drugs with variable biochemical properties.35 One example is liposomes, hydrophobic drug-encapsulating lipid containers of submicron size that are commonly used in clinical practice. More recently, drug delivery systems including polymeric micelles,36,37 and block copolymers have emerged and appear more promising for use in cancer chemotherapy, infectious diseases, and photodynamic and gene therapies.38-40 Nanoformulations have a number of advantages over more conventional oral administrations of free drugs, as they increase systemic bioavailability, attenuation of early drug degradation, and solubility. There is precedent for drug nanoformulations in improving delivery and untoward side effects of heparin,41 enalaprilat,42 tobramycin,43 and several of the antituberculosis medicines.44 To this end, polylactide-co-glycolide and alginate have already been approved for human use as carriers for drug encapsulation.45-48
Our novel NP system uses a cellular vehicle for NP drug delivery and shows promise for clinical use. First, the cell delivery system relies on the natural phagocyte system for IDV-NP drug delivery. Indeed, macrophages target disease sites where active HIV-1 replication occurs and enhance the amount of drug present at sites of active disease. Second, single dosing positively affects therapeutic outcomes. NP-IDV-BMM formulations promote sustained “local” drug release in HIV-1 target tissues for periods equal to or more than 2 weeks. Third, toxicities were not evident during the administration period in animal behavior, histopathology, weight, or immune function. Fourth, NP-IDV-BMMs increase the therapeutic index of established drugs by affecting bioavailability and tissue distribution. In all assays performed, drug levels exceeded the therapeutic dose in tissue and sera and were cleared through secretion in the urine. In comparison with classic multiple daily therapies, NP-IDV-BMMs showed significant migration into HIV-1-infected areas and delivered ART at levels far exceeding the therapeutic dose. NP-IDV was recently shown to increase brain tissue levels of IDV up to 20 × of solution drug in murine HIV-1 encephalitis.49,50 A ready explanation for the steep drops in IDV serum levels when compared with what is seen in tissue is not yet available. These changes are now being investigated by extending the period of observation beyond one month. At the present time, the observed data may reflect a second wave of drug secretion from tissue to circulation beyond what was seen at day 14. Alternatively, this could reflect a high degree of tissue binding of the lipophilic drug coupled with fast elimination from serum.
Treatment of HIV-1-associated disease requires life-long therapy. In contrast to multiple daily dose regimens, NP-IDV-BMMs have improved efficacy. If similar approaches can be used in combination therapy, a likely possibility, such NP systems could affect drug usage in the developing world. We are currently planning a nanoformulation trial for HIV-1-infected patients who have failed conventional therapy or in whom oral administration cannot be administered or absorbed adequately. For this work, a “modified” leukapheresis system for monocyte-enriched PBMC fractionation would be performed at the time of drug administration during the cell separation procedure. This would serve to minimize cell manipulations. The numbers of autologous monocytes required for treatment in humans still await cell-dose response measures and preclinical drug biodistributions. All together, the stated improvements in antiretroviral dosing, economy, sustained release, and drug bioavailability could make ART nanoformulations attractive for human use.
Prepublished online as Blood First Edition Paper, June 29, 2006; DOI 10.1182/blood-2006-03-012534.
Supported by Baxter Pharmaceuticals and by National Institutes of Health grants 2R37 NS36126, PO1 NS31492, 2 R01 NS034239, P20RR15635, P01 NS43985, and P01MH64570.
M.C., J.W., J. Kipp, and B.E.R. are employees of Baxter Pharmaceuticals, whose potential product was studied in the present work.
The online version of this article contains a data supplement.
An Inside Blood analysis of this article appears at the front of this issue.
The publication costs of this article were defrayed in part by page charge payment. Therefore, and solely to indicate this fact, this article is hereby marked “advertisement” in accordance with 18 U.S.C. section 1734.
We thank Robin Taylor for excellent administrative and graphic support.







This feature is available to Subscribers Only
Sign In or Create an Account Close Modal