Abstract
Xenotransplantation systems have been used with increasing success to better understand human hematopoiesis and thrombopoiesis. In this study, we demonstrate that production of human platelets in nonobese diabetic/severe combined immunodeficient mice after transplantation of unexpanded cord-blood CD34+ cells was detected within 10 days after transplantation, with the number of circulating human platelets peaking at 2 weeks (up to 87 × 103/μL). This rapid human platelet production was followed by a second wave of platelet formation 5 weeks after transplantation, with a population of 5% still detected after 8 weeks, attesting for long-term engraftment. Platelets issued from human hematopoietic stem cell progenitors are functional, as assessed by increased CD62P expression and PAC1 binding in response to collagen-related peptide and thrombin receptor-activating peptide activation and their ability to incorporate into thrombi formed on a collagen-coated surface in an ex vivo flow model of thrombosis. This interaction was abrogated by addition of inhibitory monoclonal antibodies against human glycoprotein Ibα (GPIbα) and GPIIb/IIIa. Thus, our mouse model with production of human platelets may be further explored to study the function of genetically modified platelets, but also to investigate the effect of stimulators or inhibitors of human thrombopoiesis in vivo.
Introduction
Human platelets are anucleated cells that not only play a crucial role in primary hemostasis and wound repair, but are also particularly important in pathologic conditions such as thrombosis, vascular remodeling, and inflammation. Platelets originate from megakaryocytes (MK) in the bone marrow (BM) by fragmentation of pseudopodial elongations called proplatelets in a process that consumes the entire cytoplasmic content and is tightly regulated by thrombopoietin.1,2 Human megakaryopoiesis has been studied ex vivo by measuring colony-forming units (CFUs; eg, CFU-MK, CFU–granulocyte, erythrocyte, macrophage, megakaryocyte),3,4 MK polyploidy state,5,6 expression of MK markers,7 and novel genes expressed during MK differentiation.8-10 Unraveling molecular mechanisms involved in megakaryopoiesis and thrombopoiesis is particularly relevant in the light of thrombocytopenia and pancytopenia associated with widespread use of high-dose chemotherapy for treatment of most cancers, also occurring after stem cell transplantation. Therefore, there has been an increasing interest in generating human platelets from MK in culture as well as in developing animal models of human hematopoiesis.
Human platelet production has been described from differentiation of CD34+ progenitor cells, isolated from mobilized peripheral blood (PB) or umbilical cord blood (CB), cultured in medium with a cytokine mixture containing thrombopoietin.5,11-15 Such produced platelets are functional, as demonstrated in aggregation assays and by expression of P-selectin on the platelet surface or by activation of glycosylphosphatidylinositol (GPI) IbIIIa upon thrombin/thrombin receptor-activating peptide (TRAP) stimulation.6,11-14
The nonobese diabetic/severe combined immunodeficient (NOD/SCID) mouse model has long been accepted as the standard tool to reproduce human hematopoiesis after hematopoietic stem cell (HSC) xenoengraftment.16 These animals present a favorable environment for efficient human progenitor cell engraftment due to various immunologic abnormalities such as T- and B-cell deficiency, defective natural killer cells, macrophage dysfunction, and absence of circulating complement.17
Several groups have demonstrated that injection of human CD34+ cells from PB and CB into NOD/SCID mice can lead to the production of human platelets, with some variation, however, in the yield.5,18-27 Differences in engraftment potential between CB and PB HSC are reflected in the megakaryocytic lineage with several CB studies showing a peak production of human platelets in NOD/SCID mice toward 4 to 9 weeks after injection,20,21,23,27 whereas a peak was described 3 weeks after injection of CD34+ cells isolated from PB.18,19,22 Onset of human platelet formation in CB-CD34+–injected mice varied from few days to 2 to 3 weeks, albeit modest numbers were reported few days after transplantation.20,21,23,27,28 The advantage of culturing CB- or PB-CD34+ cells in medium containing cytokine mixtures before transplantation has been demonstrated by several groups up to a few days after transplantation,20,25,27 whereas no benefits were observed for longer periods after transplantation.20,22,25,27 Finally, functionality of human platelets produced in mice has to date only been demonstrated by flow cytometry, in which platelets were activated ex vivo with thrombin/TRAP.19,20,22,24,25
Besides studies of human platelet production for transplantation procedures, there is a growing interest in developing antiplatelet therapeutics,29 in which mouse models of thrombosis have been mostly used; but the emergence of new models in which human platelets are injected into mice demonstrated the feasibility of studying the more relevant effects on human platelet function in vivo.30,31 Furthermore, in view of the increasing number of data generated by genomic and proteomic studies aiming at identifying novel regulatory pathways in platelets to better understand their role in cardiovascular diseases, analysis of modified human platelets derived from genetically manipulated precursor cells might be a great help to identify the function of such new proteins. In the present study, we were able to produce human platelets in NOD/SCID mice from human CB CD34+ cells at levels that allow the study of their function not only by flow cytometry, but also by an ex vivo flow-based assay.
Methods
Human CD34+ cells
CB was obtained from full-term deliveries, with approval by the ethical committee of the Groeninge Hospital and after informed consent in accordance with the Declaration of Helsinki. Human CB mononuclear cells were separated by Ficoll-Paque Plus (Amersham Biosciences) density gradient centrifugation, and CD34+ cells were isolated by magnetic cell sorting (Miltenyi Biotec), according to the manufacturer's instructions. Purity of the samples was determined by flow cytometry with monoclonal antibodies (moAbs) against human CD34 and CD45 conjugated to fluorescein isothiocyanate (FITC) and PE/Cy5, respectively (Immunotools). More than 95% of cells in the leukocyte gate were CD34+. Cells were cryopreserved until the day of the experiment.
Transplantation of human CD34+ cells into NOD/SCID mice
Five- to 7-week-old NOD/SCID mice were obtained from Taconic. Mice were housed in microisolators under sterile conditions and supplied with autoclaved food and water supplemented with Eusaprim (GlaxoSmithKline). Before transplantation (4-24 hours), mice received a sublethal dose of 300 cGy total body irradiation from a 60Co source. Human CD34+ cells (0.5-3 × 106) obtained from multiple CB units were pooled and injected through the tail vein (3 pools, n = 13 mice). Concomitantly with CD34+ cell injections and every 7 to 10 days thereafter, mice were injected intraperitoneally with anti-asialo GM1 antiserum (Wako Biochemicals).26 In parallel, a mouse was also injected with the same volume of medium (Dulbecco modified Eagle medium/20% fetal calf serum) in each experiment. All animal experiments were performed in accordance with institutional guidelines approved by the ethical committee from the KU Leuven.
Detection of human platelets in NOD/SCID mice
PB was obtained from CD34+-injected mice, via retro-orbital bleeding, on citrate, and human platelet determination was carried out weekly from 1 to 8/9 weeks. Blood cell counts were measured using an automatic cell counter (Cell-Dyn 1300; Abbott Laboratories). PB (10 μL) was incubated with mouse immunoglobulin (Ig)G1/2 (DakoCytomation) for 15 minutes at 4°C to decrease Fc receptor–mediated binding by the antibody of interest. Rat anti–mouse CD41-FITC (Serotec) and mouse anti–human CD61-phycoerythrin (PE; Miltenyi Biotec) were then added to the samples to detect murine and human platelets, respectively. After an incubation of 15 minutes at room temperature (RT), samples were fixed in 0.2% formyl saline and analyzed by flow cytometry with an EPICS XL-MCL cytometer (Beckman Coulter). Rat IgG-FITC and mouse IgG-PE (Immunotools) were used as negative controls; aspecific binding of moAbs against human CD61 and mouse CD41 was assessed in mouse and human blood, respectively, and revealed no cross-reactivity. Platelets were gated on their forward and side scatters, and 50 000 events were acquired. Exact numbers of circulating human platelets were calculated with the total blood platelet counts in PB after determination of the threshold detection limit (0.05% of CD61-PE–positive cells) by mixing known numbers of human platelets in mouse PB.
Ex vivo activation of human platelets
Mouse PB (10 μL) was collected, as described, and incubated for 10 minutes at RT with 0.5 μg/mL collagen-related peptide (CRP; a gift from R.W. Farndale, Department of Biochemistry, University of Cambridge) or 40μM TRAP-6 (Bachem). Subsequently, moAbs PAC1-FITC and anti–human CD62P-PE (BD Biosciences), or anti–mouse CD62P Wug.E9-FITC (Emfret Analytics) in combination with anti–human CD62P-PE were incubated for 15 minutes at RT. Samples were fixed and analyzed by flow cytometry as indicated. Aspecific binding of the moAbs against mouse P-selectin or human P-selectin/GPIIbIIIa was assessed in human and mouse blood, respectively, and revealed no cross-reactivity.
Analysis of human engraftment in transplanted NOD/SCID mice
Mice were euthanized 8 to 9 weeks after transplantation, and single-cell suspensions were prepared from BM by flushing and washing femurs and tibiae from each mouse with sterile phosphate-buffered saline (PBS). Engraftment of human cells was assessed by flow cytometry using moAbs against human CD45-PE-Cy5/PE-Dy647, CD14-PE-Cy5/PE-Dy647, CD38-PE (Immunotools), CD19-PE, and CD34-FITC (Miltenyi Biotec). BM cells were also stained with rat anti-mouse CD45-FITC (Immunotools). Approximately 106 cells were resuspended in PBS and incubated with moAbs or appropriate isotype controls (Immunotools) for 15 minutes at RT, after which mature erythrocytes were lysed with ammonium chloride. Cells were then washed, fixed in 0.2% formyl saline, and analyzed by flow cytometry, as above, with 10 000 events collected in the CD45+ (mouse and human) cell scatter gates.
In vitro/ex vivo model of thrombosis
To study human platelet function in a mouse environment, washed human platelets were prepared from blood collected in acid-citrate-dextrose. Platelet-rich plasma (PRP) was collected and prostaglandin E1 (100nM; Sigma-Aldrich) was added before centrifugation at 1000g for 10 minutes at RT. Platelets were then resuspended in PBS (Invitrogen) supplemented with prostaglandin E1, kept at RT for 20 to 30 minutes, and were mixed with D-phenylanyl-L-prolyl-L-arginyl chloromethyl ketone (PPACK; 40μM; Calbiochem) anti-coagulated NOD/SCID mouse blood. Murine and human platelets were specifically labeled by using rat anti–mouse CD42c-Alexa 488 (5 μg/mL; Emfret Analytics) and mouse anti–human CD61-PE (0.8 μg/mL; Miltenyi Biotec), respectively, before perfusion with a syringe pump at 1500 seconds−1 over coverslips (VWR) coated overnight at 4°C with 200 μg/mL Horm collagen (Nycomed). Coverslips were subsequently washed in HEPES (N-2-hydroxyethylpiperazine-N′-2-ethanesulfonic acid) buffer (10mM HEPES, 145mM NaCl, pH = 7.4) and blocked for at least 30 minutes with 1% (wt/vol) bovine serum albumin (Sigma-Aldrich) and 0.1% (wt/vol) glucose (Sigma-Aldrich) in HEPES buffer. Adhesion of platelets to the collagen was visualized in real time with an Eclipse TE200 inverted fluorescence microscope (Nikon) under the ×20 objective coupled to a Hamamatsu charge-coupled device camera (ORCA-R2; Hamamatsu Photonics). Images and videos were acquired using HCI software version 2.0 (Hamamatsu Photonics). For inhibition studies, mixed samples were preincubated for 10 minutes at RT with 10 μg/mL moAb 6B432,33 or 16N7C2,34 respectively, inhibiting human GPIbα and GPIIbIIIa function,33,35,36 or with a control moAb (24B3) also directed against human GPIbα with no inhibitory properties.32 All experiments were performed in triplicate. Offline analysis of surface coverage was done from numeric photographs using the software ImageJ 1.38x (National Institutes of Health) using the same pixel threshold between control and treated blood samples.
For detection of human platelets produced after CD34+ cell transplantation, mouse blood was taken retro-orbitally at 2, 3, 7, 8, or 9 weeks after transplantation, and platelet adhesion on collagen was followed in real time and analyzed, as detailed above. A Nikon inverted microscope Diaphot 300 (20× objective) with a dual filter option coupled to a color camera CFW-1308C (Scion) was used to be able to visualize murine and human platelets simultaneously. Images and videos were recorded using ImageJ software 1.34S (National Institutes of Health).
Statistical analysis
All statistical analyses were performed using GraphPad Prism 4. Differences in human platelet coverage without or with addition of inhibitory moAbs in the flow model of thrombosis and differences in human engraftment levels between the different groups of mice were analyzed by unpaired, 2-tailed Student t test and were considered significant when P was less than .05. A paired t test was used for differences in CRP and TRAP activation of human platelets, and for surface coverage by human platelets in transplanted NOD/SCID mouse PB. All correlation analyses were determined with the Pearson correlation test (r) and were regarded significant when P was less than .05.
Results
Human platelets can incorporate into mouse thrombi during perfusion over a collagen surface at high shear rates
To determine whether human platelets can interact with murine platelets and plasma proteins, we initially tested their ability to participate in mouse thrombus formation in an in vitro thrombosis model with collagen as a matrix for platelet adhesion and aggregation.37 Platelet behavior was monitored in real time under a fluorescent microscope in which both murine and human platelets were labeled with moAbs against murine GPIbβ and human GPIIb/IIIa conjugated with Alexa 488 and PE, respectively, before perfusion over the collagen surface. When mixed with NOD/SCID mouse PB, human platelets, representing 5% of the total platelet population, incorporated in the thrombi formed at wall shear rates of 1500 seconds−1 (supplemental Video 1, available on the Blood website; see the Supplemental Materials link at the top of the online article). After 2 minutes of perfusion, murine aggregates accounted for 20.8% ± 2.5% of the total surface, whereas human platelets represented 4.1% ± 0.6% (Figure 1A,F and data not shown).
Human platelets incorporate into NOD/SCID mouse thrombi. (A-F) Washed human platelets (5% of the total platelet population) were mixed with anticoagulated whole blood from NOD/SCID mice, incubated without (A) or with moAbs 24B3 (B), 6B4 (C), 16N7C2 (D), or 6B4 + 16N7C2 (E; 10 μg/mL each) and perfused at 1500 seconds−1 over coverslips coated with collagen (200 μg/mL). Murine and human platelets were labeled with anti-mouse CD42c-Alexa 488 and anti-human CD61-PE, respectively. (F) Surface covered by human platelets, expressed as the percentage of the total surface observed, was calculated at the indicated perfusion times. Data represent mean ± SEM (n = 3 for each group). Statistical analysis was performed using unpaired Student t test. *P < .05; **.001 < P < .05; ***P < .001. Control (■), 24B3 (
), 6B4 (□), 16N7C2 (▩), 6B4 + 16N7C2 (▨). Mouse platelets in control PB represented 20.8% ± 2.5% of the total surface coverage (mean ± SEM of 9 fields, n = 3), and was not significantly different from moAb-treated PB (> 5 fields, n = 3).
Human platelets incorporate into NOD/SCID mouse thrombi. (A-F) Washed human platelets (5% of the total platelet population) were mixed with anticoagulated whole blood from NOD/SCID mice, incubated without (A) or with moAbs 24B3 (B), 6B4 (C), 16N7C2 (D), or 6B4 + 16N7C2 (E; 10 μg/mL each) and perfused at 1500 seconds−1 over coverslips coated with collagen (200 μg/mL). Murine and human platelets were labeled with anti-mouse CD42c-Alexa 488 and anti-human CD61-PE, respectively. (F) Surface covered by human platelets, expressed as the percentage of the total surface observed, was calculated at the indicated perfusion times. Data represent mean ± SEM (n = 3 for each group). Statistical analysis was performed using unpaired Student t test. *P < .05; **.001 < P < .05; ***P < .001. Control (■), 24B3 (
), 6B4 (□), 16N7C2 (▩), 6B4 + 16N7C2 (▨). Mouse platelets in control PB represented 20.8% ± 2.5% of the total surface coverage (mean ± SEM of 9 fields, n = 3), and was not significantly different from moAb-treated PB (> 5 fields, n = 3).
As under this physiologically relevant shear rate, and in a monospecies environment, the GPIbα–von Willebrand factor (VWF) interaction is important for initial platelet adhesion and thrombus formation,38 whereas platelet GPIIb/IIIa, but also GPIbα, plays an essential role in thrombus growth by promoting platelet-platelet interactions,39,40 we next studied the effect of inhibitory anti–human moAbs in the mixed human platelet/mouse blood environment. Both moAbs, one inhibiting human GPIbα and the other human GPIIb/IIIa, significantly limited human platelet incorporation into the thrombi after 60 and 120 seconds of perfusion (Figure 1C-D,F; .001 < P < .05). Another moAb (24B3) directed against human GPIbα having no inhibitory effect on the function of the platelet receptor was used as a control and did not prevent the participation of human platelets into murine thrombi and this at any given time point (Figure 1B,F; P > .05). To further demonstrate the active involvement of human platelets into thrombus formation, moAbs 6B4 and 16N7C2 were used in combination in the flow chamber model of thrombosis. Under these conditions, a nearly total inhibition of the human platelet participation was observed, as illustrated in Figure 1E and F (.001 < P < .05).
Long-term production of human platelets in NOD/SCID mice upon transplantation of human CD34+ cells
To be able to perform the ex vivo flow assay, we first needed to optimize human platelet production after injection of CB-CD34+ cells and to determine the time after transplantation most suited to study human platelet behavior. In line with previous findings,24,26 injection of anti-asialo serum, which abrogates natural killer cell activity, improved human platelet production by up to 10-fold (data not shown) and was therefore used for further experimentation, in combination with injection of pooled CD34+ cells originating from several CB units. To further reach higher platelet numbers, we transplanted up to 3 × 106 CB CD34+ cells, and followed the kinetics of human platelet formation from week 1 to 8 after transplantation (Figure 2). Human platelets could not be detected 1 week after transplantation, but were present from week 2 onward in all CB-CD34+-NOD/SCID mice (Figure 2A-B). Noticeably, in mice that had received 3 × 106 CB CD34+ cells, a mean number of human platelets of 2.2 plus or minus 0.4 × 103/μL was obtained 10 days after transplantation (Figure 2B, supplemental Table 1). Maximal levels of human platelet formation were reached 2 weeks after transplantation for all CB-CD34+ transplanted mice, with values up to 35% of the total average platelet population (Figure 2Aii,B, supplemental Table 1). At that time, the irradiated mice displayed a severe (murine) thrombocytopenia (Figure 2C, supplemental Table 1) and the percentage of human platelets translated into average platelet counts of 58.7 plus or minus 5.6, 36.6 plus or minus 17.0, and 13.4 plus or minus 5.5 × 103/μL in NOD/SCID mice injected with 3, 1, or 0.5 × 106 CB-CD34+ cells, respectively (Figure 2B, supplemental Table 1). Levels dropped in all transplanted mice during the next 2 weeks, to increase again 5 weeks after transplantation (Figure 2B, supplemental Table 1). Interestingly, 0.2% to 8.9% human platelets could still be detected up to 8 weeks after transplantation in NOD/SCID mice transplanted with 3, 1, or 0.5 × 106 CB-CD34+ cells, corresponding to 25.9 plus or minus 8.5, 12.4 plus or minus 3.2, and 1.9 plus or minus 0.4 × 103 human platelets per μL microlites, respectively (Figure 2Aiii,B, supplemental Table 1). Injection of 3 × 106 versus 0.5 × 106 CD34+ cells led to higher numbers of circulating human platelets at all time points assayed with significant increased values at 10 days and 2, 3, and 6 weeks after transplantation, whereas small differences were observed between mice receiving 3 or 1 × 106 CD34+ cells, except 10 days and 5 weeks after transplantation (Figure 2B).
Long-term production of human platelets in NOD/SCID mice after transplantation of CD34+ cells. (A) Representative flow cytometric analysis of PB cells from mice transplanted with no (i) or 3 × 106 CD34+ (ii-iii) cells at the indicated times after transplantation. Murine and human platelets are found in the bottom right and top left quadrant, respectively. Human platelets represented 32.2% (ii) and 8.9% (iii) of the total platelet population 2 and 8 weeks after transplantation, respectively. (B) Time course of human platelet production in NOD/SCID mice after transplantation of 3 × 106 (green), 1 × 106 (blue), 0.5 × 106 (black), or no (orange) CD34+ cells. Human platelets were detected from day 10 for 3 × 106 CD34+ cell-injected mice and week 2 onward for the other 2 transplanted mouse groups. Data show the average number of human platelets detected per microliter of PB ± SEM (n ≥ 3 at all time points assayed). Unpaired Student t test was used to determine statistical differences of human platelet production between mice transplanted with 3 × 106 versus 0.5 × 106 (green asterisks) or 1 × 106 (blue asterisk) CD34+ cells. ***P < .001; *P < .05. (C) Mouse platelet counts in NOD/SCID mice after sublethal whole body irradiation (300 cGy) and after transplantation of 3 × 106 (green), 1 × 106 (blue), 0.5 × 106 (black), or no (orange) CD34+ cells. Data represent mean ± SEM (n ≥ 3 at all time points assayed). Exact human and murine platelet counts are given in supplemental Table 1.
Long-term production of human platelets in NOD/SCID mice after transplantation of CD34+ cells. (A) Representative flow cytometric analysis of PB cells from mice transplanted with no (i) or 3 × 106 CD34+ (ii-iii) cells at the indicated times after transplantation. Murine and human platelets are found in the bottom right and top left quadrant, respectively. Human platelets represented 32.2% (ii) and 8.9% (iii) of the total platelet population 2 and 8 weeks after transplantation, respectively. (B) Time course of human platelet production in NOD/SCID mice after transplantation of 3 × 106 (green), 1 × 106 (blue), 0.5 × 106 (black), or no (orange) CD34+ cells. Human platelets were detected from day 10 for 3 × 106 CD34+ cell-injected mice and week 2 onward for the other 2 transplanted mouse groups. Data show the average number of human platelets detected per microliter of PB ± SEM (n ≥ 3 at all time points assayed). Unpaired Student t test was used to determine statistical differences of human platelet production between mice transplanted with 3 × 106 versus 0.5 × 106 (green asterisks) or 1 × 106 (blue asterisk) CD34+ cells. ***P < .001; *P < .05. (C) Mouse platelet counts in NOD/SCID mice after sublethal whole body irradiation (300 cGy) and after transplantation of 3 × 106 (green), 1 × 106 (blue), 0.5 × 106 (black), or no (orange) CD34+ cells. Data represent mean ± SEM (n ≥ 3 at all time points assayed). Exact human and murine platelet counts are given in supplemental Table 1.
To determine whether the high levels of circulating human platelets were correlating with high levels of human cell engraftment, the percentage of chimerism in the BM was determined by flow cytometry (supplemental Figure 1A-C). No human cells could be detected in nontransplanted mice (supplemental Figure 1B), whereas all NOD/SCID mice injected with 0.5, 1, or 3 × 106 CB-CD34+ cells showed high levels of engraftment of human hematopoietic cells with human CD45+ cells even accounting for 73.2% plus or minus 4.78%, 71.2% plus or minus 2.6%, and 85.2% plus or minus 2.5% of leukocytes present in the BM, respectively (supplemental Figure 1B). Eight to 9 weeks after transplantation, B cells constituted the predominant cell population, although low levels of myeloid (CD33+, CD14+), megakaryocytic (CD61+), as well as progenitor (CD34+) cells could also be detected (supplemental Figure 1A-C). A significant increase in human cell engraftment in NOD/SCID mice injected with the highest numbers of CB-CD34+ cells could be observed for the CD19 and CD45 markers and cells of the megakaryocytic lineage (supplemental Figure 1B-C). In addition, the number of human platelets in PB correlated significantly with the number of human CD45+ cells present in the BM at 8 weeks after transplantation (data not shown) as well as with cells in the leukocyte gate expressing the human CD61 marker (supplemental Figure 1D; r = 0.936, P < .001).
Human platelets generated in NOD/SCID mice from CD34+ cells can be activated by platelet agonists CRP and TRAP
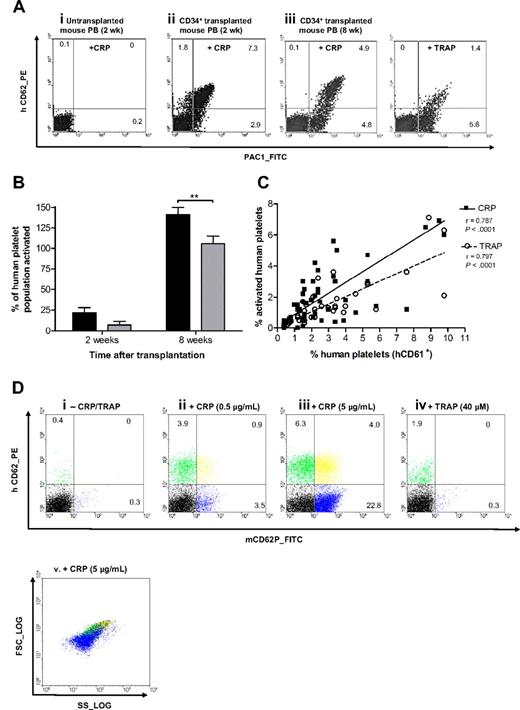
After we had confirmed that human washed platelets injected into NOD/SCID mice can be readily activated ex vivo by CRP (supplemental Figure 2) similar to PRP concentrates,30 we next determined the functionality of human platelets newly generated from CD34+ progenitor cells at different time points after transplantation, by PAC1 and anti-CD62P staining after stimulation of NOD/SCID PB with CRP (0.5 μg/mL) or TRAP (40μM; Figure 3A). Except for 2 weeks after transplantation, in which less than 25% of the human platelet population could be activated by either agonist (Figure 3B), similar to the activation pattern of washed human platelets in mouse PB with low murine platelet counts (supplemental Figure 3), the percentages of human platelets (CD61+) and activated human platelets assessed by the presence of activated GPIIbIIIa or P-selectin on the platelet surface correlated well at all time points for CRP and TRAP (r > 0.787, P < .001; Figure 3C), suggesting that nearly all human platelets could be activated.
Human platelets issued from CD34+ cells in NOD/SCID PB can be activated by CRP and TRAP. (A) PB from representative untransplanted (i, n ≥ 3) and 3 × 106 CD34+-transplanted mouse (ii-iii, n ≥ 3) were incubated without or with 0.5 μg/mL CRP or 40μM TRAP for 10 minutes, 2 (ii) or 8 (iii) weeks after transplantation. An increase in P-selectin and PAC1 binding was observed, indicative of activated human platelets. Numbers in quadrants indicate percentage of cells in each. (B) The population of human platelets PAC1+/CD62P+ after 0.5 μg/mL CRP (■) or 40μM TRAP (▩) stimulation was expressed in percentage of the entire population of human platelets (CD61+) detected in NOD/SCID mice 2 or 8 weeks after transplantation (n ≥ 5; mean ± SEM); **.005 < P < .05. (C) A clear correlation was observed between the percentage of human platelets detected with anti–human CD61-PE and with PAC1 or anti–human CD62P after stimulation with 0.5 μg/mL CRP (■) or 40μM TRAP (○; n ≥ 7; r > 0.711; P < .001). Data include percentages of activated platelets at all time points except 2 weeks after transplantation. (D) Representative flow cytometric analysis of PB cells (n = 3) from the same transplanted mouse as in Figure 2Aiii. PB was incubated without agonist (i) or with 0.5 μg/mL CRP (ii), 5 μg/mL CRP (iii,v), or 40μM TRAP (iv), and subsequently stained with moAbs anti–murine Wug.E9-FITC and anti–human CD62P-PE. Activated human platelets (hCD62P+), murine platelets (mCD62P+), and human/murine platelets (hCD62P+-mCD62P+) are represented in green, blue, and yellow, respectively. (v) Each population was visualized according to its forward (FSC_LOG) and side scatter (SS_LOG).
Human platelets issued from CD34+ cells in NOD/SCID PB can be activated by CRP and TRAP. (A) PB from representative untransplanted (i, n ≥ 3) and 3 × 106 CD34+-transplanted mouse (ii-iii, n ≥ 3) were incubated without or with 0.5 μg/mL CRP or 40μM TRAP for 10 minutes, 2 (ii) or 8 (iii) weeks after transplantation. An increase in P-selectin and PAC1 binding was observed, indicative of activated human platelets. Numbers in quadrants indicate percentage of cells in each. (B) The population of human platelets PAC1+/CD62P+ after 0.5 μg/mL CRP (■) or 40μM TRAP (▩) stimulation was expressed in percentage of the entire population of human platelets (CD61+) detected in NOD/SCID mice 2 or 8 weeks after transplantation (n ≥ 5; mean ± SEM); **.005 < P < .05. (C) A clear correlation was observed between the percentage of human platelets detected with anti–human CD61-PE and with PAC1 or anti–human CD62P after stimulation with 0.5 μg/mL CRP (■) or 40μM TRAP (○; n ≥ 7; r > 0.711; P < .001). Data include percentages of activated platelets at all time points except 2 weeks after transplantation. (D) Representative flow cytometric analysis of PB cells (n = 3) from the same transplanted mouse as in Figure 2Aiii. PB was incubated without agonist (i) or with 0.5 μg/mL CRP (ii), 5 μg/mL CRP (iii,v), or 40μM TRAP (iv), and subsequently stained with moAbs anti–murine Wug.E9-FITC and anti–human CD62P-PE. Activated human platelets (hCD62P+), murine platelets (mCD62P+), and human/murine platelets (hCD62P+-mCD62P+) are represented in green, blue, and yellow, respectively. (v) Each population was visualized according to its forward (FSC_LOG) and side scatter (SS_LOG).
Interestingly, CRP and TRAP activated significantly different numbers of human platelets (Figure 3B, shown for 8 weeks after transplantation only). This prompted us to investigate whether murine platelets had an influence on human platelet activation, considering also that the former can be activated by similar concentrations of CRP, but not by TRAP, specific for the human PAR1 receptor. This was indeed confirmed by results obtained with murine platelets from nontransplanted (supplemental Figure 4iv) and transplanted mice (Figure 3Div). By increasing the concentration of CRP from 0.5 (Figure 3Aiii,Dii) to 5 μg/mL (Figure 3Diii), we were able to increase the number of activated CD62P+ human platelets from 4.8% to 10.3% of the total platelet population, which is in the same order as the total number of circulating human platelets detected by the anti-human CD61-PE moAb (Figure 2Aiii), indicating that all human platelets expressed P-selectin under those conditions. This, however, was not the case when they were activated by TRAP (Figure 3Aiii,Div). Interestingly, only with CRP a platelet population positive for both mouse and human P-selectin was detected that increased with rising CRP concentrations (Figure 3Dii-iii; top right, yellow). This population of mixed cells was located in the most upward region of the forward side of the platelet gate, characteristic of platelet shape change upon agonist stimulation, but also of platelet-platelet association (Figure 3Dv).
Human platelet participation in CD34+-transplanted NOD/SCID mice thrombus formation in a flow chamber can be inhibited by moAbs 6B4 and 16N7C2
To further demonstrate the full functionality of human platelets generated from CD34+ cells, anticoagulated whole blood from transplanted NOD/SCID mice was perfused over a collagen matrix under the same shear conditions used in the mixing experiments described above (1500 seconds−1). Despite the high levels of circulating human platelets at 2 weeks after transplantation, very limited platelet deposition (murine or human) could be visualized on coverslips (data not shown), as the mice indeed still had very low murine platelet numbers as a consequence of the irradiation (Figure 2C). However, at 8 weeks after transplantation, in which approximately 5% of human platelets were present in PB and murine platelet numbers had increased to normal levels, aggregates formed, consisting predominantly of murine platelets in which human platelets did incorporate (supplemental Video 2; Figure 4A). Moreover, when moAb 6B4 or 16N7C2 was added to the PB before perfusion, a significant decrease in human platelet coverage was observed (Figure 4B,C,F) compared with untreated transplanted NOD/SCID PB (Figure 4A,F). This decrease was even more pronounced when both moAbs were used in combination (Figure 4D,F), as observed earlier in mixing experiments (Figure 1F). As expected, no human platelets could be detected in thrombi from nontransplanted NOD/SCID mouse PB (Figure 4E).
Human platelets issued from CD34+-progenitor cells incorporate into NOD/SCID mouse thrombi. (A-D) Representative images of murine/human thrombi from CD34+-transplanted NOD/SCID mouse-anticoagulated PB incubated without (A) or with 10 μg/mL moAbs 6B4 (B), 16N7C2 (C), or 6B4 + 16N7C2 (D, 10 μg/mL each) after 2 minutes of perfusion over collagen-coated coverslips (200 μg/mL) at 1500 seconds−1. Human platelets, representing 2.1% of the total platelet population, and murine platelets were stained with anti–human CD61-PE and anti–mouse CD42c-Alexa 488, respectively. (E) PB from nontransplanted mouse. (F) Surface coverage by human platelets from untreated, transplanted NOD/SCID PB was calculated at the end of each perfusion experiment and compared with the same transplanted NOD/SCID PB incubated with moAbs. Data represent mean values ± SEM (n ≥ 3 for each group). Statistical analysis was performed using paired Student t test (**.001 < P < .05).
Human platelets issued from CD34+-progenitor cells incorporate into NOD/SCID mouse thrombi. (A-D) Representative images of murine/human thrombi from CD34+-transplanted NOD/SCID mouse-anticoagulated PB incubated without (A) or with 10 μg/mL moAbs 6B4 (B), 16N7C2 (C), or 6B4 + 16N7C2 (D, 10 μg/mL each) after 2 minutes of perfusion over collagen-coated coverslips (200 μg/mL) at 1500 seconds−1. Human platelets, representing 2.1% of the total platelet population, and murine platelets were stained with anti–human CD61-PE and anti–mouse CD42c-Alexa 488, respectively. (E) PB from nontransplanted mouse. (F) Surface coverage by human platelets from untreated, transplanted NOD/SCID PB was calculated at the end of each perfusion experiment and compared with the same transplanted NOD/SCID PB incubated with moAbs. Data represent mean values ± SEM (n ≥ 3 for each group). Statistical analysis was performed using paired Student t test (**.001 < P < .05).
Discussion
The NOD/SCID mouse model has been extensively used to study human hematopoiesis in vivo.16 The main findings of the present study are as follows: (1) administration of more than 106 CD34+ cells from CB units can lead to a long-term production of high numbers of human platelets in NOD/SCID mice with an onset 10 days after transplantation, and (2) human platelets issued from CD34+ progenitors are functional and associate with mouse platelets in activation processes as well as thrombus formation in an ex vivo thrombosis model with blood perfused over immobilized collagen.
In this study, we demonstrate that by increasing the numbers of CB-CD34+ cells in the transplant it is possible to detect human platelets in NOD/SCID blood circulation from 10 days after transplantation onward, which is the earliest reported for transplantation of nonexpanded CB-CD34+ cells. Similar levels of human platelets (2 × 103/μL) were also recently reported by Tijssen et al,25 albeit obtained with higher numbers of injected nonexpanded or expanded PB-CD34+ cells. Levels reported before 7 days after transplantation were less than 100 platelets/μL, which would have remained undetected in our system because of differences in flow cytometry protocols used to measure human platelets in NOD/SCID PB. All of these observations, in addition to similar levels of human platelet production observed few days after transplantation with expanded CB- or PB-CD34+ cells,20,21,25,27 suggest that delayed human platelet production after transplantation of umbilical CB- versus mobilized PB-HSC may be attributed to the numbers of injected CD34+ rather than to differences in homing capacity or maturation of the transplanted cells in the NOD/SCID recipient.41
In addition to an earlier production of human platelets, we also detected a platelet production peak 2 weeks after transplantation corresponding to up to 87 × 103 human platelets/μL, and a second wave of platelet formation after 5 weeks with levels as high as 20 × 103 platelets/μL still detected 8 to 9 weeks after transplantation. To our knowledge, this is the highest number of circulating human platelets reported to date for nonexpanded and expanded CB-CD34+ cells in the NOD/SCID transplantation model. It is well established that CD34+/CD38+ and CD34+/CD38− CB progenitors provide an early, but transient, and a long-term repopulation potential, respectively.42,43 It is reasonable to suspect that the peaks of platelet production detected at 2 and 5 to 8 weeks after transplantation arose from, respectively, mature and more immature progenitor cells present in the transplant at the time of injection. Although 2 waves of human platelet production were generally observed consistently in all transplanted mice, it is interesting to note that the peak production 2 weeks after transplantation was not detected in mice transplanted with less than 0.5 × 106 CD34+ cells or mice transplanted with 0.5 × 106 CD34+ cells without weekly intraperitoneal injections of anti-asialo antiserum (data not shown). This suggests that a threshold of mature progenitors may be needed to have the initial human platelet production peak, and also reiterates the importance of the innate immune system in the NOD/SCID transplantation model.44,45 It also could explain the differences observed between laboratories in terms of yield of platelet production independent of the source of HSC.
Next, we evaluated by flow cytometry whether CD34+-derived human platelets could be activated by known agonists in a murine environment. In the present study, we extended the earlier findings20,22,24,25 by showing that expression of the human CD62P marker and the activated form of GPIIb/IIIa on the platelet surface both are increased upon stimulation by CRP or TRAP at all time points after transplantation assayed. Whereas the number of activated platelets correlated with the numbers of human platelets present, similar to the data obtained in initial experiments with injected washed human platelets, P-selectin was less readily detected on the platelet surface than the activated form of GPIIbIIIa upon stimulation with either agonist. This finding is similar to the platelet functional data reported by Nakamura et al, in which approximately half of the human platelets present in NOD/SCID Il2rg−/− mice expressed P-selectin upon 10μM ADP stimulation, whereas PAC1 binding was observed in more than 75% of human platelets.46 By increasing the concentration of CRP, nearly all human platelets expressed P-selectin, in contrast to the PAR1-specific agonist TRAP even at high concentrations (100μM; data not shown). Because unlike the human receptor specific agonist TRAP, CRP acts on both human and murine platelets, this suggests that activated murine platelets could synergize with human platelets for their full activation. The important contribution of murine platelets to human platelet functionality was indeed further demonstrated by the inability of human platelets to become fully activated by CRP in an environment with low murine platelet numbers, as seen in NOD/SCID mice 2 weeks after transplantation (Figure 3B) or when mixed with PB from thrombocytopenic NOD/SCID mice (supplemental Figure 3). Thus, we propose that upon CRP stimulation, murine and human platelets together release a battery of agonists at sufficiently high concentrations to allow for the full activation/degranulation of the human platelets, which would also likely be observed with additional human platelets.
In a CRP-stimulated mixed murine/human platelet environment, a population of cells in the platelet gate was positive for both human and mouse P-selectin, which was furthermore dose dependent, suggesting that upon activation, murine platelets associate with human platelets. This mixed platelet population could also be detected by using anti–mouse CD41 and anti–human CD61, but only when stimulated by CRP, but not by TRAP. It is not clear at this time what the underlying mechanism is, as this interaction, occurring in unstirred conditions as used in FACS experiments, could not be abrogated by addition of moAb 16N7C2 or 6B4 before stimulation (data not shown). Likewise, the use of GR144053, a potent inhibitor of fibrinogen binding to both human and murine GPIIbIIIa, did not prevent the murine/human platelet association (data not shown).
In the more physiologic activation system in the flow chamber, where collagen and shear stress are operating, we could demonstrate that human platelets do participate in a murine thrombus formation using NOD/SCID PB mixed with washed human platelets or originating from transplanted NOD/SCID mice. Furthermore, addition of specific moAbs against human platelet GPIbα or GPIIb/IIIa, and especially in combination, significantly affected the participation of human platelets to the thrombus formation, indicating that these 2 receptors under these conditions are indeed involved in human platelet recruitment to the mouse thrombus and that it is unlikely that the human platelets are merely trapped into the thrombus. These data corroborate results from 2 different studies showing that transgenic expression of human GPIbα or human β3 on murine platelets can restore hemostasis in animal models of Bernard-Soulier syndrome47 and Glanzmann thrombasthenia,48 respectively. Interspecies compatibility suggested in this study seems, however, to be in conflict with an elegant study published by Chen et al,31 who developed a mouse model with humanized murine VWF no longer interacting with murine platelets, that therefore supports thrombus formation exclusively by human platelets. In this study, the authors concluded that human platelets cannot participate in wild-type mouse thrombus formation, because only 5.4% of the total thrombus area was composed of human platelets. In view of our results, it would have been interesting to correlate this with the number of human versus murine platelets circulating in their wild-type mice. Furthermore, as another genetic background than NOD/SCID was used in their study, human platelet clearance may also have been accelerated.30 Nevertheless, also in our hands, it is clear that interspecies differences remain important, as thrombi formed by human platelets in thrombocytopenic mouse blood are indeed smaller than in human blood at comparable platelet numbers (data not shown). This, however, does not preclude the study of human platelet behavior in the NOD/SCID mouse model not only using flow cytometry, but also using the ex vivo flow thrombosis model, especially as moAbs against human platelet receptors effectively can inhibit their function.
In summary, we showed that human platelets issued from human stem cells can be produced in sublethally irradiated NOD/SCID mice at high and sustained levels and that they are functional, as demonstrated by flow cytometry and in an ex vivo flow chamber assay, with a behavior similar to washed human platelets resuspended in a mouse blood environment. We are currently using this model to study the effect of a novel regulator of human megakaryopoiesis and thrombopoiesis in vivo.49 Finally, this model paves the way to study the production and function of platelets derived from genetically modified transplanted CD34+ cells to identify novel platelet genes involved in thrombosis and hemostasis.
An Inside Blood analysis of this article appears at the front of this issue.
The online version of this article contains a data supplement.
The publication costs of this article were defrayed in part by page charge payment. Therefore, and solely to indicate this fact, this article is hereby marked “advertisement” in accordance with 18 USC section 1734.
Acknowledgments
We thank A. Lombrecht and his staff for their contribution, as well as the nurses from the Groeninge Hospital in Kortrijk for collecting CB, and R.W. Farndale (University of Cambridge) for the kind gift of CRP. We are grateful to M.F. Hoylaerts and K. Freson for the use of their dual fluorescence microscope, and K. Peeters and A. Reynaerts for their technical assistance.
I.I.S. is a postdoctoral fellow and was supported by the European Union 6th Framework Programme (LSHM-CT-2004-503485); T.T. is supported by a fellowship from the IWT-Vlaanderen (Instituut voor de Aanmoediging van Innovatie door Wetenschap en Technologie). S.F.D.M. and K.V. are postdoctoral fellows supported by the Fonds voor Wetenschappelijk Onderzoek. This work was supported further by GOA09/829 and CIF-2 grants of the KU Leuven and Grant G.0564.08 of the Foundation for Scientific Research (Fonds voor Wetenschappelijk Onderzoek).
Authorship
Contribution: I.I.S. designed and performed research, analyzed data, and wrote the paper; T.T., S.F.D.M., and C.B. designed and performed research; J.T. provided critical materials; K.V. and S.F.D.M. designed research and critically reviewed the manuscript; and H.D. designed research and wrote the paper.
Conflict-of-interest disclosure: The authors declare no competing financial interests.
Correspondence: Isabelle I. Salles, Laboratory for Thrombosis Research, Interdisciplinary Research Centre, KU Leuven Campus Kortrijk, E Sabbelaan 53, B-8500 Kortrijk, Belgium; e-mail: isabelle.salles@kuleuven-kortrijk.be.




This feature is available to Subscribers Only
Sign In or Create an Account Close Modal