Key Points
Hhex regulates development of diverse lymphoid lineages.
Hhex regulates cycling of lymphoid precursors.
Abstract
The hematopoietically expressed homeobox gene, Hhex, is a transcription factor that is important for development of definitive hematopoietic stem cells (HSCs) and B cells, and that causes T-cell leukemia when overexpressed. Here, we have used an Hhex inducible knockout mouse model to study the role of Hhex in adult hematopoiesis. We found that loss of Hhex was tolerated in HSCs and myeloid lineages, but resulted in a progressive loss of B lymphocytes in the circulation. This was accompanied by a complete loss of B-cell progenitors in the bone marrow and of transitional B-cell subsets in the spleen. In addition, transplantation and in vitro culture experiments demonstrated an almost complete failure of Hhex-null HSCs to contribute to lymphoid lineages beyond the common lymphoid precursor stage, including T cells, B cells, NK cells, and dendritic cells. Gene expression analysis of Hhex-deleted progenitors demonstrated deregulated expression of a number of cell cycle regulators. Overexpression of one of these, cyclin D1, could rescue the B-cell developmental potential of Hhex-null lymphoid precursors. Thus, Hhex is a key regulator of early lymphoid development, functioning, at least in part, via regulation of the cell cycle.
Introduction
Lymphocyte development involves the production of T and B lymphocytes from hematopoietic stem cells (HSCs) via a series of progenitors with progressively restricted lineage differentiation potential. The first of these steps involves HSCs giving rise to transit amplifying progenitors termed multipotent progenitors (MPPs), which retain the ability to form all hematopoietic lineages but have lost self-renewal capacity. The upregulation of the surface marker Flt3 on these cells marks commitment to the lymphoid lineage; these cells are then termed lymphoid-primed MPPs (LMPPs).1 Upon loss of myeloid potential, these cells upregulate the IL-7 receptor and are referred to as common lymphoid progenitors (CLPs).2 The CLPs retain the capacity to generate all lymphoid lineages including T cells, B cells, dendritic cells (DCs), and natural killer (NK) cells. However, upon commitment to B-cell lineage or migration to the thymus and commitment to the T-cell lineage, the potential for other lineages is lost. A number of transcription factors are important for early lymphoid lineage specification and commitment, including PU.1, Ikaros, Pax5, and E2A.3 After migration to the thymus, a distinct network of transcription factors promote population expansion of early thymocyte progenitors (ETPs) and double negative (DN)2 thymocytes, including E2A, HEB, Lyl1, TCF1, PU.1, GATA-3, Myb, Mef2c, and CCAAT/enhancer binding protein α.4,5
The hematopoietically expressed homeobox gene (Hhex) was first cloned via its expression in hematopoietic tissues.6,7 It encodes an oligomeric homeodomain-containing transcription factor that has been postulated to operate primarily as a repressor.8-10 Hhex is highly expressed in stem cells and myeloid and lymphoid progenitors; however, the expression of Hhex is downregulated upon terminal differentiation of these lineages.11 In the case of the T-cell lineage, this downregulation is critical, as retroviral overexpression of Hhex leads to T-cell leukemia in mice.12 Moreover, Hhex is a key downstream target of the T-cell oncogene LMO2 and can phenocopy LMO2 in inducing aberrant self-renewal of developing T cells in the thymus13 ; this, together with the fact that Hhex is normally highly expressed in HSCs, implies that Hhex may be an important regulator of normal HSC self-renewal.
During embryonic development, Hhex is essential for forebrain, liver, and thyroid development; thus, Hhex-knockout mice are embryonic lethal.14,15 For this reason, the role of Hhex in normal adult hematopoiesis has not been studied. To overcome the embryonic lethality of Hhex and investigate its role in hematopoietic development, blastocyst complementation and embryoid body differentiation approaches have been used. Using blastocyst compensation of Rag1−/− mice, it has been shown that Hhex is required for B-cell development and function,16 whereas, in embryonic stem cell differentiation models, Hhex is required for maturation and proliferation of definitive HSCs.17-19 Thus, Hhex is postulated to play a role in hematopoietic differentiation and stem cell self-renewal in the adult. To address this, we have obtained mice conditionally targeted for Hhex and used these to delete Hhex in the hematopoietic system of adult mice. Surprisingly, we found that Hhex is dispensable for maintenance of HSCs and myeloid lineages, but is critical for B-cell development. Moreover, transplantation experiments reveal a critical role for Hhex in development of all lymphoid lineages beyond the CLP stage. Thus, Hhex is not required for HSC function in the adult, but plays a critical role in early lymphoid specification.
Methods
Mice
All mice used were on a C57BL/6 background. The Hhexfl20, Hhex−16, and Mx-Cre21 mouse strains have been described. Polyinosinic-polycytidylic acid sodium salt (poly[I:C]) (Sigma Aldrich) was administered to mice intraperitoneally dissolved in saline (12 μg/gm of mouse body weight) at 7 weeks of age, at least 3 weeks prior to their use in experiments. CD45.1+ C57BL/6 (WEHI) mice were used as recipient mice in chimeric transplant experiments where they received a 950 Rad (137Cs source) lethal dose of irradiation immediately prior to bone marrow (BM) transplant with 10 000 each of the test Lineage−Kit+Sca-1+ (LSK) cells and Ly5.1 competitor LSK cells. Then 5-bromo-2′-deoxyuridine (Becton Dickinson) was administered by intraperitoneal injection into saline at 2 mg/g of mouse weight with mice sacrificed 20 hours postinjection. All experiments were approved by the Walter and Eliza Hall Institute Animal Ethics Committee.
Flow cytometry
See supplemental Methods, available on the Blood Web site.
Genomic and real-time polymerase chain reaction
See supplemental Methods.
Cell culture
Medium used was α-minimum essential medium with 1× Glutamax (Gibco) supplemented with 10% fetal bovine serum (Sigma Aldrich Fine Chemicals), 50 µM β-mercaptoethanol, and penicillin/streptomycin. CLP and LSK cells from Mx-Hhex mice were sorted by flow cytometry from BM and then cultured with feeder cells and/or cytokines for 7 or 12 days, respectively, before being analyzed by flow cytometry. For B- and T-cell growth conditions, cells were cocultured with OP9 or OP9-DL1 feeder cells, respectively, in the presence of mIL-7 (10 ng/mL). The addition of mFlt-3L (10 ng/mL) was also included in the LSK cell cultures. DCs were cultured in the presence of mFlt-3 (200 ng/mL). NK cells were cocultured on OP9 feeder cells in the presence of mIL-15 (10 ng/mL). Myeloid cells were cultured from LSK cells in the presence of mIL-3 (10 ng/mL), mIL-6 (10 ng/mL), and murine Stem Cell Factor (mSCF 50 ng/mL) in Iscove modified Dulbecco medium supplemented with 10% fetal bovine serum. All cytokines used were produced in-house, except for mIL-7 and IL-15 (Peprotech).
Retroviral transduction
LSK and CLP cells were retrovirally transduced using retronectin (Takara) pre-coated (1.5 mg/mL), nontissue culture–treated plates (Thermoscientific). Cells were cultured in StemPro-34 media (Gibco) supplemented with StemPro Nutrient Supplement (1/40 dilution), mIL-3 (10 ng/mL), mIL-6 (10 ng/mL), mSCF (50 ng/mL), and mFlt3 ligand (50 ng/mL).
RNA sequencing
See supplemental Methods.
Hierarchical clustering of lymphoid populations
See supplemental Methods.
Results
Inducible of deletion of Hhex in murine hematopoiesis
To study the role of Hhex in adult hematopoiesis, we used mice bearing a conditional knockout allele (Hhexfl) in which Cre-mediated recombination deletes exons 2 and 3, containing the crucial homeobox domain (supplemental Figure 1A),20 These were bred with Hhex knockout (Hhex−)16 and inducible Cre-transgenic (Mx-Cre)21 mice to develop Mx-Cre+;Hhex−/fl mice. Hhexfl deletion was induced in these mice at 7 weeks of age by intraperitoneal injection of poly(I:C). Then, 4 weeks later, genomic polymerase chain reaction (PCR) of the Hhex locus confirmed complete deletion of the Hhexfl allele in the BM, spleen, and thymus (Figure 1A). PCR using primers spanning the Hhex coding sequence (CDS) revealed the presence of a truncated messenger RNA (mRNA) species consistent with splicing between exons 1 and 4 (supplemental Figure 1B). Quantitative PCR using an amplicon in exon 1 showed that this species was approximately half as abundant as native (nondeleted) Hhex (supplemental Figure 1C). The predicted product of this deleted mRNA species is the N′-terminal 41% of Hhex (lacking the homeodomain) followed by a frameshift and a further 18 nonsense amino acids (supplemental Figure 1A). Accordingly, western blotting using a polyclonal antibody to the C′-terminus showed a complete lack of full-length protein (supplemental Figure 1D). These mice will subsequently be referred to as Hhex-deleted (Hhex−/Δ) mice. As controls, Mx-Cre−;Hhex+/fl and Mx-Cre+;Hhex+/fl littermates were similarly treated with poly(I:C) to generate wild-type (Hhex+/fl) and heterozygous (Hhex+/Δ) cohorts, respectively.
Loss of Hhex results in progressive lymphopenia. (A) Effective deletion of Hhex in hematopoietic tissues of Hhex−/Δ mice. One month after poly(I:C) treatment, genomic DNA was prepared from the BM, spleen, and thymus of mice of the indicated genotypes and PCR was performed to detect floxed (top), wild-type (middle), and deleted (bottom) Hhex alleles. Lanes represent individual mice analyzed. (B) Time course analysis of blood parameters after Hhex deletion. Numbers of mice analyzed are shown in parentheses. (C) Time course analysis of leukocyte populations after Hhex deletion. Absolute numbers of each leukocyte population were determined by combining white blood cell counts with flow cytometric data. *P < .05; **P < .01 by Student t test. (D) Mx-Hhex mice were treated with poly(I:C) at 7 weeks of age. Then 9 to 11 months later, genomic DNA was prepared from peripheral leukocytes of the indicated lineages and PCR was performed as it was in (A). Lanes represent individual mice analyzed.
Loss of Hhex results in progressive lymphopenia. (A) Effective deletion of Hhex in hematopoietic tissues of Hhex−/Δ mice. One month after poly(I:C) treatment, genomic DNA was prepared from the BM, spleen, and thymus of mice of the indicated genotypes and PCR was performed to detect floxed (top), wild-type (middle), and deleted (bottom) Hhex alleles. Lanes represent individual mice analyzed. (B) Time course analysis of blood parameters after Hhex deletion. Numbers of mice analyzed are shown in parentheses. (C) Time course analysis of leukocyte populations after Hhex deletion. Absolute numbers of each leukocyte population were determined by combining white blood cell counts with flow cytometric data. *P < .05; **P < .01 by Student t test. (D) Mx-Hhex mice were treated with poly(I:C) at 7 weeks of age. Then 9 to 11 months later, genomic DNA was prepared from peripheral leukocytes of the indicated lineages and PCR was performed as it was in (A). Lanes represent individual mice analyzed.
Failure of B-cell development in Hhex-deleted mice
Analysis of peripheral blood after Hhex deletion showed that Hhex−/Δ mice maintained normal erythrocyte and neutrophil levels, but showed a mild reduction in platelets at later time points (Figure 1B). In contrast, deletion of Hhex led to a progressive and severe lymphopenia (Figure 1B), primarily due to loss of B cells, which were reduced sixfold at 1 year after Hhex deletion (Figure 1C). To confirm that Hhex was deleted in hematopoietic cells of aged Hhex−/Δ mice, peripheral leukocyte subsets were prepared 9 to 11 months after poly(I:C) treatment. This showed complete deletion of the Hhexfl allele in myeloid cells of Hhex−/Δ mice, whereas in the lymphoid populations (B and T cells), a minority of cells retained the undeleted Hhexfl allele (Figure 1D). Thus, Hhex is required for maintenance of B lymphocytes in adult mice, but dispensable for myeloid lineages.
To determine the point at which B-cell development fails in Hhex-deleted mice, we analyzed lymphoid populations in the BM and spleen at 4 weeks post-Hhex deletion. This showed a near-complete loss of B-cell progenitors in the BM of Hhex−/Δ mice, including Pre–pro-B, pre-B cells, and pro-B cells (Figure 2A-B). The remaining B cells that were present in the BM were exclusively recirculating B-cells that expressed both IgM and IgD (Figure 2A-B). Using Hardy’s classification of B-cell development, Hhex−/Δ mice showed an almost complete loss of fractions A-E, whereas fraction F cells (recirculating B cells) were present in normal numbers (supplemental Figure 2). In addition, there was the appearance of an “aberrant” B-cell population in the BM that expressed CD19, but not B220, as it was observed previously (Figure 2A-B).16
Hhex deletion results in loss of B-cell progenitors. (A) Flow cytometric analysis of the BM of Hhex+/fl and Hhex−/Δ mice showing absence of Pre-Pro (B220+CD19−), Pre- and Pro-(B220+IgM−) and mature (B220+IgM+IgD−) B cells. (B) Combined data showing total number of B-cell progenitors in the BM of mice of the indicated Hhex genotypes, analyzed as in (A). Data were calculated by multiplying population frequencies from flow cytometry with the total cell counts. Data are mean + standard deviation. (C) Loss of transitional B cells in the spleen of Hhex−/Δ mice. Flow cytometric analysis showing loss of T1 to T3 and follicular (FOL) B-cell subtypes, but relatively normal numbers of marginal zone (MZ) and marginal zone precursor (MZP) B-cells. (D) Combined data showing total number of splenic B-cell subsets in mice of the indicated Hhex genotypes, analyzed, as in (C). *P < .05; **P < .01; *** P < .001 by Student t test.
Hhex deletion results in loss of B-cell progenitors. (A) Flow cytometric analysis of the BM of Hhex+/fl and Hhex−/Δ mice showing absence of Pre-Pro (B220+CD19−), Pre- and Pro-(B220+IgM−) and mature (B220+IgM+IgD−) B cells. (B) Combined data showing total number of B-cell progenitors in the BM of mice of the indicated Hhex genotypes, analyzed as in (A). Data were calculated by multiplying population frequencies from flow cytometry with the total cell counts. Data are mean + standard deviation. (C) Loss of transitional B cells in the spleen of Hhex−/Δ mice. Flow cytometric analysis showing loss of T1 to T3 and follicular (FOL) B-cell subtypes, but relatively normal numbers of marginal zone (MZ) and marginal zone precursor (MZP) B-cells. (D) Combined data showing total number of splenic B-cell subsets in mice of the indicated Hhex genotypes, analyzed, as in (C). *P < .05; **P < .01; *** P < .001 by Student t test.
In the spleen, Hhex−/Δ mice showed an almost complete loss of transitional B-cell subsets (T1, T2, and T3) (Figure 2C-D), whereas the number of follicular B cells was only slightly reduced and the number of marginal zone B cells was normal (Figure 2C-D). Thus, loss of Hhex leads to a complete loss of B-cell progenitors in the BM and spleen, as well as the appearance of an abnormal CD19+B220− B-cell population.
Although the abnormal B-cell population found in Hhex−/Δ mice were seen previously in chimeric mice containing lymphoid cells derived from Hhex−/− embryonic stem cells,16 it has not been characterized in detail. To do so, we first examined the expression of B-cell developmental markers on this population. It was found to have high expression of Kit, IL-7Rα, CD43, and CD93, and intermediate levels of Syndecan-1 and CD24, while it was lacking expression of CD21, CD23, and surface IgM (Figure 3A). This phenotype (CD19+CD93+Kit+IL-7R+CD43+Synd-1intCD24intCD21−CD23−sIgM−) is most consistent with pro-B cells.22 To characterize this population at a molecular level, we prepared RNA and analyzed gene expression using microarray. When compared with the gene expression profiles of a variety of B- and T-cell subsets (obtained from the ImmGen Consortium23 ), this population most closely resembled immature committed B-cell populations (fractions B-D24 ) (Figure 3B). PCR analysis revealed the presence of polyclonal immunoglobulin heavy chain (IgH) rearrangements, but lack of IgL rearrangements, similar to normal pro-B cells (supplemental Figure 3A). Intracellular flow cytometry showed that these cells expressed lower levels of IgH μ protein than normal pro-B cells and lacked IgL κ expression (supplemental Figure 3B). When cultured on OP9 feeder layers, these cells proliferated and retained their surface phenotype (supplemental Figure 4A). However, their growth was markedly reduced compared with normal pro-B cells, despite abundant expression of IL-7 receptor (supplemental Figure 4A-B). Intracellular staining of Phospho-Stat5 indicated a marked reduction in phosphorylation in response to IL-7, which may account for the reduced growth of these cells (supplemental Figure 4C). In summary, loss of Hhex results in blocked B-cell development and the accumulation of an abnormal immature B-cell progenitor population in vivo that resembled normal pro-B cells, but showed impaired IL-7 signaling.
Characterization of the abnormal B-cell population in Hhex−/Δ mice. (A) Flow cytometric analysis of the BM of Hhex−/Δ mice showing gating of the “aberrant” B-cell (CD19+B220−) population and subsequent analysis of expression of Kit versus IgM, CD93, CD23, CD21, CD24 (HSA), Synd-1 (CD138), IL-7Rα (CD127), and CD43. Note that the top 5 plots and bottom 4 plots are from different mice of the same genotype. (B) Hierarchical clustering analysis of microarray data from CD19+B220− B-cells from Hhex−/Δ mice (“Aberrant B,” boxed) vs B- and T-lymphoid populations analyzed by the ImmGen Consortium.23
Characterization of the abnormal B-cell population in Hhex−/Δ mice. (A) Flow cytometric analysis of the BM of Hhex−/Δ mice showing gating of the “aberrant” B-cell (CD19+B220−) population and subsequent analysis of expression of Kit versus IgM, CD93, CD23, CD21, CD24 (HSA), Synd-1 (CD138), IL-7Rα (CD127), and CD43. Note that the top 5 plots and bottom 4 plots are from different mice of the same genotype. (B) Hierarchical clustering analysis of microarray data from CD19+B220− B-cells from Hhex−/Δ mice (“Aberrant B,” boxed) vs B- and T-lymphoid populations analyzed by the ImmGen Consortium.23
Hhex is required for production of all lymphoid lineages
Analysis of thymi of Hhex−/Δ mice revealed no obvious abnormalities in T-cell development (supplemental Figure 5). Interestingly, however, numbers of conventional DCs and plasmacytoid DCs were reduced in the spleen (Figure 4A). These cells can originate from Flt3+ LMPPs in the BM,25 which suggested that the role of Hhex in lymphoid development may not be restricted to the B-cell lineage. To test this, we performed competitive BM reconstitution experiments (Figure 4B). HSC-enriched LSK progenitors from Hhex−/Δ mice were mixed with equal numbers of congenic (Ly5.1) competitor LSK cells and transplanted into lethally irradiated recipients. Then, 12 weeks postreconstitution, peripheral blood analysis revealed that Hhex−/Δ progenitors could contribute normally to myeloid development (Figure 4C-D). In contrast, Hhex−/Δ progenitors were unable to contribute to peripheral B-cell development (Figure 4C-D). Surprisingly, we also observed a severe (15-fold) reduction in contribution to peripheral CD4+ and CD8+ T-cells populations from Hhex−/Δ LSK cells (Figure 4C-D). Similarly, contribution of Hhex−/Δ cells to splenic B cells, T cells, and DCs was severely reduced (Figure 4D). In separate competitive BM transplantation experiments, we found a threefold reduction in contribution of Hhex−/Δ cells to peripheral NK cells (supplemental Figure 6). Together, these data suggest a widespread failure of lymphoid development from Hhex-deleted stem cells.
Defective lymphoid commitment in the absence of Hhex. (A). Deletion of Hhex results in loss of DCs. The left panel represents flow cytometric analysis showing loss of plasmacytoid DCs (pDC) and conventional DCs (cDC) in Hhex−/Δ mice. The right panel represents combined data showing mean + standard deviation. ***P < .001 (Student t test). (B) Schematic of experimental strategy to test repopulation capacity of Hhex−/Δ stem cells. (C) Flow cytometric data showing contribution of LSK cells of the indicated genotypes to peripheral blood myeloid (Mac1+), B-cell (B220+CD19+), and T cell (CD4+ and CD8+) compartments at 12 weeks after BM reconstitution as in (B). (D) Contribution of LSK cells of the indicated Hhex genotypes to hematopoietic populations in the peripheral blood (top) (n = 10-11 per group) and spleen (bottom) (n = 7-8 per group) 12 weeks posttransplant. *P < .05; ** P < .01; *** P < .001 by Student t test. (E-F) Contribution of donor LSK cells of the indicated Hhex genotypes to the indicated stages of B-cell development (E) and T-cell development (F) at 16 weeks posttransplant. Cells were gated as HSC compartment (Lin−/Kithi/Sca-1+/Flt-3−), MPP cells (Lin−/Kithi/Sca-1+/Flt-3int), LMPP cells (Lin−/Kithi/Sca-1+/Flt-3hi), CLP cells (Lin−/Kitint/Sca-1int/Flt-3+/IL-7Rα+), ETP (CD4−/8−/25−/Kit+), DN2 (CD4−/8−/25+/Kit+), DN3 (CD4−/8−/25+/Kit−), DN4 (CD4−/8−/25−/Kit−), DP (CD4+/8+), CD8 (CD4−/8+), CD4 (CD4+/8−). Organs analyzed: Th, thymus; Sp, spleen; PB, peripheral blood. Data are mean ± standard deviation and are combined from 3 independent experiments. ***P < .001 by Student t test.
Defective lymphoid commitment in the absence of Hhex. (A). Deletion of Hhex results in loss of DCs. The left panel represents flow cytometric analysis showing loss of plasmacytoid DCs (pDC) and conventional DCs (cDC) in Hhex−/Δ mice. The right panel represents combined data showing mean + standard deviation. ***P < .001 (Student t test). (B) Schematic of experimental strategy to test repopulation capacity of Hhex−/Δ stem cells. (C) Flow cytometric data showing contribution of LSK cells of the indicated genotypes to peripheral blood myeloid (Mac1+), B-cell (B220+CD19+), and T cell (CD4+ and CD8+) compartments at 12 weeks after BM reconstitution as in (B). (D) Contribution of LSK cells of the indicated Hhex genotypes to hematopoietic populations in the peripheral blood (top) (n = 10-11 per group) and spleen (bottom) (n = 7-8 per group) 12 weeks posttransplant. *P < .05; ** P < .01; *** P < .001 by Student t test. (E-F) Contribution of donor LSK cells of the indicated Hhex genotypes to the indicated stages of B-cell development (E) and T-cell development (F) at 16 weeks posttransplant. Cells were gated as HSC compartment (Lin−/Kithi/Sca-1+/Flt-3−), MPP cells (Lin−/Kithi/Sca-1+/Flt-3int), LMPP cells (Lin−/Kithi/Sca-1+/Flt-3hi), CLP cells (Lin−/Kitint/Sca-1int/Flt-3+/IL-7Rα+), ETP (CD4−/8−/25−/Kit+), DN2 (CD4−/8−/25+/Kit+), DN3 (CD4−/8−/25+/Kit−), DN4 (CD4−/8−/25−/Kit−), DP (CD4+/8+), CD8 (CD4−/8+), CD4 (CD4+/8−). Organs analyzed: Th, thymus; Sp, spleen; PB, peripheral blood. Data are mean ± standard deviation and are combined from 3 independent experiments. ***P < .001 by Student t test.
To determine the point at which lymphoid development fails in the absence of Hhex, we analyzed the contribution of Hhex-null progenitors to various stages of B- and T-cell development in competitive BM transplant recipient mice. In the BM, contribution of Hhex-null hematopoietic cells was normal in HSCs, MPPs, LMPPs, and CLPs (Figure 4E). Thereafter, a sharp decline in contribution to lymphoid populations was apparent. In the case of B-cell development, there was an almost complete failure of Hhex-null cells to contribute to all stages beyond the CLP (Figure 4E). Similarly, for T-cell development, contribution of Hhex−/Δ cells was significantly reduced from the ETP stage of thymic development and progressively declined with ongoing T-cell development (Figure 4F). This progressive decline is interesting, given that Hhex is only expressed until the DN2 stage of T-cell development,26 suggesting a persistent competitive disadvantage of T cells due to the absence of Hhex in early T-cell development. In separate competitive BM transplantation experiments, more detailed analysis of the DN1-2 stages showed that contribution of Hhex−/Δ cells to early DN stages (DN1a-d) was not impaired, whereas development at and beyond the DN1e stage was significantly reduced (supplemental Figure 7). Together, these results indicate a cell-intrinsic requirement for Hhex for lymphoid development beyond the CLP stage.
Altered cycling and apoptosis in Hhex−/Δ lymphoid progenitors
To determine the cellular basis of lymphoid failure in Hhex−/Δ mice, first we enumerated the numbers of various HSC and progenitor populations in the BM. This showed a slight increase in LSK populations, including HSCs and LMPPs, whereas the number of CLPs were significantly increased (twofold) in Hhex−/Δ mice (Figure 5A-B). Annexin-V staining of BM B-cell fractions showed that the proportion of apoptotic cells in multipotent progenitor populations of Hhex−/Δ mice was unaltered (Figure 5C). In contrast, there was increased apoptosis within immature B-cell populations in these mice, suggesting that immature B-cells are eliminated via apoptosis in the absence of Hhex (Figure 5D).
Altered cycling and apoptosis of lymphoid precursors after Hhex deletion. (A) Flow cytometric analysis showing proportions of HSC, LMPP, and CLP populations in lineage-depleted BM of the indicated Hhex genotypes. (B) Combined data showing numbers of HSCs, LMPPs, and CLPs per million BM cells, analyzed, as in (A). *P < .05 by Student t test. (C-D) The percentage of annexin-V+ apoptotic cells in hematopoietic progenitors (C) and developing B-cells (D) in the BM, assessed by flow cytometric analysis. Hardy B-cell fractions were gated as in (supplemental Figure 2A). (E) Representative histograms showing DNA content of CLPs of the indicated Hhex genotypes, as measured by DAPI staining. (F) Percentages of cycling (>2N) cells in hematopoietic progenitors in the BM, measured by 4,6 diamidino-2-phenylindole staining and flow cytometry, as in (E). (G) Representative histograms showing 5-bromo-2′-deoxyuridine incorporation in the indicated B-cell populations 20 hours postinjection, gated, as in (supplemental Figure 2B). (H) Percentages of 5-bromo-2′-deoxyuridine–positive cells in the indicated B-cell populations, measured by flow cytometry as in (G). *P < .05, Student t test.
Altered cycling and apoptosis of lymphoid precursors after Hhex deletion. (A) Flow cytometric analysis showing proportions of HSC, LMPP, and CLP populations in lineage-depleted BM of the indicated Hhex genotypes. (B) Combined data showing numbers of HSCs, LMPPs, and CLPs per million BM cells, analyzed, as in (A). *P < .05 by Student t test. (C-D) The percentage of annexin-V+ apoptotic cells in hematopoietic progenitors (C) and developing B-cells (D) in the BM, assessed by flow cytometric analysis. Hardy B-cell fractions were gated as in (supplemental Figure 2A). (E) Representative histograms showing DNA content of CLPs of the indicated Hhex genotypes, as measured by DAPI staining. (F) Percentages of cycling (>2N) cells in hematopoietic progenitors in the BM, measured by 4,6 diamidino-2-phenylindole staining and flow cytometry, as in (E). (G) Representative histograms showing 5-bromo-2′-deoxyuridine incorporation in the indicated B-cell populations 20 hours postinjection, gated, as in (supplemental Figure 2B). (H) Percentages of 5-bromo-2′-deoxyuridine–positive cells in the indicated B-cell populations, measured by flow cytometry as in (G). *P < .05, Student t test.
Cell cycle analysis revealed a significant reduction in the proportion of dividing CLPs in the BM of Hhex−/Δ mice (Figure 5E-F). In contrast, cycling of the remaining fraction A B-cells, as assessed by 5-bromo-2′-deoxyuridine incorporation, was increased (Figure 5G-H). Together, these data suggest that Hhex promotes cycling of CLPs and that in its absence B-cell progenitors are lost via apoptosis.
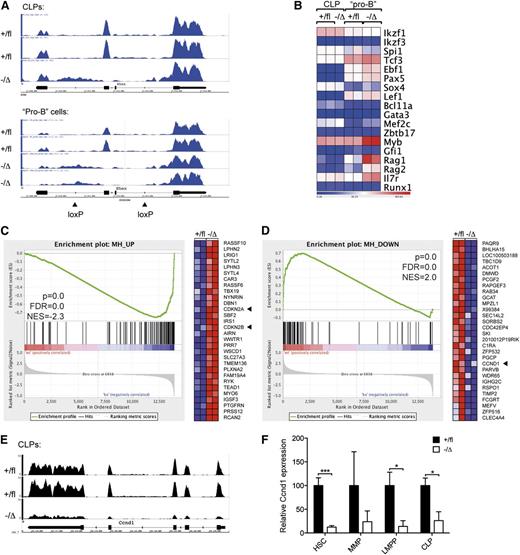
Hhex controls the expression of cell cycle regulatory genes in lymphoid progenitors
To determine the transcriptional program regulated by Hhex in lymphoid precursors, we performed RNA sequencing on 2 separate progenitor populations; CLPs and “pro-B” cells. For the “pro-B” cell analysis, we compared the “aberrant” (B220−) CD19+Kit+ cell population in the BM of Hhex−/Δ mice with normal (B220+) CD19+Kit+ pro-B cells from control mice. Analysis of RNA sequencing data revealed that exons 2 and 3 of Hhex were completely deleted in both Hhex−/Δ cell types, confirming their Hhex-null status (Figure 6A). Analysis of known transcriptional regulators of early lymphoid development revealed no significant defects in the absence of Hhex, suggesting that Hhex operates independently of other transcription factors in regulating lymphoid specification (Figure 6B). In addition, expression of recombination activating genes (Rag1 and Rag2) in aberrant “pro-B” cells from Hhex−/Δ mice was increased relative to normal pro-B cells (Figure 6B).
Altered expression of cell cycle regulatory genes in Hhex−/Δ lymphoid precursors. (A) Deletion of Hhex exons 2 and 3 Hhex−/Δ in progenitors used in RNA-sequence analyses. Read depth analysis is shown at the Hhex locus for RNA-sequence data obtained from populations of CLPs and “pro-B” cells (CD19+ Kit+ cells) from mice of the indicated Hhex genotypes. This shows a loss of reads at exon 2-3 of Hhex in Hhex−/Δ cells. Arrows at the bottom indicate the location of loxP sites in the Hhexfl allele. (B) Expression of lymphoid transcription factors in Hhex−/Δ progenitors. Data show the globally normalized exonic read counts of each of each gene in CLPs and “pro-B” cells of the indicated Hhex genotypes, as determined by RNA sequencing. Units are reads per thousand exonic bases per million mapped reads. (C-D) Gene Set Enrichment Analysis showing association of Hhex-regulated genes in CLPs and “pro-B” cells. In (C), genes significantly upregulated in Hhex−/Δ CLPs were compared in wild-type and Hhex−/Δ “pro-B” cells. In the enrichment plot, skewing to the right indicates that most genes are also upregulated in Hhex−/Δ “pro-B” cells. The heat-map (right) shows the top 30 genes most upregulated in “pro-B” cells. Arrowheads show upregulation of Cdkn2a and Cdkn2b. In (D), genes significantly downregulated in Hhex−/Δ CLPs were compared in wild-type and Hhex−/Δ “pro-B” cells. In the enrichment plot, skewing to the left indicates that most genes are also downregulated in Hhex−/Δ “pro-B” cells. The heat-map (right) shows the top 30 most downregulated genes in “pro-B” cells. Arrowhead shows downregulation of Ccnd1. (E) Loss of Ccnd1 expression in Hhex−/Δ CLPs. RNA-sequencing tracks show RNA-sequencing coverage of CLPs at the Ccnd1 locus. Units are reads per kilobase per million mapped reads. (F) Real-time PCR data showing loss of Ccnd1 expression in Hhex−/Δ progenitors. Data are mean + standard deviation of 3 independent experiments. FDR, false discovery rate; NES, normalized enrichment score; WT, wild-type; KO, knockout. *P < .05; ***P < .001 by Student t test.
Altered expression of cell cycle regulatory genes in Hhex−/Δ lymphoid precursors. (A) Deletion of Hhex exons 2 and 3 Hhex−/Δ in progenitors used in RNA-sequence analyses. Read depth analysis is shown at the Hhex locus for RNA-sequence data obtained from populations of CLPs and “pro-B” cells (CD19+ Kit+ cells) from mice of the indicated Hhex genotypes. This shows a loss of reads at exon 2-3 of Hhex in Hhex−/Δ cells. Arrows at the bottom indicate the location of loxP sites in the Hhexfl allele. (B) Expression of lymphoid transcription factors in Hhex−/Δ progenitors. Data show the globally normalized exonic read counts of each of each gene in CLPs and “pro-B” cells of the indicated Hhex genotypes, as determined by RNA sequencing. Units are reads per thousand exonic bases per million mapped reads. (C-D) Gene Set Enrichment Analysis showing association of Hhex-regulated genes in CLPs and “pro-B” cells. In (C), genes significantly upregulated in Hhex−/Δ CLPs were compared in wild-type and Hhex−/Δ “pro-B” cells. In the enrichment plot, skewing to the right indicates that most genes are also upregulated in Hhex−/Δ “pro-B” cells. The heat-map (right) shows the top 30 genes most upregulated in “pro-B” cells. Arrowheads show upregulation of Cdkn2a and Cdkn2b. In (D), genes significantly downregulated in Hhex−/Δ CLPs were compared in wild-type and Hhex−/Δ “pro-B” cells. In the enrichment plot, skewing to the left indicates that most genes are also downregulated in Hhex−/Δ “pro-B” cells. The heat-map (right) shows the top 30 most downregulated genes in “pro-B” cells. Arrowhead shows downregulation of Ccnd1. (E) Loss of Ccnd1 expression in Hhex−/Δ CLPs. RNA-sequencing tracks show RNA-sequencing coverage of CLPs at the Ccnd1 locus. Units are reads per kilobase per million mapped reads. (F) Real-time PCR data showing loss of Ccnd1 expression in Hhex−/Δ progenitors. Data are mean + standard deviation of 3 independent experiments. FDR, false discovery rate; NES, normalized enrichment score; WT, wild-type; KO, knockout. *P < .05; ***P < .001 by Student t test.
As expected, due to the abnormal nature of the Hhex−/Δ “pro-B” cells, we obtained more significant gene expression changes (400 up-regulated and 394 down-regulated relative to wild-type pro-B cells) than with Hhex−/Δ CLPs (113 upregulated and 64 downregulated compared with wild-type CLPs) (supplemental Table 1-2). To determine whether Hhex regulates a common set of genes in CLPs and “pro-B” cells, we used Gene Set Enrichment Analysis27 to compare the genes differentially expressed in these populations. This demonstrated that the majority of genes upregulated in Hhex−/Δ CLPs are also upregulated in Hhex−/Δ “pro-B” cells (Figure 6C). This correlation also applied to Hhex-downregulated genes (Figure 6D). Thus, Hhex regulates a similar set of genes in both CLPs and “pro-B” cells.
To identify critical lymphoid developmental genes regulated by Hhex, we analyzed the “leading edge” genes that are significantly upregulated in both CLPs and “pro-B” cells. This revealed the presence of a number of cell cycle regulatory genes, including strong upregulation of the cyclin-dependent kinase inhibitory genes Cdkn2a and Cdkn2b, and downregulation of cyclin D1 (Figure 6C-E). Real-time PCR analysis confirmed downregulation of cyclin D1 in all progenitors analyzed including HSCs, LMPPs, and CLPs (Figure 6F). Thus, loss of Hhex leads to deregulated expression of cell cycle regulatory genes in lymphoid progenitors.
Overexpression of cyclin D1 or Bcl2 rescues developmental defects of Hhex−/Δ lymphoid precursors
To study lymphoid development in vitro, Hhex−/Δ LSK cells and CLPs were purified by cell sorting and cultured on stromal feeder layers in conditions promoting the development of a variety of lymphoid cell types. This revealed an almost complete defect in development of B-cells, T-cells, DCs, and NK cells from Hhex−/Δ LSK cells and CLPs (Figure 7A-B). In addition, myeloid output from Hhex−/Δ LSK cells was reduced twofold (Figure 7A). Thus, Hhex is essential for lymphoid commitment beyond the CLP stage both in vivo and in vitro.
Hhex−/Δ progenitors show defective lymphoid development in vitro, which can be rescued by overexpression of Ccnd1 or Bcl2. (A) LSK and CLP cells of the indicated Hhex genotypes were cultured in a variety of in vitro culture conditions to stimulate the development of B cells, T cells, DCs, and NK cells. Then, 12 days later, development of B cells (B220+CD19+) (top), T-cells (Thy1.2+CD25+) (second from top), DCs (CD11c+) (third from top), and NK cells (NK1.1+) (bottom) were assessed by flow cytometry. Data are representative of 3 experiments for CLP and 6 experiments for LSK. (B) Graphs showing enumeration of B cells, T cells, DCs, and NK cells obtained from in vitro cultures of progenitors cultured, as in (A), as well as myeloid cells from cells cultured in IL-3 and IL-6 plus stem cell factor. (C) Hex+/fl and Hhex−/Δ LSK cells were transduced with the indicated retroviruses and cultured in conditions to support development of B cells (top), T cells (middle), or DCs (bottom). Then, 12 days later, the number of each population was determined. (D) Graphs showing enumeration of B cells (left), T cells (center), and DCs (right) from cultures as in (C). Data are mean ± standard error of the mean of 6 experiments, expressed as a percentage of the MSCV-IRES-GFP (MIG) transduced Hhex+/fl LSK cultures. FSC, forward scatter. *P < .05; ***P < .001 by Student t test.
Hhex−/Δ progenitors show defective lymphoid development in vitro, which can be rescued by overexpression of Ccnd1 or Bcl2. (A) LSK and CLP cells of the indicated Hhex genotypes were cultured in a variety of in vitro culture conditions to stimulate the development of B cells, T cells, DCs, and NK cells. Then, 12 days later, development of B cells (B220+CD19+) (top), T-cells (Thy1.2+CD25+) (second from top), DCs (CD11c+) (third from top), and NK cells (NK1.1+) (bottom) were assessed by flow cytometry. Data are representative of 3 experiments for CLP and 6 experiments for LSK. (B) Graphs showing enumeration of B cells, T cells, DCs, and NK cells obtained from in vitro cultures of progenitors cultured, as in (A), as well as myeloid cells from cells cultured in IL-3 and IL-6 plus stem cell factor. (C) Hex+/fl and Hhex−/Δ LSK cells were transduced with the indicated retroviruses and cultured in conditions to support development of B cells (top), T cells (middle), or DCs (bottom). Then, 12 days later, the number of each population was determined. (D) Graphs showing enumeration of B cells (left), T cells (center), and DCs (right) from cultures as in (C). Data are mean ± standard error of the mean of 6 experiments, expressed as a percentage of the MSCV-IRES-GFP (MIG) transduced Hhex+/fl LSK cultures. FSC, forward scatter. *P < .05; ***P < .001 by Student t test.
As loss of Hhex leads to reduced cycling of CLPs and apoptosis of downstream B-cell progenitors, we assessed the effect of retroviral expression of the cell cycle regulator Ccnd1 (the gene encoding cyclin D1), as well as the antiapoptotic gene Bcl2, in Hhex−/Δ LSK cells. Overexpression of Ccnd1 significantly rescued B-cell development from these cells and also increased T-cell production, although this was not significant (Figure 7C-D). Bcl2 significantly rescued DC development and also increased B- and T-cell development, albeit not significantly (Figure 7C-D). Surprisingly, overexpression of Hhex in wild-type (Hhex+/fl) LSK cells blocked B-cell development, indicating that the level of Hhex expression must be tightly controlled for B-cell development to occur. Together, these results suggest that Hhex plays a crucial role in lymphoid commitment both by suppressing apoptosis of lymphoid precursors, as well as promoting cell cycling.
Discussion
Hhex is a phylogenetically distinct member of the NK-like homeobox subfamily28,29 that is highly expressed in HSCs and progenitors, yet its role in adult hematopoiesis has not previously been studied. Here, we have studied the effects of conditional deletion of Hhex on adult hematopoiesis. We demonstrate that Hhex is dispensable for HSC function and the production of myeloid and erythroid lineages, yet Hhex is an essential regulator of early lymphoid commitment beyond the CLP stage. Hhex appears to play a critical role both in CLP cycling and the survival of downstream progenitors. Accordingly, overexpression of the Hhex-regulated gene Ccnd1, or the anti-apoptotic gene Bcl2, can recue development of both B- and T-cells from Hhex-deleted lymphoid precursors.
The mouse model used results in deletion of C’-terminal 60% of the Hhex protein, including the homeodomain, effectively eliminating the transcriptional functions of Hhex. Nevertheless, a truncated protein consisting of the N′-terminal domain fused to a short frameshifted portion of exon 4 may potentially persist and perform a functional role (supplemental Figure 1A).
Previously, Hhex has been implicated in differentiation of hemangioblasts to form definitive HSCs during embryoid body differentiation.17-19 In contrast, primitive hematopoiesis was unaffected, implying a specific requirement for Hhex in the specification of definitive HSCs. Moreover, in blastocyst chimera experiments, contribution of Hhex−/− cells to hematopoietic tissues was severely reduced, indicating a defect in contribution to definitive hematopoiesis during embryogenesis in vivo.17 In contrast to its essential role in HSC development, we found that Hhex is dispensable for HSC function in competitive hematopoietic transplantation assays, as well as for the maintenance of myeloid, erythroid, and platelet lineages in Hhex−/Δ mice. Together, these studies indicate a stage-specific role for Hhex during hemangioblast development during embryogenesis, placing Hhex in the class of transcriptional regulators that have roles in commitment and/or expansion of HSCs during embryogenesis, but are dispensable for HSC maintenance in the adult, including Scl/Tal1 and Runx1.30-33 It remains to be determined whether other homeobox transcription factors compensate for Hhex in maintaining HSC function in the adult.
In addition to its role in HSC specification, Hhex has been previously shown to regulate B-cell development and function in a Rag1-knockout blastocyst complementation model.16 Here, we have confirmed these findings in the adult and demonstrated that Hhex is required for B-cell development from the earliest stages (pre–pro-B cells). In contrast, recirculating B cells persisted in Hhex-deleted mice before gradually declining, with PCR analysis showing that these cells contained deleted Hhex alleles (Figure 1). Thus, the loss of Hhex is not acutely toxic to recirculating B cells, as is the case of B-cell progenitors.
In the study of Bogue et al,16 we found a population of abnormal CD19+B220− B-cell progenitors in Hhex−/Δ BM, and to a lesser extent in peripheral tissues (spleen and blood, data not shown). We find that these cells express several pro-B cell markers and are transcriptionally similar to normal pro-B cells. A similar CD19+B220− B-cell population has been described in PU.1/Spi-B double knockout mice.34 In this case, these cells exhibited aberrant proliferation resulting in pro-B–like leukemia. In contrast, this population appeared stable in Hhex−/Δ mice and no leukemia was observed in animals aged >1 year post-Hhex deletion.
A surprising aspect of our study was that in addition to a loss of B-cell development, loss of Hhex resulted in a widespread lymphoid developmental defect, with near-complete failure of T-cell development, and to a lesser extent NK cell and DC development. This was most clearly revealed using competitive transplantations, and was in contrast to the normal numbers of thymocytes and peripheral T cells in Hhex−/Δ mice. This is likely to be due to compensatory expansion of T cells within thymic niches vacated by the absence of Hhex−/Δ ETPs, as described in a number of knockout mice models with incomplete blocks in thymus seeding or early T-cell development.35,36 Interestingly, although Hhex is only expressed until the DN2 stage of T-cell development,26 in vivo T-cell development from Hhex−/Δ LSK cells continued to decline after this stage culminating in a 15-fold decrease in peripheral T cells. Together, these data indicate a persistent defect in T-cell progenitors in the absence of Hhex. In contrast, overexpression of Hhex in immature T cells resulted in thymocyte self-renewal and subsequent T-cell leukemia.12,13 Thus, Hhex is a dynamic regulator of T-cell development with overexpression promoting expansion and self-renewal at the DN2-3 stage and subsequent leukemogenesis, whereas loss of Hhex leads to a failure of early T-cell development.
Loss of Hhex results in aberrant regulation of cell cycle genes in both CLPs and CD19+Kit+ “pro-B” cells, including upregulation of the cell cycle inhibitors Cdkn2a and Cdkn2b, and loss of cyclin D1. This suggests that Hhex may regulate lymphoid development by governing regulators of the cell cycle. Accordingly, we observed a decrease in cycling of CLPs in the absence of Hhex, as well as a twofold accumulation of these cells in the BM. Furthermore, overexpression of cyclin D1 could rescue B-cell development of Hhex-null LSK cells in vitro. Loss of cyclin D1 levels is unlikely to be the sole cause of the lymphoid developmental defects in the absence of Hhex, as this factor has been previously shown to be redundant for B-cell development, in contrast to cyclin D3, which is essential.37 Rather, overexpression of cyclin D1 may overcome the cell cycle defect caused by the absence of Hhex. Our findings are reminiscent of studies of Hhex−/− embryoid body differentiation, which have shown loss of cyclin D1 expression in Hhex−/− definitive hematopoietic progenitors and a block in the cell cycle at the G2/M transition.19 Together, these findings suggest that Hhex regulates embryonic hematopoiesis and lymphoid development via similar mechanisms. As Hhex is thought to operate primarily as a transcriptional repressor, it is unlikely to activate Ccnd1 directly.8-10 Rather, the loss of Ccnd1 may reflect a function of Hhex as a regulator of the G1 phase of the cell cycle. Our preliminary data showed impaired IL-7 signaling in cultures of “aberrant” B-cells from the BM of Hhex−/Δ mice, suggesting that Hhex may control cycling of developing lymphoid progenitors via regulation of IL-7 signaling. In addition, Hhex has also been shown to directly regulate Ccnd1 mRNA transport via interaction with eukaryotic translation initiation factor 4E.38,39
In summary, this work establishes Hhex as being critical for the development of diverse immune cell types. The Hhex-conditional knockout mouse model should prove useful in deciphering the molecular mechanisms underlying the role of this pathway in lymphopoiesis and in lymphoid leukemias.
The online version of this article contains a data supplement.
The publication costs of this article were defrayed in part by page charge payment. Therefore, and solely to indicate this fact, this article is hereby marked “advertisement” in accordance with 18 USC section 1734.
Acknowledgments
The authors thank Stephen Nutt, Ashley Ng, and Padma-Sheela Jayaraman for discussions; David Tarlinton and Milon Pang for reagents; Hesham Abdulla for technical assistance; Jason Corbin for blood analysis; Janelle Lochland for mouse genotyping; the Walter and Eliza Hall Institute (WEHI) Bioservices for mouse husbandry; and the WEHI flow cytometry facility.
This work was supported by program (1016647, W.S.A.) and project grants (628386 and 1003391, M.P.M.), a fellowship (1058344, W.S.A.) and the Independent Research Institutes Infrastructure Support (IRIIS) Scheme from the Australian Government’s National Health and Medical Research Council (NHMRC), grants-in-aid from the Cancer Council of Victoria and the Leukaemia Foundation of Australia (M.P.M.), a Future Fellowship from the Australian Research Council (M.P.M.), the Australia Cancer Research Fund (W.S.A.), and a Victorian State Government Operational Infrastructure Support (OIS) grant.
Authorship
Contribution: J.T.J., C.N., and N.D.H. performed research; J.T.J. and M.P.M. designed research; C.N., N.D.H., W.S., W.S.A., and M.P.M. analyzed data; C.W.B. contributed vital new reagents; and J.T.J., W.S.A., and M.P.M. wrote the paper.
Conflict-of-interest disclosure: The authors declare no competing financial interests.
Correspondence: Matthew P. McCormack, Division of Cancer and Haematology, The Walter and Eliza Hall Institute of Medical Research, 1G Royal Parade, Parkville VIC 3052, Victoria, Australia; e-mail: mccormack@wehi.edu.au.







This feature is available to Subscribers Only
Sign In or Create an Account Close Modal