Key Points
The conserved proline-rich region is essential for HOXB4 to amplify long-term hematopoietic stem cells without loss of homeostasis.
Loss of this region increases leukemogenicity of HOXB4, altering its DNA-binding properties.
Abstract
There is high interest in understanding the mechanisms that drive self-renewal of stem cells. HOXB4 is one of the few transcription factors that can amplify long-term repopulating hematopoietic stem cells in a controlled way. Here we show in mice that this characteristic of HOXB4 depends on a proline-rich sequence near the N terminus, which is unique among HOX genes and highly conserved in higher mammals. Deletion of this domain substantially enhanced the oncogenicity of HOXB4, inducing acute leukemia in mice. Conversely, insertion of the domain into Hoxa9 impaired leukemogenicity of this homeobox gene. These results indicate that proline-rich stretches attenuate the potential of stem cell active homeobox genes to acquire oncogenic properties.
Introduction
The ability to augment hematopoietic stem cell (HSC) numbers in vitro is critically dependent on our understanding of the molecular determinants of HSC self-renewal. One of the best studied transcriptional regulators of HSC self-renewal is HOXB4, which has been shown to induce a significant increase in the frequency of HSCs in human and murine systems by retrovirally engineered overexpression or protein delivery.1-6 Despite being among the most potent known stimulators of HSC expansion, sustained overexpression of Hoxb4 in vivo does not result in regeneration of HSC numbers above those in unmanipulated normal mice, suggesting that it does not override homeostatic control mechanisms regulating HSC numbers.1,4,7 This observation is in line with data demonstrating that constitutive expression of Hoxb4 is not overtly leukemogenic in the absence of cooperating genes such as Meis1 in contrast to other Hoxb genes or Hox genes of the A cluster in mice.8,9 The critical functional domains of Hoxb4 that distinguish its overt effects on hematopoiesis from other Hox proteins are not fully elucidated. We now demonstrate that the proline-rich domain near the N terminus in the HOXB4 gene plays a key role in determining the largely nonleukemogenic stem cell amplificatory characteristics of HOXB4.
Methods
Retroviral constructs
The human HOXB4 wild-type (wt; NM_024015.4) and the HOXB4-ΔPRD complementary DNA (cDNA) were cloned at the HpaI site of the murine stem cell vector (MSCV) upstream of the internal ribosomal entry site (IRES) and the green fluorescent protein (GFP). A FLAG epitope was cloned in frame 5′of the HOXB4 gene. The HOXB4-ΔPRD cDNA missing the nucleotides from position 229 to 360 of the coding DNA sequence (corresponding to amino acids 77-120) was synthesized and validated by Sanger sequencing. As a control, the MSCV harboring only the IRES-enhanced GFP cassette was used. Point mutations in PBX interacting domain and homeodomain were introduced by polymerase chain reaction (PCR) following standard procedures. HOXB4 mutants with a partially reintroduced proline-rich domain (PRD) region were obtained by synthesis from GenScript. Hoxa9-wt cDNA (NM_152739.3) was subcloned into MSCV enhanced green fluorescent protein, whereas Hoxa9-Pro-in423, Hoxa9-Pro-in813, Hoxa9-scramble (scr; random amino acid [aa] sequence), and Hoxa9-Pro-infalse (same amino acids in random order) mutants were obtained by gene synthesis from GenScript and subcloned into the same vector. For Meis1, overexpression of the MSCV/YFP vector was used. Transcription profiling from HOXB4-transduced bone marrow (BM) was performed 48 hours after transduction after sorting for GFP. Chromatin immunoprecipitation (ChIP) analyses and transcription profiling on HOXB4-32D cells were performed on freshly transduced cells after sorting and after 2 to 3 weeks of liquid culture expansion.
Results and discussion
HOXB4 carries a 15-proline stretch, which is unique in the entire HOX gene cluster
To identify gene domains that are responsible for the stem cell amplificatory properties of HOXB4, we performed sequence alignments between HOXB4 and its paralogs and between HOXB4 and known leukemogenic Hox proteins. Intriguingly, a proline-rich region encoded by the nucleotides spanning positions 229 to 360 and corresponding to the amino acids 77 to 120 (HOXB4-ΔPRD229-360), and in particular the 15-proline stretch present in this region, were unique among the paralog group 4 and Hox B cluster members and absent in leukemogenic HOX proteins (Figure 1A; supplemental Figure 1A-B, available on the Blood Web site). There was a high conservation of the proline-rich region of HOXB4 among mice, humans, and higher mammals, but not among all vertebrate species (Figure 1B-C). On the basis of these results, we aimed to test the functional relevance of this unique HOXB4 domain by using a HOXB4 mutant lacking the proline-rich stretch (HOXB4-ΔPRD229-360).
Deletion of the highly conserved proline-rich region of HOXB4 induces acute myeloid leukemia (AML) in mice. Multiple sequences alignments of (A) HOX paralog group 4 proteins (reference sequences: HOXA4: gi|133778294, HOXD4: gi|23397672, HOXB4: gi|12007115, HOXC4: gi|11993919). (B) Multiple sequence alignment of HOXB4 proteins from different species: Homo sapiens NP_076920.1, Pan troglodytes XP_001173043.1, Canis lupus XP_003639319, Bos taurus NP_001071582.1, Mus musculus NP_034589.3, Rattus norvegicus XP_573184.1, Gallus gallus NP_990624.1, and Danio rerio NP_571193.1. The different colors correspond to the different amino acid classes. In the bottom box, the dendrogram shows the relationship distances (bar indicates genetic distances). (C) Survival curves of transplanted mice. P values of comparisons to HOXB4-ΔPRD229-360 are indicated. (D) Histologic examinations of multiple organs infiltrated by leukemic blasts from a representative HOXB4-ΔPRD229-360 diseased mouse. (E) Immunohistochemical examination of multiple organs infiltrated by leukemic blasts from a representative HOXB4-ΔPRD229-360 diseased mouse that received a second transplant. H&E, hematoxylin and eosin; MPO, myeloperoxidase.
Deletion of the highly conserved proline-rich region of HOXB4 induces acute myeloid leukemia (AML) in mice. Multiple sequences alignments of (A) HOX paralog group 4 proteins (reference sequences: HOXA4: gi|133778294, HOXD4: gi|23397672, HOXB4: gi|12007115, HOXC4: gi|11993919). (B) Multiple sequence alignment of HOXB4 proteins from different species: Homo sapiens NP_076920.1, Pan troglodytes XP_001173043.1, Canis lupus XP_003639319, Bos taurus NP_001071582.1, Mus musculus NP_034589.3, Rattus norvegicus XP_573184.1, Gallus gallus NP_990624.1, and Danio rerio NP_571193.1. The different colors correspond to the different amino acid classes. In the bottom box, the dendrogram shows the relationship distances (bar indicates genetic distances). (C) Survival curves of transplanted mice. P values of comparisons to HOXB4-ΔPRD229-360 are indicated. (D) Histologic examinations of multiple organs infiltrated by leukemic blasts from a representative HOXB4-ΔPRD229-360 diseased mouse. (E) Immunohistochemical examination of multiple organs infiltrated by leukemic blasts from a representative HOXB4-ΔPRD229-360 diseased mouse that received a second transplant. H&E, hematoxylin and eosin; MPO, myeloperoxidase.
Deletion of the HOXB4-PRD229-360 domain causes acute myeloid leukemia in mice
First, equal protein expression levels compared with HOXB4-wt and nuclear localization of the HOXB4-ΔPRD229-360 mutant were documented (supplemental Figure 2A-C). Expression of HOXB4-ΔPRD229-360 resulted in a significant increase in secondary colony formation compared with HOXB4-wt and the GFP control and augmented stem cell amplification compared with HOXB4-wt (supplemental Figure 3A-B; supplemental Table 1). Importantly, all mice transplanted with HOXB4-ΔPRD229-360 overexpressing cells developed a significant shift toward myeloid engraftment and retransplantable AML without maturation according to the World Health Organization classification (n = 10) in contrast to the HOXB4-wt and GFP control mice (P < .001) (Figure 1C-E; supplemental Figure 3C-E; supplemental Table 2).10 Sequencing of integration sites showed no recurrent integrations in diseased animals besides 1 CD68 integration in both the wt and the mutant experimental group (supplemental Table 3A-B).
The transforming activity of HOXB4-∆PRD229-360 was still dependent on DNA binding, but not on Pbx interaction, as shown by transplantation experiments of the double-mutant HOXB4-∆PRD229-360 harboring the homeodomain-inactivating mutation N211S (HOXB4-∆PRD229-360-HD) and the double-mutant HOXB4-∆PRD229-360 harboring a point mutation inactivating the interaction with the Pbx cofactor (W144A; HOXB4-∆PRD-PBX interacting domain [PID]) (Figure 1C; supplemental Figure 2A; supplemental Table 2). Reinsertion of the 15-proline stretch present on the first half of the PRD alone or the second part of this domain enriched in SH3 domains into HOXB4-∆PRD229-360 (HOXB4-∆PRD229-360-Pro-inaa77-86 and HOXB4-∆PRD229-360-SH3-inaa88-120) reduced secondary colony formation to the level of the wt HOXB4 (supplemental Figure 4A-B).
Insertion of the proline-rich region into Hoxa9 impairs its Hoxa9/Meis1-associated leukemogenicity
On the basis of these observations, we hypothesized that insertion of the proline-rich region of HOXB4 into a leukemogenic Hox gene such as Hoxa9 will reduce its potential to induce AML.8,11,12 We added the proline-encoding region at two positions of the Hoxa9 wt sequence: first at the C-terminal end (Hoxa9 Pro-in813 mutant) and second between aa.141 and aa.142, resembling its natural position in the HOXB4 wt protein (Hoxa9 Pro-in423 mutant)(supplemental Figure 5A). Neither insertion induced major alterations in the predicted structure of the homeodomain (http://iupred.enzim.hu), decreased expression levels compared with Hoxa9-wt, or changed in vitro phenotypes (supplemental Figure 5B-E). In collaboration with Meis1, the Hoxa9-Pro-in423 and to a lesser extent the Hoxa9-Pro-in813 significantly impaired colony formation compared with the Hoxa9-scr control (supplemental Figure 5F). Hoxa9-Pro-in813 moderately delayed leukemia onset by 11 days compared with Hoxa9-wt using c-kit+ BM cells. Hoxa9-Pro-in423 delayed leukemogenesis for more than 30 days by using Hoxa9-scr as a control in 5-fluorouracil treated BM cells (supplemental Table 4). Of note, Hoxa9-Pro-in423 downregulated transcription of c-myc by 47% compared with the Hoxa9-scr control in cells derived from primary colony-forming cells, in line with our observation before the deletion of the proline-rich region in HOXB4 upregulated the c-myc signature. In addition, Hoxa9-Pro-in423 downregulated other known Hoxa9 targets such as Runx1, C/ebpa, and Pu.1 in comparison with the control (data not shown).13,14 To validate the effect of Hoxa9-Pro-in423, we performed limited dilution transplantations: expression of Hoxa9 Pro-in423 induced a significant and 12-fold decrease in leukemic stem cell frequency compared with the Hoxa9-scr control (P < .05; supplemental Table 5).
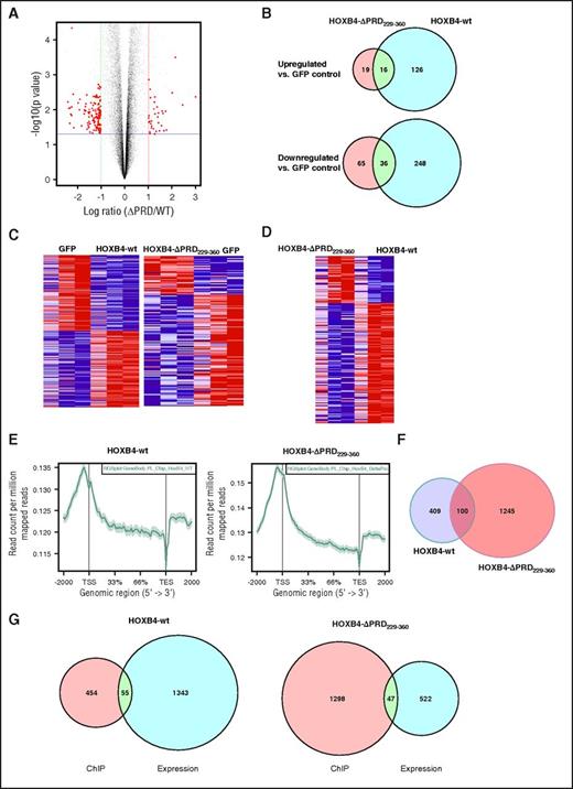
Deletion of the proline-rich region induces gene expression associated with stemness and leukemic phenotype and grossly changes HOXB4 DNA-binding properties
HOXB4-∆PRD229-360 overexpression in BM progenitor cells induced significant gene expression changes (Figure 2A; supplemental Table 6A). Most of the genes differentially expressed in comparison with the GFP control did not overlap between HOXB4-wt and HOXB4-∆PRD229-360, indicating that HOXB4-∆PRD229-360 generates primarily its own gene signature (Figure 2B-D; supplemental Table 6B). Within the set of uniquely deregulated genes, several genes were implicated in chromatin modification, kinase activity, gene expression control, undifferentiated cell stages, or kras- or myc-driven oncogenic signatures15-20 (supplemental Figure 6). This was also observed in 32D myeloid cells (supplemental Figure 6B-D; supplemental Table 6C).
HOXB4-∆PRD229-360 induces different DNA-binding and transcription program than HOXB4-wt. (A) Volcano plot representing differentially expressed genes in BM progenitor cells overexpressing HOXB4-ΔPRD229-360 in comparison with BM cells overexpressing HOXB4-wt. Log ratios of expression values for each gene for HOXB4-ΔPRD229-360 mutant vs HOXB4-wt are plotted against –log10 of P values. (B) Venn diagrams showing the overlap between genes commonly upregulated and downregulated in BM progenitor cells upon overexpression of HOXB4-ΔPRD229-360 and HOXB4-wt in comparison with the GFP control. (C) Heat maps of genes differentially expressed between HOXB4-ΔPRD229-360 and HOXB4-wt in comparison with the GFP control BM cells. (D) Heat map of genes differentially expressed between HOXB4-ΔPRD229-360 and HOXB4-wt BM progenitor cells. (E) ChIP-sequencing analysis. Genomic distribution of binding sites for HOXB4-wt and HOXB4-ΔPRD229-360 over the gene body, focused on the 2000 bp’s upstream of the transcription start site and downstream of transcription end site. The intragenic distance between the transcription start site and transcription end site in the x-axis is indicated as percent of total gene body length. (F) Venn diagram showing genes bound by HOXB4 and HOXB4-ΔPRD229-360 and differentially expressed in 32D cells. Genes bound and differentially expressed are indicated as overlap (direct targets). (G) Venn diagrams showing overlap between genes affected in their expression and genes bound by (left) HOXB4-wt and by (right) HOXB4-ΔPRD229-360 in 32D cell line (supplemental Tables 7 and 8).
HOXB4-∆PRD229-360 induces different DNA-binding and transcription program than HOXB4-wt. (A) Volcano plot representing differentially expressed genes in BM progenitor cells overexpressing HOXB4-ΔPRD229-360 in comparison with BM cells overexpressing HOXB4-wt. Log ratios of expression values for each gene for HOXB4-ΔPRD229-360 mutant vs HOXB4-wt are plotted against –log10 of P values. (B) Venn diagrams showing the overlap between genes commonly upregulated and downregulated in BM progenitor cells upon overexpression of HOXB4-ΔPRD229-360 and HOXB4-wt in comparison with the GFP control. (C) Heat maps of genes differentially expressed between HOXB4-ΔPRD229-360 and HOXB4-wt in comparison with the GFP control BM cells. (D) Heat map of genes differentially expressed between HOXB4-ΔPRD229-360 and HOXB4-wt BM progenitor cells. (E) ChIP-sequencing analysis. Genomic distribution of binding sites for HOXB4-wt and HOXB4-ΔPRD229-360 over the gene body, focused on the 2000 bp’s upstream of the transcription start site and downstream of transcription end site. The intragenic distance between the transcription start site and transcription end site in the x-axis is indicated as percent of total gene body length. (F) Venn diagram showing genes bound by HOXB4 and HOXB4-ΔPRD229-360 and differentially expressed in 32D cells. Genes bound and differentially expressed are indicated as overlap (direct targets). (G) Venn diagrams showing overlap between genes affected in their expression and genes bound by (left) HOXB4-wt and by (right) HOXB4-ΔPRD229-360 in 32D cell line (supplemental Tables 7 and 8).
Deletion of PRD229-360 grossly changed DNA binding of HOXB4-wt compared with HOXB4-∆PRD229-360 as assessed by ChIP sequencing with only 100 genes commonly bound by both proteins. Direct target genes (also affected in their expression levels) such as Lmo2 and Stat5 or genes such as Gart, Nup85, and Eif2b3, enriched in leukemic human subpopulations were uniquely bound by HOXB4-∆PRD229-360 (https://gexc.stanford.edu) (Figure 2E-G; supplemental Figures 6A-B and 7; supplemental Tables 7-9). In line with our observation of an induction of a more primitive gene expression signature by HOXB4-∆PRD229-360, there was a substantially higher overlap between HOXB4-∆PRD229-360 targets and HOXB4 targets described previously in primitive cells compared with HOXB4-wt (supplemental Figure 7B-C).21-23 Direct targets were confirmed by quantitative PCR from independent ChIP experiments performed with a monoclonal anti-FLAG antibody (supplemental Figure 7E). Motif enrichment analysis of the ChIP targets indicated that HOXB4-∆PRD229-360 loses binding to known cofactors such as YY1 and USF1 (supplemental Figure 8).24,25 Deletion of the proline-rich stretch also changed protein binding as assessed by FLAG-co-immunoprecipitation followed by mass spectrometry (supplemental Figure 9A-D; supplemental Table 10A-B). Twenty-one proteins were uniquely bound by the mutant and 152 proteins were uniquely bound by HOXB4-wt, the latter significantly enriched for proteins involved in chromatin modification (supplemental Figure 9E-G). Binding was confirmed for representative proteins by FLAG-co-immunoprecipitation (supplemental Figure 9H).
In summary, these data shed new light on the potential of evolutionary conserved proline-rich domains to control HSC population size within the HOX gene cluster.
The online version of this article contains a data supplement.
The publication costs of this article were defrayed in part by page charge payment. Therefore, and solely to indicate this fact, this article is hereby marked “advertisement” in accordance with 18 USC section 1734.
Acknowledgments
The authors thank Bianka Ksienzyk, Department of Internal Medicine III at Ludwig-Maximilian-University Hospital for the excellent support in the fluorescence-activated cell sorting procedures, the coworkers at the animal facility of Helmholtz Zentrum (Munich, Germany) for their continuous assistance, S. Wiese for support in performing the mass spectrometry analysis at the Proteomics core facility of the Medical Faculty Ulm, and Alan Chramiec and Richard Koche at Memorial Sloan Kettering Cancer Center for assistance with the biostatistics analysis.
This study was supported by the C01 project of the Sonderforschungsbereich 1074 funded by the Deutsche Forschungsgemeinschaft (C.B., M.A.M., and N.M.V.).
Authorship
Contribution: M.C., M.F.-B., and C.B. designed the study; K.R.H. helped establish the HOXB4-∆PRD229-360 mutant; M.A.M. and M.C. performed statistical analyses; M.C., M.A.M., and C.B. wrote the manuscript; and all authors analyzed and interpreted the data and reviewed and approved the final version of the manuscript.
Conflict-of-interest disclosure: The authors declare no competing financial interests.
Correspondence: Christian Buske, Institute of Experimental Cancer Research, Comprehensive Cancer Center Ulm, University of Ulm, Albert-Einstein-Allee 11, 89091 Ulm, Germany; e-mail: christian.buske@uni-ulm.de.


This feature is available to Subscribers Only
Sign In or Create an Account Close Modal