FHD-286 reduced chromatin accessibility, repressed c-Myc and PU.1, and diminished leukemia-initiating potential in AML stem/progenitor cells.
FHD-286 combined with BET or menin inhibitor reduced AML burden and improved survival in xenograft models of AML with MLL1r or mtNPM1.
Visual Abstract
BRG1 (SMARCA4) and BRM (SMARCA2) are the mutually exclusive core ATPases of the chromatin remodeling BAF (BRG1/BRM-associated factor) complexes. They enable transcription factors/cofactors to access enhancers/promoter and modulate gene expressions responsible for cell growth and differentiation of acute myeloid leukemia (AML) stem/progenitor cells. In AML with MLL1 rearrangement (MLL1r) or mutant NPM1 (mtNPM1), although menin inhibitor (MI) treatment induces clinical remissions, most patients either fail to respond or relapse, some harboring menin mutations. FHD-286 is an orally bioavailable, selective inhibitor of BRG1/BRM under clinical development in AML. Present studies show that FHD-286 induces differentiation and lethality in AML cells with MLL1r or mtNPM1, concomitantly causing perturbed chromatin accessibility and repression of c-Myc, PU.1, and CDK4/6. Cotreatment with FHD-286 and decitabine, BET inhibitor (BETi) or MI, or venetoclax synergistically induced in vitro lethality in AML cells with MLL1r or mtNPM1. In models of xenografts derived from patients with AML with MLL1r or mtNPM1, FHD-286 treatment reduced AML burden, improved survival, and attenuated AML-initiating potential of stem-progenitor cells. Compared with each drug, cotreatment with FHD-286 and BETi, MI, decitabine, or venetoclax significantly reduced AML burden and improved survival, without inducing significant toxicity. These findings highlight the FHD-286–based combinations as a promising therapy for AML with MLL1r or mtNPM1.
Introduction
All chromatin dynamics related to nucleosomes involve the activity of ATP-dependent chromatin-modifying and remodeling complexes, which bind and allow transcription factors (TFs) and cofactors to gain access and modulate transcription.1-3 The chromatin remodeling canonical, polybromo, and noncanonical BAF complexes contain mutually exclusive core ATPases, BRG1 (SMARCA4), and BRM (SMARCA2), which are composed of between 10 and 15 other protein subunits.1-4 The canonical BAF (BRG1/BRM-associated factor) complex is essential for lineage-specific gene expression by TFs and for hematopoiesis.5 Acute myeloid leukemia (AML) cells express and depend on BRG1/BRM.6,7 Although common in solid tumors, mutations in BRG1 or the other subunits of BAF complexes are uncommon in AML.2,6,7 Cancer cells with reduced BRG1 levels or BRG1 mutation depend for survival on BRM activity in the BAF complex.2,8 BRM depletion was shown to selectively inhibit in vitro and in vivo growth of BRG1 mutant cancer cells.2,8 Small molecule inhibitors of the ATPase activity of BRG1 and BRM have been developed, which repress BRG1/BRM-dependent gene expression, induce differentiation, and inhibit in vitro and in vivo growth of solid tumor and AML cells.8-10
FHD-286 (Foghorn Therapeutics, Cambridge, MA) is a small molecule, orally bioavailable, BRG1- and BRM-selective ATPase inhibitor. Based on its potent preclinical activity against cancer and leukemia cells, FHD-286 is currently being evaluated for safety and clinical efficacy in early clinical trials in AML (NCT04891757). In these studies, we interrogated the in vitro and in vivo efficacy of FHD-286, as well as its molecular correlates in models of AML cell lines and patient-derived (PD) AML cells with MLL1 rearrangement (MLL1r) or mutant NPM1 (mtNPM1), which constitute ∼40% of adult AML.11,12 This approach is supported by observations that BRG1 and BAF complex activity plays a role in the maintenance of AML with MLL1r.13 Findings presented demonstrate that treatment with FHD-286 overcame differentiation block and significantly induced in vitro differentiation and loss of viability in AML cell lines and PD AML cells with MLL1r or mtNPM1 similar to those reported earlier.14,15 FHD-286–induced lethality was associated with marked perturbations in chromatin accessibility, inhibition of enhancers, core regulatory circuitry (CRC), and gene expressions in the AML cells.2,7,16,17 Our findings also demonstrate in vivo efficacy of monotherapy with FHD-286, including depletion of leukemia-initiating AML stem-progenitor cells, reduction of AML burden, and significant survival gains in patient-derived xenograft (PDX) models of AML with MLL1r or mtNPM1.14,15,18 Although bulk AML reduction and achieving complete remissions is common with standard regimens, subsequent relapse and therapy refractoriness emerges in most patients with AML due to persistence and enrichment of the residual AML-initiating stem-progenitor cells harboring epigenetic/adaptive escape mechanisms from standard or targeted anti-AML therapies.15,19,20 Based on the activity of FHD-286 monotherapy against AML-initiating stem-progenitor cells noted above, we also determined in vitro and in vivo efficacy of FHD-286–based combinations with standard anti-AML drugs, for example, decitabine and venetoclax,21 as well as with promising new agents, for example, BET inhibitor (BETi) or menin inhibitor (MI) previously shown to exhibit preclinical and clinical activity in AML with MLL1r or mtNPM1.15,22-24 Taken together, our findings below highlight the promise of FHD-286 treatment alone and in rational combinations in exerting significant anti-AML efficacy against cellular models of AML with MLL1r or mtNPM1.
Materials and methods
Reagents
FHD-286 was obtained under a material transfer agreement with Foghorn Therapeutics. Venetoclax, OTX015, decitabine, SNDX-50469, and SNDX-5613 for in vivo studies were obtained from MedChem Express (Monmouth Junction, NJ).
Cell lines
MOLM13 (DSMZ [German Collection of Microorganisms and Cell Cultures] catalog no. ACC-554, research resource identifier [RRID]: CVCL_2119) and OCI-AML3 (DSMZ catalog no. ACC-582, RRID: CVCL_1844) cells were obtained from the DSMZ (Braunschweig, Germany). MV4-11 (ATCC catalog no. CRL-9591, RRID: CVCL_0064) cells were obtained from the American Type Culture Collection (ATCC; Manassas, VA). MOLM13 cells with isogenic TP53 mutations (R175H, R248Q, and TP53-KO) were a gift from Benjamin L. Ebert (Dana-Farber Cancer Center, Boston, MA). HEK-293T (RRID: CVCL_0063) cells were obtained from the Characterized Cell Line Core Facility at MD Anderson Cancer Center, Houston, TX. All experiments with cell lines were performed within 6 months after thawing or obtaining from ATCC or DSMZ.
Cell line authentication
The cell lines used in these studies were authenticated in the Characterized Cell Line Core Facility at MD Anderson Cancer Center using short tandem repeat profiling.
Assessment of leukemia cell differentiation
After treatment with FHD-286, cells were harvested and washed with 1× phosphate-buffered saline (PBS). Cells were resuspended in 0.5% bovine serum albumin/PBS and stained with APC-conjugated anti-CD11b antibody (RRID: AB_398456) or APC-conjugated immunoglobulin G1 isotype control antibody (RRID: AB_398613) in the dark, at 4°C for 15 to 20 minutes and analyzed by flow cytometry. Differentiation of leukemia cells was also determined by examination of cellular/nuclear morphology of hematoxylin and eosin–stained cells.
Assessment of percentage of nonviable cells
After designated treatments (72-96 hours), cultured cell lines or PD AML blast cells were washed with 1× PBS, stained with TO-PRO-3 iodide (catalog no. T3605, Life Technologies, Carlsbad, CA), and analyzed by flow cytometry. Synergy assessment of FHD-286–based combinations used the SynergyFinder V3 online web application tool.
Methods for sequencing of primary de novo AML blast cells, ChIP-Seq analysis of epigenetic state in AML cells in vitro, bulk ATAC-Seq analysis, transcriptome analysis, single-cell multiomic ATAC- and RNA-Seq, SDS-PAGE and immunoblot analyses, proteomic profiling, single-cell next-generation mass cytometry “CyTOF” (cytometry by time of flight) analysis of MLL1r- and mtNPM1-expressing AML cells, and the in vivo mouse models are detailed in the supplemental Materials and Methods (available on the Blood website).
Results
AML cells with MLL1r or mtNPM1 are dependent on BRG1 (SMARCA4) for survival and sensitive to FHD-286–induced differentiation and loss of viability
We first interrogated the CRISPR-gRNA and RNAi dependency-screens (DepMap) to determine whether SMARCA4 is a dependency in AML cell lines.15,25 As shown in supplemental Figure 1A-B, the SMARCA4 gene-effect scores were between 0 and −1.0, highlighting it to be a dependency in several AML cell lines, including those that express MLL-fusion protein (MLL-FP) (eg, MOLM13, MV4-11, and NOMO1) or mtNPM1 (eg, OCI-AML3). Immunoblot analyses on cell lysates of AML cells from 16 patients, harboring either MLL1r (8) or mtNPM1 (8), confirmed that multiple isoforms of BRG1 and BRM proteins are expressed, albeit at disparate levels in these PD AML cells (supplemental Figure 1C). However, the diverse level of BRG1 or BRM did not differentially affect the response to FHD-286 (supplemental Figure 1C). Next, we determined the anti-AML efficacy of FHD-286 (supplemental Figure 1D), a clinical grade, orally bioavailable, catalytically active-site, dual BRG1 and BRM inhibitor,10 currently undergoing phase 1 clinical evaluation in patients with hematologic malignancies including AML (NCT04891757). The chemical structure is also presented in supplemental Figure 1D. We determined that exposure to relatively low concentrations of FHD-286 (10-30 nM for 7 days) induces CD11b expression, with an increased mean fluorescence intensity of CD11b, and morphologic features of differentiation, that is, an increase in the percentage of myelocytes or metamyelocytes,15 as well as induces loss of viability in AML cells with MLL1r (MV4-11 and MOLM13) or mtNPM1 (OCI-AML3) (Figure 1A-C; supplemental Figure 1E-G). We next evaluated the induction of CD11b in PD MLL1r, mtNPM1, and non-MLL1r AML cells after FHD-286 treatment. Immunoblot analyses showed variable induction of CD11b expression in the 3 AML subtypes after 48 hours of treatment (supplemental Figure 1H). FHD-286 also variably induced CD11b surface expression in all 3 AML subtypes as determined by flow cytometry (supplemental Figure 1I). Additionally, after 7 days of exposure to FHD-286, the CD11b-sorted, PD AML cells were subsequently cultured for 7 days in drug-free medium. They showed an increased level of differentiation (supplemental Figure 1J). Treatment with FHD-286 at higher concentrations (up to 100 nM) for 72 to 96 hours dose-dependently induced loss of viability in PD AML cells with MLL1r or mtNPM1 as well as in non-MLL1r/non-mtNPM1 AML cells (Figure 1D; supplemental Figure 1K). In contrast, normal CD34+ progenitor cells were markedly less sensitive to similar exposures to FHD-286 (supplemental Figure 1L). The oncoplot of next-generation sequencing–determined comutations in the PD AML samples used in these studies is shown in supplemental Figure 1M. From a study involving a larger cohort of AML samples, we had previously reported that ∼9% of AML with MLL1r also exhibit comutations in TP53, which is known to confer therapy resistance and poor outcome in AML.14,26-28 Treatment with FHD-286 induced the same level of loss of viability in the isogenic MOLM13 cells with CRISPR knockin of missense mutant TP53-R175H or TP53-R248Q, compared with MOLM13 cells with 2 copies of wild-type TP5329 (supplemental Figure 1N). After repeated exposures to LD90 concentrations of MI (SNDX-50469) for 96 hours, followed by recovery and growth, we generated the MI-tolerant/resistant (MITR) MV4-11 and OCI-AML3 cells (MV4-11/MITR and OCI-AML3/MITR cells) that were highly resistant to the MI SNDX-50469 (supplemental Figure 1O-P). A quantitative polymerase chain reaction assay developed to identify presence of the 6 recently reported hot spot mutations in menin that confer resistance to the activity of SNDX-50469 and its clinical grade analog SNDX-5613 failed to demonstrate any of the menin mutations (supplemental Figure 1Q).30 This suggests that resistance to MI in MV4-11/MITR and OCI-AML3/MITR cells is nongenetic and likely due to undefined adaptive/epigenetic mechanisms.31 Importantly, exposure to FHD-286 dose-dependently induced a greater level of differentiation in MV4-11/MITR and OCI-AML3/MITR cells than that of MV4-11 and OCI-AML3 cells (Figure 1E-H). Together, these findings indicate that FHD-286 retains activity against AML cells with MLL1r and FLT3-ITD (MV4-11 and MOLM13 cells) or harboring TP53 mutations, as well as against MI-resistant AML cells with MLL1r or mtNPM1.
Treatment with FHD-286 overcomes differentiation block and significantly induced CD11b expression and morphologic features of differentiation in AML cell lines with MLL1r and mtNPM1. (A-C) MV4-11, OCI-AML3, and MOLM13 cells were treated with the indicated concentrations of FHD-286 for 7 days. At the end of the treatment, cells were assessed for CD11b expression, morphologic features of differentiation, and percentage of nonviable cells. Columns, mean of 3 experiments; bars, standard error of the mean. (D) PD mtNPM1 and MLL1r AML cells were treated with the indicated concentrations of FHD-286 for 72 hours. After this, cells were stained with TO-PRO-3 iodide, and the percentage nonviable cells were determined by flow cytometry. (E-H) MV4-11, MV4-11-MITR, OCI-AML3, and OCI-AML3-MITR cells were treated with the indicated concentrations of FHD-286 for 7 days. After this, cells were assessed for the percentage expression and the mean fluorescent intensity (MFI) of CD11b by flow cytometry and morphologic features of differentiation. Data are the mean of 3 experiments; error bars indicate the standard error of the mean. ∗P < .05; ∗∗∗P < .005.
Treatment with FHD-286 overcomes differentiation block and significantly induced CD11b expression and morphologic features of differentiation in AML cell lines with MLL1r and mtNPM1. (A-C) MV4-11, OCI-AML3, and MOLM13 cells were treated with the indicated concentrations of FHD-286 for 7 days. At the end of the treatment, cells were assessed for CD11b expression, morphologic features of differentiation, and percentage of nonviable cells. Columns, mean of 3 experiments; bars, standard error of the mean. (D) PD mtNPM1 and MLL1r AML cells were treated with the indicated concentrations of FHD-286 for 72 hours. After this, cells were stained with TO-PRO-3 iodide, and the percentage nonviable cells were determined by flow cytometry. (E-H) MV4-11, MV4-11-MITR, OCI-AML3, and OCI-AML3-MITR cells were treated with the indicated concentrations of FHD-286 for 7 days. After this, cells were assessed for the percentage expression and the mean fluorescent intensity (MFI) of CD11b by flow cytometry and morphologic features of differentiation. Data are the mean of 3 experiments; error bars indicate the standard error of the mean. ∗P < .05; ∗∗∗P < .005.
Effects of FHD-286 on chromatin occupancy of BRG1, BRM, enhancers, and CRC in AML cells with MLL1r or mtNPM1
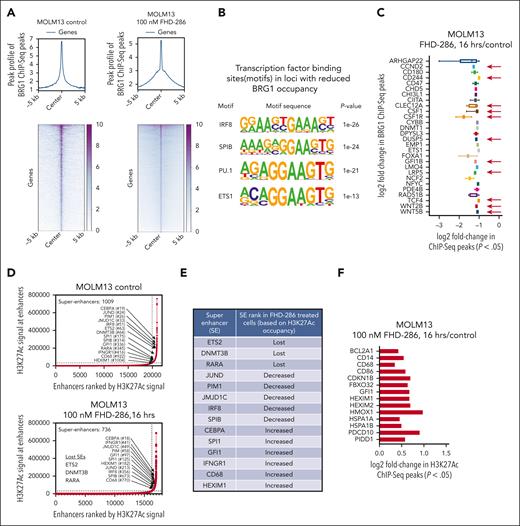
To probe the basis of FHD-induced differentiation and lethal effects, we first determined the effects of FHD-286 on BRG1 occupancy, active enhancers, and CRC in MOLM13 cells.16 ChIP-Seq analysis with anti-BRG1 antibody demonstrated that treatment with FHD-286 markedly reduced genome-wide occupancy of BRG1 on the chromatin (Figure 2A). This was associated with decline in DNA binding sites of the key transcriptional regulators, including IRF8, PU.1 (SPI1) and its associated factor SPIB, and ETS1, at the loci with reduced BRG1 occupancy (Figure 2B). FHD-286 caused a significant (P < .05) log2 fold-reduction in BRG1 occupancy at the loci active in LSCs and in signaling for cell growth, including WNT2B/5B, TCF4, LRP5, CLEC12A, CD244, GFIB, CSF, CSF1R, DUSP5, and CCND2 (Figure 2C). ChIP-Seq with anti-H3K27Ac antibody that marks transcriptionally active enhancers and promoters showed genome-wide reduction in H3K27Ac occupancy (supplemental Figure 2A). Specifically, the ROSE analysis showed FHD-286 treatment caused a loss of H3K27Ac peaks at the superenhancers for ETS2, DNMT3B, and RARA and reduced H3K27Ac peak density at JUND, IRF8, JMJD1C, and SPIB (Figure 2D-E). This was associated with a reduction in the CRC score from 5.81 to 4.71 and reduced the numbers of participatory master regulators from 47 to 31, with the loss of activity of the master regulators KLF4, EGR3, WT1, and PRDM1 (supplemental Figure 2B).16 In contrast, the ranking for the superenhancers of GFI1, SPI1 (PU.1), CEBPA, IFNGR1, CD68, and HEXIM1 increased (Figure 2D-E). Concomitantly, FHD-286 treatment also caused significant log2 fold-increase in H3K27Ac peaks at these loci as well as those of BCL2A1, CD14, FBXO32, CD86, CDKN1B, HMOX1, and HSP1A/B (P < .05) (Figure 2F). We also determined the effects of FHD-286 on the occupancy of BRM, active enhancers, and CRC in PD AML cells with mtNPM1 + FLT3-ITD. ChIP-Seq analysis with anti-BRM antibody demonstrated that treatment with FHD-286 markedly reduced genome-wide occupancy of BRM, particularly at enhancers (supplemental Figure 2C-D). Integrated Genome Viewer plots show the marked loss of BRM occupancy from the MYC superenhancer, as well as the SPI1, BCL2, and CDK6 loci (supplemental Figure 2E). ChIP-Seq with anti-H3K27Ac antibody and ROSE analysis showed FHD-286 treatment caused reduced superenhancer ranking of MYC, BCL2, CDK6, and CSF1R, while increasing the rank of SPI1, IFNGR1, CDKN1B, and HMOX1 (supplemental Figure 2F-H). CRC analysis showed a loss of activity of IRF8, MEF2D, HES1, and PRDM1 (supplemental Figure 2J). Importantly, FHD-286 treatment also caused significant increase in H3K27Ac peaks at the CDKN1B, GFI1, HMOX1, CD68, TP53, HEXIM1, and CEBPA loci (P < .05) (supplemental Figure 2I).
Treatment with FHD-286 depletes BRG1 occupancy on chromatin while increasing H3K27Ac occupancy on loci involved in differentiation and loss of cell viability. (A) MOLM13 cells were treated with 100 nM of FHD-286 for 16 hours. ChIP-Seq analysis was conducted with anti-BRG1 antibody. Panel shows the genome-wide peak profile and heat map of BRG1 binding at peak center ± 5 kb resolution. (B) Transcription factor binding motifs in loci with reduced BRG1 occupancy. The motif name, canonical binding motif, and the P value are shown. (C) Log2 fold decline of BRG1 binding at selected AML relevant loci in MOLM13 treated with 100 nM of FHD-286 for 16 hours. (D-E) MOLM13 cells were treated with 100 nM of FHD-286 for 16 hours. ChIP-Seq analysis was conducted with anti-H3K27Ac antibody and ranked ordering of superenhancer (ROSE) analysis was performed. (F) MOLM13 cells were treated with 100 nM of FHD-286 for 16 hours. ChIP-Seq analysis was conducted with anti-H3K27Ac antibody. Panel shows the log2 fold-increase in H3K27Ac occupancy on loci involved in differentiation and loss of viability in MOLM13 cells.
Treatment with FHD-286 depletes BRG1 occupancy on chromatin while increasing H3K27Ac occupancy on loci involved in differentiation and loss of cell viability. (A) MOLM13 cells were treated with 100 nM of FHD-286 for 16 hours. ChIP-Seq analysis was conducted with anti-BRG1 antibody. Panel shows the genome-wide peak profile and heat map of BRG1 binding at peak center ± 5 kb resolution. (B) Transcription factor binding motifs in loci with reduced BRG1 occupancy. The motif name, canonical binding motif, and the P value are shown. (C) Log2 fold decline of BRG1 binding at selected AML relevant loci in MOLM13 treated with 100 nM of FHD-286 for 16 hours. (D-E) MOLM13 cells were treated with 100 nM of FHD-286 for 16 hours. ChIP-Seq analysis was conducted with anti-H3K27Ac antibody and ranked ordering of superenhancer (ROSE) analysis was performed. (F) MOLM13 cells were treated with 100 nM of FHD-286 for 16 hours. ChIP-Seq analysis was conducted with anti-H3K27Ac antibody. Panel shows the log2 fold-increase in H3K27Ac occupancy on loci involved in differentiation and loss of viability in MOLM13 cells.
Effects of FHD-286 on chromatin accessibility and transcriptome in AML cells
We next determined the genome-wide effects of FHD-286 on chromatin accessibility and messenger RNA (mRNA) expressions in MOLM13 cells. Treatment with FHD-286 reduced chromatin accessibility with a greater number of ATAC-Seq peaks lost (>50 000) than gained (∼30 000) (supplemental Figure 3A-B). The lost peaks correlated with a reduction in the accessibility of binding sites for transcription factors such as SPI1B, SPI1, ETS1, and IRF8 (supplemental Figure 3C). After treatment with FHD-286, genome-wide, concordant, log2 fold perturbations (upregulated, 1887 genes; downregulated, 2289 genes) in bulk ATAC-Seq and RNA-Seq peaks are shown in Figure 3A, with peak reductions at several loci, including those of CDK4/6, LAMP5, CD244, MEF2D, PRDM1, FOXA1, IL7R, and CSF1R, as well as peak increases at the loci including those of TNFRSF4, XBP1, GATA2, HEXIM1, and FBXO32 (Figure 3B). We also determined FHD-286–mediated concordant, log2 fold perturbations in BRG1 (upregulated, 2317 genes; downregulated, 1229 genes) and H3K27Ac (upregulated: 2497 genes; downregulated: 1947 genes) ChIP-Seq with RNA-Seq peaks (supplemental Figure 3D-G), with peak reductions in RXRA, BCL2A1, CD44, CSF1R, and CD180, as well as increases at CTTN, HMOX1, HEXIM1, GFI1, GATA2, and TNFRSF4 (supplemental Figure 3E,G). Gene set enrichment analysis based on the RNA-Seq peak density perturbations revealed that FHD-286 treatment caused negative enrichment of HALLMARK gene sets of MYC targets, MTORC1 signaling, inflammatory response, IL6/JAK/STAT3 signaling, interferon gamma response, oxidative phosphorylation, and unfolded protein response, whereas gene sets of TGFβ signaling and TNFα signaling via NFκB were positively enriched (Figure 3C-D). Notably, FHD-286 treatment caused log2 fold decline of MYC, SPI1, IRF8, IL7R, MEF2D, CD180, CD44, and CSFR1 but increase in mRNA expressions of HEXIM1, PUMA, HMOX1, GATA2, XBP1, and TNFRSF4 (Figure 3E). After FHD-286 treatment, supplemental Figure 3H-J show the heat map of RNA-Seq determined, ≥1.25-fold perturbations (P < .05) in mRNA expressions, negatively enriched mRNA gene sets of the REACTOME pathways, as well as downregulation of specific MYC targets (eg, SLC19A1).32 FHD-286–mediated downregulation of specific mRNA transcript isoforms of MYC, PU.1, and BCL2 are shown in supplemental Figure 3K-M. Treatment with FHD-286 also perturbed the expressions of endogenous retroviruses (ERVs). Supplemental Figure 3N-O show the heat map of ERV transcripts upregulated or downregulated and the log2 fold change in specific ERVs affected, after FHD-286 treatment. We also confirmed FHD-286–mediated mRNA expression changes from the RNA-Seq including MYC, BCL2, SPI1, and CDK6 in PD AML cells with MLL1r or mtNPM1 or non-MLL1r/wtNpm1 by quantitative polymerase chain reaction analysis (supplemental Figure 3P). Using AML bone marrow aspirate cells of a patient with AML expressing mtNPM1 and FLT3-ITD, we also conducted single-cell multiomics analyses involving ATAC-Seq and RNA-Seq in untreated and FHD-286–treated cells. The uniform manifold approximation and projection plot revealed that FHD-286 treatment reduced cell events in the megakaryocyte-erythroid progenitor (MEP) cluster, denoting reduction in the megakaryocyte-erythroid progenitor population of cells, whereas the cell numbers of macrophages/monocytes increased (Figure 4A-B). Exposure to FHD-286 caused significant log2 fold decline in ATAC-Seq peaks at the MYC, CSF1R, SPI1, MEF2C, HOXA9, and RUNX1 loci, including reduced binding motifs for the TFs ETS1, ERG, PU.1, SPIB, and RUNX1, but increase in ATAC-Seq peaks at CBX1/5, KMD6B/JMJD3, and BBC3 (Figure 4C; supplemental Figure 4A). Notably, ATAC-Seq peak density significantly decreased at the SPI1 locus as shown in the Integrated Genome Viewer plot in supplemental Figure 4B. After FHD-286 treatment, single-cell RNA-Seq revealed negative enrichment of mRNAs of gene sets belonging to MYC targets, inflammatory response, IL6/JAK/STAT3 signaling, E2F targets, G2/M checkpoint, and DNA repair, similar to what was observed in FHD-286–treated MOLM13 cells (Figure 4D). The volcano plot of FHD-286–mediated mRNA perturbations is shown in Figure 4E. Similar findings were observed in a PD AML sample with MLL-AF9 expression treated with FHD-286 for 16 hours (supplemental Figure 4C-E).
Treatment with FHD-286 concordantly alters chromatin accessibility and mRNA expression in MLL1-rearranged AML cells with reduction in the enrichment scores for MYC, mTORC1, E2F, interferon gamma, IL6-JAK-STAT3, as well as of inflammatory response and oxidative phosphorylation gene sets. (A-B) MOLM13 cells were treated with 100 nM of FHD-286 for 16 hours as biologic replicates. Bulk nuclei were isolated for ATAC-Seq analysis and total RNA was isolated and used for RNA-Seq analysis. RNAs and diffReps-determined ATAC-Seq peaks with ≥1.25-fold change and P value <.05 were used for the concordance analysis. Circos plot (A) and log2 fold-changes (B) of selected, concordant ATAC-Seq, and mRNA expression alterations in FHD-286–treated MOLM13 cells. (C) Gene set enrichment analysis of FHD-286–treated MOLM13 cells compared with HALLMARK pathways. Normalized enrichment scores are shown. All q-values are <0.1. (D) Enrichment plot of FHD-286–treated MOLM13 cells compared with HALLMARK_MYC_TARGETS_V1 and HALLMARK_MYC_TARGETS_V2. (E) Volcano plot (log2 fold change vs −log10 P value) of RNA-Seq determined mRNA expression changes in FHD-286–treated MOLM13 cells.
Treatment with FHD-286 concordantly alters chromatin accessibility and mRNA expression in MLL1-rearranged AML cells with reduction in the enrichment scores for MYC, mTORC1, E2F, interferon gamma, IL6-JAK-STAT3, as well as of inflammatory response and oxidative phosphorylation gene sets. (A-B) MOLM13 cells were treated with 100 nM of FHD-286 for 16 hours as biologic replicates. Bulk nuclei were isolated for ATAC-Seq analysis and total RNA was isolated and used for RNA-Seq analysis. RNAs and diffReps-determined ATAC-Seq peaks with ≥1.25-fold change and P value <.05 were used for the concordance analysis. Circos plot (A) and log2 fold-changes (B) of selected, concordant ATAC-Seq, and mRNA expression alterations in FHD-286–treated MOLM13 cells. (C) Gene set enrichment analysis of FHD-286–treated MOLM13 cells compared with HALLMARK pathways. Normalized enrichment scores are shown. All q-values are <0.1. (D) Enrichment plot of FHD-286–treated MOLM13 cells compared with HALLMARK_MYC_TARGETS_V1 and HALLMARK_MYC_TARGETS_V2. (E) Volcano plot (log2 fold change vs −log10 P value) of RNA-Seq determined mRNA expression changes in FHD-286–treated MOLM13 cells.
Treatment with FHD-286 depletes MEP cells and reduces chromatin accessibility and enrichment scores of MYC TARGET genes in the CMP cluster of PD mtNPM1 + FLT3-ITD expressing AML cells. (A) PD mtNPM1-expressing AML cells from a bone marrow aspirate were treated with 100 nM of FHD-286 for 16 hours. Multiomics (combined sc-ATAC-Seq and sc-RNA-Seq) analyses were performed on isolated nuclei. The uniform manifold approximation and projection (UMAP) plot shows the SingleR-determined composition of the individual cell clusters in the control and FHD-286-treated AML cells. (B) Percentage of each cell type in the clusters of cells from control and FHD-286–treated cells. Arrows indicate clusters with increased or decreased numbers of cells in the FHD-286–treated sample compared with the control sample. (C) Volcano plot of sc-ATAC-Seq peaks in the CMP cluster with ≥1.25-fold change up or down and P value <.05 after treatment with FHD-286. (D) Gene set enrichment analysis of FHD-286–treated cells over control cells. All q-values are <0.1. (E) Volcano plot of sc-RNA-Seq expression changes (≥1.25 fold change and P < .05) in the CMP cluster after treatment with 100 nM FHD-286 for 16 hours compared with control cells. CMP, common myeloid progenitor; MEP, megakaryocyte-erythroid progenitor.
Treatment with FHD-286 depletes MEP cells and reduces chromatin accessibility and enrichment scores of MYC TARGET genes in the CMP cluster of PD mtNPM1 + FLT3-ITD expressing AML cells. (A) PD mtNPM1-expressing AML cells from a bone marrow aspirate were treated with 100 nM of FHD-286 for 16 hours. Multiomics (combined sc-ATAC-Seq and sc-RNA-Seq) analyses were performed on isolated nuclei. The uniform manifold approximation and projection (UMAP) plot shows the SingleR-determined composition of the individual cell clusters in the control and FHD-286-treated AML cells. (B) Percentage of each cell type in the clusters of cells from control and FHD-286–treated cells. Arrows indicate clusters with increased or decreased numbers of cells in the FHD-286–treated sample compared with the control sample. (C) Volcano plot of sc-ATAC-Seq peaks in the CMP cluster with ≥1.25-fold change up or down and P value <.05 after treatment with FHD-286. (D) Gene set enrichment analysis of FHD-286–treated cells over control cells. All q-values are <0.1. (E) Volcano plot of sc-RNA-Seq expression changes (≥1.25 fold change and P < .05) in the CMP cluster after treatment with 100 nM FHD-286 for 16 hours compared with control cells. CMP, common myeloid progenitor; MEP, megakaryocyte-erythroid progenitor.
FHD-286–mediated protein expression alterations include c-Myc, PU.1, and CDK6 in phenotypically defined AML cells with MLL1r or mtNPM1
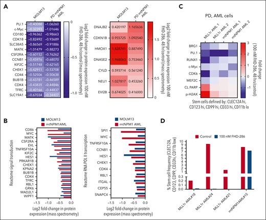
To determine the FHD-286–induced protein expression perturbations signature, we next conducted mass spectrometry on cell lysates from untreated or FHD-286–treated MOLM13 and PD AML cells. Supplemental Figure 5A lists the overlapping 75 proteins that showed a decline and the 52 proteins that were upregulated after FHD-286 treatment, with the log2 fold change in each protein level. Of these protein expression perturbations, a signature of selected, overlapping, depleted (15 proteins), and increased (7 proteins) expression alterations (≥1.25-fold and P < .05) due to FHD-286 treatment are depicted in Figure 5A. These proteins are involved in AML cell growth, cell cycle progression, and cell death. Altered protein expressions included reduced levels of c-Myc, PU.1, CD44, SLC19A1, MATK, and CSF2RA, as well as increased levels of CDKN1B, HMOX1, DNASE2, and NEU1. We next compared the protein signature of the overlapping 75 depleted and 52 Induced proteins in both AML samples against REACTOME pathways. After FHD-286 treatment, the sets of proteins belonging to the “reactomes” of RNA pol II transcription and signal transduction were reduced, whereas the proteins belonging to the “reactome” of immune stimulation showed increased expressions (Figure 5B; supplemental Figure 5B). In MOLM13 cells, the volcano plot of significant (P < .05), log2 fold-increased or -decreased proteins are shown in supplemental Figure 5C, whereas supplemental Figure 5D presents the specific downregulation of proteins within the HALLMARK gene set of MYC targets but upregulation of proteins within the gene set of inflammatory response. We also determined the concordant, log2 fold perturbations in mRNA and protein expression in MOLM13 cells after treatment with FHD-286. Supplemental Figure 5E-F show concordant, log2 fold perturbations (upregulated, 787 genes; downregulated, 1203 genes) in RNA-Seq and protein expression with reduced expression of c-Myc, BCL2, CD44, CDK4, IRF8, MEF2D, and CD180 as well as increased expression of HMOX1, CTTN, GFI1, HEXIM1, CDKN1A, and CDKN1B. Supplemental Figure 5G demonstrates the volcano plot of significantly upregulated or downregulated proteins in the FHD-286–treated vs untreated PD AML cells with mtNPM1 and FLT3-ITD. It depicts log2 fold decline in the protein expressions of SPI1, c-Myc, CD180, CDK4, CD44, and SLC19A1 with concomitant increase in AIF1, IRF8, CASP9, HMOX1, and p27 levels. Additionally, gene set enrichment analysis of the protein expression signature demonstrated the negative enrichment of gene sets belonging to HALLMARK MYC Targets, E2F targets, and G2M checkpoint (supplemental Figure 5H). We also confirmed by immunoblot analyses FHD-286–mediated protein expression changes in MOLM13 cells. It showed that, in the FHD-286–treated vs untreated MOLM13 cells, there was a time-dependent increase in TP53, p21, p27, PUMA, and CD11b but a decline in the protein levels of c-Myc, BCL2, and FLT3 (supplemental Figure 5I). Similar alterations in c-Myc, FLT3, BCL2, and p27 protein expressions were also observed in PD AML cells treated with FHD-286 for 48 hours (supplemental Figure 5J). Using cocktails of rare metal element–tagged antibodies, we next performed CyTOF analyses on 2 samples each of PD AML cells with MLL1r (sample 24 and sample 18 in the oncoplot) or mtNPM1 (sample 15 and sample 19 in the oncoplot). Figure 5C shows that, in the phenotypically defined AML stem cells (high expression of CLEC12, CD123, CD99, and CD33 but low expression of CD11b), compared with the untreated controls, FHD-286 treatment depleted the protein expressions of BRG1, PU.1, RUNX1, c-Myc, CDK6, and MEF2C but increased the expressions of cleaved PARP and p-H2AX. After FHD-286 treatment, there was also a significant decline in the phenotypically defined stem cell frequency in the AML samples with MLL1r but not in the sample with mtNPM1 (Figure 5D).
Treatment with FHD-286 significantly depleted c-Myc and PU.1 expression in bulk AML cells and phenotypically defined AML stem cells with MLL1r or mtNPM1. (A) MOLM13 and PD mtNPM1 expressing AML cells were treated with 100 nM of FHD-286 for 48 hours. Total proteome profiling was conducted by mass spectrometry analysis. The heat map shows selected overlapping depleted and induced protein expressions with a fold change >1.25 and a P value <.05. (B) Log2 fold decline in protein expressions in FHD-286–treated MOLM13 and PD mtNPM1-expressing AML cells compared with REACTOME_SIGNAL_TRANSDUCTION and REACTOME_RNA_POLII_TRANSCRIPTION pathways. (C) PD MLL1r and mtNPM1 AML cells were treated with 100 nM of FHD-286 for 48 hours. CyTOF analyses were conducted using cocktails of rare metal element–tagged antibodies. The heat map shows the fold change (FHD-286 treated over control) of depleted and induced proteins in phenotypically defined AML stem/progenitor cells (CLEC12A hi, CD123 hi, CD99 hi, CD33 hi, and CD11b low). (D) Percentage of stem cell frequency of control and FHD-286–treated PD MLL1r and mtNPM1 expressing AML cells.
Treatment with FHD-286 significantly depleted c-Myc and PU.1 expression in bulk AML cells and phenotypically defined AML stem cells with MLL1r or mtNPM1. (A) MOLM13 and PD mtNPM1 expressing AML cells were treated with 100 nM of FHD-286 for 48 hours. Total proteome profiling was conducted by mass spectrometry analysis. The heat map shows selected overlapping depleted and induced protein expressions with a fold change >1.25 and a P value <.05. (B) Log2 fold decline in protein expressions in FHD-286–treated MOLM13 and PD mtNPM1-expressing AML cells compared with REACTOME_SIGNAL_TRANSDUCTION and REACTOME_RNA_POLII_TRANSCRIPTION pathways. (C) PD MLL1r and mtNPM1 AML cells were treated with 100 nM of FHD-286 for 48 hours. CyTOF analyses were conducted using cocktails of rare metal element–tagged antibodies. The heat map shows the fold change (FHD-286 treated over control) of depleted and induced proteins in phenotypically defined AML stem/progenitor cells (CLEC12A hi, CD123 hi, CD99 hi, CD33 hi, and CD11b low). (D) Percentage of stem cell frequency of control and FHD-286–treated PD MLL1r and mtNPM1 expressing AML cells.
In vivo efficacy of FHD-286 to target AML-initiating stem cells
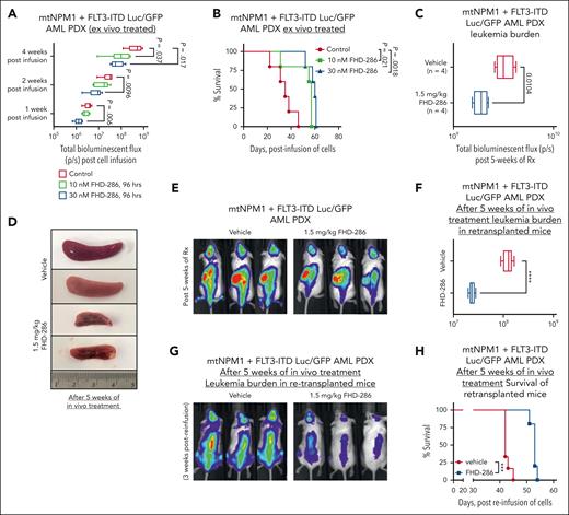
We next determined the in vivo efficacy of FHD-286 against AML-initiating LSCs, using a PDX model of luciferase-transduced AML with mtNPM1 and FLT3-ITD/TKD. After ex vivo treatment with 10 or 30 nM of FHD-286 for 96 hours, the PDX cells were tail vein infused and engrafted in NOD scid gamma (NSG) mice. After 1, 2, or 4 weeks, AML burden, represented by the total bioluminescence flux, was determined. Figure 6A-B and supplemental Figure 6A demonstrate that, compared with the untreated control, the ex vivo exposure to FHD-286 led to a significant in vivo decline in the AML burden and improvement in the median and overall survival of the NSG mice. In a separate study, after infusion and engraftment of the AML PDX cells, mice were treated for 5 weeks with FHD-286 or vehicle control. As shown in Figure 6C-E, compared with the vehicle-treated mice, treatment with FHD-286 caused significant decline in the AML burden and spleen size of the NSG mice. FHD-286 treatment for 5 weeks also led to a significant improvement in the survival of NSG mice (supplemental Figure 6B). In an aggressive PDX model of AML with mtNPM1 and FLT3-ITD/FLT3-F691L, 5 weeks of treatment with FHD-286 also yielded a significant improvement in the survival of the mice (supplemental Figure 6C). After 5 weeks of FHD-286 treatment of the engrafted AML PDX with mtNPM1 and FLT3-ITD/TKD, BM or spleen cells were harvested from the mice and the expression of CD11b in the AML cells from each cohort was determined by flow cytometry. Supplemental Figure 6D-E show that compared with the vehicle control, in vivo treatment with FHD-286 significantly (P < .05) induced CD11b expression in the AML cells in the NSG mice. The harvested AML cells were also reinfused separately into cohorts of mice that did not receive any further treatment with FHD-286. Figure 6F-G demonstrate that mice reimplanted with the AML cells from the previously FHD-286–treated mice exhibited significantly lower AML burden, accompanied by improved survival, than those reimplanted with cells from the previously vehicle-treated cohort (Figure 6H). Taken together, these findings reveal that FHD-286 treatment significantly attenuates AML-initiating stem-progenitor cells in the AML PDX models. We also determined the host toxicity of FHD-286 in the immune-competent C57/BL6 mice. After 2 weeks of treatment with 1.5 mg/kg of FHD-286, there was no significant decline in the mouse weight, white cell counts, or hematocrit (supplemental Figure 6F-G). However, FHD treatment reduced the platelet counts, which recovered upon withdrawal of the drug during the 2 weeks of the recovery period (supplemental Figure 6G).
Treatment with FHD-286 exhibits in vivo efficacy against AML-initiating stem cells. (A) PD mtNPM1 + FLT3-ITD Luc/GFP cells (AML number 1 in the oncoplot) were ex vivo treated with 10 and 30 nM of FHD-286 for 96 hours. After this, equal numbers of cells (2.5e6 cells/mouse) were tail vein infused into preirradiated (2.5 Gy) NSG mice (n = 5 per cohort). Mice were monitored daily for symptoms of acute leukemia. Luciferase signal in the mice was determined by IVIS imaging (Xenogen) at 1, 2, and 4 weeks after infusion of AML cells. The box plots show the total bioluminescent flux (photons/second) at 1, 2, and 4 weeks after infusion of the AML cells in the mice. Significance between cohorts was determined by a 2-tailed, unpaired t test using GraphPad Prism V9. P values <.05 were considered significant. (B) Kaplan-Meier survival curve of NSG mice infused with ex vivo treated PD mtNPM1 + FLT3-ITD Luc/GFP cells. Significance between cohorts was determined by a Mantel-Cox log-rank test. P values <.05 were considered significant. (C) PD mtNPM1 + FLT3-ITD Luc/GFP cells (2.5e6 cells/mouse) were tail vein infused into preirradiated (2.5 Gy) NSG mice (n = 4 per cohort). Mice were monitored for 5 days, and leukemia engraftment was documented by IVIS imaging. Mice were randomized to equivalent bioluminescence and treated with vehicle or 1.5 mg/kg of FHD-286 for 5 weeks. The box plots show the total bioluminescent flux (photons/second) at 5 weeks after infusion of the AML cells. Significance between cohorts was determined by a 2-tailed, unpaired t test using GraphPad Prism V9. P values <.05 were considered significant. (D) After 5 weeks of treatment when vehicle mice required euthanasia, all mice were euthanized, and the spleens and bone marrow were harvested. The panel shows 2 representative spleens from vehicle and 1.5 mg/kg FHD-286–treated mice. (E) Representative bioluminescent images of mice from panel C. (F) Viable human AML cells from the spleens and bone marrow of vehicle and FHD-286–treated mice were reinfused into preirradiated (2.5 Gy) NSG mice (n = 6 per cohort). The box plots show the total bioluminescent flux (photons/second) 3 weeks after reinfusion of the AML cells. Significance between cohorts was determined by a 2-tailed, unpaired t test using GraphPad Prism V9. P values <.05 were considered significant. (G) Representative bioluminescent images of mice from panel F. (H) Kaplan-Meier survival curve of NSG mice infused with equal numbers of previously in vivo treated PD mtNPM1 + FLT3-ITD Luc/GFP cells. Significance between cohorts was determined by a Mantel-Cox log-rank test. P values <.05 were considered significant. ∗∗∗P < .005; ∗∗∗∗P < .001.
Treatment with FHD-286 exhibits in vivo efficacy against AML-initiating stem cells. (A) PD mtNPM1 + FLT3-ITD Luc/GFP cells (AML number 1 in the oncoplot) were ex vivo treated with 10 and 30 nM of FHD-286 for 96 hours. After this, equal numbers of cells (2.5e6 cells/mouse) were tail vein infused into preirradiated (2.5 Gy) NSG mice (n = 5 per cohort). Mice were monitored daily for symptoms of acute leukemia. Luciferase signal in the mice was determined by IVIS imaging (Xenogen) at 1, 2, and 4 weeks after infusion of AML cells. The box plots show the total bioluminescent flux (photons/second) at 1, 2, and 4 weeks after infusion of the AML cells in the mice. Significance between cohorts was determined by a 2-tailed, unpaired t test using GraphPad Prism V9. P values <.05 were considered significant. (B) Kaplan-Meier survival curve of NSG mice infused with ex vivo treated PD mtNPM1 + FLT3-ITD Luc/GFP cells. Significance between cohorts was determined by a Mantel-Cox log-rank test. P values <.05 were considered significant. (C) PD mtNPM1 + FLT3-ITD Luc/GFP cells (2.5e6 cells/mouse) were tail vein infused into preirradiated (2.5 Gy) NSG mice (n = 4 per cohort). Mice were monitored for 5 days, and leukemia engraftment was documented by IVIS imaging. Mice were randomized to equivalent bioluminescence and treated with vehicle or 1.5 mg/kg of FHD-286 for 5 weeks. The box plots show the total bioluminescent flux (photons/second) at 5 weeks after infusion of the AML cells. Significance between cohorts was determined by a 2-tailed, unpaired t test using GraphPad Prism V9. P values <.05 were considered significant. (D) After 5 weeks of treatment when vehicle mice required euthanasia, all mice were euthanized, and the spleens and bone marrow were harvested. The panel shows 2 representative spleens from vehicle and 1.5 mg/kg FHD-286–treated mice. (E) Representative bioluminescent images of mice from panel C. (F) Viable human AML cells from the spleens and bone marrow of vehicle and FHD-286–treated mice were reinfused into preirradiated (2.5 Gy) NSG mice (n = 6 per cohort). The box plots show the total bioluminescent flux (photons/second) 3 weeks after reinfusion of the AML cells. Significance between cohorts was determined by a 2-tailed, unpaired t test using GraphPad Prism V9. P values <.05 were considered significant. (G) Representative bioluminescent images of mice from panel F. (H) Kaplan-Meier survival curve of NSG mice infused with equal numbers of previously in vivo treated PD mtNPM1 + FLT3-ITD Luc/GFP cells. Significance between cohorts was determined by a Mantel-Cox log-rank test. P values <.05 were considered significant. ∗∗∗P < .005; ∗∗∗∗P < .001.
Superior efficacy of combined therapy with FHD-286 with decitabine, venetoclax, BETi, or MI in PDX models of AML with MLL1r or mtNPM1
We next determined the in vitro lethal activity of cotreatment with FHD-286 and decitabine, venetoclax, BETi, and MI against AML cells with MLL1r or mtNPM1. Combined treatment with FHD-286 and decitabine induced synergistic lethality in MV4-11, MOLM13, and OCI-AML3 cells, with delta synergy scores of >10 by the ZIP method (supplemental Figure 7A). Additionally, cotreatment with FHD-286 and venetoclax, OTX015, or SNDX-50469 induced synergistic loss of viability in the AML cell lines and PD AML cells with MLL1r or mtNPM1, with mean delta synergy scores >5 by the ZIP method (Figure 7A). Notably, cotreatment with FHD-286 and OTX015 or SNDX-50469 also induced synergistic loss of viability in MV4-11-MITR and OCI-AML3-MITR cells that lacked menin mutations (as above) (Figure 7A). Moreover, treatment with FHD-286 alone or in combination with OTX015 or SNDX-50469 did not induce loss of viability in normal CD34 progenitor cells (<15% of control), indicating relative in vitro sparing of normal hematopoietic progenitors (supplemental Figure 7B-C). Next, we evaluated the preclinical in vivo efficacy of FHD-286–based combinations in the PDX models of AML with MLL1r or mtNPM1. After tail vein infusion and engraftment of luciferase-transduced PD AML cells expressing MLL-AF9 and mtFLT3, cohorts of NSG mice were treated with vehicle control or previously determined safe doses of the drugs, that is, FHD-286 and/or venetoclax or decitabine or the BETi OTX015. In the MLL-AF9 and mtFLT3 harboring AML PDX cells, the comutations and their variant allelic frequencies detected by NextGen sequencing are listed in supplemental Table 1. Notably, Figure 7B-E demonstrates that, compared with treatment with vehicle control, monotherapy with FHD-286, decitabine, or OTX015, but not venetoclax, significantly reduced the AML burden as well as improved the survival of the NSG mice. Importantly, cotreatment with FHD-286 and decitabine or venetoclax or OTX015 was significantly more effective in reducing the AML burden and improving the survival of NSG mice than treatment with each drug alone (Figure 7B-E; supplemental Figure 7D). We also determined the in vivo efficacy of cotreatment with FHD-286 and BETi or MI in a PDX model of AML cells with mtNPM1 and FLT3-ITD. The comutations and their variant allelic frequencies detected in this AML PDX cells are also shown in supplemental Table 1. Here, combined therapy with FHD-286 and the safe doses of OTX015 or SNDX-5613 reduced significantly more AML burden and yielded significantly better survival than treatment with each drug alone or vehicle control (Figure 7F-I). These findings highlight the superior in vivo efficacy of FHD-286 monotherapy as well as the combination therapy with not only the established anti-AML agents such as decitabine or venetoclax but also MI or BETi against the PDX models of MLL1r or mtNPM1-expressing AML cells.
Treatment with FHD-286–based combinations exerted synergistic in vitro lethality in cultured and PD AML cells expressing MLL1r or mtNPM1 with or without mtFLT3 and reduced leukemia burden and significantly improved survival of NSG mice bearing MLL1r or mtNPM1-expressing AML xenografts. (A) MOLM13, MV4-11, MV4-11-MITR, OCI-AML3, OCI-AML3-MITR, and PD MLL1r or mtNPM1-expressing AML cells were treated with FHD-286 (dose range, 10-250 nM) and MI SNDX-50469 (dose range, 50-1000 nM), BETi OTX015 (dose range, 50-250 nM), or venetoclax (dose range, 10-100 nM) for 72 to 96 hours. At the end of treatment, the percentage of nonviable cells was determined by staining with TO-PRO-3 iodide and flow cytometry analysis. Delta synergy scores were determined by the ZIP method within the SynergyFinder web application. Synergy scores >1.0 indicate a synergistic interaction of the 2 agents in the combination. Panel shows the mean Delta Synergy Score for each FHD-286–based combination in the cell lines and PD AML cells. (B) Total photon counts (flux; determined by bioluminescent imaging) in NSG mice engrafted with luciferized MLL-AF9 + FLT3-TKD AML PDX cells (AML number 6 in the oncoplot) and treated for 3 weeks with FHD-286 and/or venetoclax, decitabine, or OTX015 at the indicated doses. (C) Kaplan-Meier survival plot of NSG mice engrafted with luciferized MLL-AF9 + FLT3-TKD AML PDX cells and treated with 1.5 mg/kg of FHD-286 (daily ×5 days, P.O.) and/or 30 mg/kg of venetoclax (daily ×5 days, P.O.) for 4 weeks. Significance was calculated by a Mantel-Cox log-rank test. (D) Kaplan-Meier survival plot of NSG mice engrafted with luciferized MLL-AF9 + FLT3-TKD AML PDX cells and treated with 1.5 mg/kg of FHD-286 (daily ×5 days, P.O.) and/or 1 mg/kg of DAC (days 1-5 only, IP) for 6 weeks. Significance was calculated by a Mantel-Cox log-rank test. (E) Kaplan-Meier survival plot of NSG mice engrafted with luciferized MLL-AF9 + FLT3-TKD AML PDX cells and treated with 1.5 mg/kg of FHD-286 (daily ×5 days, P.O.) and/or 30 mg/kg of OTX015 (daily ×5 days, P.O.) for 7 weeks. Significance was calculated by a Mantel-Cox log-rank test. (F) Total photon counts (flux; determined by bioluminescent imaging) in NSG mice engrafted with luciferized mtNPM1 + FLT3-ITD PDX cells and treated for 5 weeks with FHD-286 and/or SNDX-5613 or OTX015 at the indicated doses. (G) Representative bioluminescent images of mice from panel F. (H-I) Kaplan-Meier survival plot of NSG mice engrafted with luciferized mtNPM1 + FLT3-ITD PDX cells and treated with 1.5 mg/kg of FHD-286 (daily ×5 days, P.O.) and/or 30 mg/kg of OTX015 (daily ×5 days, P.O.) or SNDX-5613 (50 mg/kg, B.I.D. ×5 days, P.O) for 8 weeks. Significance between cohorts was determined by a Mantel-Cox log-rank test. ∗P < .05; ∗∗P < .01; ∗∗∗P < .005; ∗∗∗∗P < .001. B.I.D., twice a day; IP, intraperitoneal; ns, not significant; P.O., oral.
Treatment with FHD-286–based combinations exerted synergistic in vitro lethality in cultured and PD AML cells expressing MLL1r or mtNPM1 with or without mtFLT3 and reduced leukemia burden and significantly improved survival of NSG mice bearing MLL1r or mtNPM1-expressing AML xenografts. (A) MOLM13, MV4-11, MV4-11-MITR, OCI-AML3, OCI-AML3-MITR, and PD MLL1r or mtNPM1-expressing AML cells were treated with FHD-286 (dose range, 10-250 nM) and MI SNDX-50469 (dose range, 50-1000 nM), BETi OTX015 (dose range, 50-250 nM), or venetoclax (dose range, 10-100 nM) for 72 to 96 hours. At the end of treatment, the percentage of nonviable cells was determined by staining with TO-PRO-3 iodide and flow cytometry analysis. Delta synergy scores were determined by the ZIP method within the SynergyFinder web application. Synergy scores >1.0 indicate a synergistic interaction of the 2 agents in the combination. Panel shows the mean Delta Synergy Score for each FHD-286–based combination in the cell lines and PD AML cells. (B) Total photon counts (flux; determined by bioluminescent imaging) in NSG mice engrafted with luciferized MLL-AF9 + FLT3-TKD AML PDX cells (AML number 6 in the oncoplot) and treated for 3 weeks with FHD-286 and/or venetoclax, decitabine, or OTX015 at the indicated doses. (C) Kaplan-Meier survival plot of NSG mice engrafted with luciferized MLL-AF9 + FLT3-TKD AML PDX cells and treated with 1.5 mg/kg of FHD-286 (daily ×5 days, P.O.) and/or 30 mg/kg of venetoclax (daily ×5 days, P.O.) for 4 weeks. Significance was calculated by a Mantel-Cox log-rank test. (D) Kaplan-Meier survival plot of NSG mice engrafted with luciferized MLL-AF9 + FLT3-TKD AML PDX cells and treated with 1.5 mg/kg of FHD-286 (daily ×5 days, P.O.) and/or 1 mg/kg of DAC (days 1-5 only, IP) for 6 weeks. Significance was calculated by a Mantel-Cox log-rank test. (E) Kaplan-Meier survival plot of NSG mice engrafted with luciferized MLL-AF9 + FLT3-TKD AML PDX cells and treated with 1.5 mg/kg of FHD-286 (daily ×5 days, P.O.) and/or 30 mg/kg of OTX015 (daily ×5 days, P.O.) for 7 weeks. Significance was calculated by a Mantel-Cox log-rank test. (F) Total photon counts (flux; determined by bioluminescent imaging) in NSG mice engrafted with luciferized mtNPM1 + FLT3-ITD PDX cells and treated for 5 weeks with FHD-286 and/or SNDX-5613 or OTX015 at the indicated doses. (G) Representative bioluminescent images of mice from panel F. (H-I) Kaplan-Meier survival plot of NSG mice engrafted with luciferized mtNPM1 + FLT3-ITD PDX cells and treated with 1.5 mg/kg of FHD-286 (daily ×5 days, P.O.) and/or 30 mg/kg of OTX015 (daily ×5 days, P.O.) or SNDX-5613 (50 mg/kg, B.I.D. ×5 days, P.O) for 8 weeks. Significance between cohorts was determined by a Mantel-Cox log-rank test. ∗P < .05; ∗∗P < .01; ∗∗∗P < .005; ∗∗∗∗P < .001. B.I.D., twice a day; IP, intraperitoneal; ns, not significant; P.O., oral.
Discussion
The results presented in this manuscript provide compelling evidence regarding the dependency of AML cells with MLL rearrangements (MLL1r) or mutant NPM1 (mtNPM1) on BRG1/BRM for the differentiation arrest, growth, and survival, as well as on their sensitivity to FHD-286–mediated inhibition of BRG1/BRM in inducing differentiation and loss of viability. These findings have significant implications for understanding the molecular mechanisms underlying AML pathogenesis and leukemia initiation potential of AML stem-progenitor cells. They also highlight the potential FHD-286–based combination therapeutic strategies involving MI, BETi, and the standard anti-AML agents such as decitabine and venetoclax against AML with MLL1r or mtNPM1.
Using DepMap findings, we determined here that SMARCA4 (BRG1) is a dependency in the various AML cell lines, including those expressing MLL-FP and mtNPM1. This underscores the potential therapeutic significance of targeting SMARCA4 in the specific AML subtypes represented by the cell lines. This dependency on SMARCA4 for survival also suggests its central role in the maintenance of AML cells and a promising therapeutic target.2,4,6,7 Our findings highlight FHD-286, a clinical grade, dual BRG1 and BRM inhibitor, as a potential effective therapeutic agent for AML with MLL1r or mtNPM1. FHD-286 treatment induces the expression of the CD11b marker and morphological features of differentiation, while also significantly reducing AML cell viability, including AML cells with TP53 mutations. Importantly, FHD-286 appears to be selectively more toxic against the AML cells, sparing normal CD34+ progenitor cells. Previous reports have highlighted that targeting BRM is synthetic-lethal in BRG1 deficient cancers.8,33 This unique dependency on a subunit paralog or the downstream targets or pathways should be targeted by FHD-286, because it simultaneously inhibits the catalytic activity of BRG1 and BRM, which would also potentially inhibit all 3 BAF complexes in AML stem-progenitor cells.6,34 This may also explain our findings that, regardless of the BRG1 levels, FHD-286 exerted superior in vitro and in vivo efficacy against the AML stem-progenitor cells. Specific targeting of BRG1/BRM with a protein degrader is also likely to yield similar outcomes and needs to be evaluated in this setting.35
Findings of ChIP-Seq analyses revealed that FHD-286 treatment leads to a reduction in BRG1 and H3K27Ac occupancy across the genome, affecting the binding sites of key transcriptional regulators such as IRF8, PU.1, SPIB, and ETS1. These changes disrupted the CRC and affected gene expressions associated with AML cell growth, maintenance, and survival. Specifically, FHD-286 treatment had a profound impact on the transcriptome and proteome of AML cells, leading to widespread changes in gene expressions, affecting pathways including those related to MYC targets, inflammatory responses, and cell cycle regulation.2,7 These downstream effects may be directly related to reduced BRG1 binding to its chromatin targets and through indirect gene regulation beyond the effects on BRG1 binding to the chromatin.2,3 Our studies involving mass spectrometry and immunoblot analyses also highlighted specific protein expression alterations, including the downregulation of c-Myc, c-Myb, PLK1, PU.1, FLT3, and CDK4, which are crucial factors blocking differentiation and promoting growth and survival of AML cells with MLL1r or mtRUNX1. Results of the CyTOF studies are especially important in demonstrating that FHD-286 treatment attenuates a signature of protein expressions including those of BRG1, c-Myc, PU.1, CDK6, and RUNX1 in the phenotypically defined AML stem-progenitor cells expressing MLL1-FP or mtNPM1. Concomitantly, based on these data, FHD-286 treatment also reduced the AML stem-progenitor cell frequency. Additionally, in CyTOF studies, the notable downregulation of BRG1 by FHD-286 treatment could be due to FHD-286–mediated inhibition followed by destabilization of the BRG1 protein. Taken together, these findings provide valuable insights into the molecular mechanisms through which FHD-286 overcomes differentiation block, undermines AML-initiating potential, and loss of viability in AML stem-progenitor cells.
Our findings also address the issue of drug tolerance/resistance, a common challenge in AML treatment. Notably, FHD-286 remained effective in AML cells that had developed resistance to MIs, suggesting that it could be valuable in overcoming drug tolerance/resistance through nongenetic or adaptive mechanisms.10,31,36 By inhibiting BAF complex–mediated chromatin remodeling and thereby the enhancer activities of master regulators such as c-Myc and PU.1, treatment with FHD-286 may overcome the AML progenitor cell plasticity and their escape through dedifferentiation or through a phenotypic switch.31,37,38 This finding opens new possibilities for including FHD-286 in the targeted combination therapies for combating drug-tolerant/resistant AML stem-progenitor cells. As shown in the PDX model of AML with mtNPM1 and FLT3-ITD/TKD, FHD-286 targeted AML-initiating stem-progenitor cells, as well as significantly reduced AML burden and improved overall survival in these AML models. Importantly, FHD-286 also showed a favorable safety profile in the host mice, further supporting its potential clinical utility. Combination therapies involving FHD-286 along with the established AML drugs, including decitabine, venetoclax, BETi, or MI, exhibited superior efficacy in reducing the AML burden and enhancing the survival in AML PDX models. These results suggest the potential for including FHD-286 in combination with standard and novel targeted therapies to improve the outcomes in AML with MLL1r or mtNPM1.
In conclusion, the findings presented here provide a comprehensive understanding of the role of BRG1 (SMARCA4) in AML cells with MLL1r or NPM1. The dual BRG1/BRM ATPase inhibitor FHD-286 emerges as a promising therapeutic agent against the AML stem-progenitor cells of these AML subtypes, inducing differentiation, overcoming drug resistance, and relatively sparing the normal hematopoietic progenitor cells. The insights provided by this study into epigenetic alterations, transcriptomic changes, and protein expression alterations shed light on the molecular mechanisms underlying the therapeutic efficacy of FHD-286. Additionally, the in vivo efficacy of FHD-286–based combinations highlighted here further supports the clinical development of FHD-286 as a novel therapeutic approach in the treatment of AML with MLL1r or mtNPM1 in the MRD or relapsed AML setting.
Acknowledgments
The authors thank the Advanced Technology Genomics Core, Flow Cytometry and Cellular Imaging Core Facility that is supported by the MD Anderson Cancer Center (National Institutes of Health [NIH], National Cancer Institute [NCI] support grant 5P30 CA016672-40). NextGen sequencing studies performed using the NovaSeq6000 were supported by a grant from the NIH, Office of the Director (OD) (1S10OD024977-01). Single-cell multiomics analyses on patient-derived AML cells were supported by an Epigenetic Services Grant Program Award from Active Motif (W.F.). The BCM Mass Spectrometry Proteomics Core is supported by the Dan L. Duncan Comprehensive Cancer Center Award (NIH, NCI grant P30 CA125123), CPRIT Core Facility Awards (RP170005 and RP210227), Intellectual Developmental Disabilities Research Center Award (P50 HD103555), and NIH, OD High End Instrument Award (S10 OD026804, Orbitrap Exploris 480). K.N.B. was supported by a grant from the NIH, NCI (R01 CA255721). This research is supported in part by the MD Anderson Cancer Center Leukemia SPORE (NIH, NCI grant P50 CA100632).
Authorship
Contribution: K.N.B. designed the study, analyzed data, and wrote the manuscript; X.R. and X.S. performed bioinformatics analyses; W.F., C.P.M., C.E.B., K.D., J.A.D., H.H., J.W., and S.L. performed research and analyzed the data; A.J. and A.M. performed the mass spectrometry analyses and analyzed the data; J.P., M.C., M.H., B.C., T.M.K., N.D., K.S., K.T., D.H., P.K.R., R.S., L.B.F., and C.D.D. contributed critical reagents; and W.F. wrote the manuscript.
Conflict-of-interest disclosure: K.N.B. has received research funding from Iterion, Foghorn, and Nurix Pharmaceuticals; and serves as a consultant for Iterion Therapeutics. J.P., M.C., and M.H. are employed by Foghorn Therapeutics. R.S. is an employee of Active Motif. The remaining authors declare no competing financial interests.
Correspondence: Kapil N. Bhalla, Department of Leukemia, The University of Texas MD Anderson Cancer Center, 1400 Holcombe Blvd, Unit 428, Houston, TX 77030; email: kbhalla@mdanderson.org.
References
Author notes
ATAC-Seq, sc-ATAC-Seq, ChIP-Seq, bulk RNA-Seq, and sc-RNA-Seq data sets have been deposited in Gene Expression Omnibus as a super series (accession number GSE252938). The mass spectrometry proteomics data have been deposited to the ProteomeXchange Consortium via the PRIDE partner repository (data set identifiers PXD047965 and PXD047967).
Data available upon reasonable request from the corresponding author, Kapil N. Bhalla (kbhalla@mdanderson.org).
The online version of this article contains a data supplement.
The publication costs of this article were defrayed in part by page charge payment. Therefore, and solely to indicate this fact, this article is hereby marked “advertisement” in accordance with 18 USC section 1734.









This feature is available to Subscribers Only
Sign In or Create an Account Close Modal