Key Points
AML-exposed neutrophils in both mouse and patient samples display impaired maturation and acquire inflammatory characteristics.
Alterations in AML-exposed neutrophils is driven by a granulocyte-monocyte colony-stimulating factor/nuclear factor κB–dependent manner.
Visual Abstract
Acute myeloid leukemia (AML), an aggressive hematological malignancy, is driven by oncogenic mutations in stem and progenitor cells that give rise to AML blasts. Although these mutations are well characterized, their impact on healthy hematopoiesis, those blood cells exposed to AML but not mutated, has not been well characterized. Because the marrow is the major site for granulopoiesis, neutrophils are heavily influenced by AML pathobiology. Indeed, most patients with AML report neutropenia, rendering them susceptible to infections. However, because AML studies use peripheral blood mononuclear cells devoid of neutrophils, the characterization of neutrophil dysfunction remains poorly understood. To investigate AML-exposed neutrophils, a preclinical AML mouse model in which primary leukemic cells were transplanted into nonirradiated neutrophil reporter (Ly6G-tdTomato; Catchup) hosts was used. Neutrophils could not completely mature, suggesting impaired granulopoiesis. Single-cell transcriptomics of AML-exposed neutrophils revealed higher inflammation signatures and expression of CD14, an inflammatory marker. To address the factors contributing to this biology, an ex vivo cytokine screen was performed on marrow neutrophils, and it identified that nuclear factor κB signaling drove CD14 expression. AML-exposed neutrophils displayed widespread chromatin remodeling, and de novo motif discovery predicted increased binding sites for CCAAT enhancer–binding proteins and interferon regulatory factors. Moreover, AML-exposed neutrophils inhibited T-cell proliferation, highlighting their immune-suppressive capability. Finally, a similar biology of immature, inflammatory neutrophils was found in patients with AML, again indicating dysregulated granulopoiesis. Collectively, these data show that AML-associated inflammation alters neutrophil granulopoiesis, impairs neutrophil function, and drives immunosuppression, thereby contributing to patient susceptibility to infection.
Introduction
Neutrophils, the most abundant white blood cells (WBCs), are essential for immune defense against infection. They are produced in the bone marrow (BM) from myeloid progenitors, which mature and enter the bloodstream, where they perform critical functions such as phagocytosis, degranulation, and cytokine release to combat pathogens.1-3 During systemic infections, the demand for neutrophils increases significantly, a process known as emergency granulopoiesis.4 The transcription factor (TF) CCAAT-enhancer binding protein-β (C/EBPβ) plays a key role in regulating this process during infection.5-8 Emergency granulopoiesis is orchestrated by pathogen detection by marrow-resident macrophages, mesenchymal stromal cells, and epithelial cells via toll-like receptors, which leads to the production of growth factors, including granulocyte colony-stimulating factor (G-CSF) and granulocyte-monocyte CSF (GM-CSF).9-12 These factors activate myeloid progenitors to increase neutrophil production.4,10,11,13,14 Although emergency granulopoiesis is crucial for immune defense, its dysregulation is observed in severe conditions such as COVID-19, sepsis, and chronic diseases including cancer.15,16 Interestingly, tumors also secrete G-CSF and GM-CSF, promoting the release of immature neutrophils that infiltrate the tumor microenvironment, where they support immune evasion.17,18 High tumor-associated neutrophil levels are associated with poor prognosis in many cancers.19 These cytokines activate signaling pathways in myeloid progenitors, promoting their proliferation and neutrophil production through the TF C/EBPβ.20 Simultaneously, nuclear factor kappa-light-chain-enhancer of activated B cells (NF-κB) collaborates with C/EBPβ to mediate neutrophil inflammatory response by inducing the release of proinflammatory cytokines such as interleukin-1 (IL-1) and IL-6.5-7 Additionally, disrupting C/EBPβ in tumor models has been shown to restore antitumor immunity by enhancing the function of CD8+ T cells.21 Similarly, after pathogen clearance during infection, C/EBPβ levels decrease, and C/EBPα competes for DNA-binding sites, limiting progenitor proliferation and restoring normal granulopoiesis.20,22 Given the origin of neutrophils in the marrow, a key question arises as to how acute myeloid leukemia (AML) affects neutrophil differentiation and maturation, warranting further investigation.
In AML, many patients experience neutropenia that predisposes them to infection-related complications, including sepsis.23-26 Although an altered neutrophil-to-lymphocyte ratio is correlated with poor survival in some studies, this association remains debated.27,28 Dysfunctional neutrophils in patients with AML are often ineffective in mounting an immune response due to reduced levels of antimicrobial proteins such as elastase and myeloperoxidase.29,30 Despite these insights, the behavior of neutrophils in AML remains poorly understood, because most studies focus on peripheral blood mononuclear cells (PBMCs), which exclude neutrophils.
In this study, using an aggressive AML mouse model that does not require conditioning or irradiation, neutropenia and arrested neutrophil maturation were observed in the marrow. Using flow cytometry and transcriptomics, AML-exposed neutrophils exhibited an inflammatory phenotype, expressing CD14 and C/EBPβ. To determine the AML-associated factors affecting this biology, GM-CSF enhanced CD14 expression and activated C/EBPβ through NF-κB signaling. Moreover, AML-altered neutrophils suppressed CD8+ T-cell proliferation, contributing to an immunosuppressive environment. Many of these findings were similarly observed in human AML samples, suggesting that CD14 expression on neutrophils could serve as a potential prognostic marker across AML.
Materials and methods
Mice
C57BL/6, C57BL/6-CD45.1, and Ly6G-Cre/tdTOM mice were maintained under the Institutional Animal Care and Use Committee (IACUC)-approved protocol at The University of Alabama at Birmingham. Mice were aged between 8 and 16 weeks using both gendered mice.
Meis1-HoxA9 model
Meis1-HoxA9 were generated by sorting lineage-negative cKit+ marrow cells from a C57BL/6 mouse. These cells were transfected with retrovirus31 to overexpress Meis1 and HoxA9. After successful transformation, 5 × 105 cells were retro-orbitally injected into mice to generate the AML model.
Single-cell RNA sequencing (scRNA-seq) and data analysis
BM-derived viable Ly6G+ neutrophils were sorted fluorescence-activated cell sorter Aria (BD Biosciences) and loaded onto 10x Genomics platform. Libraries were prepared using the Chromium Next GEM Single Cell 3′ Gene Expression v3 and sequenced on Illumina NextSeq500, with a depth of 50 000 reads per cell. FastQ files were imported and analyzed on the Partek software.32 Briefly, cells expressing >500 genes and <10% mitochondrial reads were selected. Noise reduction filtering and normalization were performed. Top 10 principal component analyses were used for uniform manifold approximation and projections (UMAPs) and Louvain graph–based clustering. Gene specific analysis between different populations were performed, and genes significantly different (P < .05) from each other were selected for gene ontology analysis.
Assay for Transposase-Accessible Chromatin sequencing (ATAC-seq)
tdTOM+ neutrophil subpopulations (5 × 104) were sorted from AML mice and controls. Samples were prepared as described by our group.33 Briefly, FASTQ went through quality check and aligned to mm10 genome. Differential accessibility was performed to identify genome-wide differences between leukemic-exposed and healthy neutrophils. Gene ontology was performed using Metascape.34
T-cell suppression assays
Murine CD8+ T cells were isolated from the spleen and labeled with cell trace violet (Life Technologies) according to the manufacturer’s instructions. A total of 105 CD8+ cells were plated alongside equal number of sorted neutrophils in a 96-well flat-bottom plate coated with anti-CD3 (2 μg/mL), anti-CD28 (1 μg/mL), and 20 ng/mL IL-2. Cells were cultured for 72 hours; proliferation was measured by flow cytometry.
ER-HoxB8 cell cultures
ER-HoxB8 cells were generated from lineage-negative cKit+ marrow cells.35 For cytokine-stimulated differentiation assays, 2 × 105 ER-HoxB8 cells were plated in RPMI, and estradiol was removed while supplemented with 100 ng/mL of individual cytokines. The inhibitors IKK16 (S2882) and SF2523 (HY-101146) were used at concentrations of 300 nM and 20 μM, respectively. After 96 hours, flow cytometry was performed.
Ex vivo neutrophil cultures
Marrow-derived Ly6G+ neutrophils were sorted (2 × 105 per well) in Iscove modified Dulbecco medium supplemented with 20 ng/mL G-CSF and 20 ng/mL stem cell factor. Up to 20 ng/mL of GM-CSF or 300 nM of IKK16 were added per assay. Flow cytometry was performed after 24-hour incubation.
Results
Meis1-HoxA9 AML decreases neutrophil frequency and induces maturation arrest in vivo
The Ly6GCre-tdTOM mouse, named Catchup,36 establishes a model for the precise isolation of neutrophil populations based on their maturation states from marrow or blood. In this model, neutrophils constitute ∼27.4% ± 4.2% of total CD45+ cells in the marrow and 10.4% ± 6.3% of total blood, comparable to previous reports (supplemental Figure 1A-C, available on the Blood website).37,38 Consistent with the described subpopulations, neutrophils were divided into 3 stages using the maturation markers Ly6G and CD101.39,40 These subpopulations were defined as Ly6GloCD101– (C1), Ly6GhiCD101– (C2), and Ly6GhiCD101+ (C3). Marrow neutrophils distributed evenly between the 3 subpopulations (C1, 34.5% ± 6.6%; C2, 39.7% ± 9.6%; C3, 27.3% ± 7.5%; supplemental Figure 1A). Meanwhile, most blood neutrophils belonged to the mature cluster C3 (86.1% ± 9.4%), consistent with literature that mature neutrophils leave the marrow into circulation.3
To confirm neutrophil morphology, tdTOM+ marrow neutrophils were sorted from each subpopulation and stained for hematoxylin and eosin, revealing increased nuclear lobes as Ly6G and CD101 are expressed (supplemental Figure 1D). To further ensure reproducibility, the surface expression of hallmark neutrophil markers on these subpopulations were compared with previously defined neutrophil subpopulations40 (supplemental Table 1; supplemental Figure 1E). Using flow cytometry, the expression of these markers was correlated between subpopulations (supplemental Figure 1F).40 This similarity across neutrophil maturation provides strong validation for the use of this gating strategy.
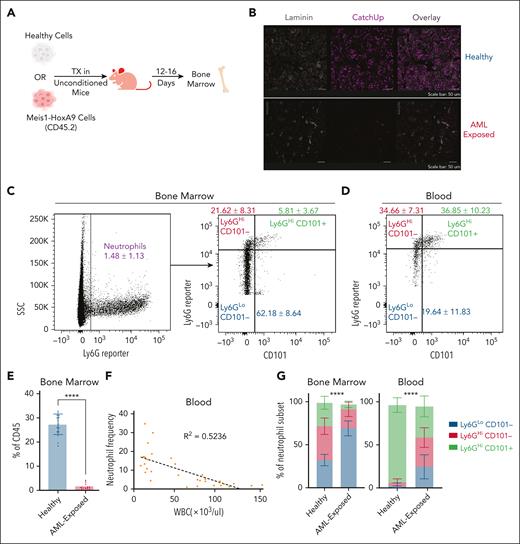
To better understand alterations in AML-exposed neutrophils, a chimeric model was established in which 5 × 105Meis1- and HoxA9-overexpressing C57BL/6 cKit+ transformed marrow cells or healthy equivalents were injected into nonconditioned Catchup hosts (Figure 1A). In this model, transformed AML cells promote observable leukemogenesis by day 13, as measured by increased WBC counts in the blood (93.6 × 103/μL ± 31.3 × 103/μL), compared to healthy chimeric mice (12.9 × 103/μL ± 4.8 × 103/μL; supplemental Figure 1G). To visualize the location of neutrophils in AML marrow, confocal microscopy on femur sections revealed a dramatic decrease in neutrophil numbers during AML (Figure 1B; supplemental Figure 1H). Flow cytometry confirmed neutrophil frequency in the marrow was significantly decreased (1.5% ± 1.1%) in chimeric AML compared to controls (27.4% ± 4.2%), and a negative correlation was observed between WBC counts and blood neutrophil frequency (R2 = 0.52), consistent with reports of neutropenia in patients with AML (Figure 1C,E-F).24 Significantly, neutrophil counts were decreased in AML (supplemental Figure 1I), compared to controls. Notably, C3 mature AML-exposed neutrophils decreased by 78.67% ± 2.05% in the marrow and 89.08% ± 3.55% in the blood (Figure 1C-D,G), indicating altered granulopoiesis. Interestingly, an increase in immature blood neutrophils was also observed (supplemental Figure 1J), which has been reported in many disease models, including sepsis41 and cancer.42 Similar chimeric PepboyJ (CD45.1) mice were used to track leukemic burden, revealing a strong correlation (R2 = 0.87) between leukemic burden and WBC count in the blood (supplemental Figure 1K). Intriguingly, the frequency of CD45.1 host-derived neutrophils in circulation was slightly higher (22.61% ± 9.96%) at early stages of disease with lower leukemic burden than in healthy cohorts (11.58% ± 3.87%; supplemental Figure 1L), reminiscent of an emergency granulopoiesis-like response.43,44 Collectively, AML caused a significant decrease in neutrophil numbers and frequency, accompanied by altered granulopoiesis, resulting in maturation arrest.
AML-exposed neutrophils undergo altered maturation. (A) Experimental design of the Meis1-HoxA9 AML mouse model. (B) Representative confocal imaging of femur cross-sections in control and AML mice displaying laminin and neutrophils (CatchUp). (C-D) Representative gating strategy for C1, C2, and C3 neutrophils in BM (C) and blood (D) in AML. (E) Quantification of neutrophil frequency as a percentage of total CD45 cells in the BM (n > 10). (F) Simple linear regression displaying negative correlation (R2 = –0.52; P ≤ .05) between WBC count and frequency of neutrophils as a percentage of total CD45 cells in the blood in our AML mouse model (n > 10). (G) Quantification of C1, C2, and C3 neutrophil subpopulations in healthy and AML mice in the BM and blood (n > 10). Data are shown as mean ± standard deviation. Significance is denoted as ∗∗∗∗P ≤ .0001, calculated using unpaired 2-tailed t test (E), simple linear regression test (F), and 2-way analysis of variance (ANOVA) (G). TX, transplant.
AML-exposed neutrophils undergo altered maturation. (A) Experimental design of the Meis1-HoxA9 AML mouse model. (B) Representative confocal imaging of femur cross-sections in control and AML mice displaying laminin and neutrophils (CatchUp). (C-D) Representative gating strategy for C1, C2, and C3 neutrophils in BM (C) and blood (D) in AML. (E) Quantification of neutrophil frequency as a percentage of total CD45 cells in the BM (n > 10). (F) Simple linear regression displaying negative correlation (R2 = –0.52; P ≤ .05) between WBC count and frequency of neutrophils as a percentage of total CD45 cells in the blood in our AML mouse model (n > 10). (G) Quantification of C1, C2, and C3 neutrophil subpopulations in healthy and AML mice in the BM and blood (n > 10). Data are shown as mean ± standard deviation. Significance is denoted as ∗∗∗∗P ≤ .0001, calculated using unpaired 2-tailed t test (E), simple linear regression test (F), and 2-way analysis of variance (ANOVA) (G). TX, transplant.
Neutrophil subpopulations in AML are phenotypically more immature than their healthy counterparts
Differences in surface protein expression patterns across neutrophil subsets remain poorly understood. Thus, using markers from supplemental Table 1, neutrophil subpopulations were characterized during AML. Significant decreases in many markers were observed in the marrow in AML-exposed neutrophils (Figure 2A; supplemental Figure 2A-B). Notably, in C3 with AML exposure, Ly6G expression and granularity (side scatter [SSC]) were decreased by 36.9% ± 2.3% and 16.5% ± 2.4%, respectively (Figure 2B-C). Reduced expression of Ly6G and SSC indicate defects in neutrophil maturation, as observed with other hematological malignancies.45-47
C1, C2, and C3 neutrophil clusters in AML are more immature than their healthy counterparts and negatively corelate with disease progression. (A) Heat map displaying normalized mean fluorescence intensity (MFI) of various neutrophil markers Ly6G, CD101, CXCR2, CD62L, and SSC in all 3 neutrophil clusters in the BM of AML and healthy mice (n > 9). (B) Ly6G and SSC MFI quantified in BM neutrophils (n > 9). (C) Representative fluorescence-activated cell sorter plot displaying BM neutrophils quantified by SSC, Ly6G, CXCR2, and CD101. (D) Heat map displaying normalized MFI of various neutrophil markers Ly6G, CD101, CXCR2, CD62L, and SSC in neutrophil cluster C3 in the blood of AML and healthy mice (n = 8). (E) CD101 and SSC MFI quantified in blood neutrophils (n = 8). (F) Simple linear regression displaying negative correlation between WBC count and frequency of CD101+ neutrophils in the blood in AML (n > 10). (G) Simple linear regression displaying negative correlation between WBC count and frequency of CD62L+ neutrophils in the blood in AML (n > 10). Data are shown as mean ± standard deviation. Significance is denoted as ∗∗∗∗P ≤ .0001, not significant (ns) P > .05, calculated using 1-way ANOVA (B) and unpaired 2-tailed t test (E); and P ≤ .05 for simple linear regression test (panels F-G).
C1, C2, and C3 neutrophil clusters in AML are more immature than their healthy counterparts and negatively corelate with disease progression. (A) Heat map displaying normalized mean fluorescence intensity (MFI) of various neutrophil markers Ly6G, CD101, CXCR2, CD62L, and SSC in all 3 neutrophil clusters in the BM of AML and healthy mice (n > 9). (B) Ly6G and SSC MFI quantified in BM neutrophils (n > 9). (C) Representative fluorescence-activated cell sorter plot displaying BM neutrophils quantified by SSC, Ly6G, CXCR2, and CD101. (D) Heat map displaying normalized MFI of various neutrophil markers Ly6G, CD101, CXCR2, CD62L, and SSC in neutrophil cluster C3 in the blood of AML and healthy mice (n = 8). (E) CD101 and SSC MFI quantified in blood neutrophils (n = 8). (F) Simple linear regression displaying negative correlation between WBC count and frequency of CD101+ neutrophils in the blood in AML (n > 10). (G) Simple linear regression displaying negative correlation between WBC count and frequency of CD62L+ neutrophils in the blood in AML (n > 10). Data are shown as mean ± standard deviation. Significance is denoted as ∗∗∗∗P ≤ .0001, not significant (ns) P > .05, calculated using 1-way ANOVA (B) and unpaired 2-tailed t test (E); and P ≤ .05 for simple linear regression test (panels F-G).
Blood analysis revealed decreased neutrophil markers during AML, particularly in C3 (Figure 2D; supplemental Figure 2C-D). Here, Ly6G expression and SSC decreased by 39.6% ± 1.9% and 18.6% ± 1.8%, respectively, compared to controls, indicating the presence of immature neutrophils in circulation (Figure 2E). Importantly, a negative correlation was found between CD101 (R2 = 0.69) and CD62L expression (R2 = 0.40) on neutrophils vs AML severity, denoted as WBC count in this model (Figure 2F-G).48 Surprisingly, the surface expression of CXCR2, a neutrophil maturation marker, did not change in AML-exposed neutrophils (supplemental Figure 2B,D). However, CD101 denotes mature neutrophils more accurately in solid tumors than CXCR2.39 The decreased expression of Ly6G, CD101, and SSC in AML-exposed neutrophils further indicates defects in neutrophil maturation. Thus, these markers have the potential to be predictive of disease severity based on WBC counts in this AML model, an observation that could significantly affect clinical AML at diagnosis.
AML-exposed neutrophils are transcriptionally immature with monocytic features
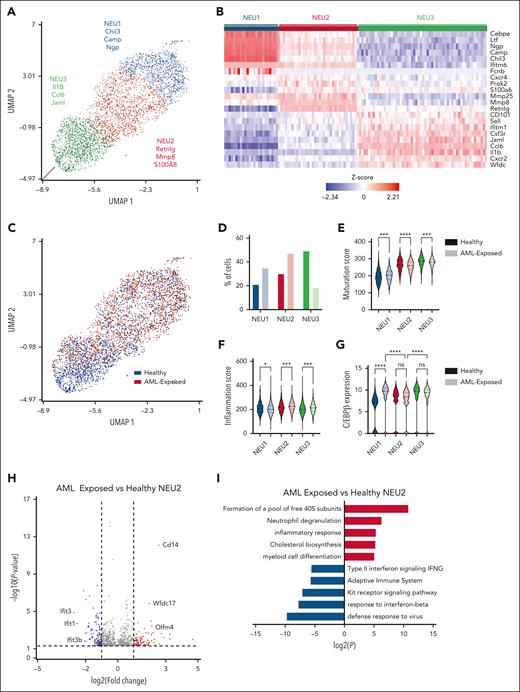
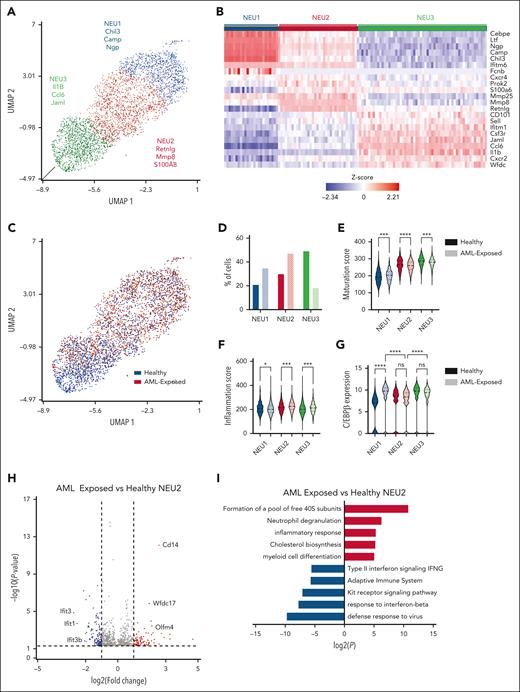
To evaluate transcriptomic alterations in AML-exposed neutrophils, tdTOM+ cells were sorted from the marrow of healthy and AML-chimeric mice, and scRNA-seq was performed using the 10x Genomics Chromium platform. All neutrophils were projected on a UMAP, and unbiased K-means clustering analysis revealed 3 distinct clusters (NEU1, NEU2, and NEU3; Figure 3A). Differential gene analysis showed significant changes in expression between each cluster (Figure 3B). NEU1, the most immature cluster, highly expressed secondary granule genes such as Chil3, Camp, and Ngp. NEU2 expressed hallmark genes Retnig, Mmp8, and S100A9. Meanwhile, the most mature cluster, NEU3, expressed genes related to leukocyte activation, such as Il1b, Ccl6, and Jaml. Gene Ontology (GO) analysis revealed NEU2 was enriched in transcripts involved in immune response, whereas the NEU3 cluster contained transcripts for metabolic processes (supplemental Figure 3A). Thus, based on our scRNA-seq data, BM Ly6G+ neutrophils can be divided into 3 transcriptionally distinct clusters based on maturation state.
scRNA-seq of AML-exposed neutrophils reveals altered granulopoiesis, decreased maturation score, and increased inflammation scores. (A) Bidimensional UMAP analysis of 4438 BM neutrophils from control mice separated into 3 clusters NEU1, NEU2, and NEU3. (B) Heat map of DEGs from each cluster. (C) Bidimensional UMAP analysis of healthy BM neutrophils (blue) and AML-exposed neutrophils (red). (D) Frequency of each NEU cluster as a percentage of total cells. (E) Maturation score of each NEU cluster. (F) Inflammation score of each NEU cluster. (G) Expression of C/EBPβ transcripts in each NEU cluster. (H) Volcano plot displaying DEG of NEU2 AML-exposed neutrophils (red; 205 genes) vs NEU2 healthy neutrophils (blue; 322 genes). (I) Gene ontology analysis of DEGs in panel H. All DEGs have fold change >1.5; P ≤ .05. Significance is denoted as ∗∗∗∗P ≤ .0001; ∗∗∗P ≤ .001; ∗P ≤ .05; ns P > .05 (using 1-way ANOVA in panels E-G).
scRNA-seq of AML-exposed neutrophils reveals altered granulopoiesis, decreased maturation score, and increased inflammation scores. (A) Bidimensional UMAP analysis of 4438 BM neutrophils from control mice separated into 3 clusters NEU1, NEU2, and NEU3. (B) Heat map of DEGs from each cluster. (C) Bidimensional UMAP analysis of healthy BM neutrophils (blue) and AML-exposed neutrophils (red). (D) Frequency of each NEU cluster as a percentage of total cells. (E) Maturation score of each NEU cluster. (F) Inflammation score of each NEU cluster. (G) Expression of C/EBPβ transcripts in each NEU cluster. (H) Volcano plot displaying DEG of NEU2 AML-exposed neutrophils (red; 205 genes) vs NEU2 healthy neutrophils (blue; 322 genes). (I) Gene ontology analysis of DEGs in panel H. All DEGs have fold change >1.5; P ≤ .05. Significance is denoted as ∗∗∗∗P ≤ .0001; ∗∗∗P ≤ .001; ∗P ≤ .05; ns P > .05 (using 1-way ANOVA in panels E-G).
The NEU3 cluster was significantly reduced in AML-exposed neutrophils (Figure 3C-D), consistent with a decrease in mature neutrophils (Figure 1G). Maturation scores were calculated using published data sets (supplemental Table 2), showing AML-exposed NEU2 and NEU3 clusters were less mature than their healthy counterparts (Figure 3E). Expression of C/EBPε, crucial for terminal neutrophil maturation,39 was decreased in AML NEU1 (supplemental Figure 3F). A comparable increase of primitive and a decrease in mature neutrophils were observed in the marrow during bacterial infection.40 As seen by flow cytometry, CD101 expression was decreased, whereas CXCR2 remained unchanged during AML (Figure 2A; supplemental Figure 3B-C). However, contrary to CD62L surface expression, Sell expression remained unchanged, indicating the possibility of CD62L shedding during neutrophil activation (supplemental Figure 3D).49 Using an inflammatory signature,50 AML-exposed neutrophils were significantly activated compared to their healthy counterparts (Figure 3F). Finally, C/EBPβ, the master transcriptional factor for emergency granulopoiesis, was upregulated in AML-exposed NEU1, further indicating an inflammatory microenvironment (Figure 3G).8 Collectively, these data indicate AML-exposed neutrophils are transcriptionally immature and persist in an inflammatory microenvironment, based on increased inflammation score, C/EBPβ expression, and CD62L shedding.
Because NEU2 was the largest AML-exposed cluster, it was further examined to show increased expression of CD14, Wfdc17, and Olfm4 and decreased interferon response genes Ifit1, Ifit3, and Ifit3b (Figure 3H). Supporting this, Stat1 signaling, which drives interferon response, was decreased with AML exposure in NEU1 and NEU3 (supplemental Figure 3G).51 CD14, the coreceptor of toll-like receptor 4, is primarily expressed by monocytes in the myeloid lineages.52-54 Interestingly, CD14 was aberrantly expressed in tumor-associated neutrophils and in splenic neutrophils in lymphoma mouse models.55 Degranulation, inflammatory response, and cholesterol biosynthesis were increased in NEU2 from the AML inflammatory microenvironment (Figure 3I). A similar analysis was conducted on the other NEU clusters, indicating an upregulation in metabolic pathways in NEU1 and positive regulation of cytokine production in NEU3 during AML (supplemental Figure 3H-I).
Here, transcriptomic analysis provided significant insights into the biology of AML-exposed neutrophils. Specifically, these neutrophils exhibit immature signatures and an activated state. Interestingly, C/EBPβ is also involved in monocyte differentiation and function56; the upregulation of C/EBPβ and inflammatory CD14 in AML-exposed neutrophils indicates disrupted granulopoiesis.
Chromatin remodeling in AML-exposed neutrophils preferentially opens C/EBPβ binding sites, mediating neutrophil dysfunction and T-cell suppression
Given the changes to transcriptional profiles from AML exposure, changes to chromatin structure and predicted TFs could explain this altered granulopoiesis; ATAC sequencing was performed to analyze tdTOM+-sorted marrow neutrophils (Figure 4A). Interestingly, principal component 1 (PC1) was driven by a maturation state, whereas PC2 was driven by disease exposure. Differentially accessible peak (DAP) analysis found distinct alterations in chromatin accessibility between healthy and AML-exposed neutrophils (Figure 4B; supplemental Figure 4A-B). These DAPs were organized into 2 clusters: closed peaks in AML neutrophils and open peaks after AML exposure. De novo motif discovery revealed that the interferon regulatory factor (IRF) family were the top TFs predicted in increased regions in all subpopulations (Figure 4C; supplemental Figure 4A-B). Interestingly, these TFs are crucial in monocyte differentiation and restrained during neutrophil differentiation.57-59 Finally, C/EBPβ was present in increased and decreased regions (Figure 4C-D; supplemental Figure 4A-B), suggesting perturbations in neutrophils during AML exposure.
ATAC-seq of AML-exposed neutrophils reveals increased DAPs for IRF8 and C/EBPβ affecting neutrophil function. (A) Principal component analysis of ATAC-seq data from sorted healthy (n = 3) and AML-exposed neutrophils (n = 4) for each neutrophil subpopulation. (B) Heat map was generated displaying DAPs in regions closed in AML (decreased) and regions open in AML (increased) for neutrophils from subpopulation NEU2 (Ly6GHiCD101–). (C) De novo motif discovery of DAPs open in AML. (D) De novo motif discovery of DAPs closed in AML. (E) Volcano plot displaying genes nearest to DAPs in AML-exposed (red) vs healthy Ly6GHiCD101 neutrophils (blue). All DAPs have fold change >1.5; P ≤ .05.
ATAC-seq of AML-exposed neutrophils reveals increased DAPs for IRF8 and C/EBPβ affecting neutrophil function. (A) Principal component analysis of ATAC-seq data from sorted healthy (n = 3) and AML-exposed neutrophils (n = 4) for each neutrophil subpopulation. (B) Heat map was generated displaying DAPs in regions closed in AML (decreased) and regions open in AML (increased) for neutrophils from subpopulation NEU2 (Ly6GHiCD101–). (C) De novo motif discovery of DAPs open in AML. (D) De novo motif discovery of DAPs closed in AML. (E) Volcano plot displaying genes nearest to DAPs in AML-exposed (red) vs healthy Ly6GHiCD101 neutrophils (blue). All DAPs have fold change >1.5; P ≤ .05.
Differential gene analysis of DAP-associated genes in NEU2 identified 10933 upregulated and 4442 downregulated genes in AML-exposed neutrophils (Figure 4E). Notably, Nfkb1 and Rel were upregulated, aligning with their synergistic role with C/EBPβ. Interestingly, Irf4 and Irf8 were increased, signifying impaired granulopoiesis.60 Surprisingly, genes involved in T-cell suppression such as S100a8/9, CD14, and CD274 were increased with AML exposure, hinting to their immunosuppressive functions.61,62
Because CD14+ neutrophils are associated with T-cell suppression in solid tumors,55 their immunosuppressive ability was examined by coculture. CD14 surface expression was >50% in splenic neutrophils (supplemental Figure 4C-E), a tissue rich in T cells. AML-exposed CD14+ neutrophils inhibited T-cell proliferation by 58.9%, significantly more than their healthy counterparts (supplemental Figure 4F-G). These findings suggest that AML-exposed neutrophils contribute to the immunosuppressive environment.63 Collectively, these data indicate significant changes to the chromatin landscape of AML-exposed neutrophils, whereas these AML-altered neutrophils suppressed T-cell proliferation.
GM-CSF–driven NF-κB signaling modulates altered granulopoiesis
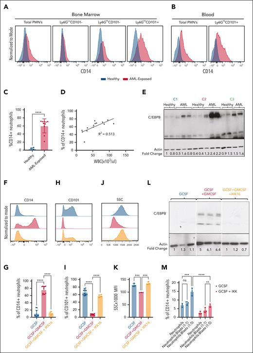
The increase in CD14 was notable, so protein expression was validated by flow cytometry. In the marrow, an increase in CD14 expression after AML exposure was observed in each subpopulation (C1-C3; Figure 5A; supplemental Figure 5A). Interestingly, 60.1% ± 11.5% of C3 neutrophils in the blood during AML were CD14+ compared to 3.2% ± 2.6% in controls (Figure 5B-C). Moreover, a positive correlation exists between CD14+ neutrophils and WBC counts (R2 = 0.51), indicating CD14 expression increases with leukemic burden (Figure 5D). C/EBPβ also increased in AML-exposed marrow neutrophil subsets, as shown by western blots (Figure 5E).
GM-CSF–driven NF-κB signaling drives the formation of AML-exposed neutrophils. (A) Representative histograms of CD14 surface expression in BM neutrophils from healthy and AML mice. (B) Representative histograms of CD14 surface expression in blood neutrophils from healthy and AML mice. (C) Quantification of frequency of CD14+ neutrophils from total neutrophils in healthy and AML mice (n > 3). (D) Simple linear regression displaying positive correlation (r = 0.72; P < .05) between WBC count and frequency of CD14+ neutrophils as a percentage of total neutrophils in the blood of our AML mouse model (n > 10). (E) Western blot measuring C/EBPβ expression in sorted healthy and AML-exposed neutrophils. (F) Representative histogram of CD14 in our ex vivo cultures. (G) Quantification of CD14 expression in our ex vivo cultures (n > 3). (H) Representative histogram of CD101 in our ex vivo cultures. (I) Quantification of CD101 expression in our ex vivo cultures (n > 3). (J) Representative histogram of SSC in our ex vivo cultures. (K) Quantification of SSC expression in our ex vivo cultures (n > 3). (L) Western blot measuring C/EBPβ expression in ex vivo cultures. (M) Quantification of CD14 expression after 24 hours in various neutrophil and AML blast coculture conditions (n = 3). Significance is denoted as ∗∗∗∗P ≤ .0001 (unpaired 2-tailed t test for panel C); ∗∗∗P ≤ .001 (1-way ANOVA for panels G-K); ∗∗∗P ≤ .001; ∗∗P ≤ .01; ns P > .05 (2-way ANOVA for panel M); P ≤ .05 (simple linear regression test for panel D).
GM-CSF–driven NF-κB signaling drives the formation of AML-exposed neutrophils. (A) Representative histograms of CD14 surface expression in BM neutrophils from healthy and AML mice. (B) Representative histograms of CD14 surface expression in blood neutrophils from healthy and AML mice. (C) Quantification of frequency of CD14+ neutrophils from total neutrophils in healthy and AML mice (n > 3). (D) Simple linear regression displaying positive correlation (r = 0.72; P < .05) between WBC count and frequency of CD14+ neutrophils as a percentage of total neutrophils in the blood of our AML mouse model (n > 10). (E) Western blot measuring C/EBPβ expression in sorted healthy and AML-exposed neutrophils. (F) Representative histogram of CD14 in our ex vivo cultures. (G) Quantification of CD14 expression in our ex vivo cultures (n > 3). (H) Representative histogram of CD101 in our ex vivo cultures. (I) Quantification of CD101 expression in our ex vivo cultures (n > 3). (J) Representative histogram of SSC in our ex vivo cultures. (K) Quantification of SSC expression in our ex vivo cultures (n > 3). (L) Western blot measuring C/EBPβ expression in ex vivo cultures. (M) Quantification of CD14 expression after 24 hours in various neutrophil and AML blast coculture conditions (n = 3). Significance is denoted as ∗∗∗∗P ≤ .0001 (unpaired 2-tailed t test for panel C); ∗∗∗P ≤ .001 (1-way ANOVA for panels G-K); ∗∗∗P ≤ .001; ∗∗P ≤ .01; ns P > .05 (2-way ANOVA for panel M); P ≤ .05 (simple linear regression test for panel D).
Using CD14 as a biomarker of AML exposure, ER-HoxB8 immortalized cells64 were used to determine which cytokines upregulated in patients with AML65 might promote CD14 expression. After removing β-estradiol, which allows for maturation, cells were treated with G-CSF to drive neutrophil differentiation and individual AML-associated cytokines (100 ng/mL; supplemental Figure 5B). Of the cytokines tested (supplemental Table 3), tumor necrosis factor α and GM-CSF induced CD14 expression (supplemental Figure 5C-D). Because these cytokines are known to activate NF-κB signaling cascades, inhibition of NF-κB was tested while monitoring CD14 expression. Indeed, IKK16, an NF-κB inhibitor, prevented CD14 expression when stimulated with GM-CSF (supplemental Figure 5E). Interestingly, using IKK16 during tumor necrosis factor α stimulation resulted in cell death (supplemental Figure 5F). GM-CSF also induces the PI3K pathway66; however, inhibiting this pathway using SF2523 did not impede CD14 expression (supplemental Figure 5G). These data conclude the NF-κB signaling pathway promotes CD14 expression in cultured neutrophils.
To validate these observations, healthy neutrophils were sorted from the marrow and treated with 20 ng/mL G-CSF, GM-CSF, and/or IKK16. Significantly, GM-CSF–treated neutrophils were CD14+ (75.2% ± 10.02% vs 8.7% ± 9.67% in G-CSF–treated neutrophils), which was again prevented with NF-κB inhibition (17.3% ± 14.6%; Figure 5F-G). Interestingly, CD101 levels decreased dramatically with GM-CSF treatment (7.1% ± 2% of total cells vs 66.0% ± 7.2% with G-CSF) and were reverted upon NF-κB inhibition (53.9% ± 6.8%; Figure 5H-I). SSC followed a similar trend (Figure 5J-K). C/EBPβ expression was driven by GM-CSF and diminished with IKK16 (Figure 5L). The increase in CD14 and C/EBPβ and decrease in CD101 and SSC levels in ex vivo cultures resemble AML-exposed neutrophils. Interestingly, when AML-exposed CD14+ neutrophils were treated with IKK16, the cells were unable to correct CD14 expression, indicating that NF-κB signaling does not have to be continually active (supplemental Figure 5H). To understand whether C/EBPβ mediates CD14 expression, C/EBPβ–/– marrow cells were transplanted into sublethally irradiated hosts, and C/EBPβ–/– neutrophils were isolated from these mice after 2 weeks. Surprisingly, C/EBPβ seems unnecessary for CD14 expression in GM-CSF–treated neutrophils (supplemental Figure 5I). Coculturing AML blasts with BM neutrophils increased CD14 expression depending on blast numbers, which was regulated by NF-κB (Figure 5M). Finally, we examined neutrophil function in these cultures. Interestingly, GM-CSF–treated neutrophils had enhanced phagocytotic abilities, as measured by engulfed zymosan beads, and increased neutrophil degranulation marker CD63 expression upon PMA (phorbol 12-myristate 13-acetate) stimulation (supplemental Figure 5J-K). Overall, these data indicated GM-CSF–induced NF-κB signaling induces an unconventional maturation of neutrophils, characterized by increased CD14 and C/EBPβ and decreased CD101 and SSC, similar to that observed in AML-exposed neutrophils.
NF-κB–driven genes are upregulated in AML-exposed neutrophils
To dissect altered neutrophil signaling in our ex vivo system, transcriptomic analysis was performed on G-CSF, G-CSF+GM-CSF, and G-CSF+GM-CSF+IKK16 conditions (G-CSF, GM-CSF, and GMD, respectively). These data were visualized using t-Distributed Stochastic Neighbor Embedding (t-SNE) and differentially expressed genes (DEGs) were compared between the GM-CSF and GMD conditions (Figure 6A-B; supplemental Figure 6A). From this analysis, 540 genes were specific to the GM-CSF condition and labeled NF-κB associated; additionally, 441 genes were specific to the GMD condition and were labeled as perturbed by NF-κB inhibition. Both gene lists were projected on a volcano plot, in which NFKB1, NFKB2, and IL1 were upregulated in the GM-CSF condition (Figure 6C). This was confirmed by gene ontology analysis, in which many NF-κB–dependent processes were upregulated (Figure 6D). G-CSF vs GM-CSF conditions were also compared for DEGs (supplemental Figure 6B). Using TRRUST (transcriptional regulatory relationships unraveled by sentence-based text mining) and GO analyses,34 the major TFs driving DEGs in the GM-CSF condition were Nfkb1, RelA, and Jun (supplemental Figure 6C-D). Thus, GM-CSF uniquely signals through NF-κB to alter neutrophil’s gene signature.
NF-κB–driven genes are upregulated in AML-exposed neutrophils. (A) Bidimensional t-SNE analysis of 30 215 neutrophils from ex vivo cultures separated into the 3 conditions: G-CSF, GM-CSF, and GMD. (B) Venn diagram representing DEGs in the GMD vs GM-CSF conditions. (C) Volcano plot of DEGs upregulated in GMD conditions (441 genes; blue) or GM-CSF conditions (540 genes; red). (D) Gene ontology analysis of DEGs in panel C. (E) Score of NF-κB–dependent genes in healthy (blue) and AML-exposed neutrophils (red). (F) Inflammation score of healthy neutrophils, AML-exposed neutrophils, and neutrophils from ex vivo cultures. (G) Degranulation score of healthy neutrophils, AML-exposed neutrophils, and neutrophils from ex vivo cultures. (H) Monocyte gene score of healthy neutrophils, AML-exposed neutrophils, and neutrophils from ex vivo cultures. (I) Venn diagram representing DEGs in AML-exposed neutrophils and GM-CSF conditions. (J) Venn diagram representing DEGs in AML-exposed neutrophils and G-CSF conditions. All DEGs have fold change >1.5; P ≤ .05. Significance is denoted as ∗∗∗∗P ≤ .0001 (1-way ANOVA analysis in panels E-H). Cntrl, control.
NF-κB–driven genes are upregulated in AML-exposed neutrophils. (A) Bidimensional t-SNE analysis of 30 215 neutrophils from ex vivo cultures separated into the 3 conditions: G-CSF, GM-CSF, and GMD. (B) Venn diagram representing DEGs in the GMD vs GM-CSF conditions. (C) Volcano plot of DEGs upregulated in GMD conditions (441 genes; blue) or GM-CSF conditions (540 genes; red). (D) Gene ontology analysis of DEGs in panel C. (E) Score of NF-κB–dependent genes in healthy (blue) and AML-exposed neutrophils (red). (F) Inflammation score of healthy neutrophils, AML-exposed neutrophils, and neutrophils from ex vivo cultures. (G) Degranulation score of healthy neutrophils, AML-exposed neutrophils, and neutrophils from ex vivo cultures. (H) Monocyte gene score of healthy neutrophils, AML-exposed neutrophils, and neutrophils from ex vivo cultures. (I) Venn diagram representing DEGs in AML-exposed neutrophils and GM-CSF conditions. (J) Venn diagram representing DEGs in AML-exposed neutrophils and G-CSF conditions. All DEGs have fold change >1.5; P ≤ .05. Significance is denoted as ∗∗∗∗P ≤ .0001 (1-way ANOVA analysis in panels E-H). Cntrl, control.
Parallel transcriptomic profiling was performed on freshly isolated AML-exposed and healthy neutrophils (supplemental Figure 6E). Using the NF-κB–dependent gene list, AML-exposed neutrophils presented with higher expression than healthy neutrophils, suggesting increased NF-κB signaling during AML (Figure 6E). Inflammation and degranulation scores were higher in AML-exposed neutrophils than in controls (Figure 6F-G). A similar increase was observed in the GM-CSF condition but decreased with IKK16, providing more evidence for similarities between GM-CSF/NF-κB–activated and AML-exposed neutrophils. Importantly, using a monocyte-associated signature gene list,67 both AML-exposed and GM-CSF neutrophils had higher expression, again indicating disrupted granulopoiesis (Figure 6H).
Finally, DEGs between AML-exposed neutrophils and the GM-CSF conditions uncovered 53 overlapping genes (25.42%; Figure 6I; supplemental Table 4). A similar analysis compared the G-CSF and AML conditions but found only a 6.45% overlap (Figure 6J). Interestingly, Egr1, a gene that suppresses neutrophil differentiation, was increased in the GM-CSF and AML conditions (supplemental Figure 6F)68. Slc7a1, a prognostic marker in cancer, was also upregulated in both conditions (supplemental Figure 6G).69 Moreover, the DEGs from the GM-CSF conditions had higher average expression in AML-exposed neutrophils than in healthy neutrophils (supplemental Figure 6H). Therefore, there is transcriptional similarity between GM-CSF–mediated NF-κB signaling and AML-exposed neutrophils, indicating a shared perturbation in neutrophils during leukemia.
Neutrophils in patients with newly diagnosed AML are immature and express CD14
Our knowledge of neutrophils in AML in a clinical setting is limited because of the use of Ficoll-isolated PBMCs. Therefore, fresh marrow and blood samples from newly diagnosed patients with AML (n > 10) were used to evaluate neutrophils (CD45+CD15+CD66b+; supplemental Figure 7A; supplemental Table 5).45 The frequency of neutrophils from the marrow (31.3% ± 27.7%) and blood (20.9% ± 21.62%) of patients with leukemia was decreased compared to healthy volunteers (marrow, 81.0% ± 2.3%; blood, 62.4% ± 9.8%), consistent with clinically observed neutropenia (supplemental Figure 7B).24,25 Using a human neutrophil-specific flow panel, blood cells were projected onto a UMAP from 7 healthy volunteers (n = 32 944) and 9 newly diagnosed patients with AML (n = 35 270; supplemental Tables 6 and 7; Figure 7A). Using the expression of CD15 and CD66B, only neutrophils were used to generate a separate UMAP (n = 8500; Figure 7B-C). CD14 surface expression was localized to AML-exposed neutrophils, in contrast to CD101, which was primarily expressed on healthy cells, mirroring the murine data (Figure 7D-E,G-H). CD10, a marker distinguishing mature human neutrophils, was also primarily expressed in healthy neutrophils (Figure 7F,I).70 Quantifying these differences, CD14 levels (616.1% ± 184.4%) increased, whereas CD101 (39.5% ± 8.0%) and CD10 (59.0% ± 6.5%) decreased significantly on neutrophils from patients with AML compared to healthy donors (Figure 7J-L). Additional markers, including CD15, CD66B, and HLA-DR, remained unchanged (supplemental Figure 7C-H). Because CD16 can classify human neutrophil maturation stages71 and CD16– and CD16lo neutrophils are expanded during systemic inflammation,72 there were increased CD16– and CD16lo neutrophils in the blood during AML (supplemental Figure 7I). Additionally, a modest decrease in CD101 and CD10 expression was observed in AML marrow neutrophils compared to healthy counterparts (supplemental Figure 7J-K).
Neutrophils from patients with AML display maturation impairment and express CD14. (A) Bidimensional UMAP analysis of 68 214 CD45+ cells from healthy and AML-diagnosed fresh patient blood samples (n = 17). (B) Expression of CD15+ CD66B+ neutrophils (blue, healthy; red, AML). (C) Five hundred neutrophils from each human sample were projected onto a new bidimensional UMAP. (D) Surface expression of CD14 on neutrophils (blue, healthy; red, AML). (E) Surface expression of CD101 on neutrophils (blue, healthy; red, AML). (F) Surface expression of CD10 on neutrophils (blue, healthy; red, AML). (G,J) Representative histogram and quantification of expression of CD14 in healthy and patient neutrophils (n > 10). (H,K) Representative histogram and quantification of expression of CD101 in healthy and patient neutrophils (n > 10). (I,L) Representative histogram and quantification of CD10 expression in healthy and patient neutrophils (n > 10). Significance is denoted as ∗∗∗∗P ≤ .0001; ∗∗P ≤ .01.
Neutrophils from patients with AML display maturation impairment and express CD14. (A) Bidimensional UMAP analysis of 68 214 CD45+ cells from healthy and AML-diagnosed fresh patient blood samples (n = 17). (B) Expression of CD15+ CD66B+ neutrophils (blue, healthy; red, AML). (C) Five hundred neutrophils from each human sample were projected onto a new bidimensional UMAP. (D) Surface expression of CD14 on neutrophils (blue, healthy; red, AML). (E) Surface expression of CD101 on neutrophils (blue, healthy; red, AML). (F) Surface expression of CD10 on neutrophils (blue, healthy; red, AML). (G,J) Representative histogram and quantification of expression of CD14 in healthy and patient neutrophils (n > 10). (H,K) Representative histogram and quantification of expression of CD101 in healthy and patient neutrophils (n > 10). (I,L) Representative histogram and quantification of CD10 expression in healthy and patient neutrophils (n > 10). Significance is denoted as ∗∗∗∗P ≤ .0001; ∗∗P ≤ .01.
Finally, to test whether NF-κB drives CD14 expression in human neutrophils, blood from healthy volunteers was cultured with human G-CSF (20 ng/mL), GM-CSF (20 ng/mL), and/or IKK16 (300 nM) for 24 hours. Although basal levels of CD14 were variable, adding GM-CSF consistently increased CD14 expression on neutrophils that was again inhibited by IKK16 (supplemental Figure 7L). Along with neutropenia, AML-exposed human neutrophils are immature and express the inflammatory marker CD14, indicating defects in granulopoiesis.
Discussion
This study used a neutrophil reporter "Catchup" mouse and the Meis1-HoxA9 AML model to investigate an unexplored neutrophil phenomenon. During AML, neutrophils undergo altered granulopoiesis, leading to perturbed maturation. AML-exposed neutrophils were more immature and expressed CD14, a marker typically associated with inflammation, driven by NF-κB signaling. Additionally, the TF C/EBPβ, involved in emergency granulopoiesis, was aberrantly upregulated in these neutrophils. A similar phenotype of neutrophils from newly diagnosed patients with AML was observed, indicating disruption of normal granulopoiesis within the leukemic environment.
One challenge in studying neutrophils in AML is that conventional methods often rely on Ficoll-isolated PBMCs, which may not capture neutrophil complexities in this disease. Our analysis showed an increased frequency of immature neutrophils (lacking markers such as CD10, CD16, and CD101) in samples from patients with AML. In the chimeric AML mouse model, mature neutrophils in the marrow and blood were reduced as the disease progressed. A similar decrease in the circulation of mature neutrophils correlates with poor survival in sepsis and acute respiratory distress syndrome.41,73 Moreover, C/EBPε, a key factor for neutrophil maturation, was transcriptionally downregulated, indicating a maturation block.74,75
Surface markers to identify neutrophil subpopulations are challenging, especially during inflammatory conditions.39 To better understand molecular changes in neutrophils during AML, transcriptomic and chromatin landscapes were mapped to similarly reveal decreased maturation in AML-exposed neutrophils. Surprisingly, many IRF binding sites were open in AML-exposed neutrophils. IRF8 is a crucial TF involved in monocyte lineage commitment by blocking granulopoiesis.57,60 Finally, C/EBPβ protein levels were increased, and many of its binding sites were differentially accessible in AML, supporting its role in driving AML-exposed neutrophil biology.
CD14 was upregulated in AML-exposed neutrophils, suggesting a shift toward an inflammatory phenotype. Recent studies show neutrophil progenitors can acquire inflammatory characteristics driven by G-CSF and GM-CSF.52,55,76,77 Our phenotype was observed in more mature neutrophil progenitors, in which GM-CSF upregulated both C/EBPβ and CD14 through NF-κB signaling, promoting inflammatory-like neutrophil formation. GM-CSF and C/EBPβ regulate monocyte differentiation and proliferation but are redundant in steady-state granulopoiesis.8,56,78 Finally, GM-CSF–treated neutrophils transcriptionally resembled AML-exposed neutrophils.
In conclusion, this study uncovers a novel AML-associated granulopoiesis pathway in which neutrophils fail to fully mature and adopt inflammatory-like features. These immature neutrophils exhibit immunosuppressive properties. This dysregulated process, driven by NF-κB, also presents a potential therapeutic target in neutrophils, as it is also observed clinically. Future work in modulating NF-κB signaling in AML could restore neutrophil maturation and improve clinical outcomes associated with infection.
Acknowledgments
The authors thank The University of Alabama at Birmingham (UAB) Flow Cytometry and Single Cell Core Facility, especially Vidya Sagar Hanumanthu and Shanrun Liu, for their assistance; Ravi Bhatia and Gracie M. Jack for the acquisition of clinical acute myeloid leukemia blood and bone marrow samples; and the patients from UAB Hospital involved in this study.
This study was funded by the National Heart, Lung, and Blood Institute, National Institutes of Health (NIH) (grants R01HL150078 and 1PO1HL131477 [R.S.W.]); the Mark Foundation Endeavor Award (R.S.W.); the UAB T32 Training Program in Immunologic Diseases and Basic Immunology, National Institute of Allergy and Infectious Diseases, NIH (grant T32AI007051 [P.G.]); the UAB T32 Training Program, National Institute of Arthritis and Musculoskeletal and Skin Diseases, NIH (grant T32AR069516 [A.M.F.]); a Grant-in-Aid for Scientific Research (KAKENHI; grant JP21H02956) and the Takeda Science Foundation (H.H.); KAKENHI (grant JP24K11550 [A.Y.]); and The Chemo-Sero-Therapeutic Research Institute (A.Y.).
Authorship
Contribution: P.G. and R.S.W. conceptualized the study and contributed to methodology and resources; P.G., S.A., B.M.C., and R.S.W. performed formal analysis; P.G., S.A., A.M.F., V.K., A.C., F.L., A.N.C., D.W.P., C.C.E., S.K., B.L.C., E.C., V.C., D.W., C.R.L., C.C., A.Y., I.C., and R.S.W. performed investigation; R.L., R.B., P.K.D., H.H., I.C., P.B.F., and R.S.W. acquired funding; R.S.W. contributed to project administration and supervision; and P.G., R.L., R.B., P.K.D., P.B.F., and R.S.W. contributed to writing.
Conflict-of-interest disclosure: The authors declare no competing financial interests.
Correspondence: Robert S. Welner, Department of Medicine, The University of Alabama at Birmingham, 1824 6th Ave S, WTI 420C, Birmingham, AL 35233; email: rwelner@uab.edu.
References
Author notes
All other data needed to support the paper's conclusions are present in the manuscript or the supplemental Materials.
The online version of this article contains a data supplement.
There is a Blood Commentary on this article in this issue.
The publication costs of this article were defrayed in part by page charge payment. Therefore, and solely to indicate this fact, this article is hereby marked “advertisement” in accordance with 18 USC section 1734.








This feature is available to Subscribers Only
Sign In or Create an Account Close Modal