Key Points
A CRISPR/CRISPR-associated protein 9–targeted mouse model of hemophilia A develops spontaneous bleeds in the joints and arthropathy.
The IL-33 receptor ST2 is a therapeutic target for HA.
Visual Abstract
Hemophilia A is an X-linked bleeding disorder caused by a blood clotting protein factor VIII deficiency. Patients with hemophilia develop recurrent bleeding episodes. When bleeding occurs in the joints, hemophilic arthropathy (HA) may develop, resulting in hemarthroses and joint deformation. A novel congenic mouse model of severe hemophilia A was generated using CRISPR/CRISPR-associated protein 9 targeting of exon 1 of the F8 gene (F8em1−/−) to explore changes in the bleeding and inflammation during HA. F8em1−/− mice have a high penetrance of spontaneous bleeding, with joint bleeds progressing to arthropathy. F8em1−/− mice were subjected to needle-induced damage to the knee to assess synchronized joint bleeding, and the development of HA and synovial inflammation was assessed. The synovium of injured joints of F8em1−/− mice had differential and temporal expression of inflammatory genes after injury. Pathway analysis identified upregulation of the interleukin-1 (IL-1) family cytokines, IL-1β and IL-33; and respective receptors IL-1 receptor accessory protein and T1/ST2 (ST2) in the synovium of mice after needle-induced HA. Soluble ST2 and IL-33 levels were elevated in the plasma of F8em1−/− mice in acute stages after needle injury to the joints. Dual ST2-deficient F8em1−/− mice were generated, with ST2-deficient hemophilic mice developing significantly reduced joint damage after needle injury relative to F8em1−/− mice. Using a therapeutic intervention, blocking ST2 after joint injury significantly ameliorated joint damage during HA in hemophilic mice. These studies in a new mouse model of HA identify a crucial role of ST2 in HA pathogenesis and highlight its potential as a novel therapeutic target.
Introduction
Hemophilia A is an X-linked bleeding disorder caused by deficiency or dysfunction of coagulation protein factor VIII (FVIII). Approximately 25 in 100 000 male births are affected by hemophilia A. Patients with severe hemophilia A (PWH) have plasma FVIII of <1 IU/dL and typically develop spontaneous bleeding into joints and muscles. In untreated PWH, recurrent joint bleeding usually commences during early childhood and may ultimately lead to hemophilic arthropathy (HA). Radiological and histological changes that follow joint bleeding in hemophilia have been well described. Characteristic pathological changes include synovial hyperplasia, neoangiogenesis, osteochondral destruction, and significant infiltration and proliferation of proinflammatory cells. Although the precise molecular mechanisms underlying HA are not fully understood, blood in the joint has been shown to trigger a significant proinflammatory response that plays a crucial role in HA pathogenesis.1,2 Previous studies have reported significantly increased levels of several proinflammatory cytokines in synovial tissue from PWH, including tumor necrosis factor α, interleukin-1β (IL-1β), and IL-6.3 In addition, direct roles for these cytokines have been implicated in HA pathogenesis.1
Treatment with regular FVIII prophylaxis significantly attenuates HA development in children with severe hemophilia A. Nevertheless, even with increasing use of FVIII factor concentrate or emicizumab prophylaxis, an estimated 20% of PWH continue to develop objective joint damage.4 Evidence suggests that PWH demonstrate significant interindividual variability in their susceptibility to developing HA after joint bleeds.5 For example, the number of clinically evident hemarthroses correlated poorly with joint outcomes determined by magnetic resonance imaging (MRI) in the Joint Outcome study. Moreover, some children with severe hemophilia A had normal MRI scores at 6 years of age despite having experienced >10 clinically evident joint hemorrhages.4,6 Conversely, other children with no evidence of clinically overt joint bleeds demonstrated significant MRI joint damage.7 Critically, even a single joint bleed may be sufficient to trigger ongoing inflammation and progressive joint damage in some susceptible PWH.8 Cumulatively, these findings suggest that other factors beyond joint bleeding contribute to arthropathy development.5 Based upon the complex inflammatory and immunogenic mechanisms involved, it seems likely that at least part of the inherent variability in HA susceptibility is attributable to interindividual variations in immune responses. Elucidating the inflammatory pathways involved in HA pathogenesis is of scientific interest and direct clinical significance. Additional adjunctive targeted treatments beyond simple hemostasis correction may be needed in some “high-risk” PWH to minimize their risk of developing progressive immune-mediated arthropathy.
Previous studies have used several FVIII-deficient mouse models engineered with different gene targeting strategies generated on various mouse strain backgrounds. Joint needle injury in these FVIII-deficient mice induced articular bleeding and synovitis and provided insights into the pathogenic role played by inflammation in HA etiology.9,10 However, significant differences have been described in innate and adaptive immune responses in studies performed using different inbred murine strains, including FVIII-deficient mice.11 Consequently, we hypothesized that generating congenic FVIII-deficient mice might provide novel insights into the role of inflammation in modulating HA pathogenesis. Using CRISPR/CRISPR-associated protein 9 (Cas9) technology, we targeted exon 1 of the F8 gene to generate a novel FVIII-deficient (F8em1−/−) mouse congenic on the C57BL/6J strain background.
In contrast to other FVIII-deficient mice,12,13 our F8em1−/− mice exhibit a high penetrance of spontaneous bleeding complications, associated with a significant rate of spontaneous joint bleeding with the development of HA and mice deaths. Using these F8em1−/− mice, we have identified a novel and clinically relevant role for signaling through the IL-33–ST2 inflammation pathway in the pathogenesis of HA. Importantly, F8 gene–targeted mice with hemophilia and with the additional deletion of the ST2 receptor (F8em1−/−/Il1rl1−/− mice) were significantly protected against experimental HA development. Furthermore, treatment with a specific ST2 receptor blocker significantly attenuated HA progression. Cumulatively, our data suggest that the ST2 signaling pathway may constitute a new therapeutic target for adjunctive therapies to reduce the risk of progressive arthropathy after joint bleeds in PWH.
Materials and methods
Animals
C57BL/6J (wild-type [WT]) mice were purchased from The Jackson Laboratory (Bar Harbor, ME). FVIII-deficient mice targeting exon 16 of F8 on a mixed C57/129S background (B6;129S-F8tm1Kaz/J, F8tm1Kaz−/− mice)12 were originally from The Jackson Laboratory (JAX Strain: 004424). Mice were backcrossed to C57BL/6J for >12 generations. Congenicity to C57BL/6J was validated using a panel of 136 to 145 strain-specific single-nucleotide polymorphisms (Genome Scanning Services, The Jackson Laboratory). IL-33 receptor/T1/ST2 (ST2)–deficient mice (Il1rl1−/−) were on a C57BL6/J background.14 Male WT and hemizygous male FVII-deficient mice were used for all experiments. All animals were housed in a specific pathogen–free facility in individually ventilated and filtered cages under positive pressure with access to food and water ad libitum. All animal experiments complied with the Irish Health Products Regulatory Authority regulations (license AE19136/P108) and ARRIVE (animal research: reporting of in vivo experiments) guidelines and were approved by Trinity College Dublin’s animal research ethics committee. Phenotyping of FVIII-deficient mice included litter size, wean-to-born ratio, sex ratio, and mortality. Mice were monitored daily, and disease was scored monthly.
Experimental HA
Experimental HA was induced by a subpatellar injury as previously described.9 The knee joint capsule of mice was punctured with a 30-gauge needle below the patella. Mice were treated with buprenorphine 1 hour before the needle injury and every 12 hours for the first 3 days. Mice were monitored and scored daily, and joint size diameter was assessed using a caliper (Digimatic Caliper, Mitutoyo, Kawasaki, Kanagawa, Japan).
Statistics
Data are displayed as mean ± standard error of the mean. Statistical analyses used were unpaired Student t test, analysis of variance, and the Tukey multiple comparison test; and survival was analyzed using Kaplan-Meier curves and Mantel-Cox log-rank regression test as indicated in the figure legends. Statistical analyses were performed using Graph Pad Prism version 10.1.1 (GraphPad Software). Differences were expressed as P values, whereby P value <.05 was considered statistically significant.
See supplemental Material and Methods, available on the Blood website, for additional details regarding materials and methods.
Results
Use of CRISPR/Cas9 exon1 targeting to develop a novel congenic FVIII-deficient mouse
To generate a new murine model of severe hemophilia A, a 273–base pair region downstream of the ATG start site in exon 1 of the mouse F8 gene was targeted using CRISPR/Cas9 in congenic C57BL/6J mice (supplemental Figure 1A). Sequencing confirmed the presence of an immediate stop codon at amino acids 25 to 26 of the canonical mouse FVIII protein sequence. Hemizygous male mice were generated and genotyped using polymerase chain reaction and enzyme digest (supplemental Figure 1B). The F8 exon 1 endonuclease-mediated mutated mouse strain was named F8em1−/−. In keeping with the previously developed F8tm1Kaz−/− mice,12 plasma FVIII chromogenic activity (FVIII:C) was undetectable in our new congenic F8em1−/− mouse strain (Figure 1A). Furthermore, activated partial thromboplastin time and tail-clip bleeding times were both significantly (P < .0001) prolonged in F8em1−/− mice relative to WT mice (supplemental Figure 2A-B).
FVIII activity and spontaneous bleeds phenotype of F8em1−/− mice. (A) FVIII activity of age-matched male WT, F8tm1Kaz−/−, and F8em1−/− mice, measured using the FVIII:C activity assay. Data display individual animals and group mean ± standard error of the mean (SEM); n = 4 to 16 mice per group. Statistical analysis was conducted using analysis of variance (ANOVA) and the Tukey multiple comparison test; ∗∗∗∗P ≤ .0001. (B) Hct in age-matched male WT, F8tm1Kaz−/− mice and F8em1−/− mice without or with overt bleeds. Data display individual animals and group mean ± SEM (n = 19-32 mice per group). Statistical analysis was conducted using ANOVA and the Tukey multiple comparison test; ∗∗∗P ≤ .001. (C) Kaplan-Meier survival curve for male mice from birth to 200 days to display the survival (percent) of 150 F8em1−/− and 150 F8tm1Kaz−/− mice. Log-rank (Mantel-Cox) test was used for survival analysis; ∗∗P ≤ .01. ns, nonsignificant.
FVIII activity and spontaneous bleeds phenotype of F8em1−/− mice. (A) FVIII activity of age-matched male WT, F8tm1Kaz−/−, and F8em1−/− mice, measured using the FVIII:C activity assay. Data display individual animals and group mean ± standard error of the mean (SEM); n = 4 to 16 mice per group. Statistical analysis was conducted using analysis of variance (ANOVA) and the Tukey multiple comparison test; ∗∗∗∗P ≤ .0001. (B) Hct in age-matched male WT, F8tm1Kaz−/− mice and F8em1−/− mice without or with overt bleeds. Data display individual animals and group mean ± SEM (n = 19-32 mice per group). Statistical analysis was conducted using ANOVA and the Tukey multiple comparison test; ∗∗∗P ≤ .001. (C) Kaplan-Meier survival curve for male mice from birth to 200 days to display the survival (percent) of 150 F8em1−/− and 150 F8tm1Kaz−/− mice. Log-rank (Mantel-Cox) test was used for survival analysis; ∗∗P ≤ .01. ns, nonsignificant.
As per national regulations on generating new genetically modified mice, the F8em1−/− mice were monitored for fitness and any adverse phenotype. F8em1−/− mice bred normally, with progeny male-to-female ratios comparable with that of C57BL/6J mice bred in the same facility. However, signs of morbidity (including acute weight loss, hunching, and death) were seen in male but not female F8em1−/− mice. Autopsies performed in these male F8em1−/− mice confirmed the presence of spontaneous bleeding observed in various tissues, with ∼50% of deceased F8em1−/− mice developing overt bleeds in the hind legs. The ∼15% penetrance of the spontaneous bleeding complications in F8em1−/− mice was approximately fivefold greater compared with ∼3% that was observed in F8tm1Kaz−/− mice, congenic to C57BL/6J mice and backcrossed >12 generations, bred in the same facility (Figure 1C). Interestingly, both F8tm1Kaz−/− mice and F8em1−/− mice had similar undetectable plasma FVIII:C (Figure 1A), and activated partial thromboplastin time, von Willebrand factor antigen, FIX levels, and tail-clip bleeding times (supplemental Figure 2). Furthermore, F8em1−/− mice with no detectable bleeds had hematocrit (Hct) levels comparable with those of WT and F8tm1Kaz−/− mice (Figure 1B). However, the predisposition of F8em1−/− mice to spontaneous bleeds was reflected in significantly (P < .001) lower levels of Hct in F8em1−/− mice with overt bleeds compared with other groups of mice (Figure 1B). The development of spontaneous bleeds led to a significant (P < .01) reduction in the survival of male F8em1−/− mice relative to F8tm1Kaz−/− mice (Figure 1C). Collectively, these data demonstrate that this new strain of F8em1−/− mice has a significantly increased propensity to develop spontaneous bleeding, with increased morbidity and mortality, compared with the widely used F8tm1Kaz−/− mouse model of hemophilia A.
F8em1−/− mice develop spontaneous joint bleeding and HA
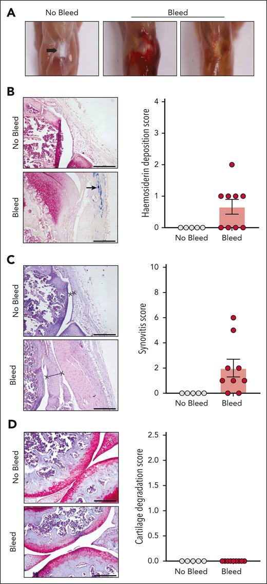
In contrast to human PWH, spontaneous bleeding in the joints is not common in the F8 targeted mouse models.15,16 Importantly, however, we observed significant joint bleeding, with 50% of bleeds involving the weight-bearing hind leg knee joints in the F8em1−/− mice. Representative images of spontaneous bleeds, recent and longer term, in the hind leg knee joint of F8em1−/− male mice, compared with an unaffected hind leg of an F8em1−/− male mouse with no bleed, are illustrated in Figure 2A. Prussian blue–stained sections of knees from F8em1−/− male mice with hind leg bleeds identified blue staining in the joint reflecting hemosiderin deposition that is not present in knee joints of F8em1−/− mice without bleeds (Figure 2B). Hematoxylin and eosin–stained sections of knee joints from F8em1−/− male mice with bleeds also revealed synovial thickening and the infiltration of cells (Figure 2C). Finally, safranin O proteoglycan staining revealed limited cartilage loss at the joint interface of F8em1−/− mice with or without overt bleeds (Figure 2D), which may reflect that, because mice are killed when any signs of morbidity become evident, there is insufficient time to progress from a bleed in the hindleg to joint cartilage damage and progressive bone erosion. Together, these findings highlight that these novel congenic F8em1−/− male mice have a phenotype that, to our knowledge, for the first time, includes spontaneous joint bleeding and the development of HA. Thus, these mice represent a new murine model for studying the relationship between joint bleeding, inflammation, and HA.
F8em1−/− mice spontaneously develop HA. (A) Visual representation of hind legs from F8em1−/− mouse without bleed (no bleed) and with spontaneous acute (middle) and chronic bleed (right). Arrow shows knee patella. (B-D) Histological analysis of mouse hind knee joints of F8em1−/− mice without or with joint bleeds. Knee joints were stained with Prussian blue staining (B), showing hemosiderin deposition (indicated by arrow) and scoring. (C) Hematoxylin and eosin (H&E) staining for synovial hyperplasia and inflammation (synovium indicated by x----x) and synovitis scores; (D) Safranin O staining for cartilage (red) and degradation scoring. The scale bars represent 500 μm (Prussian blue and H&E) and 200 μm (safranin O). Data are from 5 to 9 mice per group.
F8em1−/− mice spontaneously develop HA. (A) Visual representation of hind legs from F8em1−/− mouse without bleed (no bleed) and with spontaneous acute (middle) and chronic bleed (right). Arrow shows knee patella. (B-D) Histological analysis of mouse hind knee joints of F8em1−/− mice without or with joint bleeds. Knee joints were stained with Prussian blue staining (B), showing hemosiderin deposition (indicated by arrow) and scoring. (C) Hematoxylin and eosin (H&E) staining for synovial hyperplasia and inflammation (synovium indicated by x----x) and synovitis scores; (D) Safranin O staining for cartilage (red) and degradation scoring. The scale bars represent 500 μm (Prussian blue and H&E) and 200 μm (safranin O). Data are from 5 to 9 mice per group.
Experimental HA in new congenic F8em1−/− mice
To gain further insights into inflammatory processes underlying joint bleeding and the development of arthropathy, HA was experimentally induced in male F8em1−/− mice and age-matched male WT mice using synchronized needle puncture to the hind leg knee joints (Figure 3A). Mice were checked daily for an increase in joint size, and hind knees were taken on days 2, 7, 14, and 28 after injury and fixed for histology, and the joint synovium was recovered and compared with that from uninjured F8em1−/− mice (Figure 3A). The joint swelling (percentage increase in joint diameter) of the needle-injured knee joint of F8em1−/− mice, peaked at days 2 to 6 and then declining to near baseline joint measurements at day 28, whereas there was limited and transient joint swelling in WT mice in the first 4 days (Figure 3B). The increase in joint size in F8em1−/− mice was associated with severe bleeds in the knee joint 2 days after injury (Figure 3C); these joint bleeds were reflected in a significant (P < .001) reduction in Hct (mean ± standard error of the mean: untreated F8em1−/− mice, 41.24 ± 0.95 and needle-injured F8em1−/− mice, 26 ± 2.4; n = 13-16) on day 2 after injury but not on days 7, 14, and 28. Bleeding led to mice becoming moribund, with ∼30% of F8em1−/− mice being humanely euthanized in the first 6 days after injury (Figure 3B). Needle injury of F8em1−/− mice caused histopathological features in the knee joint 28 days later, with characteristics of arthropathy, with hemosiderin deposition (Figure 3D), synovial thickening, and the infiltration of inflammatory cells (Figure 3E), as well as cartilage loss (Figure 3F). Together, these data demonstrate that after synchronized traumatic joint bleeds induced by needle injury, the F8em1−/− mice develop marked joint bleeds and pathology recapitulating aspects of HA.
Experimental HA in F8em1−/− mice after a needle knee injury. (A) Protocol for HA. Intra-articular bleeding was induced in male F8em1−/− mice and WT control mice via subpatella needle injury of the right knee joint (see the supplemental Methods for details). (B) Relative increase in right knee joint diameter (percentage) after needle injury in the F8em1−/− compared with WT control mice (n = 9-14 mice per group). Red crosses indicate deaths of F8em1−/− mice. Data are represented as mean with SEM from 3 separate experiments. (C) Representative images of bleeding in the knee joint of F8em1−/− mouse before (day 0), and 2, 7, 14, and 28 days after needle injury. Histology of F8em1−/− mouse knee joints and scoring on day 0 and 28 days after needle injury, and stained with Prussian blue for hemosiderin (arrow) and deposition scores (D); H&E for synovial hyperplasia and inflammation (indicated x----x) and synovitis scores (E); and safranin O for cartilage (red) and degradation scores (F). Data are presented as mean ± SEM from 4 to 9 mice per group. The scale bars represent 500 μm (Prussian blue and H&E) and 200 μm (safranin O). qPCR, quantitative polymerase chain reaction.
Experimental HA in F8em1−/− mice after a needle knee injury. (A) Protocol for HA. Intra-articular bleeding was induced in male F8em1−/− mice and WT control mice via subpatella needle injury of the right knee joint (see the supplemental Methods for details). (B) Relative increase in right knee joint diameter (percentage) after needle injury in the F8em1−/− compared with WT control mice (n = 9-14 mice per group). Red crosses indicate deaths of F8em1−/− mice. Data are represented as mean with SEM from 3 separate experiments. (C) Representative images of bleeding in the knee joint of F8em1−/− mouse before (day 0), and 2, 7, 14, and 28 days after needle injury. Histology of F8em1−/− mouse knee joints and scoring on day 0 and 28 days after needle injury, and stained with Prussian blue for hemosiderin (arrow) and deposition scores (D); H&E for synovial hyperplasia and inflammation (indicated x----x) and synovitis scores (E); and safranin O for cartilage (red) and degradation scores (F). Data are presented as mean ± SEM from 4 to 9 mice per group. The scale bars represent 500 μm (Prussian blue and H&E) and 200 μm (safranin O). qPCR, quantitative polymerase chain reaction.
Expression of inflammatory genes in the F8em1−/− mouse synovium during HA
Because synovial inflammation is implicated in the pathogenesis of HA in PWH and mouse models of HA,17-20 we analyzed immune gene expression in the synovium after needle injury in F8em1−/− mice. Multiplex NanoString analysis was undertaken on the synovium to identify differentially expressed gene (DEG) profiles. Untreated F8em1−/− mice (day 0) had selected genes (cluster 1) upregulated relative to expression in the synovium of untreated WT mice, whereas after joint injury, 4 distinct clusters of genes were upregulated on days 2, 7, 14, and 28 in the synovium of F8em1−/− mice (Figure 4A). Principal component analysis (PCA) showed the temporal dynamic changes in inflammatory genes during needle-induced HA in F8em1−/− and WT mice (Figure 4B). The limited joint swelling in WT mice on days 2 to 4 after needle injury (Figure 3B) was associated with transient alterations in inflammatory genes in the synovium, reverting to normal after days 7 to 14 (Figure 4B). There was dynamic DEGs in the synovium of F8em1−/− mice, with marked upregulation from day 2 after injury (Figure 4A-B). Gene ontology analysis of the critical biological pathways identified genes involved in immune processes and cytokine signaling to account for the marked variance explained in the first PCA, dominant in the first 2 days after injury in the F8em1−/− mice (Figure 4B-C). The second PCA dominated by genes associated with cell (leucocytes, mononuclear, and lymphocytes) proliferation and cytokine signaling expanded on days 2 to 28 after injury (Figure 4D). These data highlight the dynamic and temporal changes in inflammatory genes in the synovium of F8em1−/− mice after experimental HA.
Inflammatory gene expression in the synovium of knee joints of F8em1−/− mice after needle injury-induced HA. (A) Heat map of NanoString nCounter Solver of immunology gene expression in synovium from F8em1−/− mice on days 2, 7, and 14, and day 28 after needle injury compared with uninjured F8em1−/− synovial tissue. Gene clusters 1 through 5 were identified. (B) PCA of gene expression in the synovium of uninjured (day 0) and 2, 7, 14, and 28 days after needle injury of F8em1−/− and WT mice after needle injury. GO analysis of classifications of compartmentalized DEGs attributed to PCA1 (C) and PCA2 (D). The synovium from knee joints of the hind legs of 3 to 7 uninjured or needle-damaged F8em1−/− and WT mice was recovered at each time point and pooled for RNA isolation. adj, adjusted; GO, gene ontology.
Inflammatory gene expression in the synovium of knee joints of F8em1−/− mice after needle injury-induced HA. (A) Heat map of NanoString nCounter Solver of immunology gene expression in synovium from F8em1−/− mice on days 2, 7, and 14, and day 28 after needle injury compared with uninjured F8em1−/− synovial tissue. Gene clusters 1 through 5 were identified. (B) PCA of gene expression in the synovium of uninjured (day 0) and 2, 7, 14, and 28 days after needle injury of F8em1−/− and WT mice after needle injury. GO analysis of classifications of compartmentalized DEGs attributed to PCA1 (C) and PCA2 (D). The synovium from knee joints of the hind legs of 3 to 7 uninjured or needle-damaged F8em1−/− and WT mice was recovered at each time point and pooled for RNA isolation. adj, adjusted; GO, gene ontology.
A novel role for IL-33–ST2 pathway in HA pathogenesis
To address further the cytokine signaling pathways in the synovium of F8em1−/− mice after injury, KEGG (Kyoto Encyclopedia of Genes and Genomes Pathway) pathway analysis was used highlighting several cytokine-cytokine receptor gene interactomes (supplemental Figure 3). Cytokine receptor node alterations included the IL-1 family with elevated expression of IL-1β, IL-18, and IL-33, together with the IL-1 receptors IL-1 receptor accessory protein (IL-1RAP), IL-1 receptor-like 1 (IL-1RL1), and IL-33 receptor (ST2; Figure 5A). Whereas IL-1β binds to IL-1RAP and IL-1R1, IL-33 binds to IL-1RAP and ST2. Previously, roles for IL-1β in modulating the development of progressive HA after joint bleeding have been proposed.17,18 Furthermore, elevated IL-1β levels have been reported in synovial membranes collected from PWH after synovectomy or joint replacement surgery.3 To validate the NanoString profiling (Figure 5A), altered IL-1 family member (Il1b, Il1rl1, and Il33) genes, as well as known proinflammatory (Il6 and Tnf) genes implicated in HA,19,21-23 were analyzed by quantitative reverse transcription polymerase chain reaction (Figure 5B-C). Consistent with the DEG analysis, needle injury to the knee induced increased expression of Il1b and Il1rl1 but not Il33 (Figure 5B), as well as proinflammatory Il6 and Tnf genes (Figure 5C) in the synovium of F8em1−/− mice, with marked elevated expression in the synovium days 2 and 7 after injury (Figure 5B-C). These results indicate that after needle injury to knee joints of F8em1−/− mice, there is an acute proinflammatory gene response during the first week, with specific alterations in proinflammatory genes and ST2, the IL-33 receptor.
Elevated expression of IL-1 genes in the synovium of knee joints of F8em1−/− mice after needle injury. (A) KEGG pathway analysis of IL-1–like cytokine receptor gene expression in the F8em1−/− mice synovium after a knee injury. Quantitative reverse transcription polymerase chain reaction of knee synovium expression of F8em1−/− mice during the time after needle injury for IL-1 family members Il1b, Il1rl1, and Il33 (B); and the proinflammatory cytokines Il6 and Tnf (C). Data are presented as mean ± SEM from using synovium pooled from 3 to 4 F8em1−/− or WT mice per time point and from duplicate experiments. RQ, relative quantification.
Elevated expression of IL-1 genes in the synovium of knee joints of F8em1−/− mice after needle injury. (A) KEGG pathway analysis of IL-1–like cytokine receptor gene expression in the F8em1−/− mice synovium after a knee injury. Quantitative reverse transcription polymerase chain reaction of knee synovium expression of F8em1−/− mice during the time after needle injury for IL-1 family members Il1b, Il1rl1, and Il33 (B); and the proinflammatory cytokines Il6 and Tnf (C). Data are presented as mean ± SEM from using synovium pooled from 3 to 4 F8em1−/− or WT mice per time point and from duplicate experiments. RQ, relative quantification.
Functional role for synovial ST2 in HA pathogenesis
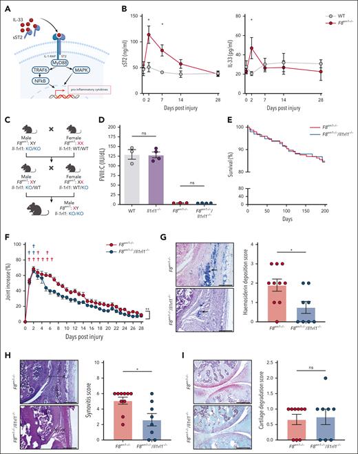
Based upon the gene expression data from our F8em1−/− mice, we postulated a novel role for the IL-33–ST2 signaling pathway in the pathogenesis of HA joint inflammation. IL-33 is a member of the IL-1 cytokine superfamily, constitutively expressed in the nuclei of different cells (including endothelial cells, fibroblasts, smooth muscle cells, and osteoblasts) in many tissues. After cellular damage, IL-33 is released and functions as an alarmin to activate local proinflammatory immune responses. To do so, IL-33 interacts with its receptor ST2, which has 2 main isoforms: a soluble secreted truncated form (sST2) and a membrane-bound form (ST2). sST2 acts as a decoy receptor, scavenging and neutralizing IL-33, whereas membrane-bound ST2 signals via the MyD88/nuclear factor κB pathway, implicated in mouse HA,24 to trigger inflammatory responses (Figure 6A). To address the hypothesis of a role for IL-33–ST2 in HA, we investigated plasma IL-33 and sST2 levels in F8em1−/− and WT mice after needle injury. In uninjured animals, plasma levels of IL-33 and sST2 were comparable in F8em1−/− and WT mice, with no changes in WT mice after injury (Figures 6B, day 0). In the plasma, IL-33 was significantly elevated on day 2 after injury, and sST2 levels were significantly increased in F8em1−/− mice on day 2 and day 7 and then returned to the level of uninjured animals (Figure 6B).
Roles for ST2 in the pathogenesis of HA in F8em1−/− mice. (A) Graphical illustration of IL-33 binding to IL-33 receptor (ST2 and IL-1RAP) and resulting cell activation pathway. (B) Enzyme-linked immunosorbent assay quantification of soluble ST2 (sST2) and IL-33 in plasma of F8em1−/− mice after needle injury. Data presented as mean ± SEM (n = 5-9 mice per group) and the Student t test was used for statistical analysis between groups at each time point. (C) Graphical illustration showing the generation of double F8em1−/−/Il1rl1−/− mice. (D) FVIII:C FVIII activity in plasma of WT, Il1rl1−/−, F8em1−/−, and F8em1−/−/Il1rl1−/− mice (n = 3-4). (E) Kaplan-Meier curves of comparable survival of male F8em1−/− and F8em1−/−/Il1rl1−/− mice from birth to 200 days (n = 100 mice per group). (F) Increase in knee joint diameter (percentage) of F8em1−/− and F8em1−/−/Il1rl1−/− mice after needle injury. Red crosses indicate deaths of F8em1−/− mice, and blue crosses indicate deaths of F8em1−/−/Il1rl1−/− mice. Data are from triplicate experiments presented as mean ± SEM (24-27 mice per group). (G) Representative Prussian blue staining and hemosiderin (indicated by arrow) and deposition scores. (H) H&E-stained joint sections showing the synovium (indicated by x----x) and synovitis scores. (I) Safranin O staining of the cartilage in joints and degradation scores. Histology data are mean ± SEM (8-10 mice per group). The area under the curve (AUC) of joint swelling was calculated for individual mice, and the Student t test was used for statistical analysis between group AUC or tissue histology scores. ∗P ≤ .05; ∗∗P ≤ .01. KO, knockout; ns, nonsignificant.
Roles for ST2 in the pathogenesis of HA in F8em1−/− mice. (A) Graphical illustration of IL-33 binding to IL-33 receptor (ST2 and IL-1RAP) and resulting cell activation pathway. (B) Enzyme-linked immunosorbent assay quantification of soluble ST2 (sST2) and IL-33 in plasma of F8em1−/− mice after needle injury. Data presented as mean ± SEM (n = 5-9 mice per group) and the Student t test was used for statistical analysis between groups at each time point. (C) Graphical illustration showing the generation of double F8em1−/−/Il1rl1−/− mice. (D) FVIII:C FVIII activity in plasma of WT, Il1rl1−/−, F8em1−/−, and F8em1−/−/Il1rl1−/− mice (n = 3-4). (E) Kaplan-Meier curves of comparable survival of male F8em1−/− and F8em1−/−/Il1rl1−/− mice from birth to 200 days (n = 100 mice per group). (F) Increase in knee joint diameter (percentage) of F8em1−/− and F8em1−/−/Il1rl1−/− mice after needle injury. Red crosses indicate deaths of F8em1−/− mice, and blue crosses indicate deaths of F8em1−/−/Il1rl1−/− mice. Data are from triplicate experiments presented as mean ± SEM (24-27 mice per group). (G) Representative Prussian blue staining and hemosiderin (indicated by arrow) and deposition scores. (H) H&E-stained joint sections showing the synovium (indicated by x----x) and synovitis scores. (I) Safranin O staining of the cartilage in joints and degradation scores. Histology data are mean ± SEM (8-10 mice per group). The area under the curve (AUC) of joint swelling was calculated for individual mice, and the Student t test was used for statistical analysis between group AUC or tissue histology scores. ∗P ≤ .05; ∗∗P ≤ .01. KO, knockout; ns, nonsignificant.
These data indicate that ST2 was associated with the development of HA in F8em1−/− mice. To further investigate whether ST2 has functional roles in the pathogenesis of HA, we used a gene targeting approach with gene-modified mice deficient in both ST2 and sST2 (Il1rl1−/−). We created a dual-knockout mouse whereby F8em1−/− mice were crossed with Il1rl1−/− mice (Figure 6C). The dual F8em1−/−/Il1rl1−/− mouse strain was FVIII deficient with the same penetrance of spontaneous and joint bleeds and overall survival as F8em1−/− mice (Figures 6D-E). Plasma FIX, von Willebrand factor antigen, and tail-clip bleeding were comparable between F8em1−/−/Il1rl1−/− and F8em1−/− mice (supplemental Figure 4). Using these new gene-targeted dual FVIII- and ST2-deficient hemophilic mice, we investigated whether the absence of ST2 influenced experimental HA after needle-induced joint injury. There were no significant differences in joint swelling on days 2 after needle injury between the injured F8em1−/−/Il1rl1−/− and F8em1−/− mice (Figure 6F), with comparable blood loss, based on Hct (data not shown). These data corroborate that the additional ST2 deficiency does not alter the underlying bleeding phenotype in F8em1−/− mice (Figure 6D-E; supplemental Figure 4). Importantly, however, we observed that the subsequent response to initial bleed after day 2 was significantly different in F8em1−/−/Il1rl1−/− mice, with deaths of ST2-deficient mice (3/24) markedly reduced (P = .080) relative to F8em1−/− (8/25) mice (Figure 6F). Furthermore, the magnitude of the increase in joint size of the injured knee over 28 days was significantly (P < .01) reduced in F8em1−/−/Il1rl1−/− animals relative to F8em1−/− mice (Figure 6F). Quantification of the damage to joints 28 days after needle injury confirmed significantly (P < .05) reduced hemosiderin deposition and synovitis, but not cartilage damage, in F8em1−/−/Il1rl1−/− animals relative to F8em1−/− mice (Figure 6G-I). Collectively, these in vivo studies in dual ST2- and FVIII-deficient mice support the hypothesis that signaling through the ST2 receptor plays a role in the pathogenesis of HA.
Effects of targeted ST2 as a therapeutic for HA progression
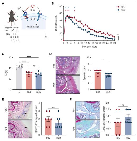
To confirm the role of ST2 in HA, we examined whether therapeutic targeting of ST2 affected the genesis of HA. We used the ST2 inhibitor Heligmosomoides polygyrus binds alarmin receptor and inhibits homologue 2 (HpB),25 which binds to ST2 and blocks IL-33 activation of cells (Figure 7A). F8em1−/− mice were treated with the HpB ST2 inhibitor on days 0, 1, 2, and 3 after needle joint injury, corresponding to peak elevated plasma levels of IL-33 on day 2 (Figure 6B), and the development of joint swelling was monitored daily over 28 days (Figure 7A). F8em1−/− mice treated with HpB showed a similar initial increase in joint swelling (Figure 7B) and acute deaths as phosphate-buffered saline (PBS)–treated animals up to day 3 after needle injury, with no difference in blood loss due to needle injury on day 3 day in PBS- or HpB-treated F8em1−/− mice (Figure 7C). However, over the 28 days, the blocking of ST2 in the initial stages of acute inflammation with HpB led to significantly (P < .01) improved recovery from joint swelling (Figure 7B). Histological analysis of the knee joints at day 28 showed that the reduced joint thickening after needle injury was associated with significantly (P < .05) reduced synovitis in HpB-treated F8em1−/− mice relative to PBS-treated mice, with comparable hemosiderin deposition and cartilage degradation (Figure 7D-F). This intervention study confirms that ST2 is involved in the pathogenesis of HA in mice and demonstrates it is a potential therapeutic target.
Therapeutic targeting of ST2 ameliorates HA. (A) Graphical illustration of treatment of F8em1−/− mice with HpB to block IL-33 binding to ST2 during needle-induced HA. (B) Increase in the knee joint diameter (percentage) after needle injury of F8em1−/− mice treated with HpB or PBS. Crosses indicate deaths of F8em1−/− mice treated with PBS (red) or HpB (blue). (C) Hct in untreated mice and F8em1−/− mice 3 days after needle injury that were treated with PBS or HpB. (D). Representative hematoxylin and eosin staining of the injured knee joint of F8em1−/− mice treated with HpB or PBS on day 28 after injury, with synovium indicated x----x, and synovitis scores. (E) Images of Prussian blue–stained sections and hemosiderin, indicated by arrow, and deposition scores. (F) Images of safranin O–stained sections and cartilage degradation scores. The scale bar represents 500 μm. Data are from 2 separate experiments and are mean ± SEM from 9 to 12 mice per group. Statistical analysis by ANOVA and the Tukey multiple comparison test or Student t test; ∗P ≤ .05; ∗∗∗P ≤ .001. ns, nonsignificant.
Therapeutic targeting of ST2 ameliorates HA. (A) Graphical illustration of treatment of F8em1−/− mice with HpB to block IL-33 binding to ST2 during needle-induced HA. (B) Increase in the knee joint diameter (percentage) after needle injury of F8em1−/− mice treated with HpB or PBS. Crosses indicate deaths of F8em1−/− mice treated with PBS (red) or HpB (blue). (C) Hct in untreated mice and F8em1−/− mice 3 days after needle injury that were treated with PBS or HpB. (D). Representative hematoxylin and eosin staining of the injured knee joint of F8em1−/− mice treated with HpB or PBS on day 28 after injury, with synovium indicated x----x, and synovitis scores. (E) Images of Prussian blue–stained sections and hemosiderin, indicated by arrow, and deposition scores. (F) Images of safranin O–stained sections and cartilage degradation scores. The scale bar represents 500 μm. Data are from 2 separate experiments and are mean ± SEM from 9 to 12 mice per group. Statistical analysis by ANOVA and the Tukey multiple comparison test or Student t test; ∗P ≤ .05; ∗∗∗P ≤ .001. ns, nonsignificant.
Discussion
For >20 years, the most widely used FVIII-deficient mouse model has been that developed by Kazazian et al, who inserted a neomycin cassette into exon 16 of the F8 gene (F8tm1Kaz−/−).12 Consistent with human PWH, F8tm1Kaz−/− mice demonstrate significantly enhanced bleeding (eg, after a knee injury or tail clip). Importantly, however, unlike human PWH, spontaneous joint hemorrhages are not commonly observed in the F8tm1Kaz−/− strain or other FVIII-deficient mouse strains generated.15,16 Because the F8tm1Kaz−/− mice were developed on a mixed strain background using 129 strain–derived embryonic stem cells, the potential effects of 129 strain passenger mutations affecting immune phenotypes,26 as well as the known alteration in immune functions because of mouse strain background, such as reported differences in inhibitor antibody development in FVIII-deficient mice,27 are confounders for the use of F8tm1Kaz−/− mice. To further investigate novel immunological pathways in HA, we used CRISPR/Cas9 to engineer a new FVIII-deficient mouse model (F8em1−/−) bearing a nonsense mutation in exon 1 of the FVIII coding sequence. Interestingly, we observed significantly enhanced spontaneous bleeding rates and mortality in our F8em1−/− mice compared with C57BL6/J backcrossed F8tm1Kaz−/− mice. Interestingly, Chao et al previously generated a total FVIII-deficient C57BL/6J congenic mouse, targeting exon 1 to 26 of F8, that also had reduced survival relative to F8tm1Kaz−/− mice, but the effects on knee joints were not reported.13 These new F8em1−/− mice, in keeping with human PWH, but in contrast to other F8-targeted mice generated to date, develop spontaneous joint bleeds and signs of HA. These F8em1−/− mice represent a distinct model of severe hemophilia with the propensity to develop HA spontaneously.
Given that the F8em1−/− mice recapitulated the spontaneous bleeding and progressive arthropathy observed in PWH, we used these mice to investigate novel immunological pathways in the damaged joint synovium that may contribute to HA pathogenesis. Despite the rapid advances in treatment options for PWH over recent years, achieving 0 joint bleeds remains a significant challenge. Moreover, it is becoming increasingly clear that some PWH are susceptible to developing HA after a few joint bleeds. Given the central importance of the immune-mediated mechanisms in HA,1 there is an essential clinical unmet need to create adjunctive targeted anti-inflammatory therapies that could be used to counter the effects of joint bleeds. These adjunctive therapeutic approaches will be of particular importance in selected high-risk PWH who are more vulnerable to the effects of intra-articular bleeding compared with other more resistant PWH. We confirmed significantly upregulated expression of proinflammatory IL-1β, IL-6, or tumor necrosis factor α cytokines in the synovium after joint injury, consistent with previous reports in mice17,18,21-23 and PWH.3 Furthermore, pathway analysis further highlighted significant changes in synovial expression relating to cytokine signaling pathways including the IL-33–ST2 receptor axis. Given that the F8em1−/− mouse strain recapitulated the spontaneous bleeding, and progressive arthropathy observed in PWH, we used these mice to investigate the IL-33–ST2 immunological pathways in the damaged joint synovium that may contribute to HA pathogenesis. Importantly, we observed a marked acute increase in ST2 messenger RNA expression in the synovium and elevated plasma IL-33 and sST2 levels after joint hemorrhage in F8em1−/− mice. To formally investigate the hypothesis that IL-33–ST2 plays a role in modulating HA, we used a gene targeting approach to generate a dual hemophilic and ST2-deficient (F8em1−/−/Il1rl1−/−) mouse strain. This strain had a similar bleeding phenotype to the F8em1−/− mice. Critically, however, the absence of ST2 led to significantly reduced joint damage after joint injury in F8em1−/− mice, thereby supporting a role for ST2 in the development of HA.
Dysregulation in the IL-33–ST2 axis is implicated in the pathology of a range of inflammatory diseases, with therapeutic efficacy reported in clinical trials using anti–IL-33 antibodies in asthma and chronic obstructive pulmonary disease.28-30 Although IL-33 is implicated in rheumatoid arthritis and osteoarthritis, the cytokine has been shown to have anti-inflammatory and proinflammatory activities.31-33 To determine whether IL-33–ST2 was a therapeutic target for HA, we used HpB, an inhibitor of IL-33. Indeed, HpB has been shown to suppress inflammation in mouse models of allergic asthma.25 HpB binds to ST2 and thereby blocks IL-33 activity to inhibit cell activation and associated IL-33 responses (Figure 7A). Treatment of F8em1−/− mice with HpB to block IL-33 in the first 3 days after injury led to significantly reduced joint swelling and synovitis, validating IL-33–ST2 as a therapeutic target for HA.
In conclusion, the F8em1−/− mice developed herein represent a distinct new murine model that recapitulates key aspects of the phenotype observed in PWH, to our knowledge, for the first time. As such, these mice provide a novel resource for future studies into HA pathogenesis and research into unknown regulators of bleeding phenotype. Furthermore, our studies using the F8em1−/− mice have highlighted a new role for the IL-33–ST2 axis in regulating synovial inflammation and as a therapeutic target for HA.
Acknowledgments
This study was funded by the Science Foundation Ireland (SFI) with Takeda Pharmaceutical Company Limited under the SFI Strategic Partnership Programme grant 16/SPP/3303 (J.S.O. and P.G.F.); Irish Research Council Government of Ireland Postdoctoral Fellowship GOIPD/2019/193 (H.C.H.); and 2022 European Association for Haemophilia and Allied Disorders Research Grant (H.C.H.). F.A. is supported by a Rubicon grant (452022310) from The Netherlands Organization for Health Research and Development.
The figures were created with BioRender.com under a paid subscription.
Authorship
Contribution: H.C.H., A.Y., C.M.B., A.C., L.M., A.L., D.I., T.M., N.O., A.-M.H., F.A., J.M.O., C.M.F., J.S.O., and P.G.F. were responsible for study methodology, visualization, and investigation; H.C.H., A.Y., C.M.B., A.C., L.M., A.L., D.I., T.M., N.O., J.M.O., C.M.F., J.S.O., and P.G.F. were responsible for formal analysis and data curation; J.M.O., V.P.K., C.M.F., H.J.M., B.G., B.M.R., J.S.O., P.L.T., and P.G.F. provided resources; H.C.H., J.S.O., and P.G.F. were responsible for funding acquisition; P.G.F. conceptualized and supervised the study; H.C.H., J.S.O., and P.G.F. prepared the original draft manuscript; and all authors reviewed and edited the manuscript.
Conflict-of-interest disclosure: P.L.T., B.M.R., and B.G. are full-time employees of Baxalta Innovations GmbH, a member of the Takeda group of companies; and shareholders of Takeda Pharmaceutical Company Limited when the experiments have been performed. J.S.O. has served on the speakers bureau for Baxter, Bayer, Novo Nordisk, Sobi, Boehringer Ingelheim, Leo Pharma, Takeda, and Octapharma; has served on the advisory boards of Baxter, Sobi, Bayer, Octapharma CSL Behring, Daiichi Sankyo, Boehringer Ingelheim, Takeda, and Pfizer; and has received research grant funding awards from 3M, Baxter, Bayer, Pfizer, Shire, Takeda, and Novo Nordisk. F.A. received research support from CSL Behring, Takeda, Octapharma, and Sobi. The remaining authors declare no competing financial interests.
Correspondence: Padraic G. Fallon, Clinical Medicine, School of Medicine, Trinity Biomedical Sciences Institute, Trinity College Dublin, Pearce Street, Dublin 2, D02 R590, Ireland; email: pfallon@tcd.ie.
References
Author notes
Data are available on request from the corresponding author, Padraic G. Fallon (pfallon@tcd.ie).
The online version of this article contains a data supplement.
The publication costs of this article were defrayed in part by page charge payment. Therefore, and solely to indicate this fact, this article is hereby marked “advertisement” in accordance with 18 USC section 1734.








This feature is available to Subscribers Only
Sign In or Create an Account Close Modal